Sign in to use this feature.

Years

Between: -

Subjects

remove_circle_outline
remove_circle_outline
remove_circle_outline
remove_circle_outline
remove_circle_outline
remove_circle_outline
remove_circle_outline
remove_circle_outline

Journals

Article Types

Countries / Regions

Search Results (14)

Search Parameters:
Keywords = zero misjudgment

Order results
Result details
Results per page
Select all
Export citation of selected articles as:
27 pages, 6859 KB  
Article
Intelligent and Sustainable Classification of Tunnel Water and Mud Inrush Hazards with Zero Misjudgment of Major Hazards: Integrating Large-Scale Models and Multi-Strategy Data Enhancement
by Xiayi Yao, Mingli Huang, Fashun Shi and Liucheng Yu
Sustainability 2025, 17(24), 11286; https://doi.org/10.3390/su172411286 - 16 Dec 2025
Abstract
Water and mud inrush hazards pose significant threats to the safety, environmental stability, and resource efficiency of tunnel construction, representing a critical barrier to the development of sustainable transportation infrastructure. Misjudgment—especially missed detections of severe hazards—can lead to extensive geological disturbance, excessive energy [...] Read more.
Water and mud inrush hazards pose significant threats to the safety, environmental stability, and resource efficiency of tunnel construction, representing a critical barrier to the development of sustainable transportation infrastructure. Misjudgment—especially missed detections of severe hazards—can lead to extensive geological disturbance, excessive energy consumption, and severe socio-environmental impacts. However, pre-trained large-scale models still face two major challenges when applied to tunnel hazard classification: limited labeled samples and the high cost associated with misclassifying severe hazards. This study proposes a sustainability-oriented intelligent classification framework that integrates a large-scale pre-trained model with multi-strategy data augmentation to accurately identify hazard levels during tunnel excavation. First, a Synthetic Minority Over-Sampling Technique (SMOTE)-based multi-strategy augmentation method is introduced to expand the training set, mitigate class imbalance, and enhance the model’s ability to recognize rare but critical hazard categories. Second, a deep feature extraction architecture built on the robustly optimized BERT pretraining approach (RoBERTa) is designed to strengthen semantic representation under small-sample conditions. Moreover, a hierarchical weighting mechanism is incorporated into the weighted cross-entropy loss to emphasize the identification of severe hazard levels, thereby ensuring zero missed detections. Experimental results demonstrate that the proposed method achieves an accuracy of 99.26%, representing a 27.96% improvement over the traditional SVM baseline. Importantly, the recall for severe hazards (Levels III and IV) reaches 100%, ensuring zero misjudgment of major hazards. By effectively reducing safety risks, minimizing environmental disruptions, and promoting resilient tunnel construction, this method provides strong support for sustainable and low-impact underground engineering practices. Full article
(This article belongs to the Section Sustainable Engineering and Science)
Show Figures

Figure 1

13 pages, 1633 KB  
Article
Fluid Accumulation Prevention Method in Gas Wellbore Based on Drift Model
by Yijie Hu, Xuelei Hao, Bo Wan, Caizhong Zhang and Jie Zheng
Processes 2025, 13(11), 3456; https://doi.org/10.3390/pr13113456 - 28 Oct 2025
Viewed by 379
Abstract
Wellbore liquid loading is a major issue in the later stages of gas well development, particularly for low-permeability gas fields such as shale gas and tight gas, severely affecting the normal production of gas wells. Accurately predicting the onset of wellbore liquid loading [...] Read more.
Wellbore liquid loading is a major issue in the later stages of gas well development, particularly for low-permeability gas fields such as shale gas and tight gas, severely affecting the normal production of gas wells. Accurately predicting the onset of wellbore liquid loading and implementing preventive measures are crucial for ensuring the normal production of gas fields. Therefore, based on the gas–liquid-carrying mechanism in gas wellbores and the flow patterns of gas–liquid two-phase flow in inclined wells, the criterion for gas critical liquid-carrying is determined by the shear stress between the liquid film and the pipe wall being zero. By considering the relative velocity between gas and liquid phases, porosity, and the distribution of velocity across the cross-section through the gas–liquid momentum balance equations, a gas critical liquid-carrying velocity model based on the drift model is established. Field data are used to compare the proposed model with four existing liquid-loading prediction models using the misjudgment rate, mean relative percentage error, and mean absolute percentage error as evaluation metrics for model accuracy. The results show that the proposed model outperforms the other models, with a misjudgment rate of 2.99%, mean relative percentage error of 3.83%, and mean absolute percentage error of 4.12%. Full article
(This article belongs to the Section Energy Systems)
Show Figures

Figure 1

18 pages, 3063 KB  
Article
Diffuse Correlation Blood Flow Tomography Based on Conv-TransNet Model
by Xiaojuan Zhang, Wen Yan, Peng Zhang, Xiaogang Tong, Haifeng Zhou and Yu Shang
Photonics 2025, 12(8), 828; https://doi.org/10.3390/photonics12080828 - 20 Aug 2025
Cited by 1 | Viewed by 1458
Abstract
Diffuse correlation tomography (DCT) is an emerging technique for detecting diseases associated with localized abnormal perfusion from near-infrared light intensity temporal autocorrelation functions (g2(τ)). However, a critical drawback of traditional reconstruction methods is the imbalance between optical measurements [...] Read more.
Diffuse correlation tomography (DCT) is an emerging technique for detecting diseases associated with localized abnormal perfusion from near-infrared light intensity temporal autocorrelation functions (g2(τ)). However, a critical drawback of traditional reconstruction methods is the imbalance between optical measurements and the voxels to be reconstructed. To address this issue, this paper proposes Conv-TransNet, a convolutional neural network (CNN)–Transformer hybrid model that directly maps g2(τ) data to blood flow index (BFI) images. For model training and testing, we constructed a dataset of 18,000 pairs of noise-free and noisy g2(τ) data with their corresponding BFI images. In simulation validation, the root mean squared error (RMSE) for the five types of anomalies with noisy data are 2.13%, 4.43%, 2.15%, 4.05%, and 4.39%, respectively. The MJR (misjudgment ratio)of them are close to zero. In the phantom experiments, the CONTRAST of the quasi-solid cross-shaped anomaly reached 0.59, with an MJR of 2.21%. Compared with the traditional Nth-order linearization (NL) algorithm, the average CONTRAST of the speed-varied liquid tubular anomaly increased by 0.55. These metrics also demonstrate the superior performance of our method over traditional CNN-based approaches. The experimental results indicate that the Conv-TransNet model would achieve more accurate and robust reconstruction, suggesting its potential as an alternative for blood flow imaging. Full article
(This article belongs to the Section Biophotonics and Biomedical Optics)
Show Figures

Figure 1

19 pages, 1501 KB  
Article
Frequency and Buckling Analysis of FG Beams with Asymmetric Material Distribution and Thermal Effect
by Xiaokang Du, Liang Yin, Xian Guo, Yuanzhao Chen, Liang Li, Dingguo Zhang and Sijia Chen
Mathematics 2025, 13(5), 826; https://doi.org/10.3390/math13050826 - 1 Mar 2025
Cited by 1 | Viewed by 1023
Abstract
The frequency and buckling characteristics of functional gradient (FG) beams with asymmetric material distribution in the temperature field are analyzed in this paper. Generally, the asymmetrical material distribution of FG beams results in a non-zero neutral axis and non-zero thermal moment. However, some [...] Read more.
The frequency and buckling characteristics of functional gradient (FG) beams with asymmetric material distribution in the temperature field are analyzed in this paper. Generally, the asymmetrical material distribution of FG beams results in a non-zero neutral axis and non-zero thermal moment. However, some previous studies adopted the treatment of homogeneous beams in which the neutral axis and thermal moment were set as zero. To this end, a comprehensive FG beam model with thermal effect is developed based on the absolute nodal coordinate formulation, in which Euler–Bernoulli beam theory, Lagrangian strain, exact curvature, thermally induced strain, and neutral axis position are considered. For the convenience of comparisons, the presented model can be simplified into three models which do not consider the neutral axis or thermal moment. The numerical results indicate that the influence of the neutral axis on the thermal axial force is minimal while that on the thermal moment is significant. In the case of the high temperature difference, frequency, critical temperature difference, unstable state, and the buckling type of the FG beams are misjudged when the neutral axis or thermal moment is ignored. Full article
(This article belongs to the Special Issue Nonlinear Dynamics and Control: Challenges and Innovations)
Show Figures

Figure 1

19 pages, 11795 KB  
Article
Optimized Fault-Tolerant Control of Dual Three-Phase PMSM Under Open-Switch Faults
by Lei Chen, Min Chen, Bodong Li, Xinnan Sun and Feng Jiang
Energies 2024, 17(20), 5198; https://doi.org/10.3390/en17205198 - 18 Oct 2024
Cited by 5 | Viewed by 2123
Abstract
In this article, an optimized fault-tolerant control (FTC) method without current judgement is proposed for open-switch faults (OSFs) in dual three-phase permanent magnet synchronous motor (DTPMSM) drives. The reason for the torque ripple under OSFs has been investigated. The theoretical analysis reveals a [...] Read more.
In this article, an optimized fault-tolerant control (FTC) method without current judgement is proposed for open-switch faults (OSFs) in dual three-phase permanent magnet synchronous motor (DTPMSM) drives. The reason for the torque ripple under OSFs has been investigated. The theoretical analysis reveals a significant increase in torque ripple under OSFs. Then, an optimized FTC method is proposed for a DTPMSM with two isolated neutral points. The proposed method maintains the original control scheme, enabling the smooth transitions of current and torque between faulty operation and FTC without introducing noticeable torque ripples. In addition, the universality and robustness are enhanced by eliminating the need for current judgement, thereby avoiding misjudgments due to sinusoidal current zero crossings, sudden load, or speed changes. The experimental results are presented to validate the effectiveness of the proposed FTC strategy under OSFs on a laboratory DTPMSM. Full article
(This article belongs to the Section F1: Electrical Power System)
Show Figures

Figure 1

23 pages, 15440 KB  
Article
Fault Handling and Localization Strategy Based on Waveform Characteristics Recognition with Coordination of Peterson Coil and Resistance Grounding Method
by Zhengyang Li, Yijia Cao, Chun Chen, Yansha Li and Jinglu Li
Energies 2024, 17(14), 3510; https://doi.org/10.3390/en17143510 - 17 Jul 2024
Cited by 3 | Viewed by 1550
Abstract
To address challenges in locating high-impedance grounding faults (HIGFs) and isolating fault areas in resonant grounding systems, this paper proposes a novel fault identification method based on coordinating a Peterson coil and a resistance grounding system. This method ensures power supply reliability by [...] Read more.
To address challenges in locating high-impedance grounding faults (HIGFs) and isolating fault areas in resonant grounding systems, this paper proposes a novel fault identification method based on coordinating a Peterson coil and a resistance grounding system. This method ensures power supply reliability by extinguishing the fault arc during transient faults with the Peterson coil. When a fault is determined to be permanent, the neutral point switches to a resistance grounding mode, ensuring regular distribution of zero-sequence currents in the network, thereby addressing the challenges of HIGF localization and fault area isolation. Fault calibration and nature determination rely on recognizing neutral point displacement voltage waveforms and dynamic characteristics, eliminating interference from asymmetric phase voltage variations. Fault area identification involves assessing the polarity of zero-sequence current waveforms attenuation during grounding mode switching, preventing misjudgments in grounding protection due to random initial fault angles and Peterson coil compensation states. Field experiments validate the feasibility of this fault location method and its control strategy. Full article
(This article belongs to the Special Issue Advances in Stability Analysis and Control of Power Systems)
Show Figures

Figure 1

17 pages, 880 KB  
Article
Deception Velocity-Based Method to Discriminate Physical Targets and Active False Targets in a Multistatic Radar System
by Qiang Li, Yumei Guo, Peng Zhang, Hong Xu, Linrang Zhang, Zhanye Chen and Yan Huang
Remote Sens. 2024, 16(2), 382; https://doi.org/10.3390/rs16020382 - 18 Jan 2024
Cited by 10 | Viewed by 1935
Abstract
Due to the silent operation of the receiver station in a multistatic radar system, it is difficult for the jammer to generate the cooperative active deception target for the multistatic radar system. Making use of the spatial diversity property, a data level fusion [...] Read more.
Due to the silent operation of the receiver station in a multistatic radar system, it is difficult for the jammer to generate the cooperative active deception target for the multistatic radar system. Making use of the spatial diversity property, a data level fusion method is proposed to counter the active deception jamming in this paper. According to the spatial correlation difference in physical target and active false target motion states, the deception velocity of the physical target, which is obtained by the radial velocity of each receiver, obeys the Gaussian distribution with zero mean, and the one of the active false target obeys the Gaussian distribution with the mean being its true deception velocity. Based on this fact, the active false target and physical target are discriminated by the deception velocity testing. The proposed deception velocity-based (DVB) method can keep a constant misjudgment probability for physical targets and discriminate active false targets effectively, especially in large deception velocity cases. The simulation verifies the feasibility and validity of the proposed discrimination method. Moreover, the proposed method can be combined with the location information association method to enhance the ability to discriminate the range–velocity joint deception of false targets. Full article
Show Figures

Graphical abstract

14 pages, 3263 KB  
Article
Study on the Localization of Defects in Typical Steel Butt Welds Considering the Effect of Residual Stress
by Yue Chen, Xuehao Pan and Lingfang Deng
Appl. Sci. 2023, 13(4), 2648; https://doi.org/10.3390/app13042648 - 18 Feb 2023
Cited by 7 | Viewed by 2046
Abstract
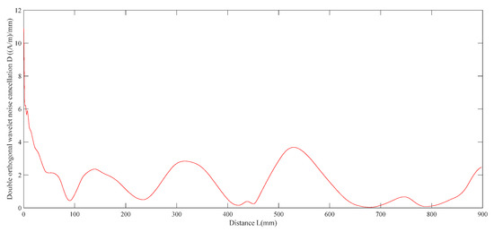
When using magnetic memory detection technology to locate weld cracks and porous defects, the traditional zero-point polarity theory leads to misjudgments in defect location and difficulty in distinguishing between the residual stress and the magnetic signals generated by defects due to the influence [...] Read more.
When using magnetic memory detection technology to locate weld cracks and porous defects, the traditional zero-point polarity theory leads to misjudgments in defect location and difficulty in distinguishing between the residual stress and the magnetic signals generated by defects due to the influence of external noise and residual stress. Therefore, this paper considers the different mechanisms of magnetic signal generation in areas where crack- and porosity-type defects and residual stresses are located and discusses research focused on the detection of weld defect localization considering the influence of residual stresses. Using the mechanism of magnetic signal generation as a starting point, the three-dimensional magnetic modulus gradient polarity determination method is proposed to distinguish residual stress and defects’ magnetic signals. Through the COMSOL simulation of a welding defect’s finite element magnetic signal, the resulting magnetic signal is converted into a characteristic determination formula for characterization. To verify the accuracy of the simulated characterization, the 3D magnetic signal is extracted and verified manually. Finally, a double orthogonal wavelet transform is introduced to eliminate the random noise in the gradient of the three-dimensional magnetic modulus. The results show that the theoretical analysis, numerical simulation, and experimental results agree with each other. The three-dimensional magnetic modulus gradient values of cracks and pores are much higher than that of the defect-free residual stress area. The three-dimensional magnetic gradient modulus can locate defects and characterize the lengths of defects. The dual orthogonal wavelet eliminates noise interference while improving the accuracy of locating three-dimensional magnetic modulus gradient defects. Full article
Show Figures

Figure 1

16 pages, 5290 KB  
Article
A Game-Theory-Based Approach to Modeling Lane-Changing Interactions on Highway On-Ramps: Considering the Bounded Rationality of Drivers
by Weihan Chen, Gang Ren, Qi Cao, Jianhua Song, Yikun Liu and Changyin Dong
Mathematics 2023, 11(2), 402; https://doi.org/10.3390/math11020402 - 12 Jan 2023
Cited by 16 | Viewed by 4356
Abstract
In highway on-ramp sections, the conflictual interactions between a subject vehicle (merging vehicle) in the acceleration lane and a following vehicle (lagging vehicle) in the adjacent mainline can lead to traffic congestion, go–stop oscillations, and serious safety hazards. Human drivers combine their previous [...] Read more.
In highway on-ramp sections, the conflictual interactions between a subject vehicle (merging vehicle) in the acceleration lane and a following vehicle (lagging vehicle) in the adjacent mainline can lead to traffic congestion, go–stop oscillations, and serious safety hazards. Human drivers combine their previous lane-changing experience and their perception of surrounding traffic conditions to decide whether to merge. However, the decisions that they make are not always optimal in specific traffic scenarios due to fuzzy perception and misjudgment. That is, they make lane-changing decisions in a bounded rational way. In this paper, a game-theory-based approach is used to model the interactive behavior of mandatory lane-changing in a highway on-ramp section. The model comprehensively considers vehicle interactions and the bounded rationality of drivers by modeling lane-changing behavior on on-ramps as a two-person non-zero-sum non-cooperative game with incomplete information. In addition, the Logit QRE is used to explain the bounded rationality of drivers. In order to estimate the parameters, a bi-level programming framework is built. Vehicle trajectory data from NGSIM and an unmanned aerial vehicle survey were used for model calibration and validation. The validation results were rigorously evaluated by using various performance indicators, such as the mean absolute error, root mean square error, detection rate, and false-alarm rate. It can be seen that the proposed game theory-based model was able to effectively predict merging and yielding interactions with a high degree of accuracy. Full article
(This article belongs to the Special Issue Mathematical Optimization in Transportation Engineering)
Show Figures

Figure 1

19 pages, 12900 KB  
Article
Real Sample Consistency Regularization for GANs
by Xiangde Zhang and Jian Zhang
Entropy 2021, 23(9), 1231; https://doi.org/10.3390/e23091231 - 19 Sep 2021
Cited by 1 | Viewed by 2966
Abstract
Mode collapse has always been a fundamental problem in generative adversarial networks. The recently proposed Zero Gradient Penalty (0GP) regularization can alleviate the mode collapse, but it will exacerbate a discriminator’s misjudgment problem, that is the discriminator judges that some generated samples are [...] Read more.
Mode collapse has always been a fundamental problem in generative adversarial networks. The recently proposed Zero Gradient Penalty (0GP) regularization can alleviate the mode collapse, but it will exacerbate a discriminator’s misjudgment problem, that is the discriminator judges that some generated samples are more real than real samples. In actual training, the discriminator will direct the generated samples to point to samples with higher discriminator outputs. The serious misjudgment problem of the discriminator will cause the generator to generate unnatural images and reduce the quality of the generation. This paper proposes Real Sample Consistency (RSC) regularization. In the training process, we randomly divided the samples into two parts and minimized the loss of the discriminator’s outputs corresponding to these two parts, forcing the discriminator to output the same value for all real samples. We analyzed the effectiveness of our method. The experimental results showed that our method can alleviate the discriminator’s misjudgment and perform better with a more stable training process than 0GP regularization. Our real sample consistency regularization improved the FID score for the conditional generation of Fake-As-Real GAN (FARGAN) from 14.28 to 9.8 on CIFAR-10. Our RSC regularization improved the FID score from 23.42 to 17.14 on CIFAR-100 and from 53.79 to 46.92 on ImageNet2012. Our RSC regularization improved the average distance between the generated and real samples from 0.028 to 0.025 on synthetic data. The loss of the generator and discriminator in standard GAN with our regularization was close to the theoretical loss and kept stable during the training process. Full article
(This article belongs to the Section Information Theory, Probability and Statistics)
Show Figures

Figure 1

16 pages, 2590 KB  
Article
A Hilbert–Huang Transform-Based Adaptive Fault Detection and Classification Method for Microgrids
by Yijin Li, Jianhua Lin, Geng Niu, Ming Wu and Xuteng Wei
Energies 2021, 14(16), 5040; https://doi.org/10.3390/en14165040 - 17 Aug 2021
Cited by 22 | Viewed by 2900
Abstract
Fault detection in microgrids is of great significance for power systems’ safety and stability. Due to the high penetration of distributed generations, fault characteristics become different from those of traditional fault detection. Thus, we propose a new fault detection and classification method for [...] Read more.
Fault detection in microgrids is of great significance for power systems’ safety and stability. Due to the high penetration of distributed generations, fault characteristics become different from those of traditional fault detection. Thus, we propose a new fault detection and classification method for microgrids. Only current information is needed for the method. Hilbert–Huang Transform and sliding window strategy are used in fault characteristic extraction. The instantaneous phase difference of current high-frequency component is obtained as the fault characteristic. A self-adaptive threshold is set to increase the detection sensitivity. A fault can be detected by comparing the fault characteristic and the threshold. Furthermore, the fault type is identified by the utilization of zero-sequence current. Simulations for both section and system have been completed. The instantaneous phase difference of the current high-frequency component is an effective fault characteristic for detecting ten kinds of faults. Using the proposed method, the maximum fault detection time is 13.8 ms and the maximum fault type identification time is 14.8 ms. No misjudgement happens under non-fault disturbance conditions. The simulations indicate that the proposed method can achieve fault detection and classification rapidly, accurately, and reliably. Full article
Show Figures

Figure 1

18 pages, 1542 KB  
Article
Two-Tailed Fuzzy Hypothesis Testing for Unilateral Specification Process Quality Index
by Chun-Min Yu, Win-Jet Luo, Ting-Hsin Hsu and Kuei-Kuei Lai
Mathematics 2020, 8(12), 2129; https://doi.org/10.3390/math8122129 - 28 Nov 2020
Cited by 21 | Viewed by 2272
Abstract
The quality characteristics with unilateral specifications include the smaller-the-better (STB) and larger-the-better (LTB) quality characteristics. Roundness, verticality, and concentricity are categorized into the STB quality characteristics, while the wire pull and the ball shear of gold wire bonding are categorized into the LTB [...] Read more.
The quality characteristics with unilateral specifications include the smaller-the-better (STB) and larger-the-better (LTB) quality characteristics. Roundness, verticality, and concentricity are categorized into the STB quality characteristics, while the wire pull and the ball shear of gold wire bonding are categorized into the LTB quality characteristics. In terms of the tolerance, zero and infinity () can be viewed as the target values in line with the STB and LTB quality characteristics, respectively. However, cost and timeliness considerations, or the restrictions of practical technical capabilities in the industry, mean that the process mean is generally far more than 1.5 standard deviations away from the target value. Researchers have accordingly proposed a process quality index conforming to the STB quality characteristics. In this study, we come up with a process quality index conforming to the LTB quality characteristics. We refer to these two types of indices as the unilateral specification process quality indices. These indices and the process yield have a one-to-one mathematical relationship. Besides, the process quality levels can be completely reflected as well. These indices possess unknown parameters. Therefore, sample data are required for calculation. Nevertheless, interval estimates can lower the misjudgment risk resulting from sampling errors more than point estimates can. In addition, considering cost and timeliness in the industry, samples are generally small, which lowers estimation accuracy. In an attempt to increase the accuracy of estimation as well as overcome the uncertainty of measured data, we first derive the confidence interval for unilateral specification process quality indices, and then propose a fuzzy membership function on the basis of the confidence interval to establish the two-tailed fuzzy testing rules for a single indicator. Lastly, we determine whether the process quality has improved. Full article
(This article belongs to the Special Issue Fuzzy Applications in Industrial Engineering)
Show Figures

Figure 1

16 pages, 864 KB  
Article
Constructing Fuzzy Hypothesis Methods to Determine Critical-To-Quality Service Items
by Chun-Hung Yu, Chin-Chia Liu, Kuen-Suan Chen and Chun-Min Yu
Mathematics 2020, 8(4), 573; https://doi.org/10.3390/math8040573 - 12 Apr 2020
Cited by 10 | Viewed by 2191
Abstract
This paper constructs a performance evaluation matrix (PEM) with beta distribution. Beta is between zero and one, making it a suitable indicator to describe customer ratings of importance and satisfaction from 0% to 100%. According to the spirit of ceaseless improvement put forward [...] Read more.
This paper constructs a performance evaluation matrix (PEM) with beta distribution. Beta is between zero and one, making it a suitable indicator to describe customer ratings of importance and satisfaction from 0% to 100%. According to the spirit of ceaseless improvement put forward by total quality management, the average ratings are set as the standard, and then the coordinates of each satisfaction and importance item is located in the performance areas. This makes it easy to identify critical-to-quality items that require improvement. However, the data collection method of questionnaires inevitably involves sampling error, and the opinions of customers are often ambiguous. To solve these problems, we constructed a fuzzy testing method based on confidence intervals. The use of confidence intervals decreases the chance of misjudgment caused by sampling errors, and more precisely gets closer to customers’ voices. This result is more reasonable than the traditional statistical testing principle. The proposed methods are applied to assessment of a computer-assisted language learning (CALL) system to display their competence. Full article
Show Figures

Figure 1

23 pages, 2480 KB  
Article
Analysis on Accuracy of Bias, Linearity and Stability of Measurement System in Ball screw Processes by Simulation
by Fan-Yun Pai, Tsu-Ming Yeh and Yung-Hsien Hung
Sustainability 2015, 7(11), 15464-15486; https://doi.org/10.3390/su71115464 - 20 Nov 2015
Cited by 13 | Viewed by 8264
Abstract
To consistently produce high quality products, a quality management system, such as the ISO9001, 2000 or TS 16949 must be practically implemented. One core instrument of the TS16949 MSA (Measurement System Analysis) is to rank the capability of a measurement system and ensure [...] Read more.
To consistently produce high quality products, a quality management system, such as the ISO9001, 2000 or TS 16949 must be practically implemented. One core instrument of the TS16949 MSA (Measurement System Analysis) is to rank the capability of a measurement system and ensure the quality characteristics of the product would likely be transformed through the whole manufacturing process. It is important to reduce the risk of Type I errors (acceptable goods are misjudged as defective parts) and Type II errors (defective parts are misjudged as good parts). An ideal measuring system would have the statistical characteristic of zero error, but such a system could hardly exist. Hence, to maintain better control of the variance that might occur in the manufacturing process, MSA is necessary for better quality control. Ball screws, which are a key component in precision machines, have significant attributes with respect to positioning and transmitting. Failures of lead accuracy and axial-gap of a ball screw can cause negative and expensive effects in machine positioning accuracy. Consequently, a functional measurement system can incur great savings by detecting Type I and Type II errors. If the measurement system fails with respect to specification of the product, it will likely misjudge Type I and Type II errors. Inspectors normally follow the MSA regulations for accuracy measurement, but the choice of measuring system does not merely depend on some simple indices. In this paper, we examine the stability of a measuring system by using a Monte Carlo simulation to establish bias, linearity variance of the normal distribution, and the probability density function. Further, we forecast the possible area distribution in the real case. After the simulation, the measurement capability will be improved, which helps the user classify the measurement system and establish measurement regulations for better performance and monitoring of the precision of the ball screw. Full article
(This article belongs to the Section Sustainable Engineering and Science)
Show Figures

Figure 1

Back to TopTop