Sign in to use this feature.

Years

Between: -

Subjects

remove_circle_outline
remove_circle_outline
remove_circle_outline
remove_circle_outline
remove_circle_outline
remove_circle_outline
remove_circle_outline
remove_circle_outline
remove_circle_outline

Journals

remove_circle_outline
remove_circle_outline
remove_circle_outline
remove_circle_outline
remove_circle_outline
remove_circle_outline
remove_circle_outline
remove_circle_outline
remove_circle_outline
remove_circle_outline
remove_circle_outline

Article Types

Countries / Regions

remove_circle_outline
remove_circle_outline
remove_circle_outline
remove_circle_outline
remove_circle_outline

Search Results (479)

Search Parameters:
Keywords = word-of-mouth

Order results
Result details
Results per page
Select all
Export citation of selected articles as:
27 pages, 975 KB  
Article
The Effect of eWOM Sources on Purchase Intention: The Moderating Role of Gender
by Ibrahim Saif and Reema Nofal
J. Theor. Appl. Electron. Commer. Res. 2026, 21(1), 37; https://doi.org/10.3390/jtaer21010037 - 14 Jan 2026
Abstract
The electronic word of mouth (eWOM) has emerged as a communication tool that significantly influences consumers’ attitudes and purchasing behavior in the online market. Research indicates that the effect of eWOM sources, such as (strong ties, weak ties, and influencers) varies in terms [...] Read more.
The electronic word of mouth (eWOM) has emerged as a communication tool that significantly influences consumers’ attitudes and purchasing behavior in the online market. Research indicates that the effect of eWOM sources, such as (strong ties, weak ties, and influencers) varies in terms of perceived value components (price, quality, emotional, and social value) and purchase intention, particularly with regard to gender. This study, which is based on the SOR framework; examines the role of eWOM as a stimulus affecting student responses and considers the mediating role of perceived value components and the moderate effect of gender. A sample of 901 students from Westbank universities was analyzed using Smart PLS software. The findings reveal that strong ties and influencer eWOM are positively associated with perceived value components and purchase intention, while weak tie eWOM does not directly correlate with purchase intention. Mediation analyses show that perceived quality and social value act as mediators of purchase intent towards eWOM sources, while emotional value specifically mediates strong relationships and influencers. Notably, price value exerts only a mediating effect on purchase intention when communicated through influencers, highlighting the unique role of the influencer in shaping price perceptions and its broad impact on all components of perceived value. Gender differences were observed in students’ responses to eWOM content; particularly in terms of price, quality, and emotional appeal but not in terms of social factors. The outcomes of this study underscore the significance of considering both the source of the message and the characteristics of the audience when formulating targeted marketing strategies. Full article
(This article belongs to the Topic Digital Marketing Dynamics: From Browsing to Buying)
Show Figures

Figure 1

30 pages, 1553 KB  
Article
Combining User and Venue Personality Proxies with Customers’ Preferences and Opinions to Enhance Restaurant Recommendation Performance
by Andreas Gregoriades, Herodotos Herodotou, Maria Pampaka and Evripides Christodoulou
AI 2026, 7(1), 19; https://doi.org/10.3390/ai7010019 - 9 Jan 2026
Viewed by 109
Abstract
Recommendation systems are popular information systems that help consumers manage information overload. Whilst personality has been recognised as an important factor influencing consumers’ choice, it has not yet been fully exploited in recommendation systems. This study proposes a restaurant recommendation approach that integrates [...] Read more.
Recommendation systems are popular information systems that help consumers manage information overload. Whilst personality has been recognised as an important factor influencing consumers’ choice, it has not yet been fully exploited in recommendation systems. This study proposes a restaurant recommendation approach that integrates customer personality traits, opinions and preferences, extracted either directly from online review platforms or derived from electronic word of mouth (eWOM) text using information extraction techniques. The proposed method leverages the concept of venue personality grounded in personality–brand congruence theory, which posits that customers are more satisfied with brands whose personalities align with their own. A novel model is introduced that combines fine-tuned BERT embeddings with linguistic features to infer users’ personality traits from the text of their reviews. Customers’ preferences are identified using a custom named-entity recogniser, while their opinions are extracted through structural topic modelling. The overall framework integrates neural collaborative filtering (NCF) features with both directly observed and derived information from eWOM to train an extreme gradient boosting (XGBoost) regression model. The proposed approach is compared to baseline collaborative filtering methods and state-of-the-art neural network techniques commonly used in industry. Results across multiple performance metrics demonstrate that incorporating personality, preferences and opinions significantly improves recommendation performance. Full article
Show Figures

Figure 1

8 pages, 390 KB  
Brief Report
Pilot Neuroimaging Evidence of Altered Resting Functional Connectivity of the Brain Associated with Poor Sleep After Acquired Brain Injury
by Lai Gwen Chan, Jia Lin and Chin Leong Lim
J. Clin. Med. 2026, 15(2), 534; https://doi.org/10.3390/jcm15020534 - 9 Jan 2026
Viewed by 137
Abstract
Background/Objectives: This study aimed to characterize objective sleep measures in subacute acquired brain injury (ABI) and examine if disturbed sleep is associated with poor recovery outcomes. Another objective was to compare the functional connectivity of the brain between ABI poor sleepers and [...] Read more.
Background/Objectives: This study aimed to characterize objective sleep measures in subacute acquired brain injury (ABI) and examine if disturbed sleep is associated with poor recovery outcomes. Another objective was to compare the functional connectivity of the brain between ABI poor sleepers and ABI normal sleepers as measured by resting state functional magnetic resonance imaging (rs-fMRI). Methods: This was a pilot, prospective, observational study of ABI subjects compared with age and gender-matched healthy controls. A total of 27 ABI subjects (consisting of ischemic or haemorrhagic stroke, or traumatic injury) were recruited from the outpatient clinics of a tertiary hospital with a neurological centre, and 49 healthy controls were recruited by word-of-mouth referrals. Study procedure involved subjective and objective sleep measures, self-report psychological measures, cognitive tests, and structural and functional MRI of the brain. Results: The frequency of poor-quality sleep was 66.67% in the ABI group and not significantly different from 67.35% in the control group when compared by chi-squared test (p = 0.68). ABI subjects with poor sleep had worse performance on a test of sustained attention (Colour Trails Test 1) than healthy controls with poor sleep when compared by Student’s t-test (mean 55.95 s, SD ± 18.48 vs. mean 40.04 s, SD ± 14.31, p = 0.01). Anxious ABI subjects have poorer sleep efficiency and greater time spent awake after sleep onset (WASO). ABI-poor sleepers show significantly greater functional connectivity within a frontoparietal network and bilateral cerebellum. Conclusions: Sleep problems after ABI are associated with poorer cognitive and psychological outcomes. ABI-poor sleepers exhibit altered functional connectivity within regions that contribute to motor planning, attention, and self-referential processes, suggesting that disrupted sleep after ABI may impair the integration of sensorimotor and cognitive control systems, and therefore, impair recovery. Full article
Show Figures

Figure 1

30 pages, 10996 KB  
Article
Visitor Satisfaction at the Macau Science Center and Its Influencing Factors Based on Multi-Source Social Media Data
by Jingwei Liang, Qingnian Deng, Yufei Zhu, Jiahai Liang, Chunhong Wu, Liang Zheng and Yile Chen
Information 2026, 17(1), 57; https://doi.org/10.3390/info17010057 - 8 Jan 2026
Viewed by 227
Abstract
With the rise in experience economy and the popularization of digital technology, user-generated content (UGC) has become a core data source for understanding tourist needs and evaluating the service quality of venues. As a landmark venue that combines science education, interactive experience, and [...] Read more.
With the rise in experience economy and the popularization of digital technology, user-generated content (UGC) has become a core data source for understanding tourist needs and evaluating the service quality of venues. As a landmark venue that combines science education, interactive experience, and landscape viewing, the service quality of the Macau Science Center directly affects tourists’ travel experience and word-of-mouth dissemination. However, existing studies mostly rely on traditional questionnaire surveys and lack multi-technology collaborative analysis. In order to accurately identify the factors affecting satisfaction, this study uses 788 valid UGC data from five major platforms, namely Google Maps reviews, TripAdvisor, Sina Weibo, Xiaohongshu (Rednote), and Ctrip, from January 2023 to November 2025. It integrates word frequency analysis, semantic network analysis, latent Dirichlet allocation (LDA) topic modeling, and Valence Aware Dictionary and sEntiment Reasoner (VADER) sentiment computing to construct a systematic research framework. The study found that (1) the core attention dimensions of users cover the needs of parent–child and family visits, exhibitions and interactive experiences, ticketing and consumption services, surrounding environment and landscape, emotional evaluation, and recommendation intention. (2) The keyword association network has gradually developed from a loose network in the early stage to a comprehensive experience-dense network. (3) LDA analysis identified five main potential demand themes: comprehensive visiting experience and scenario integration, parent–child interaction and characteristic scenario experience, core venue facilities and ticketing services, visiting value and emotional evaluation, and transportation and surrounding landscapes. (4) User emotions were predominantly positive, accounting for 82.7%, while negative emotions were concentrated in local service details, and the emotional scores showed a fluctuating upward trend. This study provides targeted suggestions for the service optimization of the Macau Science Center and also provides a methodological reference for UGC-driven research in similar cultural venues. Full article
(This article belongs to the Special Issue Social Media Mining: Algorithms, Insights, and Applications)
Show Figures

Figure 1

19 pages, 2032 KB  
Article
Research on the Evolution of Online User Reviews of New Energy Vehicles in China Based on LDA
by Su He, Bo Xue and Dejiang Luo
World Electr. Veh. J. 2026, 17(1), 21; https://doi.org/10.3390/wevj17010021 - 31 Dec 2025
Viewed by 295
Abstract
To achieve China’s carbon peak and carbon neutrality goals, it is essential to increase the market penetration of New Energy Vehicles (NEVs) and understand consumer attitudes. Based on a big data set of over 20,000 online user reviews, this study employs the Latent [...] Read more.
To achieve China’s carbon peak and carbon neutrality goals, it is essential to increase the market penetration of New Energy Vehicles (NEVs) and understand consumer attitudes. Based on a big data set of over 20,000 online user reviews, this study employs the Latent Dirichlet Allocation (LDA) model to extract themes, popular brands, and focal points across different time windows. The research constructs a data-driven threshold filtering mechanism that integrates topic probability, frequency, keyword weight, and cross-temporal topic similarity to quantify consumer reviews, enabling an in-depth analysis of the dynamic evolution of attitudes in the NEV market. The findings reveal a dual shift in consumer sentiment: first, a transition in focus from basic configurations and aesthetics toward quality experience; and second, a shift in purchasing decisions toward a socially driven model dominated by word-of-mouth and family collaboration. Full article
(This article belongs to the Section Marketing, Promotion and Socio Economics)
Show Figures

Figure 1

20 pages, 540 KB  
Article
Person–Job Misfit and Employee Negative Word-of-Mouth Advocacy: How Perceived Overqualification Drives Negative Megaphoning Behaviour
by Hammad S. Alotaibi, Alejandro Vega-Muñoz, Nicolás Contreras-Barraza, Jawad Khan, Muhammad Zada and Kishwar Ali
Adm. Sci. 2026, 16(1), 18; https://doi.org/10.3390/admsci16010018 - 29 Dec 2025
Viewed by 294
Abstract
This study examines the impact of perceived overqualification (POQ) on employee negative megaphoning behaviours, focusing on the mediating roles of work-related stress and job embeddedness. A mixed-methods design was employed across two complementary studies. Study 1 analysed two-wave survey data from 431 hotel [...] Read more.
This study examines the impact of perceived overqualification (POQ) on employee negative megaphoning behaviours, focusing on the mediating roles of work-related stress and job embeddedness. A mixed-methods design was employed across two complementary studies. Study 1 analysed two-wave survey data from 431 hotel employees in China using structural equation modelling (SEM) in Mplus. Study 2 utilised a scenario-based experiment with 107 participants from the education sector to validate the proposed relationships. Results from both studies demonstrated a positive association between POQ and three forms of negative megaphoning—internal, external, and anonymous social media megaphoning. Work-related stress and job embeddedness emerged as significant mediating mechanisms explaining how misfit perceptions translate into negative communication behaviours. This research advances person–job fit theory by identifying POQ as a meaningful antecedent to negative megaphoning and by illuminating the psychological pathways through which misfit affects employee communication. Practically, the findings highlight the importance of reducing work-related stress and enhancing job embeddedness to help service organisations mitigate the reputational risks associated with POQ. Full article
(This article belongs to the Section Organizational Behavior)
Show Figures

Figure 1

19 pages, 557 KB  
Article
Mental Health of Psychologists During a Period of Cumulative Crises in Lebanon: The Predictive Role of Self-Esteem
by Rabab Bou Debs, Rudy S. Younes, Stephanie Abboud, Sandra Akoury, Jana Hamzeh, Joya Arab, Christina Mechref and Nadine Zalaket
Healthcare 2026, 14(1), 80; https://doi.org/10.3390/healthcare14010080 - 29 Dec 2025
Viewed by 401
Abstract
Background/Objectives: Since October 2019, Lebanon has faced continuous sociopolitical and economic instability. Clinical psychologists have played a central role in responding to rising mental health needs, yet little is known about their own psychological well-being. Methods: This study examined mental health [...] Read more.
Background/Objectives: Since October 2019, Lebanon has faced continuous sociopolitical and economic instability. Clinical psychologists have played a central role in responding to rising mental health needs, yet little is known about their own psychological well-being. Methods: This study examined mental health outcomes among 157 certified psychologists (clinical and educational psychologists) working in Lebanon. A cross-sectional study was conducted with psychologists aged 30–53 years across all Lebanese governorates, who were recruited through snowball and word-of-mouth sampling. Participants completed validated measures of depression (PHQ-9), anxiety (LAS-10), perceived stress (PSS-10), subjective well-being (WHO-5), eating attitudes (EAT-26), and self-esteem (A-SISE). Results: Results showed that 44% of participants reported at least mild depressive symptoms, 14% met criteria for anxiety, and 57% experienced moderate to high perceived stress, while most showed no risk for eating disorders. Bivariate and multivariate analyses identified self-esteem as a predictive factor, negatively associated with depression, anxiety, and stress, and positively associated with subjective well-being. Additional risk factors included younger age, being unmarried, not having children, prior psychological history, health problems, lower income, and working as an educational rather than clinical psychologist. Conclusions: These findings highlight aspects of vulnerability among psychologists and underline the need for targeted interventions for at-risk groups. Strengthening self-esteem may contribute to enhancing clinicians’ mental health. However, these conclusions should be interpreted in light of several limitations, including the small sample size, the non-probability and gender-skewed nature of the sample, partly due to the relatively limited number of practicing psychologists in Lebanon. Full article
(This article belongs to the Special Issue Mental Health of Healthcare Professionals)
Show Figures

Figure 1

12 pages, 826 KB  
Article
From Ingredients to Impact: Label-Induced Processing Perceptions and Their Sustainability Implications
by Zehra Turk, Timucin Ozcan and Ahmet Murat Hattat
Sustainability 2026, 18(1), 106; https://doi.org/10.3390/su18010106 - 22 Dec 2025
Viewed by 235
Abstract
This research investigates how ingredient statement (IS) labels influence consumer perceptions of food processing and the downstream effects on behavioral intentions, with implications for sustainability. Across three studies, we demonstrate that consumers rely more heavily on IS labels than Nutrition Facts (NF) panels [...] Read more.
This research investigates how ingredient statement (IS) labels influence consumer perceptions of food processing and the downstream effects on behavioral intentions, with implications for sustainability. Across three studies, we demonstrate that consumers rely more heavily on IS labels than Nutrition Facts (NF) panels when judging the degree of food processing. Study 1 shows that IS labels attract greater attention and are perceived as more diagnostic for processing judgments. Study 2 confirms that IS labels elicit higher processing perceptions than NF labels across multiple food categories. Study 3 reveals that IS label length and ingredient familiarity interact to shape processing perceptions and behavioral intentions, with longer and less familiar ingredient lists reducing purchase and recommendation intentions. Theoretically, these findings support schema and dual-process models of consumer cognition, highlighting the role of heuristic cues in food evaluation. Practically, they suggest that simplifying ingredient lists may enhance consumer trust and product appeal. From a policy perspective, IS labels may serve as informal sustainability heuristics, nudging consumers toward less processed, potentially lower-impact foods. We discuss the implications for labeling regulation, product reformulation, and integrated health–sustainability frameworks, while identifying avenues for future research on real-world behavior and environmental metrics. Full article
Show Figures

Figure 1

20 pages, 836 KB  
Article
The Mediating Roles of Service Experience and Satisfaction: How Servicescape Influences Loyalty and Electronic Word-of-Mouth
by Sareeya Wichitsathian and Adisak Suvittawat
Adm. Sci. 2025, 15(12), 485; https://doi.org/10.3390/admsci15120485 - 10 Dec 2025
Viewed by 820
Abstract
Servicescape, the physical and social environment of a service setting, is a critical strategic tool for creating competitive advantage. While its influence on customer loyalty and electronic word-of-mouth (e-WOM) is established, the underlying psychological mechanisms remain inadequately specified. This study addresses this gap [...] Read more.
Servicescape, the physical and social environment of a service setting, is a critical strategic tool for creating competitive advantage. While its influence on customer loyalty and electronic word-of-mouth (e-WOM) is established, the underlying psychological mechanisms remain inadequately specified. This study addresses this gap by proposing and testing a dual-mediation model grounded in an integrated Stimulus–Organism–Response (S-O-R) framework, with cognitive evaluations informed by Expectancy-Disconfirmation Theory (EDT), distinguishing between affective (service experience) and cognitive (customer satisfaction) pathways. Data were collected from 420 patrons of nature-themed cafés in Nakhon Ratchasima, Thailand, and analyzed using structural equation modeling (SEM-PLS). The results confirm that servicescape significantly enhances both service experience (β = 0.805, p < 0.001) and customer satisfaction (β = 0.816, p < 0.001). However, its effects on customer loyalty and e-WOM are fully mediated through these parallel pathways. Customer satisfaction demonstrated a stronger influence on loyalty than service experience, while both were significant drivers of e-WOM. The findings suggest theoretical contributions by delineating the distinct affective and cognitive processes through which the service environment translates into digital advocacy and loyalty. For managers, this study suggests a strategic framework for allocating resources to foster both shareable experiences and satisfaction-driven loyalty. Full article
Show Figures

Figure 1

27 pages, 2737 KB  
Systematic Review
Exploring Determinants and Theoretical Underpinnings of Revisit Intention in Tourism: A PRISMA-Based Systematic Literature Review
by Ari Respati, Andriani Kusumawati, Edy Yulianto and Agung Nugroho Luthfi Imam Fahrudi
Sustainability 2025, 17(24), 11044; https://doi.org/10.3390/su172411044 - 10 Dec 2025
Viewed by 1221
Abstract
This study aims to identify the variables that influence revisit intention and the theories most frequently employed in related research. This research adopts a systematic literature review (SLR) following the PRISMA 2020 guidelines, encompassing the identification, screening, and synthesis of articles from the [...] Read more.
This study aims to identify the variables that influence revisit intention and the theories most frequently employed in related research. This research adopts a systematic literature review (SLR) following the PRISMA 2020 guidelines, encompassing the identification, screening, and synthesis of articles from the Scopus, ScienceDirect, and Emerald databases. The results indicate that customer satisfaction, destination image, experience, and service quality emerge as the most dominant variables. At the same time, constructs such as electronic word-of-mouth (e-WOM), place identity, and accessibility receive comparatively little scholarly attention. Moreover, the Theory of Planned Behavior constitutes the most commonly applied theoretical framework, followed by the stimulus-organism-response (SOR) model, the Theory of Reasoned Action (TRA), and Cognitive Appraisal Theory. These findings reveal research gaps that provide a foundation for future conceptual model development. The study offers both theoretical and practical contributions toward strengthening strategies for fostering tourist loyalty. Full article
Show Figures

Figure 1

20 pages, 709 KB  
Article
From Screen to Destination: Exploring the Determinants of Film Tourists’ Revisit and WOM Intentions
by Dongqi Shi and Panuwat Phakdee-auksorn
Tour. Hosp. 2025, 6(5), 270; https://doi.org/10.3390/tourhosp6050270 - 8 Dec 2025
Viewed by 687
Abstract
As destinations featured in films and television programs attract growing numbers of tourists, exploring the factors that sustain film tourists’ loyalty and advocacy has become increasingly important. This study explores the determinants of post-visit behaviors through the lens of cognitive appraisal theory (CAT), [...] Read more.
As destinations featured in films and television programs attract growing numbers of tourists, exploring the factors that sustain film tourists’ loyalty and advocacy has become increasingly important. This study explores the determinants of post-visit behaviors through the lens of cognitive appraisal theory (CAT), investigating how perceived authenticity, perceived value, and satisfaction shape revisit and word-of-mouth (WOM) intentions among 436 Chinese film tourists visiting Thailand. Data were analyzed using structural equation modeling (SEM) and fuzzy-set qualitative comparative analysis (fsQCA) to capture both symmetrical and configurational effects. The SEM results reveal that perceived authenticity, perceived value, and satisfaction significantly enhance WOM intentions. The complementary fsQCA findings reveal multiple causal pathways leading to high revisit and WOM intentions. The study advances theoretical understanding by demonstrating the applicability of CAT to film tourism and showing how tourists’ cognitive evaluations and emotional appraisals jointly shape their post-visit behavioral intentions. The findings also offer practical guidance for developing authenticity-based strategies to foster loyalty and positive destination advocacy. Full article
(This article belongs to the Special Issue Customer Behavior in Tourism and Hospitality)
Show Figures

Figure 1

24 pages, 1386 KB  
Article
Social Media Marketing Drives Brand Love and Customer Behavioral Engagement: Gender as a Moderator
by Muhammad Sohaib, Muhammad Asghar Ali and Muhammad Ahmad-ur-Rehman
J. Theor. Appl. Electron. Commer. Res. 2025, 20(4), 344; https://doi.org/10.3390/jtaer20040344 - 3 Dec 2025
Viewed by 2288
Abstract
This study investigates the impact of social media marketing activities on customers’ behavioral engagement with fashion clothing brands in Pakistan. Drawing on the Stimulus–Organism–Response (S–O–R) framework, this study examined how social media marketing activities affect brand love and subsequent consumers’ behavioral engagement, and [...] Read more.
This study investigates the impact of social media marketing activities on customers’ behavioral engagement with fashion clothing brands in Pakistan. Drawing on the Stimulus–Organism–Response (S–O–R) framework, this study examined how social media marketing activities affect brand love and subsequent consumers’ behavioral engagement, and to what extent gender moderates the association between social media marketing activities and brand love. Data were collected through a cross-sectional survey using convenience sampling, resulting in 297 valid responses. Partial Least Squares Structural Equation Modeling using SmartPLS 4 software was employed for the data analysis. The findings revealed that social media marketing activities have a substantial impact on brand love, and brand love, in turn, influences customers’ behavioral engagement. Specifically, social media marketing dimensions, such as entertainment, trendiness, customization, and word of mouth, emerged as statistically significant drivers of brand love, whereas interaction did not exhibit any effects. Furthermore, brand love also serves as a predictor of behavioral engagement. Regarding the moderating role of gender, the results confirm that the effect of customization on brand love is higher for females than for males. Similarly, gender acts as a moderator, indicating that the effect of word of mouth on brand love is stronger for males than for females. This study contributes to the literature by emphasizing the significance of brand love in formulating strategies to enhance consumer engagement in the digital landscape. Full article
(This article belongs to the Section Digital Marketing and Consumer Experience)
Show Figures

Figure 1

18 pages, 632 KB  
Article
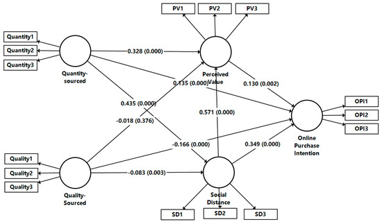
Quantity-Sourced or Quality-Sourced? The Impact of Word-of-Mouth Recommendations on China Rural Residents’ Online Purchase Intention: The Chain Mediating Roles of Social Distance and Perceived Value
by Changxu Wang and Jinyong Guo
Behav. Sci. 2025, 15(12), 1661; https://doi.org/10.3390/bs15121661 - 2 Dec 2025
Viewed by 469
Abstract
This study examines how different types of word-of-mouth (WOM) influence online purchase intention (OPI) among rural residents, an area not yet fully explored. Based on social tie strength theory, we classify WOM into “quantity-sourced” (e.g., friends, family, general consumers) and “quality-sourced” (e.g., influencers, [...] Read more.
This study examines how different types of word-of-mouth (WOM) influence online purchase intention (OPI) among rural residents, an area not yet fully explored. Based on social tie strength theory, we classify WOM into “quantity-sourced” (e.g., friends, family, general consumers) and “quality-sourced” (e.g., influencers, celebrities, professionals). We propose a chain mediation model involving social distance (SD) and perceived value (PV). Using survey data from 1005 rural residents in Jiangxi Province, China, and analyzing the data with structural equation modeling (SmartPLS 4), we find that quantity-sourced WOM positively affects OPI (β = 0.135), while quality-sourced WOM negatively affects it (β = −0.166). Mechanism analysis shows SD is a key mediator: quantity-sourced WOM shortens SD, thereby increasing OPI (β = 0.152), whereas quality-sourced WOM widens SD, reducing OPI (β = −0.047). PV mediates between quantity-sourced WOM and OPI (β = 0.043), but it shows no significant mediation between quality-sourced WOM and OPI (β = −0.002). Additionally, SD and PV serve as chain mediators between both types of WOM and OPI. These findings extend WOM theory to rural contexts and offer practical insights for governments and e-commerce platforms to develop differentiated WOM strategies and build localized WOM networks. Full article
(This article belongs to the Section Behavioral Economics)
Show Figures

Figure 1

23 pages, 1242 KB  
Article
Generating Electronic Word of Mouth (eWOM) in the Accommodation Sector
by Leonardo Mihai Mărincean, Luiela Magdalena Csorba, Daniel-Rareș Obadă and Dan-Cristian Dabija
J. Theor. Appl. Electron. Commer. Res. 2025, 20(4), 328; https://doi.org/10.3390/jtaer20040328 - 27 Nov 2025
Viewed by 999
Abstract
Electronic word of mouth (eWOM) is a powerful form of online communication that strongly influences consumer purchasing behaviour. However, what remains less clear is the combined influence of situational factors versus personality traits when assessed simultaneously. The aim of this paper is to [...] Read more.
Electronic word of mouth (eWOM) is a powerful form of online communication that strongly influences consumer purchasing behaviour. However, what remains less clear is the combined influence of situational factors versus personality traits when assessed simultaneously. The aim of this paper is to address this gap by developing an integrative conceptual model to assess the comparative relevance of situational factors and personality traits in driving eWOM generation in the Romanian accommodation sector. To implement the research scope, an empirical, quantitative, questionnaire-based investigation was pursued, data being collected from 291 tourists who had previous experience with online accommodation platforms such as booking.com, Airbnb, Trivago, etc. Based on the proposed conceptual model, data were analysed by means of structural equation modelling via SmartPLS 4.0. The research extends previous knowledge based on the Theory of Reasoned Action (TRA) and the Theory of Cognitive Dissonance (TCD), showing the combined multiple effects of situational factors and personality traits on consumers’ behaviour in generating eWOM in the accommodation sector. The results show that acquisition regret strongly drives eWOM generation intention, this regret being significantly increased by the unpleasantness, unacceptability, and importance of the consumer’s situation. Consumer expressivity predicts eWOM generation and is positively influenced by perceived social support, a relationship newly validated in the literature. Full article
Show Figures

Figure 1

22 pages, 1541 KB  
Article
Extracting Advertising Elements and the Voice of Customers in Online Game Reviews
by Venkateswarlu Nalluri, Yi-Yun Wang, Wu-Der Jeng and Long-Sheng Chen
J. Theor. Appl. Electron. Commer. Res. 2025, 20(4), 321; https://doi.org/10.3390/jtaer20040321 - 16 Nov 2025
Viewed by 851
Abstract
The growth of electronic word-of-mouth (eWOM) on digital platforms has heightened the need to distinguish authentic user-generated content from covert promotional material. This study proposes an integrated framework combining Natural Language Processing (NLP), machine learning, and Latent Dirichlet Allocation (LDA) to classify sentiment [...] Read more.
The growth of electronic word-of-mouth (eWOM) on digital platforms has heightened the need to distinguish authentic user-generated content from covert promotional material. This study proposes an integrated framework combining Natural Language Processing (NLP), machine learning, and Latent Dirichlet Allocation (LDA) to classify sentiment and detect advertising features in online game reviews. Reviews from the Steam platform were analyzed using Support Vector Machine (SVM), Decision Tree, and Naïve Bayes classifiers, with class imbalance addressed through SMOTE and SMOTE–Tomek techniques. The SMOTE-augmented SVM achieved the highest performance, with 98.18% overall accuracy and 97.52% negative sentiment detection. LDA and Quality Function Deployment (QFD) further uncovered latent promotional themes, providing insights into how advertising elements manifest in positive reviews and how negative feedback reflects genuine user concerns. The framework assists platform managers in enhancing eWOM credibility and supports marketers in designing data-driven advertising strategies. By bridging sentiment analysis with covert marketing detection, this research contributes a novel methodological approach for assessing review trustworthiness, improving transparency, and fostering consumer trust in digital information environments. Full article
Show Figures

Figure 1

Back to TopTop