Sign in to use this feature.

Years

Between: -

Subjects

remove_circle_outline
remove_circle_outline
remove_circle_outline
remove_circle_outline
remove_circle_outline
remove_circle_outline
remove_circle_outline
remove_circle_outline
remove_circle_outline

Journals

remove_circle_outline
remove_circle_outline
remove_circle_outline
remove_circle_outline
remove_circle_outline
remove_circle_outline

Article Types

Countries / Regions

remove_circle_outline
remove_circle_outline
remove_circle_outline
remove_circle_outline
remove_circle_outline
remove_circle_outline

Search Results (2,452)

Search Parameters:
Keywords = voltage control strategy

Order results
Result details
Results per page
Select all
Export citation of selected articles as:
31 pages, 16219 KB  
Article
Design, Simulation, Construction and Experimental Validation of a Dual-Frequency Wireless Power Transfer System Based on Resonant Magnetic Coupling
by Marian-Razvan Gliga, Calin Munteanu, Adina Giurgiuman, Claudia Constantinescu, Sergiu Andreica and Claudia Pacurar
Technologies 2025, 13(10), 442; https://doi.org/10.3390/technologies13100442 - 1 Oct 2025
Abstract
Wireless power transfer (WPT) has emerged as a compelling solution for delivering electrical energy without physical connectors, particularly in applications requiring reliability, mobility, or encapsulation. This work presents the modeling, simulation, construction, and experimental validation of an optimized dual-frequency WPT system using magnetically [...] Read more.
Wireless power transfer (WPT) has emerged as a compelling solution for delivering electrical energy without physical connectors, particularly in applications requiring reliability, mobility, or encapsulation. This work presents the modeling, simulation, construction, and experimental validation of an optimized dual-frequency WPT system using magnetically coupled resonant coils. Unlike conventional single-frequency systems, the proposed architecture introduces two independently controlled excitation frequencies applied to distinct transistors, enabling improved resonance behavior and enhanced power delivery across a range of coupling conditions. The design process integrates numerical circuit simulations in PSpice and three-dimensional electromagnetic analysis in ANSYS Maxwell 3D, allowing accurate evaluation of coupling coefficient variation, mutual inductance, and magnetic flux distribution as functions of coil geometry and alignment. A sixth-degree polynomial model was derived to characterize the coupling coefficient as a function of coil separation, supporting predictive tuning. Experimental measurements were carried out using a physical prototype driven by both sinusoidal and rectangular control signals under varying load conditions. Results confirm the simulation findings, showing that specific signal periods (e.g., 8 µs, 18 µs, 20 µs, 22 µs) yield optimal induced voltage values, with strong sensitivity to the coupling coefficient. Moreover, the presence of a real load influenced system performance, underscoring the need for adaptive control strategies. The proposed approach demonstrates that dual-frequency excitation can significantly enhance system robustness and efficiency, paving the way for future implementations of self-adaptive WPT systems in embedded, mobile, or biomedical environments. Full article
Show Figures

Figure 1

49 pages, 28853 KB  
Article
Terminal Voltage and Load Frequency Regulation in a Nonlinear Four-Area Multi-Source Interconnected Power System via Arithmetic Optimization Algorithm
by Saleh A. Alnefaie, Abdulaziz Alkuhayli and Abdullah M. Al-Shaalan
Mathematics 2025, 13(19), 3131; https://doi.org/10.3390/math13193131 - 30 Sep 2025
Abstract
The increasing integration of renewable energy sources (RES) and rising energy demand have created challenges in maintaining stability in interconnected power systems, particularly in terms of frequency, voltage, and tie-line power. While traditional load frequency control (LFC) and automatic voltage regulation (AVR) strategies [...] Read more.
The increasing integration of renewable energy sources (RES) and rising energy demand have created challenges in maintaining stability in interconnected power systems, particularly in terms of frequency, voltage, and tie-line power. While traditional load frequency control (LFC) and automatic voltage regulation (AVR) strategies have been widely studied, they often fail to address the complexities introduced by RES and nonlinear system dynamics such as boiler dynamics, governor deadband, and generation rate constraints. This study introduces the Arithmetic Optimization Algorithm (AOA)-optimized PI(1+DD) controller, chosen for its ability to effectively optimize control parameters in highly nonlinear and dynamic environments. AOA, a novel metaheuristic technique, was selected due to its robustness, efficiency in exploring large search spaces, and ability to converge to optimal solutions even in the presence of complex system dynamics. The proposed controller outperforms classical methods such as PI, PID, I–P, I–PD, and PI–PD in terms of key performance metrics, achieving a settling time of 7.5 s (compared to 10.5 s for PI), overshoot of 2.8% (compared to 5.2% for PI), rise time of 0.7 s (compared to 1.2 s for PI), and steady-state error of 0.05% (compared to 0.3% for PI). Additionally, sensitivity analysis confirms the robustness of the AOA-optimized controller under ±25% variations in turbine and speed control parameters, as well as in the presence of nonlinearities, demonstrating its potential as a reliable solution for improving grid performance in complex, nonlinear multi-area interconnected power systems. Full article
(This article belongs to the Special Issue Artificial Intelligence and Optimization in Engineering Applications)
Show Figures

Figure 1

24 pages, 11005 KB  
Article
Hybrid Finite Control Set Model Predictive Control and Universal Droop Control for Enhanced Power Sharing in Inverter-Based Microgrids
by Devarapalli Vimala, Naresh Kumar Vemula, Bhamidi Lokeshgupta, Ramesh Devarapalli and Łukasz Knypiński
Energies 2025, 18(19), 5200; https://doi.org/10.3390/en18195200 - 30 Sep 2025
Abstract
This paper proposes a novel hybrid control strategy integrating a Finite Control Set Model Predictive Controller (FCS-MPC) with a universal droop controller (UDC) for effective load power sharing in inverter-fed microgrids. Traditional droop-based methods, though widely adopted for their simplicity and decentralized nature, [...] Read more.
This paper proposes a novel hybrid control strategy integrating a Finite Control Set Model Predictive Controller (FCS-MPC) with a universal droop controller (UDC) for effective load power sharing in inverter-fed microgrids. Traditional droop-based methods, though widely adopted for their simplicity and decentralized nature, suffer from limitations such as steady-state inaccuracies and poor transient response, particularly under mismatched impedance conditions. To overcome these drawbacks, the proposed scheme incorporates detailed modeling of inverter and source dynamics within the predictive controller to enhance accuracy, stability, and response speed. The UDC complements the predictive framework by ensuring coordination among inverters with different impedance characteristics. Simulation results under various load disturbances demonstrate that the proposed approach significantly outperforms conventional PI-based droop control in terms of voltage and frequency regulation, transient stability, and balanced power sharing. The performance is further validated through real-time simulations, affirming the scheme’s potential for practical deployment in dynamic microgrid environments. Full article
(This article belongs to the Special Issue Planning, Operation and Control of Microgrids: 2nd Edition)
Show Figures

Figure 1

22 pages, 6708 KB  
Article
Enhanced Model Predictive Speed Control of PMSMs Based on Duty Ratio Optimization with Integrated Load Torque Disturbance Compensation
by Tarek Yahia, Abdelsalam A. Ahmed, M. M. Ahmed, Amr El Zawawi, Z. M. S. Elbarbary, M. S. Arafath and Mosaad M. Ali
Machines 2025, 13(10), 891; https://doi.org/10.3390/machines13100891 - 30 Sep 2025
Abstract
This paper proposes an enhanced Model Predictive Direct Speed Control (MPDSC) framework for Permanent Magnet Synchronous Motor (PMSM) drives, integrating duty ratio optimization and load torque disturbance compensation to significantly improve both transient and steady-state performance. Traditional finite-control-set MPC strategies, which apply a [...] Read more.
This paper proposes an enhanced Model Predictive Direct Speed Control (MPDSC) framework for Permanent Magnet Synchronous Motor (PMSM) drives, integrating duty ratio optimization and load torque disturbance compensation to significantly improve both transient and steady-state performance. Traditional finite-control-set MPC strategies, which apply a single voltage vector per sampling interval, often suffer from steady-state ripples, elevated total harmonic distortion (THD), and high computational complexity due to exhaustive switching evaluations. The proposed approach addresses these limitations through a novel dual-stage cost function structure: the first cost function optimizes dynamic response via predictive control of speed error, while the second adaptively minimizes torque ripple and harmonic distortion by adjusting the active–zero voltage vector duty ratio without the need for manual weight tuning. Robustness against time-varying disturbances is further enhanced by integrating a real-time load torque observer into the control loop. The scheme is validated through both MATLAB/Simulink R2020a simulations and real-time experimental testing on a dSPACE 1202 rapid control prototyping platform across small- and large-scale PMSM configurations. Experimental results confirm that the proposed controller achieves a transient speed deviation of just 0.004%, a steady-state ripple of 0.01 rpm, and torque ripple as low as 0.0124 Nm, with THD reduced to approximately 5.5%. The duty ratio-based predictive modulation ensures faster settling time, improved current quality, and greater immunity to load torque disturbances compared to recent duty-ratio MPC implementations. These findings highlight the proposed DR-MPDSC as a computationally efficient and experimentally validated solution for next-generation PMSM drive systems in automotive and industrial domains. Full article
(This article belongs to the Section Electrical Machines and Drives)
Show Figures

Figure 1

36 pages, 6811 KB  
Article
A Hierarchical Two-Layer MPC-Supervised Strategy for Efficient Inverter-Based Small Microgrid Operation
by Salima Meziane, Toufouti Ryad, Yasser O. Assolami and Tawfiq M. Aljohani
Sustainability 2025, 17(19), 8729; https://doi.org/10.3390/su17198729 - 28 Sep 2025
Abstract
This study proposes a hierarchical two-layer control framework aimed at advancing the sustainability of renewable-integrated microgrids. The framework combines droop-based primary control, PI-based voltage and current regulation, and a supervisory Model Predictive Control (MPC) layer to enhance dynamic power sharing and system stability [...] Read more.
This study proposes a hierarchical two-layer control framework aimed at advancing the sustainability of renewable-integrated microgrids. The framework combines droop-based primary control, PI-based voltage and current regulation, and a supervisory Model Predictive Control (MPC) layer to enhance dynamic power sharing and system stability in renewable-integrated microgrids. The proposed method addresses the limitations of conventional control techniques by coordinating real and reactive power flow through an adaptive droop formulation and refining voltage/current regulation with inner-loop PI controllers. A discrete-time MPC algorithm is introduced to optimize power setpoints under future disturbance forecasts, accounting for state-of-charge limits, DC-link voltage constraints, and renewable generation variability. The effectiveness of the proposed strategy is demonstrated on a small hybrid microgrid system that serve a small community of buildings with a solar PV, wind generation, and a battery storage system under variable load and environmental profiles. Initial uncontrolled scenarios reveal significant imbalances in resource coordination and voltage deviation. Upon applying the proposed control, active and reactive power are equitably shared among DG units, while voltage and frequency remain tightly regulated, even during abrupt load transitions. The proposed control approach enhances renewable energy integration, leading to reduced reliance on fossil-fuel-based resources. This contributes to environmental sustainability by lowering greenhouse gas emissions and supporting the transition to a cleaner energy future. Simulation results confirm the superiority of the proposed control strategy in maintaining grid stability, minimizing overcharging/overdischarging of batteries, and ensuring waveform quality. Full article
(This article belongs to the Special Issue Smart Grid Technologies and Energy Sustainability)
Show Figures

Figure 1

15 pages, 2883 KB  
Article
Oscillation Propagation Analysis of Grid-Connected Converter System with New eVSG Control Patterns
by Hong Zhang, Bin Xu, Jinzhong Li, Yuguang Xie and Wei Ma
Electronics 2025, 14(19), 3850; https://doi.org/10.3390/electronics14193850 - 28 Sep 2025
Abstract
The virtual synchronous generator (VSG) technique plays a crucial role in power systems with high penetration of power electronics, as it can provide virtual inertia and damping performance by emulating the swing characteristics of a synchronous generator (SG). However, the VSG faces challenges [...] Read more.
The virtual synchronous generator (VSG) technique plays a crucial role in power systems with high penetration of power electronics, as it can provide virtual inertia and damping performance by emulating the swing characteristics of a synchronous generator (SG). However, the VSG faces challenges due to its inherent limitations, such as vulnerability to disturbances and instability in strong grid conditions. To address these issues, this article proposes an exchanged VSG (eVSG) control strategy. In this approach, the phase information (θ) is derived from reactive power (Q), while the voltage information (E) is derived from active power (P). Furthermore, a Magnitude-Phase Motion Equation (MPME) is introduced to analyze the eVSG system from a physical perspective. Additionally, this article is the first to illustrate the oscillation propagation effect between P and frequency (f) in both VSG and eVSG systems. Finally, the advantages of the eVSG strategy are comprehensively demonstrated through three aspects: (1) comparing the motion trajectory of f using the MPME model, (2) evaluating the oscillation propagation effect between VSG and eVSG systems, and (3) conducting simulations and experiments. Full article
Show Figures

Figure 1

25 pages, 5414 KB  
Article
Adaptive Droop Control for Power Distribution of Hybrid Energy Storage Systems in PV-Fed DC Microgrids
by Ģirts Staņa and Kaspars Kroičs
Energies 2025, 18(19), 5137; https://doi.org/10.3390/en18195137 - 26 Sep 2025
Abstract
The increasing deployment of stand-alone photovoltaic (PV) power supply systems is driven by their capability to convert solar irradiance into electrical energy. A typical application of such systems is solar-powered water pumping. However, since solar irradiance varies throughout the day, the maximum power [...] Read more.
The increasing deployment of stand-alone photovoltaic (PV) power supply systems is driven by their capability to convert solar irradiance into electrical energy. A typical application of such systems is solar-powered water pumping. However, since solar irradiance varies throughout the day, the maximum power output of PV panels may be lower than the load demand. A viable solution to this issue is the integration of hybrid energy storage systems (HESSs) combining batteries and supercapacitors (SCs). In this work, HESS charging and discharging control strategies were developed based on adaptive droop control, which regulates the power distribution between the SC and the battery and limits DC grid voltage deviations. In the developed method, the SC droop coefficient is adaptively adjusted in a stepwise manner depending on the SC state of charge (SoC), while the battery droop coefficient remains constant. The performance of the proposed strategies was evaluated through simulations, showing SC-battery internal loss minimization by up to 50% compared with the scenario without droop control when the SC is discharged first, and only then is the battery engaged. Step response of the converter was investigated experimentally, showing less than a 2 ms response time, and no undesired influence from the proposed control method was detected. Full article
Show Figures

Figure 1

31 pages, 18957 KB  
Article
Hierarchical Hybrid Control and Communication Topology Optimization in DC Microgrids for Enhanced Performance
by Yuxuan Tang, Azeddine Houari, Lin Guan and Abdelhakim Saim
Electronics 2025, 14(19), 3797; https://doi.org/10.3390/electronics14193797 - 25 Sep 2025
Abstract
Bus voltage regulation and accurate power sharing constitute two pivotal control objectives in DC microgrids. The conventional droop control method inherently suffers from steady-state voltage deviation. Centralized control introduces vulnerability to single-point failures, with significantly degraded stability under abnormal operating conditions. Distributed control [...] Read more.
Bus voltage regulation and accurate power sharing constitute two pivotal control objectives in DC microgrids. The conventional droop control method inherently suffers from steady-state voltage deviation. Centralized control introduces vulnerability to single-point failures, with significantly degraded stability under abnormal operating conditions. Distributed control strategies mitigate this vulnerability but require careful balancing between control effectiveness and communication costs. Therefore, this paper proposes a hybrid hierarchical control architecture integrating multiple control strategies to achieve near-zero steady-state deviation voltage regulation and precise power sharing in DC microgrids. Capitalizing on the complementary advantages of different control methods, an operation-condition-adaptive hierarchical control (OCAHC) strategy is proposed. The proposed method improves reliability over centralized control under communication failures, and achieves better performance than distributed control under normal conditions. With a fault-detection logic module, the OCAHC framework enables automatic switching to maintain high control performance across different operating scenarios. For the inherent trade-off between consensus algorithm performance and communication costs, a communication topology optimization model is established with communication cost as the objective, subject to constraints including communication intensity, algorithm convergence under both normal and N-1 conditions, and control performance requirements. An accelerated optimization approach employing node-degree computation and equivalent topology reduction is proposed to enhance computational efficiency. Finally, case studies on a DC microgrid with five DGs verify the effectiveness of the proposed model and methods. Full article
(This article belongs to the Special Issue Power Electronics Controllers for Power System)
Show Figures

Figure 1

46 pages, 4133 KB  
Review
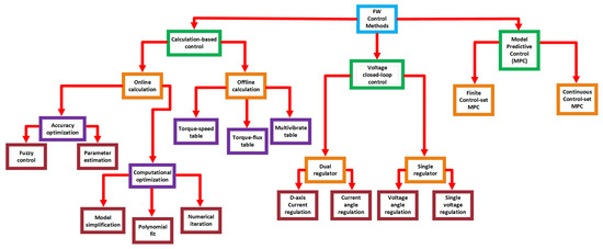
Flux-Weakening Control Methods for Permanent Magnet Synchronous Machines in Electric Vehicles at High Speed
by Samer Alwaqfi, Mohamad Alzayed and Hicham Chaoui
Electronics 2025, 14(19), 3779; https://doi.org/10.3390/electronics14193779 - 24 Sep 2025
Viewed by 41
Abstract
Permanent magnet synchronous motors (PMSMs) are widely favored by manufacturers for use in electric vehicles (EVs) because of their many benefits, which include high power density at high speeds, ruggedness, potential for high efficiency, and reduced control complexity. However, since the Back Electromotive [...] Read more.
Permanent magnet synchronous motors (PMSMs) are widely favored by manufacturers for use in electric vehicles (EVs) because of their many benefits, which include high power density at high speeds, ruggedness, potential for high efficiency, and reduced control complexity. However, since the Back Electromotive Force (EMF) increases proportionally with the motor’s rotational speed, it must be carefully controlled at high speeds. Flux-weakening (FW) control is required to avoid excessive electromagnetic flux beyond the power source and inverter’s voltage restrictions. This paper aims to compare various FW control strategies and analyze their effectiveness in maximizing the speed of PMSMs in EV applications while ensuring stable and reliable performance. Various FW approaches, such as voltage-based control, current-based control, and advanced predictive control methods, are examined to determine how each method balances speed enhancement with torque output and efficiency. In addition, other control strategies are crucial for optimizing the performance of PMSMs in electric vehicles. Among the most popular methods for controlling torque and speed in PMSMs are Field-Oriented Control (FOC), Direct Torque Control (DTC), and Vector Current Control (VCC). Each control technique has advantages and is frequently cited in the literature as a crucial instrument for improving EV motor control. This article provides a comprehensive evaluation of FW methods, highlighting their respective advantages and disadvantages by synthesizing the findings of numerous studies. In addition to outlining future research directions in FW control for EV applications, this study provides essential insights and valuable suggestions to help select FW control techniques for various PMSM types and operating conditions. Full article
(This article belongs to the Special Issue Advanced Control and Power Electronics for Electric Vehicles)
Show Figures

Figure 1

25 pages, 6447 KB  
Article
Data-Driven Multi-Mode Adaptive Control for Distribution Networks with Multi-Region Coordination
by Youzhuo Zheng, Hengrong Zhang, Zhi Long, Shiyuan Gao, Qihang Yang and Haoran Ji
Processes 2025, 13(10), 3046; https://doi.org/10.3390/pr13103046 - 24 Sep 2025
Viewed by 45
Abstract
The high penetration of distributed generators (DGs) causes severe voltage fluctuations and voltage limit violations in distribution networks. Traditional control methods rely on precise line parameters, which are often unavailable or inaccurate, and therefore are limited in practical applications. This paper proposes a [...] Read more.
The high penetration of distributed generators (DGs) causes severe voltage fluctuations and voltage limit violations in distribution networks. Traditional control methods rely on precise line parameters, which are often unavailable or inaccurate, and therefore are limited in practical applications. This paper proposes a data-driven multi-mode adaptive control method with multi-region coordination to enhance the operational performance of distribution networks. First, the network is partitioned into multiple regions, each equipped with a local controller to formulate reactive power control strategies for DGs. Second, regions exchange voltage and current measurements to establish linear input–output relationships through dynamic linearization, thereby developing a multi-mode model for different control objectives. Finally, each region employs the gradient descent method to iteratively optimize its control strategy, enabling fast responses to changing operating conditions in distribution networks. Case studies on modified IEEE 33-node and 123-node test systems demonstrate that the proposed method reduces voltage deviation, load imbalance, and power loss by 31.25%, 19.17%, and 20.68%, respectively, and maintains strong scalability for application in large-scale distribution networks. Full article
(This article belongs to the Special Issue Distributed Intelligent Energy Systems)
Show Figures

Figure 1

13 pages, 2641 KB  
Article
Frilled Lizard Optimization Control Strategy of Dynamic Voltage Restorer-Based Power Quality Enhancement
by C. Pearline Kamalini and M. V. Suganyadevi
Sustainability 2025, 17(19), 8573; https://doi.org/10.3390/su17198573 - 24 Sep 2025
Viewed by 76
Abstract
In the current energy landscape, power quality (PQ) emerges as a critical concern. Even when there is no fault on a line, PQ issues are common in all power networks since 90% of power systems’ loads are variable or inductive in nature. Variable [...] Read more.
In the current energy landscape, power quality (PQ) emerges as a critical concern. Even when there is no fault on a line, PQ issues are common in all power networks since 90% of power systems’ loads are variable or inductive in nature. Variable loads cannot be avoided; hence, PQ concerns such as voltage swelling and sag will always arise. Voltage sag is one of the main issues within a distribution network, resulting in financial losses for the utility company and the customer. The Dynamic Voltage Restorer (DVR) effectively addresses voltage sags and minimizes total harmonic distortion (THD) in the distribution network. This paper proposed a novel control strategy to increase the PQ in a system. A Frilled Lizard Optimization-optimized fuzzy PI controller is proposed in this work to control the inverter. This proposed method improves the DVR’s ability to correct voltage sag and reduce total harmonic distortion as soon as possible. The PI control scheme is utilized initially to reduce the oscillations and remove the steady-state error. To increase the tendency rate of the error to zero, the PI method is applied to a fuzzy logic-based compensatory stage. The proposed approach is validated using pro-type models, as well as mathematical and Simulink modelling. In the Results Section, the performance of the proposed controllers with the DVR is tabulated and compared with other DVR controller schemes described in other research papers. Full article
Show Figures

Figure 1

17 pages, 6459 KB  
Article
A Star-Connected STATCOM Soft Open Point for Power Flow Control and Voltage Violation Mitigation
by Tianlu Luo, Yanyang Liu, Feipeng Huang and Guobo Xie
Processes 2025, 13(10), 3030; https://doi.org/10.3390/pr13103030 - 23 Sep 2025
Viewed by 141
Abstract
Soft open point (SOP) offers a viable alternative to traditional tie switches for optimizing power flow distribution between connected feeders, thereby improving power quality and enhancing the reliability of distribution networks (DNs). Among existing medium-voltage (MV) SOP demonstration projects, the modular multilevel converter [...] Read more.
Soft open point (SOP) offers a viable alternative to traditional tie switches for optimizing power flow distribution between connected feeders, thereby improving power quality and enhancing the reliability of distribution networks (DNs). Among existing medium-voltage (MV) SOP demonstration projects, the modular multilevel converter (MMC) back-to-back voltage source converter (BTB-VSC) is the most commonly adopted configuration. However, MMC BTB-VSC suffers from high cost and significant volume, with device requirements increasing substantially as the number of feeders grows. To address these challenges, this paper proposes a novel star-connected cascaded H-bridge (CHB) STATCOM SOP (SCS-SOP). The SCS-SOP integrates the static synchronous compensator (STATCOM) and low-voltage (LV) BTB-VSC into a single device, enabling reactive power support within feeders and active power exchange between feeders, while achieving reduced component cost and volume, simplified power decoupling control, and increasing power quality management capabilities. The topology derivation, configuration, operational principles, and control strategies of the SCS-SOP are elaborated. Finally, simulation and experimental models of a two-port 3 Mvar/300 kW SCS-SOP are developed, with results validating the theoretical analysis. Full article
Show Figures

Figure 1

28 pages, 1117 KB  
Review
Modern Control Techniques and Operational Challenges in Permanent Magnet Synchronous Motors: A Comprehensive Review
by Mahmoud M. Elkholy, Mohamed M. Algendy and Enas A. El-Hay
Automation 2025, 6(4), 49; https://doi.org/10.3390/automation6040049 - 23 Sep 2025
Viewed by 399
Abstract
This paper presents a comprehensive overview of permanent magnet synchronous motors (PMSMs), including their classifications, applications, and vector control strategies. It explores various control techniques, including maximum torque per ampere (MTPA), maximum current (MC), field weakening (FW), maximum torque per voltage (MTPV), sensorless [...] Read more.
This paper presents a comprehensive overview of permanent magnet synchronous motors (PMSMs), including their classifications, applications, and vector control strategies. It explores various control techniques, including maximum torque per ampere (MTPA), maximum current (MC), field weakening (FW), maximum torque per voltage (MTPV), sensorless control, and parameter identification, as discussed in this paper. These methods address key challenges in PMSM control, such as improving motor efficiency and accurately estimating rotor position and speed. Additionally, this paper presents the PMSM parameters due to many factors such as electric current, phase angle, saturation, and temperature. The survey findings provide a deeper understanding of PMSMs’ control strategies, aiding in the more efficient and reliable motor studies. Full article
Show Figures

Figure 1

22 pages, 2333 KB  
Article
RST-Controlled Interleaved Boost Converters for Enhanced Stability in CPL-Dominated DC Microgrids
by Abdullrahman A. Al-Shammaa, Hassan M. Hussein Farh, Hammed Olabisi Omotoso, AL-Wesabi Ibrahim, Akram M. Abdurraqeeb and Abdulrhman Alshaabani
Symmetry 2025, 17(10), 1585; https://doi.org/10.3390/sym17101585 - 23 Sep 2025
Viewed by 165
Abstract
Microgrids have emerged as a crucial solution for addressing environmental concerns, such as reducing greenhouse gas emissions and enhancing energy sustainability. By incorporating renewable energy sources like solar and wind, microgrids improve energy efficiency and offer a cleaner alternative to conventional power grids. [...] Read more.
Microgrids have emerged as a crucial solution for addressing environmental concerns, such as reducing greenhouse gas emissions and enhancing energy sustainability. By incorporating renewable energy sources like solar and wind, microgrids improve energy efficiency and offer a cleaner alternative to conventional power grids. Among various microgrid architectures, DC microgrids are gaining significant attention due to their higher efficiency, reduced reactive power losses, and direct compatibility with renewable energy sources and energy storage systems. However, DC microgrids face stability challenges, particularly due to the presence of constant power loads (CPLs), which exhibit negative incremental impedance characteristics. These loads can destabilize the system, leading to oscillations and performance degradation. This paper explores various control strategies designed to enhance the stability and dynamic response of DC microgrids, with a particular focus on interleaved boost converters (IBCs) interfaced with CPLs. Traditional control methods, including proportional–integral (PI) and sliding mode control (SMC), have shown limitations in handling dynamic variations and disturbances. To overcome these challenges, this paper proposes a novel RST-based control strategy for IBCs, offering improved stability, adaptability, and disturbance rejection. The efficacy of the RST controller is validated through extensive simulations tests, demonstrating competitive performance in maintaining DC bus voltage regulation and current distribution. Key performance indicators demonstrate competitive performance, including settling times below 40 ms for voltage transients, overshoot limited to ±2%, minimal voltage deviation from the reference, and precise current sharing between interleaved phases. The findings contribute to advancing the stability and efficiency of DC microgrids, facilitating their broader adoption in modern energy systems. Full article
Show Figures

Figure 1

22 pages, 3564 KB  
Article
Design and Techno-Economic Evaluation for Large-Scale Offshore Wind Power Transmission Scheme
by Chunhua Li, Han Diao, Yijing Chen and Shaowei Huang
Energies 2025, 18(18), 5039; https://doi.org/10.3390/en18185039 - 22 Sep 2025
Viewed by 199
Abstract
As offshore wind farms continue to scale up in both distance and capacity, the design of transmission systems has become a critical factor in the effective development and utilization of offshore wind energy. In response to the growing trend of larger wind turbine [...] Read more.
As offshore wind farms continue to scale up in both distance and capacity, the design of transmission systems has become a critical factor in the effective development and utilization of offshore wind energy. In response to the growing trend of larger wind turbine volume and the densification of offshore platforms, this paper presents a design methodology for compact transmission system tailored to large-scale offshore wind farms, with a focus on the collection system and reactive power control. Firstly, the feasibility of 66 kV single-stage collection system and a unified reactive power compensation scheme using wind turbines and Modular Multilevel Converter (MMC) is analyzed. On this basis, a compact transmission scheme based on MMC-HVDC is proposed for large-scale wind farms. Secondly, a cooperative reactive power control strategy is introduced, leveraging the reactive power regulation capabilities of both wind turbines and MMC. This approach enhances the system’s reactive power and voltage regulation capabilities, as well as its low-voltage ride-through (LVRT) performance. Finally, the effectiveness of the proposed transmission scheme and reactive power control strategy is validated through simulations, and a techno-economic comparison is made with conventional transmission systems. Full article
(This article belongs to the Special Issue Integration of Renewable Energy Systems in Power Grid)
Show Figures

Figure 1

Back to TopTop