Sign in to use this feature.

Years

Between: -

Subjects

remove_circle_outline
remove_circle_outline
remove_circle_outline
remove_circle_outline
remove_circle_outline
remove_circle_outline
remove_circle_outline
remove_circle_outline
remove_circle_outline

Journals

remove_circle_outline
remove_circle_outline
remove_circle_outline
remove_circle_outline
remove_circle_outline
remove_circle_outline
remove_circle_outline
remove_circle_outline
remove_circle_outline
remove_circle_outline
remove_circle_outline
remove_circle_outline
remove_circle_outline
remove_circle_outline
remove_circle_outline

Article Types

Countries / Regions

remove_circle_outline
remove_circle_outline
remove_circle_outline
remove_circle_outline

Search Results (541)

Search Parameters:
Keywords = virtual accelerations

Order results
Result details
Results per page
Select all
Export citation of selected articles as:
29 pages, 23790 KB  
Article
Tone Mapping of HDR Images via Meta-Guided Bayesian Optimization and Virtual Diffraction Modeling
by Deju Huang, Xifeng Zheng, Jingxu Li, Ran Zhan, Jiachang Dong, Yuanyi Wen, Xinyue Mao, Yufeng Chen and Yu Chen
Sensors 2025, 25(21), 6577; https://doi.org/10.3390/s25216577 (registering DOI) - 25 Oct 2025
Abstract
This paper proposes a novel image tone-mapping framework that incorporates meta-learning, a psychophysical model, Bayesian optimization, and light-field virtual diffraction. First, we formalize the virtual diffraction process as a mathematical operator defined in the frequency domain to reconstruct high-dynamic-range (HDR) images through phase [...] Read more.
This paper proposes a novel image tone-mapping framework that incorporates meta-learning, a psychophysical model, Bayesian optimization, and light-field virtual diffraction. First, we formalize the virtual diffraction process as a mathematical operator defined in the frequency domain to reconstruct high-dynamic-range (HDR) images through phase modulation, enabling the precise control of image details and contrast. In parallel, we apply the Stevens power law to simulate the nonlinear luminance perception of the human visual system, thereby adjusting the overall brightness distribution of the HDR image and improving the visual experience. Unlike existing methods that primarily emphasize structural fidelity, the proposed method strikes a balance between perceptual fidelity and visual naturalness. Secondly, an adaptive parameter tuning system based on Bayesian optimization is developed to conduct optimization of the Tone Mapping Quality Index (TMQI), quantifying uncertainty using probabilistic models to approximate the global optimum with fewer evaluations. Furthermore, we propose a task-distribution-oriented meta-learning framework: a meta-feature space based on image statistics is constructed, and task clustering is combined with a gated meta-learner to rapidly predict initial parameters. This approach significantly enhances the robustness of the algorithm in generalizing to diverse HDR content and effectively mitigates the cold-start problem in the early stage of Bayesian optimization, thereby accelerating the convergence of the overall optimization process. Experimental results demonstrate that the proposed method substantially outperforms state-of-the-art tone-mapping algorithms across multiple benchmark datasets, with an average improvement of up to 27% in naturalness. Furthermore, the meta-learning-guided Bayesian optimization achieves two- to five-fold faster convergence. In the trade-off between computational time and performance, the proposed method consistently dominates the Pareto frontier, achieving high-quality results and efficient convergence with a low computational cost. Full article
(This article belongs to the Section Sensing and Imaging)
33 pages, 3585 KB  
Article
Identifying the Location of Dynamic Load Using a Region’s Asymptotic Approximation
by Yuantian Qin, Jiakai Zheng and Vadim V. Silberschmidt
Aerospace 2025, 12(11), 953; https://doi.org/10.3390/aerospace12110953 (registering DOI) - 24 Oct 2025
Abstract
Since it is difficult to obtain the positions of dynamic loads on structures, this paper suggests a new method to identify the locations of dynamic loads step-by-step based on the correlation coefficients of dynamic responses. First, a recognition model for dynamic load position [...] Read more.
Since it is difficult to obtain the positions of dynamic loads on structures, this paper suggests a new method to identify the locations of dynamic loads step-by-step based on the correlation coefficients of dynamic responses. First, a recognition model for dynamic load position based on a finite-element scheme is established, with the finite-element domain divided into several regions. Second, virtual loads are applied at the central points of these regions, and acceleration responses are calculated at the sensor measurement points. Third, the maximum correlation coefficient between the calculational and measured accelerations is obtained, and the dynamic load is located in the region with the virtual load corresponding to the maximum correlation coefficient. Finally, this region is continuously subdivided with the refined mesh until the dynamic load is pinpointed in a sufficiently small area. Different virtual load construction methods are proposed according to different types of loads. The frequency response function, unresolvable for the actual problem due to the unknown location of the real dynamic load, can be transformed into a solvable form, involving only known points. This transformation simplifies the analytical process, making it more efficient and applicable to analysis of the dynamic behavior of the system. The identification of the dynamic load position in the entire structure is then transformed into a sub-region approach, focusing on the area where the dynamic load acts. Simulations for case studies are conducted to demonstrate that the proposed method can effectively identify positions of single and multiple dynamic loads. The correctness of the theory and simulation model is verified with experiments. Compared to recent methods that use machine learning and neural networks to identify positions of dynamic loads, the approach proposed in this paper avoids the heavy computational cost and time required for data training. Full article
Show Figures

Figure 1

16 pages, 4012 KB  
Article
Enhancing Local Functional Structure Features to Improve Drug–Target Interaction Prediction
by Baoming Feng, Haofan Du, Henry H. Y. Tong, Xu Wang and Kefeng Li
Int. J. Mol. Sci. 2025, 26(20), 10194; https://doi.org/10.3390/ijms262010194 - 20 Oct 2025
Viewed by 273
Abstract
Molecular simulation is central to modern drug discovery but is often limited by high computational cost and the complexity of molecular interactions. Deep-learning drug–target interaction (DTI) prediction can accelerate screening; however, many models underuse the local functional structure features—binding motifs, reactive groups, and [...] Read more.
Molecular simulation is central to modern drug discovery but is often limited by high computational cost and the complexity of molecular interactions. Deep-learning drug–target interaction (DTI) prediction can accelerate screening; however, many models underuse the local functional structure features—binding motifs, reactive groups, and residue-level fragments—that drive recognition. We present LoF-DTI, a framework that explicitly represents and couples such local features. Drugs are converted from SMILES into molecular graphs and targets from sequences into feature representations. On the drug side, a Jumping Knowledge (JK) enhanced Graph Isomorphism Network (GIN) extracts atom- and neighborhood-level patterns; on the target side, residual CNN blocks with progressively enlarged receptive fields, augmented by N-mer substructural statistics, capture multi-scale local motifs. A Gated Cross-Attention (GCA) module then performs atom-to-residue interaction learning, highlighting decisive local pairs and providing token-level interpretability through attention scores. By prioritizing locality during both encoding and interaction, LoF-DTI delivers competitive results across multiple benchmarks and improves early retrieval relevant to virtual screening. Case analyses show that the model recovers known functional binding sites, suggesting strong potential to provide mechanism-aware guidance for molecular simulation and to streamline the drug design pipeline. Full article
Show Figures

Figure 1

22 pages, 17233 KB  
Article
From Mechanical Instability to Virtual Precision: Digital Twin Validation for Next-Generation MEMS-Based Eye-Tracking Systems
by Mateusz Pomianek, Marek Piszczek, Paweł Stawarz and Aleksandra Kucharczyk-Drab
Sensors 2025, 25(20), 6460; https://doi.org/10.3390/s25206460 - 18 Oct 2025
Viewed by 264
Abstract
The development of high-performance MEMS-based eye trackers, crucial for next-generation medical diagnostics and human–computer interfaces, is often hampered by the mechanical instability and time-consuming recalibration of physical prototypes. To address this bottleneck, we present the development and rigorous validation of a high-fidelity digital [...] Read more.
The development of high-performance MEMS-based eye trackers, crucial for next-generation medical diagnostics and human–computer interfaces, is often hampered by the mechanical instability and time-consuming recalibration of physical prototypes. To address this bottleneck, we present the development and rigorous validation of a high-fidelity digital twin (DT) designed to accelerate the design–test–refine cycle. We conducted a comparative study of a physical MEMS scanning system and its corresponding digital twin using a USAF 1951 test target under both static and dynamic conditions. Our analysis reveals that the DT accurately replicates the physical system’s behavior, showing a geometric discrepancy of <30 µm and a matching feature shift (1 µm error) caused by tracking dynamics. Crucially, the DT effectively removes mechanical vibration artifacts, enabling the precise analysis of system parameters in a controlled virtual environment. The validated model was then used to develop a pupil detection algorithm that achieved an accuracy of 1.80 arc minutes, a result that surpasses the performance of a widely used commercial system in our comparative tests. This work establishes a validated methodology for using digital twins in the rapid prototyping and optimization of complex optical systems, paving the way for faster development of critical healthcare technologies. Full article
(This article belongs to the Section Sensors and Robotics)
Show Figures

Figure 1

29 pages, 5676 KB  
Article
OCM: An Overcapacity Mapping-Based Virtual Disk Approach for Large-Scale Storage
by Songfu Tan and Ligu Zhu
Electronics 2025, 14(20), 4091; https://doi.org/10.3390/electronics14204091 - 17 Oct 2025
Viewed by 299
Abstract
In large-scale distributed storage simulations, disk simulation plays a critical role in evaluating system reliability, scalability, and performance. However, the existing virtual disk technologies face challenges in supporting ultra-large capacities and high-concurrency workloads under constrained physical resources. To address this limitation, we propose [...] Read more.
In large-scale distributed storage simulations, disk simulation plays a critical role in evaluating system reliability, scalability, and performance. However, the existing virtual disk technologies face challenges in supporting ultra-large capacities and high-concurrency workloads under constrained physical resources. To address this limitation, we propose an overcapacity mapping (OCM) virtual disk technology that substantially reduces simulation costs while preserving functionality similar to real physical disks. OCM integrates thin provisioning and data deduplication at the Linux Device Mapper layer to construct virtual disks whose logical capacities greatly exceed their physical capacities. We further introduce an SSD-based tiered asynchronous I/O strategy to mitigate performance bottlenecks under high-concurrency random read/write workloads. Our experimental results show that OCM achieves substantial space savings in scenarios with data duplication. In high-concurrency workloads involving small-block random I/O, cache acceleration yields up to 7.8× write speedup and 248.2× read speedup. Moreover, we deploy OCM in a Kubernetes environment to construct a Ceph system with 3 PB logical capacity using only 8.8 TB of physical resources, achieving 98.36% disk cost savings. Full article
(This article belongs to the Topic Recent Advances in Security, Privacy, and Trust)
Show Figures

Figure 1

27 pages, 7085 KB  
Article
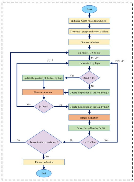
Reliability Assessment of High-Speed Train Gearbox Based on Digital Twin and WHO-WPHM
by Tengfei Wang, Yun Chen, Siying Li, Jinhe Lv, Yumei Liu, Jinyu Yang and Qiushi Yan
Sensors 2025, 25(20), 6418; https://doi.org/10.3390/s25206418 - 17 Oct 2025
Viewed by 167
Abstract
The gearbox is essential for power transmission in high-speed trains, and its reliability directly impacts operational safety. Accurate monitoring data and effective assessment methods are crucial for accurately assessing its reliability. This study is based on digital twin (DT) technology, precisely deploying virtual [...] Read more.
The gearbox is essential for power transmission in high-speed trains, and its reliability directly impacts operational safety. Accurate monitoring data and effective assessment methods are crucial for accurately assessing its reliability. This study is based on digital twin (DT) technology, precisely deploying virtual sensors to collect vibration data from critical measurement points accurately. By integrating the Wild Horse Optimizer (WHO) and the Weibull Proportional Hazards Model (WPHM), it achieved reliability assessment for a high-speed train gearbox. First, a DT framework for the high-speed train gearbox was established. Taking the gear pair, a critical power transmission component in the gearbox, as an example, a DT model of the gear pair was built on Ansys Twin Builder, virtual sensors were deployed at critical measurement points, and vibration acceleration data was collected. Then, a WPHM reliability assessment model was established, and the WHO was used to estimate and optimize the WPHM parameters. Finally, the response covariates reduced by the Local Tangent Space Alignment (LTSA) were used as model inputs, and the WPHM was applied to assess the reliability of critical parts based on the collected data. The web-deployed DT model was delivered within 13 s. This achieved a simulation acceleration factor of 2.35 × 104, compared to traditional methods. The number of iterations for the WOA was reduced by 62.9% compared to the WHO and by 48.1% compared to the HHO. The reliability assessment results align with the actual operating mileage status of the gear pair, thus validating the effectiveness and feasibility of this method. Full article
(This article belongs to the Section Fault Diagnosis & Sensors)
Show Figures

Figure 1

36 pages, 552 KB  
Review
Review of Applications of Regression and Predictive Modeling in Wafer Manufacturing
by Hsuan-Yu Chen and Chiachung Chen
Electronics 2025, 14(20), 4083; https://doi.org/10.3390/electronics14204083 - 17 Oct 2025
Viewed by 461
Abstract
Semiconductor wafer manufacturing is one of the most complex and data-intensive industrial processes, comprising 500–1000 tightly interdependent steps, each requiring nanometer-level precision. As device nodes approach 3 nm and beyond, even minor deviations in parameters such as oxide thickness or critical dimensions can [...] Read more.
Semiconductor wafer manufacturing is one of the most complex and data-intensive industrial processes, comprising 500–1000 tightly interdependent steps, each requiring nanometer-level precision. As device nodes approach 3 nm and beyond, even minor deviations in parameters such as oxide thickness or critical dimensions can lead to catastrophic yield loss, challenging traditional physics-based control methods. In response, the industry has increasingly adopted regression analysis and predictive modeling as essential analytical frameworks. Classical regression, long used to support design of experiments (DOE), process optimization, and yield analysis, has evolved to enable multivariate modeling, virtual metrology, and fault detection. Predictive modeling extends these capabilities through machine learning and AI, leveraging massive sensor and metrology data streams for real-time process monitoring, yield forecasting, and predictive maintenance. These data-driven tools are now tightly integrated into advanced process control (APC), digital twins, and automated decision-making systems, transforming fabs into agile, intelligent manufacturing environments. This review synthesizes foundational and emerging methods, industry applications, and case studies, emphasizing their role in advancing Industry 4.0 initiatives. Future directions include hybrid physics–ML models, explainable AI, and autonomous manufacturing. Together, regression and predictive modeling provide semiconductor fabs with a robust ecosystem for optimizing performance, minimizing costs, and accelerating innovation in an increasingly competitive, high-stakes industry. Full article
(This article belongs to the Special Issue Advances in Semiconductor Devices and Applications)
Show Figures

Figure 1

21 pages, 454 KB  
Article
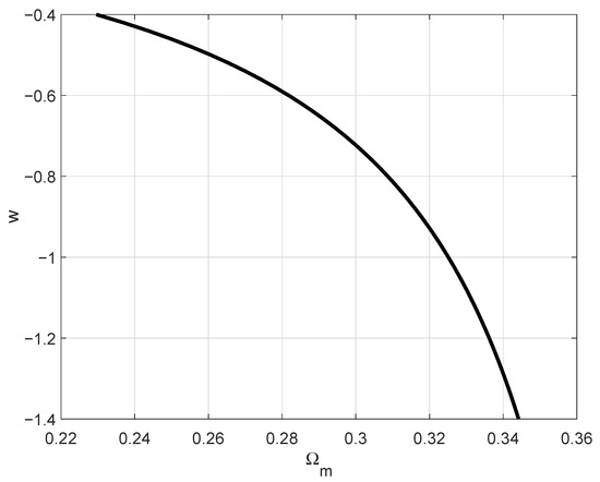
Cosmology at the End of Time
by Meir Shimon
Universe 2025, 11(10), 346; https://doi.org/10.3390/universe11100346 - 16 Oct 2025
Viewed by 160
Abstract
If the recent acceleration phase of the expanding Universe is driven by a cosmologicalconstant the Universe is future-eternal with a few far reaching ramifications and disturbing consequences. We demonstrate with a non-ΛCDM cosmological model, that is nearly identical to the standard cosmological model [...] Read more.
If the recent acceleration phase of the expanding Universe is driven by a cosmologicalconstant the Universe is future-eternal with a few far reaching ramifications and disturbing consequences. We demonstrate with a non-ΛCDM cosmological model, that is nearly identical to the standard cosmological model insofar observations of our past are concerned—but otherwise has an effective cosmic time cutoff—that under certain plausible assumptions observers will virtually always find themselves at or near the end of time (EOT) terminal point, where H0η0 = π, and H0 and η0 are the present day expansion rate and the conformal time, respectively. Assuming a locally flat ΛCDM model for concreteness (but with a global terminal point which is with an overwhelming probability the present time) such observers will invariably infer that the energy densities associated with the cosmological constant, Λ, and non-relativistic (NR) matter constitute 67.5% and 32.5%, respectively, of the cosmic energy budget at present, which lie well within the 2σ confidence level of the concordance 68.5% and 31.5% values. This addresses the Cosmic Coincidence Problem associated with Λ. Future high-precision cosmological probes will be able to break the observational degeneracy between the proposed model and flat ΛCDM. A few additional implications of the proposed model are discussed as well. Full article
(This article belongs to the Section Cosmology)
Show Figures

Figure 1

29 pages, 1297 KB  
Article
EPT Switching vs. Instruction Repair vs. Instruction Emulation: A Performance Comparison of Hyper-Breakpoint Variants
by Lukas Beierlieb, Alexander Schmitz, Anas Karazon, Artur Leinweber and Christian Dietrich
Eng 2025, 6(10), 278; https://doi.org/10.3390/eng6100278 - 16 Oct 2025
Viewed by 262
Abstract
Virtual Machine Introspection (VMI) is a powerful technology used to detect and analyze malicious software inside Virtual Machines (VMs) from the outside. Asynchronous access to the VM’s memory can be insufficient for efficient monitoring of what is happening inside of a VM. Active [...] Read more.
Virtual Machine Introspection (VMI) is a powerful technology used to detect and analyze malicious software inside Virtual Machines (VMs) from the outside. Asynchronous access to the VM’s memory can be insufficient for efficient monitoring of what is happening inside of a VM. Active VMI introduces breakpoints to intercept VM execution at relevant points. Especially for frequently visited breakpoints, and even more so for production systems, it is crucial to keep performance overhead as low as possible. In this paper, we present an empirical study that compares the performance of four VMI breakpoint-implementation variants—EPT switching (SLAT view switching) with and without fast single-stepping acceleration, instruction repair, and instruction emulation—from two VMI applications (DRAKVUF, SmartVMI) with the XEN hypervisor on 20 Intel Core i processors ranging from the fourth to the thirteenth generation. Instruction emulation was the fastest method across all 20 tested platforms. Modern processors such as the Intel Core i7 12700H and Intel Core i9 13900HX achieved median breakpoint-processing times as low as 15 µs for the emulation mechanism. The slowest method was instruction repair, followed by EPT switching and EPT switching with FSS. The order was the same for all measurements, indicating that this is a strong and generalizable result. Full article
(This article belongs to the Special Issue Interdisciplinary Insights in Engineering Research)
Show Figures

Figure 1

21 pages, 3661 KB  
Article
Virtual Screening of Cathelicidin-Derived Anticancer Peptides and Validation of Their Production in the Probiotic Limosilactobacillus fermentum KUB-D18 Using Genome-Scale Metabolic Modeling and Experimental Approaches
by Vichugorn Wattayagorn, Taratorn Mansuwan, Krittapas Angkanawin, Chakkapan Sapkaew, Chomdao Sinthuvanich, Nisit Watthanasakphuban and Pramote Chumnanpuen
Int. J. Mol. Sci. 2025, 26(20), 10077; https://doi.org/10.3390/ijms262010077 - 16 Oct 2025
Viewed by 269
Abstract
The development of anticancer peptides (ACPs) has emerged as a promising strategy in targeted cancer therapy due to their high specificity and therapeutic potential. Cathelicidin-derived antimicrobial peptides represent a particularly attractive class of ACPs, yet systematic evaluation of their anticancer activity remains limited. [...] Read more.
The development of anticancer peptides (ACPs) has emerged as a promising strategy in targeted cancer therapy due to their high specificity and therapeutic potential. Cathelicidin-derived antimicrobial peptides represent a particularly attractive class of ACPs, yet systematic evaluation of their anticancer activity remains limited. In this study, we conducted virtual screening of eight cathelicidin-derived peptides (AL-38, LL-37, RK-31, KS-30, KR-20, FK-16, FK-13, and KR-12) to assess their potential against colon cancer. Among these, LL-37 and FK-16 were identified as the most promising candidates, with LL-37 exhibiting the strongest inhibitory effects on both non-metastatic (HT-29) and metastatic (SW-620) colon cancer cell lines in vitro. To overcome challenges associated with peptide stability and delivery, we employed the probiotic lactic acid bacterium Limosilactobacillus fermentum KUB-D18 as both a biosynthetic platform and delivery vehicle. A genome-scale metabolic model (GEM), iTM505, was reconstructed to predict the strain’s biosynthetic capacity for ACP production. Model simulations identified trehalose, sucrose, maltose, and cellobiose as optimal carbon sources supporting both high peptide yield and biomass accumulation, which was subsequently confirmed experimentally. Notably, L. fermentum expressing LL-37 achieved a growth rate of 2.16 gDW/L, closely matching the model prediction of 1.93 gDW/L (accuracy 89.69%), while the measured LL-37 concentration (26.96 ± 0.08 µM) aligned with predictions at 90.65% accuracy. The strong concordance between in silico predictions and experimental outcomes underscore the utility of GEM-guided metabolic engineering for optimizing peptide biosynthesis. This integrative approach—combining virtual screening, genome-scale modeling, and experimental validation—provides a robust framework for accelerating ACP discovery. Moreover, our findings highlight the potential of probiotic-based systems as effective delivery platforms for anticancer peptides, offering new avenues for the rational design and production of peptide therapeutics. Full article
(This article belongs to the Special Issue In Silico Approaches to Drug Design and Discovery)
Show Figures

Figure 1

18 pages, 3402 KB  
Article
Monocular Modeling of Non-Cooperative Space Targets Under Adverse Lighting Conditions
by Hao Chi, Ken Chen and Jiwen Zhang
Aerospace 2025, 12(10), 901; https://doi.org/10.3390/aerospace12100901 - 7 Oct 2025
Viewed by 267
Abstract
Accurate modeling of non-cooperative space targets remains a significant challenge, particularly under complex illumination conditions. A hybrid virtual–real framework is proposed that integrates photometric compensation, 3D reconstruction, and visibility determination to enhance the robustness and accuracy of monocular-based modeling systems. To overcome the [...] Read more.
Accurate modeling of non-cooperative space targets remains a significant challenge, particularly under complex illumination conditions. A hybrid virtual–real framework is proposed that integrates photometric compensation, 3D reconstruction, and visibility determination to enhance the robustness and accuracy of monocular-based modeling systems. To overcome the breakdown of the classical photometric constancy assumption under varying illumination, a compensation-based photometric model is formulated and implemented. A point cloud–driven virtual space is constructed and refined through Poisson surface reconstruction, enabling per-pixel depth, normal, and visibility information to be efficiently extracted via GPU-accelerated rendering. An illumination-aware visibility model further distinguishes self-occluded and shadowed regions, allowing for selective pixel usage during photometric optimization, while motion parameter estimation is stabilized by analyzing angular velocity precession. Experiments conducted on both Unity3D-based simulations and a semi-physical platform with robotic hardware and a sunlight simulator demonstrate that the proposed method consistently outperforms conventional feature-based and direct SLAM approaches in trajectory accuracy and 3D reconstruction quality. These results highlight the effectiveness and practical significance of incorporating virtual space feedback for non-cooperative space target modeling. Full article
(This article belongs to the Section Astronautics & Space Science)
Show Figures

Figure 1

18 pages, 3485 KB  
Article
Identification of Selective α-Glucosidase Inhibitors via Virtual Screening with Machine Learning
by Fengyu Guo, Jiali Shi, Wenhua Jin, Feng Zhang, Hao Chen, Weibo Zhang, Yan Zhang, Chen Chong, Fazheng Ren, Pengjie Wang and Ping Liu
Molecules 2025, 30(19), 3996; https://doi.org/10.3390/molecules30193996 - 6 Oct 2025
Viewed by 456
Abstract
Given the limitations of clinical and potent natural α-glucosidase inhibitors, novel selective inhibitors are urgently needed. To accelerate discovery, we employed machine learning-integrated virtual screening to rapidly evaluate a library of 100 K+ compounds, identifying a series of selective α-glucosidase inhibitors. Activity [...] Read more.
Given the limitations of clinical and potent natural α-glucosidase inhibitors, novel selective inhibitors are urgently needed. To accelerate discovery, we employed machine learning-integrated virtual screening to rapidly evaluate a library of 100 K+ compounds, identifying a series of selective α-glucosidase inhibitors. Activity validation demonstrated that these inhibitors exhibit significantly enhanced selectivity and potency compared to the positive control acarbose. Mechanistic studies through inhibition kinetics and fluorescence quenching revealed their improved inhibitory profile. Molecular docking indicates that key interactions—hydrogen bonding or salt bridges with the catalytic residue ASP526—strengthen binding within the active site. These interactions competitively obstruct enzyme-substrate binding, thereby amplifying inhibition. In vitro and in vivo starch digestion assays further corroborated these findings. Full article
(This article belongs to the Section Medicinal Chemistry)
Show Figures

Graphical abstract

20 pages, 448 KB  
Article
Cultural Empathy in AI-Supported Collaborative Learning: Advancing Inclusive Digital Learning in Higher Education
by Idit Finkelstein and Shira Soffer-Vital
Educ. Sci. 2025, 15(10), 1305; https://doi.org/10.3390/educsci15101305 - 2 Oct 2025
Viewed by 509
Abstract
The rapid advancement of Artificial Intelligence (AI) technologies is driving a profound transformation in higher education, shifting traditional learning toward digital, remote, and AI-mediated environments. This shift—accelerated by the COVID-19 pandemic—has made computer-supported collaborative learning (CSCL) a central pedagogical model for engaging students [...] Read more.
The rapid advancement of Artificial Intelligence (AI) technologies is driving a profound transformation in higher education, shifting traditional learning toward digital, remote, and AI-mediated environments. This shift—accelerated by the COVID-19 pandemic—has made computer-supported collaborative learning (CSCL) a central pedagogical model for engaging students in virtual, interactive, and peer-based learning. However, while these environments enhance access and flexibility, they also introduce new emotional, social, and intercultural challenges that students must navigate without the benefit of face-to-face interaction. In this evolving context, Social and Emotional Learning (SEL) has become increasingly essential—not only for supporting student well-being but also for fostering the self-efficacy, adaptability, and interpersonal competencies required for success in AI-enhanced academic settings. Despite its importance, the role of SEL in higher education—particularly within CSCL frameworks—remains underexplored. This study investigates how SEL, and specifically cultural empathy, influences students’ learning experiences in multicultural CSCL environments. Grounded in Bandura’s social cognitive theory and Allport’s Contact Theory, this study builds on theoretical insights that position emotional stability, social competence, and cultural empathy as critical SEL dimensions for promoting equity, collaboration, and effective participation in diverse, AI-supported learning settings. A quantitative study was conducted with 258 bachelor’s and master’s students on a multicultural campus. Using the Multicultural Social and Emotional Learning (SEL CASTLE) model, the research examined the relationships among SEL competencies and self-efficacy in CSCL environments. Findings reveal that cultural empathy plays a mediating role between emotional and social competencies and academic self-efficacy, emphasizing its importance in enhancing collaborative learning experiences within AI-driven environments. The results highlight the urgent need to cultivate cultural empathy to support inclusive, effective digital learning across diverse educational settings. This study contributes to the fields of intercultural education and digital pedagogy by presenting the SEL CASTLE model and demonstrating the significance of integrating SEL into AI-supported collaborative learning. Strengthening these competencies is essential for preparing students to thrive in a globally interconnected academic and professional landscape. Full article
(This article belongs to the Special Issue Higher Education Development and Technological Innovation)
Show Figures

Figure 1

20 pages, 1113 KB  
Article
Travelers’ Continuance Intention to Use Mobile Augmented Reality App in UNESCO World Heritage Sites: An Integrated Model of ECM and UTAUT
by Gek-Siang Tan, Zauwiyah Ahmad and Kamarulzaman Ab. Aziz
Tour. Hosp. 2025, 6(4), 192; https://doi.org/10.3390/tourhosp6040192 - 30 Sep 2025
Viewed by 590
Abstract
Cultural heritage tourism is a vital part of Malaysia’s tourism sector, attracting visitors to iconic UNESCO sites like George Town and Melaka. However, these heritage sites face growing challenges from overcrowding and environmental degradation, which accelerate the deterioration of historic architecture and cultural [...] Read more.
Cultural heritage tourism is a vital part of Malaysia’s tourism sector, attracting visitors to iconic UNESCO sites like George Town and Melaka. However, these heritage sites face growing challenges from overcrowding and environmental degradation, which accelerate the deterioration of historic architecture and cultural artifacts. Preservation efforts often require site closures, which negatively impact tourist experiences and satisfaction. Thus, augmented reality (AR) offers a solution by supporting heritage management and preservation, allowing visitors to engage with virtual representations via mobile AR apps, thereby enhancing visitor engagement and travel experience. Despite global adoption, mobile AR apps often suffer from low user retention, with many users abandoning them shortly after downloading them. Understanding what drives continued usage is crucial for successful AR implementation. This study integrates the expectation confirmation model (ECM) and the unified theory of acceptance and use of technology 2 (UTAUT2) to examine the determinants affecting user’s experiential satisfaction and continued usage intention of mobile AR apps. An online survey of 450 domestic tourists in George Town and Melaka was conducted. Data analysis using structural equation modeling with SmartPLS 4.0 revealed that the integrated model offers a stronger predictive power and significantly outperforms ECM and UTAUT2 individually. The findings contribute valuable insights for researchers, app developers, tourism stakeholders, and policymakers. Full article
Show Figures

Figure 1

20 pages, 4287 KB  
Article
Transient Stability Enhancement Method for VSGs Based on Power Angle Deviation for Reactive Power Control Loop Modification
by Guanlong Jia, Jingru Shi, Xueying Wang, Feng Niu and Xiaoxue Wang
Electronics 2025, 14(19), 3837; https://doi.org/10.3390/electronics14193837 - 27 Sep 2025
Viewed by 218
Abstract
Virtual synchronous generators (VSGs) simulate the operating characteristics of conventional synchronous generators to provide inertia, voltage and frequency support for new-type power systems dominated by power electronics. However, in the event of grid faults, VSGs inevitably experience transient angle instability, which leads to [...] Read more.
Virtual synchronous generators (VSGs) simulate the operating characteristics of conventional synchronous generators to provide inertia, voltage and frequency support for new-type power systems dominated by power electronics. However, in the event of grid faults, VSGs inevitably experience transient angle instability, which leads to great challenges to the safe and stable operation of the power system. To address the problem of transient instability so that VSGs can continue to support the power system during a grid fault, this paper firstly analyzes the adverse effect of a reactive power control (RPC) loop on the transient stability of the system and proposes a method for adding the variation in the power angle into RPC to increase the voltage reference of a VSG during grid faults, which can solve the transient instability problem under both equilibrium point existence and nonexistence by increasing the active power output of the VSG. The effect of the additional coefficient on the transient characteristics of the system is then analyzed using a small-signal model, and it is found that this method also enhances the frequency stability of the system. Finally, the feasibility of the proposed method and the correctness of the theoretical analysis are confirmed by a simulation platform. Full article
Show Figures

Figure 1

Back to TopTop