Sign in to use this feature.

Years

Between: -

Subjects

remove_circle_outline
remove_circle_outline
remove_circle_outline
remove_circle_outline
remove_circle_outline
remove_circle_outline
remove_circle_outline

Journals

Article Types

Countries / Regions

Search Results (14)

Search Parameters:
Keywords = viewshed computation

Order results
Result details
Results per page
Select all
Export citation of selected articles as:
37 pages, 4792 KB  
Review
Toward a Construct-Based Definition of Urban Green Space: A Literature Review of the Spatial Dimensions of Measurement, Methods, and Exposure
by Doo Hong Lee, Brent Chamberlain and Hye Yeon Park
Land 2025, 14(3), 517; https://doi.org/10.3390/land14030517 - 1 Mar 2025
Cited by 8 | Viewed by 5381
Abstract
Interdisciplinary research has significantly advanced our understanding, benefits, and measurements of Urban Green Space (UGS). Further, the rapid expansion of research on this topic has resulted in a diverse array of definitions, which can rely on implicit assumptions without a formal definition. This [...] Read more.
Interdisciplinary research has significantly advanced our understanding, benefits, and measurements of Urban Green Space (UGS). Further, the rapid expansion of research on this topic has resulted in a diverse array of definitions, which can rely on implicit assumptions without a formal definition. This variability highlights the need for a carefully structured framework to refine and combine these definitions. This narrative review examines constructs underlying UGS, particularly focusing on the spatial aspects of how we spatially measure UGS, the measurements of UGS, and how we define exposure; the latter focuses on two methods: viewsheds and image segmentation. Our findings reveal a shift in UGS measurement focus, moving beyond simple quantification of how much green space exists, to incorporate visibility, accessibility, and availability dimensions. Furthermore, advancements in computational tools, including artificial intelligence-driven methods, now enable high-resolution visibility measurements on a city-wide scale, supporting epidemiological research and urban development. These insights aim to guide researchers and practitioners in selecting suitable methodologies and datasets, as well as explicitly defining UGS in their work through a construct-based approach. Full article
Show Figures

Figure 1

14 pages, 7535 KB  
Article
Rapid and Effective Technology Development for 3D-Model-Based Solar Access Analysis and Comparative Study with Fish-Eye Camera
by Chung-Hyun Lee, Woo-Hyuk Lee, Yosoon Choi, Jangwon Suh and Sung-Min Kim
Energies 2023, 16(7), 3135; https://doi.org/10.3390/en16073135 - 30 Mar 2023
Cited by 1 | Viewed by 2303
Abstract
In this study, we developed a 3D-model-based technology that can evaluate solar access by analyzing solar radiation and shade to find the optimal location for a solar system. We developed an algorithm that can quickly calculate viewshed by applying ray-casting technology, which is [...] Read more.
In this study, we developed a 3D-model-based technology that can evaluate solar access by analyzing solar radiation and shade to find the optimal location for a solar system. We developed an algorithm that can quickly calculate viewshed by applying ray-casting technology, which is useful in the field of computer graphics. To apply the developed technology, an unmanned aerial vehicle (DJI MAVIC 3) was used to create a 3D model by taking 320 photos of the Kangwon National University Samcheok campus. To verify the developed technology, a comparison with image-based analysis using a 360-degree camera was performed for 30 points. As a result of applying the developed technology to the study area, it was possible to calculate the solar access for each point. In general, image-based analysis exaggerates the effects of objects such as trees, whereas the developed technique can produce realistic results if the 3D objects were well built. If the technology is further developed in the future, it can be used to increase the efficiency of solar power generation. Full article
Show Figures

Figure 1

13 pages, 18337 KB  
Article
Unlocking Digitalization in Forest Operations with Viewshed Analysis to Improve GNSS Positioning Accuracy
by Eugene Lopatin, Kari Väätäinen, Antero Kukko, Harri Kaartinen, Juha Hyyppä, Eero Holmström, Lauri Sikanen, Yrjö Nuutinen and Johanna Routa
Forests 2023, 14(4), 689; https://doi.org/10.3390/f14040689 - 28 Mar 2023
Cited by 8 | Viewed by 3046
Abstract
This study evaluated the positioning accuracy of moving forest harvesters using global navigation satellite system (GNSS) signals under a forest canopy, and developed approaches for forecasting accuracy under a mature spruce canopy cover. Real-time kinematic positioning with a Trimble R12 receiver on top [...] Read more.
This study evaluated the positioning accuracy of moving forest harvesters using global navigation satellite system (GNSS) signals under a forest canopy, and developed approaches for forecasting accuracy under a mature spruce canopy cover. Real-time kinematic positioning with a Trimble R12 receiver on top of a harvester achieved high positioning accuracy, with 86% of observations meeting a maximum precision of 8 mm. However, the presence of a canopy cover hampered the GNSS’s performance as there were fewer satellites available, leading to an increased number of inaccurate positions and larger values of the dilution of precision in geometry (GDOP), position (PDOP), vertical (VDOP) and horizontal directions (HDOP). The canopy cover estimated from the viewshed analysis of the digital surface model (DSM) was found to be a significant predictor of the dilution of precision and maximum deviation from the true position. These findings suggest that viewshed analysis provides more precise results than a mere canopy cover percentage for evaluating the impact of canopy cover on the GNSS’s positioning of a harvester, despite its computational demands. Developing intelligent algorithms for precise positioning under the canopy can facilitate autonomous harvesting and forwarding, allowing for the implementation of digitalization in forest operations. Full article
(This article belongs to the Section Forest Operations and Engineering)
Show Figures

Figure 1

21 pages, 7958 KB  
Article
A Multi-Level Distributed Computing Approach to XDraw Viewshed Analysis Using Apache Spark
by Junduo Dong and Jianbo Zhang
Remote Sens. 2023, 15(3), 761; https://doi.org/10.3390/rs15030761 - 28 Jan 2023
Cited by 5 | Viewed by 2636
Abstract
Viewshed analysis is a terrain visibility computation method based on the digital elevation model (DEM). With the rapid growth of remote sensing and data collection technologies, the volume of large-scale raster DEM data has reached a great size (ZB). However, the data storage [...] Read more.
Viewshed analysis is a terrain visibility computation method based on the digital elevation model (DEM). With the rapid growth of remote sensing and data collection technologies, the volume of large-scale raster DEM data has reached a great size (ZB). However, the data storage and GIS analysis based on such large-scale digital data volume become extra difficult. The usually distributed approaches based on Apache Hadoop and Spark can efficiently handle the viewshed analysis computation of large-scale DEM data, but there are still bottleneck and precision problems. In this article, we present a multi-level distributed XDraw (ML-XDraw) algorithm with Apache Spark to handle the viewshed analysis of large DEM data. The ML-XDraw algorithm mainly consists of 3 parts: (1) designing the XDraw algorithm into a multi-level distributed computing process, (2) introducing a multi-level data decomposition strategy to solve the calculating bottleneck problem of the cluster’s executor, and (3) proposing a boundary approximate calculation strategy to solve the precision loss problem in calculation near the boundary. Experiments show that the ML-XDraw algorithm adequately addresses the above problems and achieves better speed-up and accuracy as the volume of raster DEM data increases drastically. Full article
(This article belongs to the Topic Big Data and Artificial Intelligence)
Show Figures

Figure 1

14 pages, 4247 KB  
Article
Viewshed Analysis-Based Method Integrated to Landscape Character Assessment: Application to Landscape Sustainability of Greenhouses Systems
by Antonio Mazzeo, Claudia Arcidiacono, Francesca Valenti, Mariagrazia Leonardi and Simona M. C. Porto
Sustainability 2023, 15(1), 742; https://doi.org/10.3390/su15010742 - 31 Dec 2022
Cited by 5 | Viewed by 3021
Abstract
The visual impact of crop shelters in the rural landscape is of paramount importance for the sustainability of landscape planning. It is of utmost importance to protect a beautiful landscape characterized by archaeological sites and natural ecosystems but it is also fundamental to [...] Read more.
The visual impact of crop shelters in the rural landscape is of paramount importance for the sustainability of landscape planning. It is of utmost importance to protect a beautiful landscape characterized by archaeological sites and natural ecosystems but it is also fundamental to preserve a key economy based on agriculture. To preserve the landscape there is the need to understand its landscape units and to assess the feasibility of the application of landscape character assessment (LCA) at a local scale and adaptation to higher scales in the land-use planning process. In this study, a methodology based on viewshed analysis was integrated into LCA in order to define landscape character areas and types. An application of the method was done on greenhouse systems. Landscape evaluation was carried out by using both ECOVAST guidelines for landscape identification and indicators, which were defined and computed in order to describe the visual impact of greenhouses. The method was applied to a study area located in South Italy, in the Province of Ragusa, in the eastern part of Sicily, where the greenhouse system highly characterizes agricultural activities and made it possible to define landscape guidelines. Finally, a visibility map was drawn up to highlight the areas subject to the greatest visibility. In addition to objectifying the visual impact of greenhouses, the research verified that the proposed LCA-based methodology combined with viewshed analysis can be feasible for supporting the analysis phases of landscape and urban planning under the new territorial governance laws issued for the Region of Sicily in recent years. These analyses were useful to provide information that objectively takes into account the importance of the visual component in the context of landscape planning. Due to the limited surface of the sample area considered in this study, this research work should be considered a pilot or preliminary study. The extension of this methodology to the adjacent municipalities could represent the practical application performed by local authorities to define common regulations suitable to preserve landscape components. Full article
Show Figures

Figure 1

18 pages, 3384 KB  
Article
HiPDERL: An Improved Implementation of the PDERL Viewshed Algorithm and Accuracy Analysis
by Haozhe Cheng and Wanfeng Dou
ISPRS Int. J. Geo-Inf. 2022, 11(10), 506; https://doi.org/10.3390/ijgi11100506 - 28 Sep 2022
Cited by 5 | Viewed by 2570
Abstract
Terrain viewshed analysis based on the digital elevation model (DEM) is of significant application value. A lot of viewshed analysis algorithms have been proposed, including R3 as the accurate one and others as efficient ones. The R3 algorithm is accurate because of its [...] Read more.
Terrain viewshed analysis based on the digital elevation model (DEM) is of significant application value. A lot of viewshed analysis algorithms have been proposed, including R3 as the accurate one and others as efficient ones. The R3 algorithm is accurate because of its comprehensive but time-consuming computation, while the others are efficient due to proper approximation. However, no algorithm is capable of taking advantage of both until one algorithm is proposed, which is based on a ‘proximity-direction-elevation’ (PDE) coordinate system and named the PDE spatial reference line (PDERL) algorithm. The original research proves the PDERL algorithm is perfectly accurate by theory and experimental results, in comparison with R3 as standard, and even more efficient than R3. However, the original research does not mention the cases where the observer is placed on grid points, and the original implementation does not produce very accurate results in practice. It is important to find out and correct the errors. In this paper, a checking algorithm for PDERL is proposed to allow further investigation of errors. With the fundamental ideas of PDERL unchallenged, an improved implementation of the PDERL algorithm is proposed, named HiPDERL. By experimental results, this paper proves HiPDERL utilizes the potential of PDERL on accuracy at the cost of a little efficiency when the observer is placed on grid points. Full article
Show Figures

Figure 1

27 pages, 8202 KB  
Article
Balancing Cultural Heritage Conservation: Visual Integrity Assessment to Support Change Management in the Buffer Zone of Chiang Mai Historic City Using GIS and Computer-Generated 3D Modeling
by Janjira Sukwai, Nobuo Mishima and Nattasit Srinurak
Land 2022, 11(5), 666; https://doi.org/10.3390/land11050666 - 29 Apr 2022
Cited by 33 | Viewed by 8205
Abstract
The cultural landscape of Chiang Mai city, which is characterized by the interlinkage between mountain and historical settlement, has faced the adverse impacts of visual intrusion in its buffer zone from urbanization. However, there are challenges to creating a quantitative visual evaluation for [...] Read more.
The cultural landscape of Chiang Mai city, which is characterized by the interlinkage between mountain and historical settlement, has faced the adverse impacts of visual intrusion in its buffer zone from urbanization. However, there are challenges to creating a quantitative visual evaluation for decision making in response to rapid urban change. This study evaluated the impact of building height on the city skyline and utilized existing cultural heritage locations on the mountain to define a protected visual zone while conducting a 3D-GIS-based visibility analysis to identify obstruction in three scenarios: the actual condition scenario (ACS) considering current conditions, the land use scenario (LUS) considering the land use ordinance, and the proposed scenario (PPS) considering mountain skyline protection, using computer-generated 3D city modeling. The comparative results from the analysis of viewshed, line of sight, and development area calculations revealed that the number of obstructed locations in the LUS decreased by 48.46%, and in the PPS, they decreased by 77.99%, while the development area increased by similar amounts, demonstrating that the city can grow and develop despite stricter height controls. In addition, based on a visual assessment, this study established a buffer distance and intensity to protect the integrity of the heritage while allowing the city to develop. Full article
Show Figures

Figure 1

23 pages, 10998 KB  
Article
GIS-Based Aesthetic Appraisal of Short-Range Viewsheds of Coastal Dune and Forest Landscapes
by Arvydas Urbis, Ramūnas Povilanskas, Egidijus Jurkus, Julius Taminskas and Domantas Urbis
Forests 2021, 12(11), 1534; https://doi.org/10.3390/f12111534 - 7 Nov 2021
Cited by 11 | Viewed by 4127
Abstract
This paper demonstrates the possibilities of a Geographical Information System (GIS) for investigating and explicating the spatial variation of the short-range viewshed aesthetic appeal in a World Heritage coastal dune and forest area. The study pursues the following objectives: (1) develop and trial [...] Read more.
This paper demonstrates the possibilities of a Geographical Information System (GIS) for investigating and explicating the spatial variation of the short-range viewshed aesthetic appeal in a World Heritage coastal dune and forest area. The study pursues the following objectives: (1) develop and trial a GIS-based algorithm for computing the Aesthetic Appeal Index for a Short-Range Viewshed (ǣ); (2) deliver an output map showing the spatial variation of the computed ǣ values in the target territory and distribution of the zones with high scenic quality and potential aesthetic ecosystem services (PAES); and (3) assess management alternatives in zones with high PAES and high conservation value. This study combines two key innovative aspects. First, it integrates an objective digital map of habitats with subjective scenic preferences of coastal forest and dune landscapes based on psychophysical and cognitive perceptions of scenic beauty. Second, it applies a GIS-based algorithm to translate subjective scenic preferences to an output map of ǣ. The study’s main conclusion is that the combined aesthetic appraisal of the immediate and foreground viewshed of coastal forests and dunes, by applying a specially created GIS algorithm, allows an assessment of the scenic quality of this landscape reliably in statistical terms. Full article
(This article belongs to the Special Issue Forests Tourism and Recreation)
Show Figures

Graphical abstract

16 pages, 3505 KB  
Article
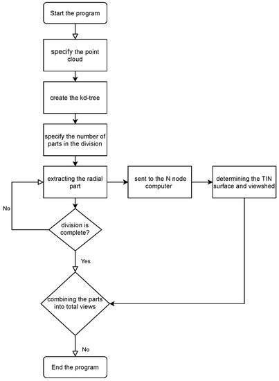
TIN Surface and Radial Viewshed Determination Algorithm Parallelisation on Multiple Computing Machines
by Jerzy Orlof and Paweł Ozimek
Symmetry 2021, 13(3), 424; https://doi.org/10.3390/sym13030424 - 6 Mar 2021
Cited by 3 | Viewed by 2010
Abstract
In this paper we have proposed a method of solving the computer graphic problem of creating a Triangulated Irregular Network (TIN) surface in large clouds in order to create viewsheds. The method is based on radial TIN surface and viewshed visualization task subdivision [...] Read more.
In this paper we have proposed a method of solving the computer graphic problem of creating a Triangulated Irregular Network (TIN) surface in large clouds in order to create viewsheds. The method is based on radial TIN surface and viewshed visualization task subdivision using multiple computing machines, which is intended to accelerate the process of generating the complete viewshed. Full article
(This article belongs to the Section Computer)
Show Figures

Figure 1

17 pages, 4263 KB  
Article
A Novel Rapid Method for Viewshed Computation on DEM through Max-Pooling and Min-Expected Height
by Zhibin Pan, Jin Tang, Tardi Tjahjadi, Zhihu Wu and Xiaoming Xiao
ISPRS Int. J. Geo-Inf. 2020, 9(11), 633; https://doi.org/10.3390/ijgi9110633 - 26 Oct 2020
Cited by 7 | Viewed by 3861
Abstract
Viewshed computation of a digital elevation model (DEM) plays an important role in a geographic information system, but the required high computational time is a serious problem for a practical application. Hitherto, the mainstream methods of viewshed computing include line-of-sight method, reference planes [...] Read more.
Viewshed computation of a digital elevation model (DEM) plays an important role in a geographic information system, but the required high computational time is a serious problem for a practical application. Hitherto, the mainstream methods of viewshed computing include line-of-sight method, reference planes method, etc. Based on these classical algorithms, a new algorithm for viewshed computation is proposed in this paper: the Matryoshka doll algorithm. Through a pooling operation, the minimum expected height of the DEM is introduced as max-pooling with minimum expected height in the viewshed computing optimization. This is to increase the efficiency and adaptability of the computation of the visibility range. The experimental results demonstrate that the algorithm has obvious advantages in computing speed, but with the accuracy only slightly reduced. Full article
Show Figures

Graphical abstract

18 pages, 5752 KB  
Article
Lidar Data Reduction for Unmanned Systems Navigation in Urban Canyon
by Alfred Mayalu, Kevin Kochersberger, Barry Jenkins and François Malassenet
Remote Sens. 2020, 12(11), 1724; https://doi.org/10.3390/rs12111724 - 27 May 2020
Cited by 7 | Viewed by 4161
Abstract
This paper introduces a novel protocol for managing low altitude 3D aeronautical chart data to address the unique navigational challenges and collision risks associated with populated urban environments. Based on the Open Geospatial Consortium (OGC) 3D Tiles standard for geospatial data delivery, the [...] Read more.
This paper introduces a novel protocol for managing low altitude 3D aeronautical chart data to address the unique navigational challenges and collision risks associated with populated urban environments. Based on the Open Geospatial Consortium (OGC) 3D Tiles standard for geospatial data delivery, the proposed extension, called 3D Tiles Nav., uses a navigation-centric packet structure which automatically decomposes the navigable regions of space into hyperlocal navigation cells and encodes environmental surfaces that are potentially visible from each cell. The developed method is sensor agnostic and provides the ability to quickly and conservatively encode visibility directly from a region by enabling an expanded approach to viewshed analysis. In this approach, the navigation cells themselves are used to represent the intrinsic positional uncertainty often needed for navigation. Furthermore, we present in detail this new data format and its unique features as well as a candidate framework illustrating how an Unmanned Traffic Management (UTM) system could support trajectory-based operations and performance-based navigation in the urban canyon. Our results, experiments, and simulations conclude that this data reorganization enables 3D map streaming using less bandwidth and efficient 3D map-matching systems with limited on-board compute, storage, and sensor resources. Full article
(This article belongs to the Special Issue Point Cloud Processing in Remote Sensing)
Show Figures

Graphical abstract

15 pages, 2574 KB  
Article
Determination of Radial Segmentation of Point Clouds Using K-D Trees with the Algorithm Rejecting Subtrees
by Jerzy Orlof, Paweł Ozimek, Piotr Łabędź, Adrian Widłak and Mateusz Nytko
Symmetry 2019, 11(12), 1451; https://doi.org/10.3390/sym11121451 - 26 Nov 2019
Cited by 6 | Viewed by 3454
Abstract
This paper presents an innovative computer graphic method for viewshed generation from big point clouds. The proposed approach consists in simplification of typical methods for viewshed formation that are based on sorting and binary trees. The proposed method is based on the k-d [...] Read more.
This paper presents an innovative computer graphic method for viewshed generation from big point clouds. The proposed approach consists in simplification of typical methods for viewshed formation that are based on sorting and binary trees. The proposed method is based on the k-d tree concept optimized with radial segmentation and a dedicated mathematical algorithm for subtree rejection. The final visualization of the viewshed is designed with a graphic method using triangulated irregular network (TIN) surfaces from the accepted subtrees. Full article
Show Figures

Figure 1

17 pages, 2989 KB  
Article
HiXDraw: An Improved XDraw Algorithm Free of Chunk Distortion
by Guangyang Zhu, Jun Li, Jiangjiang Wu, Mengyu Ma, Li Wang and Ning Jing
ISPRS Int. J. Geo-Inf. 2019, 8(3), 153; https://doi.org/10.3390/ijgi8030153 - 21 Mar 2019
Cited by 13 | Viewed by 4343
Abstract
Viewshed analysis is of great interest to location optimization, environmental planning, ecology and tourism. There have been plenty of viewshed analysis methods which are generally time-consuming and among these methods, the XDraw algorithm is one of the fastest algorithms and has been widely [...] Read more.
Viewshed analysis is of great interest to location optimization, environmental planning, ecology and tourism. There have been plenty of viewshed analysis methods which are generally time-consuming and among these methods, the XDraw algorithm is one of the fastest algorithms and has been widely adopted in various applications. Unfortunately, XDraw suffers from chunk distortion which greatly lowers the accuracy, which limits the application of XDraw to a certain extent. Previous works failed to remove chunk distortion because they are unaware of the underlying contribution relationship. In this paper, we propose HiXDraw—an improved XDraw algorithm free of chunk distortion. We first uncover the causation of chunk distortion from an innovative contributing perspective. Instead of recording LOS (line-of-sight) height, we use a new auxiliary grid to preserve contributing points. By preventing improper terrain data from contributing to determining the visibility, we significantly improve the accuracy of the outcome viewshed. The experimental results reveal that the error rate largely decreases by 65%. Given the same computing time, HiXDraw is more accurate than previous improvements in XDraw. To validate the removal of chunk distortion, we also present a pillar experiment. Full article
Show Figures

Figure 1

19 pages, 1947 KB  
Article
Infiltration Route Analysis Using Thermal Observation Devices (TOD) and Optimization Techniques in a GIS Environment
by Soonam Bang, Joon Heo, Soohee Han and Hong-Gyoo Sohn
Sensors 2010, 10(1), 342-360; https://doi.org/10.3390/s100100342 - 4 Jan 2010
Cited by 9 | Viewed by 14232
Abstract
Infiltration-route analysis is a military application of geospatial information system (GIS) technology. In order to find susceptible routes, optimal-path-searching algorithms are applied to minimize the cost function, which is the summed result of detection probability. The cost function was determined according to the [...] Read more.
Infiltration-route analysis is a military application of geospatial information system (GIS) technology. In order to find susceptible routes, optimal-path-searching algorithms are applied to minimize the cost function, which is the summed result of detection probability. The cost function was determined according to the thermal observation device (TOD) detection probability, the viewshed analysis results, and two feature layers extracted from the vector product interim terrain data. The detection probability is computed and recorded for an individual cell (50 m × 50 m), and the optimal infiltration routes are determined with A* algorithm by minimizing the summed costs on the routes from a start point to an end point. In the present study, in order to simulate the dynamic nature of a realworld problem, one thousand cost surfaces in the GIS environment were generated with randomly located TODs and randomly selected infiltration start points. Accordingly, one thousand sets of vulnerable routes for infiltration purposes could be found, which could be accumulated and presented as an infiltration vulnerability map. This application can be further utilized for both optimal infiltration routing and surveillance network design. Indeed, dynamic simulation in the GIS environment is considered to be a powerful and practical solution for optimization problems. A similar approach can be applied to the dynamic optimal routing for civil infrastructure, which requires consideration of terrain-related constraints and cost functions. Full article
(This article belongs to the Section Chemical Sensors)
Show Figures

Back to TopTop