Sign in to use this feature.

Years

Between: -

Subjects

remove_circle_outline
remove_circle_outline
remove_circle_outline
remove_circle_outline
remove_circle_outline
remove_circle_outline
remove_circle_outline
remove_circle_outline
remove_circle_outline

Journals

remove_circle_outline
remove_circle_outline
remove_circle_outline
remove_circle_outline
remove_circle_outline
remove_circle_outline

Article Types

Countries / Regions

remove_circle_outline
remove_circle_outline
remove_circle_outline
remove_circle_outline

Search Results (505)

Search Parameters:
Keywords = upconversion

Order results
Result details
Results per page
Select all
Export citation of selected articles as:
16 pages, 1742 KB  
Article
Upconversion Colloid for Tracking Cellular Uptake of Nanoparticles
by Mykhailo Nahorniak, Daniel Horák, David Liebl, Dana Mareková, Lucia Machová Urdzíková, Hana Macková, Petra Prokšová and Aleš Benda
Int. J. Mol. Sci. 2026, 27(5), 2302; https://doi.org/10.3390/ijms27052302 - 28 Feb 2026
Viewed by 118
Abstract
Upconverting nanoparticles, which transform low-energy infrared radiation into high-energy visible or UV light, show great potential in today’s technology. High-quality upconversion colloid (UCC) consisting of lanthanide-based nanoparticles with a diameter of ~10 nm was obtained using a combination of two processes: high-temperature coprecipitation [...] Read more.
Upconverting nanoparticles, which transform low-energy infrared radiation into high-energy visible or UV light, show great potential in today’s technology. High-quality upconversion colloid (UCC) consisting of lanthanide-based nanoparticles with a diameter of ~10 nm was obtained using a combination of two processes: high-temperature coprecipitation and hydrothermal treatment in an autoclave. The UCC was then PEGylated with PEG-alendronate (PEG-Ale) to facilitate its dispersion in aqueous cell culture media intended for in vitro cell uptake assays. The surface modification of the nanoparticles increased both the colloidal stability in water and the upconversion emission by mitigating surface quenching. UCC@Ale-PEG was characterized by transmission and scanning electron microscopy, dynamic light scattering, and fluorescence microscopy detecting upconversion photoluminescence emission. The results of an in vitro assay revealed that this new generation of UCC can be internalized by various cell types, including epithelial cells and macrophages, upon several hours of exposure, suggesting broad application potential of this type of UCC in biomedicine, bioengineering, and environmental sciences. Full article
Show Figures

Figure 1

16 pages, 2580 KB  
Article
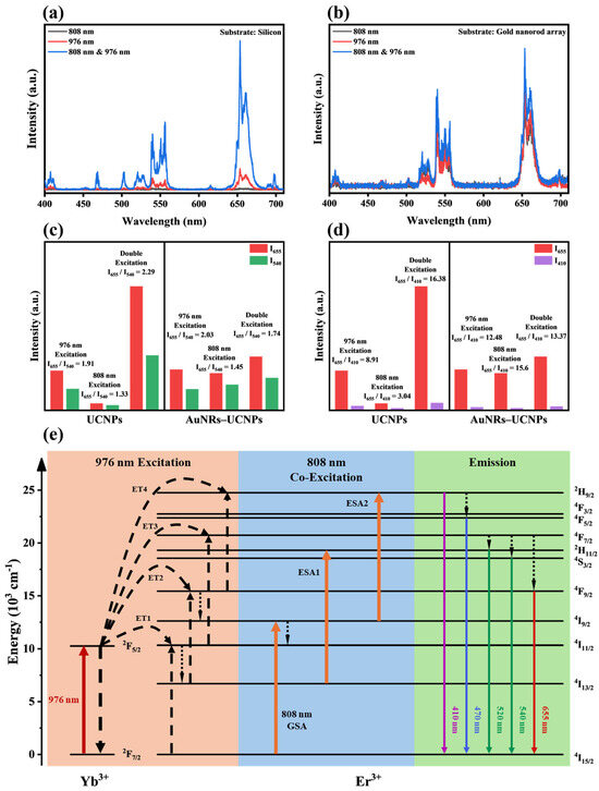
Upconversion Luminescence of NaYF4:Ln3+ Nanoparticles on Gold Nanorod Array with Dual-Wavelength Excitation
by Haoyang Chen, Xu Liu, Xiangtai Xi, Huan Chen, Lei Yan, Zhengkun Fu, Jinping Li and Zhenglong Zhang
Nanomaterials 2026, 16(4), 277; https://doi.org/10.3390/nano16040277 - 21 Feb 2026
Viewed by 199
Abstract
Plasmonic nanostructures have been widely employed to improve upconversion luminescence performance; however, their impact on excitation pathways under multi-wavelength excitation is not yet fully understood. In this work, we constructed hybrid systems composed of gold nanorod arrays and NaYF4:Yb3+/Ln [...] Read more.
Plasmonic nanostructures have been widely employed to improve upconversion luminescence performance; however, their impact on excitation pathways under multi-wavelength excitation is not yet fully understood. In this work, we constructed hybrid systems composed of gold nanorod arrays and NaYF4:Yb3+/Ln3+ (Ln = Er3+, Tm3+) upconversion nanoparticles to systematically investigate upconversion behavior under dual-wavelength excitation at 808 and 976 nm. Contrary to the expected synergistic enhancement, our experimental results demonstrate that dual-wavelength excitation in the plasmonic hybrid structures produces different responses of upconversion emission. Measurements dependent on excitation power, along with the analysis of emission intensity ratio, indicate that plasmonic coupling under dual-wavelength excitation significantly enhances dissipative pathways that compete with upconversion processes. Notably, these effects strongly depend on the intrinsic energy-level structure of the lanthanide ions. In the Er3+-doped system, excitation at 808 nm facilitates population of higher-lying excited states, but the overall upconversion gain remains limited. In contrast, in the Tm3+-doped system, plasmonic coupling markedly amplifies stimulated emission and cross-relaxation processes, causing rapid depletion of high-energy state populations and substantial suppression of luminescence. These findings elucidate the competition between upconversion and dissipation processes governing plasmon-assisted upconversion under dual-wavelength excitation and provide a physical foundation for manipulating upconversion luminescence using multiple wavelengths. Full article
Show Figures

Graphical abstract

12 pages, 6121 KB  
Article
Upconversion Nanoparticle-Based Luminescence DNA Sensor on Porous Silicon Substrate
by Yangzhi Zhang, Xingyu Wang, Yajun Liu, Zhenhong Jia, Ziyi Yang, Xiaohui Huang and Jiajia Wang
Biosensors 2026, 16(2), 105; https://doi.org/10.3390/bios16020105 - 6 Feb 2026
Viewed by 280
Abstract
Rare-earth-doped upconversion nanoparticles (UCNPs) exhibit upconversion luminescence upon excitation with infrared light and have been extensively utilized in the field of biosensing. In this study, a UCNPs-based biosensor with porous silicon (PSi) as the substrate was developed for the first time, enabling the [...] Read more.
Rare-earth-doped upconversion nanoparticles (UCNPs) exhibit upconversion luminescence upon excitation with infrared light and have been extensively utilized in the field of biosensing. In this study, a UCNPs-based biosensor with porous silicon (PSi) as the substrate was developed for the first time, enabling the detection of target DNA molecule concentration. First, a PSi substrate was prepared via electrochemical etching and subsequently functionalized to enable target DNA molecules to immobilize onto the inner walls of the PSi substrate’s pores. Then, UCNPs-labeled probe DNA molecules hybridized with the target DNA molecules, enabling indirect attachment of UCNPs to the inner walls of the PSi substrate. Subsequently, the sample surface is irradiated with a 980 nm laser. Upconversion fluorescence images of the sample, both before and after the biological reaction, are captured using an image acquisition device. Image processing software is employed to calculate the average change in grayscale values, enabling the determination of the molecular concentration of target DNA. The limit of detection (LOD) of this method for target DNA molecular concentration is 86 pM, demonstrating that it enables low-cost, highly sensitive, rapid, and convenient biological detection of target DNA molecules. Full article
(This article belongs to the Special Issue Photonics for Bioapplications: Sensors and Technology—2nd Edition)
Show Figures

Graphical abstract

20 pages, 3751 KB  
Review
Preparation Method of Upconversion Nanoparticles and Its Biological Application
by Liang Li and Ming Li
Nanomaterials 2026, 16(2), 148; https://doi.org/10.3390/nano16020148 - 22 Jan 2026
Viewed by 408
Abstract
Next-generation therapeutic devices will rely on an intelligent integrated system that consolidates multiple functions into a single platform. These individual chemical components exhibit diverse physicochemical properties, demonstrating multifunctional characteristics. In this review, we focus on how the distinctive properties of upconversion nanoparticles (UCNPs), [...] Read more.
Next-generation therapeutic devices will rely on an intelligent integrated system that consolidates multiple functions into a single platform. These individual chemical components exhibit diverse physicochemical properties, demonstrating multifunctional characteristics. In this review, we focus on how the distinctive properties of upconversion nanoparticles (UCNPs), achieved via refined preparation methods, unlock novel functionalities in biomedical applications. Specifically, features such as near-infrared excitation, deep-tissue penetration, low autofluorescence, and tunable multicolor emission endow UCNPs with substantial potential in fields including deep-tissue imaging, targeted drug delivery, and photodynamic therapy. This article systematically reviews recent advances in the design and functionalization of UCNPs, elucidating their role in facilitating the development of integrated diagnostic and therapeutic platforms and fostering the establishment of intelligent responsive treatment systems. Finally, we address current technical challenges—including uniformity in large-scale production, long-term biosafety, and in vivo metabolic mechanisms—and provide insights into future interdisciplinary integration, clinical translation pathways, and their potential role in personalized medicine. Full article
(This article belongs to the Section Biology and Medicines)
Show Figures

Figure 1

14 pages, 6195 KB  
Article
Dual-Mode Detection of Perfluorooctanoic Acid Using Up-Conversion Fluorescent Silicon Quantum Dots–Molecularly Imprinted Polymers and Smartphone Sensing
by Hongli Ye, Xinran Wang, Xiangqian Xu, Hongyang Xu, Rui Yuan and Ping Cheng
Foods 2026, 15(2), 331; https://doi.org/10.3390/foods15020331 - 16 Jan 2026
Cited by 1 | Viewed by 344
Abstract
Perfluorooctanoic acid (PFOA) is a persistent and bioaccumulative hazardous pollutant, presenting substantial threats to the environment and human health. The dual-mode, portable, sensitive, low-background, and cost-effective detection methods for PFOA were developed by integrating up-conversion fluorescent silicon quantum dot–molecularly imprinted polymer (MIPs) with [...] Read more.
Perfluorooctanoic acid (PFOA) is a persistent and bioaccumulative hazardous pollutant, presenting substantial threats to the environment and human health. The dual-mode, portable, sensitive, low-background, and cost-effective detection methods for PFOA were developed by integrating up-conversion fluorescent silicon quantum dot–molecularly imprinted polymer (MIPs) with a smartphone-based sensing system. The interaction between PFOA and MIPs resulted in a fluorescence quenching with a range of 2–20 µmol/L and a limit of detection (LOD) of 37.5 nmol/L for the low-background up-conversion fluorescence detection of PFOA, whereas the portable smartphone sensing platform enabled the detection of PFOA with a linear range of 0–5 µmol/L and a LOD of 73.9 nmol/L. Furthermore, the established methods were successfully applied to the detection of PFOA in environmental waters and food samples. This study provides the dual-mode, portable, novel, practical and low-background approaches for the detection of PFOA in the environment and food products. Full article
(This article belongs to the Special Issue Advanced Analytical Methods for Food Safety and Composition Analysis)
Show Figures

Graphical abstract

37 pages, 2575 KB  
Review
A Review of High-Throughput Optical Sensors for Food Detection Based on Machine Learning
by Yuzhen Wang, Yuchen Yang and Huilin Liu
Foods 2026, 15(1), 133; https://doi.org/10.3390/foods15010133 - 2 Jan 2026
Cited by 1 | Viewed by 722
Abstract
As the global food industry expands and consumers demand higher food safety and quality standards, high-throughput detection technology utilizing digital intelligent optical sensors has emerged as a research hotspot in food testing due to its advantages of speed, precision, and non-destructive operation. Integrating [...] Read more.
As the global food industry expands and consumers demand higher food safety and quality standards, high-throughput detection technology utilizing digital intelligent optical sensors has emerged as a research hotspot in food testing due to its advantages of speed, precision, and non-destructive operation. Integrating cutting-edge achievements in optics, electronics, and computer science with machine learning algorithms, this technology efficiently processes massive datasets. This paper systematically summarizes the construction principles of intelligent optical sensors and their applications in food inspection. Sensors convert light signals into electrical signals using nanomaterials such as quantum dots, metal nanoparticles, and upconversion nanoparticles, and then employ machine learning algorithms including support vector machines, random forests, and convolutional neural networks for data analysis and model optimization. This enables efficient detection of target substances like pesticide residues, heavy metals, microorganisms, and food freshness. Furthermore, the integration of multiple detection mechanisms—including spectral analysis, fluorescence imaging, and hyperspectral imaging—has significantly broadened the sensors’ application scenarios. Looking ahead, optical sensors will evolve toward multifunctional integration, miniaturization, and intelligent operation. By leveraging cloud computing and IoT technologies, they will deliver innovative solutions for comprehensive monitoring of food quality and safety across the entire supply chain. Full article
(This article belongs to the Special Issue Advances in AI for the Quality Assessment of Agri-Food Products)
Show Figures

Figure 1

18 pages, 2584 KB  
Article
Upconversion Nanoparticles with Mesoporous Silica Coatings for Doxorubicin Targeted Delivery to Melanoma Cells
by Párástu Oskoei, Rúben Afonso, Verónica Bastos, João Nogueira, Lisa-Marie Keller, Elina Andresen, Maysoon I. Saleh, Bastian Rühle, Ute Resch-Genger, Ana L. Daniel-da-Silva and Helena Oliveira
Molecules 2026, 31(1), 74; https://doi.org/10.3390/molecules31010074 - 24 Dec 2025
Viewed by 796
Abstract
Melanoma is one of the most aggressive skin cancers and requires innovative therapeutic strategies to overcome the limitations of conventional therapies. In this work, upconversion nanoparticles coated with mesoporous silica and functionalized with folic acid (UCNP@mSiO2-FA) were developed as a targeted [...] Read more.
Melanoma is one of the most aggressive skin cancers and requires innovative therapeutic strategies to overcome the limitations of conventional therapies. In this work, upconversion nanoparticles coated with mesoporous silica and functionalized with folic acid (UCNP@mSiO2-FA) were developed as a targeted nanocarrier system for the delivery of doxorubicin (DOX). The UCNPs were synthesized via thermal decomposition, coated with mesoporous silica shells, and functionalized with folic acid (FA) to enable receptor-mediated targeting. DOX was then loaded into the mesoporous silica coating by adsorption, yielding UCNP@mSiO2-FA-DOX. The different UCNPs were characterized for size, composition, colloidal stability, and loading and release of DOX. This comprehensive physicochemical characterization confirmed a high DOX loading efficiency and a slightly increased drug release under acidic conditions, mimicking the tumour microenvironment. In vitro assays using four melanoma cell lines (A375, B16-F10, MNT-1, and SK-MEL-28) revealed an excellent biocompatibility of UCNP@mSiO2-FA and a significantly higher cytotoxicity of UCNP@mSiO2-FA-DOX compared to unloaded UCNPs, in a dose-dependent manner. Cell cycle analysis demonstrated G2/M phase arrest after treatment with UCNP@mSiO2-FA-DOX, confirming its antiproliferative effect. Overall, UCNP@mSiO2-FA-DOX represents a promising nanoplatform for targeted melanoma therapy, combining active tumour targeting and enhanced anticancer efficacy. Full article
(This article belongs to the Special Issue Innovative Anticancer Compounds and Therapeutic Strategies)
Show Figures

Figure 1

11 pages, 3116 KB  
Article
A Fully Integrated Direct Conversion Transmitter with I/Q-Isolated CMOS PA for Sub-6 GHz 5G NR
by Donghwi Kang, Jeheon Lee, Hyeong-Ju Kwon, So-Min Park, Soo-Jin Park, Sung-Uk We and Ji-Seon Paek
Electronics 2026, 15(1), 64; https://doi.org/10.3390/electronics15010064 - 23 Dec 2025
Viewed by 281
Abstract
This work presents a direct conversion transmitter (DCT) for 5G new radio (NR) that eliminates the RF driver by directly feeding a single stage cascode PA through a baseband buffer amplifier and passive up-conversion mixer. The baseband interface uses Class-AB buffers to hold [...] Read more.
This work presents a direct conversion transmitter (DCT) for 5G new radio (NR) that eliminates the RF driver by directly feeding a single stage cascode PA through a baseband buffer amplifier and passive up-conversion mixer. The baseband interface uses Class-AB buffers to hold the output capacitor voltage, enabling accurate sampling at the PA input. A mixer switch is selected for minimal on-resistance variation over the required baseband swing. The PA is designed with separate I and Q voltage inputs and a current summing structure. The PA operates at 2.5 V; other blocks use 1.2 V. Post-layout two-tone simulations at 5 GHz indicate 21 dBm output saturation power and −36.1 dBc of IMD3 at 9 dB PBO power while removing the driver to inter stage matching network of a two-stage design. The results validate a compact, driverless architecture for integrated transmitters. Full article
Show Figures

Figure 1

14 pages, 583 KB  
Article
Intrinsic Bi-Stability Due to Local Dipole–Dipole Interactions in Two-Level Systems and in Excited Crystalline Atomic Dimers
by Yacob Ben-Aryeh
Solids 2026, 7(1), 2; https://doi.org/10.3390/solids7010002 - 23 Dec 2025
Viewed by 455
Abstract
Intrinsic optical bi-stability in dense two-level systems is developed for the bad cavity limit where electromagnetic modes are adiabatically eliminated. Each atom interacts via dipole–dipole forces with its nearby spatial distribution of atoms. The theory is developed into two parts, corresponding to the [...] Read more.
Intrinsic optical bi-stability in dense two-level systems is developed for the bad cavity limit where electromagnetic modes are adiabatically eliminated. Each atom interacts via dipole–dipole forces with its nearby spatial distribution of atoms. The theory is developed into two parts, corresponding to the short sample, with dimensions shorter than the wavelength, and the long sample. In both cases, the local field corrections modify the Maxwell–Bloch equations, so that cubic or quartic equations are obtained for the inversion of population as a function of the external light intensity, thus leading to intrinsic bi-stability. The effects of noise sources on intrinsic bi-stability were treated, and I found that while the observability of bi-stability was not obtained experimentally for a simple two-level system, there were many observations of bi-stability obtained through the ‘up-conversion’ of rare earth excited crystals. I show the differences between these two systems. Full article
Show Figures

Figure 1

9 pages, 3658 KB  
Proceeding Paper
Preparation and Characterization of NaYF4-Based Up-Conversion Nanoparticles for Solar Energy Storage Systems
by José Joaquín Manjarrez-Arellano, Miguel A. Hernandez-Martinez, Rubén Caro-Briones, Gabriela Martínez-Mejía, Lazaro Ruiz-Virgen, José Manuel del Río, Miriam Sánchez-Pozos and Mónica Corea
Mater. Proc. 2025, 25(1), 16; https://doi.org/10.3390/materproc2025025016 - 18 Dec 2025
Viewed by 357
Abstract
Up-conversion nanoparticles (UCNPs) are materials that convert near-infrared (NIR) photons into ultraviolet (UV) or visible emissions. To enhance their optical properties, UCNPs are often synthesized with oxide (Y2O3) or fluoride (NaYF4) support matrices, useful for energy storage [...] Read more.
Up-conversion nanoparticles (UCNPs) are materials that convert near-infrared (NIR) photons into ultraviolet (UV) or visible emissions. To enhance their optical properties, UCNPs are often synthesized with oxide (Y2O3) or fluoride (NaYF4) support matrices, useful for energy storage applications. In this study, NaYF4-UCNPs were synthesized via coprecipitation and heat-treated at 400 °C. Then, a tetraethyl orthosilicate (TEOS) film was synthesized by the sol–gel technique at varying pH and temperatures from 25 °C to 80 °C. Characterization using scanning electron microscopy (SEM), X-ray diffraction (XRD), and confocal microscopy (CM) confirmed the up-conversion properties. These materials show promise for enhancing solar radiation density in polymer degradation. Full article
(This article belongs to the Proceedings of The 5th International Online Conference on Nanomaterials)
Show Figures

Figure 1

14 pages, 1799 KB  
Article
Wide-Temperature-Range Optical Thermometry Based on Yb3+,Er3+:CaYAlO4 Phosphor
by Shaozhen Lv, Shaobo Yao and Zhuohong Feng
Crystals 2025, 15(12), 1055; https://doi.org/10.3390/cryst15121055 - 12 Dec 2025
Viewed by 363
Abstract
In order to meet the demand for new optical temperature-sensing materials with high sensitivity and a wide application temperature range, Yb3+/Er3+: CaYAlO4 phosphor with excellent physical and chemical stability and thermal conductivity was studied for the first time. [...] Read more.
In order to meet the demand for new optical temperature-sensing materials with high sensitivity and a wide application temperature range, Yb3+/Er3+: CaYAlO4 phosphor with excellent physical and chemical stability and thermal conductivity was studied for the first time. Yb3+/Er3+: CaYAlO4 phosphors have been synthesized by the high-temperature solid-state method. Under 980 nm excitation, three characteristic emission bands peaking at 528, 549 and 665 nm were observed which are attributed to the transitions 2H11/2, 4S3/2 and 4F9/2 to 4I15/2, respectively. The temperature-sensing behaviors of the phosphor were investigated using the luminescence intensity ratio technique based on both the TCL (2H11/2/4S3/2) and NTCL (4F9/2/4S3/2, 2H11/2/4F9/2) model over a wide temperature range of 163–700 K. The maximum relative sensitivities of TCLs (2H11/2/4S3/2), NTCLs (4F9/2/4S3/2) and NTCLs (2H11/2/4F9/2) were 3.69% K−1, 0.443% K−1 and 3.86% K−1 at 163 K, 275 K and 163 K, while the maximum absolute sensitivities were 4.04 × 10−3 K−1, 15.2 × 10−3 K−1 and 7.81 × 10−4 K−1 at 499 K, 499 K and 247 K, respectively. Results suggest that Yb3+/Er3+: CaYAlO4 phosphor is a promising temperature-measuring material with advanced optical sensing capabilities over a wide temperature range. Full article
Show Figures

Figure 1

14 pages, 3752 KB  
Article
A Facile Solid-Phase Synthesis of Scandium-Modified Carbon Dots for Fluorescent Sensing of Cu2+
by Yalei Dong, Wei Song, Jing Hu and Cuiling Ren
Chemosensors 2025, 13(12), 430; https://doi.org/10.3390/chemosensors13120430 - 11 Dec 2025
Viewed by 654
Abstract
Scandium-modified carbon dots (Sc-oCDs) were synthesized in this work through a solid-phase approach. The prepared Sc-oCDs exhibited excitation-independent emission properties, as well as photostability against pH, ionic strength, and UV irradiation. Their fluorescence quantum yields significantly exceeded those of unmodified counterparts, confirming effective [...] Read more.
Scandium-modified carbon dots (Sc-oCDs) were synthesized in this work through a solid-phase approach. The prepared Sc-oCDs exhibited excitation-independent emission properties, as well as photostability against pH, ionic strength, and UV irradiation. Their fluorescence quantum yields significantly exceeded those of unmodified counterparts, confirming effective Sc modification. The Sc-oCDs also possessed upconversion fluorescence at 542 nm with 980 nm excitation. Additionally, the as-prepared Sc-oCDs functioned as an effective fluorescent sensor for Cu2+, demonstrating selective fluorescence quenching. A linear correlation was observed between the quenching efficiency and Cu2+ concentration from 1 to 600 μM, achieving a detection limit of 0.167 μM. Operating via dynamic quenching, this sensing system achieved highly selective and rapid (<1 min) detection of Cu2+, enabling sensitive Cu2+ monitoring in aqueous samples. Full article
Show Figures

Figure 1

22 pages, 936 KB  
Review
Research Progress on the Application of Upconversion Nanoparticles in Heavy Metal Detection in Foodstuff
by Zhiqiang Chen, Kangyao Zhang and Ye He
Foods 2025, 14(23), 4144; https://doi.org/10.3390/foods14234144 - 3 Dec 2025
Cited by 1 | Viewed by 818
Abstract
Heavy metal contamination in foodstuff poses a serious threat to food safety and human health; therefore, the development of toxic heavy metal detection methods is crucial. However, lots of these methods, based on traditional nanomaterials, have unavoidable limitations, such as high instrument cost, [...] Read more.
Heavy metal contamination in foodstuff poses a serious threat to food safety and human health; therefore, the development of toxic heavy metal detection methods is crucial. However, lots of these methods, based on traditional nanomaterials, have unavoidable limitations, such as high instrument cost, complicated operation procedures, or a long analysis time, which restrict their wide application in heavy metal detection. This review aims to conduct a systematic overview of major analytical methods using novel upconversion nanoparticles (UCNPs) for assessing heavy metal ions in complex food matrices in the context of food safety and show their potential application prospects when combined with big data and artificial intelligence. Due to their unique optical properties, good bio-compatibility, and tunable interfacial chemistry, UCNPs have shown significant detection advantages in the field of food heavy metal analysis. The review summarizes the progress of the application of UCNPs in heavy metal detection in food. Despite the development of new technologies such as artificial intelligence, and the continuous optimization and improvement of its own design, the wide application of UCNPs in food safety detection still has great potential for further development. Full article
Show Figures

Figure 1

40 pages, 2456 KB  
Review
Advances in NIR-II Fluorescent Nanoprobes: Design Principles, Optical Engineering, and Emerging Translational Directions
by Nargish Parvin, Mohammad Aslam, Md Najib Alam and Tapas K. Mandal
Micromachines 2025, 16(12), 1371; https://doi.org/10.3390/mi16121371 - 1 Dec 2025
Viewed by 1370
Abstract
Fluorescent nanoprobes operating in the NIR-II window have gained considerable attention for biomedical imaging because of their deep-tissue penetration, reduced scattering, and high spatial resolution. Their tunable optical behavior, flexible surface chemistry, and capacity for multifunctional design enable sensitive detection and targeted visualization [...] Read more.
Fluorescent nanoprobes operating in the NIR-II window have gained considerable attention for biomedical imaging because of their deep-tissue penetration, reduced scattering, and high spatial resolution. Their tunable optical behavior, flexible surface chemistry, and capacity for multifunctional design enable sensitive detection and targeted visualization of biological structures in vivo. This review highlights recent advances in the design and optical engineering of four widely studied NIR-II nanoprobe families: quantum dots, carbon dots, upconversion nanoparticles, and dye-doped silica nanoparticles. These materials were selected because they offer well-defined architectures, controllable emission properties, and substantial mechanistic insight supporting discussions of imaging performance and translational potential. Particular focus is placed on emerging strategies for activatable, targeted, and ratiometric probe construction. Recent efforts addressing biosafety, large-scale synthesis, optical stability, and early preclinical validation are also summarized to clarify the current progress and remaining challenges that influence clinical readiness. By outlining these developments, this review provides an updated and focused perspective on how engineered NIR-II nanoprobes are advancing toward practical use in biomedical imaging and precision diagnostics. Full article
(This article belongs to the Section B:Biology and Biomedicine)
Show Figures

Figure 1

10 pages, 3398 KB  
Article
Deep Learning Fluorescence Imaging Based on CNN-BiLSTM Hybrid Neural Network for Anti-Counterfeiting Application
by Dongdong Li, Tongju Zheng, Aihua Hao, Ying Yao and Jiangbo She
Photonics 2025, 12(12), 1176; https://doi.org/10.3390/photonics12121176 - 29 Nov 2025
Viewed by 377
Abstract
KY3F10:Yb3+, Tm3+ upconversion microparticles (UCMPs) with varying Mn2+ doping concentrations were synthesized via a hydrothermal method. Under 980 nm laser excitation, the sample with 3 mol% Mn2+ doping demonstrated markedly enhanced luminescence performance, exhibiting [...] Read more.
KY3F10:Yb3+, Tm3+ upconversion microparticles (UCMPs) with varying Mn2+ doping concentrations were synthesized via a hydrothermal method. Under 980 nm laser excitation, the sample with 3 mol% Mn2+ doping demonstrated markedly enhanced luminescence performance, exhibiting a significant intensity increase compared to undoped samples. The as-synthesized UCMPs were successfully incorporated into an anti-counterfeiting ink. Target information was encrypted using a hash function to generate a QR code, which was then screen-printed onto substrate materials. Under 980 nm laser irradiation, the printed QR code exhibited visible blue fluorescence with high stability, confirming its anti-counterfeiting capability. Furthermore, an image recognition system for anti-counterfeiting, based on a hybrid Convolutional Neural Network-Bidirectional Long Short-Term Memory (CNN-BiLSTM) architecture, was developed on the Matlab platform. The system achieved 100% recognition accuracy for the luminescent QR code patterns, providing valuable insights for the development of deep learning-based image anti-counterfeiting technologies. Full article
(This article belongs to the Special Issue Emerging Trends in Rare-Earth Doped Material for Photonics)
Show Figures

Figure 1

Back to TopTop