Sign in to use this feature.

Years

Between: -

Subjects

remove_circle_outline
remove_circle_outline
remove_circle_outline
remove_circle_outline
remove_circle_outline
remove_circle_outline
remove_circle_outline
remove_circle_outline
remove_circle_outline

Journals

remove_circle_outline
remove_circle_outline
remove_circle_outline
remove_circle_outline
remove_circle_outline

Article Types

Countries / Regions

remove_circle_outline
remove_circle_outline
remove_circle_outline
remove_circle_outline

Search Results (358)

Search Parameters:
Keywords = tripeptide

Order results
Result details
Results per page
Select all
Export citation of selected articles as:
20 pages, 7959 KB  
Article
Primary Metabolites in Three Ocimum Species: Compositional Diversity, Network Pharmacology, and Integrin-Targeted Therapeutic Implications
by Jingtian Yang, Jialin Li, Mei Liu, Yanping Mao, Ruijun Su, Cong Zhao, Jian Yang, Qinggui Wu and Yi Huang
Life 2026, 16(2), 273; https://doi.org/10.3390/life16020273 - 4 Feb 2026
Abstract
Ocimum (basil) is a globally significant medicinal and culinary herb. While its bioactive secondary metabolites are well-studied, the medicinal potential of its abundant primary metabolites (amino acids, vitamins, carbohydrates, steroids) remains largely unexplored. To address this gap, we employed an integrated multi-omics strategy. [...] Read more.
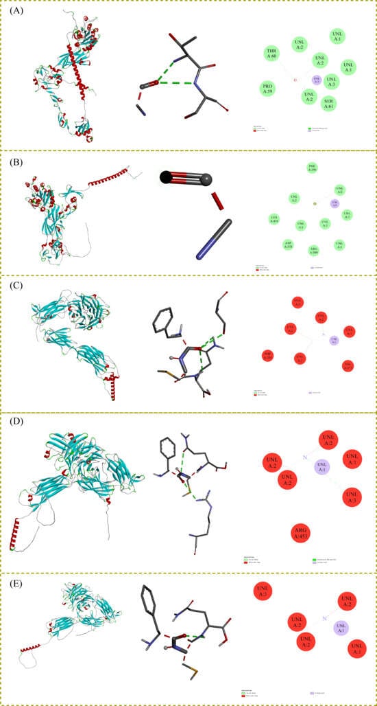
Ocimum (basil) is a globally significant medicinal and culinary herb. While its bioactive secondary metabolites are well-studied, the medicinal potential of its abundant primary metabolites (amino acids, vitamins, carbohydrates, steroids) remains largely unexplored. To address this gap, we employed an integrated multi-omics strategy. First, UPLC-MS/MS-based metabolomics quantified primary metabolites across six distinct Ocimum accessions (Ocimum × africanum, Ocimum tenuiflorum, Ocimum gratissimum). Profiling identified 291 primary metabolites, revealing significant interspecific variation, with 273 differential accumulated metabolites (DAMs). Subsequent network pharmacology analysis of 61 high-impact DAMs predicted 516 potential targets. Protein–protein interaction refinement yielded 28 core targets, predominantly integrins (ITGB1, ITGB3, ITGA4, ITGA2B, ITGAV) and kinases (IGF1R, PIK3CA, SRC). Enrichment analysis implicated these targets in focal adhesion, ECM-receptor interaction, and PI3K-Akt signaling pathways. Molecular docking confirmed strong potential binding (binding energy < −7 kcal/mol) between key tripeptides (e.g., Met-Ser-Tyr, Phe-Cys-Gln) and integrin subunits. Antioxidant assays (DPPH, ABTS, FRAP) further showed significant genotypic variation. This study systematically deciphers the primary metabolome of Ocimum and, through a multi-omics approach, reveals novel integrin-mediated mechanisms underpinning its potential therapeutic value, providing a foundation for developing basil-based nutraceuticals and pharmaceuticals. Full article
(This article belongs to the Section Pharmaceutical Science)
Show Figures

Figure 1

22 pages, 6627 KB  
Article
Exogenous Glutathione Enhances Salt Tolerance in Patchouli by Promoting the Antioxidant Capacity and Activating the Flavonoid Biosynthesis Pathway
by Heqin Yan, Yating Su, Jieyun Fang, Muhammad Zeeshan Ul Haq, Weizhe Su, Yougen Wu, Jiangtao Hu and Ya Liu
Plants 2026, 15(3), 457; https://doi.org/10.3390/plants15030457 - 2 Feb 2026
Viewed by 48
Abstract
Salt stress is a severe threat to medicinal plants, adversely affecting their growth, yield, and quality. As a key antioxidant tripeptide, glutathione (GSH) confers salinity stress resilience in plants. However, how GSH shapes the plant tolerance to salt stress remains a mystery, especially [...] Read more.
Salt stress is a severe threat to medicinal plants, adversely affecting their growth, yield, and quality. As a key antioxidant tripeptide, glutathione (GSH) confers salinity stress resilience in plants. However, how GSH shapes the plant tolerance to salt stress remains a mystery, especially in medicinal plants, including Pogostemon cablin. In this study, we investigated the regulatory effects of exogenous GSH on P. cablin seedlings under salt conditions. The results showed that GSH significantly improved seedling quality under both normal and salt conditions, evidenced by the increased shoot and root dry weight, plant height, and root length. Moreover, GSH effectively protected the photosynthetic system against salt-mediated damage via raised chlorophyll a, chlorophyll b, carotenoids, quantum yield of photosystem II [Y (II)], and PSII maximum efficiency (Fv/Fm). Furthermore, GSH stimulated the antioxidant defense system, including GSH, AsA, SOD, CAT, APX, POD, and GR, to restrain salt-induced malondialdehyde production and ROS burst. In addition, GSH treatment promoted the biosynthesis of secondary metabolites, including total polyphenol and flavonoid. RNA-seq analysis revealed that the activation of the flavonoid biosynthetic pathway significantly enhanced salt tolerance in P. cablin. Notably, several key regulatory genes within this pathway, including PAL, 4CL, C4H, CHI, ANS, F3′H, and CYP93, were significantly upregulated 24 h following GSH application under salt conditions. Therefore, exogenous GSH alleviates salt-induced oxidative stress in P. cablin via enhancing the antioxidant defense system and flavonoid biosynthetic activation. These findings provide valuable insights into the dual defense strategies of GSH for conferring salt resistance in plants. Full article
(This article belongs to the Special Issue Plant Salt Stress Tolerance: Mechanisms and Applications)
Show Figures

Figure 1

22 pages, 3050 KB  
Article
A Graphene Field-Effect Transistor-Based Biosensor Platform for the Electrochemical Profiling of Amino Acids
by Roanne Deanne Aves, Janwa El-Maiss, Divya Balakrishnan, Naveen Kumar, Mafalda Abrantes, Jérôme Borme, Vihar Georgiev, Pedro Alpuim and César Pascual García
Biosensors 2026, 16(2), 83; https://doi.org/10.3390/bios16020083 - 29 Jan 2026
Viewed by 278
Abstract
In this work, we present the introductory methodology for a graphene field-effect transistor (GFET)-based platform for probing the electrochemical fingerprints of amino acids, designed to enable stable and controlled surface chemistry and electrochemical measurements toward peptide and protein sequencing. We begin with a [...] Read more.
In this work, we present the introductory methodology for a graphene field-effect transistor (GFET)-based platform for probing the electrochemical fingerprints of amino acids, designed to enable stable and controlled surface chemistry and electrochemical measurements toward peptide and protein sequencing. We begin with a focused conceptual review that motivates electrochemical fingerprinting as a strategy for amino acid and peptide identification and contextualizes this approach within recent advances in protein manipulation relevant to sequencing. We then describe a graphene functionalization protocol that facilitates the directional attachment of amino acids onto the graphene surface. This surface chemistry is quantitatively characterized through surface plasmon resonance (SPR), yielding surface densities in the order of 1012 molecules/cm2. The same functionalization protocol enables in situ peptide synthesis directly on graphene, as demonstrated by the successful synthesis of a model tripeptide. To support electrochemical interrogation, we developed three complementary platforms for sensor preconditioning, surface functionalization, and titration-based electrochemical measurements, compatible with both aqueous and organic solutions. Preliminary stability measurements indicate a Dirac point drift below 10 mV over 45 min. Altogether, this work establishes the experimental foundations for electrochemical amino acid and peptide fingerprinting using GFET sensors and provides a framework for the future development of electrochemically enabled protein sequencing technologies. Full article
Show Figures

Figure 1

12 pages, 1525 KB  
Article
Exploring Chemical Composition of the Aerial Parts of Vernoniastrum migeodii and Anti-Inflammatory Activity of the Compounds
by Morteza Yazdani, Dóra Paróczai, Anita Barta, Katalin Burián and Judit Hohmann
Plants 2026, 15(2), 321; https://doi.org/10.3390/plants15020321 - 21 Jan 2026
Viewed by 155
Abstract
Therapeutic strategies that fine-tune epithelial inflammatory responses are highly sought after in respiratory and mucosal disorders, but few molecules selectively target these pathways. Vernoniastrum migeodii (S. Moore) Isawumi (Asteraceae) represents a chemically promising but understudied source of bioactive small molecules. This study aimed [...] Read more.
Therapeutic strategies that fine-tune epithelial inflammatory responses are highly sought after in respiratory and mucosal disorders, but few molecules selectively target these pathways. Vernoniastrum migeodii (S. Moore) Isawumi (Asteraceae) represents a chemically promising but understudied source of bioactive small molecules. This study aimed to define the metabolite profile of V. migeodii and evaluate the modulation of inflammatory epithelial signaling of the constituents. From the methanolic extract of V. migeodii, five germacranolide sesquiterpenes, vernolide (1), 3′-hydroxylvernolide (2), pectorolide (3), 4′-hydroxypectorolide-14-O-acetate (4) and 4′-hydroxypectorolide (5), together with (6S,9R)-vomifoliol (6), eucarvone (7), luteolin (8), and luteolin-7-O-glucoside (9) were isolated by multiple chromatographic separations. The structures were determined by comprehensive 1D and 2D NMR spectroscopy. Isolated compounds 1 to 9 together with previously reported steroids (1017) and tripeptide (18) were evaluated in LPS-activated A549 cells by quantitative PCR for interleukin-6 (IL6), interleukin-1β (IL1β), and prostaglandin-endoperoxide synthase 2 (PTGS2) and by enzyme-linked immunosorbent assay (ELISA) for IL-6 and IL-8. Compounds 2, 7, steroids 1017 and aurantiamide acetate (18) reduced IL6 mRNA relative to the LPS control, while (6S,9R)-vomifoliol (6) increased IL-6 and elevated IL-8. In the assay IL1β and PTGS2 transcripts were not significantly altered. These findings highlight the potential of V. migeodii metabolites as modulators of epithelial inflammatory pathways. Combining chemical and biological evidence provides a clear basis for structure–activity- and pathway-focused studies. Full article
Show Figures

Graphical abstract

15 pages, 1912 KB  
Article
Dermofunctional Vehicle Downregulates LL-37 and MMPs and Upregulates IGFBP-3
by Hudson Polonini, Fabiana Regina da Silva Olímpio and Carlos Rocha Oliveira
Curr. Issues Mol. Biol. 2026, 48(1), 54; https://doi.org/10.3390/cimb48010054 - 31 Dec 2025
Viewed by 332
Abstract
Background: Functional dermatological bases can contribute more than just delivery—they may actively modulate cutaneous homeostasis. Cleoderm™ is a dermofunctional base containing a patented Cleome gynandra extract, palmitoyl tripeptide-8, bisabolol, hyaluronic acid, and functional oils, rationally designed to provide anti-inflammatory, antioxidant, and barrier-supportive properties. [...] Read more.
Background: Functional dermatological bases can contribute more than just delivery—they may actively modulate cutaneous homeostasis. Cleoderm™ is a dermofunctional base containing a patented Cleome gynandra extract, palmitoyl tripeptide-8, bisabolol, hyaluronic acid, and functional oils, rationally designed to provide anti-inflammatory, antioxidant, and barrier-supportive properties. Objective: To determine whether Cleoderm™ exhibits intrinsic immunomodulatory and matrix-protective effects in a physiologically relevant skin co-culture and to clarify the biomarkers most impacted, with translational relevance to acne and rosacea. Methods: Human keratinocytes and fibroblasts were maintained in a transwell co-culture. Non-cytotoxic concentrations of Cleoderm™ (1.0% and 10.0%, v/v) were tested with or without LPS stimulation (1 μg/mL). Viability was assessed by MTT and Trypan Blue. Cytokines (IL-6, TNF-α, IL-10, TGF-β) and MMPs (MMP-1, -3, -13) were quantified by ELISA and RT-qPCR. LL-37, IGFBP-3, and TGF-β protein levels were evaluated by Western blot. Results: Cleoderm™ showed no cytotoxicity up to 10% (v/v). It significantly reduced pro-inflammatory mediators (IL-6, TNF-α) and matrix-degrading enzymes (MMP-1, MMP-3, MMP-13) while increasing anti-inflammatory/reparative cytokines (IL-10, TGF-β). A dual, biomarker-level modulation was observed: (i) LL-37 was reduced, with a particularly pronounced decrease in secreted levels; and (ii) IGFBP-3 was markedly upregulated, indicating potential attenuation of the IGF-1 axis relevant to sebaceous lipogenesis. Collectively, these effects indicate immunoregulatory and matrix-protective activity consistent with improved cutaneous homeostasis. Conclusion: In a dermo-epidermally relevant in vitro model, Cleoderm™ functions as an active dermofunctional base, not merely a vehicle simultaneously tempering inflammatory signaling, preserving extracellular matrix integrity, and modulating mechanistic nodes (LL-37 and IGFBP-3) linked to rosacea and acne. These findings is consistent with the use of Cleoderm™ as a biologically supportive base for personalized compounding and justify controlled clinical evaluation. Full article
(This article belongs to the Section Molecular Pharmacology)
Show Figures

Figure 1

9 pages, 572 KB  
Communication
Growth of Ectomycorrhizal Fungi on Inorganic and Organic Nitrogen Sources
by Burenjargal Otgonsuren, Hangyu Lan and Douglas L. Godbold
Microbiol. Res. 2026, 17(1), 5; https://doi.org/10.3390/microbiolres17010005 - 25 Dec 2025
Viewed by 327
Abstract
In forest soils, nitrogen (N) is present in inorganic and organic forms. The organic forms include monomeric amino acids, but also polymers such as chitin. Ectomycorrhizal fungi are known to take up both inorganic and organic N forms, and to depolymerize large organic [...] Read more.
In forest soils, nitrogen (N) is present in inorganic and organic forms. The organic forms include monomeric amino acids, but also polymers such as chitin. Ectomycorrhizal fungi are known to take up both inorganic and organic N forms, and to depolymerize large organic compounds; however, it is unknown if the compounds are used for growth. The aim of this investigation was to determine the growth of a range of ectomycorrhizal fungi on inorganic and organic N sources. Seven ectomycorrhizal fungi and one endophyte originating from mountain regions either in Austria, Mongolia, or Slovenia were grown in in-vitro cultures containing ammonium, nitrate, or chitin. Four ectomycorrhizal fungi were used to investigate growth on amino acids. All fungi, except Paxillus involutus, utilized nitrate as a N source. All fungi also grew on both chitin and N-acetylglucosamine, the amino sugar precursor of chitin. Paxillus involutus and Melanogaster broomeanus showed enhanced growth on chitin-containing media. Amanita muscaria, Rhizopogon roseolus, and Suillus granulatus, but not Paxillus involutus, were able to utilize the amino acids glycine and glutamate, as well as the tripeptide triglycine. The ability to utilize the different N sources was independent of the origin of the fungi. Full article
Show Figures

Figure 1

18 pages, 2591 KB  
Article
Tracking Down the Evolution of Microorganisms by Exhaustive Bottom-Up Analysis of Proteomes
by Dmitrii O. Kostenko, Natalya S. Bogatyreva and Alexey N. Fedorov
Int. J. Mol. Sci. 2026, 27(1), 109; https://doi.org/10.3390/ijms27010109 - 22 Dec 2025
Viewed by 289
Abstract
Proteomes are typically analyzed at the level of individual proteins or protein families. In this study, we introduce a bottom-up approach that treats proteomes as holistic entities by examining the properties of k-mers within entire proteomes and protein groups. We performed a comprehensive [...] Read more.
Proteomes are typically analyzed at the level of individual proteins or protein families. In this study, we introduce a bottom-up approach that treats proteomes as holistic entities by examining the properties of k-mers within entire proteomes and protein groups. We performed a comprehensive analysis of short amino acid k-mer (k = 1, 2, 3) distributions across all proteins in a given proteome. Using 86 bacterial proteomes representing 18 clades, we evaluated whether k-mer frequencies characterize uniquely the analyzed organisms. Remarkably, in a post hoc analysis, we found that the k-mer frequency vector unambiguously coevolves with the entire proteome—a pattern not observed even within specific protein groups, such as conserved ribosomal proteins or more variable nucleotide-binding proteins. This finding holds regardless of the k-mer calculation parameters or the distance metrics employed. Our results show that even a simple analysis based on tripeptide frequencies can precisely position proteomes within the k-mer space. Moreover, relationships derived from k-mer comparisons highly correlate with evolutionary relationships derived from phylogenetic trees, reaching up to 99% match with reference classification of the proteomes within major bacterial clades. These findings establish k-mer-based proteomic analysis as an additional robust and powerful feature for characterizing evolutionary relationships, opening new pathways in phylogenetics and evolutionary genomics. Full article
(This article belongs to the Section Molecular Informatics)
Show Figures

Figure 1

34 pages, 2440 KB  
Review
Protective Functions of β-Alanyl-L-Histidine and Glycyl-L-Histidyl-L-Lysine Glycoconjugates and Copper in Concert
by Irina Naletova and Enrico Rizzarelli
Antioxidants 2025, 14(12), 1512; https://doi.org/10.3390/antiox14121512 - 17 Dec 2025
Viewed by 1111
Abstract
Two endogenous peptides, β-alanyl-L-histidine, named carnosine (Car), and glycyl-L-histidyl-L-lysine (GHK), derived from the matricellular protein Secreted Protein Acidic and Rich in Cysteine (SPARC), share many beneficial functions. The hydrolytic enzyme carnosinase for Car and the low stability for GHK can put into question [...] Read more.
Two endogenous peptides, β-alanyl-L-histidine, named carnosine (Car), and glycyl-L-histidyl-L-lysine (GHK), derived from the matricellular protein Secreted Protein Acidic and Rich in Cysteine (SPARC), share many beneficial functions. The hydrolytic enzyme carnosinase for Car and the low stability for GHK can put into question their antioxidant, antiaggregating, and anti-inflammatory properties. The glycoconjugates of Car with a di- (trehalose, Tre) or polysaccharide (hyaluronan, HA) inhibit carnosinase, while the synthesis of HAGHK derivatives increases the tripeptide stability and protects/delays the biopolymer degradation. A synergic effect between the two components of the glycoconjugates is evident in their consequently preserved protective features. TreCar, HACar, and HAGHK maintain the copper-binding ability of the peptides alone, and the saccharides potentiate the Cu,Zn-superoxide dismutase-like ability of the copper(II) complexes with the glycoconjugates. These peptide derivatives behave as copper ionophores, utilizing Cu2+ present in the culture medium; also, an increase in the metal intracellular level occurs with a consequent stimulation of the copper-driven signaling pathways that produce the expression/release of trophic (Brain-Derived Neurotrophic Factor, BDNF, and Bone Morphogenetic Protein 2, BMP-2) and angiogenic (Vascular Endothelial Growth Factor, VEGF) proteins. Copper chaperons for SOD1, CCS, and Antioxidant 1 (Atox-1) are the copper chaperones that act as transcription factors. Full article
(This article belongs to the Special Issue Oxidative Stress and Its Mitigation in Neurodegenerative Disorders)
Show Figures

Graphical abstract

25 pages, 4092 KB  
Article
NMR Unveils Activity Mechanism of Linear Spider Venom Peptide Fragments Selected by Neural Networks Against Staphylococci Including MRSA
by Pavel A. Mironov, Anna A. Baranova, Vera A. Alferova, Natalya S. Egorova, Anastasia A. Ignatova, Alexey V. Feofanov, Zakhar O. Shenkarev and Peter V. Dubovskii
Pharmaceutics 2025, 17(12), 1526; https://doi.org/10.3390/pharmaceutics17121526 - 27 Nov 2025
Viewed by 570
Abstract
Background/Objectives: Methicillin-resistant Staphylococcus aureus (MRSA) poses a significant global health threat due to its increasing resistance to conventional antibiotics. Antimicrobial peptides (AMPs) derived from natural sources represent a promising alternative. Fragments of spider membrane-active toxins can serve as AMPs with anti-MRSA activity. Methods: [...] Read more.
Background/Objectives: Methicillin-resistant Staphylococcus aureus (MRSA) poses a significant global health threat due to its increasing resistance to conventional antibiotics. Antimicrobial peptides (AMPs) derived from natural sources represent a promising alternative. Fragments of spider membrane-active toxins can serve as AMPs with anti-MRSA activity. Methods: To demonstrate this, amino acid sequences of approximately 2000 linear spider venom peptides were fragmented into 9–22-residue-long moieties (75,235 in total) and pre-trained neural networks were used to predict their anti-MRSA activity. As many as 15 peptides with high predicted activity were synthesized, and three AMPs with high anti-MRSA and low hemolytic activities were selected. One of these peptides was studied using high-resolution 1H-, 13C-, and 15N-NMR spectroscopy in an aqueous solution and lyso-palmitoylphosphatidylglycerol (LPPG) micelles. Wide-line 31P-NMR was applied to multilamellar phospholipid liposomes composed of phosphatidylcholine (PC) or phosphatidylglycerol (PG). Results: Low hemolytic activity is explained by non-specific interaction with PC whereas high antibacterial activity arises from specific interaction with PG accompanied with the formation of a tight complex between the N-terminal tripeptide fragment and PG headgroup. The structure of a such complex, stabilized by an ionic interaction between the N-terminal NH3+ group and the lipid phosphate, was determined based on peptide–LPPG NOEs. The most favorable ratio between anti-MRSA and hemolytic activities, i.e., selectivity of the peptides, is attained when the tripeptide consists exclusively of phenylalanine and tryptophan residues. Confocal microscopy confirmed that the most selective peptide deteriorates the plasma membrane of S. aureus. Conclusions: This approach may enable the production of highly selective AMPs against Stapylococci, including MRSA. Full article
(This article belongs to the Section Drug Targeting and Design)
Show Figures

Figure 1

30 pages, 5192 KB  
Article
Rational Design, Computational Analysis and Antibacterial Activities of Synthesized Peptide-Based Molecules Targeting Quorum Sensing-Dependent Biofilm Formation in Pseudomonas aeruginosa
by Shokhan Jamal Hamid, Twana Mohsin Salih and Tavga Ahmed Aziz
Pharmaceuticals 2025, 18(10), 1572; https://doi.org/10.3390/ph18101572 - 18 Oct 2025
Viewed by 872
Abstract
Background/Objective: The rise in bacterial resistance necessitates novel therapeutic strategies beyond conventional antibiotics. Antimicrobial peptides represent promising candidates but face challenges such as instability, enzymatic degradation, and host toxicity. To overcome these limitations, conjugation and structural modifications are being explored. This study focuses [...] Read more.
Background/Objective: The rise in bacterial resistance necessitates novel therapeutic strategies beyond conventional antibiotics. Antimicrobial peptides represent promising candidates but face challenges such as instability, enzymatic degradation, and host toxicity. To overcome these limitations, conjugation and structural modifications are being explored. This study focuses on designing peptide-based inhibitors of the quorum-sensing (QS) regulator LasR in Pseudomonas aeruginosa, a key mediator of biofilm formation and antibiotic resistance. Methods: Rationally designed tripeptides and dipeptides conjugated with coumarin-3-carboxylic acid and dihydro-3-amino-2-(3H)-furanone were evaluated using molecular docking. The most promising ligand–protein complexes were further analyzed using molecular dynamics (MD) simulations conducted with the CHARMM-GUI and AMBER tools to assess the stability of the ligand–protein complex systems, and the binding affinities were evaluated using Molecular Mechanics–Poisson Boltzmann Surface Area (MM-PBSA) calculations. Pharmacokinetic and toxicity profiles were predicted using ADMETLab 3.0. Selected compounds were synthesized via solid-phase peptide synthesis, structurally confirmed by 1H NMR and ESI-MS, and tested for antibacterial and antibiofilm activity against P. aeruginosa ATCC 27853. Results: Computational analyses identified several promising inhibitors with stronger binding affinities than the native autoinducer OdDHL. Coumarin conjugates C004 and C006 showed superior docking scores, while MM-PBSA indicated P004 and C004 had the most favorable binding energies. MD simulations confirmed stable ligand–protein complexes. ADMET predictions highlighted C004 and C006 as having excellent pharmacokinetic properties. Experimental assays showed moderate antibacterial activity (MIC 512–1024 µg/mL) and strong antibiofilm inhibition, particularly for C004 (83% inhibition at ½ MIC). Conclusions: The study demonstrates that peptide–coumarin conjugates, especially C004, are promising tools for disrupting QS and biofilm formation in P. aeruginosa. Further optimization and in vivo validation are needed to advance these compounds toward therapeutic application. Full article
(This article belongs to the Section Medicinal Chemistry)
Show Figures

Graphical abstract

13 pages, 977 KB  
Communication
Gel-Phase Microextraction Using Microfluidic-Directed Ultrashort Peptide Assemblies for the Determination of Drugs in Oral Fluids
by M. Laura Soriano, Ana M. Garcia, Juan A. Garcia-Romero, Pilar Prieto, Aldrik H. Velders and M. Victoria Gomez
Int. J. Mol. Sci. 2025, 26(20), 9982; https://doi.org/10.3390/ijms26209982 - 14 Oct 2025
Viewed by 611
Abstract
This study introduces an innovative microfluidic-based approach for extracting drugs from oral fluids using self-assembled tripeptide hydrogels as sorbents. Peptide microfiber derived from the heterochiral tripeptide DLeu-LPhe-LPhe was formed in situ within the 14 mm-long microchannel of a [...] Read more.
This study introduces an innovative microfluidic-based approach for extracting drugs from oral fluids using self-assembled tripeptide hydrogels as sorbents. Peptide microfiber derived from the heterochiral tripeptide DLeu-LPhe-LPhe was formed in situ within the 14 mm-long microchannel of a two-inlet microfluidic device. The methodology enables the laminar flow-driven mixing of buffer solutions, inducing hydrogel formation at their interface. The resulting fiber exhibited a well-defined morphology and β-sheet structure, confirmed by Raman spectroscopy and Thioflavin T fluorescence. The peptide fibers co-assembled successfully with 5-fluorouracil (5-FU) and naproxen (39.8 ± 1.4 nmol of 5-FU and 27.4 ± 6.6 nmol of naproxen per 112 nmol of peptide used to prepare the fiber), resulting in a molar ratio drug/peptide ratio of approximately 1:3 and 1:4, respectively, demonstrating versatility in drug entrapment. The use of the gel fiber as a sorbent phase was first assessed in buffer, and subsequently, the optimized method was applied to saliva. Adsorption studies under stopped-flow conditions showed a significant drug adsorption capability from buffered solutions by the pre-formed hydrogel (32.8 ± 0.9% of 5-FU and 36.4 ± 3.3% of naproxen per fiber preformed with 112 nmol of peptide), demonstrating their suitability as sorbent material. The extension of the methodology to simulated saliva samples allowed extraction of 36% of 5-FU by the fiber, as determined by 19F NMR spectroscopy on microcoils, which enabled us to work with the small volume of fluid extracted from the microfluidic device and provided clean spectra and quantitative results. These findings highlight the potential of this tripeptide hydrogel as a sorbent material for therapeutic drug monitoring and toxicological analysis via a simple, non-invasive and rapid approach for drug detection in oral fluids. Full article
Show Figures

Figure 1

20 pages, 652 KB  
Review
Short Peptides as Excipients in Parenteral Protein Formulations: A Mini Review
by Dorian Migoń, Zbigniew Jaremicz and Wojciech Kamysz
Pharmaceutics 2025, 17(10), 1328; https://doi.org/10.3390/pharmaceutics17101328 - 13 Oct 2025
Cited by 1 | Viewed by 2049
Abstract
Biopharmaceutical medicines represent one of the most dynamic sectors of the pharmaceutical industry, with therapeutic proteins forming the largest and most important group. Their structural complexity and inherent sensitivity to chemical and physical stressors, however, continue to pose major challenges for formulation development [...] Read more.
Biopharmaceutical medicines represent one of the most dynamic sectors of the pharmaceutical industry, with therapeutic proteins forming the largest and most important group. Their structural complexity and inherent sensitivity to chemical and physical stressors, however, continue to pose major challenges for formulation development and long-term stability. Short peptides have emerged as a promising yet underutilized class of excipients for protein-based drug products. Their modular architecture allows for precise tuning of physicochemical properties such as polarity, charge distribution, and hydrogen-bonding potential, thereby offering advantages over single amino acids. Experimental studies indicate that short peptides can serve multiple functions: stabilizers, antioxidants, viscosity-lowering agents, and as lyo/cryoprotectants or bulking agents in lyophilized formulations. Notably, the relatively small and chemically defined space of short peptides—approximately 400 possible dipeptides and 8000 tripeptides—makes them particularly amenable to systematic screening and computational modeling. This enables rational identification of candidates with tailored excipient functions. This review summarizes current knowledge on the use of short peptides as excipients in parenteral protein formulations, with a focus on their functional versatility and potential for rational design in future development. Full article
(This article belongs to the Section Biopharmaceutics)
Show Figures

Figure 1

21 pages, 7139 KB  
Article
Comparative Study of a Topical and Oral Combination Therapy Containing Oleanolic Acid, Apigenin, and Biotinyl Tripeptide-1 in Patients with Androgenetic Alopecia: A Prospective, Open-Label Trial
by Vlad-Mihai Voiculescu and Mihai Lupu
Cosmetics 2025, 12(4), 152; https://doi.org/10.3390/cosmetics12040152 - 16 Jul 2025
Viewed by 12355
Abstract
Background: Androgenetic alopecia (AGA) is a prevalent condition characterized by progressive follicular miniaturization. Minoxidil topical treatment and finasteride oral treatment are the golden standard, but they are limited by local and systemic adverse effects. Combination therapies targeting both follicular stimulation and nutritional support [...] Read more.
Background: Androgenetic alopecia (AGA) is a prevalent condition characterized by progressive follicular miniaturization. Minoxidil topical treatment and finasteride oral treatment are the golden standard, but they are limited by local and systemic adverse effects. Combination therapies targeting both follicular stimulation and nutritional support may enhance clinical outcomes. Objective: To evaluate the efficacy of a combined topical and oral therapy compared to topical monotherapy in patients with AGA using trichoscopic and clinical parameters. Methods: In this open-label, prospective trial, 48 patients were assigned to receive either a topical spray alone (Group A) or in combination with oral capsules (Group B) for 3 months. Trichoscopic parameters were assessed at baseline and post-treatment. Paired and independent t-tests, along with Cohen’s d effect sizes, were used to evaluate intra- and inter-group changes. Results: Both groups demonstrated improvements in hair density, thickness, and anagen/telogen ratio. Group B exhibited significantly greater increases in total hair count and anagen conversion (p < 0.05). The effect sizes ranged from small to large, with the most pronounced changes observed in anagen/telogen ratio (Cohen’s d = 0.841) in males. Conclusions: The combination of topical and oral treatment led to greater trichologic improvements than topical therapy alone. While extrapolated projections at 6 and 12 months suggest continued benefit, future studies with longer duration and placebo controls are required to validate these findings. Full article
(This article belongs to the Section Cosmetic Formulations)
Show Figures

Figure 1

14 pages, 818 KB  
Article
Safety Profile and Efficacy of Biosea® Revive Serum for Hair Growth Through In Vitro Assessment and Clinical Evaluation
by Chi-Ju Wu, Chun-Yin Yang, Pamela Berilyn So, Hui-Yu Hu, Shang-Hsuan Yang, Hsiang-Ming Hsueh, Tzu-Hui Wu and Feng-Lin Yen
Cosmetics 2025, 12(4), 139; https://doi.org/10.3390/cosmetics12040139 - 1 Jul 2025
Viewed by 13707
Abstract
Excessive hair loss can negatively impact psychological well-being and personal appearance. Providing effective hair growth products containing natural ingredients to people with hair loss can solve this problem. This study investigates Biosea® Revive serum (BRS), a novel hair care product containing biotinoyl [...] Read more.
Excessive hair loss can negatively impact psychological well-being and personal appearance. Providing effective hair growth products containing natural ingredients to people with hair loss can solve this problem. This study investigates Biosea® Revive serum (BRS), a novel hair care product containing biotinoyl tripeptide-1 and Phyllanthus emblica fruit extract as the main ingredients, as a natural intervention for hair growth. Results from the in vitro study demonstrates that BRS not only increased human hair dermal papilla cell (HHDPC) cell proliferation, but also reduced reactive oxygen species generation and 5α-reductase expression when compared to the control group, with BRS showing similar effect to the positive control, minoxidil. In addition, a 90-day clinical trial with 40 participants (KMUHIRB-F(I)-20230125; approval date: 18 August 2023) was conducted to assess the effectiveness and safety of BRS. The results revealed that BRS can improve hair density and quality in both men and women participants, with a significant reduction in transepidermal water loss (TEWL) in women (p < 0.05). Moreover, there were no adverse effects on blood parameters or scalp irritation reported after BRS treatment. In conclusion, we suggest that BRS offers a safe and effective solution for improving hair follicle health and is suitable for long-term use. Full article
(This article belongs to the Section Cosmetic Formulations)
Show Figures

Figure 1

16 pages, 1481 KB  
Article
Arsenite-Mediated Transcriptional Regulation of Glutathione Synthesis in Mammalian Primary Cortical Astrocytes
by Jacob P. Leisawitz, Jiali He, Caroline Baggeroer and Sandra J. Hewett
Int. J. Mol. Sci. 2025, 26(11), 5375; https://doi.org/10.3390/ijms26115375 - 4 Jun 2025
Cited by 1 | Viewed by 1402
Abstract
Arsenic, a potent metalloid contaminant of drinking water, is known for its ability to act as an initiator and modulator of disease in a variety of human tissues. Upon ingestion, arsenic is bio-transformed in the liver into a variety of metabolites, including arsenite. [...] Read more.
Arsenic, a potent metalloid contaminant of drinking water, is known for its ability to act as an initiator and modulator of disease in a variety of human tissues. Upon ingestion, arsenic is bio-transformed in the liver into a variety of metabolites, including arsenite. Arsenite permeates the blood–brain barrier (BBB), inducing oxidative stress that can be detrimental to brain neurons. As the primary glial cell at the BBB interface, astrocytes play a pivotal role in detoxifying xenobiotics such as arsenite via the production of the tripeptide antioxidant γ-glutamylcysteine, or glutathione (GSH). In this study, we assessed the mRNA levels of key components of the GSH synthetic pathway in astrocytes exposed to arsenite compared to vehicle controls. These components included xCT [substrate-specific light chain of the substrate importing transporter, system xc (Sxc)], glutamate-cysteine ligase [both catalytic (GCLC) and modifying (GCLM) subunits], and glutathione synthetase (GS). Additionally, we analyzed protein levels of some components by Western blotting and evaluated functional activity of Sxc using a fluorescence-based cystine uptake assay. Finally, we utilized a luminescence-based glutathione assay to determine the intracellular and extracellular GSH content in arsenite-treated cells. Arsenite significantly increased xCT, GCLC, GCLM, and GS mRNA levels, an effect blocked by the transcriptional inhibitor actinomycin D (ActD). A corresponding increase in Sxc activity was also observed in the arsenite treatment groups, along with significant increases in GCLC and GCLM protein expression. However, no increase in GS protein expression was detected. Finally, arsenite treatment significantly increased extracellular GSH levels, an effect which was also prevented by the inclusion of ActD. Overall, our study provides evidence that arsenite transcriptionally regulates several cellular processes necessary for GSH synthesis in primary cortical astrocyte cultures, thereby contributing to a better understanding of how this environmental toxicant influences antioxidant defenses in the brain. However, these results should be interpreted with caution regarding their applicability to vivo systems. Full article
(This article belongs to the Special Issue The Role of Glutathione Metabolism in Health and Disease)
Show Figures

Figure 1

Back to TopTop