Sign in to use this feature.

Years

Between: -

Subjects

remove_circle_outline
remove_circle_outline
remove_circle_outline
remove_circle_outline
remove_circle_outline
remove_circle_outline
remove_circle_outline

Journals

remove_circle_outline
remove_circle_outline
remove_circle_outline
remove_circle_outline

Article Types

Countries / Regions

remove_circle_outline
remove_circle_outline
remove_circle_outline
remove_circle_outline

Search Results (799)

Search Parameters:
Keywords = transgenic mouse model

Order results
Result details
Results per page
Select all
Export citation of selected articles as:
14 pages, 38911 KB  
Brief Report
Acute Seizure Susceptibility and Chronic Vascular Malformation in a Developmental Mouse Model of Sturge–Weber Syndrome
by Nicholas Truver, Chase Solomon and Anne Comi
Int. J. Mol. Sci. 2026, 27(8), 3519; https://doi.org/10.3390/ijms27083519 - 15 Apr 2026
Viewed by 385
Abstract
Sturge–Weber Syndrome (SWS) is a rare neurovascular disorder caused by a somatic mosaic missense point mutation in GNAQ, resulting in a facial capillary malformation (port-wine birthmark) and abnormal blood vessels in the eye and brain. Symptoms include seizures, stroke-like episodes, and glaucoma. Acute [...] Read more.
Sturge–Weber Syndrome (SWS) is a rare neurovascular disorder caused by a somatic mosaic missense point mutation in GNAQ, resulting in a facial capillary malformation (port-wine birthmark) and abnormal blood vessels in the eye and brain. Symptoms include seizures, stroke-like episodes, and glaucoma. Acute seizures induced with low-dose kainate in a transgenic GNAQ R183Q mouse model of SWS assessed seizure susceptibility and the impact of seizures on cerebral vasculature. Mice expressing human GNAQ mutation experienced more severe seizures and greater seizure-induced mortality compared to littermate controls. Mutant mice had longer cortical microvessels, with larger diameters; the expression of tight junction proteins was reduced 2 days after seizures. Blood–brain barrier permeability was not different from controls after chronic gene expression, although vascular dilation persisted compared to controls. These data demonstrate increased seizure susceptibility in this somatic mosaic model of SWS, bidirectional interactions between seizure and vascular remodeling, and chronic persistence of vascular malformation. Full article
(This article belongs to the Special Issue Unveiling Molecular Mysteries of Brain Barriers)
Show Figures

Figure 1

23 pages, 7010 KB  
Article
Effects of UMP, Choline, and Fish Oil on Synaptic Integrity and Motor Coordination in an Alzheimer’s Disease Mouse Model
by Elif Nedret Keskinoz, Ghazal Footohi, Musa Celik, Dilan Acar, Gokcen Ozgun, Merve Acikel Elmas, İlayda Yavuz, Ece Ada, Efe Sari, Beril Ay, Mehmet Can Unal, İsmail Hakki Ulus, Serap Arbak, Guldal Suyen and Devrim Oz-Arslan
Int. J. Mol. Sci. 2026, 27(8), 3342; https://doi.org/10.3390/ijms27083342 - 8 Apr 2026
Viewed by 561
Abstract
Alzheimer’s disease (AD) is an age-related neurodegenerative disorder characterized by progressive synaptic dysfunction, axonal pathology, and cognitive decline, with the hippocampal circuits showing particular vulnerability during disease progression. However, early-life nutritional interventions may influence long-term synaptic resilience. In this study, we investigated the [...] Read more.
Alzheimer’s disease (AD) is an age-related neurodegenerative disorder characterized by progressive synaptic dysfunction, axonal pathology, and cognitive decline, with the hippocampal circuits showing particular vulnerability during disease progression. However, early-life nutritional interventions may influence long-term synaptic resilience. In this study, we investigated the long-term effects of prenatal and lactational supplementation with choline, UMP, and fish oil in the 5XFAD mouse model. To this end, hippocampal synaptic and axonal pathology was assessed at 3, 6, and 9 months using Western blotting and immunofluorescence to measure synaptophysin, PSD-95, and neurofilament medium chain (NF-M), alongside a multidimensional behavioral battery that evaluated cognitive, affective, motor, and sensory outcomes. Results showed that early-life supplementation did not significantly improve the learning performance decline, increase nociception, or reverse changes in anxiety behavior in transgenic mice. However, it attenuated synaptic decline in transgenic animals by partially preserving synaptophysin and PSD-95 levels and reducing NF-M elevations. These molecular effects were accompanied by selective behavioral modulation, including preserved learning dynamics, altered anxiety-like behavior, and delayed nociceptive hypersensitivity, while late-stage motor impairments remained largely unaffected. Overall, prenatal and lactational supplementation produced modest, age-dependent effects on synaptic markers and partially prevented neurodegenerative progression in the 5XFAD model. Full article
(This article belongs to the Special Issue Molecular Mechanisms of Alzheimer’s Disease)
Show Figures

Figure 1

20 pages, 14805 KB  
Article
Novel AAV843 Vector-Mediated Gene Replacement Therapy Rescues Primary Hyperoxaluria Type I in Mice
by Jingjia Zhang, Ye Yin, Baowei Ji, Manqing Sun, Yuanyan Jiang, Xiaohui Wu, Xiao Xiao, Qian Shen, Xia Wu and Hong Xu
Cells 2026, 15(7), 629; https://doi.org/10.3390/cells15070629 - 31 Mar 2026
Viewed by 477
Abstract
Primary hyperoxaluria type 1 (PH1) is a rare autosomal recessive disorder resulting from mutations in the alanine–glyoxylate aminotransferase (AGXT) gene, leading to excessive systemic deposition of calcium oxalate. This condition is an important cause of end-stage renal disease in children and [...] Read more.
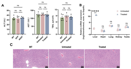
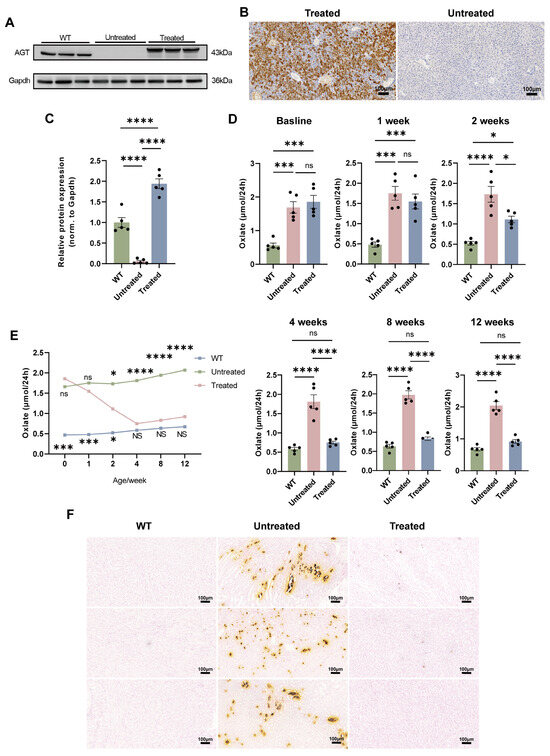
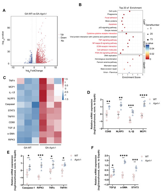
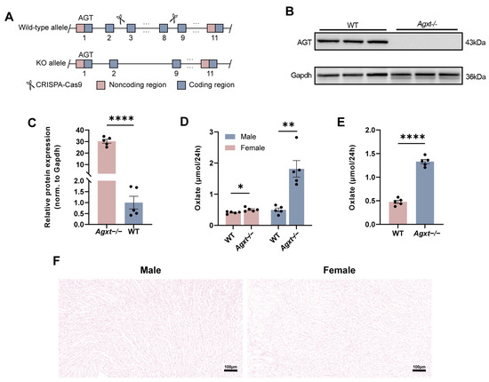
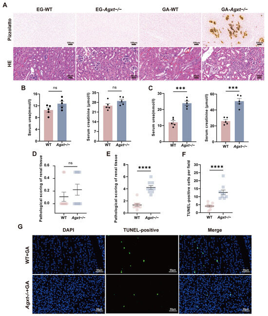
Primary hyperoxaluria type 1 (PH1) is a rare autosomal recessive disorder resulting from mutations in the alanine–glyoxylate aminotransferase (AGXT) gene, leading to excessive systemic deposition of calcium oxalate. This condition is an important cause of end-stage renal disease in children and poses a serious threat to patient survival. Current therapeutic approaches are limited primarily to conservative management and organ transplantation, underscoring the need for more effective treatments. Gene replacement therapy represents a promising alternative strategy. In this study, Agxt/ mice lacking exons 3–8 were characterized, confirming the complete loss of hepatic alanine–glyoxylate aminotransferase (AGT) expression and the presence of early-onset hyperoxaluria. Exposure to glyoxylic acid induced pronounced renal calcium oxalate crystal deposition, establishing a robust and previously unreported induction approach in gene-edited PH1 mouse models. Using this platform, human AGXT cDNA was delivered via the liver-tropic, low-immunogenic AAV843 vector, which has been employed in clinical trials for hemophilia. Gene therapy resulted in normalization of urinary oxalate levels, restoration of hepatic AGT expression, and significant attenuation of renal injury and nephrocalcinosis. These therapeutic effects were accompanied by significant suppression of key mediators involved in renal inflammation, necroptosis, and fibrosis. Moreover, transgene expression was highly specific to the liver and was not associated with hepatotoxicity. These results demonstrate that AAV843-mediated AGXT gene replacement is a safe and effective approach that achieves phenotypic correction in a murine model of PH1, warranting further evaluation in preclinical studies. Full article
(This article belongs to the Section Cell and Gene Therapy)
Show Figures

Graphical abstract

13 pages, 4979 KB  
Article
Tissue-Specific Expression of the EWSR1::FLI1 Fusion Protein Identifies col2a1a-Positive Cells as a Source of Ewing Sarcoma-like Tumors in Zebrafish
by Rebecca A. Anderson, Xin Chen, Usua Oyarbide, Nicolas J. Alvarez, Aidan Sievers, Gary K. Schwartz and Seth J. Corey
Int. J. Mol. Sci. 2026, 27(7), 3131; https://doi.org/10.3390/ijms27073131 - 30 Mar 2026
Viewed by 521
Abstract
Ewing sarcoma (ES) is the second most common primary bone malignancy in children and adolescents and remains one of the most lethal pediatric cancers. Found in more than 85% of patients with ES, EWSR1::FLI1 results from the t(11;22)(q24;q12) chromosomal translocation. This fusion encodes [...] Read more.
Ewing sarcoma (ES) is the second most common primary bone malignancy in children and adolescents and remains one of the most lethal pediatric cancers. Found in more than 85% of patients with ES, EWSR1::FLI1 results from the t(11;22)(q24;q12) chromosomal translocation. This fusion encodes an aberrant transcription factor that dysregulates gene expression and drives oncogenic transformation. Although this oncogene was identified over three decades ago, therapeutic progress has been limited, in part due to the lack of robust and permissive animal models. Prior efforts to generate transgenic mouse models have been unsuccessful, and while zebrafish have emerged as a promising system, a tissue context capable of supporting EWSR1::FLI1-driven tumorigenesis has not been defined. Here, we report that tissue-specific expression of EWSR1::FLI1 in zebrafish induces tumor formation that recapitulates the histologic and molecular hallmarks of human ES, including small round blue cell morphology and characteristic biomarker expression. Tumors were driven by the col2a1a promoter and resulted in ~70% incidence of notochord tumors within the first 72–96 h. Of the surviving fish, ~5% developed CD99-positive small round blue cell tumors at ~9 months post-fertilization. This work establishes a stable tissue-specific transgenic model of ES, providing a powerful in vivo platform to investigate disease pathogenesis and evaluate novel therapeutic strategies. Full article
(This article belongs to the Special Issue Cancer Biology: From Genetic Aspects to Treatment, 2nd Edition)
Show Figures

Figure 1

16 pages, 2220 KB  
Article
Adaptive Regulation of mTOR Activity by AMPK, Akt, and ATF6 Pathways in Pi*Z Alpha-1 Antitrypsin Deficient Hepatocytes
by Yuanqing Lu, Jungnam Lee, Naweed Mohammad and Mark L. Brantly
Biomolecules 2026, 16(4), 506; https://doi.org/10.3390/biom16040506 - 27 Mar 2026
Viewed by 522
Abstract
Alpha-1 antitrypsin deficiency (AATD) is an inherited disorder characterized by intracellular retention of mutant Z (Pi*Z) alpha-1 antitrypsin (AAT) within hepatocytes, resulting in progressive liver disease. Currently, no approved pharmacological therapies exist for AATD-associated hepatic injury. Emerging preclinical evidence indicates that inhibition of [...] Read more.
Alpha-1 antitrypsin deficiency (AATD) is an inherited disorder characterized by intracellular retention of mutant Z (Pi*Z) alpha-1 antitrypsin (AAT) within hepatocytes, resulting in progressive liver disease. Currently, no approved pharmacological therapies exist for AATD-associated hepatic injury. Emerging preclinical evidence indicates that inhibition of mammalian target of rapamycin (mTOR) ameliorates liver pathology in AATD; however, the status of mTOR activity and its regulatory mechanisms under Pi*Z AAT-induced cellular stress remains incompletely understood. In this study, we investigated alterations in mTOR signaling and its upstream regulatory pathways using a gene-edited human hepatocyte model harboring the Pi*Z mutation (Huh7.5Z cells) and a Pi*Z AAT transgenic mouse model. Attenuation of mTORC1 activity was observed in both cellular and murine Pi*Z models. In vitro analyses demonstrated activation of AMP-activated protein kinase (AMPKα), a key inhibitory regulator of mTORC1, accompanied by paradoxical activation of Akt and the unfolded protein response (UPR) branch ATF6α. Pharmacological inhibition of mTOR significantly reduced intracellular Pi*Z AAT accumulation, alleviated ER stress, and suppressed apoptotic signaling through enhancement of autophagy. These findings reveal that hepatocytes adapt to Pi*Z AAT-induced stress through coordinated regulation of mTOR by AMPK, Akt, and ATF6α pathways. This study provides mechanistic insight into metabolic and stress-response signaling in AATD and identifies mTOR modulation as a promising therapeutic strategy for AATD-associated liver disease. Full article
(This article belongs to the Special Issue Roles of Alpha-1 Antitrypsin in Human Health and Disease Models)
Show Figures

Figure 1

25 pages, 2462 KB  
Systematic Review
Olive Components (Biophenols or Polyphenols) in Neurodegenerative Disease Models and Clinical Studies: A Systematic Review of Evidence and Translational Barriers
by Syed Haris Omar and Md Ahsan Ghani
Biomedicines 2026, 14(4), 761; https://doi.org/10.3390/biomedicines14040761 - 26 Mar 2026
Viewed by 568
Abstract
Introduction: Olives have been used in traditional Mediterranean medicine for thousands of years to address the causes of inflammation, ageing and cognitive health. Traditional preparations of olive include olive oil and olive leaf extract, which are major components of diets that contribute to [...] Read more.
Introduction: Olives have been used in traditional Mediterranean medicine for thousands of years to address the causes of inflammation, ageing and cognitive health. Traditional preparations of olive include olive oil and olive leaf extract, which are major components of diets that contribute to maintaining cognitive function and reducing neurodegenerative disease risk. Aims of the study: This systematic review aimed to synthesise experimental and limited human evidence on olive biophenols in neurodegenerative disease models, identify the most studied compounds, characterise their mechanisms of action, and evaluate key translational barriers. Materials and methods: Following PRISMA 2020 guidelines and registered with PROSPERO (CRD420251252252), primary studies investigating the effects of well-characterised olive biophenols in neurodegenerative relevant in vitro, in vivo, or human models were systematically reviewed. Each study was assessed for its design, experimental model, mechanistic outcomes and reported limitations. Risk of bias was evaluated using validated tools (SYRCLE/OHAT/ToxR) appropriate for preclinical and experimental study designs. Results: Among the 25 studies, 7 (28.0%) examined oleuropein or oleuropein aglycone, 10 (40.0%) focused on hydroxytyrosol or its derivatives, and 9 (36.0%) investigated oleocanthal. Most studies employed in vivo animal models (57.7%), predominantly transgenic mouse models of AD and toxin-induced PD models. Oleuropein-based studies reported inhibition of amyloid-β and α-synuclein aggregation with behavioural improvements. Hydroxytyrosol primarily exerted antioxidant and anti-inflammatory effects with modest cognitive benefits. Oleocanthal showed the most consistent anti-amyloid and anti-tau activity, including enhanced amyloid-β clearance across the blood–brain barrier. Most studies show a moderate risk of bias due to incomplete reporting, randomisation and blinding. Conclusions: Olive biophenols demonstrate consistent neuroprotective effects in preclinical models; however, translation to clinical application remains limited by pharmacokinetic constraints, methodological heterogeneity, and insufficient human evidence. Full article
Show Figures

Graphical abstract

17 pages, 3352 KB  
Article
Functional Evaluation of Computationally Designed IL-10 in IL-10 KO Mice
by Jordan Stokes, Iram Hyder, Zhihang Shen, Peter Ramdhan, Allison Bayer, Clive Wasserfall, Chenglong Li and Sihong Song
Biomolecules 2026, 16(3), 482; https://doi.org/10.3390/biom16030482 - 23 Mar 2026
Viewed by 634
Abstract
Studies have shown that IL-10 has therapeutic potential for inflammatory diseases. However, it is challenging to use IL-10 as a therapeutic drug because it also possesses pro-inflammatory functions. To reduce these pro-inflammatory effects of IL-10, we have designed three IL-10 mutants using structure-based [...] Read more.
Studies have shown that IL-10 has therapeutic potential for inflammatory diseases. However, it is challenging to use IL-10 as a therapeutic drug because it also possesses pro-inflammatory functions. To reduce these pro-inflammatory effects of IL-10, we have designed three IL-10 mutants using structure-based computational design technology. We demonstrated that these mutants exhibited significantly lower activity in IL-10-responsive cell lines than wild-type IL-10. Using recombinant adeno-associated virus (rAAV8) vectors expressing wild-type or mutant IL-10 molecules, we performed gene therapy experiments in IL-10 KO mice. The results showed that our vectors mediated high levels of transgene expression. Importantly, IL-10 gene therapy increased body weight gain, reduced colon injury, and prevented the development of inflammatory bowel disease (IBD). Moreover, IL-10 mutant gene therapy elicited significantly lower stimulation of CD8 T and NK cells compared with the wild-type IL-10 group. In summary, our IL-10 mutants provide a protective effect comparable to wild-type IL-10 in the IL-10 KO mouse model, suggesting that they may potentially have reduced pro-inflammatory function. While rigorous investigations of safety and efficacy in different disease models will be required, these results indicate the therapeutic potential of IL-10 mutant gene therapy for inflammatory diseases such as IBD. Full article
Show Figures

Figure 1

26 pages, 1953 KB  
Article
Peripheral Oxidation-Inflammation and Immunosenescence in Triple-Transgenic Mice for Alzheimer’s Disease (3xTg-AD) at Early Neuropathological Stages of Disease and Decrease of Immune Impairment by Voluntary Exercise
by Mónica De la Fuente, Antonio Garrido, Carmen Vida, Rashed Manassra and Lydia Gimenez-Llort
Biomolecules 2026, 16(3), 475; https://doi.org/10.3390/biom16030475 - 22 Mar 2026
Viewed by 574
Abstract
Inflammatory-oxidative stress generated by immune cells plays an important role in aging and in age-related neurodegenerative disorders such as Alzheimer’s disease (AD). Triple-transgenic mice for AD (3xTg-AD) are a suitable model for mimicking this disease in an age-dependent manner. We previously showed that [...] Read more.
Inflammatory-oxidative stress generated by immune cells plays an important role in aging and in age-related neurodegenerative disorders such as Alzheimer’s disease (AD). Triple-transgenic mice for AD (3xTg-AD) are a suitable model for mimicking this disease in an age-dependent manner. We previously showed that peritoneal leukocyte functions and their redox-inflammatory state are altered early in female 3xTg-AD mice, which exhibit premature aging compared to non-transgenic (NTg) animals. However, their characteristics at 9 months of age, when they present an early neuropathological state, and the sex differences are not known. Here, we analyzed several spleen and thymus leukocyte functions (chemotaxis, natural killer activity, and lymphoproliferation in response to mitogens), pro-inflammatory (IL-1B, TNF-alpha) and anti-inflammatory (IL-10) released cytokine concentrations, and redox parameters (glutathione concentrations and glutathione peroxidase, glutathione reductase, and xanthine oxidase activities) in male and female 3xTg-AD mice compared to age-matched controls. We also analyzed the effects of voluntary physical exercise on immune functions. Our results show that 9-month-old male and female 3xTg-AD mice have worse immune functions, redox state, and inflammation than NTg counterparts. Physical exercise improves immune function. Thus, accelerated aging reflected by peripheral immunosenescence and oxidation-inflammation in 3xTg-AD mice precedes hallmark neuropathology, and exercise can slow down AD progression. Full article
Show Figures

Figure 1

23 pages, 4110 KB  
Article
Mrgprb4-Lineage Neurons Participate in the Intervention of TENS Effects on Chronic Pain and Anxiety-like Symptoms in an Inflammatory Pain Mouse Model
by Longhua Du, Hongyi Cheng, Jiamian Zhang, Hang Sun, Xia Li, Shuya Wang, Yun Liu, Bing Zhu, Xinyan Gao and Kun Liu
Biomedicines 2026, 14(3), 670; https://doi.org/10.3390/biomedicines14030670 - 15 Mar 2026
Viewed by 643
Abstract
Background: Mas-related G-protein-coupled receptor b4 (Mrgprb4)-lineage neurons in the peripheral nervous system are a type of C fibers in hairy skin. Our prior work demonstrated that these neurons respond to both noxious and innocuous mechanical and thermal stimuli. Ablating them eliminates the [...] Read more.
Background: Mas-related G-protein-coupled receptor b4 (Mrgprb4)-lineage neurons in the peripheral nervous system are a type of C fibers in hairy skin. Our prior work demonstrated that these neurons respond to both noxious and innocuous mechanical and thermal stimuli. Ablating them eliminates the pleasant sensation elicited by gentle pressure on a mouse’s nape. However, their potential role in mitigating pain and pain-related negative emotions in response to somatic stimuli remains unclear. Methods: A CFA-induced chronic pain and anxiety comorbidity model was established in C57BL/6J mice. In vivo calcium imaging of dorsal root ganglia (DRG) neurons in Mrgprb4-GCaMP6s transgenic mice characterized neuronal responses to transcutaneous electrical nerve stimulation (TENS) at the Zusanli (ST36) acupoint. Optogenetic activation (Mrgprb4-ChR2 mice) and viral ablation of Mrgprb4-lineage neurons were employed to evaluate their role in mediating TENS effects on mechanical pain thresholds and anxiety-like behaviors. Results: In vivo calcium imaging revealed that 0.5 mA TENS preferentially activated Mrgprb4-lineage neurons compared to 2.0 mA TENS. In CFA model mice, 0.5 mA TENS at ST36 significantly increased mechanical pain thresholds and reduced anxiety-like behaviors in the open-field test. Optogenetic activation of Mrgprb4-lineage neurons at ST36 replicated these analgesic and anxiolytic effects, demonstrating the sufficiency of these neurons for therapeutic outcomes. Conversely, viral ablation of L3–L5 Mrgprb4-lineage neurons substantially attenuated the therapeutic effects of 0.5 mA TENS for both pain relief and anxiety reduction, indicating their necessity in mediating TENS efficacy. Conclusions: Mrgprb4-lineage neurons serve as critical peripheral mediators of TENS-induced analgesia and anxiolysis. These findings identify a specific neuronal population underlying the therapeutic effects of somatic stimulation at ST36, providing mechanistic insights that may guide optimization of TENS parameters for treating chronic pain and comorbid anxiety in clinical settings. Full article
(This article belongs to the Section Neurobiology and Clinical Neuroscience)
Show Figures

Figure 1

20 pages, 1143 KB  
Review
Astrocyte Ca2+ Dysregulation in Alzheimer’s Disease Mouse Models: Revisiting the Dogma of Hyperactivity
by Alessandro Di Spiezio and Micaela Zonta
Biomolecules 2026, 16(3), 404; https://doi.org/10.3390/biom16030404 - 10 Mar 2026
Viewed by 498
Abstract
Astrocytes are essential gatekeepers of brain homeostasis, and the disruption of their functions can contribute to the development of several neurological diseases. Among astrocyte signaling pathways, the intracellular second messenger Ca2+ plays a pivotal role in regulating the release of gliotransmitters, which [...] Read more.
Astrocytes are essential gatekeepers of brain homeostasis, and the disruption of their functions can contribute to the development of several neurological diseases. Among astrocyte signaling pathways, the intracellular second messenger Ca2+ plays a pivotal role in regulating the release of gliotransmitters, which actively modulate fundamental processes in the brain such as synaptic plasticity and memory function. Several studies over the years support the idea that dysregulated astrocytic Ca2+ homeostasis represents a relevant mechanism in Alzheimer’s disease pathogenesis. Early works in transgenic mice modelling Alzheimer’s disease reported increased Ca2+ activity in astroglial cells, supporting the idea of hyperactivity as a common trait of astrocytes in this pathology. However, recent studies have described astrocyte Ca2+ hypoactivity in various mouse models, revealing a more complex and heterogeneous scenario. In this review, we summarize and critically discuss the main studies addressing the direction(s) of astrocytic Ca2+ signaling dysfunction in mouse models of Alzheimer’s disease. We prioritize investigations performed in ex vivo and in vivo conditions, carefully comparing the different experimental approaches used to measure Ca2+ activity in astrocytes. By integrating results across multiple mouse models and methodological strategies, we aim to provide a more complete picture of astrocyte Ca2+ dysregulation in Alzheimer’s disease. Full article
(This article belongs to the Special Issue Neuron–Astrocyte Interactions in Neurological Function and Disease)
Show Figures

Figure 1

16 pages, 9632 KB  
Article
X-Linked EGFP Reporter as a Tool to Examine X-Chromosome Inactivation in Mouse Embryos and Embryonic Fibroblasts
by Martin Urbán, András Ecker, Roland Imre Tóth, Bence Lázár, Szilárd Bodó and Elen Gócza
Biomolecules 2026, 16(3), 375; https://doi.org/10.3390/biom16030375 - 2 Mar 2026
Viewed by 421
Abstract
This study aimed to establish a model for investigating X chromosome inactivation using transgenic mouse strains expressing green fluorescent protein (GFP). The D4/XGFP-Tg (XGFP) strain carries the GFP transgene on the X chromosome; therefore, due to random X chromosome inactivation, female offspring from [...] Read more.
This study aimed to establish a model for investigating X chromosome inactivation using transgenic mouse strains expressing green fluorescent protein (GFP). The D4/XGFP-Tg (XGFP) strain carries the GFP transgene on the X chromosome; therefore, due to random X chromosome inactivation, female offspring from crosses between XGFP males and CD-1 females exhibit mosaic GFP expression. In contrast, the B5/EGFP-Tg (EGFP) strain harbours autosomal integration of the same reporter construct, resulting in uniform GFP expression in progenies. Analysis of CD-1 × XGFP attached blastocysts revealed strong GFP expression in giant trophoblast cells and primordial germ cells (PGCs) at E6.5, demonstrating paternal X-chromosome reactivation. In 14.5-day-old CD-1 × XGFP female embryos and CD-1 × EGFP embryos, intense CAG promoter-driven GFP signals were detected in the brain, heart, gonads, somites, and limbs. In line with random X-chromosome inactivation, only 56% of embryonic fibroblast cells, derived from CD-1 × XGFP female embryos, exhibited GFP expression. These findings validate that CD-1 × XGFP mice represent a valuable in vivo model for studying X chromosome inactivation during early embryonic development and PGC specification. Furthermore, CD-1 × XGFP embryonic fibroblasts represent a valuable in vitro model for investigating the molecular mechanisms governing X-chromosome activation and inactivation. Full article
(This article belongs to the Special Issue Immunofluorescent Techniques in Animal Stem Cell Research)
Show Figures

Graphical abstract

13 pages, 2578 KB  
Article
Administration of Nicotinamide Mononucleotide Mitigates the HIV Nef-Induced Metabolic and Pathological Changes in the Heart
by Olena Kondrachuk, Esther Nakhungu, Gbenga Ogundipe, Nishit Tailor, Pierce Ciccone, Kim Hong, Anvita Gadiraju, Yuka Kimura, Artemis Zi, Sumaya Yusuf, Aya Alkousa, Sarah Nguyen, Rithvik Rajkumar, Jaycee Do, Jay Rappaport and Manish Kumar Gupta
Cells 2026, 15(5), 444; https://doi.org/10.3390/cells15050444 - 1 Mar 2026
Viewed by 793
Abstract
Due to the application of antiretroviral therapy, HIV has become a manageable chronic disease, and people living with HIV/AIDS (PLWHA) experience several comorbidities, including cardiovascular disease. Although antiretroviral therapy suppresses the viral load to an undetectable level, HIV proteins can still be detected [...] Read more.
Due to the application of antiretroviral therapy, HIV has become a manageable chronic disease, and people living with HIV/AIDS (PLWHA) experience several comorbidities, including cardiovascular disease. Although antiretroviral therapy suppresses the viral load to an undetectable level, HIV proteins can still be detected in the circulation and in different organs. In our previous study, we found that the expression of the Nef protein causes cardiac dysfunction and heart failure in a transgenic mouse model. We also observed inhibition of autophagy along with the upregulation of the senescence marker Bcl2. To further understand the metabolic changes related to Nef in cardiac tissue, we examined nicotinamide adenine dinucleotide (NAD) metabolism in the heart. Our metabolic study with cardiac tissue revealed that Nef expression decreases NAD+ levels in the heart. Additionally, we explored whether replenishing cellular NAD+ could be a potential therapeutic target for HIV-associated cardiovascular disease. Interestingly, our study found that NMN treatment can improve cellular autophagy, decrease the senescence marker Bcl2, and reduce fibrosis in the heart. Overall, our study suggests that NMN could serve as a promising therapeutic molecule for the treatment of HIV-associated cardiovascular comorbidities. Full article
(This article belongs to the Special Issue Insight into Cardiomyopathy)
Show Figures

Graphical abstract

14 pages, 3152 KB  
Article
Alpha 1 Antitrypsin Suppresses Autoantibody Production and Cellular Autoimmunity in Chronic Graft-Versus-Host Disease (cGVHD) in a Lupus Mouse Model
by Ahmed S. Elshikha, Georges Abboud, Jordan Stokes, Carolin Arnold, Nathalie Kanda, Laurence Morel and Sihong Song
Biomolecules 2026, 16(3), 371; https://doi.org/10.3390/biom16030371 - 1 Mar 2026
Viewed by 527
Abstract
Systemic lupus erythematosus (SLE) is a severe autoimmune disease that is challenging to treat due to poor understanding of its pathogenesis and etiology. Clearly understanding and dissecting the therapeutic effects of potential treatment in animal models are important. It has been shown that [...] Read more.
Systemic lupus erythematosus (SLE) is a severe autoimmune disease that is challenging to treat due to poor understanding of its pathogenesis and etiology. Clearly understanding and dissecting the therapeutic effects of potential treatment in animal models are important. It has been shown that human alpha-1 antitrypsin (hAAT) holds therapeutic potential for the treatment of autoimmune diseases including lupus. However, the mechanism underlying its protective effect requires further investigation. In the present study, we used a chronic graft-versus-host disease-induced lupus mouse model to test the effect of hAAT on lupus development. We performed adoptive transfer of MHC I-aβ mismatched bm12 splenocytes into hAAT transgenic mice and showed that hAAT significantly blocked the production of anti-dsDNA IgG autoantibodies. Mechanistically, hAAT inhibited T cell activation and proliferation, including that of effector memory T (Tem) and T follicular helper (Tfh) cells. In addition, hAAT suppressed germinal center formation and functions. These results advanced the current understanding of hAAT functions and provide a new insight for the treatment of SLE. Full article
(This article belongs to the Section Molecular Medicine)
Show Figures

Figure 1

22 pages, 3932 KB  
Article
Polyunsaturated Fatty Acid Balance Modulates Microglial State in a Murine Model of Oxygen-Induced Neovascularization
by Esther S. Kim, Meng-Chin Lin, Cheng-Hsiang Lu, David Casero, Brian Aguirre, Joanne Brown, Olawande Olagoke, Camilia R. Martin, Madhuri Wadehra, Kara L. Calkins and Alison Chu
Nutrients 2026, 18(5), 749; https://doi.org/10.3390/nu18050749 - 26 Feb 2026
Viewed by 608
Abstract
Background/Objectives: The retina is enriched in polyunsaturated fatty acids (PUFAs) which are indispensable for normal vision, and recent clinical studies have shown that dietary supplementation of ω-6-and ω-3-polyunsaturated fatty acids (PUFAs) can provide a protective role against retinopathy of prematurity (ROP). Our study [...] Read more.
Background/Objectives: The retina is enriched in polyunsaturated fatty acids (PUFAs) which are indispensable for normal vision, and recent clinical studies have shown that dietary supplementation of ω-6-and ω-3-polyunsaturated fatty acids (PUFAs) can provide a protective role against retinopathy of prematurity (ROP). Our study aims to understand the mechanisms by which altering ω-6-and ω-3-polyunsaturated fatty acids (PUFAs) in the eye can protect against pathologic retinal neovascularization (NV). Methods: We interrogated the effects of endogenous ω-3-PUFA enrichment using transgenic fat-1 mice which convert ω-6-PUFAs to ω-3-PUFAs in the oxygen-induced retinopathy (OIR) murine model. In the OIR model, mice are exposed to 75% oxygen from postnatal day 7 (P7) to P12, then returned to room air (RA). We used a combination of immunofluorescence, bulk retinal RNA sequencing, and lipid mediator profiling by UHPLC-MS/MS in P17 mouse retinas to identify mechanisms underlying the protective effect against NV seen in fat-1 mice exposed to OIR. Results:Fat-1 OIR mice were protected against the development of retinopathy, demonstrating 15.1% less vaso-obliteration (75.5% relative reduction) after OIR and a 6.1% reduction in neovascularization (71.8% relative reduction) at P17 (p < 0.0001 for both). We found a dampened transcriptional response to OIR in the retina of fat-1 mice as compared to WT mouse retinas (198 vs. 782 genes, adjusted p-value < 0.01). Pathway analyses confirmed these findings, with significant OIR-induced transcriptional shifts in angiogenesis (adjusted p-value < 10−27), inflammation (adjusted p-value < 10−25), and microglial activation pathways (adjusted p-value < 10−9) in WT mouse retina that were not observed in fat-1 mice. Enrichment scores obtained through the integration of our bulk transcriptomics data with cell-resolved retina data indicate that the protective phenotype observed in fat-1 mice could be associated with intrinsic differences in microglia cell subtypes between WT and fat-1 mice. In situ, WT OIR mice demonstrated an increase in Iba1+ microglia compared to WT RA mice, whereas fat-1 OIR mice showed no difference when compared to fat-1 RA mice. Three ARA-derived oxylipins, 12-hydroxyeicosatetraenoic acid (12-HETE), prostaglandin D2 (PGD2), and thromboxane B2 (TXB2) demonstrated a pattern of upregulation in WT OIR compared to WT RA, but no upregulation in fat-1 OIR mice compared to fat-1 RA. Two EPA-derived specialized pro-resolving mediators and two LA-derived oxylipins were also differentially expressed. Conclusions: These findings show that a lower ω-6:ω-3 protects against neovascularization and is associated with attenuation of hyperoxia-induced microglial recruitment and activation, as well as inflammation and angiogenic signaling. Full article
(This article belongs to the Section Lipids)
Show Figures

Figure 1

19 pages, 1643 KB  
Article
Stefin B and Cystatin C Deficiency Suppresses Tumor Growth and Alters Tumor Microenvironment in a Breast Cancer Model
by Petra Matjan Štefin, Janja Završnik, Miha Butinar, Georgy Mikhaylov, Boris Turk and Olga Vasiljeva
Cells 2026, 15(4), 360; https://doi.org/10.3390/cells15040360 - 17 Feb 2026
Viewed by 617
Abstract
Background/Objectives: Cysteine cathepsins and their endogenous inhibitors have been shown to possess context-dependent functions in cancer progression, including the regulation of tumor metabolic pathways. Stefin B and cystatin C, intracellular and extracellular protease inhibitors, respectively, can modulate tumor biology through protease-dependent and [...] Read more.
Background/Objectives: Cysteine cathepsins and their endogenous inhibitors have been shown to possess context-dependent functions in cancer progression, including the regulation of tumor metabolic pathways. Stefin B and cystatin C, intracellular and extracellular protease inhibitors, respectively, can modulate tumor biology through protease-dependent and protease-independent mechanisms. This study investigated their combined functions and potential roles as tumor promoters in breast cancer in a spontaneous breast cancer mouse model (PyMT mice). Methods: We generated PyMT transgenic mice lacking both stefin B and cystatin C (double-knockout, DKO) and compared their tumor growth kinetics, proliferation, apoptosis, and metastatic burden with those of wild-type control mice. Immunohistochemistry was performed to characterize tumor macrophage infiltration and polarization. Results: DKO mice demonstrated delayed tumor onset, significantly slower tumor growth, reduced proliferation, increased apoptosis, and fewer lung metastases compared to wild-type controls. Immunohistochemistry revealed enhanced macrophage infiltration of the tumors, accompanied by a pronounced shift toward antitumorigenic M1 (CD86+) polarization, while M2 (CD206+) populations remained unchanged, indicating an immunological reprogramming of the tumor microenvironment toward a pro-inflammatory, tumor-suppressive state. Conclusions: Our results demonstrated a potential function of stefin B and cystatin C as tumor promoters in breast cancer through complementary mechanisms. Simultaneous depletion of both inhibitors revealed synergistic effects and remodeled the immune microenvironment to favor tumor suppression. These results suggest previously unknown roles for stefin B and cystatin C in tumor development and progression, which encourage further investigation of the cancer metabolic mechanisms underlying tumor behavior and their dynamic interplay with the microenvironment. Full article
(This article belongs to the Topic Overview of Cancer Metabolism)
Show Figures

Graphical abstract

Back to TopTop