Alpha 1 Antitrypsin Suppresses Autoantibody Production and Cellular Autoimmunity in Chronic Graft-Versus-Host Disease (cGVHD) in a Lupus Mouse Model
Abstract
1. Introduction
2. Material and Methods
2.1. Animals
2.2. Flow Cytometry
2.3. Autoantibody Measurement
2.4. Detection of Serum hAAT and Mouse AAT
2.5. Statistics
3. Results
3.1. Transgenic Expression of hAAT Inhibits Autoantibody Production in the cGVHD-Induced Lupus Mouse Model
3.2. hAAT Inhibits T Cell Activation and Proliferation
3.3. Inhibitory Effect of hAAT on T Effector Memory (Tem) Cells
3.4. hAAT Expression Affects T Follicular Helper (Tfh) Cells
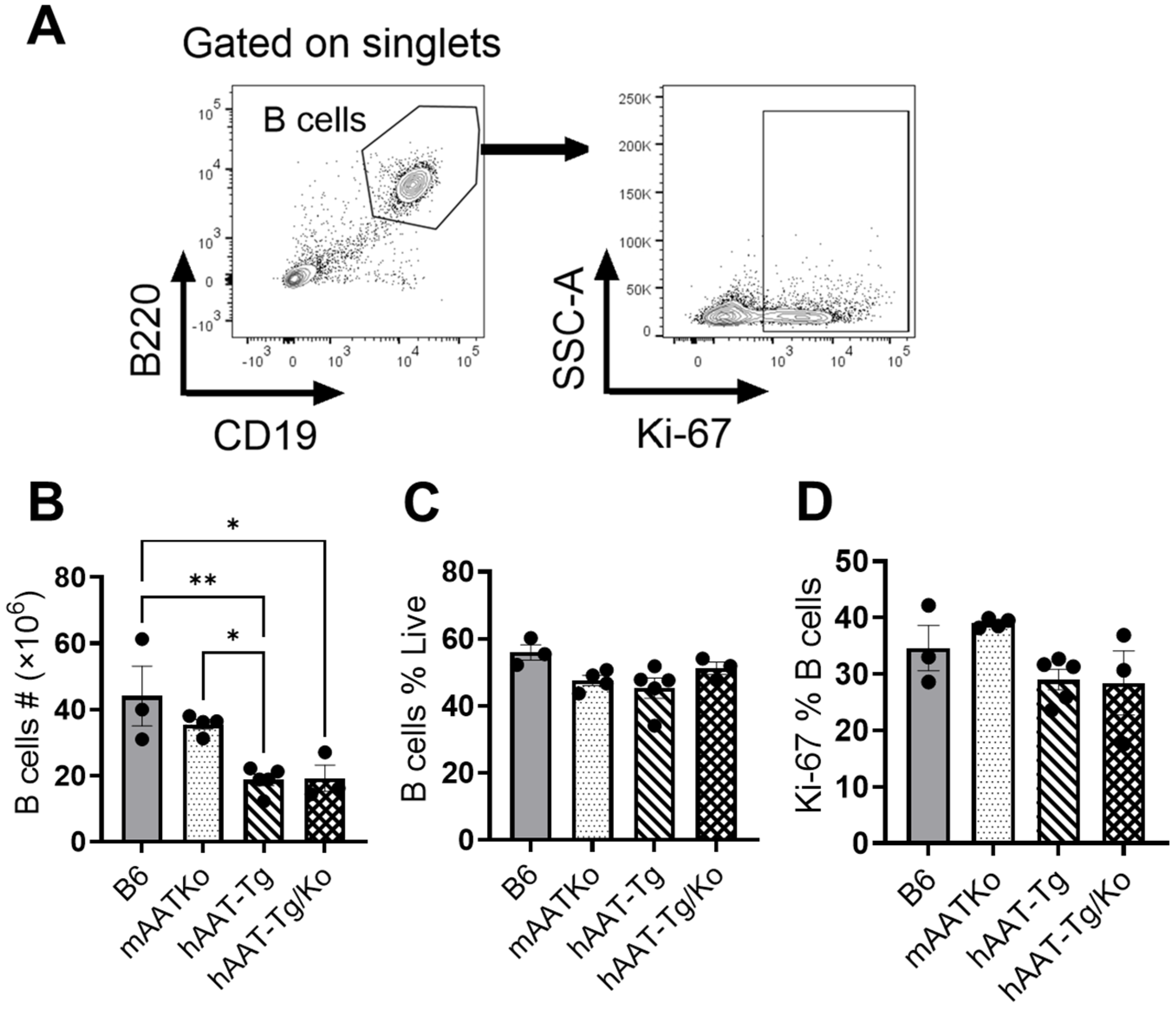
3.5. The Effect of hAAT on B Cells
3.6. hAAT Suppresses Germinal Center Formation and Function
4. Discussion
5. Conclusions
Author Contributions
Funding
Institutional Review Board Statement
Informed Consent Statement
Data Availability Statement
Conflicts of Interest
References
- Mackern-Oberti, J.P.; Llanos, C.; Vega, F.; Salazar-Onfray, F.; Riedel, C.A.; Bueno, S.M.; Kalergis, A.M. Role of dendritic cells in the initiation, progress and modulation of systemic autoimmune diseases. Autoimmun. Rev. 2015, 14, 127–139. [Google Scholar] [CrossRef]
- Wan, S.; Zhou, Z.; Duan, B.; Morel, L. Direct B cell stimulation by dendritic cells in a mouse model of lupus. Arthritis Rheum. 2008, 58, 1741–1750. [Google Scholar] [CrossRef]
- Vincent, F.B.; Morand, E.F.; Schneider, P.; Mackay, F. The BAFF/APRIL system in SLE pathogenesis. Nat. Rev. Rheumatol. 2014, 10, 365–373. [Google Scholar] [CrossRef]
- Tsokos, G.C. The immunology of systemic lupus erythematosus. Nat. Immunol. 2024, 25, 1332–1343. [Google Scholar] [CrossRef]
- Kuipers, M.T.; Kersten, M.J. CD19-directed chimeric antigen receptor T-cell therapy: What can we learn from the haematologist? Lupus Sci. Med. 2025, 12, e001157. [Google Scholar] [CrossRef]
- Katikaneni, D.; Morel, L.; Scindia, Y. Animal models of lupus nephritis: The past, present and a future outlook. Autoimmunity 2024, 57, 2319203. [Google Scholar] [CrossRef] [PubMed]
- Xu, Y.; Zeumer, L.; Reeves, W.H.; Morel, L. Induced murine models of systemic lupus erythematosus. Methods Mol. Biol. 2014, 1134, 103–130. [Google Scholar] [CrossRef] [PubMed]
- Akbar, M.A.; Nardo, D.; Chen, M.J.; Elshikha, A.S.; Ahamed, R.; Elsayed, E.M.; Bigot, C.; Holliday, L.S.; Song, S. Alpha-1 antitrypsin inhibits RANKL-induced osteoclast formation and functions. Mol. Med. 2017, 23, 57–69. [Google Scholar] [CrossRef] [PubMed]
- Song, S. Alpha-1 Antitrypsin Therapy for Autoimmune Disorders. Chronic Obstr. Pulm. Dis. 2018, 5, 289–301. [Google Scholar] [CrossRef]
- Churg, A.; Wang, X.; Wang, R.D.; Meixner, S.C.; Pryzdial, E.L.; Wright, J.L. Alpha1-antitrypsin suppresses TNF-alpha and MMP-12 production by cigarette smoke-stimulated macrophages. Am. J. Respir. Cell Mol. Biol. 2007, 37, 144–151. [Google Scholar] [CrossRef]
- Janciauskiene, S.M.; Nita, I.M.; Stevens, T. Alpha1-antitrypsin, old dog, new tricks. Alpha1-antitrypsin exerts in vitro anti-inflammatory activity in human monocytes by elevating cAMP. J. Biol. Chem. 2007, 282, 8573–8582. [Google Scholar] [CrossRef]
- Janciauskiene, S.; Larsson, S.; Larsson, P.; Virtala, R.; Jansson, L.; Stevens, T. Inhibition of lipopolysaccharide-mediated human monocyte activation, in vitro, by alpha1-antitrypsin. Biochem. Biophys. Res. Commun. 2004, 321, 592–600. [Google Scholar] [CrossRef]
- Bergin, D.A.; Reeves, E.P.; Hurley, K.; Wolfe, R.; Jameel, R.; Fitzgerald, S.; McElvaney, N.G. The circulating proteinase inhibitor alpha-1 antitrypsin regulates neutrophil degranulation and autoimmunity. Sci. Transl. Med. 2014, 6, 217ra1. [Google Scholar] [CrossRef]
- Zhang, B.; Lu, Y.; Campbell-Thompson, M.; Spencer, T.; Wasserfall, C.; Atkinson, M.; Song, S. Alpha1-antitrypsin protects beta-cells from apoptosis. Diabetes 2007, 56, 1316–1323. [Google Scholar] [CrossRef] [PubMed]
- Yuan, Y.; Van Belkum, M.; O’Brien, A.; Garcia, A.; Troncoso, K.; Elshikha, A.S.; Zhou, L.; Song, S. Human Alpha 1 Antitrypsin Suppresses NF-κB Activity and Extends Lifespan in Adult. Biomolecules 2022, 12, 1347. [Google Scholar] [CrossRef]
- Ma, H.; Lu, Y.; Li, H.; Campbell-Thompson, M.; Parker, M.; Wasserfall, C.; Haller, M.; Brantly, M.; Schatz, D.; Atkinson, M.; et al. Intradermal alpha1-antitrypsin therapy avoids fatal anaphylaxis, prevents type 1 diabetes and reverses hyperglycaemia in the NOD mouse model of the disease. Diabetologia 2010, 53, 2198–2204. [Google Scholar] [CrossRef]
- Grimstein, C.; Choi, Y.K.; Wasserfall, C.H.; Satoh, M.; Atkinson, M.A.; Brantly, M.L.; Campbell-Thompson, M.; Song, S. Alpha-1 antitrypsin protein and gene therapies decrease autoimmunity and delay arthritis development in mouse model. J. Transl. Med. 2011, 9, 21. [Google Scholar] [CrossRef] [PubMed]
- Elshikha, A.S.; Yuan, Y.; Lu, Y.; Chen, M.J.; Abboud, G.; Akbar, M.A.; Plate, H.; Wolney, H.; Hoffmann, T.; Tagari, E.; et al. Alpha 1 Antitrypsin Gene Therapy Extends the Lifespan of Lupus-Prone Mice. Mol. Ther. Methods Clin. Dev. 2018, 11, 131–142. [Google Scholar] [CrossRef] [PubMed]
- Moldthan, H.L.; Hirko, A.C.; Thinschmidt, J.S.; Grant, M.B.; Li, Z.; Peris, J.; Lu, Y.; Elshikha, A.S.; King, M.A.; Hughes, J.A.; et al. Alpha 1-Antitrypsin Therapy Mitigated Ischemic Stroke Damage in Rats. J. Stroke Cerebrovasc. Dis. 2014, 23, e355–e363. [Google Scholar] [CrossRef]
- Nguyen, V.L.; Dogan, Y.E.; Bala, N.; Galban, E.S.; Song, S.; Alli, A.A. Administration of Purified Alpha-1 Antitrypsin in Salt-Loaded Hypertensive 129Sv Mice Attenuates the Expression of Inflammatory Associated Proteins in the Kidney. Biomolecules 2025, 15, 951. [Google Scholar] [CrossRef]
- Akbar, M.A.; Cao, J.J.; Lu, Y.; Nardo, D.; Chen, M.J.; Elshikha, A.S.; Ahamed, R.; Brantly, M.; Holliday, L.S.; Song, S. Alpha-1 Antitrypsin Gene Therapy Ameliorates Bone Loss in Ovariectomy-Induced Osteoporosis Mouse Model. Hum. Gene Ther. 2016, 27, 679–686. [Google Scholar] [CrossRef]
- Elshikha, A.S.; Abboud, G.; Avdiaj, R.; Morel, L.; Song, S. The Inhibitory Effects of Alpha 1 Antitrypsin on Endosomal TLR Signaling Pathways. Biomolecules 2025, 15, 43. [Google Scholar] [CrossRef]
- Borel, F.; Sun, H.; Zieger, M.; Cox, A.; Cardozo, B.; Li, W.; Oliveira, G.; Davis, A.; Gruntman, A.; Flotte, T.R.; et al. Editing out five Serpina1 paralogs to create a mouse model of genetic emphysema. Proc. Natl. Acad. Sci. USA 2018, 115, 2788–2793. [Google Scholar] [CrossRef]
- Lu, Y.; Song, S. Distinct immune responses to transgene products from rAAV1 and rAAV8 vectors. Proc. Natl. Acad. Sci. USA 2009, 106, 17158–17162. [Google Scholar] [CrossRef] [PubMed]
- Klarquist, J.; Janssen, E.M. The bm12 Inducible Model of Systemic Lupus Erythematosus (SLE) in C57BL/6 Mice. J. Vis. Exp. 2015, e53319. [Google Scholar] [CrossRef]
- Elshikha, A.S.; Abboud, G.; van der Meijden-Erkelens, L.; Lu, Y.; Chen, M.J.; Yuan, Y.; Ponjee, G.; Zeumer, L.; Satoh, M.; Morel, L.; et al. Alpha-1-Antitrypsin Ameliorates Pristane Induced Diffuse Alveolar Hemorrhage in Mice. J. Clin. Med. 2019, 8, 1341. [Google Scholar] [CrossRef] [PubMed]
- Mohan, C.; Alas, E.; Morel, L.; Yang, P.; Wakeland, E.K. Genetic dissection of SLE pathogenesis. Sle1 on murine chromosome 1 leads to a selective loss of tolerance to H2A/H2B/DNA subnucleosomes. J. Clin. Investig. 1998, 101, 1362–1372. [Google Scholar] [CrossRef]
- Li, H.; Zhang, B.; Lu, Y.; Jorgensen, M.; Petersen, B.; Song, S. Adipose tissue-derived mesenchymal stem cell-based liver gene delivery. J. Hepatol. 2011, 54, 930–938. [Google Scholar] [CrossRef][Green Version]
- Elshikha, A.S.; Lu, Y.; Chen, M.J.; Akbar, M.; Zeumer, L.; Ritter, A.; Elghamry, H.; Mahdi, M.A.; Morel, L.; Song, S. Alpha 1 Antitrypsin Inhibits Dendritic Cell Activation and Attenuates Nephritis in a Mouse Model of Lupus. PLoS ONE 2016, 11, e0156583. [Google Scholar] [CrossRef]
- Morris, S.C.; Cheek, R.L.; Cohen, P.L.; Eisenberg, R.A. Autoantibodies in chronic graft versus host result from cognate T-B interactions. J. Exp. Med. 1990, 171, 503–517. [Google Scholar] [CrossRef] [PubMed]
- Martinez-Blanco, A.; Dominguez-Pantoja, M.; Botia-Sanchez, M.; Perez-Cabrera, S.; Bello-Iglesias, N.; Carrillo-Rodriguez, P.; Martin-Morales, N.; Lario-Simon, A.; Perez-Sanchez-Canete, M.M.; Montosa-Hidalgo, L.; et al. CD38 Deficiency Ameliorates Chronic Graft-Versus-Host Disease Murine Lupus via a B-Cell-Dependent Mechanism. Front. Immunol. 2021, 12, 713697. [Google Scholar] [CrossRef] [PubMed]
- Klarquist, J.; Cantrell, R.; Lehn, M.A.; Lampe, K.; Hennies, C.M.; Hoebe, K.; Janssen, E.M. Type I IFN Drives Experimental Systemic Lupus Erythematosus by Distinct Mechanisms in CD4 T Cells and B Cells. Immunohorizons 2020, 4, 140–152. [Google Scholar] [CrossRef] [PubMed]
- Khamchun, S.; Thakaeng, C.; Na Lampang, R. Serum alpha-1-antitrypsin level in the severity prognosis of systemic lupus erythematosus patients: Systematic exploration of novel biomarker. Biomedicine 2022, 12, 19–30. [Google Scholar] [CrossRef]
- Madda, R.; Lin, S.C.; Sun, W.H.; Huang, S.L. Differential expressions of plasma proteins in systemic lupus erythematosus patients identified by proteomic analysis. J. Microbiol. Immunol. Infect. 2019, 52, 816–826. [Google Scholar] [CrossRef] [PubMed]
- Hashemi, M.; Naderi, M.; Rashidi, H.; Ghavami, S. Impaired activity of serum alpha-1-antitrypsin in diabetes mellitus. Diabetes Res. Clin. Pract. 2007, 75, 246–248. [Google Scholar] [CrossRef]
- Lopez-Campos, J.L.; Rapun, N.; Czischke, K.; Jardim, J.R.; Acquier, M.F.; Munive, A.A.; Günen, H.; Drobnic, E.; Miravitlles, M.; Osaba, L. Distribution of alpha1 antitrypsin rare alleles in six countries: Results from the Progenika diagnostic network. Hum. Genomics 2023, 17, 48. [Google Scholar] [CrossRef]
- O’Dwyer, C.A.; O’Brien, M.E.; Wormald, M.R.; White, M.M.; Banville, N.; Hurley, K.; McCarthy, C.; McElvaney, N.G.; Reeves, E.P. The BLT1 Inhibitory Function of α-1 Antitrypsin Augmentation Therapy Disrupts Leukotriene B4 Neutrophil Signaling. J. Immunol. 2015, 195, 3628–3641. [Google Scholar] [CrossRef]
- Tawara, I.; Sun, Y.; Lewis, E.C.; Toubai, T.; Evers, R.; Nieves, E.; Azam, T.; Dinarello, C.A.; Reddy, P. Alpha-1-antitrypsin monotherapy reduces graft-versus-host disease after experimental allogeneic bone marrow transplantation. Proc. Natl. Acad. Sci. USA 2012, 109, 564–569. [Google Scholar] [CrossRef]
- Flotte, T.R.; Trapnell, B.C.; Humphries, M.; Carey, B.; Calcedo, R.; Rouhani, F.; Campbell-Thompson, M.; Yachnis, A.T.; Sandhaus, R.A.; McElvaney, N.G.; et al. Phase 2 clinical trial of a recombinant adeno-associated viral vector expressing alpha1-antitrypsin: Interim results. Hum. Gene Ther. 2011, 22, 1239–1247. [Google Scholar] [CrossRef]
- Geiger, S.; Ozay, E.I.; Geumann, U.; Hereth, M.K.; Magnusson, T.; Shanthalingam, S.; Hirsch, D.; Kälin, S.; Günther, C.; Osborne, B.A.; et al. Alpha-1 Antitrypsin-Expressing Mesenchymal Stromal Cells Confer a Long-Term Survival Benefit in a Mouse Model of Lethal GvHD. Mol. Ther. 2019, 27, 1436–1451. [Google Scholar] [CrossRef]
- Marcondes, A.M.; Karoopongse, E.; Lesnikova, M.; Margineantu, D.; Welte, T.; Dinarello, C.A.; Hockenbery, D.; Janciauskiene, S.; Deeg, H.J. alpha-1-antitrypsin (AAT)-modified donor cells suppress GVHD but enhance the GVL effect: A role for mitochondrial bioenergetics. Blood 2014, 124, 2881–2891. [Google Scholar] [CrossRef] [PubMed]
- Marcondes, A.M.; Hockenbery, D.; Lesnikova, M.; Dinarello, C.A.; Woolfrey, A.; Gernsheimer, T.; Loghman-Adham, M.; Gelmont, D.; Storer, B.; Hansen, J.A.; et al. Response of Steroid-Refractory Acute GVHD to α1-Antitrypsin. Biol. Blood Marrow Transplant. 2016, 22, 1596–1601. [Google Scholar] [CrossRef]
- Magenau, J.M.; Goldstein, S.C.; Peltier, D.; Soiffer, R.J.; Braun, T.; Pawarode, A.; Riwes, M.M.; Kennel, M.; Antin, J.H.; Cutler, C.S.; et al. α1-Antitrypsin infusion for treatment of steroid-resistant acute graft-versus-host disease. Blood 2018, 131, 1372–1379. [Google Scholar] [CrossRef] [PubMed]










Disclaimer/Publisher’s Note: The statements, opinions and data contained in all publications are solely those of the individual author(s) and contributor(s) and not of MDPI and/or the editor(s). MDPI and/or the editor(s) disclaim responsibility for any injury to people or property resulting from any ideas, methods, instructions or products referred to in the content. |
© 2026 by the authors. Licensee MDPI, Basel, Switzerland. This article is an open access article distributed under the terms and conditions of the Creative Commons Attribution (CC BY) license.
Share and Cite
Elshikha, A.S.; Abboud, G.; Stokes, J.; Arnold, C.; Kanda, N.; Morel, L.; Song, S. Alpha 1 Antitrypsin Suppresses Autoantibody Production and Cellular Autoimmunity in Chronic Graft-Versus-Host Disease (cGVHD) in a Lupus Mouse Model. Biomolecules 2026, 16, 371. https://doi.org/10.3390/biom16030371
Elshikha AS, Abboud G, Stokes J, Arnold C, Kanda N, Morel L, Song S. Alpha 1 Antitrypsin Suppresses Autoantibody Production and Cellular Autoimmunity in Chronic Graft-Versus-Host Disease (cGVHD) in a Lupus Mouse Model. Biomolecules. 2026; 16(3):371. https://doi.org/10.3390/biom16030371
Chicago/Turabian StyleElshikha, Ahmed S., Georges Abboud, Jordan Stokes, Carolin Arnold, Nathalie Kanda, Laurence Morel, and Sihong Song. 2026. "Alpha 1 Antitrypsin Suppresses Autoantibody Production and Cellular Autoimmunity in Chronic Graft-Versus-Host Disease (cGVHD) in a Lupus Mouse Model" Biomolecules 16, no. 3: 371. https://doi.org/10.3390/biom16030371
APA StyleElshikha, A. S., Abboud, G., Stokes, J., Arnold, C., Kanda, N., Morel, L., & Song, S. (2026). Alpha 1 Antitrypsin Suppresses Autoantibody Production and Cellular Autoimmunity in Chronic Graft-Versus-Host Disease (cGVHD) in a Lupus Mouse Model. Biomolecules, 16(3), 371. https://doi.org/10.3390/biom16030371

