Sign in to use this feature.

Years

Between: -

Subjects

remove_circle_outline
remove_circle_outline
remove_circle_outline
remove_circle_outline
remove_circle_outline
remove_circle_outline
remove_circle_outline
remove_circle_outline
remove_circle_outline

Journals

remove_circle_outline
remove_circle_outline
remove_circle_outline
remove_circle_outline
remove_circle_outline
remove_circle_outline
remove_circle_outline
remove_circle_outline
remove_circle_outline
remove_circle_outline
remove_circle_outline
remove_circle_outline
remove_circle_outline
remove_circle_outline
remove_circle_outline

Article Types

Countries / Regions

remove_circle_outline
remove_circle_outline
remove_circle_outline
remove_circle_outline
remove_circle_outline

Search Results (874)

Search Parameters:
Keywords = top view

Order results
Result details
Results per page
Select all
Export citation of selected articles as:
14 pages, 1314 KB  
Article
The Effect of Neighboring Objects on Non-Rainfall Water
by Giora J. Kidron and Rafael Kronenfeld
Atmosphere 2026, 17(4), 347; https://doi.org/10.3390/atmos17040347 - 30 Mar 2026
Abstract
With non-rainfall water (NRW), principally dew and fog, serving as an important water source, especially in arid and semiarid regions, factors that may increase the NRW yield may have important hydrological and ecological consequences. On the other hand, dew and fog may also [...] Read more.
With non-rainfall water (NRW), principally dew and fog, serving as an important water source, especially in arid and semiarid regions, factors that may increase the NRW yield may have important hydrological and ecological consequences. On the other hand, dew and fog may also have hazardous effect on inorganic and human-made materials that may undergo corrosion and/or degradation. It has long been noted that dew and fog are affected by neighboring objects, the effect of which was, however, only barely explored. Hypothesizing that it may principally be linked to the sky view factor (SVF) (determining, in turn, substrate temperature and heat flow) and, therefore, to the angle that is formed between the collecting substrate and the height of the neighboring objects, a set of square boxes (30 × 30 or 60 × 60 cm) was constructed. The boxes had variable heights, forming angles of 15°, 30°, 45°, 60°, and 75° between 6 × 6 × 0.1 cm cloth attached to a substratum (10 × 10 × 0.2 cm glass plate overlying 10 × 10 × 0.5 cm plywood) at the center of each box and the top walls of the box. NRW that accumulated at the cloths was compared with cloths placed in the open, serving as control. Another set served to measure the plate temperatures. A clear decrease in NRW, with an angle corresponding to a third-degree polynomial equation, was found (r2 = 0.998). Taking 0.1 mm as the threshold for vapor condensation (dew), and taking the average maximal NRW as measured for two years in the Negev (0.20 mm), angles of ≥45° will suffice to impair condensation. However, with the projected decrease in NRW with global warming, even angles of ≥30° may impair condensation in 1–2 decades. While it may decrease the dew amounts and subsequently negatively affect the vegetation in forest clearings and wadis or canyons, it may decrease the exposure of construction materials to corrosion and/or degradation, thus exerting a positive effect on construction materials in urban settings. Full article
(This article belongs to the Special Issue Analysis of Dew under Different Climate Changes)
Show Figures

Figure 1

15 pages, 2223 KB  
Article
A Serial-Number-Level Cumulative-Risk Framework for Yield Monitoring and Inspection Prioritization in Semiconductor Manufacturing
by Seong Min Ryu, Young Shin Han, Jong Sik Lee and Bo Seung Kwon
Electronics 2026, 15(7), 1421; https://doi.org/10.3390/electronics15071421 - 29 Mar 2026
Abstract
In semiconductor fabrication, abnormal behavior may first appear in a small subset of serial numbers before it is reflected in lot-level yield metrics. We present a monitoring framework that detects measurement item outliers using Z-scores, aggregates them into a serial-level cumulative-risk score, provides [...] Read more.
In semiconductor fabrication, abnormal behavior may first appear in a small subset of serial numbers before it is reflected in lot-level yield metrics. We present a monitoring framework that detects measurement item outliers using Z-scores, aggregates them into a serial-level cumulative-risk score, provides exploratory views of lot- and site-level trends, and ranks high-risk serials for follow-up. The approach is evaluated on an industrial semiconductor manufacturing dataset comprising 14,142 unique serials (Nserial = 14,142). Because most TestResult labels are PASS, label-based yield shows little variation. In this setting, label-based yield alone is not informative enough for early monitoring, so we use outlier-based yield as the primary metric, defined as the proportion of serials with cumulative risk below the threshold (R(s)<τ, where τ=10). A sensitivity study of the outlier threshold κ (σ-multiplier) shows that yield varies widely, from 61.66% at κ=3 to above 99% at κ7. This result shows the trade-off between detection sensitivity and inspection workload. Case studies of top-ranked serials show two recurring patterns: cumulative risk is driven either by isolated extreme deviations or by the accumulation of moderate deviations across multiple items. These results support the use of the proposed score for inspection prioritization. Full article
(This article belongs to the Special Issue Design and Application of Digital Circuit and Systems)
Show Figures

Figure 1

28 pages, 823 KB  
Article
How Digital Trade Institutional Systems Shape Multinational Enterprise Performance: A System Dynamics Framework with Stock-Flow Modeling and Panel Evidence
by Hao Gao, Yunpeng Yang and Weixin Yang
Systems 2026, 14(4), 345; https://doi.org/10.3390/systems14040345 - 24 Mar 2026
Viewed by 184
Abstract
Digital trade rules have proliferated rapidly, yet the literature still treats institutional environments and firm behavior in a comparative-static manner, overlooking the feedback loops and stock-like accumulation dynamics through which regulatory openness shapes firm capabilities over time. Drawing on general systems theory and [...] Read more.
Digital trade rules have proliferated rapidly, yet the literature still treats institutional environments and firm behavior in a comparative-static manner, overlooking the feedback loops and stock-like accumulation dynamics through which regulatory openness shapes firm capabilities over time. Drawing on general systems theory and system dynamics, this paper models the digital trade rule regime as an “institutional system” and the overseas subsidiary network of digital MNEs as an “enterprise system,” linked through three capability stocks (market, production, knowledge), cross-subsystem coupling, absorptive capacity modulation, and five internal feedback loops. We derive a reduced-form dynamic panel equation mapping structural parameters onto estimable coefficients, and test its static counterpart using data on 6850 subsidiaries of UNCTAD’s top 100 digital MNEs (2000–2024) matched with the TAPED database. Three findings emerge. First, institutional openness—measured by rule depth and breadth—exerts a positive causal effect on subsidiary ROA, surviving IV estimation and multiple robustness checks. Second, the effect transmits through market expansion, production efficiency, and knowledge accumulation channels, confirmed by Baron–Kenny mediation with Sobel tests. Third, the New Digital Economy (NDE) module displays point estimates 4–8 times larger than other modules, and joint Wald tests reject coefficient equality, providing qualified support for Meadows’ leverage-point hierarchy. Our contribution lies in bridging system dynamics modeling with econometric causal identification, and in unifying transaction cost theory, the OLI paradigm, and the knowledge-based view within a single open-system framework. Full article
(This article belongs to the Section Systems Practice in Social Science)
Show Figures

Figure 1

24 pages, 870 KB  
Review
Neuroradiological Insights into Visual Mental Imagery: Structural and Functional Imaging of Ventral and Dorsal Streams
by Saleha Redžepi, Edin Avdagić, Ajša Šahinović and Mirza Pojskić
Brain Sci. 2026, 16(4), 345; https://doi.org/10.3390/brainsci16040345 - 24 Mar 2026
Viewed by 339
Abstract
Visual mental imagery, the ability to generate and manipulate internal visual experiences without direct sensory input, links perception with memory, planning, and higher cognition. In this targeted narrative review, we synthesize neuroimaging and lesion evidence on the brain basis of visual imagery, with [...] Read more.
Visual mental imagery, the ability to generate and manipulate internal visual experiences without direct sensory input, links perception with memory, planning, and higher cognition. In this targeted narrative review, we synthesize neuroimaging and lesion evidence on the brain basis of visual imagery, with a focus on neuroradiological correlates of the ventral and dorsal visual pathways. Unlike prior cognitive neuroscience reviews that primarily emphasize functional mechanisms, this review is neuroradiology-oriented and integrates lesion patterns and white-matter disconnection to support clinico-radiological interpretation of imagery complaints. Using a dual-stream framework, we contrast ventral occipito-temporal systems that preferentially support object imagery (appearance-based features such as form, faces/objects, and color, with texture remaining under-studied) with dorsal occipito-parietal systems that preferentially support spatial imagery (relations, transformations, and navigation). Across studies, imagery recruitment is strongly task- and stage-dependent: ventral regions are most often engaged during object-focused imagery, whereas parietal regions are prominent during spatial transformation tasks, with evidence for interaction between pathways when demands require both content and spatial operations. Structural and clinico-radiological findings indicate that imagery impairment can arise from focal posterior lesions and posterior neurodegenerative syndromes but also from network disruption affecting long-range connections that support top-down access to posterior representations. Finally, emerging work on aphantasia and hyperphantasia supports a network-level view in which imagery vividness relates to how effectively higher-order systems engage visual representations. We conclude that standardized, stream-sensitive tasks and multimodal approaches combining functional and structural imaging with lesion-based evidence are key to discovering clinically actionable biomarkers of imagery dysfunction. Full article
Show Figures

Figure 1

15 pages, 453 KB  
Article
Healthcare Providers’ Perspectives on Generative Artificial Intelligence (GenAI) Adoption, Adaptation, Assimilation, and Use in the United States
by Obinna O. Oleribe, Marissa Brash, Adati Tarfa, Ricardo Izurieta and Simon D. Taylor-Robinson
Healthcare 2026, 14(6), 775; https://doi.org/10.3390/healthcare14060775 - 19 Mar 2026
Viewed by 448
Abstract
Background: Generative artificial intelligence (GenAI) is rapidly permeating healthcare; yet, U.S. clinicians still report mixed feelings about its reliability, impact on workflow, and ethical implications. Current data on provider sentiment are needed to guide safe, patient-centered AI implementation in healthcare. Objective: This study [...] Read more.
Background: Generative artificial intelligence (GenAI) is rapidly permeating healthcare; yet, U.S. clinicians still report mixed feelings about its reliability, impact on workflow, and ethical implications. Current data on provider sentiment are needed to guide safe, patient-centered AI implementation in healthcare. Objective: This study aimed to assess U.S. healthcare providers’ perceptions of generative AI adoption, perceived usefulness, training needs, barriers, and strategies for safe integration. Methods: A nationwide, IRB-approved, cross-sectional survey was administered to healthcare professionals using Qualtrics. A convenience sample of clinicians was recruited via professional listservs and e-mail invitations. The 20-page questionnaire captured demographics, GenAI exposure, organizational adoption status, perceived usefulness (5-point scale), barriers, and mitigation strategies. SPSS v27 and Microsoft Excel were used for statistical analysis. Results: Of 130 respondents, 109 completed the core survey (completion rate 83.8%). Participants were 38.5% physicians, 16.5% nurses, 12.8% allied professionals, and 32.2% other providers; 54.2% were women, and 64.8% were ≥50 years. Overall, 86.9% agreed that GenAI is useful in current patient care, rising to 92.9% when asked about future usefulness. Only 42.4% had received formal GenAI training, and just 23.2% reported that their organization had begun adopting AI. The top perceived benefits were improved documentation/clerking (57.0%) and error reduction (49.4%). Dominant barriers included limited AI knowledge (24.7%) and fear of job loss (16.9%). Despite concerns, 72% expressed willingness to support broader GenAI adoption, favoring human oversight (67.1%) and staff training (60.8%) as key safeguards. There were statistically significant findings in perceived AI usefulness by gender (χ2 = 29.2; p < 0.001); organizational adoption of AI (χ2 = 31.6.2; p = 0.047) and where AI is most useful (χ2 = 101.1; p < 0.001) by qualifications; and support for AI adoption by age (χ2 = 18.0; p = 0.02). Conclusions: U.S. clinicians in our survey viewed GenAI as useful but reported limited training and organizational infrastructure needed for confident use while also expressing concerns regarding data privacy and ethical risk. Education programs and transparent, provider-led implementation strategies may accelerate responsible GenAI assimilation while addressing ethical and workforce concerns. Also, health administrators should use the efficiency gains to improve provider–patient relationships and clinicians’ work–life balance while reducing clinician burnout rates. Full article
(This article belongs to the Section Artificial Intelligence in Healthcare)
Show Figures

Figure 1

35 pages, 1076 KB  
Article
Digital Transformation in SMEs: Governance Performance Mediated by AI-Enabled Analytics and Process Integration
by Sultan Bader Aljehani, Khalid Waleed Ahmed Abdo, Imdadullah Hidayat-ur-Rehman, Doaa Mohamed Ibrahim Badran and Mahmoud Abdelgawwad Abdelhady
Systems 2026, 14(3), 324; https://doi.org/10.3390/systems14030324 - 18 Mar 2026
Viewed by 297
Abstract
Digital transformation has become important for SMEs that want better control, transparency, and coordinated operations. Yet, many studies treat digital tools in isolation and do not explain how AI and big data capabilities, together with process integration, drive governance outcomes. This gap limits [...] Read more.
Digital transformation has become important for SMEs that want better control, transparency, and coordinated operations. Yet, many studies treat digital tools in isolation and do not explain how AI and big data capabilities, together with process integration, drive governance outcomes. This gap limits a clear understanding of how digital transformation supports governance performance in SMEs. This study examines how digital transformation (DT) influences digital governance performance (DGP) in SMEs, with AI and big data analytical capability (AIBDAC) and process integration capability (PIC) as mediators. The research is grounded in the Resource-Based View, Dynamic Capabilities Theory, and the Technology Organization Environment framework. Data were collected from SMEs across five regions of Saudi Arabia using cluster and purposive sampling to target employees and managers involved in digital, analytical, and process integration work. A total of 396 valid responses were included in the analysis. Partial Least Squares Structural Equation Modelling (PLS SEM) was used to assess the measurement model, test the hypothesized paths, and evaluate mediation and moderation effects. The findings show that DT, AIBDAC, PIC, and top management support (TMS) have significant direct effects on DGP. AIBDAC and PIC act as key mediators, fully transmitting the effects of digital innovation capability and strategic readiness and partially mediating the effects of DT and TMS. Multi-group analysis shows that small and medium-large firms rely on different capability combinations. The study contributes by explaining how SMEs strengthen governance through capability development and offers practical guidance for improving governance through digital transformation. Full article
(This article belongs to the Special Issue Advancing Open Innovation in the Age of AI and Digital Transformation)
Show Figures

Figure 1

10 pages, 2287 KB  
Essay
Engineering Pareidolia: Mental Imagery, Perceptual Scaffolding, and Visual Creativity
by Alexis Demas
Brain Sci. 2026, 16(3), 321; https://doi.org/10.3390/brainsci16030321 - 17 Mar 2026
Viewed by 292
Abstract
Pareidolia is often framed as a viewer-side illusion: a tendency to perceive meaningful forms—especially faces—in ambiguous inputs. This Concept Paper argues that pareidolia can also be deliberately engineered and therefore provides a tractable entry point into the neurophysiology of visual creativity. We propose [...] Read more.
Pareidolia is often framed as a viewer-side illusion: a tendency to perceive meaningful forms—especially faces—in ambiguous inputs. This Concept Paper argues that pareidolia can also be deliberately engineered and therefore provides a tractable entry point into the neurophysiology of visual creativity. We propose a unifying construct in which engineered pareidolia functions as externally scaffolded mental imagery: minimal visual constraints recruit internally generated templates and top-down inference while remaining anchored to sensory input. To strengthen theoretical rigor, we define necessary and sufficient features that distinguish this construct from adjacent accounts (scaffolded cognition; perceptual scaffolding; bistable perception). Using Arcimboldo’s composite portraits and Dürer’s embedded face in View of the Arco Valley, plus a canonical Renaissance example (Leonardo’s Bacchus/Saint John the Baptist), we outline distinct “design regimes” that modulate cue validity, attentional release, and interpretive switching. We then connect engineered pareidolia to creativity research by linking pareidolia design and detection to measurable constructs in divergent/creative perception, including but not limited to Torrance-style domains, and we propose feasible behavioral and neurophysiological paradigms that control for artistic skill and clinical status. Finally, we distinguish benign pareidolia from hallucination, discuss clinical resonance in dementia with Lewy bodies where pareidolia can be quantified, and outline an empirically testable research program that reframes pareidolia as a bridge between imagination, perception, and creativity. Full article
Show Figures

Figure 1

20 pages, 1434 KB  
Article
Impact of Green Skills Development and Circular Economy Training on Circular Economy Performance: The Role of Employee Proactive Behavior
by Muhammad Wasim, Sheheryar Mohsin Qureshi, Muhammad Babar Ramzan and Muhammad Shahzad Iqbal
Sustainability 2026, 18(6), 2920; https://doi.org/10.3390/su18062920 - 17 Mar 2026
Viewed by 197
Abstract
The textile industry of Pakistan plays a vital role in the national economy; however, it faces increasing pressure to adopt sustainable and circular practices. The circular economy (CE) approach minimizes waste and enhances resource efficiency. However, prior studies have focused on technical and [...] Read more.
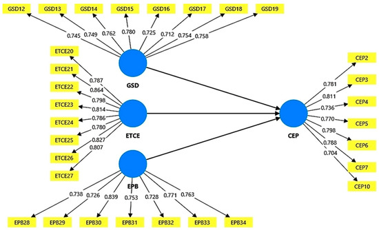
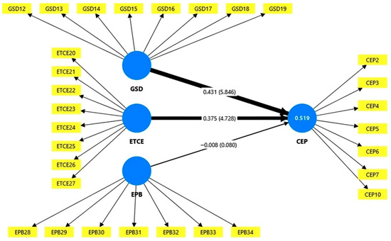
The textile industry of Pakistan plays a vital role in the national economy; however, it faces increasing pressure to adopt sustainable and circular practices. The circular economy (CE) approach minimizes waste and enhances resource efficiency. However, prior studies have focused on technical and legislative elements of CE adoption, while eco-capability remains understudied in developing economies. This study investigates the role of green skills development (GSD), employee training on CE (ETCE), and employee proactive behavior (EPB) in enhancing circular economy performance (CEP) in Pakistan’s textile sector, supported by the Resource-Based View theory. Using a quantitative, cross-sectional survey design, primary data were collected from 215 middle-to-top-level employees working in textile manufacturing organizations across Pakistan through a structured five-point Likert scale questionnaire. Measurement and structural models were examined using PLS-SEM to assess reliability, and validity, and model relationships. Results indicate that GSD (β = 0.431, t = 5.846) and ETCE (β = 0.357, t = 4.728) significantly enhance CEP, emphasizing the importance of technical skills and structural training. EPB, however, showed no significant effect (β = −0.008, t = 0.080), indicating that individual initiative alone is insufficient. The finding suggested that formal skill development and systemic CE training are critical for improving sustainable performance and advancing UN SDGs 8 and 12 in Pakistan’s textile industry. Full article
Show Figures

Figure 1

30 pages, 1107 KB  
Article
Aesthetic Mediation: The Formation of Practitioner–Researcher–Scholar Identity and Artistry in HE-Supported Vocational Research
by Daniel Gregson
Educ. Sci. 2026, 16(3), 438; https://doi.org/10.3390/educsci16030438 - 13 Mar 2026
Viewed by 197
Abstract
The failure of top-down approaches to education policy in England draws attention to the importance of context and foregrounds the need to help teachers to see themselves as practitioner–researchers, scholars and researchers capable of conducting systematic and trustworthy research into the improvement of [...] Read more.
The failure of top-down approaches to education policy in England draws attention to the importance of context and foregrounds the need to help teachers to see themselves as practitioner–researchers, scholars and researchers capable of conducting systematic and trustworthy research into the improvement of their educational practice from the ground up and on the inside. This empirical, small-scale, qualitative study presents accounts of the lived experiences of 12 practitioner–researchers as they engage in the national practitioner research programme (PRP). The PRP offers intensive MPhil/PhD research training in which the evocative powers of aesthetic experience, culture and the arts are purposefully introduced to support practitioner–researcher–scholar identity formation and to encourage teachers to heighten the vitality of pedagogy and curriculum content by putting the cultural resources of society to work to make key ideas and concepts in education and educational research more accessible to all learners. Methods include 12 semi-structured interviews of 45–60 min, observation, field notes, case studies and extracts from MPhil/PhD theses. An objective of PRP research is to contribute to understanding how educational change and improvement might be done differently, including how persistent divisions, and barriers to teachers’ successful engagement in educational research and improvement, might be dismantled and dissolved through the strategic development of system-wide, HE-supported practitioner research. This article examines and calls into question the commonly held view that the arts are basically only instrumentally useful for their impact upon something else, such as the development of critical thinking and creativity. Main findings suggest that the use of aesthetic experience and the arts create epistemic-shortcuts which can not only help practitioners to overcome “imposter syndrome” but also enable them to access key ideas theories and concepts, theories and ideas in education and educational research more easily from the ground up, in context-attuned ways. Full article
Show Figures

Figure 1

24 pages, 1424 KB  
Article
Identifying Critical Export Performance Drivers Through SWARA Analysis: Internal vs. External Factors
by Eyup Kahveci, Biset Toprak and Selim Zaim
Adm. Sci. 2026, 16(3), 143; https://doi.org/10.3390/admsci16030143 - 13 Mar 2026
Viewed by 330
Abstract
This study aims to identify and prioritize the key factors influencing export performance among Turkish exporters, based on the resource-based view (RBV) and industrial organization theory (IO), categorizing the factors as internal and external, and employing the Stepwise Weight Assessment Ratio Analysis (SWARA). [...] Read more.
This study aims to identify and prioritize the key factors influencing export performance among Turkish exporters, based on the resource-based view (RBV) and industrial organization theory (IO), categorizing the factors as internal and external, and employing the Stepwise Weight Assessment Ratio Analysis (SWARA). Twenty-five factors across Internal (IF) and External (EF) categories were evaluated through expert assessments. Results reveal that Internal Factors (58.0%) significantly dominate External Factors (42.0%), indicating that Turkish exporters possess substantial control over their export competitiveness. The top five critical factors are Management and Leadership (9.6%), Strategy (6.2%), Technological Change (5.3%), Industry and Sector Activity (5.0%), and Competitors (5.0%). Surprisingly, traditional factors such as firm size, international experience, and digitalization ranked much lower, challenging conventional assumptions about export success. A leave-one-out (LOO) sensitivity analysis further validated the robustness of these rankings, with Management and Leadership, and Strategy emerging as the most stable and dominant factors across all scenarios. The predominance of management and strategic factors over structural characteristics suggests that even smaller, less experienced companies can achieve export success through effective leadership and strategic planning. These findings contribute theoretically by supporting the notion that the resource-based view has a greater impact on export performance than the industrial organization theory, and they provide practical guidance for companies to focus on managerial and leadership skills, organizational capabilities, and strategic approaches to enhance export investments. The study presents the first comprehensive SWARA-based ranking of export performance factors in the Turkish context, providing empirical evidence to support the internal-external factor debate in the international business literature. Full article
(This article belongs to the Section Strategic Management)
Show Figures

Figure 1

24 pages, 2132 KB  
Article
A Multi-Stage Recommendation System for Electric Vehicle Charging Networks
by Junjie Cheng and Xiaojin Lin
World Electr. Veh. J. 2026, 17(3), 142; https://doi.org/10.3390/wevj17030142 - 11 Mar 2026
Viewed by 334
Abstract
As the number of electric vehicles (EV) increases, the demand for recommending the best charging location when using a large-scale charge network to charge is also increasing. A successful recommendation will utilize the user’s preference and the operational constraints of the charging network [...] Read more.
As the number of electric vehicles (EV) increases, the demand for recommending the best charging location when using a large-scale charge network to charge is also increasing. A successful recommendation will utilize the user’s preference and the operational constraints of the charging network to make sure that it also takes into account the real-time operational requirements of the network. Most current papers focus on optimizing individual algorithmic components in isolation; consequently, many of these papers neglect to provide a holistic view of an integrated system. In addition, there are many operational requirements that current research does not consider, such as cold-start personalization for new users and enforcing real-time operational constraints like station availability, power capacity, maintenance windows, etc. This paper describes a deployable multi-stage recommendation system that creates a candidate list based on location and ranks preferences based on user, station and context features. The recommendation system also adds a configurable rule-based re-ranking layer to ensure that both hard constraints (i.e., charger availability and power-cap limits) and soft objectives (i.e., load balancing and operator priority) are enforced. A method for enabling mixed use between stable Bayesian and adaptive Bayesian methods was developed to provide users starting with cold-start performance that do not have adequate histories. Evaluation of this method using 100k+ real charging sessions showed that the fraction of sessions where the ground-truth station appears in the top-two recommendations (Hit@2) for the recommendation system was 0.82, representing a 37% increase in performance compared to proximity-based recommendation methods. The online deployed recommendation system has a 99th-percentile serving latency (P99) of less than 200 ms. The findings of this paper provide a framework for the implementation of operationally-relevant user-centric recommendation systems for EV services at scale. Full article
(This article belongs to the Section Charging Infrastructure and Grid Integration)
Show Figures

Figure 1

26 pages, 4888 KB  
Article
A Standardized Maneuver Pattern Library and Dual-View Framework for Multi-View Maneuver Classification
by Zhenwei Yang, Zhuang Chen, Botian Sun, Yibo Ai and Weidong Zhang
Sensors 2026, 26(5), 1526; https://doi.org/10.3390/s26051526 - 28 Feb 2026
Viewed by 276
Abstract
Maneuver pattern classification is fundamental for understanding and predicting the dynamic behaviors of aerial vehicles operating in increasingly complex airspace environments. However, existing rule-based and data-driven approaches are constrained by the scarcity, imbalance, and limited maneuver diversity of real-world flight data, leading to [...] Read more.
Maneuver pattern classification is fundamental for understanding and predicting the dynamic behaviors of aerial vehicles operating in increasingly complex airspace environments. However, existing rule-based and data-driven approaches are constrained by the scarcity, imbalance, and limited maneuver diversity of real-world flight data, leading to a restricted generalization capability and a reduced robustness to noise. To address these challenges, we construct a standardized Maneuver Pattern Library, a curated dataset of simulated flight trajectories encompassing five representative maneuver primitives: climb, descent, left turn, right turn, and loiter. Trajectories are generated using the X-Plane 12 flight simulator under controlled conditions to ensure maneuver diversity and label consistency, refined through noise reduction and cubic spline interpolation, and rendered from synchronized top and side views with time-encoded color gradients to preserve temporal continuity. Building upon this dataset, we propose DualView-LiteNet, a lightweight Siamese convolutional network designed to jointly learn complementary spatial and temporal cues from dual-view trajectory representations through parameter sharing and feature fusion. In addition to comprehensive comparisons with multiple baseline models on the simulated benchmark, we further evaluate the trained model via direct inference on a real-world ADS-B dataset collected from ADS-B Exchange, without any fine-tuning. The consistent performance observed in this sim-to-real setting demonstrates the practical feasibility and generalization capability of the proposed approach. The experimental results show that DualView-LiteNet achieves an accuracy of 97.64%, with its precision, recall, and F1-score all reaching 0.98 on the benchmark dataset, validating its effectiveness for aerial maneuver pattern classification and establishing a reliable reference for future research. Full article
(This article belongs to the Section Intelligent Sensors)
Show Figures

Figure 1

28 pages, 15705 KB  
Article
Effect of Layer Thickness and Scanning Parameters on Melt Pool Geometry and Track Continuity in Powder-Bed Arc Additive Manufacturing
by Arif Balci and Fatih Alibeyoglu
Metals 2026, 16(3), 259; https://doi.org/10.3390/met16030259 - 26 Feb 2026
Viewed by 315
Abstract
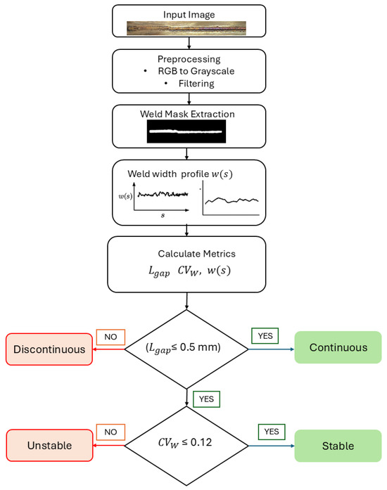
Powder-bed arc additive manufacturing (PBAAM) may reduce the cost of powder-bed metal additive manufacturing and enable thicker layers than laser powder bed fusion (LPBF), but melt-track stability limits are not well established. Here, 316L stainless steel powder (15–53 µm) was melted by a [...] Read more.
Powder-bed arc additive manufacturing (PBAAM) may reduce the cost of powder-bed metal additive manufacturing and enable thicker layers than laser powder bed fusion (LPBF), but melt-track stability limits are not well established. Here, 316L stainless steel powder (15–53 µm) was melted by a TIG-based arc in a custom powder-bed system while varying current, travel speed, layer thickness and hatch distance. Single tracks on an inclined bed (≈0–0.4 mm thickness) were used to identify continuity loss and melt-pool width, quantified from top-view images via width profiles, a gap-based continuity metric and the coefficient of variation. Parallel-track tests at 0.15, 0.20 and 0.25 mm layer thickness with hatch distances set to 25%, 50% and 75% of the measured melt-pool width assessed inter-track bonding and lack of fusion, and selected parameters were validated in five-layer builds. Higher current with low-to-moderate travel speeds produced wider, more stable melt pools on the inclined bed. Hatch ratios of 25–50% were the most effective for sustaining fusion in single layers and multi-layer builds, whereas 75% promoted unbonded regions and narrow-track morphologies. Overall, PBAAM can process substantially thicker layers with relatively simple equipment, but requires a narrow, carefully tuned window to balance continuity, fusion and heat accumulation. Full article
Show Figures

Graphical abstract

28 pages, 3302 KB  
Article
Edge-Deployable Fish Feeding-State Quantification and Recognition via Frame-Pair Motion Encoding and EfficientFeedingNet
by Yuchen Xiao, Weijia Ren, Yining Wang, Kaijian Zheng, Chunwei Bi, Shubin Zhang, Xinxing You and Liuyi Huang
Animals 2026, 16(5), 720; https://doi.org/10.3390/ani16050720 - 25 Feb 2026
Viewed by 279
Abstract
Accurate feeding-state monitoring is essential for improving feeding management, reducing feed waste, and supporting water quality and fish welfare in aquaculture. However, existing vision-based methods often rely on subjective labels or computationally expensive temporal models, which limits practical on-farm deployment. Here, we propose [...] Read more.
Accurate feeding-state monitoring is essential for improving feeding management, reducing feed waste, and supporting water quality and fish welfare in aquaculture. However, existing vision-based methods often rely on subjective labels or computationally expensive temporal models, which limits practical on-farm deployment. Here, we propose an objective, edge-deployable framework for motion-driven feeding-state quantification and binary feeding/non-feeding recognition from top-view videos. The framework integrates frame-pair dense optical-flow encoding with a lightweight network (EfficientFeedingNet) to enable real-time deployment. Using an optical-flow-derived motion-intensity signal (V-Value), we automatically delineate feeding-response intervals and construct a perception-based dataset (Perceptual Dataset) with reproducible binary labels, alongside an observer-labeled Intuitive Dataset. Across representative backbones, models trained on the Perceptual Dataset achieve >90% test accuracy and improve over the Intuitive Dataset by 13.13–18.46 percentage points. The proposed EfficientFeedingNet attains 96.53% test accuracy while remaining lightweight for edge deployment; on a Jetson Orin NX, it runs at 7.0 ms per image (143.24 fps). Overall, the proposed framework provides a practical basis for timely, data-driven feeding decisions in precision aquaculture. Full article
Show Figures

Figure 1

29 pages, 111557 KB  
Article
Early Wildfire Smoke Detection with a Multi-Resolution Framework and Two-Stage Classification Pipeline
by Gihwan Jung, Tae-Hyuk Ahn and Byungseok Min
Fire 2026, 9(2), 92; https://doi.org/10.3390/fire9020092 - 19 Feb 2026
Viewed by 741
Abstract
Early wildfire smoke detection is critical for preventing small ignitions from escalating into large-scale fires, yet early-stage smoke plumes are often faint, low-contrast, and spatially small. When full-resolution frames are resized to satisfy fixed-input detector architectures and enable efficient batched GPU inference, these [...] Read more.
Early wildfire smoke detection is critical for preventing small ignitions from escalating into large-scale fires, yet early-stage smoke plumes are often faint, low-contrast, and spatially small. When full-resolution frames are resized to satisfy fixed-input detector architectures and enable efficient batched GPU inference, these subtle cues are further diminished, leading to missed detections and unreliable scores near deployment thresholds. Existing remedies such as multi-scale inference, slicing/tiling, or super-resolution could improve sensitivity, but typically incur substantial overhead from multiple forward passes or added network components, limiting real-time use on resource-constrained platforms. To mitigate these challenges, we propose a composite multi-resolution detection framework that improves sensitivity to small smoke regions while maintaining single-pass inference. Motivated by the fact that most operational wildfire monitoring systems rely on Unmanned Aerial Vehicle (UAV) platforms and mountain-top Closed-Circuit Television (CCTV) systems surveillance, their wide-field imagery typically contains a large sky region above the horizon where early smoke is most likely to first become visible. Accordingly, crop placement is guided by a skyline prior that prioritizes this high-probability sky band while retaining the remaining scene for global context. A dynamic compositing stage stacks a global view with a high-resolution, sky-aligned band into a standard square detector input, preserving context with minimal added cost. Detections from the two views are reconciled via coordinate restoration and non-maximum suppression. For deployment, a lightweight second-stage classifier selectively re-evaluates low-confidence detections to stabilize decisions near a fixed operating threshold without retraining the detector. Compared to the baseline detector, our approach improves detection performance on the Early Smoke dataset, achieving gains of +4.6 percentage points in AP @0.5:0.95, +3.4 percentage points in AP @0.5, +2.9 percentage points in precision, +5.3 percentage points in recall, and +4.3 percentage points in F1-score. Full article
Show Figures

Figure 1

Back to TopTop