Sign in to use this feature.

Years

Between: -

Subjects

remove_circle_outline
remove_circle_outline
remove_circle_outline
remove_circle_outline
remove_circle_outline
remove_circle_outline
remove_circle_outline
remove_circle_outline
remove_circle_outline

Journals

remove_circle_outline
remove_circle_outline
remove_circle_outline
remove_circle_outline
remove_circle_outline
remove_circle_outline
remove_circle_outline
remove_circle_outline
remove_circle_outline

Article Types

Countries / Regions

remove_circle_outline
remove_circle_outline
remove_circle_outline
remove_circle_outline

Search Results (689)

Search Parameters:
Keywords = thinned array

Order results
Result details
Results per page
Select all
Export citation of selected articles as:
33 pages, 5109 KB  
Review
Flexible Micro-Neural Interface Devices: Advances in Materials Integration and Scalable Manufacturing Technologies
by Jihyeok Lee, Sangwoo Kang and Suck Won Hong
Appl. Sci. 2026, 16(1), 125; https://doi.org/10.3390/app16010125 - 22 Dec 2025
Abstract
Flexible microscale neural interfaces are advancing current strategies for recording and modulating electrical activity in the brain and spinal cord. The aim of this review is to colligate recent progress in thin-film micro-electrocorticography (μECoG) systems and establish a framework for their translation toward [...] Read more.
Flexible microscale neural interfaces are advancing current strategies for recording and modulating electrical activity in the brain and spinal cord. The aim of this review is to colligate recent progress in thin-film micro-electrocorticography (μECoG) systems and establish a framework for their translation toward spinal bioelectronic implants. We first outline substrate and electrode material design, ranging from polymeric and hydrogel-based materials to nanostructured conductive materials that enable high-fidelity recording on mechanically compliant platforms. We then summarize structural design rules for μECoG arrays, including electrode size, pitch, and channel scaling, and relate these to data-driven μECoG applications in brain–computer interfaces and closed-loop neuromodulation. Bidirectional μECoG architectures for simultaneous stimulation and recording are examined, with emphasis on safe charge injection, electrochemical and thermal limits, and state-of-the-art hardware and algorithmic strategies for stimulation-artifact suppression. Building upon these cortical technologies, we briefly describe adaptation to spinal interfaces, where anatomical constraints demand optimized mechanical properties. Finally, we discuss the convergence of flexible bioelectronics, wireless power and telemetry, and embedded AI decoding as a path toward autonomous, clinically translatable μECoG and spinal neuroprosthetic systems. Ultimately, by synthesizing these multidisciplinary advances, this review provides a strategic roadmap for overcoming current translational barriers and realizing the full clinical potential of soft bioelectronics. Full article
(This article belongs to the Special Issue Human Activity Recognition (HAR) in Healthcare, 3rd Edition)
8 pages, 965 KB  
Brief Report
Integrated PbTe Quantum Dots for Two-Color Detection in II–VI Wide-Bandgap Diodes
by Jakub M. Głuch, Michał Szot and Grzegorz Karczewski
Nanomaterials 2026, 16(1), 7; https://doi.org/10.3390/nano16010007 (registering DOI) - 19 Dec 2025
Viewed by 53
Abstract
Quantum dots (QDs) composed of the narrow-bandgap semiconductor PbTe were incorporated into the depletion region of p–n junctions based on wide-bandgap II–VI semiconductors (p-ZnTe/n-CdTe). The heterostructures were grown by molecular beam epitaxy (MBE) on semi-insulating GaAs (100) substrates. The depletion region was engineered [...] Read more.
Quantum dots (QDs) composed of the narrow-bandgap semiconductor PbTe were incorporated into the depletion region of p–n junctions based on wide-bandgap II–VI semiconductors (p-ZnTe/n-CdTe). The heterostructures were grown by molecular beam epitaxy (MBE) on semi-insulating GaAs (100) substrates. The depletion region was engineered by depositing 20 alternating thin layers of CdTe and PbTe, then thermal annealing under ultrahigh vacuum. As revealed by cross-sectional scanning electron microscopy (SEM), the initially continuous PbTe layers transformed into arrays of zero-dimensional nanostructures, namely PbTe QDs. The formation of PbTe QDs in a CdTe matrix arises from the structural mismatch between the zinc blende and rock-salt crystal structures of the two materials. Electron beam-induced current (EBIC) scans confirmed that the QDs are localized within the depleted charge region between the p-ZnTe and n-CdTe layers. The resulting wide-gap diodes containing narrow-band QDs show pronounced sensitivity to infrared radiation in the spectral range of 1–4.5 μm, with a peak responsivity of approximately 8 V/W at a wavelength of ~2.0 μm and a temperature of 200 K. A red-shift in the cutoff wavelength when temperature decreases indicates that the infrared (IR) response is governed by band-to-band optical transitions in the PbTe QDs. In addition, the devices show sensitivity to visible radiation, with a maximum responsivity of 20 V/W at 0.69 μm. These results demonstrate that wide-bandgap p–n junctions incorporating narrow-bandgap QDs can function as dual-wavelength (visible and infrared) photodetectors, with potential applications in two-color detection and infrared solar cells. Full article
(This article belongs to the Special Issue State-of-the-Art Nanostructured Photodetectors)
Show Figures

Figure 1

17 pages, 3968 KB  
Article
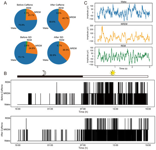
The Application of an Ultra-Thin, High-Density μECoG Array in Dissecting Caffeine-Induced Cortical Dynamics in Mice
by Yongqi Hu, Bingjie Zhang, Zhengwei Hu, Xuemei Liu, Xiaojian Li and Ji Dai
Sensors 2025, 25(24), 7552; https://doi.org/10.3390/s25247552 - 12 Dec 2025
Viewed by 359
Abstract
High-density micro-electrocorticography (μECoG) arrays offer precise spatial resolution with minimal invasiveness. This study employed a custom ultra-thin 64-channel μECoG array to investigate cortical activity in mice under chronic caffeine exposure. While caffeine is known to enhance short-term alertness, its long-term impact on sleep [...] Read more.
High-density micro-electrocorticography (μECoG) arrays offer precise spatial resolution with minimal invasiveness. This study employed a custom ultra-thin 64-channel μECoG array to investigate cortical activity in mice under chronic caffeine exposure. While caffeine is known to enhance short-term alertness, its long-term impact on sleep microarchitecture and brain connectivity is unclear. Continuous recordings from adult mice during baseline and recovery revealed that prolonged caffeine intake significantly reduced broadband power spectral density (PSD) and spindle power but increased interregional coherence and altered spindle duration and density. In contrast, six hours of sleep deprivation elevated PSD and coherence, mainly affecting sensorimotor and retrosplenial cortices. These findings validate the μECoG array’s functionality and demonstrate that post-chronic caffeine withdrawal lowers cortical oscillatory power yet enhances network connectivity, whereas acute sleep loss boosts global synchrony. This work clarifies how sustained caffeine use and sleep deprivation distinctly disrupt sleep homeostasis through different neural mechanisms. Full article
(This article belongs to the Section Biomedical Sensors)
Show Figures

Figure 1

11 pages, 1933 KB  
Article
Switchable Thermal Emission Control Enabled by In3SbTe2 Phase Transition
by Yuanfang Lin, Jimin Wan, Weiyi Zha, Jiabao Sun, Zhenfang Yu, Huzheng Zhu, Pintu Ghosh and Qiang Li
Photonics 2025, 12(12), 1224; https://doi.org/10.3390/photonics12121224 - 11 Dec 2025
Viewed by 221
Abstract
Two types of devices capable of switchable infrared spectral control are demonstrated by utilizing the phase-change characteristics of In3SbTe2 (Indium–Antimony–Tellurium, IST), which transitions from a low-loss dielectric amorphous phase to a high-loss metallic crystalline state. Through comprehensive structural design, theoretical [...] Read more.
Two types of devices capable of switchable infrared spectral control are demonstrated by utilizing the phase-change characteristics of In3SbTe2 (Indium–Antimony–Tellurium, IST), which transitions from a low-loss dielectric amorphous phase to a high-loss metallic crystalline state. Through comprehensive structural design, theoretical calculation, simulation analysis, experimental measurement, and application demonstration, we realize distinct switching effects and functions of these two devices. In the first design, IST mono-layer thin films integrated with infrared-transparent substrates (KBr and ZnSe) enable switching between amorphous high transmittance and crystalline high reflectance states over the 2.5–15 μm range, suitable for infrared optical switches and stealth applications. In the second design, introducing a Si metasurface disk array atop the IST mono-layer thin film enables switching between broadband infrared transparency and narrowband high emissivity. This configuration allows independent spectral control of the infrared spectra within the non-atmospheric (5–8 μm) and atmospheric (8–14 μm) windows, providing a versatile platform for tunable thermal radiation management and adaptive infrared camouflage. Full article
(This article belongs to the Special Issue Optical Metasurfaces: Applications and Trends)
Show Figures

Figure 1

16 pages, 2201 KB  
Article
Asymmetric Metamaterial Nanowire Structure for Selective Solar Absorption
by Ghada Yassin Abdel-Latif
Electronics 2025, 14(24), 4804; https://doi.org/10.3390/electronics14244804 - 6 Dec 2025
Viewed by 217
Abstract
A novel wavelength-selective absorber is numerically designed and analyzed using a three-dimensional finite-difference time-domain method. The proposed solar thermal absorber consists of an array of asymmetric tungsten ring nanowires deposited on a tungsten thin film. This structure achieves high solar absorption efficiency (78.5%) [...] Read more.
A novel wavelength-selective absorber is numerically designed and analyzed using a three-dimensional finite-difference time-domain method. The proposed solar thermal absorber consists of an array of asymmetric tungsten ring nanowires deposited on a tungsten thin film. This structure achieves high solar absorption efficiency (78.5%) and low thermal emissivity (5%) at 100 °C, resulting in a photothermal conversion efficiency of 73.55% under standard solar illumination. The selective absorption arises from the excitation of magnetic polaritons and surface plasmon polaritons. To further elucidate the physical mechanisms behind the spectral response, an equivalent inductor–capacitor circuit model is employed. The absorber also exhibits polarization-insensitive and angle-independent performance up to 50° for both transverse magnetic and transverse electric polarizations. These results demonstrate the potential of the proposed metamaterial absorber for advanced applications in solar energy harvesting, photothermal conversion, and thermal emission. Full article
Show Figures

Figure 1

20 pages, 3210 KB  
Article
Active Fraction of Tillandsia usneoides Induces Structural Neuroplasticity in Cortical Neuron Cultures from Wistar Rats
by Wilson Leonardo Villarreal Romero, Jhon J. Sutachan, Geison Modesti Costa and Sonia Luz Albarracín
Int. J. Mol. Sci. 2025, 26(23), 11668; https://doi.org/10.3390/ijms262311668 - 2 Dec 2025
Viewed by 194
Abstract
Neuroplasticity refers to the nervous system’s ability to modify its structure and function in response to intrinsic and extrinsic stimuli. Impairments in this capacity are associated with various neurological disorders, underscoring the need for therapies that preserve or enhance neuronal plasticity. Medicinal plants [...] Read more.
Neuroplasticity refers to the nervous system’s ability to modify its structure and function in response to intrinsic and extrinsic stimuli. Impairments in this capacity are associated with various neurological disorders, underscoring the need for therapies that preserve or enhance neuronal plasticity. Medicinal plants offer a promising source of bioactive compounds with neuroplastic properties and neuroprotective potential. In this work, we report the chemical and neuroplastic properties of Tillandsia usneoides, a medicinal native plant from America. Ethanolic extracts (EtOH) of leaves and stems, along with subfractionated ethyl acetate (EtOAc) and hydroethanolic (H2O:EtOH) extracts, were analyzed using High-Performance Thin-Layer Chromatography (HPTLC) and Ultra-Performance Liquid Chromatography coupled with a Diode Array Detector (UPLC-DAD), revealing the presence of 14 phenolic acids, 6 flavonoids, and triterpene. Additionally, functional analysis using Sholl analysis showed that the EtOAc fraction of Tillandsia usneoides significantly enhanced structural plasticity in vitro, increasing both dendritic branching and dendrite length at concentrations between 0.03 and 1 μg mL−1, likely through the activation PI3K/Akt and ERK1/2 signaling pathways. Together, our results suggest that Tillandsia usneoides contains bioactive polar metabolites capable of inducing neuronal structural plasticity. Full article
Show Figures

Graphical abstract

25 pages, 809 KB  
Article
Economics of Conventional Dairy Manure Management in North Central Texas
by Edward Osei, Eunsung Kan, Syed H. Jafri, Ashley Lovell, Laura Henson, Kimberly Wellmann, James Muir, Jennifer Spencer and Zong Liu
Agriculture 2025, 15(23), 2472; https://doi.org/10.3390/agriculture15232472 - 28 Nov 2025
Viewed by 251
Abstract
Manure management costs are a substantial component of overall costs on a modern dairy farm. Due to the slim margins of contemporary milk production operations, dairies are under constant pressure to increase milking herd sizes to take advantage of size economies that enable [...] Read more.
Manure management costs are a substantial component of overall costs on a modern dairy farm. Due to the slim margins of contemporary milk production operations, dairies are under constant pressure to increase milking herd sizes to take advantage of size economies that enable them to compete in the global marketplace. This study provides a current assessment of manure management and overall costs and returns on four standard sizes of dairies typical of the southern Great Plains, particularly north central Texas. The study is necessitated by the fact that the changing economic landscape has resulted in substantial changes in manure management practices. This study also forms the basis for additional analyses that will explore alternative value-added options for dairy manure management. We utilize the Farm-level Economic Model to holistically simulate the costs and returns of four representative dairy herd sizes—small (300 cows), medium (720 cows), large (1500 cows), and very large (5000 cows). Based on prevailing assumptions about land areas farmed and farm management practices, we find that dairy farms require between 0.18 and 0.4 ha/cow to manage manure based on crop nitrogen uptake rates, versus 0.67 to 0.95 ha/cow for crop phosphorus uptake rates. Manure application costs alone range from USD 55/cow (USD 225/ha) to USD 115/cow (USD 300/ha) depending on dairy size, but some of these costs are offset by fertilizer cost savings. Proportion of manure hauled offsite ranges from 9% to 67% for phosphorus-based applications, depending on herd size, and net incomes per cow are reduced by USD 60 to USD 100 (USD 4.33 to USD 8.27 per Mg of milk) if manure is applied based on phosphorus uptake rates as compared to nitrogen uptake rates of receiving crops. Generating a broad array of economically viable value-added product options from dairy manure would enable farmers to be more competitive in a market characterized by thin margins. Full article
(This article belongs to the Section Agricultural Economics, Policies and Rural Management)
Show Figures

Figure 1

11 pages, 1570 KB  
Article
A SiPM-Based RICH Detector with Timing Capabilities for Isotope Identification
by Mario Nicola Mazziotta, Liliana Congedo, Giuseppe De Robertis, Mario Giliberti, Francesco Licciulli, Antonio Liguori, Leonarda Lorusso, Nicola Nicassio, Giuliana Panzarini and Roberta Pillera
Particles 2025, 8(4), 94; https://doi.org/10.3390/particles8040094 - 28 Nov 2025
Viewed by 311
Abstract
In this work, we present a novel compact particle identification (PID) detector concept based on Silicon Photomultipliers (SiPMs) optimized to perform combined Ring-Imaging Cherenkov (RICH) and Time-of-Flight (TOF) measurements using a common photodetector layer. The system consists of a Cherenkov radiator layer separated [...] Read more.
In this work, we present a novel compact particle identification (PID) detector concept based on Silicon Photomultipliers (SiPMs) optimized to perform combined Ring-Imaging Cherenkov (RICH) and Time-of-Flight (TOF) measurements using a common photodetector layer. The system consists of a Cherenkov radiator layer separated from a photosensitive surface equipped with SiPMs by an expansion gap. A thin glass slab, acting as a second Cherenkov radiator, is coupled to the SiPMs to perform Cherenkov-based charged particle timing measurements. We assembled a small-scale prototype instrumented with various Hamamatsu SiPM array sensors with pixel pitches ranging from 2 to 3 mm and coupled with 1 mm thick fused silica window. The RICH radiator consisted of a 2 cm thick aerogel tile with a refractive index of 1.03 at 400 nm. The prototype was successfully tested in beam test campaigns at the CERN PS T10 beam line with pions and protons. We measured a single-hit angular resolution of about 4 mrad at the Cherenkov angle saturation value and a time resolution better than 50 ps RMS for charged particles with Z = 1. The present technology makes the proposed SiPM-based PID system particularly attractive for space applications due to the limited detector volumes available. In this work, we present beam test results obtained with the detector prototype and we discuss possible configurations optimized for the identification of ions in space applications. Full article
Show Figures

Figure 1

9 pages, 1179 KB  
Article
The Scintillating Fiber Tracker of the Ziré Detector Onboard the NUSES Space Mission
by Felicia Carla Tiziana Barbato, Ivan De Mitri, Giuseppe De Robertis, Adriano Di Giovanni, Leonardo Di Venere, Giulio Fontanella, Fabio Gargano, Mario Giliberti, Francesco Licciulli, Antonio Liguori, Francesco Loparco, Leonarda Lorusso, Mario Nicola Mazziotta, Giuliana Panzarini, Roberta Pillera, Pierpaolo Savina and Aleksei Smirnov
Particles 2025, 8(4), 93; https://doi.org/10.3390/particles8040093 - 28 Nov 2025
Viewed by 223
Abstract
NUSES is a pathfinder satellite that will be deployed in a low Earth orbit, designed with new technologies for space-based detectors. Ziré is one of the payloads of NUSES and aims to measure the spectra of electrons, protons, and light nuclei in a [...] Read more.
NUSES is a pathfinder satellite that will be deployed in a low Earth orbit, designed with new technologies for space-based detectors. Ziré is one of the payloads of NUSES and aims to measure the spectra of electrons, protons, and light nuclei in a kinetic energy range spanning from a few MeVs to several hundred MeVs, as well as photons in the energy range from 0.1 MeV to 30 MeV. Ziré consists of a Fiber TracKer (FTK), a Plastic Scintillator Tower (PST), a calorimeter (CALOg), an AntiCoincidence System (ACS) and a Low Energy Module (LEM). The FTK is based on thin scintillating fibers read out by Silicon Photomultiplier (SiPM) arrays. We assembled a prototype of Ziré (Zirettino) equipped with a single FTK layer, a reduced number of PST layers and a partially instrumented CALOg. A preliminary version of the Ziré custom Front-End Board (FEB) featuring the on-the-shelf ASIC CITIROC by OMEGA/Weeroc was used for the readout. We carried out several beam test campaigns at CERN’s PS facility and a dynamic qualification test. The performance of FTK will be presented and discussed. Full article
Show Figures

Figure 1

15 pages, 5065 KB  
Article
A 31-Inch AMOLED Display Integrating a Gate Driver with Metal Oxide TFTs
by Xianjie Zhou, Qiming Zeng, Li Guo, Yicheng Yu, Fei Yu, Guo Tian, Xiaopeng Lu, Zhiqiang Zhang, Baixiang Han and Yan Xue
Micromachines 2025, 16(12), 1325; https://doi.org/10.3390/mi16121325 - 26 Nov 2025
Viewed by 358
Abstract
Gate driver-on-array (GOA) circuits employing amorphous indium–gallium–zinc oxide (IGZO)-based thin-film transistors (TFTs) have been successfully utilized to generate the driving signals for the commercialization of active-matrix organic light-emitting diode (AMOLED) displays. The depletion-mode TFTs in GOA circuits can be completely turned off by [...] Read more.
Gate driver-on-array (GOA) circuits employing amorphous indium–gallium–zinc oxide (IGZO)-based thin-film transistors (TFTs) have been successfully utilized to generate the driving signals for the commercialization of active-matrix organic light-emitting diode (AMOLED) displays. The depletion-mode TFTs in GOA circuits can be completely turned off by the introduction of series-connected, two-transistor, dual low-voltage-level power signals. Simulation results demonstrate that a GOA exhibits high process stability with a threshold voltage margin from −5 V to +5 V. Furthermore, the GOA output characterization and mobility compensation effect are evaluated by the integration of the GOA and pixel in a 31-inch 4K AMOLED display. Experimental results demonstrate that full-swing driving pulses can be obtained with the GOA. Finally, the stripe mura in the display caused by mobility variation can be successfully eliminated by the introduction of GOA circuits. Full article
(This article belongs to the Topic Advanced Integrated Circuit Design and Application)
Show Figures

Figure 1

25 pages, 11669 KB  
Article
Cyber–Physical–Human System for Elderly Exercises Based on Flexible Piezoelectric Sensor Array
by Qingwei Song, Chyan Zheng Siow, Takenori Obo and Naoyuki Kubota
Appl. Sci. 2025, 15(23), 12519; https://doi.org/10.3390/app152312519 - 25 Nov 2025
Viewed by 246
Abstract
Developing flexible, cost-effective, and durable sensors is a key challenge for integrating Cyber–Physical–Human Systems (CPHSs) into smart homes. This paper introduces a flexible pressure sensor array designed for CPHS applications, addressing the need for cost-effective and durable sensors in smart homes. Our approach [...] Read more.
Developing flexible, cost-effective, and durable sensors is a key challenge for integrating Cyber–Physical–Human Systems (CPHSs) into smart homes. This paper introduces a flexible pressure sensor array designed for CPHS applications, addressing the need for cost-effective and durable sensors in smart homes. Our approach combines flexible piezoelectric materials with Swept Frequency Capacitive Sensing (SFCS). Unlike previous pressure sensors made of flexible piezoelectric materials, which can only measure dynamic pressure due to charge leakage, by using SFCS, the piezoelectric material is not directly in the circuit, and our sensor can effectively measure static pressure. While traditional arrays require multiple I/O ports or a matrix configuration, our design measures four distinct locations using only a single I/O port. The sensor is also mechanically flexible and exhibits high durability, capable of functioning even after being cut or torn, provided the electrode contact area remains largely intact. To decode the complex, multiplexed signal from this single channel, we developed a two-stage deep learning pipeline. We utilized data from thin-film resistive pressure sensors as ground truth. A classification model determines which of the four sensors are being touched. Then a regression model uses this touch-state information to estimate the corresponding pressure values. This pipeline employs a hybrid architecture that integrates Convolutional Neural Networks (CNNs) and Long Short-Term Memory (LSTM) networks. The results show that the system can estimate pressure values at each location. To demonstrate its application, the sensor system was integrated into a power recliner, thereby transforming the chair into an interactive tool for daily exercise designed to improve the well-being of older adults. This successful implementation establishes a viable pathway for the development of intelligent, interactive furniture for in-home exercise and rehabilitation within the CPHS paradigm. Full article
Show Figures

Figure 1

27 pages, 3139 KB  
Review
Intelligent Sensing and Responsive Separators for Lithium Batteries Using Functional Materials and Coatings for Safety Enhancement
by Junbing Tang, Zhiyan Wang, Yongzheng Zhang, Duan Bin and Hongbin Lu
Coatings 2025, 15(11), 1325; https://doi.org/10.3390/coatings15111325 - 13 Nov 2025
Viewed by 953
Abstract
With the increasing demand for high-energy-density lithium batteries, the role of separators has expanded significantly beyond conventional ion conduction and physical isolation. By integrating sensors and introducing functional coatings, separators have gained the ability to monitor internal states in real time and achieve [...] Read more.
With the increasing demand for high-energy-density lithium batteries, the role of separators has expanded significantly beyond conventional ion conduction and physical isolation. By integrating sensors and introducing functional coatings, separators have gained the ability to monitor internal states in real time and achieve adaptive regulation. This paper systematically reviews the latest research progress on separators modified with functional materials and coatings to achieve information sensing, intelligent response, and multifunctional integration. Notably, an electrochemical sensor based on MXene/MWCNTs-COOH/MOF-808 has been developed for rapid chemical detection; a fully printed ultra-thin flexible multifunctional sensor array has enabled multi-parameter synchronous monitoring; an ion-selective MOF-808-EDTA separator has induced uniform lithium-ion flux; and a PVDF-HFP/LLZTO/PVDF-HFP trilayer separator has maintained structural integrity at 300 °C. These innovative achievements fully demonstrate the enormous potential of intelligent separators in monitoring internal battery states, inhibiting dendrite growth, preventing thermal runaway, and significantly enhancing battery safety, cycle life, and energy density. This points to a transformative development path for the next generation of batteries with higher safety and intelligence. Full article
(This article belongs to the Special Issue Recent Progress on Functional Films and Surface Science)
Show Figures

Figure 1

21 pages, 3921 KB  
Article
Symmetry-Based Evaluation of Tool Coating Effects on the Machining Behavior of Ti-6Al-4V Using Micro-EDM
by Shailesh Shirguppikar, Vaibhav Ganachari, Marko Vulović, Andreja Stefanović, Pankaj B. Gavali, Nguyen Huu-Phan and Aleksandar Ašonja
Symmetry 2025, 17(11), 1935; https://doi.org/10.3390/sym17111935 - 11 Nov 2025
Viewed by 418
Abstract
Titanium alloy Ti-6Al-4V possesses excellent mechanical and corrosion-resistant properties; therefore, it is widely employed in aerospace, automotive, and biomedical fields. However, its poor machinability restricts traditional processing methods. To overcome this limitation, the current work presents a symmetry analysis approach to evaluate the [...] Read more.
Titanium alloy Ti-6Al-4V possesses excellent mechanical and corrosion-resistant properties; therefore, it is widely employed in aerospace, automotive, and biomedical fields. However, its poor machinability restricts traditional processing methods. To overcome this limitation, the current work presents a symmetry analysis approach to evaluate the effects of tool coating on the micro-electric discharge machining (micro-EDM) characteristics of Ti-6Al-4V. Tungsten carbide (WC) microelectrodes were fabricated in three forms: uncoated, copper-coated, and carbon-coated. The chemical vapor deposition (CVD) method was used to coat the carbon layer, and the integrity of the coating was confirmed by Energy-Dispersive X-ray Spectroscopy/Analysis (EDS/EDX). The effect of input variables—namely, voltage, capacitance, and spindle rotational speed—on two responses was studied—the machining depth (Z-axis displacement) and tool wear rate (TWR)—using a Taguchi L9 orthogonal array. Analysis conducted using Minitab statistical software 17 revealed that both voltage and capacitance contributed to the response parameters as optimized variables. The comparative study showed that the copper- and carbon-coated WC microtool could obtain a better Z coordinate and lower tool wear ratio compared with those of the uncoated tool. The findings confirm that applying thin conductive coatings to WC tools can significantly improve the stability, precision, and overall symmetry of the micro-EDM process when machining difficult-to-cut titanium alloys. Full article
(This article belongs to the Special Issue Symmetry/Asymmetry in Smart Manufacturing)
Show Figures

Figure 1

29 pages, 12281 KB  
Article
Evaluation of Fracturing Effect of Coalbed Methane Wells Based on Microseismic Fracture Monitoring Technology: A Case Study of the Santang Coalbed Methane Block in Bijie Experimental Zone, Guizhou Province
by Shaolei Wang, Chuanjie Wu, Pengyu Zheng, Jian Zheng, Lingyun Zhao, Yinlan Fu and Xianzhong Li
Energies 2025, 18(21), 5708; https://doi.org/10.3390/en18215708 - 30 Oct 2025
Viewed by 295
Abstract
The evaluation of the fracturing effect of coalbed methane (CBM) wells is crucial for the efficient development of CBM reservoirs. Currently, studies focusing on the evaluation of the hydraulic fracture stimulation effect of coal seams and the integrated analysis of “drilling-fracturing-monitoring” are relatively [...] Read more.
The evaluation of the fracturing effect of coalbed methane (CBM) wells is crucial for the efficient development of CBM reservoirs. Currently, studies focusing on the evaluation of the hydraulic fracture stimulation effect of coal seams and the integrated analysis of “drilling-fracturing-monitoring” are relatively insufficient. Therefore, this paper takes three drainage and production wells in the coalbed methane block on the northwest wing of the Xiangxia anticline in the Bijie Experimental Zone of Guizhou Province as the research objects. In view of the complex geological characteristics of this area, such as multiple and thin coal seams, high gas content, and high stress and low permeability, the paper systematically summarizes the results of drilling and fracturing engineering practices of the three drainage and production wells in the area, including the application of key technologies such as a two-stage wellbore structure and the “bentonite slurry + low-solid-phase polymer drilling fluid” system to ensure wellbore stability, low-solid-phase polymer drilling fluid for wellbore protection, and staged temporary plugging fracturing. On this basis, a study on microseismic signal acquisition and tomographic energy inversion based on a ground dense array was carried out, achieving four-dimensional dynamic imaging and quantitative interpretation of the fracturing fractures. The results show that the fracturing fractures of the three drainage and production wells all extend along the direction of the maximum horizontal principal stress, with azimuths concentrated between 88° and 91°, which is highly consistent with the results of the in situ stress calculation from the previous drilling engineering. The overall heterogeneity of the reservoir leads to the asymmetric distribution of fractures, with the transformation intensity on the east side generally higher than that on the west side, and the maximum stress deformation influence radius reaching 150 m. The overall transformation effect of each well is good, with the effective transformation volume ratio of fracturing all exceeding 75%, and most of the target coal seams are covered by the fracture network, significantly improving the fracture connectivity. From the perspective of the transformed planar area per unit fluid volume, although there are numerical differences among the three wells, they are all within the effective transformation range. This study shows that microseismic fracture monitoring technology can provide a key basis for the optimization of fracturing technology and the evaluation of the production increase effect, and offers a solution to the problem of evaluating the hydraulic fracture stimulation effect of coal seams. Full article
Show Figures

Figure 1

29 pages, 9094 KB  
Article
The Breast Impact Monitoring System: A Portable and Wearable Platform to Support Injury Prevention in Female Athletes
by Cormac D. Fay, Ruby Dang, Jack Butler, Lucy Armitage, Joshua P. M. Mattock and Deirdre E. McGhee
Sensors 2025, 25(21), 6585; https://doi.org/10.3390/s25216585 - 26 Oct 2025
Viewed by 745
Abstract
This study presents the design and preliminary validation of a novel portable, wireless, and wearable sensing system—The Breast Impact Monitoring System (BIMS)—for female athletes, developed to monitor and quantify localised mechanical impacts to the breast during high-intensity sporting activity. The platform addresses a [...] Read more.
This study presents the design and preliminary validation of a novel portable, wireless, and wearable sensing system—The Breast Impact Monitoring System (BIMS)—for female athletes, developed to monitor and quantify localised mechanical impacts to the breast during high-intensity sporting activity. The platform addresses a critical gap in sports biomechanics by enabling, for the first time, objective measurement of breast forces in both controlled mechanical impact testing and preliminary on-body tackling trials for female athletes. Its application extends to advancing understanding of sports-related breast injuries, informing prevention strategies, and assessing the effectiveness of protective equipment. The BIMS leverages an array of 16 thin-film Force Sensitive Resistors (FSRs) and employs a dual-core microcontroller architecture to manage the trade-off between wireless constraints and high-speed data fidelity, successfully achieving uninterrupted acquisition at 856 Hz for each channel. The system was rigorously validated against a reference instrument using a commercial Force Plate and a custom mechanical drop rig, demonstrating high accuracy with a calibration model (R2=0.9988). Preliminary wearable testing confirmed the system’s capability to detect and spatially map high localised impact forces, including peak forces up to 550 N (across an area diameter of 20 mm), during preliminary rugby tackling activities. By offering a practical and scalable solution for capturing previously inaccessible data, this system establishes a foundation for future research into athlete welfare and long-term breast health. Full article
(This article belongs to the Collection Sensor Technology for Sports Science)
Show Figures

Graphical abstract

Back to TopTop