The Application of an Ultra-Thin, High-Density μECoG Array in Dissecting Caffeine-Induced Cortical Dynamics in Mice
Highlights
- An ultra-thin 64-channel μECoG array was manufactured for long-term recording.
- Prolonged caffeine intake significantly reduced broadband power spectral density and spindle power.
- These findings validate the μECoG array’s functionality.
- Post-chronic caffeine withdrawal lowers cortical oscillatory power yet enhances network connectivity.
Abstract
1. Introduction
2. Materials and Methods
2.1. μECoG Array
2.2. Animals
2.3. Experimental Procedures
2.4. Surgical Procedures
2.5. Recording Procedure
2.6. Electrophysiological Data Analysis
3. Results
3.1. Post-Chronic Caffeine Withdrawal Prolongs Sleep Duration and Diminishes Wakefulness
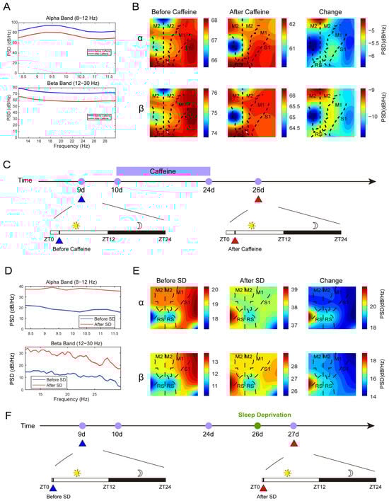
3.2. Attenuation of Cortical Activation Following Prolonged Caffeine Exposure
3.3. Augmented Functional Connectivity Between Brain Regions
3.4. Modifications in Spindle-Related Characteristics
4. Discussion
4.1. The Manufacturing Advancement of the Lab-Developed μECoG Array
4.2. The Functional Completeness of the Lab-Developed μECoG Array
4.3. The Efficacy of the μECoG Array in Revealing Sleep-Related Signatures
4.4. Limitations
4.5. The Implication of the Current Study on Future Directions
5. Conclusions
6. Patents
Supplementary Materials
Author Contributions
Funding
Institutional Review Board Statement
Data Availability Statement
Acknowledgments
Conflicts of Interest
Abbreviations
| μECoG | Micro-electrocorticography |
| PSD | Power spectral density |
| SD | Sleep deprivation |
| NREM | Non-rapid eye movement |
| REM | Rapid eye movement |
References
- Yu, Z.; Liu, C.; Wang, C.; Zhao, G. The past and future depicted by neural electrode technology. Innov. Med. 2024, 2, 100087. [Google Scholar] [CrossRef]
- Spadacenta, S.; Dicke, P.W.; Thier, P. Minimally invasive electrocorticography (ECoG) recording in common marmosets. J. Neurosci. Methods 2025, 417, 110409. [Google Scholar] [CrossRef] [PubMed]
- Setogawa, S.; Kanda, R.; Tada, S.; Hikima, T.; Saitoh, Y.; Ishikawa, M.; Nakada, S.; Seki, F.; Hikishima, K.; Matsumoto, H.; et al. A novel micro-ECoG recording method for recording multisensory neural activity from the parietal to temporal cortices in mice. Mol. Brain 2023, 16, 38. [Google Scholar] [CrossRef]
- Shokoueinejad, M.; Park, D.-W.; Jung, Y.H.; Brodnick, S.K.; Novello, J.; Dingle, A.; Swanson, K.I.; Baek, D.-H.; Suminski, A.J.; Lake, W.B.; et al. Progress in the Field of Micro-Electrocorticography. Micromachines 2019, 10, 62. [Google Scholar] [CrossRef]
- Deng, C.; Li, X.; Dai, J. Challenges for translating implantable brain-computer interface to medical device. Innov. Med. 2023, 1, 100040. [Google Scholar] [CrossRef]
- Dai, J.; Xu, H.; Chen, T.; Huang, T.; Liang, W.; Zhang, R.; Xu, G.; Zhang, Z.; Xue, L.; Gao, Y.; et al. Artificial intelligence for medicine 2025: Navigating the endless frontier. Innov. Med. 2025, 3, 100120. [Google Scholar] [CrossRef]
- Mo, C.; Zhao, C.; Li, W.-Y. From sleepless nights to restored days: How AD109 is giving obstructive sleep apnea patients their lives back. Innov. Med. 2025, 3, 100140. [Google Scholar] [CrossRef]
- Liu, J.; Xu, Y.; Ji, Y.; Li, K.; Wang, S.; Zhao, B.; Ruan, J.; Foulkes, N.S.; Zhang, S.; Zhao, H. Sustained microglial activation and accelerated elimination of dendritic spines during acute sleep deprivation and restoration. Innov. Life 2023, 1, 100037. [Google Scholar] [CrossRef]
- Reichert, C.F.; Deboer, T.; Landolt, H.P. Adenosine, caffeine, and sleep-wake regulation: State of the science and perspectives. J. Sleep Res. 2022, 31, e13597. [Google Scholar] [CrossRef]
- Daly, J.W.; Butts-Lamb, P.; Padgett, W. Subclasses of adenosine receptors in the central nervous system: Interaction with caffeine and related methylxanthines. Cell. Mol. Neurobiol. 1983, 3, 69–80. [Google Scholar] [CrossRef] [PubMed]
- Karcz-Kubicha, M.; Antoniou, K.; Terasmaa, A.; Quarta, D.; Solinas, M.; Justinova, Z.; Pezzola, A.; Reggio, R.; Muller, C.E.; Fuxe, K.; et al. Involvement of adenosine A1 and A2A receptors in the motor effects of caffeine after its acute and chronic administration. Neuropsychopharmacology 2003, 28, 1281–1291. [Google Scholar] [CrossRef]
- Lazarus, M.; Shen, H.Y.; Cherasse, Y.; Qu, W.M.; Huang, Z.L.; Bass, C.E.; Winsky-Sommerer, R.; Semba, K.; Fredholm, B.B.; Boison, D.; et al. Arousal effect of caffeine depends on adenosine A2A receptors in the shell of the nucleus accumbens. J. Neurosci. 2011, 31, 10067–10075. [Google Scholar] [CrossRef] [PubMed]
- Einother, S.J.; Giesbrecht, T. Caffeine as an attention enhancer: Reviewing existing assumptions. Psychopharmacology 2013, 225, 251–274. [Google Scholar] [CrossRef]
- Schwartz, W.J.; Klerman, E.B. Circadian Neurobiology and the Physiologic Regulation of Sleep and Wakefulness. Neurol. Clin. 2019, 37, 475–486. [Google Scholar] [CrossRef]
- Clark, I.; Landolt, H.P. Coffee, caffeine, and sleep: A systematic review of epidemiological studies and randomized controlled trials. Sleep Med. Rev. 2017, 31, 70–78. [Google Scholar] [CrossRef]
- Gardiner, C.; Weakley, J.; Burke, L.M.; Roach, G.D.; Sargent, C.; Maniar, N.; Townshend, A.; Halson, S.L. The effect of caffeine on subsequent sleep: A systematic review and meta-analysis. Sleep Med. Rev. 2023, 69, 101764. [Google Scholar] [CrossRef] [PubMed]
- Panagiotou, M.; Meijer, M.; Meijer, J.H.; Deboer, T. Effects of chronic caffeine consumption on sleep and the sleep electroencephalogram in mice. J. Psychopharmacol. 2019, 33, 122–131. [Google Scholar] [CrossRef] [PubMed]
- Aton, S.J.; Broussard, C.; Dumoulin, M.; Seibt, J.; Watson, A.; Coleman, T.; Frank, M.G. Visual experience and subsequent sleep induce sequential plastic changes in putative inhibitory and excitatory cortical neurons. Proc. Natl. Acad. Sci. USA 2013, 110, 3101–3106. [Google Scholar] [CrossRef]
- Boutin, A.; Gabitov, E.; Pinsard, B.; Bore, A.; Carrier, J.; Doyon, J. Temporal cluster-based organization of sleep spindles underlies motor memory consolidation. Proc. Biol. Sci. 2024, 291, 20231408. [Google Scholar] [CrossRef]
- Cowan, E.; Liu, A.; Henin, S.; Kothare, S.; Devinsky, O.; Davachi, L. Sleep Spindles Promote the Restructuring of Memory Representations in Ventromedial Prefrontal Cortex through Enhanced Hippocampal-Cortical Functional Connectivity. J. Neurosci. 2020, 40, 1909–1919. [Google Scholar] [CrossRef]
- Johnson, L.A.; Blakely, T.; Hermes, D.; Hakimian, S.; Ramsey, N.F.; Ojemann, J.G. Sleep spindles are locally modulated by training on a brain-computer interface. Proc. Natl. Acad. Sci. USA 2012, 109, 18583–18588. [Google Scholar] [CrossRef] [PubMed]
- Latchoumane, C.V.; Ngo, H.V.; Born, J.; Shin, H.S. Thalamic Spindles Promote Memory Formation during Sleep through Triple Phase-Locking of Cortical, Thalamic, and Hippocampal Rhythms. Neuron 2017, 95, 424–435 e426. [Google Scholar] [CrossRef]
- Lindemann, C.; Ahlbeck, J.; Bitzenhofer, S.H.; Hanganu-Opatz, I.L. Spindle Activity Orchestrates Plasticity during Development and Sleep. Neural Plast. 2016, 2016, 5787423. [Google Scholar] [CrossRef]
- Niethard, N.; Ngo, H.V.; Ehrlich, I.; Born, J. Cortical circuit activity underlying sleep slow oscillations and spindles. Proc. Natl. Acad. Sci. USA 2018, 115, E9220–E9229. [Google Scholar] [CrossRef]
- Oike, H.; Kobori, M.; Suzuki, T.; Ishida, N. Caffeine lengthens circadian rhythms in mice. Biochem. Biophys. Res. Commun. 2011, 410, 654–658. [Google Scholar] [CrossRef] [PubMed]
- van Diepen, H.C.; Lucassen, E.A.; Yasenkov, R.; Groenen, I.; Ijzerman, A.P.; Meijer, J.H.; Deboer, T. Caffeine increases light responsiveness of the mouse circadian pacemaker. Eur. J. Neurosci. 2014, 40, 3504–3511. [Google Scholar] [CrossRef]
- Leemburg, S.; Vyazovskiy, V.V.; Olcese, U.; Bassetti, C.L.; Tononi, G.; Cirelli, C. Sleep homeostasis in the rat is preserved during chronic sleep restriction. Proc. Natl. Acad. Sci. USA 2010, 107, 15939–15944. [Google Scholar] [CrossRef]
- Oishi, Y.; Takata, Y.; Taguchi, Y.; Kohtoh, S.; Urade, Y.; Lazarus, M. Polygraphic Recording Procedure for Measuring Sleep in Mice. J. Vis. Exp. 2016, 107, e53678. [Google Scholar] [CrossRef]
- Yu, Y.; Qiu, Y.; Li, G.; Zhang, K.; Bo, B.; Pei, M.; Ye, J.; Thompson, G.J.; Cang, J.; Fang, F.; et al. Sleep fMRI with simultaneous electrophysiology at 9.4 T in male mice. Nat. Commun. 2023, 14, 1651. [Google Scholar] [CrossRef] [PubMed]
- De Gennaro, L.; Ferrara, M. Sleep spindles: An overview. Sleep Med. Rev. 2003, 7, 423–440. [Google Scholar] [CrossRef]
- Jankel, W.R.; Niedermeyer, E. Sleep spindles. J. Clin. Neurophysiol. 1985, 2, 1–36. [Google Scholar] [CrossRef]
- Fan, B.; Wolfrum, B.; Robinson, J.T. Impedance scaling for gold and platinum microelectrodes. J. Neural Eng. 2021, 18, 056025. [Google Scholar] [CrossRef]
- Kuzum, D.; Takano, H.; Shim, E.; Reed, J.C.; Juul, H.; Richardson, A.G.; de Vries, J.; Bink, H.; Dichter, M.A.; Lucas, T.H.; et al. Transparent and flexible low noise graphene electrodes for simultaneous electrophysiology and neuroimaging. Nat. Commun. 2014, 5, 5259. [Google Scholar] [CrossRef] [PubMed]
- Fan, B.; Rodriguez, A.V.; Vercosa, D.G.; Kemere, C.; Robinson, J.T. Sputtered porous Pt for wafer-scale manufacture of low-impedance flexible microelectrodes. J. Neural Eng. 2020, 17, 036029. [Google Scholar] [CrossRef] [PubMed]
- Ludwig, K.A.; Langhals, N.B.; Joseph, M.D.; Richardson-Burns, S.M.; Hendricks, J.L.; Kipke, D.R. Poly(3,4-ethylenedioxythiophene) (PEDOT) polymer coatings facilitate smaller neural recording electrodes. J. Neural Eng. 2011, 8, 014001. [Google Scholar] [CrossRef]
- Neto, J.P.; Baiao, P.; Lopes, G.; Frazao, J.; Nogueira, J.; Fortunato, E.; Barquinha, P.; Kampff, A.R. Does Impedance Matter When Recording Spikes with Polytrodes? Front. Neurosci. 2018, 12, 715. [Google Scholar] [CrossRef]
- Franken, P.; Dijk, D.J.; Tobler, I.; Borbely, A.A. Sleep deprivation in rats: Effects on EEG power spectra, vigilance states, and cortical temperature. Am. J. Physiol. 1991, 261, R198–R208. [Google Scholar] [CrossRef]
- Tobler, I.; Borbely, A.A. The effect of 3-h and 6-h sleep deprivation on sleep and EEG spectra of the rat. Behav. Brain Res. 1990, 36, 73–78. [Google Scholar] [CrossRef]
- Tholke, P.; Arcand-Lavigne, M.; Lajnef, T.; Frenette, S.; Carrier, J.; Jerbi, K. Caffeine induces age-dependent increases in brain complexity and criticality during sleep. Commun. Biol. 2025, 8, 685. [Google Scholar] [CrossRef]
- Landolt, H.P.; Retey, J.V.; Tonz, K.; Gottselig, J.M.; Khatami, R.; Buckelmuller, I.; Achermann, P. Caffeine attenuates waking and sleep electroencephalographic markers of sleep homeostasis in humans. Neuropsychopharmacology 2004, 29, 1933–1939. [Google Scholar] [CrossRef] [PubMed]
- Landolt, H.P.; Werth, E.; Borbely, A.A.; Dijk, D.J. Caffeine intake (200 mg) in the morning affects human sleep and EEG power spectra at night. Brain Res. 1995, 675, 67–74. [Google Scholar] [CrossRef]
- Vyazovskiy, V.; Achermann, P.; Borbely, A.A.; Tobler, I. Interhemispheric coherence of the sleep electroencephalogram in mice with congenital callosal dysgenesis. Neuroscience 2004, 124, 481–488. [Google Scholar] [CrossRef]
- Landolt, H.P.; Dijk, D.J.; Gaus, S.E.; Borbely, A.A. Caffeine reduces low-frequency delta activity in the human sleep EEG. Neuropsychopharmacology 1995, 12, 229–238. [Google Scholar] [CrossRef]
- Olini, N.; Kurth, S.; Huber, R. The effects of caffeine on sleep and maturational markers in the rat. PLoS ONE 2013, 8, e72539. [Google Scholar] [CrossRef]
- Cusinato, R.; Gross, S.; Bainier, M.; Janz, P.; Schoenenberger, P.; Redondo, R.L. Workflow for the unsupervised clustering of sleep stages identifies light and deep sleep in electrophysiological recordings in mice. J. Neurosci. Methods 2024, 408, 110155. [Google Scholar] [CrossRef] [PubMed]
- McShane, B.B.; Galante, R.J.; Biber, M.; Jensen, S.T.; Wyner, A.J.; Pack, A.I. Assessing REM sleep in mice using video data. Sleep 2012, 35, 433–442. [Google Scholar] [CrossRef]
- Rahimi, S.; Soleymankhani, A.; Joyce, L.; Matulewicz, P.; Kreuzer, M.; Fenzl, T.; Drexel, M. Discriminating rapid eye movement sleep from wakefulness by analyzing high frequencies from single-channel EEG recordings in mice. Sci. Rep. 2023, 13, 9608. [Google Scholar] [CrossRef]
- Kapellou, A.; King, A.; Graham, C.A.M.; Pilic, L.; Mavrommatis, Y. Genetics of caffeine and brain-related outcomes—A systematic review of observational studies and randomized trials. Nutr. Rev. 2023, 81, 1571–1598. [Google Scholar] [CrossRef] [PubMed]
- Mattioli, A.V. Cardiovascular health and coffee: Insights from a recent cohort study. Nutr. Metab. Cardiovasc. Dis. 2025, 35, 104115. [Google Scholar] [CrossRef] [PubMed]






Disclaimer/Publisher’s Note: The statements, opinions and data contained in all publications are solely those of the individual author(s) and contributor(s) and not of MDPI and/or the editor(s). MDPI and/or the editor(s) disclaim responsibility for any injury to people or property resulting from any ideas, methods, instructions or products referred to in the content. |
© 2025 by the authors. Licensee MDPI, Basel, Switzerland. This article is an open access article distributed under the terms and conditions of the Creative Commons Attribution (CC BY) license (https://creativecommons.org/licenses/by/4.0/).
Share and Cite
Hu, Y.; Zhang, B.; Hu, Z.; Liu, X.; Li, X.; Dai, J. The Application of an Ultra-Thin, High-Density μECoG Array in Dissecting Caffeine-Induced Cortical Dynamics in Mice. Sensors 2025, 25, 7552. https://doi.org/10.3390/s25247552
Hu Y, Zhang B, Hu Z, Liu X, Li X, Dai J. The Application of an Ultra-Thin, High-Density μECoG Array in Dissecting Caffeine-Induced Cortical Dynamics in Mice. Sensors. 2025; 25(24):7552. https://doi.org/10.3390/s25247552
Chicago/Turabian StyleHu, Yongqi, Bingjie Zhang, Zhengwei Hu, Xuemei Liu, Xiaojian Li, and Ji Dai. 2025. "The Application of an Ultra-Thin, High-Density μECoG Array in Dissecting Caffeine-Induced Cortical Dynamics in Mice" Sensors 25, no. 24: 7552. https://doi.org/10.3390/s25247552
APA StyleHu, Y., Zhang, B., Hu, Z., Liu, X., Li, X., & Dai, J. (2025). The Application of an Ultra-Thin, High-Density μECoG Array in Dissecting Caffeine-Induced Cortical Dynamics in Mice. Sensors, 25(24), 7552. https://doi.org/10.3390/s25247552

