Sign in to use this feature.

Years

Between: -

Subjects

remove_circle_outline
remove_circle_outline
remove_circle_outline
remove_circle_outline

Journals

Article Types

Countries / Regions

Search Results (20)

Search Parameters:
Keywords = tangor

Order results
Result details
Results per page
Select all
Export citation of selected articles as:
16 pages, 8330 KB  
Article
Metabolomic and Transcriptomic Analyses Provide Insights into Metabolic Networks During Kiyomi Tangors Development and Ripening
by Xin Song, Tingting Wang, Peng Zhao, Yanjie Fan, Ligang He, Yu Zhang, Zhijing Wang, Xiaofang Ma, Cui Xiao, Yingchun Jiang, Fang Song and Liming Wu
Plants 2025, 14(17), 2751; https://doi.org/10.3390/plants14172751 - 3 Sep 2025
Viewed by 1334
Abstract
Flavor formation in citrus fruit is governed by complex and dynamic changes in primary and secondary metabolism during development and ripening. Here, we integrated metabolomic, hormonal, and transcriptomic analyses to elucidate the regulatory landscape underlying soluble sugar and organic acid metabolism in ‘Kiyomi’ [...] Read more.
Flavor formation in citrus fruit is governed by complex and dynamic changes in primary and secondary metabolism during development and ripening. Here, we integrated metabolomic, hormonal, and transcriptomic analyses to elucidate the regulatory landscape underlying soluble sugar and organic acid metabolism in ‘Kiyomi’ citrus fruit. A total of 1679 metabolites were identified, revealing stage-specific reprogramming of metabolic pathways, including a sharp decline in citric acid after 90 days after flowering (DAF) and peak accumulation of sucrose at 180 DAF. Hormonal profiling showed that abscisic acid (ABA) progressively accumulated from 120 to 210 DAF, while 1-aminocyclopropane-1-carboxylic acid (ACC) peaked at 120 DAF and declined thereafter, suggesting distinct and temporally coordinated roles in ripening regulation. Transcriptomic profiling uncovered widespread temporal shifts in gene expression, with the most pronounced changes occurring between 180 and 210 DAF. Co-expression network analysis identified gene modules associated with sugar and acid accumulation, and highlighted transcription factors from the ERF, MYB, NAC, and HSF families as candidate regulators of ripening-related metabolic transitions. These findings provide a comprehensive framework for understanding the coordinated molecular and metabolic programs underlying flavor development in non-climacteric citrus fruit and offer candidate genes for the genetic improvement of fruit quality. Full article
(This article belongs to the Special Issue Integrated Quality Regulation in Horticultural Crops)
Show Figures

Figure 1

13 pages, 3655 KB  
Article
Genetic Characterization and Fruit Quality Analysis of New Mandarin Hybrids
by Mariângela Cristofani-Yaly, Ana Lúcia Dezotti, Thaís Magni Cavichioli, Fernanda Roverssi, Valdenice Moreira Novelli and Marinês Bastianel
Agronomy 2024, 14(11), 2666; https://doi.org/10.3390/agronomy14112666 - 13 Nov 2024
Cited by 1 | Viewed by 1429
Abstract
Mandarin fruits with good physicochemical quality are desired for the fresh fruit market. The ease of crosses among citrus taxa has been used to expand genetic variability and select new varieties for different fruit markets. With the aim of selecting new commercial varieties, [...] Read more.
Mandarin fruits with good physicochemical quality are desired for the fresh fruit market. The ease of crosses among citrus taxa has been used to expand genetic variability and select new varieties for different fruit markets. With the aim of selecting new commercial varieties, eleven hybrids obtained from the cross between Murcott tangor and Ponkan mandarin were grafted on Rangpur lime rootstock and evaluated for genetic and phenotypical characteristics. It was observed that there are significant differences in the fruit shape, content, and organoleptic characteristics in juice and differential responses to Alternaria alternate, the causal agent of the Alternaria brown spot (ABS) disease. The phenotypic and molecular characterization showed two groups of hybrids, those that resemble Ponkan and others with characteristics closer to the parental Murcott. There are significant differences in the period of fruit maturation among the hybrids and their parents. Considering the parents stand out as the main commercial varieties in the Brazilian mandarin fresh fruit market, these new hybrids have great potential for commercial acceptance and could be an excellent option to extend the period of supply of mandarins. Genetic and phenotypical information will be fundamental for the registration and/or protection of new varieties, which are essential steps that precede the commercial release to the producer. Full article
(This article belongs to the Section Crop Breeding and Genetics)
Show Figures

Figure 1

9 pages, 2015 KB  
Article
Reducing Splitting of ‘Murcott’ Tangor Fruit (Citrus reticulate × Citrus sinensis) through Foliar Application of Forchlorfenuron (CPPU)
by Yi-Lu Jiang and Pai-Tsang Chang
Horticulturae 2024, 10(10), 1023; https://doi.org/10.3390/horticulturae10101023 - 26 Sep 2024
Cited by 2 | Viewed by 1798
Abstract
The effect of N-(2-chloro-4-pyridyl)-N′-phenylurea (CPPU) on fruit splitting of ‘Murcott’ tangor fruit (Citrus reticulate × Citrus sinensis) was analyzed throughout two successive seasons during 2020 and 2021. ‘Murcott’ trees were treated with various concentrations of CPPU, 1.0, 5.0, and 10.0 mg·L [...] Read more.
The effect of N-(2-chloro-4-pyridyl)-N′-phenylurea (CPPU) on fruit splitting of ‘Murcott’ tangor fruit (Citrus reticulate × Citrus sinensis) was analyzed throughout two successive seasons during 2020 and 2021. ‘Murcott’ trees were treated with various concentrations of CPPU, 1.0, 5.0, and 10.0 mg·L−1, which significantly reduced the splitting of fruit compared with the control fruit and the gibberellic acid (GA3)-treated fruit (20.0 mg·L−1). The fruit treated with 5.0 mg·L−1 CPPU exhibited higher levels of fruit weight, longitudinal diameter, transverse diameter, peel strength, and peel thickness compared to the control fruit. In addition, the tree sprayed with 5.0 mg·L−1 CPPU had the greatest number of cellular layers and cells at the stylar end calculated in fruit. However, there were no other fruit quality characteristics significantly affected by CPPU and GA3 treatments. Full article
(This article belongs to the Section Fruit Production Systems)
Show Figures

Figure 1

12 pages, 814 KB  
Article
Physiological and Growth Responses of W. Murcott Tangor Grafted on Four Rootstocks under Water Restriction
by Sophia Tobar, Pilar M. Gil, Bruce Schaffer, Andrés R. Schwember, Ricardo Cautín and Johanna Mártiz
Horticulturae 2024, 10(4), 352; https://doi.org/10.3390/horticulturae10040352 - 2 Apr 2024
Cited by 6 | Viewed by 2519
Abstract
Citrus orchards in semi-arid regions are increasingly exposed to drought conditions due to climate change. This study compared the physiological and growth responses of ‘W. Murcott’ tangor (WM) grafted onto Citrus macrophylla (M), Swingle citrumelo (SC), C-35 citrange (C35), or bitter citrandarin (C22) [...] Read more.
Citrus orchards in semi-arid regions are increasingly exposed to drought conditions due to climate change. This study compared the physiological and growth responses of ‘W. Murcott’ tangor (WM) grafted onto Citrus macrophylla (M), Swingle citrumelo (SC), C-35 citrange (C35), or bitter citrandarin (C22) rootstock subjected to two irrigation treatments: daily irrigation to replace 100% of the water lost daily by evapotranspiration (ET; control treatment) or daily irrigation to replace 75% of the water lost daily by ET (water deficit treatment). For trees in each treatment, leaf gas exchange, relative chlorophyll content, chlorophyll fluorescence, midday stem water potential, trunk cross-sectional area, and shoot length were measured 46 days after treatments were initiated. The results showed that WM on SC or C22 rootstock exhibited isohydric behavior, where decreased stomatal conductance limited transpiration in the water deficit treatment. WM on M rootstock exhibited an anisohydric response in the water deficit treatment, where there was no stomatal control of water loss by transpiration. Among the rootstocks tested for WM, the most tolerant to soil water deficit was SC, whereas trees on M rootstock were the most negatively affected by soil water deficit. Full article
Show Figures

Figure 1

15 pages, 2600 KB  
Article
Citrus Aphids in Algarve Region (Portugal): Species, Hosts, and Biological Control
by Paulo Eduardo Branco Paiva, Luís Mascarenhas Neto, Natália Tomás Marques, Beatriz Zarcos Duarte and Amílcar Marreiros Duarte
Ecologies 2024, 5(1), 101-115; https://doi.org/10.3390/ecologies5010007 - 19 Feb 2024
Cited by 8 | Viewed by 4132
Abstract
Aphids affect citrus by causing leaf deformations and reducing fruit production. Additionally, aphids are a great concern due to their ability to transmit Citrus tristeza virus (CTV), the cause of tristeza, one of the main citrus diseases. In the last four years, citrus [...] Read more.
Aphids affect citrus by causing leaf deformations and reducing fruit production. Additionally, aphids are a great concern due to their ability to transmit Citrus tristeza virus (CTV), the cause of tristeza, one of the main citrus diseases. In the last four years, citrus orchards in the south of Portugal (Algarve region) were sampled for aphid species identification and counting. Aphis spiraecola was the most abundant species, representing more than 80% of all identified aphids, and the damage (leaf deformation) it causes was directly proportional to its density. A. gossypii was the second most common species, followed by A. aurantii and Macrosiphum euphorbiae. The number of aphids in nymph stages was predominant over the adult stages (both wingless and winged) in all species. A. citricidus, the most efficient CTV vector, was not detected. The largest populations of A. spiraecola were observed in lemon and orange trees during spring (>100 individuals per shoot), with great damage observed in orange, lemon, and mandarin trees. A. gossypii was observed mainly in mandarin and tangor trees. There was a low activity of natural biological control agents, with the parasitism of A. spiraecola by Lysiphlebus spp. and Binodoxys spp. ranging from 0.3 to 1.5%. The numerical ratio ranged from 150 to 440 aphids per predator, and among these, syrphids were the most abundant, followed by lacewings and coccinellids (Scymnus). Full article
Show Figures

Figure 1

15 pages, 3685 KB  
Article
Comparative Response of Arbuscular Mycorrhizal Fungi versus Endophytic Fungi in Tangor Citrus: Photosynthetic Efficiency and P-Acquisition Traits
by Yang Lü, Wei-Jia Wu, Ming-Yu Zhu, Zi-Yi Rong, Tian-Zhi Zhang, Xin-Ping Tan, Ying He, Mashael Daghash Alqahtani, Suresh Kumar Malhotra, Anoop Kumar Srivastava and Qiang-Sheng Wu
Horticulturae 2024, 10(2), 145; https://doi.org/10.3390/horticulturae10020145 - 1 Feb 2024
Cited by 11 | Viewed by 2826
Abstract
Citrus plants are prone to phosphorus (P) deficiency, especially in acidic soil, making them more dependent on root-associated endophytic fungi for growth and development. Beni-Madonna, a hybrid of Citrus nanko × C. amakusa, is a citrus known as “tangor” that is highly popular in [...] Read more.
Citrus plants are prone to phosphorus (P) deficiency, especially in acidic soil, making them more dependent on root-associated endophytic fungi for growth and development. Beni-Madonna, a hybrid of Citrus nanko × C. amakusa, is a citrus known as “tangor” that is highly popular in China and other parts of the world due to its deep red color and jelly-like flesh. In this study, the inoculation response to two arbuscular mycorrhizal fungi (Diversispora versiformis, Dv; Funneliformis mosseae, Fm) and an endophytic fungus (Serendipita indica, Si) with regard to the growth, leaf gas exchange, light energy efficiency, P levels, acid phosphatase activity, and expression of the purple acid phosphatase (PAP) and phosphate transporter (PT) genes through a potted experiment using Beni-Madonna (tangor) citrus plants grafted on trifoliate orange (Poncirus trifoliata) was studied. Two years following inoculation, the root fungal colonization rates of inoculated plants were significantly increased, accompanied by an increase in plant height and stem diameter, with Si presenting the best effect. Fungal inoculations also significantly increased the leaf chlorophyll index, nitrogen-balance index, photosynthesis rate, stomatal conductance, transpiration rate, photosynthetic efficiency, and quantum yield of PSII, while it reduced photoinhibition and heat dissipation, with Si having the best effect on light energy efficiency. Si significantly increased leaf and root P levels, as well as root CsPAP1‒3, CsPT2, CsPT3, and CsPT7 expression and soil acid phosphatase activity; Fm in mycorrhizal fungi significantly increased leaf and root P levels, as well as root CsPT1 and CsPT7 expression and root/soil acid phosphatase activity. These observations suggested an advantage of Si over the other two AMF in terms of improved plant growth and P acquisition, while Fm displayed prominent effects on increased photosynthetic efficiency. Full article
Show Figures

Figure 1

13 pages, 2927 KB  
Article
Positive Changes in Fruit Quality, Leaf Antioxidant Defense System, and Soil Fertility of Beni-Madonna Tangor Citrus (Citrus nanko × C. amakusa) after Field AMF Inoculation
by Li-Jun Zhou, Yu Wang, Mashael Daghash Alqahtani and Qiang-Sheng Wu
Horticulturae 2023, 9(12), 1324; https://doi.org/10.3390/horticulturae9121324 - 9 Dec 2023
Cited by 8 | Viewed by 2529
Abstract
Citrus plants rely heavily on arbuscular mycorrhizal fungi (AMF) due to their lack of root hairs. Most experiments have been conducted with AMF inoculation under potted conditions, while field inoculation of AMF on citrus, especially a high economic hybrid tangor variety Beni-Madonna ( [...] Read more.
Citrus plants rely heavily on arbuscular mycorrhizal fungi (AMF) due to their lack of root hairs. Most experiments have been conducted with AMF inoculation under potted conditions, while field inoculation of AMF on citrus, especially a high economic hybrid tangor variety Beni-Madonna (Citrus nanko × C. amakusa), has been rarely recorded. This study aimed to analyze the effects of two AMF inoculations (a single Funneliformis mosseae and a mixture of F. mosseae, Diversispora versiformis, and Rhizophagus intraradices) on the internal and external fruit quality, leaf antioxidant defense system, and soil fertility and structure of top-worked Beni-Madonna tangor citrus trees. Three and a half years after AMF inoculations, soil hyphal length and root mycorrhizal colonization rate increased by 61.2–101.8% and 15.85–29.6% in inoculated plants, respectively. Inoculated trees had higher external fruit coloration value, fruit horizontal diameter, and fruit weight, and lower fruit rigidity than uninoculated trees. AMF-inoculated trees had higher glucose levels of fruit peels, fructose and sucrose levels of fruit fleshes, and the ratio of fruit soluble solids/titratable acids, as well as lower titratable acids concentrations than non-AMF-inoculated trees. AMF inoculation significantly increased leaf nitrogen balance index, chlorophyll index, peroxidase, catalase, superoxide dismutase, and glutathione reductase activities, as well as reduced glutathione and oxidized glutathione concentrations, resulting in lower hydrogen peroxide and malondialdehyde levels when compared to the uninoculated treatment. In addition, inoculated trees presented higher soil nutrient levels, including organic carbon, available K, and Olsen-P as, well as soil aggregate stability (based on mean weight diameter) than uninoculated trees. This study concluded that field AMF inoculation improved fruit quality, enhanced leaf antioxidant defense system, and improved soil fertility of Beni-Madonna trees, with mixed AMF being prominent in improving fruit quality and F. mosseae being prominent in enhancing leaf antioxidant defense system and improving soil fertility. Full article
(This article belongs to the Special Issue Microbes and Plant Stress Tolerance)
Show Figures

Figure 1

13 pages, 12757 KB  
Article
Effect of Natural Variation and Rootstock on Fruit Quality and Volatile Organic Compounds of ‘Kiyomi tangor’ (Citrus reticulata Blanco) Citrus
by Tie Wang, Zhendong Zheng, Lijun Deng, Weijia Li, Ya Yuan, Mingfei Zhang, Guochao Sun, Siya He, Jun Wang, Zhihui Wang and Bo Xiong
Int. J. Mol. Sci. 2023, 24(23), 16810; https://doi.org/10.3390/ijms242316810 - 27 Nov 2023
Cited by 8 | Viewed by 2825
Abstract
In this study, we compared the fruit quality and color of ‘Kiyomi’ (WT) and its mutant (MT) grafted on Ziyang xiangcheng (Cj) (WT/Cj, MT/Cj), and the MT grafted on Trifoliate orange (Pt) (MT/Pt). The differences in sugar, organic acid, flavonoids, phenols, and volatile [...] Read more.
In this study, we compared the fruit quality and color of ‘Kiyomi’ (WT) and its mutant (MT) grafted on Ziyang xiangcheng (Cj) (WT/Cj, MT/Cj), and the MT grafted on Trifoliate orange (Pt) (MT/Pt). The differences in sugar, organic acid, flavonoids, phenols, and volatile substances of the three materials were also analyzed by high performance liquid chromatography (HPLC) and headspace solid-phase microextraction-gas chromatography-mass spectrometry (HS-SPME-GC–MS). The results showed significant differences in the appearance of WT/Cj, MT/Cj, and MT/Pt. MT/Pt, compared to WT/Cj, MT/Cj, had lower sugar, acid, phenol and flavonoid contents in the pulp. However, MT/Pt pulp was higher in vitamin C (VC), and the peel had significantly higher total phenol and flavonoid contents. In terms of pulp, WT/Cj had the greatest diversity of volatile organic compounds (VOCs). 4-methyl-1-pentanol was significantly higher in MT/Cj pulp, while MT/Pt pulp had a unique octanoic acid, methyl ester. VOCs were more diverse in the peels of the three materials. β-Myrcene and valencen were significantly higher in MT/Cj peels. In contrast, 16 unique VOCs were detected in MT/Pt, and D-limonene content was significantly higher than in WT/Cj and MT/Cj. The results suggest Trifoliate orange is a suitable rootstock for MT. Full article
Show Figures

Figure 1

19 pages, 3816 KB  
Article
Effect of Different Mulching Practices on Bacterial Community Composition and Fruit Quality in a Citrus Orchard
by Lei Yang, Min Wang, Shuang Li, Jianjun Yu, Yang Chen, Haijian Yang, Wu Wang, Hao Chen and Lin Hong
Agriculture 2023, 13(10), 1914; https://doi.org/10.3390/agriculture13101914 - 29 Sep 2023
Cited by 9 | Viewed by 2914
Abstract
Citrus fruit, the most abundant global fruit, is primarily concentrated in China. Mulching techniques have demonstrated a favorable effect on the soil’s hydrothermal environment, resulting in enhanced plant growth, yield, and quality. Nevertheless, the impact of mulching on the soil microbiome and fruit [...] Read more.
Citrus fruit, the most abundant global fruit, is primarily concentrated in China. Mulching techniques have demonstrated a favorable effect on the soil’s hydrothermal environment, resulting in enhanced plant growth, yield, and quality. Nevertheless, the impact of mulching on the soil microbiome and fruit quality of Beni Madonna tangor (Citrus nanko × C. amakusa) remains unknown. This study aimed to examine the impact of different mulching techniques, namely traditional flat planting (CK), reflective film mulching (RM), black film mulching (BM), corn stalk mulching (CS), green film mulching (GM), and transparent plastic film mulching (TM), on the bacterial diversity, composition, cooccurrence networks, and bulk soil assembly during the ripening stage of Beni Madonna tangor. The various treatments employed in this study exhibited distinct impacts on fruit quality and soil temperature and humidity. Through comprehensively evaluating fruit quality and soil properties, it was found that RM treatment had the best effect, while CK treatment was the worst. The mulching results in a significant decrease in the Shannon indexcompared to the control group. Specifically, mulching with RM, CS, and GM led to a significant increase in Chloroflexi abundance (p < 0.05). Furthermore, the interaction complexity between bacteria was found to be lower under GM and TM treatments compared to the other mulching treatments. At the genus level, Chloroflexi exhibited a positive correlation with total soluble solid (TSS) and Vitamin C (Vc) contents, however, GP13 showed a converse result. It was determined that Chloroflexi, with a high abundance of RM, promoted an improvement in soil and fruit quality. Ultimately, it can be concluded that various mulching techniques yield distinct impacts on both the soil bacterial composition and citrus quality, with these effects being intricately linked to the core biota’s functionalities within each treatment. Full article
(This article belongs to the Section Crop Production)
Show Figures

Figure 1

12 pages, 1740 KB  
Article
Reaction of Mandarins to the Alternaria Brown Spot and Huanglongbing: Identification of Potential Varieties for These Diseases to Be Managed in the Field
by Marinês Bastianel, Rodrigo Martinelli, Fernando Trevizan Devite, Mariangela Cristofani-Yaly, Rodrigo do Vale Ferreira, Eduardo Sanches Stuchi and Fernando Alves de Azevedo
Horticulturae 2023, 9(6), 641; https://doi.org/10.3390/horticulturae9060641 - 30 May 2023
Cited by 5 | Viewed by 3005
Abstract
Mandarins occupy the third group among citrus produced in Brazil. Primarily aimed at the fresh fruit market, commercial orchards have suffered significant production losses due to the high incidence of diseases, such as the alternaria brown spot (ABS) and huanglongbing (HLB). The fact [...] Read more.
Mandarins occupy the third group among citrus produced in Brazil. Primarily aimed at the fresh fruit market, commercial orchards have suffered significant production losses due to the high incidence of diseases, such as the alternaria brown spot (ABS) and huanglongbing (HLB). The fact that 80% of the orchards are composed of two varieties, Ponkan mandarin and Murcott tangor, which are highly susceptible to both diseases, demands intensive chemical control of the diseases in the field, which has resulted in a significant increase in production costs and a negative environmental impact. A total of one hundred and seventy-three mandarin accessions, including several species and hybrids belonging to the Collections of the Instituto Agronômico de Campinas (IAC), were evaluated in the field in an endemic location for the diseases. Evaluations of the incidence and severity of the diseases showed a range of genotypes tolerant to ABS that could replace the current commercial varieties, mainly within the clementine and willow leaf mandarin groups. Although, with differences in incidence and susceptibility to HLB, there are no tolerant varieties to this disease, which significantly impacts the loss of fruit quality. Full article
(This article belongs to the Special Issue Advances in Citrus Pathology and Disease Management)
Show Figures

Figure 1

13 pages, 1242 KB  
Article
Mandarin Essential Oils as an Alternative Method of Controlling the Fungus Alternaria alternata (Fr.: Fr.) Keissler
by Fernando Trevizan Devite, Fernando Alves de Azevedo, Marinês Bastianel, Evandro Henrique Schinor and Patrícia Marluci da Conceição
Horticulturae 2023, 9(6), 613; https://doi.org/10.3390/horticulturae9060613 - 23 May 2023
Cited by 6 | Viewed by 3435
Abstract
Alternaria brown spot (ABS) is a disease caused by the fungus A. alternata f. sp. citri, which results in lesions on the fruits, leaves, and branches of several mandarin varieties and their hybrids. Due to the high cost of fungicide application, alternative [...] Read more.
Alternaria brown spot (ABS) is a disease caused by the fungus A. alternata f. sp. citri, which results in lesions on the fruits, leaves, and branches of several mandarin varieties and their hybrids. Due to the high cost of fungicide application, alternative methods for controlling ABS need to be studied. Therefore, this study aimed to evaluate the use of essential oils (EOs) from different mandarin varieties to mitigate the effects of ABS. The inhibitory effect of different concentrations (1, 2, 4, 8, and 16 μL·mL−1) of the EOs of Fremont IAC 543 mandarin, IAC 2019Maria mandarin, Murcott IAC 221 tangor, and Late IAC 855 willowleaf on the in vitro mycelial growth of the fungus A. alternata was evaluated. Additionally, the curative and preventive effects of these EOs on the ABS symptoms in detached leaves of Murcott IAC 221 tangor were also assessed. The EO of IAC 2019 Maria mandarin induced less mycelial growth, and consequently, a greater inhibition of the growth of the fungus A. alternata at a concentration of 16 μL·mL−1. This EO was more effective for control than the other oils tested. In the detached leaf experiment, both the curative and preventive treatments at a concentration of 16 μL·mL−1 showed lower values of disease severity. Full article
(This article belongs to the Special Issue Advances in Citrus Pathology and Disease Management)
Show Figures

Figure 1

20 pages, 2363 KB  
Article
Genotyping by Sequencing for SNP-Based Linkage Analysis and the Development of KASPar Markers for Male Sterility and Polyembryony in Citrus
by Rafael Montalt, José Cuenca, María Carmen Vives, Pierre Mournet, Luis Navarro, Patrick Ollitrault and Pablo Aleza
Plants 2023, 12(7), 1567; https://doi.org/10.3390/plants12071567 - 6 Apr 2023
Cited by 13 | Viewed by 4025
Abstract
Polyembryony and male sterility (MS) are essential characters for citrus breeding. MS, coupled with parthenocarpy, allows for addressing the diversification of diploid seedless mandarin varieties, and nucleocytoplasmic MS is the most prevalent system. Polyembryony limits the use of seed parents in scion breeding [...] Read more.
Polyembryony and male sterility (MS) are essential characters for citrus breeding. MS, coupled with parthenocarpy, allows for addressing the diversification of diploid seedless mandarin varieties, and nucleocytoplasmic MS is the most prevalent system. Polyembryony limits the use of seed parents in scion breeding programs, and the recovery of monoembryonic hybrids to be used as female parents is a crucial pre-breeding component. The objectives of this work were the identification of SNPs closely linked with the genes implied in these traits for marker-assisted selection. Genotyping by sequencing was used to genotype 61 diploid hybrids from an F1 progeny recovered from crossing ‘Kiyomi’ and ‘Murcott’ tangors. A total of 6444 segregating markers were identified and used to establish the two parental genetic maps. They consisted of 1374 and 697 markers encompassing 1416.287 and 1339.735 cM for ‘Kiyomi’ and ‘Murcott’, respectively. Phenotyping for MS and polyembryony was performed. The genotype–trait association study identified a genomic region on LG8 which was significantly associated with MS, and a genomic region on LG1 which was significantly associated with polyembryony. Annotation of the identified region for MS revealed 19 candidate genes. One SNP KASPar marker was developed and fully validated for each trait. Full article
(This article belongs to the Special Issue Advances in Breeding, Genetics, and Genomics of Citrus)
Show Figures

Graphical abstract

19 pages, 3713 KB  
Article
Comparative Transcriptomic and Physiological Analyses Reveal Key Factors for Interstocks to Improve Grafted Seedling Growth in Tangor
by Yi Rong, Ling Liao, Sichen Li, Wen Wei, Xiaoyi Bi, Guochao Sun, Siya He and Zhihui Wang
Int. J. Mol. Sci. 2023, 24(7), 6533; https://doi.org/10.3390/ijms24076533 - 31 Mar 2023
Cited by 5 | Viewed by 3010
Abstract
Interstock is an important agronomic technique for regulating plant growth and fruit quality, and overcoming the incompatibility between rootstocks and scions; however, the underlying mechanisms remain largely unknown. In this study, the effects and regulatory mechanisms of tangor grafting, with and without interstocks, [...] Read more.
Interstock is an important agronomic technique for regulating plant growth and fruit quality, and overcoming the incompatibility between rootstocks and scions; however, the underlying mechanisms remain largely unknown. In this study, the effects and regulatory mechanisms of tangor grafting, with and without interstocks, on the growth and development of scions were analyzed by combining morphology, physiology, anatomy and transcriptomics. Morphological and physiological analyses showed that interstocks (‘Aiyuan 38’ and ‘Daya’) significantly improved the growth of seedlings, effectively enhanced the foliar accumulation of chlorophyll and carotenoids, and increased the thickness of leaf tissues. Using ‘Aiyuan 38’ as the interstock, photosynthetic efficiency and starch content of citrus seedlings improved. Transcriptomics showed that genes related to photosynthesis and photosynthetic antenna proteins were upregulated in interstock-treated seedlings, with significant upregulation of photosystem PSI- and PSII-related genes. In addition, multiple key genes may be involved in plant hormone signaling, starch and sucrose metabolism, and transcriptional regulation. Taken together, these findings provide novel insights into the role of interstocks in regulating and contributing to the growth and development of grafted seedlings, and will further define and deploy candidate genes to explore the mechanisms of rootstock-interstock-scion interactions. Full article
(This article belongs to the Section Molecular Plant Sciences)
Show Figures

Figure 1

12 pages, 2822 KB  
Article
Effects of Nitrogen Deficiency and Resupply on the Absorption of Mineral Nutrients by Tangor Cultivar ‘Shiranuhi’ (Citrus unshiu × C. sinensis) Grown in a Hydroponic System
by Seong Heo and Won-Pyo Park
Plants 2022, 11(18), 2351; https://doi.org/10.3390/plants11182351 - 8 Sep 2022
Cited by 5 | Viewed by 7434
Abstract
Tangor (Citrus unshiu × C. sinensis) cultivars obtained through interspecific hybridization have gained popularity in various countries, including South Korea. However, tangor has a relatively short history of cultivation and thus has been less well researched in terms of physiology and [...] Read more.
Tangor (Citrus unshiu × C. sinensis) cultivars obtained through interspecific hybridization have gained popularity in various countries, including South Korea. However, tangor has a relatively short history of cultivation and thus has been less well researched in terms of physiology and opping technology compared to mandarin. In addition, although tangor grows more vigorously than mandarin and thus has high nutrient demands and longer harvest time, it is more prone to various physiological disorders. Furthermore, the demand for nutrients could vary depending on the cultivars even within the same species. Thus, the current study examined the effects of nitrogen deficiency and resupply on the uptake of mineral nutrients using a specific cultivar ‘Shiranuhi’ as a case study. In this study, the tangor cultivar ‘Shiranuhi’ was cultivated in a hydroponics system, which allows the control of nutrient contents, and changes in mineral nutrient contents under nitrogen deficiency and nitrogen resupply were examined. Based on this, the results show the straightforward relationship between nitrogen and other mineral nutrients under a hydroponic system applying the cultivation of tangor. This implies that the hydroponics system can be applied to tangor cultivation and efficiently and widely expanded in Northeast Asia, and the income of growers will increase through the production of high-quality fruits. Full article
(This article belongs to the Special Issue Plant Nutrition Volume II)
Show Figures

Figure 1

23 pages, 10444 KB  
Article
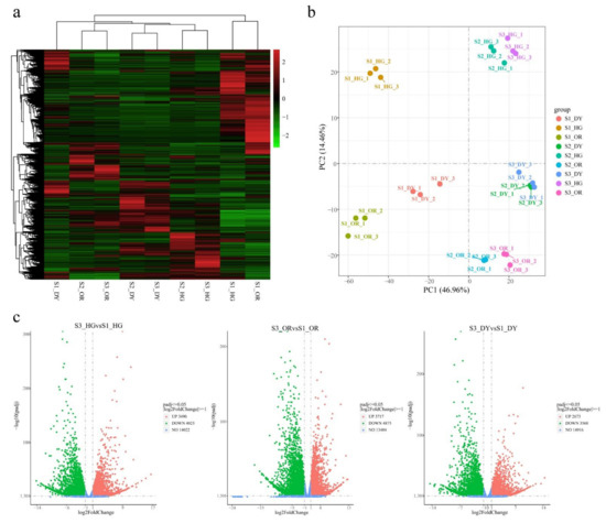
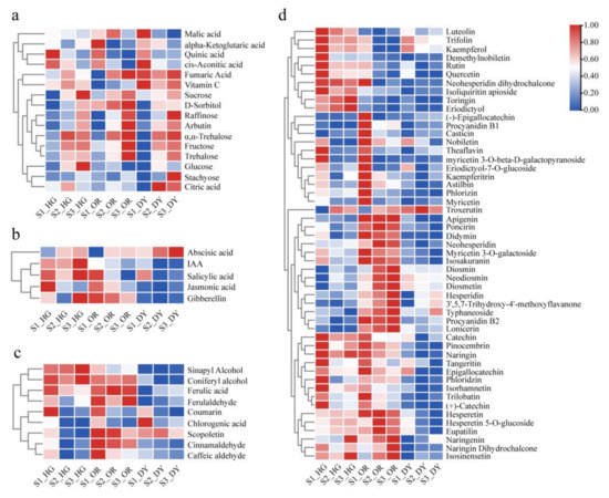
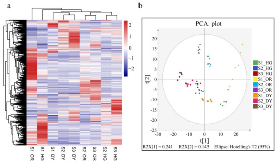
Combined Transcriptome and Metabolome Analyses Reveal Candidate Genes Involved in Tangor (Citrus reticulata × Citrus sinensis) Fruit Development and Quality Formation
by Xiaoyi Bi, Ling Liao, Lijun Deng, Zhenghua Jin, Zehao Huang, Guochao Sun, Bo Xiong and Zhihui Wang
Int. J. Mol. Sci. 2022, 23(10), 5457; https://doi.org/10.3390/ijms23105457 - 13 May 2022
Cited by 25 | Viewed by 4773
Abstract
Tangor, an important citrus type, is a hybrid of orange and mandarin and possesses their advantageous characteristics. Fruit quality is an important factor limiting the development of the citrus industry and highly depends on fruit development and ripening programs. However, fruit development and [...] Read more.
Tangor, an important citrus type, is a hybrid of orange and mandarin and possesses their advantageous characteristics. Fruit quality is an important factor limiting the development of the citrus industry and highly depends on fruit development and ripening programs. However, fruit development and quality formation have not been completely explored in mandarin-orange hybrids. We sequenced the metabolome and transcriptome of three mandarin-orange hybrid cultivars at the early fruiting [90 days after full bloom (DAFB)], color change (180 DAFB), and ripening (270 DAFB) stages. Metabolome sequencing was performed to preliminarily identify the accumulation patterns of primary and secondary metabolites related to fruit quality and hormones regulating fruit development. Transcriptome analysis showed that many genes related to primary metabolism, secondary metabolism, cell wall metabolism, phytohormones, and transcriptional regulation were up-regulated in all three cultivars during fruit development and ripening. Additionally, multiple key genes were identified that may play a role in sucrose, citric acid and flavonoid accumulation, cell wall modification, and abscisic acid signaling, which may provide a valuable resource for future research on enhancement of fruit quality of hybrid citrus. Overall, this study provides new insights into the molecular basis of pulp growth and development regulation and fruit quality formation in mandarin-orange hybrids. Full article
(This article belongs to the Section Molecular Plant Sciences)
Show Figures

Figure 1

Back to TopTop