Metabolomic and Transcriptomic Analyses Provide Insights into Metabolic Networks During Kiyomi Tangors Development and Ripening
Abstract
1. Introduction
2. Results
2.1. Dynamic Change in Organic Acids and Sugars During Citrus Fruit Ripening
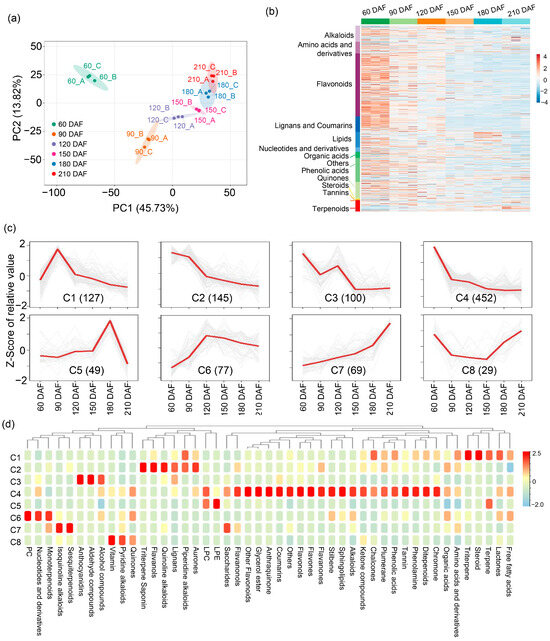
2.2. Changes in Metabolites with Fruit Development and Ripening
2.3. Hormone Dynamics and Their Regulatory Associations with Metabolites During Citrus Fruit Development
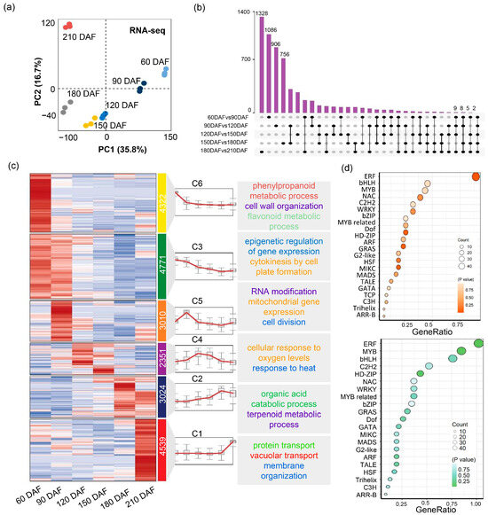
2.4. Transcriptomic Changes During Fruit Development and Ripening
2.5. Transcriptional Regulatory Networks Underlying Soluble Sugar and Organic Acid Metabolism During Citrus Fruit Ripening
3. Discussion
4. Materials and Methods
4.1. Plant Materials
4.2. Quantification of Abscisic Acid (ABA) and 1-Aminocyclopropane-1-Carboxylic Acid (ACC)
4.3. Widely Targeted Metabolomics Analysis
4.4. Sucrose and Organic Acid Determination
4.5. RNA Extraction and Transcriptomic Analysis
4.6. Weighted Correlation Network Analysis and Gene Network Visualization
5. Conclusions
Supplementary Materials
Author Contributions
Funding
Data Availability Statement
Conflicts of Interest
References
- Lü, P.; Yu, S.; Zhu, N.; Chen, Y.R.; Zhou, B.; Pan, Y.; Tzeng, D.; Fabi, J.P.; Argyris, J.; Garcia-Mas, J.; et al. Genome Encode Analyses Reveal the Basis of Convergent Evolution of Fleshy Fruit Ripening. Nat. Plants 2018, 4, 784–791. [Google Scholar] [CrossRef]
- Strazzer, P.; Spelt, C.E.; Li, S.; Bliek, M.; Federici, C.T.; Roose, M.L.; Koes, R.; Quattrocchio, F.M. Hyperacidification of Citrus Fruits by a Vacuolar Proton-Pumping P-ATPase Complex. Nat. Commun. 2019, 10, 744. [Google Scholar] [CrossRef]
- Zhu, K.; Chen, H.; Mei, X.; Lu, S.; Xie, H.; Liu, J.; Chai, L.; Xu, Q.; Wurtzel, E.T.; Ye, J.; et al. Transcription Factor CsMADS3 Coordinately Regulates Chlorophyll and Carotenoid Pools in Citrus Hesperidium. Plant Physiol. 2023, 193, 519–536. [Google Scholar] [CrossRef]
- Paul, V.; Pandey, R.; Srivastava, G.C. The Fading Distinctions between Classical Patterns of Ripening in Climacteric and Non-Climacteric Fruit and the Ubiquity of Ethylene-An Overview. J. Food Sci. Technol. 2012, 49, 1–21. [Google Scholar] [CrossRef]
- Feng, G.; Wu, J.; Xu, Y.; Lu, L.; Yi, H. High-Spatiotemporal-Resolution Transcriptomes Provide Insights into Fruit Development and Ripening in Citrus sinensis. Plant Biotechnol. J. 2021, 19, 1337–1353. [Google Scholar] [CrossRef]
- Kang, C.; Darwish, O.; Geretz, A.; Shahan, R.; Alkharouf, N.; Liu, Z. Genome-Scale Transcriptomic Insights into Early-Stage Fruit Development in Woodland Strawberry Fragaria vesca. Plant Cell 2013, 25, 1960–1978. [Google Scholar] [CrossRef]
- Huang, D.; Zhao, Y.; Cao, M.; Qiao, L.; Zheng, Z.L. Integrated Systems Biology Analysis of Transcriptomes Reveals Candidate Genes for Acidity Control in Developing Fruits of Sweet Orange (Citrus sinensis L. Osbeck). Front. Plant Sci. 2016, 7, 486. [Google Scholar] [CrossRef]
- Pattison, R.J.; Csukasi, F.; Catalá, C. Mechanisms Regulating Auxin Action during Fruit Development. Physiol. Plant. 2014, 151, 62–72. [Google Scholar] [CrossRef]
- Li, S.; Zhu, B.; Pirrello, J.; Xu, C.; Zhang, B.; Bouzayen, M.; Chen, K.; Grierson, D. Roles of RIN and Ethylene in Tomato Fruit Ripening and Ripening-Associated Traits. New Phytol. 2020, 226, 460–475. [Google Scholar] [CrossRef]
- Zhang, S.; Wang, H.; Wang, T.; Zhang, J.; Liu, W.; Fang, H.; Zhang, Z.; Peng, F.; Chen, X.; Wang, N. Abscisic Acid and Regulation of the Sugar Transporter Gene MdSWEET9b Promote Apple Sugar Accumulation. Plant Physiol. 2023, 192, 2081–2101. [Google Scholar] [CrossRef]
- Jia, H.F.; Chai, Y.M.; Li, C.L.; Lu, D.; Luo, J.J.; Qin, L.; Shen, Y.Y. Abscisic Acid Plays an Important Role in the Regulation of Strawberry Fruit Ripening. Plant Physiol. 2011, 157, 188–199. [Google Scholar] [CrossRef] [PubMed]
- Chen, X.; Gao, J.; Shen, Y. Abscisic Acid Controls Sugar Accumulation Essential to Strawberry Fruit Ripening via the FaRIPK1-FaTCP7-FaSTP13/FaSPT Module. Plant J. 2024, 119, 1400–1417. [Google Scholar] [CrossRef]
- Zhang, Z.; Shi, Y.; Ma, Y.; Yang, X.; Yin, X.; Zhang, Y.; Xiao, Y.; Liu, W.; Li, Y.; Li, S.; et al. The Strawberry Transcription Factor FaRAV1 Positively Regulates Anthocyanin Accumulation by Activation of FaMYB10 and Anthocyanin Pathway Genes. Plant Biotechnol. J. 2020, 18, 2267–2279. [Google Scholar] [CrossRef]
- Medina-Puche, L.; Molina-Hidalgo, F.J.; Boersma, M.; Schuurink, R.C.; López-Vidriero, I.; Solano, R.; Franco-Zorrilla, J.M.; Caballero, J.L.; Blanco-Portales, R.; Muñoz-Blanco, J. An R2R3-MYB Transcription Factor Regulates Eugenol Production in Ripe Strawberry Fruit Receptacles. Plant Physiol. 2015, 168, 598–614. [Google Scholar] [CrossRef]
- Fu, B.; Wang, W.; Li, X.; Qi, T.; Shen, Q.; Li, K.; Liu, X.; Li, S.; Allan, A.C.; Yin, X. A Dramatic Decline in Fruit Citrate Induced by Mutagenesis of a NAC Transcription Factor, AcNAC1. Plant Biotechnol. J. 2023, 21, 1695–1706. [Google Scholar] [CrossRef] [PubMed]
- Ma, Q.J.; Sun, M.H.; Lu, J.; Liu, Y.J.; Hu, D.G.; Hao, Y.J. Transcription Factor AREB2 Is Involved in Soluble Sugar Accumulation by Activating Sugar Transporter and Amylase Genes. Plant Physiol. 2017, 174, 2348–2362. [Google Scholar] [CrossRef]
- Huang, T.; Yu, D.; Wang, X. VvWRKY22 Transcription Factor Interacts with VvSnRK1.1/VvSnRK1.2 and Regulates Sugar Accumulation in Grape. Biochem. Biophys. Res. Commun. 2021, 554, 193–198. [Google Scholar] [CrossRef]
- Wang, H.; Xu, K.; Li, X.; Blanco-Ulate, B.; Yang, Q.; Yao, G.; Wei, Y.; Wu, J.; Sheng, B.; Chang, Y.; et al. A Pear S1-bZIP Transcription Factor PpbZIP44 Modulates Carbohydrate Metabolism, Amino Acid, and Flavonoid Accumulation in Fruits. Hortic. Res. 2023, 10, uhad140. [Google Scholar] [CrossRef]
- Fang, H.; Shi, Y.; Liu, S.; Jin, R.; Sun, J.; Grierson, D.; Li, S.; Chen, K. The Transcription Factor CitZAT5 Modifies Sugar Accumulation and Hexose Proportion in Citrus Fruit. Plant Physiol. 2023, 192, 1858–1876. [Google Scholar] [CrossRef] [PubMed]
- Li, S.; Yin, X.; Wang, W.; Liu, X.; Zhang, B.; Chen, K. Citrus CitNAC62 Cooperates with CitWRKY1 to Participate in Citric Acid Degradation via Up-Regulation of CitAco3. J. Exp. Bot. 2017, 68, 3419–3426. [Google Scholar] [CrossRef]
- Wang, R.; Shu, P.; Zhang, C.; Zhang, J.; Chen, Y.; Zhang, Y.; Du, K.; Xie, Y.; Li, M.; Ma, T.; et al. Integrative Analyses of Metabolome and Genome-Wide Transcriptome Reveal the Regulatory Network Governing Flavor Formation in Kiwifruit (Actinidia chinensis). New Phytol. 2022, 233, 373–389. [Google Scholar] [CrossRef]
- Li, B.; Zhu, L.; Yang, N.; Qu, S.; Cao, W.; Ma, W.; Wei, X.; Ma, B.; Ma, F.; Fu, A.; et al. Transcriptional Landscape and Dynamics Involved in Sugar and Acid Accumulation during Apple Fruit Development. Plant Physiol. 2024, 195, 2772–2786. [Google Scholar] [CrossRef]
- Song, X.; Zhang, M.; Wang, T.; Duan, Y.; Ren, J.; Gao, H.; Fan, Y.; Xia, Q.; Cao, H.; Xie, K.; et al. Polyploidization Leads to Salt Stress Resilience via Ethylene Signaling in Citrus Plants. New Phytol. 2025, 246, 176–191. [Google Scholar] [CrossRef] [PubMed]
- Wang, Q.; Chen, H.; Du, B.; Wang, L.; Jing, P.; Wu, H.; Lin, J.; Gao, Y. A Human Tissue Map of 5-Hydroxymethylcytosines Exhibits Tissue Specificity through lncRNA Genes. Genomics 2025, 117, 111085. [Google Scholar] [CrossRef] [PubMed]
- Wei, Q.J.; Ma, Q.L.; Zhou, G.F.; Liu, X.; Ma, Z.Z.; Gu, Q.Q. Identification of Genes Associated with Soluble Sugar and Organic Acid Accumulation in ‘Huapi’ Kumquat (Fortunella crassifolia Swingle) via Transcriptome Analysis. J. Sci. Food Agric. 2021, 101, 4321–4331. [Google Scholar] [CrossRef]
- Deng, S.; Mai, Y.; Niu, J. Fruit Characteristics, Soluble Sugar Compositions and Transcriptome Analysis during the Development of Citrus maxima “Seedless”, and Identification of SUS and INV Genes Involved in Sucrose Degradation. Gene 2019, 689, 131–140. [Google Scholar] [CrossRef] [PubMed]
- Hussain, S.B.; Shi, C.Y.; Guo, L.X.; Kamran, H.M.; Sadka, A.; Liu, Y.Z. Recent Advances in the Regulation of Citric Acid Metabolism in Citrus Fruit. Crit. Rev. Plant Sci. 2017, 36, 241–256. [Google Scholar]
- Gupta, A.K.; Dhua, S.; Sahu, P.P.; Abate, G.; Mishra, P.; Mastinu, A. Variation in Phytochemical, Antioxidant and Volatile Composition of Pomelo Fruit (Citrus grandis (L.) Osbeck) During Seasonal Growth and Development. Plants 2021, 10, 1941. [Google Scholar] [CrossRef]
- Kim, S.S.; Kim, H.J.; Park, K.J.; Kang, S.B.; Park, Y.; Han, S.G.; Kim, M.; Song, Y.H.; Kim, D.S. Metabolomic Profiling of Citrus Unshiu during Different Stages of Fruit Development. Plants 2022, 11, 967. [Google Scholar] [CrossRef]
- Zhang, X.; Wei, X.; Ali, M.M.; Rizwan, H.M.; Li, B.; Li, H.; Jia, K.; Yang, X.; Ma, S.; Li, S.; et al. Changes in the Content of Organic Acids and Expression Analysis of Citric Acid Accumulation-Related Genes during Fruit Development of Yellow (Passiflora edulis f. flavicarpa) and Purple (Passiflora edulis f. edulis) Passion Fruits. Int. J. Mol. Sci. 2021, 22, 5765. [Google Scholar] [CrossRef]
- Jia, D.; Xu, Z.; Chen, L.; Huang, Q.; Huang, C.; Tao, J.; Qu, X.; Xu, X. Analysis of Organic Acid Metabolism Reveals Citric Acid and Malic Acid Play Major Roles in Determining Acid Quality during the Development of Kiwifruit (Actinidia eriantha). J. Sci. Food Agric. 2023, 103, 6055–6069. [Google Scholar] [CrossRef] [PubMed]
- Batista-Silva, W.; Nascimento, V.L.; Medeiros, D.B.; Nunes-Nesi, A.; Ribeiro, D.M.; Zsögön, A.; Araújo, W.L. Modifications in Organic Acid Profiles During Fruit Development and Ripening: Correlation or Causation? Front. Plant Sci. 2018, 9, 1689. [Google Scholar] [CrossRef]
- Perotti, M.F.; Posé, D.; Martín-Pizarro, C. Non-Climacteric Fruit Development and Ripening Regulation: “The Phytohormones Show”. J. Exp. Bot. 2023, 74, 6237–6253. [Google Scholar] [CrossRef] [PubMed]
- Wu, S.; Wu, D.; Song, J.; Zhang, Y.; Tan, Q.; Yang, T.; Yang, J.; Wang, S.; Xu, J.; Xu, W.; et al. Metabolomic and Transcriptomic Analyses Reveal New Insights into the Role of Abscisic Acid in Modulating Mango Fruit Ripening. Hortic. Res. 2022, 9, uhac102. [Google Scholar] [CrossRef]
- Li, S.; Wang, W.; Ma, Y.; Liu, S.; Grierson, D.; Yin, X.; Chen, K. Citrus CitERF6 Contributes to Citric Acid Degradation via Upregulation of CitAclα1, Encoding ATP-Citrate Lyase Subunit α. J. Agric. Food Chem. 2020, 68, 10081–10087. [Google Scholar] [CrossRef]
- Hu, X.; Li, S.; Lin, X.; Fang, H.; Shi, Y.; Grierson, D.; Chen, K. Transcription Factor CitERF16 Is Involved in Citrus Fruit Sucrose Accumulation by Activating CitSWEET11d. Front. Plant Sci. 2021, 12, 809619. [Google Scholar] [CrossRef]
- Lu, L.; Delrot, S.; Fan, P.; Zhang, Z.; Wu, D.; Dong, F.; García-Caparros, P.; Li, S.; Dai, Z.; Liang, Z. The Transcription Factors ERF105 and NAC72 Regulate Expression of a Sugar Transporter Gene and Hexose Accumulation in Grape. Plant Cell 2025, 37, koae326. [Google Scholar] [CrossRef]
- Ma, L.; Gao, Q.; Liu, Y.; He, S.; Xiang, H.; Wu, M.; Xu, X.; Luo, Z.; Li, H.; Yang, J.; et al. NAP-Dependent Crosstalk between Ethylene Biosynthesis and Abscisic Acid Signaling Pathway Coordinately Modulates Leaf Senescence in Plants. Plant J. 2025, 122, e70245. [Google Scholar] [CrossRef]
- Wang, J.; Yu, Y.; Guo, S.; Zhang, J.; Ren, Y.; Tian, S.; Li, M.; Liao, S.; Gong, G.; Zhang, H.; et al. A Natural Variant of NON-RIPENING Promotes Fruit Ripening in Watermelon. Plant Cell 2025, 37, koae313. [Google Scholar] [CrossRef]
- Zhang, B.; Wang, X.; Yue, Q.; Zhang, W.; Liu, H.; Zhang, T.; Zhao, L.; Guan, Q.; You, C.; An, J.; et al. Autosuppression of MdNAC18.1 Endowed by a 61-bp Promoter Fragment Duplication Delays Maturity Date in Apple. Plant Biotechnol. J. 2025, 23, 1216–1229. [Google Scholar] [CrossRef] [PubMed]
- Zhang, B.; Yang, H.J.; Li, Y.N.; Zhu, Z.Z.; Zhao, Z.Y.; Yang, Y.Z. MdNAC5: A Key Regulator of Fructose Accumulation in Apple Fruit. New Phytol. 2024, 244, 2458–2473. [Google Scholar] [CrossRef]
- Dai, J.; Xu, Z.; Fang, Z.; Han, Q.; Shi, P.; Zhu, J.; Cao, L.; Liu, H.; Hu, Y.; Zhao, C. NAC Transcription Factor PpNAP4 Modulates Sucrose Accumulation by Activating the Expression of PpSUS1 and PpSPS2 during Peach Ripening. Hortic. Plant J. 2025, in press. [Google Scholar] [CrossRef]
- Floková, K.; Tarkowská, D.; Miersch, O.; Strnad, M.; Wasternack, C.; Novák, O. UHPLC-MS/MS Based Target Profiling of Stress-Induced Phytohormones. Phytochemistry 2014, 105, 147–157. [Google Scholar] [CrossRef]
- Li, Y.; Zhou, C.; Yan, X.; Zhang, J.; Xu, J. Simultaneous Analysis of Ten Phytohormones in Sargassum Horneri by High-Performance Liquid Chromatography with Electrospray Ionization Tandem Mass Spectrometry. J. Sep. Sci. 2016, 39, 1804–1813. [Google Scholar] [CrossRef]
- Chen, W.; Gong, L.; Guo, Z.; Wang, W.; Zhang, H.; Liu, X.; Yu, S.; Xiong, L.; Luo, J. A Novel Integrated Method for Large-Scale Detection, Identification, and Quantification of Widely Targeted Metabolites: Application in the Study of Rice Metabolomics. Mol. Plant 2013, 6, 1769–1780. [Google Scholar] [CrossRef]
- Wang, T.T.; Song, X.; Zhang, M.; Fan, Y.J.; Ren, J.; Duan, Y.Y.; Guan, S.; Luo, X.; Yang, W.H.; Cao, H.X.; et al. CsCPC, an R3-MYB Transcription Factor, Acts as a Negative Regulator of Citric Acid Accumulation in Citrus. Plant J. 2025, 121, e17189. [Google Scholar] [CrossRef]
- Chen, S.; Zhou, Y.; Chen, Y.; Gu, J. Fastp: An Ultra-Fast All-in-One FASTQ Preprocessor. Bioinformatics 2018, 34, i884–i890. [Google Scholar] [CrossRef] [PubMed]
- Dobin, A.; Davis, C.A.; Schlesinger, F.; Drenkow, J.; Zaleski, C.; Jha, S.; Batut, P.; Chaisson, M.; Gingeras, T.R. STAR: Ultrafast Universal RNA-Seq Aligner. Bioinformatics 2013, 29, 15–21. [Google Scholar] [CrossRef] [PubMed]
- Liao, Y.; Smyth, G.K.; Shi, W. featureCounts: An Efficient General Purpose Program for Assigning Sequence Reads to Genomic Features. Bioinformatics 2014, 30, 923–930. [Google Scholar] [CrossRef]
- Love, M.I.; Huber, W.; Anders, S. Moderated Estimation of Fold Change and Dispersion for RNA-Seq Data with DESeq2. Genome Biol. 2014, 15, 550. [Google Scholar] [CrossRef] [PubMed]
- Gu, Z.; Eils, R.; Schlesner, M. Complex Heatmaps Reveal Patterns and Correlations in Multidimensional Genomic Data. Bioinformatics 2016, 32, 2847–2849. [Google Scholar] [CrossRef]
- Tian, F.; Yang, D.C.; Meng, Y.Q.; Jin, J.; Gao, G. PlantRegMap: Charting Functional Regulatory Maps in Plants. Nucleic Acids Res. 2020, 48, D1104–D1113. [Google Scholar] [CrossRef] [PubMed]
- Yu, G.; Wang, L.G.; Han, Y.; He, Q.Y. clusterProfiler: An R Package for Comparing Biological Themes Among Gene Clusters. OMICS J. Integr. Biol. 2012, 16, 284–287. [Google Scholar] [CrossRef] [PubMed]
- Jin, J.; Tian, F.; Yang, D.C.; Meng, Y.Q.; Kong, L.; Luo, J.; Gao, G. PlantTFDB 4.0: Toward a Central Hub for Transcription Factors and Regulatory Interactions in Plants. Nucleic Acids Res. 2017, 45, D1040–D1045. [Google Scholar] [CrossRef] [PubMed]
- Grant, C.E.; Bailey, T.L.; Noble, W.S. FIMO: Scanning for Occurrences of a given Motif. Bioinformatics 2011, 27, 1017–1018. [Google Scholar] [CrossRef]
- Kohl, M.; Wiese, S.; Warscheid, B. Cytoscape: Software for Visualization and Analysis of Biological Networks. In Data Mining in Proteomics: From Standards to Applications; Hamacher, M., Eisenacher, M., Stephan, C., Eds.; Humana Press: Totowa, NJ, USA, 2011; pp. 291–303. ISBN 978-1-60761-987-1. [Google Scholar]






Disclaimer/Publisher’s Note: The statements, opinions and data contained in all publications are solely those of the individual author(s) and contributor(s) and not of MDPI and/or the editor(s). MDPI and/or the editor(s) disclaim responsibility for any injury to people or property resulting from any ideas, methods, instructions or products referred to in the content. |
© 2025 by the authors. Licensee MDPI, Basel, Switzerland. This article is an open access article distributed under the terms and conditions of the Creative Commons Attribution (CC BY) license (https://creativecommons.org/licenses/by/4.0/).
Share and Cite
Song, X.; Wang, T.; Zhao, P.; Fan, Y.; He, L.; Zhang, Y.; Wang, Z.; Ma, X.; Xiao, C.; Jiang, Y.; et al. Metabolomic and Transcriptomic Analyses Provide Insights into Metabolic Networks During Kiyomi Tangors Development and Ripening. Plants 2025, 14, 2751. https://doi.org/10.3390/plants14172751
Song X, Wang T, Zhao P, Fan Y, He L, Zhang Y, Wang Z, Ma X, Xiao C, Jiang Y, et al. Metabolomic and Transcriptomic Analyses Provide Insights into Metabolic Networks During Kiyomi Tangors Development and Ripening. Plants. 2025; 14(17):2751. https://doi.org/10.3390/plants14172751
Chicago/Turabian StyleSong, Xin, Tingting Wang, Peng Zhao, Yanjie Fan, Ligang He, Yu Zhang, Zhijing Wang, Xiaofang Ma, Cui Xiao, Yingchun Jiang, and et al. 2025. "Metabolomic and Transcriptomic Analyses Provide Insights into Metabolic Networks During Kiyomi Tangors Development and Ripening" Plants 14, no. 17: 2751. https://doi.org/10.3390/plants14172751
APA StyleSong, X., Wang, T., Zhao, P., Fan, Y., He, L., Zhang, Y., Wang, Z., Ma, X., Xiao, C., Jiang, Y., Song, F., & Wu, L. (2025). Metabolomic and Transcriptomic Analyses Provide Insights into Metabolic Networks During Kiyomi Tangors Development and Ripening. Plants, 14(17), 2751. https://doi.org/10.3390/plants14172751

