Due to scheduled maintenance work on our servers, there may be short service disruptions on this website between 11:00 and 12:00 CEST on March 28th.
Sign in to use this feature.

Years

Between: -

Subjects

remove_circle_outline
remove_circle_outline
remove_circle_outline
remove_circle_outline
remove_circle_outline
remove_circle_outline
remove_circle_outline
remove_circle_outline
remove_circle_outline

Journals

remove_circle_outline
remove_circle_outline
remove_circle_outline
remove_circle_outline
remove_circle_outline
remove_circle_outline
remove_circle_outline

Article Types

Countries / Regions

remove_circle_outline
remove_circle_outline
remove_circle_outline
remove_circle_outline

Search Results (715)

Search Parameters:
Keywords = swath

Order results
Result details
Results per page
Select all
Export citation of selected articles as:
17 pages, 1229 KB  
Article
A Tutorial on Using Untargeted Metabolomics Data of Human Excreta to Investigate Drug Excretion and Wastewater Entry
by Shihang Han, Marieke A. J. Hof, Stephan J. L. Bakker, Gérard Hopfgartner, Eelko Hak and Frank Klont
Environments 2026, 13(4), 179; https://doi.org/10.3390/environments13040179 - 24 Mar 2026
Abstract
Environmental scientists are increasingly monitoring therapeutic drugs and their metabolites in water systems, requiring knowledge of human drug metabolism and excretion. Many published studies, however, rely on data from small-scale human metabolism trials, typically involving around six (healthy, young, male) volunteers. Their generalizability [...] Read more.
Environmental scientists are increasingly monitoring therapeutic drugs and their metabolites in water systems, requiring knowledge of human drug metabolism and excretion. Many published studies, however, rely on data from small-scale human metabolism trials, typically involving around six (healthy, young, male) volunteers. Their generalizability to real-world drug users may be limited, potentially biasing environmental monitoring efforts. Here, we leveraged untargeted LC-SWATH/MS pharmacometabolomics data from 283 potential living kidney donors and 688 kidney transplant recipients to characterize the 24 h urinary excretion profiles of two widely used diuretics frequently monitored in wastewater, hydrochlorothiazide and furosemide. Both are expected to be excreted largely unchanged, which our analyses confirmed. For hydrochlorothiazide, however, we also identified (using reference standards) the previously underreported transformation products chlorothiazide and salamide. These findings highlight the relevance and capability of using untargeted metabolomics data from human excreta to provide insights from large, real-world cohorts into which chemicals enter wastewater systems, with both drugs serving as exemplary case studies for analogous analyses of other drugs. In particular, the qualitative information obtained (e.g., accurate mass, retention time, fragment spectra) may inform targeted biomonitoring and highlight cases where consensus-based estimates of excreted drug or metabolite fractions are overestimated. Full article
Show Figures

Figure 1

23 pages, 1139 KB  
Article
Pharmacometabolomics Detects Unreported Clopidogrel Metabolites in the Urine of Kidney and Liver Transplant Recipients
by Cassandra Piccolotto, Stephan J. L. Bakker, Vincent E. de Meijer, Gérard Hopfgartner, Peter Fodran, Frank Klont and TransplantLines Investigators
Metabolites 2026, 16(3), 210; https://doi.org/10.3390/metabo16030210 - 21 Mar 2026
Viewed by 211
Abstract
Background/Objectives: Clopidogrel is a widely prescribed antiplatelet prodrug that requires bioactivation, primarily by the polymorphic CYP2C19 enzyme. Genetic variation in this enzyme leads to differences in active metabolite formation and has prompted the development of pharmacogenetics-guided prescribing. However, current pharmacogenetic strategies are [...] Read more.
Background/Objectives: Clopidogrel is a widely prescribed antiplatelet prodrug that requires bioactivation, primarily by the polymorphic CYP2C19 enzyme. Genetic variation in this enzyme leads to differences in active metabolite formation and has prompted the development of pharmacogenetics-guided prescribing. However, current pharmacogenetic strategies are grounded in drug metabolism knowledge derived from mass balance studies conducted in small groups of healthy volunteers. This narrow evidence base may limit the data’s applicability to real-world settings, where factors like polypharmacy or altered organ function may influence drug response. Methods: Pharmacogenetics could benefit from real-world drug metabolism and excretion studies, which we conducted for clopidogrel in 38 kidney and 16 liver transplant recipients from the TransplantLines Biobank and Cohort Study (NCT03272841), utilizing existing LC-SWATH/MS pharmacometabolomic data. Clopidogrel-associated metabolic signals were identified using xenobiotic metabolism knowledge and literature-reported pathways. Results: Across both transplant groups, 26 clopidogrel-associated features were prioritized, of which some matched previously reported urinary metabolites, had previously been observed in plasma, or represented previously unreported metabolites. Clopidogrel carboxylic acid predominated in kidney transplant recipients, whereas its glucuronide form was most abundant in liver transplant recipients. Notably, unmetabolized clopidogrel was consistently detected across all patients. Moreover, our data support a thiol desulfurization route, aligning with emerging evidence of clopidogrel’s role as a hydrogen sulfide-releasing drug. Conclusions: More (putative) clopidogrel metabolites were detected than previously reported, demonstrating the value of pharmacometabolomics in expanding our understanding of drug metabolism. This approach provides novel data that may complement pharmacogenetics research to understand clopidogrel response variability among treated patients. Full article
Show Figures

Figure 1

22 pages, 6253 KB  
Article
Spreading Uniformity and Parameter Optimization of Multi-Rotor UAVs for Granular Fertilizer Application
by Xiaoyu Chen, Ruirui Zhang, Chenchen Ding, Weiwei Zhang, Peng Hu, Yue Chao and Liping Chen
Agronomy 2026, 16(6), 662; https://doi.org/10.3390/agronomy16060662 - 20 Mar 2026
Viewed by 177
Abstract
Unmanned Aerial Vehicle (UAV) fertilization is important for precision agriculture. However, multi-rotor UAVs show a lot of inconsistencies in homogeneity and unclear deposition patterns when they spread granular fertilizer in different operational situations. This study utilized the DJI T40 UAV to measure discharge [...] Read more.
Unmanned Aerial Vehicle (UAV) fertilization is important for precision agriculture. However, multi-rotor UAVs show a lot of inconsistencies in homogeneity and unclear deposition patterns when they spread granular fertilizer in different operational situations. This study utilized the DJI T40 UAV to measure discharge rates and create a correlation model. An orthogonal design combined DEM simulation with field experiments to look at how flight height and disc speed affected spreading uniformity and effective swath for single and overlapping flight paths. The discharge rate has a strong linear relationship with control parameters (R2 > 0.94), which means that it is very easy to predict for all particle sizes. Single-pass deposition shows an “M-shaped” bimodal profile with particles of different sizes arranged in a radial pattern. The best values for H and n were found to be 7 m and 1200 rpm, respectively, and gave a 10 m effective swath width and a coefficient of variation (CV) of 13.79%. Deposition patterns change nonlinearly with flight height and disc speed. Particle size consistency is critical for distribution stability, with flight height being the key quality determinant and particle size variation the primary source of instability. Full article
Show Figures

Figure 1

17 pages, 2354 KB  
Article
Real-Time Intelligent Detection Algorithm for Ship Targets in High-Resolution Wide-Swath Sea Surface Images Captured by Airborne Cameras
by Haiying Liu, Qiang Fu, Haoyu Wang, Huaide Zhou, Yingchao Li and Huilin Jiang
Sensors 2026, 26(6), 1786; https://doi.org/10.3390/s26061786 - 12 Mar 2026
Viewed by 176
Abstract
The critical task of ship detection in aerial imagery for maritime monitoring faces significant challenges in achieving real-time performance on embedded platforms. These challenges arise from the large data volume inherent in wide-format aerial images and the pronounced scale variations among vessels. To [...] Read more.
The critical task of ship detection in aerial imagery for maritime monitoring faces significant challenges in achieving real-time performance on embedded platforms. These challenges arise from the large data volume inherent in wide-format aerial images and the pronounced scale variations among vessels. To address this issue, an optimized YOLOv8-based model is proposed. Scale adaptability is enhanced by incorporating a Multi-Scale Fusion (MSF) module into the backbone. In addition, a lightweight Group-Wise Scale Fusion Neck (GSF-Neck) with a parallel multi-branch structure is designed to facilitate adaptive multi-scale feature fusion while reducing computational overhead. The proposed model achieves a state-of-the-art mAP@0.5 of up to 94.55% on a dedicated aerial ship dataset, outperforming other major detectors. When deployed on an RK3588 embedded system using a sliding window strategy to process single 300 MB images, it maintains a stable processing speed of ≥2 fps. Compared to the baseline under identical conditions, the model proposed in this study improves mAP by 1.4% with a 6.6% reduction in FPS, effectively balancing detection performance and computational efficiency. Full article
(This article belongs to the Section Environmental Sensing)
Show Figures

Figure 1

23 pages, 9338 KB  
Article
Geometry-Driven Phase Error Estimation for Azimuth Multi-Channel SAR via Global Radar Landmark Control Point Library
by Tingting Jin, Zheng Li, Feng Wang and Hui Long
Sensors 2026, 26(5), 1622; https://doi.org/10.3390/s26051622 - 5 Mar 2026
Viewed by 220
Abstract
Azimuth multi-channel synthetic aperture radar (SAR) is a core technology for achieving high-resolution wide-swath (HRWS) imaging. However, inter-channel phase inconsistency causes image amplitude distortion and phase accuracy degradation, which severely affects subsequent applications. Existing phase error estimation methods face specific limitations: the performance [...] Read more.
Azimuth multi-channel synthetic aperture radar (SAR) is a core technology for achieving high-resolution wide-swath (HRWS) imaging. However, inter-channel phase inconsistency causes image amplitude distortion and phase accuracy degradation, which severely affects subsequent applications. Existing phase error estimation methods face specific limitations: the performance of subspace-based approaches degrades in complex scenes due to unreliable covariance matrix estimation, while conventional frequency-domain correlation methods rely on manual selection of strong scatterers, introducing inefficiency and subjectivity that precludes autonomous deployment. To address these issues, this paper proposes a geometry-driven inter-channel phase error estimation framework based on Global Radar Landmark Control Point Library (GRL-CP). The proposed framework replaces scene-dependent target selection with geometric-prior-driven control point activation. The GRL-CP library stores only the geodetic coordinates and scattering stability attributes of globally persistent radar landmarks, rather than image patches. For a new SAR acquisition, the echo position of these landmarks are predicted using a range–Doppler geometric model, enabling fully automatic and reliable control point activation. Based on the activated radar landmarks, inter-channel phase error is estimated using a frequency-domain correlation scheme. Experimental results on multi-channel spaceborne SAR datasets demonstrate that the proposed method achieves improved stability and accuracy under complex terrain scenarios. Full article
(This article belongs to the Special Issue Advances in Multichannel Radar Systems)
Show Figures

Figure 1

24 pages, 1551 KB  
Article
Understanding Pathophysiological Complexity of Feline Hypertrophic Cardiomyopathy Using SWATH-MS Plasma Proteomics
by Halley Gora Ravuri, Andrea L. Daniels, Pawel Sadowski and Paul C. Mills
Animals 2026, 16(5), 781; https://doi.org/10.3390/ani16050781 - 2 Mar 2026
Viewed by 357
Abstract
Establishing plasma biomarkers in the veterinary field has always been a challenge, due to a lack of significant understanding of pathophysiological attributes of disease. Advances in mass spectrometry-based proteomic techniques have improved plasma biomarker discovery in veterinary medicine. Feline hypertrophic cardiomyopathy is the [...] Read more.
Establishing plasma biomarkers in the veterinary field has always been a challenge, due to a lack of significant understanding of pathophysiological attributes of disease. Advances in mass spectrometry-based proteomic techniques have improved plasma biomarker discovery in veterinary medicine. Feline hypertrophic cardiomyopathy is the most common cardiac disease in cats and has a complex and not fully elucidated pathophysiology. This study aimed to use SWATH-MS proteomics to identify novel plasma biomarkers for fHCM and to further elucidate disease pathogenesis. Plasma was collected from 20 cats, consisting of healthy controls (n = 10) and a HCM group (n = 10). Cats with fHCM, were diagnosed by echocardiography and disease statuses were determined by a veterinary cardiologist. Undepleted cat plasma samples were digested using FASP and quantitative analysis was performed using DIA-NN. A total of 40 plasma proteins were found to be dysregulated, primarily associated with innate and humoral responses, including complement C7 and C9 and properdin proteins. Other dysregulated proteins were involved in blood coagulation (fibrinogen, fibulin-1), lipid metabolism (apolipoproteins), and inflammation pathways (transthyretin and plasminogen). These findings provide possible biomarkers for fHCM, with the potential to detect disease before clinical signs become evident, which is a significant outcome for fHCM. These proteomic changes suggest critical pathways for earlier intervention and could potentially lead to more effective treatment outcomes. Furthermore, having significant similarity to human disease strengthens the case for using cats as a potential translational model for hHCM. Full article
(This article belongs to the Section Companion Animals)
Show Figures

Graphical abstract

26 pages, 20096 KB  
Article
Enhanced Sea Ice Classification Method for Dual-Polarization TOPSAR via Limited Full-Polarimetric Knowledge Distillation
by Di Yin, Jiande Zhang, Jiayuan Shen, Jitong Duan, Xiaochen Wang, Guangyao Zhou, Bing Han and Wen Hong
Remote Sens. 2026, 18(4), 666; https://doi.org/10.3390/rs18040666 - 22 Feb 2026
Viewed by 274
Abstract
Accurate large-scale sea ice classification is vital for Arctic maritime activities. However, this task faces a fundamental challenge. Operational surveillance is restricted to wide-swath dual-polarization data, which limits classification precision due to polarimetric information deficiency. Conversely, while the quad-polarization mode offers the comprehensive [...] Read more.
Accurate large-scale sea ice classification is vital for Arctic maritime activities. However, this task faces a fundamental challenge. Operational surveillance is restricted to wide-swath dual-polarization data, which limits classification precision due to polarimetric information deficiency. Conversely, while the quad-polarization mode offers the comprehensive scattering details required for more accurate classification, its narrow swath width prevents efficient large-scale monitoring. To address this challenge, we propose an enhanced sea ice classification method relying on limited co-region quad-polarization information to enhance dual-polarization data classification accuracy across larger spatiotemporal scales. Specifically, we construct a polarization-guided cross-mode knowledge distillation framework featuring an asymmetric teacher–student architecture. In this design, a hybrid CNN-Transformer teacher extracts robust scattering features from quad-polarization data to guide a lightweight student network operating on dual-polarization inputs. Through this transfer, the student acquires rich feature representations comparable to quad-polarization data, effectively compensating for the missing polarimetric scattering information. Experimental results on GF3-02 data demonstrate that the proposed method significantly outperforms the standalone dual-polarization network baseline, achieving an overall accuracy of 86.15%. This validates the effectiveness of the proposed method in enabling high-precision sea ice classification for large-scale monitoring. Full article
(This article belongs to the Special Issue Cutting-Edge PolSAR Imaging Applications and Techniques)
Show Figures

Figure 1

36 pages, 2898 KB  
Article
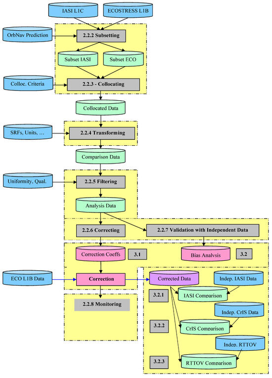
On-Orbit Correction of ECOSTRESS Radiances by Comparison with IASI Hyperspectral Sounders
by David S. Wethey, Sarah A. Woodin and Jorge Vazquez-Cuervo
Remote Sens. 2026, 18(4), 622; https://doi.org/10.3390/rs18040622 - 16 Feb 2026
Viewed by 464
Abstract
Radiance data from ECOSTRESS (ECOsystem Spaceborne Thermal Radiometer Experiment on Space Station), which is the first of a planned virtual constellation of wide-swath ultra-high-resolution thermal satellites, were used to test the concept of on-orbit cross-calibration based on the Global Space-based Inter-Calibration System (GSICS) [...] Read more.
Radiance data from ECOSTRESS (ECOsystem Spaceborne Thermal Radiometer Experiment on Space Station), which is the first of a planned virtual constellation of wide-swath ultra-high-resolution thermal satellites, were used to test the concept of on-orbit cross-calibration based on the Global Space-based Inter-Calibration System (GSICS) with the Infrared Atmospheric Sounding Interferometer (IASI) as the reference. Validation of the results was performed using comparisons of corrected ECOSTRESS radiances with strictly independent data from IASI and the Cross-Track Infrared Sounder (CrIS) and with RTTOV radiative transfer simulations of clear-sky observations in iQuam (the NOAA in situ sea surface temperature quality monitor database). ECOSTRESS has known brightness temperature biases in ECOSTRESS Collections 1 and 2, and the biases of Collection 2 are expected to remain in Collection 3 because it retains the Collection 2 radiance calibrations. Our approach reduced both the brightness temperature bias and the temperature dependence of the bias in both Collections 1 and 2 by one to two orders of magnitude. The necessary radiance correction coefficients are provided. The results support the proof-of-concept on-orbit cross-calibration method based on GSICS. Full article
(This article belongs to the Section Earth Observation Data)
Show Figures

Figure 1

28 pages, 8176 KB  
Article
An Intercomparison of Underground Coal Mine Methane Emission Estimation in Shanxi, China: S5P/TROPOMI vs. GF-5B/AHSI
by Zhaojun Yang, Jun Li, Wang Liu, Jie Yang, Hao Sun, Lailiang Shi, Dewei Yin and Kai Qin
Remote Sens. 2026, 18(4), 603; https://doi.org/10.3390/rs18040603 - 14 Feb 2026
Viewed by 315
Abstract
Coal mining is a major source of methane emissions globally, and monitoring these emissions has become a sustained area of interest in both scientific research and policy-making. Coal mine methane emissions typically manifest as discrete point sources, such as individual mines or ventilation [...] Read more.
Coal mining is a major source of methane emissions globally, and monitoring these emissions has become a sustained area of interest in both scientific research and policy-making. Coal mine methane emissions typically manifest as discrete point sources, such as individual mines or ventilation shafts, and spatially concentrated area sources, such as mining clusters. In recent years, satellite remote sensing technology has become a key tool for monitoring and assessing methane emissions from coal mines. Notable progress has been made in quantifying emissions through point-source inversion using high-resolution satellite data, such as GF-5B/AHSI, and in estimating regional-scale area-source emissions using wide-swath instruments, such as S5P/TROPOMI. However, there remains a lack of systematic comparison between inversion results derived from these two types of satellite data with differing spatial resolutions. This study comprehensively analyzes the strengths and limitations of the GF-5B/AHSI and S5P/TROPOMI sensors for quantifying methane emissions. It conducts a spatiotemporal comparative analysis of point-source and area-source methane emission datasets from the coal-mining regions of Shanxi Province. The research aims to clarify the intrinsic relationship between remote-sensing data at different observational scales and to systematically evaluate how prior information on emission-source locations influences emission quantification results. The comparative analysis between TROPOMI grid-level emissions and GF-5B/AHSI point-source emissions indicates that TROPOMI-gridded emission data, owing to its longer time series, can more effectively characterize the annual-average methane emission levels in mining areas. Meanwhile, high-resolution observations from GF-5B/AHSI show distinct advantages in detecting small-scale plumes and attributing emissions to specific facilities. Although the regional-average emissions derived from TROPOMI are significantly higher than point-source emission rate estimates, their data ranges overlap within their uncertainty intervals, demonstrating substantial consistency between the monitoring results of the two methods. Furthermore, the study reveals that when key emission facilities, such as ventilation shafts, are located far from the core operational areas of mines, relying solely on point-source observations may not fully capture the spatial distribution pattern of methane emissions at the mine scale. Full article
(This article belongs to the Special Issue Using Remote Sensing Technology to Quantify Greenhouse Gas Emissions)
Show Figures

Figure 1

22 pages, 25750 KB  
Article
Rainforest Monitoring Using Deep Learning and Short Time Series of Sentinel-1 IW Data
by Ricardo Dal Molin, Laetitia Thirion-Lefevre, Régis Guinvarc’h and Paola Rizzoli
Remote Sens. 2026, 18(4), 598; https://doi.org/10.3390/rs18040598 - 14 Feb 2026
Viewed by 287
Abstract
The latest advances in remote sensing play a central role in providing Earth observation (EO) data for numerous applications in the scope of reaching environmentally sustainable goals. However, over tropical rainforests, optical imaging is often hindered by extensive cloud coverage, which means that [...] Read more.
The latest advances in remote sensing play a central role in providing Earth observation (EO) data for numerous applications in the scope of reaching environmentally sustainable goals. However, over tropical rainforests, optical imaging is often hindered by extensive cloud coverage, which means that analysis-ready images are mostly restricted to the dry season. In this study, we propose combining radar features extracted from short time series of Sentinel-1 Interferometric Wide Swath (IW) data with a deep learning-based classification scheme to continuously monitor the state of forests. The proposed methodology is based on the joint use of SAR backscatter and interferometric coherences at different temporal baselines to perform pixel-wise classification of land cover classes of interest. However, we show that for a sequence of Sentinel-1 time series, different land cover classes exhibit particular seasonal-dependent variations. Another challenge in performing short-term predictions stems from the fact that ground truths are usually available only on a yearly basis. To address these challenges, we propose a seasonal sampling of the training data, masked by potential deforestation, along with a classification based on a modified U-Net model. The classification results show that overall accuracies above 90% can be achieved throughout the whole year with the proposed method, emerging as a potential tool for mapping rainforests with unprecedented temporal resolution. Full article
Show Figures

Figure 1

20 pages, 10595 KB  
Article
A Model and Learning-Aided Target Decomposition Method for Dual Polarimetric SAR Data
by Junwu Deng, Jing Xu, Chunhui Yu and Siwei Chen
Remote Sens. 2026, 18(4), 595; https://doi.org/10.3390/rs18040595 - 14 Feb 2026
Viewed by 290
Abstract
Target decomposition is an essential method for the interpretation of polarimetric Synthetic Aperture Radar (SAR). Most current polarimetric target decomposition methods are designed for quad-pol SAR data, while there is a scarcity of methods tailored for dual-pol SAR data, and these methods often [...] Read more.
Target decomposition is an essential method for the interpretation of polarimetric Synthetic Aperture Radar (SAR). Most current polarimetric target decomposition methods are designed for quad-pol SAR data, while there is a scarcity of methods tailored for dual-pol SAR data, and these methods often struggle to accurately capture the complete scattering components of targets. Compared to quad-pol SAR, space-borne SAR systems more frequently acquire dual-pol SAR data, which offers a wider observation swath and higher resolution. The fast generalized polarimetric target decomposition (FGPTD) method has exhibited excellent target decomposition performance for quad-pol SAR data by searching for the optimal scattering models through nonlinear optimization. To address the core problem of inaccurate scattering component extraction in dual-pol SAR, deep learning is adopted to simulate the nonlinear optimization process of the FGPTD method. Its powerful nonlinear mapping capability enables the model to learn the intrinsic correlation between dual-pol SAR data and the complete scattering components obtained by FGPTD. Therefore, this paper proposes a model and learning-aided target decomposition method for dual-pol SAR. Firstly, FGPTD is performed on existing quad-pol SAR data. Subsequently, a mapping set between dual-pol SAR data and scattering components is constructed. Then, a neural network that integrates residual connections and dilated convolutional kernels is trained using the constructed mapping set. Finally, the well-trained neural network is tested on dual-pol SAR data from other regions and other sensors. Experimental results demonstrate that the proposed method’s target decomposition results are close to those of quad-pol target decomposition and superior to current state-of-the-art dual-pol target decomposition methods. Full article
(This article belongs to the Special Issue Machine Learning for Remote-Sensing Data Processing and Analysis)
Show Figures

Figure 1

11 pages, 746 KB  
Article
Evaluation of DJI AGRAS T30, Airplane, and Ground Sprayer Spray Deposition on Tassel-Stage Corn
by Livia Ianhez Pereira, Xiao Li, Ryan Langemeier, Justin McCaghren, Simerjeet Virk and Andrew J. Price
Agronomy 2026, 16(4), 446; https://doi.org/10.3390/agronomy16040446 - 13 Feb 2026
Viewed by 338
Abstract
Mid- to late-season crop protection in tall crops like corn often relies on aerial spraying, including with unmanned aerial vehicles (UAVs). However, information on UAV spray consistency remains limited. This study compared spray depositions from a DJI Agras T30 UAV, airplane, and ground [...] Read more.
Mid- to late-season crop protection in tall crops like corn often relies on aerial spraying, including with unmanned aerial vehicles (UAVs). However, information on UAV spray consistency remains limited. This study compared spray depositions from a DJI Agras T30 UAV, airplane, and ground sprayer on tassel-stage corn to simulate fungicide applications, while assessing the influences of key UAV operational parameters and the use of drift reducing agent (DRA). At the Alabama site, UAV applications without DRA increased spray dye concentration by 145.8% on upper leaves and 51.1% on ear leaves compared with airplane applications at 18.7 L ha−1. DRA 1 reduced upper leaf deposition, but both DRAs improved ear leaf deposition relative to no DRA and airplane treatments. UAVs without DRA and airplanes showed similar variability in dye concentration, while DRA use enhanced deposition uniformity. At the Georgia site, no treatment differences were found on ear leaves, but UAV and ground sprayer treatments produced higher upper leaf deposits than airplane application. Increasing UAV swath by 1.5 m at 2.4 m height reduced deposition, while a 4.6 m swath increased it, regardless of altitude. Overall, results suggest that downwash from UAV propellers enhances spray deposition within the crop canopy, and DRAs further improve this effect and influence spray uniformity. Additional studies on UAV spray parameters and droplet size are needed to better understand downdraft influence. Full article
Show Figures

Figure 1

28 pages, 11528 KB  
Article
A New Concept for Docking Vessels
by Adi Tal and Nitai Drimer
J. Mar. Sci. Eng. 2026, 14(4), 329; https://doi.org/10.3390/jmse14040329 - 8 Feb 2026
Viewed by 457
Abstract
Docking vessels are used to transport and launch landing crafts, for launching offshore platforms, and in other marine operations. This research develops a new concept for docking vessels, with the aim of optimizing landing operations. Our idea involves separating the functions of transit [...] Read more.
Docking vessels are used to transport and launch landing crafts, for launching offshore platforms, and in other marine operations. This research develops a new concept for docking vessels, with the aim of optimizing landing operations. Our idea involves separating the functions of transit and landing into two different vessels, where the transporter is the docking vessel of the lander. This generates an efficient concept, as efficient transportation craft and efficient landing craft have different properties to fulfil their functional requirements. The separation enables the design of each vessel with appropriate performance in areas such as cruising speed, range and seakeeping. These functional specifications affect the whole naval architecture of the vessels. This concept is applicable for shores with no harbor facilities, where landing may be necessary for supply or survey. The transporter provides a floating base to the landing craft, with advanced cruising performance, while the lander design has optimal features for shallow water maneuvering and for landing. The docking vessel is of a Semi-SWATH (Small Water-Plane Area Twin Hull) type. A critical aspect of the design concept is the feasibility of launching and docking operations. This research develops this new concept for docking vessels and applies hydrodynamic response analysis to the transporter’s interaction with the lander, for several operational sea states. The method used for the hydrodynamic analysis involves modeling the vessels and solving the wave–body problem for the two interacting vessels, in the frequency domain as well as in the time domain. The time domain analysis enables us to determine the motion of the vessels in real sea spectra, including the representation of the nonlinear response of fenders between the vessels. We apply the AQWA software 2021 developed by ANSYS. The results validate the suitability of this docking application up to a significant wave height of 1.5 m, which present a margin of 0.1 m above the upper limit of sea state 3: 1.4 m. This shows the feasibility of conducting launching and docking operations using this unique design; there is a significant possibility of using this technique to achieve fast and comfortable transportation to a natural shore with no terminal facilities. Full article
(This article belongs to the Section Ocean Engineering)
Show Figures

Figure 1

15 pages, 4740 KB  
Article
Do LRG1–SERPINA1 Interactions Modulate Fibrotic and Inflammatory Signatures in Rheumatoid Arthritis? A Proteomic and In Silico Investigation
by Talib Hussain, Monika Verma and Sagarika Biswas
Pathophysiology 2026, 33(1), 16; https://doi.org/10.3390/pathophysiology33010016 - 6 Feb 2026
Viewed by 412
Abstract
Background: Rheumatoid arthritis (RA) is a systemic, pro-inflammatory, autoimmune disease that mainly affects the joints in a symmetrical manner. Differential proteomic profiling through Sequential Window Acquisition of all Theoretical Fragment Ion Mass Spectra (SWATH-MS/MS) helps in a better understanding of the RA pathogenesis. [...] Read more.
Background: Rheumatoid arthritis (RA) is a systemic, pro-inflammatory, autoimmune disease that mainly affects the joints in a symmetrical manner. Differential proteomic profiling through Sequential Window Acquisition of all Theoretical Fragment Ion Mass Spectra (SWATH-MS/MS) helps in a better understanding of the RA pathogenesis. In this study, we compared the differentially upregulated proteins with those associated with fibrosis to gain a deeper understanding of the fibrotic aspect of RA. Methods: We analyzed plasma proteomics data, previously obtained by SWATH-MS/MS. Our focus was on proteins associated with Leucine Rich Alpha2glycoprotein1 (LRG1) and we employed an in silico method. Results: We identified common proteins between RA and fibrosis. Among them, LRG1 and Serine Protease Inhibitor Clade A, Member 1 (SERPINA1) showed a high co-expression score in the gene clusters. LRG1 is both pro-inflammatory and pro-fibrotic, while SERPINA1 is an anti-inflammatory protein that inhibits pro-inflammatory and pro-fibrotic molecules (Elastase). Further, docking studies and a simulation study of the docked complexes with the analysis of Hydrogen bonds, Solvent Accessible Surface Area (SASA), Root Mean Square Deviation (RMSD), Root Mean Square Fluctuation (RMSF) and Radius of gyration (Rg), suggested a strong interaction between the two partners, LRG1 and SERPINA1. Conclusions: Our study suggests that LRG1 may inhibit SERPINA1 and promote inflammation and fibrotic processes by disrupting SERPINA1’s primary function. Full article
Show Figures

Figure 1

29 pages, 12725 KB  
Article
MBES-DDPM: Multibeam Echo Sounder Bathymetry Swath Gap Reconstruction Based on Denoising Diffusion Probability Model
by Jianbing Chen, Ziyin Wu, Dineng Zhao, Xianhai Bu, Jieqiong Zhou, Jihong Shang, Mingwei Wang and Yang Liu
Remote Sens. 2026, 18(3), 496; https://doi.org/10.3390/rs18030496 - 3 Feb 2026
Viewed by 485
Abstract
The multibeam echo sounder (MBES) is a key tool for acquiring high-precision seabed topographic data. However, measurement gaps resulting from its swath-based measurement mode are prevalent, severely compromising the completeness of seabed terrain modeling. To address this issue, this study first categorizes multibeam [...] Read more.
The multibeam echo sounder (MBES) is a key tool for acquiring high-precision seabed topographic data. However, measurement gaps resulting from its swath-based measurement mode are prevalent, severely compromising the completeness of seabed terrain modeling. To address this issue, this study first categorizes multibeam data gaps into two data degradation patterns with clear hydrographic survey backgrounds: “random degradation” and “rule-based degradation.” Based on this categorization, a highly realistic training dataset that closely matches actual conditions is constructed. To improve the reconstruction accuracy and topographic fidelity, a novel multibeam echo sounder data reconstruction model, the MBES-DDPM, is proposed. Based on the denoising diffusion probabilistic model (DDPM) framework, this model innovatively incorporates gravity anomaly data as prior knowledge. Then, with a designed multisource data fusion guidance mechanism, macro-topographic structural constraints are injected during the diffusion process. Furthermore, a targeted quantitative and qualitative evaluation system is established. The experimental results show that compared with the baseline methods, the MBES-DDPM achieves the best performance across various complex scenarios. Its restored results exhibit an average reduction in root mean square error of at least 34.21% and an average increase in peak signal-to-noise ratio of more than 3.71 dB. Furthermore, it achieves the highest reconstruction fidelity in teams of the terrain slope accuracy metrics. Thus, this research provides a new and reliable solution for accurately restoring large-scale MBES data. Full article
(This article belongs to the Section Ocean Remote Sensing)
Show Figures

Figure 1

Back to TopTop