Sign in to use this feature.

Years

Between: -

Subjects

remove_circle_outline
remove_circle_outline
remove_circle_outline
remove_circle_outline
remove_circle_outline
remove_circle_outline
remove_circle_outline
remove_circle_outline
remove_circle_outline

Journals

Article Types

Countries / Regions

remove_circle_outline
remove_circle_outline
remove_circle_outline
remove_circle_outline

Search Results (238)

Search Parameters:
Keywords = streamflow series

Order results
Result details
Results per page
Select all
Export citation of selected articles as:
34 pages, 4552 KB  
Article
Dynamic Graph Transformer with Spatio-Temporal Attention for Streamflow Forecasting
by Bo Li, Qingping Li, Xinzhi Zhou, Mingjiang Deng and Hongbo Ling
Hydrology 2025, 12(12), 322; https://doi.org/10.3390/hydrology12120322 - 8 Dec 2025
Viewed by 377
Abstract
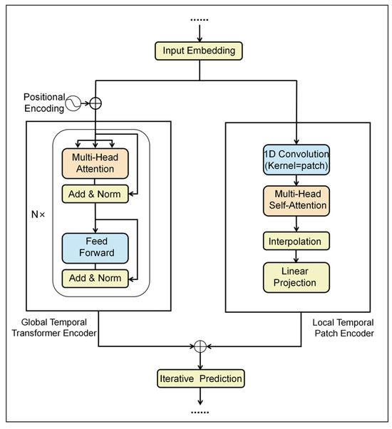
Accurate streamflow forecasting is crucial for water resources management and flood mitigation, yet it remains challenging due to the complex dynamics of hydrological systems. Conventional data-driven approaches often struggle to effectively capture spatio-temporal evolution characteristics, particularly the dynamic interdependencies among streamflow gauges. This [...] Read more.
Accurate streamflow forecasting is crucial for water resources management and flood mitigation, yet it remains challenging due to the complex dynamics of hydrological systems. Conventional data-driven approaches often struggle to effectively capture spatio-temporal evolution characteristics, particularly the dynamic interdependencies among streamflow gauges. This study proposes a novel deep learning architecture, termed DynaSTG-Former. It employs a multi-channel dynamic graph constructor to adaptively integrate three spatial dependency patterns: physical topology, statistical correlation, and trend similarity. A dual-stream temporal predictor is designed to collaboratively model long-range dependencies and local transient features. In an empirical study within the Delaware River Basin, the model demonstrated exceptional performance in multi-step-ahead forecasting (12-, 36-, and 72 h). It achieved basin-scale Kling–Gupta Efficiency (KGE) values of 0.961, 0.956, and 0.855, significantly outperforming baseline models such as LSTM, GRU, and Transformer. Ablation studies confirmed the core contribution of the dynamic graph module, with the Pearson correlation graph playing a dominant role in error reduction. The results indicate that DynaSTG-Former effectively enhances the accuracy and stability of streamflow forecasts and demonstrates its strong robustness at the basin scale. It thus provides a reliable tool for precision water management. Full article
Show Figures

Figure 1

21 pages, 7395 KB  
Article
A New Loss Function for Enhancing Peak Prediction in Time Series Data with High Variability
by Mahan Hajiabbasi Somehsaraie, Soheyla Tofighi, Zhaoan Wang, Jun Wang and Shaoping Xiao
Forecasting 2025, 7(4), 75; https://doi.org/10.3390/forecast7040075 - 3 Dec 2025
Viewed by 645
Abstract
Time series models are considered among the most intricate models in machine learning. Due to sharp temporal variations, time series models normally fall short in predicting the peaks or local minima accurately. To overcome this challenge, we proposed a novel custom loss function, [...] Read more.
Time series models are considered among the most intricate models in machine learning. Due to sharp temporal variations, time series models normally fall short in predicting the peaks or local minima accurately. To overcome this challenge, we proposed a novel custom loss function, Enhanced Peak (EP) loss, specifically designed to pinpoint peaks and troughs in time series models, to address underestimations and overestimations in the forecasting process. EP loss applies an adaptive penalty when prediction errors exceed a specified threshold, encouraging the model to focus more effectively on these regions. To evaluate the effectiveness and versatility of EP loss, the loss function was tested on three highly variable datasets: NOx emissions, streamflow measurements, and gold price, implementing Gated Recurrent Unit and Transformer-based models. The results consistently demonstrated that EP loss significantly mitigates peak prediction errors compared to conventional loss functions, highlighting its potential for highly variable time series applications. Full article
(This article belongs to the Special Issue Feature Papers of Forecasting 2025)
Show Figures

Figure 1

28 pages, 4366 KB  
Article
Reconstruction of Daily Runoff Series in Data-Scarce Areas Based on Physically Enhanced Seq-to-Seq-Attention-LSTM Model
by Zhaokai Yin, Tao Xu, Huiqiang Ye, Lin Wang and Lili Liang
Water 2025, 17(23), 3396; https://doi.org/10.3390/w17233396 - 28 Nov 2025
Viewed by 602
Abstract
With the advancement of remote sensing-based river discharge monitoring in data-scarce regions, reconstructing daily streamflow series from remote sensing data has become a critical hydrological challenge. To address the sparsity of remote sensing inversions and the discontinuity of discharge observations, we propose a [...] Read more.
With the advancement of remote sensing-based river discharge monitoring in data-scarce regions, reconstructing daily streamflow series from remote sensing data has become a critical hydrological challenge. To address the sparsity of remote sensing inversions and the discontinuity of discharge observations, we propose a physics-enhanced deep learning model—Physics-enhanced Seq-to-Seq Attention LSTM (PSAL)—to achieve high-accuracy daily streamflow reconstruction. The model incorporates input structures aligned with hydrological mechanisms, providing a physically meaningful basis for interpretability and enabling physics-guided learning. Results show that (1) PSAL achieves high reconstruction accuracy across five representative gauging sites on the Jinsha River (mean NSE = 0.81). Among lagged output configurations from T-1 to T-7 days, the T-7 setting yields the best performance (mean NSE = 0.85). (2) Compared with a baseline Seq-to-Seq Attention LSTM model without physics-enhanced features, PSAL significantly improves reconstruction skill (mean ΔNSE = 0.76). Feature ablation analysis further reveals that precipitation, as a key driver of runoff, has a strong influence on model performance (mean ΔNSE = 0.32). This study presents a novel approach that integrates physical knowledge with data-driven methods for streamflow reconstruction in remote sensing-dominated, data-scarce regions, offering theoretical support and methodological guidance for digital twin watershed development and historical hydrological data infilling. Full article
(This article belongs to the Special Issue Catchment Ecohydrology)
Show Figures

Figure 1

21 pages, 6614 KB  
Article
Assessing the Applicability of the LTSF Algorithm for Streamflow Time Series Prediction: Case Studies of Dam Basins in South Korea
by Jiyeon Park, Ju-Young Shin, Sunghun Kim and Jihye Kwon
Water 2025, 17(22), 3214; https://doi.org/10.3390/w17223214 - 10 Nov 2025
Viewed by 628
Abstract
Reliable inflow forecasting represents a challenging and representative problem in long-horizon time series forecasting. Although long-term time series forecasting (LTSF) algorithms have shown strong performance in other domains, their applicability to hydrological inflow prediction has not yet been systematically assessed. Therefore, this study [...] Read more.
Reliable inflow forecasting represents a challenging and representative problem in long-horizon time series forecasting. Although long-term time series forecasting (LTSF) algorithms have shown strong performance in other domains, their applicability to hydrological inflow prediction has not yet been systematically assessed. Therefore, this study examined two LTSF linear models for inflow forecasting: NLinear and DLinear. LTSF models were trained with a 24 h input window and evaluated for 24 h lead times at eight major dams in South Korea. Long Short-Term Memory (LSTM) network and eXtreme Gradient Boosting (XGBoost) were employed as a conventional AI model. LSTM consistently achieved the highest coefficient of determination (R2) and the lowest normalized root mean square error, DLinear minimized normalized mean square error, and NLinear delivered superior hydrological consistency as measured by Kling–Gupta efficiency. XGBoost showed comparatively larger variability across sites. Spatial heterogeneity was evident; sites were grouped into high-performing, transition, and vulnerable groups. Peak-flow analysis revealed amplitude attenuation and phase lag at longer horizons. Full article
(This article belongs to the Special Issue Machine Learning Methods for Flood Computation)
Show Figures

Figure 1

26 pages, 6893 KB  
Article
Exploring Overall and Component Complexities via Relative Complexity Change and Interacting Complexity Amplitudes in the Kolmogorov Plane: A Case Study of U.S. Rivers
by Dragutin T. Mihailović and Slavica Malinović-Milićević
Entropy 2025, 27(10), 1006; https://doi.org/10.3390/e27101006 - 26 Sep 2025
Viewed by 355
Abstract
One of the most challenging tasks in studying streamflow is quantifying how the complexities of environmental and dynamic parameters contribute to the overall system complexity. To address this, we employed Kolmogorov complexity (KC) metrics, specifically the Kolmogorov complexity spectrum (KC spectrum) and the [...] Read more.
One of the most challenging tasks in studying streamflow is quantifying how the complexities of environmental and dynamic parameters contribute to the overall system complexity. To address this, we employed Kolmogorov complexity (KC) metrics, specifically the Kolmogorov complexity spectrum (KC spectrum) and the Kolmogorov complexity plane (KC plane). These measures were applied to monthly streamflow time series averaged across 1879 gauge stations on U.S. rivers over the period 1950–2015. The variables analyzed included streamflow as a complex physical system, along with its key components: temperature, precipitation, and the Lyapunov exponent (LEX), which represents river dynamics. Using these metrics, we calculated normalized KC spectra for each position within the KC plane, visualizing interactive master amplitudes alongside individual amplitudes on overlapping two-dimensional planes. We further computed the relative change in complexities (RCC) of the normalized master and individual components within the KC plane, ranging from 0 to 1 in defined intervals. Based on these results, we analyzed and discussed the complexity patterns of U.S. rivers corresponding to each interval of normalized amplitudes. Full article
Show Figures

Figure 1

20 pages, 14340 KB  
Article
Seasonal and Regional Patterns of Streamflow Droughts in Poland: A 50-Year Perspective
by Katarzyna Baran-Gurgul and Andrzej Wałęga
Sustainability 2025, 17(16), 7531; https://doi.org/10.3390/su17167531 - 20 Aug 2025
Cited by 1 | Viewed by 1282
Abstract
Hydrological drought in Central Europe is becoming an increasingly serious threat to agriculture, industry, and people due to climate change and the rising frequency and intensity of extreme weather events. The main aim of the paper was to assess the spatial variability of [...] Read more.
Hydrological drought in Central Europe is becoming an increasingly serious threat to agriculture, industry, and people due to climate change and the rising frequency and intensity of extreme weather events. The main aim of the paper was to assess the spatial variability of streamflow drought in Poland. The spatial analysis was conducted using daily streamflow series from 340 gauging stations for the period 1973–2022. Hydrological drought was defined as a period with a streamflow lower than Q90%. The results show that, on average, hydrological droughts occur 52 times per year at a given gauging station. Drought duration and volume depend on the gauge elevation. At higher-altitude stations, shorter and smaller-volume droughts are most commonly observed. The longest droughts are recorded in Northern Poland, particularly in the Lakeland regions, which is a serious problem mainly for the agriculture sector. Hydrological droughts in Poland most frequently begin in summer and end in late summer or early autumn. Analyses showed that hydrological drought has a strong spatial distribution, and it is possible to identify five main regions with homogeneous drought duration and volume. Trend analysis of the annual number of low-flow days indicates no statistically significant trend at 46% of stations, while 54% exhibit statistically significant increases, with marked regional variability. The highest number of stations with statistically significant decreasing trends occurs in the Southern and Eastern Baltic Lake District and in the Central Poland Lowlands and Highlands with Polesie. The study highlights the necessity of enhancing water retention, particularly in the central, lowland regions of Poland. Full article
Show Figures

Figure 1

33 pages, 12539 KB  
Article
A Flood Forecasting Method in the Francolí River Basin (Spain) Using a Distributed Hydrological Model and an Analog-Based Precipitation Forecast
by Daniel Carril-Rojas, Carlo Guzzon, Luis Mediero, Javier Fernández-Fidalgo, Luis Garrote, Maria Carmen Llasat and Raul Marcos-Matamoros
Hydrology 2025, 12(8), 220; https://doi.org/10.3390/hydrology12080220 - 19 Aug 2025
Cited by 2 | Viewed by 2593
Abstract
Recent flooding events in Spain have highlighted the need to develop real-time flood forecasts to estimate streamflows over the next few hours and days. Therefore, a meteorological forecast that provides possible precipitation for the upcoming hours combined with a hydrological model to simulate [...] Read more.
Recent flooding events in Spain have highlighted the need to develop real-time flood forecasts to estimate streamflows over the next few hours and days. Therefore, a meteorological forecast that provides possible precipitation for the upcoming hours combined with a hydrological model to simulate the rainfall-runoff processes in the basin and its flood response are needed. In this paper, a probabilistic flood forecasting tool is proposed for the Francolí river basin, located in Catalonia (Spain). For this purpose, the Real-time Interactive Basin Simulator (RIBS) distributed hydrological model was calibrated in this basin for a set of flood events. Then, a series of rainfall field forecasts based on the analog method have been used as input data in the hydrological model, obtaining a set of hydrographs for given flood events as output. Finally, a probabilistic forecast that supplies the probability distribution of the possible response flows of the Francolí river is provided for a set of episodes. Full article
(This article belongs to the Section Water Resources and Risk Management)
Show Figures

Figure 1

20 pages, 4874 KB  
Article
Evaluation and Bias Correction of ECMWF Extended-Range Precipitation Forecasts over the Confluence of Asian Monsoons and Westerlies Using the Linear Scaling Method
by Mahmut Tudaji, Fuqiang Tian, Keer Zhang and Haoyang Lyu
Hydrology 2025, 12(8), 218; https://doi.org/10.3390/hydrology12080218 - 18 Aug 2025
Viewed by 1700
Abstract
This study evaluates and corrects ECMWF precipitation forecasts (Set VI-ENS extended) over the confluence of Asian monsoons and westerlies, deriving a time series of correction factors for medium- and long-term hydrological forecasting. Based on a 15-year dataset (2008–2023), a dominant spatial and temporal [...] Read more.
This study evaluates and corrects ECMWF precipitation forecasts (Set VI-ENS extended) over the confluence of Asian monsoons and westerlies, deriving a time series of correction factors for medium- and long-term hydrological forecasting. Based on a 15-year dataset (2008–2023), a dominant spatial and temporal bias pattern was identified: ~50% of the study area—in particular, the entire Tibetan Plateau—experienced overestimated precipitation, with larger relative errors in dry seasons than in wet seasons. Daily correction factors were derived using the linear scaling method and applied to distributed hydrological models for the Mekong, Salween, and Brahmaputra river basins. The results demonstrated substantial efficacy in correcting streamflow forecasts, particularly in the Brahmaputra basin at the Nuxia station, where the relative error in the total water volume over a 32-day period was reduced from 25% to 10% during the calibration period (2008–2020) and from 20% to 9% in the validation period (2021–2023). Furthermore, over 90% (calibration) and 85% (validation) of hydrological forecast events were successfully corrected at Nuxia. Comparable improvements were observed in key stations across the Salween and Mekong basins, with the combined success rates exceeding 70% and 65%, demonstrating the method’s regional robustness. Challenges remain in areas with weak linear relationships between forecasted and observed data, highlighting the need for further investigation. Full article
(This article belongs to the Section Water Resources and Risk Management)
Show Figures

Figure 1

22 pages, 20118 KB  
Article
Streamflow Forecasting: A Comparative Analysis of ARIMAX, Rolling Forecasting LSTM Neural Network and Physically Based Models in a Pristine Catchment
by Diego Perazzolo, Gianluca Lazzaro, Alvise Fiume, Pietro Fanton and Enrico Grisan
Water 2025, 17(15), 2341; https://doi.org/10.3390/w17152341 - 6 Aug 2025
Viewed by 2421
Abstract
Accurate streamflow forecasting at fine temporal and spatial scales is essential to manage the diverse hydrological behaviors of individual catchments, particularly in rapidly responding mountainous regions. This study compares three forecasting models ARIMAX, LSTM, and HEC-HMS applied to the Posina River basin in [...] Read more.
Accurate streamflow forecasting at fine temporal and spatial scales is essential to manage the diverse hydrological behaviors of individual catchments, particularly in rapidly responding mountainous regions. This study compares three forecasting models ARIMAX, LSTM, and HEC-HMS applied to the Posina River basin in northern Italy, using 13 years of hourly hydrological data. While recent literature promotes multi-basin LSTM training for generalization, we show that a well-configured single-basin LSTM, combined with a rolling forecast strategy, can achieve comparable accuracy under high-frequency, data-constrained conditions. The physically based HEC-HMS model, calibrated for continuous simulation, provides robust peak flow prediction but requires extensive parameter tuning. ARIMAX captures baseflows but underestimates sharp hydrological events. Evaluation through NSE, KGE, and MAE shows that both LSTM and HEC-HMS outperform ARIMAX, with LSTM offering a compelling balance between accuracy and ease of implementation. This study enhances our understanding of streamflow model behavior in small basins and demonstrates that LSTM networks, despite their simplified configuration, can be reliable tools for flood forecasting in localized Alpine catchments, where physical modeling is resource-intensive and regional data for multi-basin training are often unavailable. Full article
Show Figures

Graphical abstract

21 pages, 4181 KB  
Article
Addressing Volatility and Nonlinearity in Discharge Modeling: ARIMA-iGARCH for Short-Term Hydrological Time Series Simulation
by Mahshid Khazaeiathar and Britta Schmalz
Hydrology 2025, 12(8), 197; https://doi.org/10.3390/hydrology12080197 - 27 Jul 2025
Viewed by 1812
Abstract
Selecting an appropriate model for discharge simulation remains a fundamental challenge in modeling. While artificial neural networks (ANNs) have been widely accepted due to detecting streamflow patterns, they require large datasets for efficient training. However, when short-term datasets are available, training ANNs becomes [...] Read more.
Selecting an appropriate model for discharge simulation remains a fundamental challenge in modeling. While artificial neural networks (ANNs) have been widely accepted due to detecting streamflow patterns, they require large datasets for efficient training. However, when short-term datasets are available, training ANNs becomes problematic. Autoregressive integrated moving average (ARIMA) models offer a promising alternative; however, severe volatility, nonlinearity, and trends in hydrological time series can still lead to significant errors. To address these challenges, this study introduces a new adaptive hybrid model, ARIMA-iGARCH, designed to account volatility, variance inconsistency, and nonlinear behavior in short-term hydrological datasets. We apply the model to four hourly discharge time series from the Schwarzbach River at the Nauheim gauge in Hesse, Germany, under the assumption of normally distributed residuals. The results demonstrate that the specialized parameter estimation method achieves lower complexity and higher accuracy. For the four events analyzed, R2 values reached 0.99, 0.96, 0.99, and 0.98; RMSE values were 0.031, 0.091, 0.023, and 0.052. By delivering accurate short-term discharge predictions, the ARIMA-iGARCH model provides a basis for enhancing water resource planning and flood risk management. Overall, the model significantly improves modeling long memory, nonlinear, nonstationary shifts in short-term hydrological datasets by effectively capturing fluctuations in variance. Full article
Show Figures

Figure 1

19 pages, 8978 KB  
Article
Integration of Space and Hydrological Data into System of Monitoring Natural Emergencies (Flood Hazards)
by Natalya Denissova, Ruslan Chettykbayev, Irina Dyomina, Olga Petrova and Nurbek Saparkhojayev
Appl. Sci. 2025, 15(14), 8050; https://doi.org/10.3390/app15148050 - 19 Jul 2025
Viewed by 1110
Abstract
Flood hazards have increasingly threatened the East Kazakhstan region in recent decades due to climate change and growing anthropogenic pressures, leading to more frequent and severe flooding events. This article considers an approach to modeling and forecasting river runoff using the example of [...] Read more.
Flood hazards have increasingly threatened the East Kazakhstan region in recent decades due to climate change and growing anthropogenic pressures, leading to more frequent and severe flooding events. This article considers an approach to modeling and forecasting river runoff using the example of the small Kurchum River in the East Kazakhstan region. The main objective of this study was to evaluate the numerical performance of the flood hazard model by comparing simulated flood extents with observed flood data. Two types of data were used as initial data: topographic data (digital elevation models and topographic maps) and hydrological data, including streamflow time series from stream gauges (hourly time steps) and lateral inflows along the river course. Spatially distributed rainfall forcing was not applied. To build the model, we used the software packages of HEC-RAS version 5.0.5 and MIKE version 11. Using retrospective data for 3 years (2019–2021), modeling was performed, the calculated boundaries of possible flooding were obtained, and the highest risk zones were identified. A dynamic map of depth changes in the river system is presented, showing the process of flood wave propagation, the dynamics of depth changes, and the expansion of the flood zone. Temporal flood inundation mapping and performance metrics were evaluated for each individual flood event (2019, 2020, and 2021). The simulation outcomes closely correlate with actual flood events. The assessment showed that the model data coincide with the real ones by 91.89% (2019), 89.09% (2020), and 95.91% (2021). The obtained results allow for a clarification of potential flood zones and can be used in planning measures to reduce flood risks. This study demonstrates the importance of an integrated approach to modeling, combining various software packages and data sources. Full article
Show Figures

Figure 1

20 pages, 2831 KB  
Article
Assessment of the Impact of Climate Change on Dam Hydrological Safety by Using a Stochastic Rainfall Generator
by Enrique Soriano, Luis Mediero, Andrea Petroselli, Davide Luciano De Luca, Ciro Apollonio and Salvatore Grimaldi
Hydrology 2025, 12(6), 153; https://doi.org/10.3390/hydrology12060153 - 17 Jun 2025
Cited by 1 | Viewed by 1538
Abstract
Dam breaks can lead to important economic and human losses. Design floods, which are useful to assess possible dam breaks, are usually estimated through statistical analysis of rainfall and streamflow observed data. However, such available samples are commonly limited and, consequently, high uncertainties [...] Read more.
Dam breaks can lead to important economic and human losses. Design floods, which are useful to assess possible dam breaks, are usually estimated through statistical analysis of rainfall and streamflow observed data. However, such available samples are commonly limited and, consequently, high uncertainties are associated with the design flood estimates. In addition, climate change is expected to increase the frequency and magnitude of extreme rainfall and flood events in the future. Therefore, a methodology based on a stochastic rainfall generator is proposed to assess hydrological dam safety by considering climate change. We selected the Eugui Dam on the Arga river in the north of Spain as a case study that has a spillway operated by gates with a maximum capacity of 270 m3/s. The stochastic rainfall generator STORAGE is used to simulate long time series of 15-min precipitation in both current and future climate conditions. Precipitation projections of 12 climate modeling chains, related to the usual three 30-year periods (2011–2024; 2041–2070 and 2071–2100) and two emission scenarios of AR5 (RCP 4.5 and 8.5), are used to consider climate change in the STORAGE model. The simulated precipitation time series are transformed into runoff time series by using the continuous COSMO4SUB hydrological model, supplying continuous 15-min runoff time series as output. Annual maximum flood hydrographs are selected and considered as inflows to the Eugui Reservoir. The Volume Evaluation Method is applied to simulate the operation of the Eugui Dam spillway gates, obtaining maximum water levels in the reservoir and outflow hydrographs. The results show that the peak outflows at the Eugui Dam will be lower in the future. Therefore, maximum reservoir water levels will not increase in the future. The methodology proposed could allow practitioners and dam managers to check the hydrological dam safety requirements, accounting for climate change. Full article
Show Figures

Figure 1

14 pages, 470 KB  
Review
Permutation Entropy and Its Niche in Hydrology: A Review
by Dragutin T. Mihailović
Entropy 2025, 27(6), 598; https://doi.org/10.3390/e27060598 - 3 Jun 2025
Cited by 2 | Viewed by 1532
Abstract
One effective method for analyzing complexity involves applying information measures to time series derived from observational data. Permutation entropy (PE) is one such measure designed to quantify the degree of disorder or complexity within a time series by examining the order relations among [...] Read more.
One effective method for analyzing complexity involves applying information measures to time series derived from observational data. Permutation entropy (PE) is one such measure designed to quantify the degree of disorder or complexity within a time series by examining the order relations among its values. PE is distinguished by its simplicity, robustness, and exceptionally low computational cost, making it a benchmark tool for complexity analysis. This text reviews the advantages and limitations of PE while exploring its diverse applications in hydrology from 2002 to 2025. Specifically, it categorizes the uses of PE across various subfields, including runoff prediction, streamflow analysis, water level forecasting, assessment of hydrological changes, and evaluating the impact of infrastructure on hydrological systems. By leveraging PE’s ability to capture the intricate dynamics of hydrological processes, researchers can enhance predictive models and improve our understanding of water-related phenomena. Full article
(This article belongs to the Special Issue Ordinal Patterns-Based Tools and Their Applications)
Show Figures

Figure 1

16 pages, 3402 KB  
Article
Trends, Patterns, and Persistence of Rainfall, Streamflow, and Flooded Area in the Upper Paraguay Basin (Brazil)
by Maria Eduarda Moraes Sarmento Coelho, Henrique Marinho Leite Chaves and Maria Rita Fonseca
Water 2025, 17(10), 1549; https://doi.org/10.3390/w17101549 - 21 May 2025
Viewed by 2152
Abstract
The Pantanal, considered the world’s largest floodplain, exhibits hydrological and ecological dynamics that are intrinsically linked to water inflows from the surrounding highlands. While the impacts of large-scale climatic phenomena and land-use changes on hydrological variables within the Upper Paraguay River Basin (UPRB) [...] Read more.
The Pantanal, considered the world’s largest floodplain, exhibits hydrological and ecological dynamics that are intrinsically linked to water inflows from the surrounding highlands. While the impacts of large-scale climatic phenomena and land-use changes on hydrological variables within the Upper Paraguay River Basin (UPRB) are acknowledged, their combined effects remain unknown. Recent reductions in precipitation and river discharge have adversely affected both environmental and socioeconomic aspects of the Cerrado (Brazilian Savannah) and Pantanal biomes in Brazil, raising concerns about the long-term sustainability of these important ecosystems. This study analyzes a 37-year hydrological time series (1986–2023) of rainfall, streamflow, and flooded area in three contributing basins of the Pantanal (Jauru—JB; Taquari—TB; and Miranda—MB), and reveals distinct hydrological trends influenced by different climate systems. Significant decreasing trends in rainfall and streamflow were observed in the northern JB and TB, contrasted by increasing trends in the southern MB. Consequently, a declining trend in downstream flooded areas within the Pantanal floodplain was identified. Long-term memory processes (Hurst phenomena) were identified in the time series of the Pantanal flooded area and also in the Paraguay river stage data. These findings indicate a persistent and aggregated reduction in the Pantanal’s hydrologic variables, adversely affecting its water-dependent ecology and economic activities, such as ranching, fishing, and navigation. This study underscores the necessity of adaptative management strategies to tackle the impacts of water surface loss, increased fire risks, and climate variability in the UPRB. Full article
(This article belongs to the Section Hydrology)
Show Figures

Figure 1

25 pages, 9333 KB  
Article
Investigation of Water Use and Trends in South Africa: A Case Study for the Mzimvubu to Tsitsikamma Water Management Area 7 (WMA7)
by Lawrence Mulangaphuma and Nebo Jovanovic
Water 2025, 17(10), 1522; https://doi.org/10.3390/w17101522 - 18 May 2025
Viewed by 2432
Abstract
This paper investigated sectoral water use and trends in the Mzimvubu to Tsitsikamma Water Management Area 7 (WMA7). The investigation considered the Water Authorisation and Registration Management System (WARMS) database and field surveys as a source of water use information. The study was [...] Read more.
This paper investigated sectoral water use and trends in the Mzimvubu to Tsitsikamma Water Management Area 7 (WMA7). The investigation considered the Water Authorisation and Registration Management System (WARMS) database and field surveys as a source of water use information. The study was able to successfully make use of time series statistical analysis to show water use trends for identified priority sectors over a 5-year period by sourcing historical water use data of the study area. Further, the groundwater stress index and streamflow impact were applied to assess water use impacts on the surface and groundwater. The WARMS database and field survey results identified major sectoral water users such as agriculture (irrigation), municipal water services, dam storage, afforestation, power generation, recreation, mining, and industries. Study findings revealed that the agricultural sector is a major water user, with an estimated 60% of the total water requirement over a 5-year period (2018 to 2022). The application of the groundwater stress index revealed that the majority of the Quaternary catchments have surplus groundwater available. The application of streamflow impact revealed that the majority of catchments have low flow or no flow. The rise of water use clearly indicates a lack of water use compliance and enforcement. An increase in total water use could put water resources under stress, including an impact on the aquatic ecosystem, reduced water quality, and economic and social consequences. Therefore, the study recommends that a follow-up on compliance of surface water and groundwater use licenses be regularly conducted. Full article
(This article belongs to the Section Water Use and Scarcity)
Show Figures

Figure 1

Back to TopTop