Sign in to use this feature.

Years

Between: -

Subjects

remove_circle_outline
remove_circle_outline
remove_circle_outline
remove_circle_outline
remove_circle_outline
remove_circle_outline
remove_circle_outline
remove_circle_outline
remove_circle_outline

Journals

remove_circle_outline
remove_circle_outline
remove_circle_outline
remove_circle_outline
remove_circle_outline

Article Types

Countries / Regions

remove_circle_outline
remove_circle_outline
remove_circle_outline
remove_circle_outline

Search Results (1,508)

Search Parameters:
Keywords = spatiotemporal distribution characteristics

Order results
Result details
Results per page
Select all
Export citation of selected articles as:
18 pages, 1307 KB  
Article
Beyond Alignment: Static Coronal Alterations Do Not Predict Dynamic Foot Loading or Spatiotemporal Gait Patterns After Unilateral Total Knee Replacement—A Prospective Study
by Dimitrios Ntourantonis, Ilias Iliopoulos, Konstantinos Pantazis, Angelos Kaspiris, Zinon Kokkalis, John Gliatis and Elias Panagiotopoulos
Bioengineering 2026, 13(2), 134; https://doi.org/10.3390/bioengineering13020134 - 23 Jan 2026
Viewed by 75
Abstract
Background: Static coronal alignment is considered a key of lower limb biomechanics after total knee replacement (TKR); however, its relationship with dynamic foot loading patterns and gait characteristics remains unclear. The primary objective of this prospective study was to investigate whether there [...] Read more.
Background: Static coronal alignment is considered a key of lower limb biomechanics after total knee replacement (TKR); however, its relationship with dynamic foot loading patterns and gait characteristics remains unclear. The primary objective of this prospective study was to investigate whether there is a correlation between dynamic plantar pressures and spatiotemporal parameters of gait and the coronal alignment of the lower limb after unilateral TKR for primary knee osteoarthritis (KOA). Methods: Thirty-two consecutive patients scheduled for TKR were evaluated preoperatively and at six months postoperatively. Changes in plantar pressure distribution and spatiotemporal gait parameters were collected using a multiplatform plantar pressure analysis system (PPAS), while coronal alignment was assessed using the femorotibial angle (FTA). Relationships with preoperative, postoperative, and correction-related alignment measures were examined using non-parametric statistical methods. Results: Dynamic plantar pressures and spatiotemporal gait parameters were not found to be consistently associated with pre- or postoperative values of FTA, respectively. Furthermore, the degree of correction did not appear to influence baropodometric outcomes. Conclusions: Static coronal alignment, as defined by the FTA, was not found to be consistently associated with dynamic plantar pressure patterns or spatiotemporal gait parameters at six months following unilateral TKR in our study population. These findings highlight the potential limitations of using solely static radiographic markers to evaluate complex functional outcomes such as gait. Full article
19 pages, 2814 KB  
Review
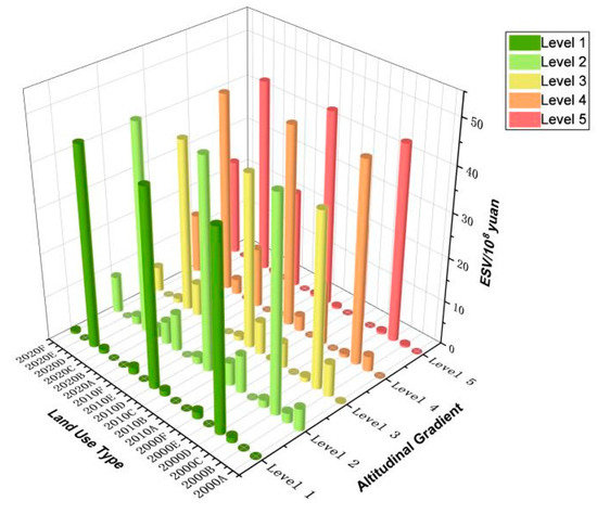
Spatial Patterns and Drivers of Ecosystem Service Values in the Qinghai Lake Basin, Northwestern China (2000–2020)
by Yuyu Ma, Kelong Chen, Yanli Han, Shijia Zhou, Xingyue Li, Shuchang Zhu and Hairui Zhao
Sustainability 2026, 18(2), 1141; https://doi.org/10.3390/su18021141 - 22 Jan 2026
Viewed by 69
Abstract
As a vital ecological security barrier and climate regulator in northwestern China, the spatial patterns and evolving formation mechanisms of ecosystem services within the Qinghai Lake basin hold significant strategic value for ecological conservation and national park development in the region. This study [...] Read more.
As a vital ecological security barrier and climate regulator in northwestern China, the spatial patterns and evolving formation mechanisms of ecosystem services within the Qinghai Lake basin hold significant strategic value for ecological conservation and national park development in the region. This study selected land use data during 2000–2020, integrating the equivalent factor method, spatial correlation analysis, and the geodetector approach to systematically investigate the spatial heterogeneity characteristics of ESV in the Qinghai Lake basin and its corresponding driving mechanisms. The results indicate the following: (1) During the period 2000–2020, grassland consistently constituted the primary land cover category within the Qinghai Lake Basin, accounting for over 60% of the total area; water bodies (16.67%) and unused land (16.56%) represented the secondary land use categories. Over this twenty-year period, the total ESV exhibited a slight increasing trend, rising from USD 30.30 × 108 to USD 30.75 × 108, representing a growth of 0.31%. Regulating services constituted the primary component of ESV. The highest contribution to ESV originated from water bodies, with grassland ranking second. (2) ESV displayed a spatial arrangement marked by “high values in the lake center and low values in the surrounding areas” and “higher values in the southeast and lower values in the northwest.” Its spatial correlation exhibits a pronounced positive relationship. The number of units classified as high-high clusters (primarily water bodies at low elevations) and low-low clusters (mainly grasslands and unused land at high elevations) both increased over the study period, indicating a continuous intensification of ESV spatial agglomeration. (3) Results from the geographical detector reveal that both natural and anthropogenic factors collectively drive the spatial variation in ESV, with natural factors exhibiting stronger explanatory capacity. Among these, elevation and temperature are identified as the dominant drivers of ESV spatiotemporal differentiation. The combined effect of two interacting factors surpasses the influence exerted by any single factor in isolation. This research clarifies that the spatial distribution of ESV in the Qinghai Lake Basin, which features “high values in the lake center and low values in the surrounding areas” as well as “higher values in the southeast and lower values in the northwest,” is jointly shaped by the combined control of vertical zonality governed by topographic and climatic factors and the spatial differentiation of human activities. In low-altitude lakeshore zones, ESV rose as a consequence of water body expansion and the enforcement of ecological conservation measures, leading to the emergence of high-value clusters. In contrast, ESV improvement in high-elevation regions remained limited, constrained by fragile natural conditions and minimal human intervention. The insights derived from this research offer a scientific foundation for refining the “one core, four zones, one ring, multiple points” functional zoning framework of the Qinghai Lake National Park, as well as for developing tailored management approaches suited to distinct elevation-based regions. Full article
Show Figures

Figure 1

32 pages, 6496 KB  
Article
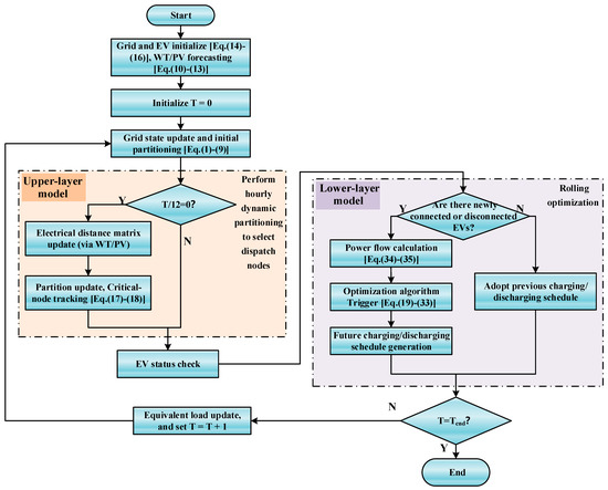
An Optimization Method for Distribution Network Voltage Stability Based on Dynamic Partitioning and Coordinated Electric Vehicle Scheduling
by Ruiyang Chen, Wei Dong, Chunguang Lu and Jingchen Zhang
Energies 2026, 19(2), 571; https://doi.org/10.3390/en19020571 - 22 Jan 2026
Viewed by 31
Abstract
The integration of high-penetration renewable energy sources (RESs) and electric vehicles (EVs) increases the risk of voltage fluctuations in distribution networks. Traditional static partitioning strategies struggle to handle the intermittency of wind turbine (WT) and photovoltaic (PV) generation, as well as the spatiotemporal [...] Read more.
The integration of high-penetration renewable energy sources (RESs) and electric vehicles (EVs) increases the risk of voltage fluctuations in distribution networks. Traditional static partitioning strategies struggle to handle the intermittency of wind turbine (WT) and photovoltaic (PV) generation, as well as the spatiotemporal randomness of EV loads. Furthermore, existing scheduling methods typically optimize EV active power or reactive compensation independently, missing opportunities for synergistic regulation. The main novelty of this paper lies in proposing a spatiotemporally coupled voltage-stability optimization framework. This framework, based on an hourly updated electrical distance matrix that accounts for RES uncertainty and EV spatiotemporal transfer characteristics, enables hourly dynamic network partitioning. Simultaneously, coordinated active–reactive optimization control of EVs is achieved by regulating the power factor angle of three-phase six-pulse bidirectional chargers. The framework is embedded within a hierarchical model predictive control (MPC) architecture, where the upper layer performs hourly dynamic partition updates and the lower layer executes a five-minute rolling dispatch for EVs. Simulations conducted on a modified IEEE 33-bus system demonstrate that, compared to uncoordinated charging, the proposed method reduces total daily network losses by 4991.3 kW, corresponding to a decrease of 3.9%. Furthermore, it markedly shrinks the low-voltage area and generally raises node voltages throughout the day. The method effectively enhances voltage uniformity, reduces network losses, and improves renewable energy accommodation capability. Full article
(This article belongs to the Section E: Electric Vehicles)
Show Figures

Figure 1

48 pages, 17559 KB  
Article
The Use of GIS Techniques for Land Use in a South Carpathian River Basin—Case Study: Pesceana River Basin, Romania
by Daniela Mihaela Măceșeanu, Remus Crețan, Ionuț-Adrian Drăguleasa, Amalia Niță and Marius Făgăraș
Sustainability 2026, 18(2), 1134; https://doi.org/10.3390/su18021134 - 22 Jan 2026
Viewed by 77
Abstract
This study is essential for medium- and long-term land-use management, as land-use patterns directly influence local economic and social development. Geographic Information System (GIS) techniques are fundamental tools for analyzing a wide range of geomorphological processes, including relief fragmentation density, relief energy, soil [...] Read more.
This study is essential for medium- and long-term land-use management, as land-use patterns directly influence local economic and social development. Geographic Information System (GIS) techniques are fundamental tools for analyzing a wide range of geomorphological processes, including relief fragmentation density, relief energy, soil texture, slope gradient, and slope orientation. The present research focuses on the Pesceana river basin in the Southern Carpathians, Romania. It addresses three main objectives: (1) to analyze land-use dynamics derived from CORINE Land Cover (CLC) data between 1990 and 2018, along with the long-term distribution of the Normalized Difference Vegetation Index (NDVI) for the period 2000–2025; (2) to evaluate the basin’s natural potential byintegrating topographic data (contour lines and profiles) with relief fragmentation density, relief energy, vegetation cover, soil texture, slope gradient, aspect, the Stream Power Index (SPI), and the Topographic Wetness Index (TWI); and (3) to assess the spatial distribution of habitat types, characteristic plant associations, and soil properties obtained through field investigations. For the first two research objectives, ArcGIS v. 10.7.2 served as the main tool for geospatial processing. For the third, field data were essential for geolocating soil samples and defining vegetation types across the entire 247 km2 area. The spatiotemporal analysis from 1990 to 2018 reveals a landscape in which deciduous forests clearly dominate; they expanded from an initial area of 80 km2 in 1990 to over 90 km2 in 2012–2018. This increase, together with agricultural expansion, is reflected in the NDVI values after 2000, which show a sharp increase in vegetation density. Interestingly, other categories—such as water bodies, natural grasslands, and industrial areas—barely changed, each consistently representing less than 1 km2 throughout the study period. These findings emphasize the importance of land-use/land-cover (LULC) data within the applied GIS model, which enhances the spatial characterization of geomorphological processes—such as vegetation distribution, soil texture, slope morphology, and relief fragmentation density. This integration allows a realistic assessment of the physical–geographic, landscape, and pedological conditions of the river basin. Full article
(This article belongs to the Special Issue Agro-Ecosystem Approaches to Sustainable Land Use and Food Security)
Show Figures

Figure 1

25 pages, 6936 KB  
Article
Spatiotemporal Evolution and Differentiation of Building Stock in Tanzania over 45 Years (1975–2020)
by Jiaqi Zhang, Yannan Liu, Jiaqi Fan and Xiaoke Guan
ISPRS Int. J. Geo-Inf. 2026, 15(1), 49; https://doi.org/10.3390/ijgi15010049 - 21 Jan 2026
Viewed by 73
Abstract
Exploring the spatiotemporal evolution of building stock in African countries is of great significance for understanding the urbanization process, regional development disparities, and sustainable development pathways in the Global South. Integrating long-term (1975–2020), 100 m resolution building stock data for Tanzania with multi-source [...] Read more.
Exploring the spatiotemporal evolution of building stock in African countries is of great significance for understanding the urbanization process, regional development disparities, and sustainable development pathways in the Global South. Integrating long-term (1975–2020), 100 m resolution building stock data for Tanzania with multi-source environmental and socioeconomic datasets, this study employed GIS spatial analysis techniques—including optimized hotspot analysis, standard deviational ellipse, and geographical detector—to investigate the spatiotemporal evolution characteristics and influencing factors of building differentiation. The results indicate that over the 45-year period, Tanzania’s building stock underwent rapid expansion, with a 3.83-fold increase in volume and a 4.93-fold increase in area, while the average height decreased continuously by 1.04 m. This growth was predominantly driven by the expansion of residential buildings. The spatial distribution of buildings exhibited a “north-dense, south-sparse” pattern with agglomeration along traffic axes. During 1975–1990, building growth hotspots were concentrated in western and southern regions, shifting to areas surrounding Lake Victoria and central administrative centers during 2005–2020. In contrast, coldspots expanded progressively from northern, northeastern regions and Zanzibar Island to parts of the southern and eastern coasts. The building distribution consistently maintained a northwest–southeast spatial orientation, with increasingly prominent directional characteristics; the centroid of building distribution moved more than 90 km northwestward, and the agglomeration intensity continued to increase. Socioeconomic factors—including population density, road network density, and GDP density—have a significantly stronger influence on building distribution than natural factors. Among natural factors, only river network density exhibits a significant effect, while constraints such as slope and terrain relief are relatively insignificant. Full article
(This article belongs to the Special Issue Spatial Information for Improved Living Spaces)
Show Figures

Figure 1

25 pages, 55532 KB  
Article
Diurnal–Seasonal Contrast of Spatiotemporal Dynamic and the Key Determinants of Surface Urban Heat Islands Across China’s Humid and Arid Regions
by Chengyu Wang, Zihao Feng and Xuhong Wang
Sustainability 2026, 18(2), 1093; https://doi.org/10.3390/su18021093 - 21 Jan 2026
Viewed by 80
Abstract
Regional management of the urban thermal environment is essential for sustainable development. However, both the surface urban heat island (SUHI) spatiotemporal patterns and driving mechanisms across humid–arid regions remain uncertain. Therefore, 329 cities from various humid–arid regions were selected to investigate the interannual, [...] Read more.
Regional management of the urban thermal environment is essential for sustainable development. However, both the surface urban heat island (SUHI) spatiotemporal patterns and driving mechanisms across humid–arid regions remain uncertain. Therefore, 329 cities from various humid–arid regions were selected to investigate the interannual, seasonal, and diurnal distribution characteristics of SUHIs across regions. By constructing six-dimensional influencing factors and using CatBoost-SHAP and SEM methods, the contributions and action pathways of these factors to SUHIs were analyzed across humid–arid regions. The influence mechanisms, differences in feature importance, and similarities and discrepancies in action pathways were thoroughly examined. The findings are as follows: 1. During the day, higher SUHII values occur in humid and semihumid regions, exceeding those in arid and semiarid regions by 1.521 and 0.921, respectively. At night, arid and semiarid regions exhibit UHI effects (SUHII > 0). The SUHI distribution across humid–arid regions demonstrates seasonal variations. 2. ΔSA and ΔNDVI are stable dominant influencing factors across all regions. The contribution rank varies along the humid–arid region: Pollution factors are more important in arid and semiarid regions, whereas surface features and 2D/3D dominate in humid and semihumid regions at night. 3. SUHI regulation by influencing factors across humid–arid regions follows both similar paths and regional variations. This study reveals the SUHI distribution across humid–arid regions and provides reference data for regional thermal environment management. Full article
Show Figures

Figure 1

23 pages, 16063 KB  
Article
Response Strategies of Giant Panda, Red Panda, and Forest Musk Deer to Human Disturbance in Sichuan Liziping National Nature Reserve
by Mengyi Duan, Qinlong Dai, Wei Luo, Ying Fu, Bin Feng and Hong Zhou
Biology 2026, 15(2), 194; https://doi.org/10.3390/biology15020194 - 21 Jan 2026
Viewed by 86
Abstract
The persistent expansion in the intensity and scope of human disturbance has become a key driver of global biodiversity loss, affecting wildlife behavior and population stability across multiple dimensions. As a characteristic symbiotic assemblage in the subalpine forest ecosystems of Sichuan, the giant [...] Read more.
The persistent expansion in the intensity and scope of human disturbance has become a key driver of global biodiversity loss, affecting wildlife behavior and population stability across multiple dimensions. As a characteristic symbiotic assemblage in the subalpine forest ecosystems of Sichuan, the giant panda (Ailuropoda melanoleuca), red panda (Ailurus fulgens), and forest musk deer (Moschus berezovskii) exhibit significant research value in their responses to human disturbance. However, existing studies lack systematic analysis of multiple disturbances within the same protected area. This study was conducted in the Sichuan Liziping National Nature Reserve, where infrared camera traps were deployed using a kilometer-grid layout. By integrating spatiotemporal pattern analysis and Generalized Additive Models (GAM), we investigated the characteristics of human disturbance and the response strategies of the three species within their habitats. The results show that: (1) A total of seven types of human disturbance were identified in the reserve, with the top three by frequency being cattle disturbance, goat disturbance, and walking disturbance; (2) Temporally, summer and winter were high-occurrence seasons for disturbance, with peaks around 12:00–14:00, while the giant panda exhibited a bimodal diurnal activity pattern (10:00–12:00, 14:00–16:00), the red panda peaked mainly at 8:00–10:00, and the forest musk deer preferred crepuscular and nocturnal activity—all three species displayed activity rhythms that temporally avoided peak disturbance periods; (3) Spatially, giant pandas were sparsely distributed, red pandas showed aggregated distribution, and forest musk deer exhibited a multi-core distribution, with the core distribution areas of each species spatially segregated from high-disturbance zones; (4) GAM analysis revealed that the red panda responded most significantly to disturbance, the giant panda showed marginal significance, and the forest musk deer showed no significant response. This study systematically elucidates the spatiotemporal differences in responses to multiple human disturbances among three sympatric species within the same landscape, providing a scientific basis for the management of human activities, habitat optimization, and synergistic biodiversity conservation in protected areas. It holds practical significance for promoting harmonious coexistence between human and wildlife. Full article
(This article belongs to the Section Conservation Biology and Biodiversity)
Show Figures

Figure 1

33 pages, 11240 KB  
Article
Spatiotemporal Evolution and Maintenance Mechanisms of Urban Vitality in Mountainous Cities Using Multiscale Geographically and Temporally Weighted Regression
by Man Shu, Honggang Tang and Sicheng Wang
Sustainability 2026, 18(2), 1059; https://doi.org/10.3390/su18021059 - 20 Jan 2026
Viewed by 244
Abstract
Investigating the characteristics and influencing mechanisms of urban vitality in mountainous cities can contribute to enhanced urban resilience, optimised resource allocation, and sustainable development. However, most existing studies have focused on static analyses at single spatial scales, making it difficult to fully reveal [...] Read more.
Investigating the characteristics and influencing mechanisms of urban vitality in mountainous cities can contribute to enhanced urban resilience, optimised resource allocation, and sustainable development. However, most existing studies have focused on static analyses at single spatial scales, making it difficult to fully reveal the evolutionary trends of urban vitality under complex topographic constraints or the spatiotemporal heterogeneity of its influencing factors. This study examines Guiyang, one of China’s fastest-growing cities, focusing on both its economic development and population growth. Based on social media data and geospatial big data from 2019 to 2024, the spatiotemporal permutation scan statistics (STPSS) model was employed to identify spatiotemporal areas of interest (ST-AOIs) and to analyse the spatial distribution and day-night dynamics of urban vitality across different phases. Furthermore, by incorporating transportation and topographic factors characteristic of mountainous cities, the multiscale geographically and temporally weighted regression (MGTWR) model was applied to reveal the driving mechanisms of urban vitality. The main findings are as follows: (1) Urban vitality exhibits a multi-center, clustered structure, gradually expanding from gentle to steeper slopes over time, with activity patterns shifting from an afternoon peak to an all-day distribution. (2) Significant differences in regional vitality resilience were observed: the core vitality areas exhibited stable ST-AOI spatial patterns, flexible temporal rhythms, and strong adaptability; the emerging vitality areas recovered quickly with low losses, while low-vitality areas showed slow recovery and insufficient resilience. (3) The density of commercial service facilities and the level of housing prices were continuously enhancing factors for vitality improvement, whereas the density of subway stations and the degree of functional mix played key roles in supporting resilience during the COVID-19 pandemic. (4) The synergistic effect between transportation systems and commercial facilities is crucial for forming high-vitality zones in mountainous cities. In contrast, reliance on a single factor tends to lead to vitality spillover. This study provides a crucial foundation for promoting sustainable urban development in Guiyang and other mountainous regions. Full article
(This article belongs to the Special Issue Sustainable Transport and Land Use for a Sustainable Future)
Show Figures

Figure 1

25 pages, 10707 KB  
Article
Stochastic–Fuzzy Assessment Framework for Firefighting Functionality of Urban Water Distribution Networks Against Post-Earthquake Fires
by Xiang He, Hong Huang, Fengjiao Xu, Chao Zhang and Tingxin Qin
Sustainability 2026, 18(2), 949; https://doi.org/10.3390/su18020949 - 16 Jan 2026
Viewed by 301
Abstract
Post-earthquake fires often cause more severe losses than the earthquakes themselves, highlighting the critical role of water distribution networks (WDNs) in mitigating fire risks. This study proposed an improved assessment framework for the post-earthquake firefighting functionality of WDNs. This framework integrates a WDN [...] Read more.
Post-earthquake fires often cause more severe losses than the earthquakes themselves, highlighting the critical role of water distribution networks (WDNs) in mitigating fire risks. This study proposed an improved assessment framework for the post-earthquake firefighting functionality of WDNs. This framework integrates a WDN firefighting simulation model into a cloud model-based assessment method. By combining seismic damage and firefighting scenarios, the simulation model derives sample values of the functional indexes through Monte Carlo simulations. These indexes integrate the spatiotemporal characteristics of the firefighting flow and pressure deficiencies to assess a WDN’s capability to control fire and address fire hazards across three dimensions: average, severe, and prolonged severe deficiencies. The cloud model-based assessment method integrates the sample values of functional indexes with expert opinions, enabling qualitative and quantitative assessments under stochastic–fuzzy conditions. An illustrative study validated the efficacy of this method. The flow- and pressure-based indexes elucidated functionality degradation owing to excessive firefighting flow and the diminished supply capacity of a WDN, respectively. The spatiotemporal characteristics of severe flow and pressure deficiencies demonstrated the capability of firefighting resources to manage concurrent fires while ensuring a sustained water supply to fire sites. This method addressed the limitations of traditional quantitative and qualitative assessment approaches, resulting in more reliable outcomes. Full article
(This article belongs to the Section Hazards and Sustainability)
Show Figures

Figure 1

23 pages, 4850 KB  
Article
Multi-Dimensional Monitoring of Agricultural Drought at the Field Scale
by Yehao Wu, Liming Zhu, Maohua Ding and Lijie Shi
Agriculture 2026, 16(2), 227; https://doi.org/10.3390/agriculture16020227 - 15 Jan 2026
Viewed by 146
Abstract
The causes of agricultural drought are complex, and its actual occurrence process is often characterized by rapid onset in terms of time and small scale in terms of space. Monitoring agricultural drought using satellite remote sensing with low spatial resolution makes it difficult [...] Read more.
The causes of agricultural drought are complex, and its actual occurrence process is often characterized by rapid onset in terms of time and small scale in terms of space. Monitoring agricultural drought using satellite remote sensing with low spatial resolution makes it difficult to accurately capture the details of small-scale drought events. High-resolution satellite remote sensing has relatively long revisit cycles, making it difficult to capture the rapid evolution of drought conditions. Furthermore, the occurrence of agricultural drought is linked to multiple factors including precipitation, evapotranspiration, soil properties, and crop physiological characteristics. Consequently, relying on a single variable or indicator is insufficient for multidimensional monitoring of agricultural drought. This study takes Hebi City, Henan Province as the research area. It uses Sentinel-1 satellite data (HV, VV), Sentinel-2 data (NDVI, B2, B11), elevation, slope, aspect, and GPM precipitation data from 2019 to 2024 as independent variables. Three machine learning algorithms—Random Forest (RF), Random Forest-Recursive Feature Elimination (RF-RFE), and eXtreme Gradient Boosting (XGBoost)—were employed to construct a multi-dimensional agricultural drought monitoring model at the field scale. Additionally, the study verified the sensitivity of different environmental variables to agricultural drought monitoring and analyzed the accuracy performance of different machine learning algorithms in agricultural drought monitoring. The research results indicate that under the condition of full-factor input, all three models exhibit the optimal predictive performance. Among them, the XGBoost model performs the best, with the smallest Relative Root Mean Square Error (RRMSE) of 0.45 and the highest Correlation Coefficient (R) of 0.79. The absence of Digital Elevation Model (DEM) data impairs the models’ ability to capture the patterns of key features, which in turn leads to a reduction in predictive accuracy. Meanwhile, there is a significant correlation between model performance and sample size. Ultimately, the constructed XGBoost model takes the lead with an accuracy of 89%, while the accuracies of Random Forest (RF) and Random Forest-Recursive Feature Elimination (RF-RFE) are 88% and 86%, respectively. Based on these three drought monitoring models, this study further monitored a drought event that occurred in Hebi City in 2023, presented the spatiotemporal distribution of agricultural drought in Hebi City, and applied the Mann–Kendall test for time series analysis, aiming to identify the abrupt change process of agricultural drought. Meanwhile, on the basis of the research results, the feasibility of verifying drought occurrence using irrigation signals was discussed, and the potential reasons for the significantly lower drought occurrence probability in the western mountainous areas of the study region were analyzed. Full article
(This article belongs to the Section Artificial Intelligence and Digital Agriculture)
Show Figures

Figure 1

19 pages, 5118 KB  
Article
A Spatiotemporal Analysis of Heterogeneity and Non-Stationarity of Extreme Precipitation in the Ayeyarwady River Basin, Myanmar, and Their Linkages to Global Climate Variability
by Masahiko Nagai and Arnob Bormudoi
Water 2026, 18(2), 227; https://doi.org/10.3390/w18020227 - 15 Jan 2026
Viewed by 178
Abstract
Introduction: Extreme precipitation events in the Ayeyarwady River Basin, Myanmar, exhibit pronounced spatiotemporal heterogeneity and non-stationarity, yet their linkages to large-scale climate oscillations remain poorly understood. Objective: This study aimed to characterize distinct rainfall regimes, quantify non-stationary extreme event dynamics, and identify teleconnections [...] Read more.
Introduction: Extreme precipitation events in the Ayeyarwady River Basin, Myanmar, exhibit pronounced spatiotemporal heterogeneity and non-stationarity, yet their linkages to large-scale climate oscillations remain poorly understood. Objective: This study aimed to characterize distinct rainfall regimes, quantify non-stationary extreme event dynamics, and identify teleconnections with oceanic-atmospheric variability over 66 years (1958–2023). Materials and Methods: A hybrid analytical framework integrating K-means clustering, non-stationary Generalized Pareto Distribution modeling, and wavelet coherence analysis was applied to gridded monthly precipitation data from TerraClimate. Results: Four spatiotemporal rainfall clusters were delineated, exhibiting fundamentally different monsoonal characteristics with mean seasonal peaks ranging from 188 mm to 686 mm. Extreme precipitation behavior demonstrated substantial heterogeneity, with 100-year return periods varying from 501 mm in subdued northern zones to 983 mm in hyper-intense coastal regions. Wavelet coherence analysis revealed regime-specific teleconnections: Cluster 2 exhibited the strongest ENSO influence (0.536 coherence strength, 64-month median duration, 1960 peak), while Cluster 4 demonstrated unique IOD dominance (0.479 strength, 74-month duration) extending beyond annual timescales. Teleconnection effectiveness varied substantially across regimes (0.428–0.536 strength) with significant decadal non-stationarity. Limitations and Perspectives: Basin-wide precipitation averages obscure critical regional variations in extreme event magnitudes and climate forcing mechanisms, necessitating regime-differentiated approaches for flood risk assessment and climate-informed water resources management in Myanmar’s most vital river basin. Full article
(This article belongs to the Special Issue Water-Related Disasters in Adaptation to Climate Change)
Show Figures

Figure 1

19 pages, 6578 KB  
Article
High-Resolution Spatiotemporal-Coded Differential Eddy-Current Array Probe for Defect Detection in Metal Substrates
by Qi Ouyang, Yuke Meng, Lun Huang and Yun Li
Sensors 2026, 26(2), 537; https://doi.org/10.3390/s26020537 - 13 Jan 2026
Viewed by 141
Abstract
To address the problems of weak geometric features, low signal response amplitude, and insufficient spatial resolvability of near-surface defects in metal substrates, a high-resolution spatiotemporal-coded eddy-current array probe is proposed. The probe adopts an array topology with time-multiplexed excitation and adjacent differential reception, [...] Read more.
To address the problems of weak geometric features, low signal response amplitude, and insufficient spatial resolvability of near-surface defects in metal substrates, a high-resolution spatiotemporal-coded eddy-current array probe is proposed. The probe adopts an array topology with time-multiplexed excitation and adjacent differential reception, achieving a balance between high common-mode rejection ratio and high-density spatial sampling. First, a theoretical electromagnetic coupling model between the probe and the metal substrate is established, and finite-element simulations are conducted to investigate the evolution of the skin effect, eddy-current density distribution, and differential impedance response over an excitation frequency range of 1–10 MHz. Subsequently, a 64-channel M-DECA probe and an experimental testing platform are developed, and frequency-sweeping experiments are carried out under different excitation conditions. Experimental results indicate that, under a 50 kHz excitation frequency, the array eddy-current response achieves an optimal trade-off between signal amplitude and spatial geometric consistency. Furthermore, based on the pixel-to-physical coordinate mapping relationship, the lateral equivalent diameters of near-surface defects with different characteristic scales are quantitatively characterized, with relative errors of 6.35%, 4.29%, 3.98%, 3.50%, and 5.80%, respectively. Regression-based quantitative analysis reveals a power-law relationship between defect area and the amplitude of the differential eddy-current array response, with a coefficient of determination R2=0.9034 for the bipolar peak-to-peak feature. The proposed M-DECA probe enables high-resolution imaging and quantitative characterization of near-surface defects in metal substrates, providing an effective solution for electromagnetic detection of near-surface, low-contrast defects. Full article
Show Figures

Figure 1

16 pages, 6107 KB  
Data Descriptor
Actual Evapotranspiration Dataset of Mongolia Plateau from 2001 to 2020 Based on SFE-NP Model
by Yuhui Su, Juanle Wang and Baomin Han
Data 2026, 11(1), 20; https://doi.org/10.3390/data11010020 - 13 Jan 2026
Viewed by 134
Abstract
Evapotranspiration (ET) refers to the total water vapor flux transported by vegetation and surface soil to the atmosphere. It is an important component of water and heat regulation, and has an impact on plant productivity and water resource management. As a water-shortage region, [...] Read more.
Evapotranspiration (ET) refers to the total water vapor flux transported by vegetation and surface soil to the atmosphere. It is an important component of water and heat regulation, and has an impact on plant productivity and water resource management. As a water-shortage region, the Mongolian Plateau is characterized by drought and an uneven distribution of rainwater resources. Understanding the spatiotemporal distribution characteristics of ET on the Mongolian Plateau is important for water resource regulation for climate change adaption and regional sustainable development. This study calculated the spatiotemporal distribution characteristics of the actual ET in the Mongolian Plateau based on the SFE-NP model and generated a surface ET dataset with a spatial resolution of 1 km and monthly temporal resolution from 2001 to 2020. Theil-Sen median and Mann–Kendall trend models were used to analyze the temporal and spatial distribution characteristics of the actual ET over the Mongolian Plateau. This dataset has been validated for accuracy against the commonly used authoritative ET datasets ERA5_Land and MOD16A2, demonstrating high precision and accuracy. This dataset can provide data support for research and applications such as surface water resource allocation and drought detection in the Mongolian Plateau. Full article
(This article belongs to the Collection Modern Geophysical and Climate Data Analysis: Tools and Methods)
Show Figures

Figure 1

19 pages, 6478 KB  
Article
An Intelligent Dynamic Cluster Partitioning and Regulation Strategy for Distribution Networks
by Keyan Liu, Kaiyuan He, Dongli Jia, Huiyu Zhan, Wanxing Sheng, Zukun Li, Yuxuan Huang, Sijia Hu and Yong Li
Energies 2026, 19(2), 384; https://doi.org/10.3390/en19020384 - 13 Jan 2026
Viewed by 174
Abstract
As distributed generators (DGs) and flexible adjustable loads (FALs) further penetrate distribution networks (DNs), to reduce regulation complexity compared with traditional centralized control frameworks, DGs and FALs in DNs should be packed in several clusters to enable their dispatch to become standard in [...] Read more.
As distributed generators (DGs) and flexible adjustable loads (FALs) further penetrate distribution networks (DNs), to reduce regulation complexity compared with traditional centralized control frameworks, DGs and FALs in DNs should be packed in several clusters to enable their dispatch to become standard in the industry. To mitigate the negative influence of DGs’ and FALs’ spatiotemporal distribution and uncertain output characteristics on dispatch, this paper proposes an intelligent dynamic cluster partitioning strategy for DNs, from which the DN’s resources and loads can be intelligently aggregated, organized, and regulated in a dynamic and optimal way with relatively high implementation efficiency. An environmental model based on the Markov decision process (MDP) technique is first developed for DN cluster partitioning, in which a continuous state space, a discrete action space, and a dispatching performance-oriented reward are designed. Then, a novel random forest Q-learning network (RF-QN) is developed to implement dynamic cluster partitioning by interacting with the proposed environmental model, from which the generalization and robust capability to estimate the Q-function can be improved by taking advantage of combining deep learning and decision trees. Finally, a modified IEEE-33-node system is adopted to verify the effectiveness of the proposed intelligent dynamic cluster partitioning and regulation strategy; the results also indicate that the proposed RF-QN is superior to the traditional deep Q-learning (DQN) model in terms of renewable energy accommodation rate, training efficiency, and portioning and regulation performance. Full article
(This article belongs to the Special Issue Advanced in Modeling, Analysis and Control of Microgrids)
Show Figures

Figure 1

19 pages, 1724 KB  
Article
The Spatiotemporal Evolution and Scenario Prediction of Agricultural Total Factor Productivity Under Extreme Temperature: Evidence from Jiangsu Province
by Yue Zhang, Yan Chen and Zhaozhong Feng
Agriculture 2026, 16(2), 176; https://doi.org/10.3390/agriculture16020176 - 9 Jan 2026
Viewed by 216
Abstract
With the intensification of global climate change, frequent extreme temperature events pose increasing challenges to agricultural production. The aim of this study is to characterize the spatiotemporal evolution of county-level agricultural total factor productivity (ATFP) under extreme temperature events, reveal key driving factors [...] Read more.
With the intensification of global climate change, frequent extreme temperature events pose increasing challenges to agricultural production. The aim of this study is to characterize the spatiotemporal evolution of county-level agricultural total factor productivity (ATFP) under extreme temperature events, reveal key driving factors and crop-specific heterogeneity, and predict potential high-risk areas, which is crucial for providing scientific basis for risk management and adaptive policy formulation in globally climate-sensitive agricultural regions. This paper selects Jiangsu Province as a typical case study, uses the DEA-Malmquist model to measure agricultural total factor productivity (ATFP), systematically analyzes the spatiotemporal dynamic evolution characteristics of ATFP at the county scale, and selects the random forest and XGBoost ensemble models with optimal accuracy through model comparison for prediction, assessing the evolution trends of ATFP under different climate scenarios. The results showed that: (1) From 1993 to 2022, the average ATFP increased from 0.7460 to 1.1063 in the province, though development showed uneven distribution across counties, exhibiting a “high in the south, low in the north” gradient pattern. (2) Mechanization, agricultural film and land inputs are the core elements driving the overall ATFP increase but there are obvious crop differences: mechanization has a more prominent role in promoting the productivity of wheat and maize, while labor inputs have a greater impact on the ATFP of rice. (3) The negative impacts of extreme climate events on agricultural production will be significantly amplified under high-emission scenarios, while moderate climate change may have a promotional effect on certain crops in some regions. Full article
Show Figures

Figure 1

Back to TopTop