Sign in to use this feature.

Years

Between: -

Subjects

remove_circle_outline
remove_circle_outline
remove_circle_outline
remove_circle_outline
remove_circle_outline
remove_circle_outline
remove_circle_outline
remove_circle_outline
remove_circle_outline

Journals

remove_circle_outline
remove_circle_outline
remove_circle_outline
remove_circle_outline
remove_circle_outline

Article Types

Countries / Regions

remove_circle_outline
remove_circle_outline
remove_circle_outline
remove_circle_outline
remove_circle_outline
remove_circle_outline

Search Results (834)

Search Parameters:
Keywords = solar modeling problem

Order results
Result details
Results per page
Select all
Export citation of selected articles as:
27 pages, 6092 KB  
Article
Optimization of the Urban Food-Energy-Water Nexus: A Micro-Supply Chain and Circular Economy Approach
by Marwen Elkamel and Luis Rabelo
Sustainability 2026, 18(6), 2751; https://doi.org/10.3390/su18062751 - 11 Mar 2026
Abstract
This paper presents a mathematical programming model to optimize the design and sustainability performance of the urban food–energy–water (FEW) nexus. The model incorporates a micro supply chain and addresses the supply-demand balance within existing and future FEW systems using performance indicators such as [...] Read more.
This paper presents a mathematical programming model to optimize the design and sustainability performance of the urban food–energy–water (FEW) nexus. The model incorporates a micro supply chain and addresses the supply-demand balance within existing and future FEW systems using performance indicators such as cost and carbon footprint. The problem allows for optimal discrete choices, such as investment in new assets, as well as continuous choices, including capacity of different units and produce exchange among urban farms. The model is applied to an urban agriculture network in South Florida that integrates renewable energy technologies (solar, wind, biomass), combined heat and power (CHP) units, reclaimed wastewater and stormwater for irrigation, and electric vehicles for produce transport. The optimization process identifies the most effective infrastructure investment decisions, resource allocation, and technology configurations to support circular economy practices and long-term sustainability objectives. The proposed framework enables reductions in carbon footprints, food waste, and improves food accessibility in food deserts and strengthens collaboration among urban farms. It supports the planning of resilient urban FEW systems by aligning resource use with social, economic and environmental sustainability objectives. The results provide a decision-support tool for urban planners and policymakers, offering practical insights to guide infrastructure investment and sustainability planning in other geographic regions. Full article
Show Figures

Figure 1

30 pages, 5358 KB  
Article
Peak Shaving and Solar Utilization for Sustainable Campus EV Charging Using Reinforcement Learning Approach
by Heba M. Abdullah, Adel Gastli, Lazhar Ben-Brahim and Shirazul Islam
Sustainability 2026, 18(6), 2737; https://doi.org/10.3390/su18062737 - 11 Mar 2026
Abstract
To reduce the carbon footprint, electric vehicles (EVs) are considered an alternative transportation choice. However, increased use of EVs could lead to overloading the existing power network when accounting for all installed chargers. With the increasing deployment of EV chargers, universities are potential [...] Read more.
To reduce the carbon footprint, electric vehicles (EVs) are considered an alternative transportation choice. However, increased use of EVs could lead to overloading the existing power network when accounting for all installed chargers. With the increasing deployment of EV chargers, universities are potential locations for the oversized power network issue. This paper applies reinforcement learning (RL) to optimize for EV charging infrastructure at the university scale using real-world data, directly contributing to sustainable energy management by reducing grid burden and increasing renewable energy utilization. The RL-based charger aims to reduce the burden on the grid while increasing renewable energy utilization. This study investigated practical relevance in real-world systems, considering three demand scenarios: random, stochastic historical demand from Qatar University, and actual online data from Caltech University. Three RL algorithms—Deep Q-Network (DQN), Advantage Actor–Critic (A2C), and Proximal Policy Optimization (PPO)—are applied. While training, the historical stochastic data requires more tuning of the RL framework than the random demand, emphasizing the importance of realistic demand profiles. The performance of the RL approach depends on the type of demand. The results show that the proposed RL approach can efficiently mitigate the peak charging currents. For the Qatar University historical demand scenario, the PPO algorithm minimized the peak charging currents by 50% relative to uncontrolled charging (160 A to 80 A) and Model Predictive Control maintained the energy transfer capability at 99.710%. For the random demand type, the peak charging currents are minimized by 38.3% as compared to uncontrolled charging (128 A to 79 A), with a nominal reduction in energy transfer capability to 95.89%. Scalability is tested by integrating the model into the IEEE-33 bus network. Without solar integration, the proposed RL-based EV charging management model improves the voltage drop by 0.05 p.u., leading to reduction in the line losses by 17% as compared to the MPC benchmark method and by 32% as compared to the uncontrolled charging scheme. Further, the proposed RL approach leads to a 9% reduction in line current during peak hours in the IEEE-33 bus system. With solar integration into the IEEE-bus system, the proposed framework of the RL approach improved the sustainability of the charging infrastructures by enhancing solar energy utilization by 42.5%. These findings validate the applicability of the proposed model used for optimizing the sustainable EV charging infrastructure while managing the charging coordination problem. Full article
Show Figures

Figure 1

27 pages, 4985 KB  
Article
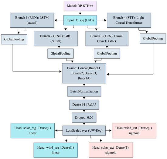
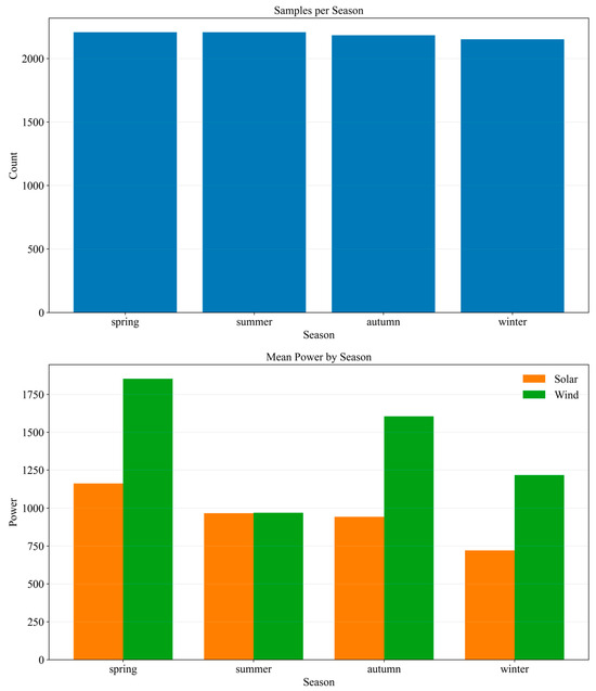
Hybrid Spatio-Temporal Deep Learning Models for Multi-Task Forecasting in Renewable Energy Systems
by Gulnaz Tolegenova, Alma Zakirova, Maksat Kalimoldayev and Zhanar Akhayeva
Computers 2026, 15(3), 183; https://doi.org/10.3390/computers15030183 - 11 Mar 2026
Viewed by 58
Abstract
Short-term forecasting of solar and wind power generation is critical for smart grid management but challenging due to non-stationarity and extreme generation events. This study addresses a multi-task learning problem: regression-based forecasting of power output and binary detection of extreme events defined by [...] Read more.
Short-term forecasting of solar and wind power generation is critical for smart grid management but challenging due to non-stationarity and extreme generation events. This study addresses a multi-task learning problem: regression-based forecasting of power output and binary detection of extreme events defined by a quantile-based threshold (q = 0.90). A hybrid spatio-temporal model, DP-STH++, is proposed, implementing parallel causal fusion of LSTM, GRU, a causal Conv1D stack, and a lightweight causal transformer. The architecture employs regression and classification heads, while an uncertainty-weighted mechanism stabilizes multitask optimization in the regression tasks; extreme event detection performance is evaluated using AUC. Training and evaluation follow a leakage-safe protocol with chronological data processing, calendar feature integration, time-aware splitting, and training-only estimation of scaling parameters and extreme thresholds. Experimental results obtained with a one-hour forecasting horizon and a 24 h context window demonstrate that DP-STH++ achieves the best regression performance on the hold-out set (RMSE = 257.18, MAE = 174.86–287.90, MASE = 0.2438, R2 = 0.9440) and the highest extreme event detection accuracy (AUC = 0.9896), ranking 1st among all compared architectures. In time-series cross-validation, the model retains the leading position with a mean MASE = 0.3883 and AUC = 0.9709. The advantages are particularly pronounced for wind power forecasting, where DP-STH++ simultaneously minimizes regression errors and maximizes AUC = 0.9880–0.9908. Full article
Show Figures

Graphical abstract

34 pages, 3607 KB  
Article
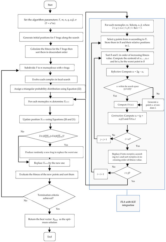
A Hybrid Shuffled Frog Leaping–Shuffled Complex Evolution Algorithm for Photovoltaic Parameter Identification
by Hajer Faris, Musaria Karim Mahmood, Nawal Rai, Saleh Al Dawsari and Khalid Yahya
Energies 2026, 19(5), 1240; https://doi.org/10.3390/en19051240 - 2 Mar 2026
Viewed by 250
Abstract
Accurate identification of photovoltaic (PV) cell and module parameters remains a fundamental yet challenging task, particularly as model complexity increases from five to nine unknown parameters. In this study, the parameter extraction problem is rigorously formulated as a nonlinear optimization task and addressed [...] Read more.
Accurate identification of photovoltaic (PV) cell and module parameters remains a fundamental yet challenging task, particularly as model complexity increases from five to nine unknown parameters. In this study, the parameter extraction problem is rigorously formulated as a nonlinear optimization task and addressed using a novel hybrid metaheuristic algorithm, termed the Shuffled Frog Leaping–Shuffled Complex Evolution (SFL-SCE) method. The proposed approach synergistically integrates the population-based social learning mechanism of the Shuffled Frog Leaping Algorithm (SFL) with the robust global search and refinement capabilities of Shuffled Complex Evolution (SCE), thereby achieving an effective balance between exploration and exploitation. The SFL-SCE algorithm minimizes the root-mean-square error (RMSE) between measured and simulated current–voltage characteristics and is systematically applied to three widely used PV technologies: the RTC-France silicon solar cell, the polycrystalline Photowatt-PWP201 module, and the monocrystalline STM6-40/36 module. For each device, parameter identification is performed under one-diode, two-diode, and three-diode modelling frameworks, encompassing increasing levels of physical fidelity and computational complexity. Experimental data are employed throughout to ensure practical relevance and robustness. The performance of the proposed algorithm is comprehensively evaluated against its constituent algorithms (SFLA and SCE) as well as several state-of-the-art hybrid optimization techniques reported in the literature. Comparative results demonstrate that SFL-SCE consistently achieves superior accuracy, enhanced reliability, and faster convergence, as evidenced by lower minimum, mean, and maximum RMSE values, reduced standard deviation, and improved convergence behavior across all test cases. These findings confirm the effectiveness of the proposed hybridization strategy and establish SFL-SCE as a powerful and reliable tool for high-precision PV model parameter identification. Full article
Show Figures

Figure 1

22 pages, 365 KB  
Article
Optimal Placement and Sizing of PV-STATCOMs in Distribution Systems for Dynamic Active and Reactive Compensation Using Crow Search Algorithm
by David Steven Cruz-Garzón, Harold Dario Sanchez-Celis, Oscar Danilo Montoya and David Steveen Guzmán-Romero
Eng 2026, 7(3), 110; https://doi.org/10.3390/eng7030110 - 1 Mar 2026
Viewed by 188
Abstract
The proliferation of distributed photovoltaic (PV) generation introduces significant operational challenges for distribution networks, including voltage instability and elevated technical losses. While modern PV inverters capable of static synchronous compensator (STATCOM) functionality—forming PV-STATCOM systems—offer a promising solution, their optimal integration remains a complex [...] Read more.
The proliferation of distributed photovoltaic (PV) generation introduces significant operational challenges for distribution networks, including voltage instability and elevated technical losses. While modern PV inverters capable of static synchronous compensator (STATCOM) functionality—forming PV-STATCOM systems—offer a promising solution, their optimal integration remains a complex mixed-integer non-linear programming (MINLP) problem. This paper addresses this gap by proposing a novel hybrid evaluator–optimizer framework for the optimal daily placement and sizing of PV-STATCOM devices. The framework synergistically integrates the metaheuristic crow search algorithm (CSA) for global exploration of discrete device locations with a high-fidelity, multi-period optimal power flow (OPF) model—implemented efficiently in Julia with the Ipopt solver—for continuous operational evaluation and constraint validation. The methodology incorporates realistic 24 h load and solar irradiance profiles. Extensive validation on standard IEEE 33- and 69-bus test systems demonstrates the efficacy of the proposed approach. The results indicate substantial reductions in daily energy losses—by up to 70.4% and 72.9% for the 33- and 69-bus systems, respectively—and corresponding operational costs, outperforming recent state-of-the-art metaheuristic and convex optimization methods reported in the literature. The CSA also exhibits robust convergence and repeatability across multiple independent runs. This work contributes a computationally efficient, open-source planning tool that leverages modern optimization solvers, providing a scalable and effective strategy for enhancing the power quality and economic performance of PV-rich distribution networks. Full article
Show Figures

Figure 1

23 pages, 2877 KB  
Article
Bi-Level Coordinated Planning of Port Multi-Energy Systems Considering Source-Load Uncertainty Based on WGAN-GP and SBOA
by Liying Zhong, Ming Yang, Shuang Liu, Ting Liu, Xinhao Bian and Liang Tong
Energies 2026, 19(5), 1160; https://doi.org/10.3390/en19051160 - 26 Feb 2026
Viewed by 192
Abstract
The high-penetration integration of renewable energy into port power systems is challenged by the stochastic volatility of wind–solar generation and dynamic load demands. To address this, this study proposes a data-driven bi-level coordinated planning framework for port wind–solar-storage systems, integrating a Wasserstein generative [...] Read more.
The high-penetration integration of renewable energy into port power systems is challenged by the stochastic volatility of wind–solar generation and dynamic load demands. To address this, this study proposes a data-driven bi-level coordinated planning framework for port wind–solar-storage systems, integrating a Wasserstein generative adversarial network with gradient penalty (WGAN-GP) and hybrid secretary bird optimization algorithm (SBOA) for solution seeking. The WGAN-GP-K-Means++ framework is adopted to capture the high-dimensional spatiotemporal correlations under the uncertainty of source ports and loads, and to generate the wind and solar resource scenarios for typical day. Subsequently, a bi-level planning model is constructed: the upper layer optimizes the siting and sizing of distributed generation and energy storage to minimize the life-cycle net present value, while the lower layer minimizes annual operating costs through multi-scenario dispatch. To resolve the resulting complex mixed-integer programming problem, a nested SBOA-Gurobi algorithm is developed. Case study of a Guangxi port demonstrates that the proposed approach reduces life-cycle cost by 44.94% relative to the baseline grid-connected scheme and exhibits superior convergence stability compared with GA, GRSO, and WOA. Additionally, sensitivity analysis quantifies the impact of electricity pricing policies, shore power utilization rates, and discount rate on the system’s economic benefits. This study provides a decision-support tool for the low-carbon transition and economic planning of port energy systems. Full article
Show Figures

Figure 1

46 pages, 7552 KB  
Article
Coordinated Scheduling of Carbon Capture, Renewables, and Storage in Bulk Carriers: A Dual-Timescale LSTM-Powered Multi-Objective Energy Management System Strategy
by Sijing Ren and Min Chen
Energies 2026, 19(4), 1010; https://doi.org/10.3390/en19041010 - 14 Feb 2026
Viewed by 294
Abstract
To address the challenges of energy conservation and emission reduction in the shipping industry, this study proposes an innovative scheduling strategy for the ship integrated energy system (SIES) based on data-driven fuel consumption prediction and multi-objective optimization. A multi-feature dual-time scale Long Short-Term [...] Read more.
To address the challenges of energy conservation and emission reduction in the shipping industry, this study proposes an innovative scheduling strategy for the ship integrated energy system (SIES) based on data-driven fuel consumption prediction and multi-objective optimization. A multi-feature dual-time scale Long Short-Term Memory (LSTM) network is developed, integrating Automatic Identification System (AIS) data with an average resolution of 6 min, meteorological conditions, and vessel state parameters, achieving fuel consumption prediction across dual time scales. The model outperforms other machine learning models (e.g., CNN, XGBoost) in terms of R2, MAE, RMSE, and SMAPE. Dynamic simulation of annual cooling, heating, and power loads for crew accommodation areas, based on spatiotemporally matched customized meteorological data, reveals that the annual load is dominated by cooling demand, with significant seasonal fluctuations; summer loads are higher and more volatile than winter loads. A hybrid energy system integrating photovoltaic (PV) generation, energy storage, carbon capture and storage (CCS), and diesel engines is constructed. By treating the CCS load as a adjustable resource, the Non-dominated Sorting Genetic Algorithm (NSGA-II) is employed to solve the environmental–economic multi-objective optimization problem, simultaneously minimizing carbon emissions and present value of the total cost (PVC). Case studies conducted on a 79,970 DWT bulk carrier (Guangzhou–Qinhuangdao route) demonstrate the strategy’s effectiveness. The synergistic operation of solar energy and the energy storage system facilitates carbon emission reductions of 23.6% to 40.0% through fuel savings; during summer with abundant solar resources, over 95% of the CCS load can be covered. Economic analysis indicates that fuel savings from renewable energy can recover the investment in the PV and battery storage system within approximately 6 years. This integrated data-driven energy management framework mitigates CCS-induced parasitic loads and emissions, partially resolving the “carbon emissions vs. cost” dilemma, and provides a viable pathway for decarbonizing conventional diesel-powered ships, contributing to sustainable maritime operations. Full article
(This article belongs to the Section F5: Artificial Intelligence and Smart Energy)
Show Figures

Figure 1

18 pages, 12622 KB  
Article
Flexible Solar Panel Recognition Using Deep Learning
by Mingyang Sun and Dinh Hoa Nguyen
Energies 2026, 19(4), 872; https://doi.org/10.3390/en19040872 - 7 Feb 2026
Viewed by 481
Abstract
Solar panels are an important device converting light energy into electricity not only from the sun but also from artificial light sources such as light emitting diodes (LEDs) or lasers. Recent advances in solar cell technologies enable them to be flexible, allowing them [...] Read more.
Solar panels are an important device converting light energy into electricity not only from the sun but also from artificial light sources such as light emitting diodes (LEDs) or lasers. Recent advances in solar cell technologies enable them to be flexible, allowing them to be attached to things with different sizes and shapes. Therefore, it is challenging for AI-equipped systems to automatically recognize and distinguish flexible solar panels from other surrounding objects in realistic, complicated environments. Traditional recognition methods usually suffer from low recognition accuracy and high computational cost. Hence, this paper proposes a deep learning method for solar panel recognition using a complete work flow that includes data acquisition and dataset construction, YOLOv8-based model training, real-time solar panel recognition, and extended functionality. The proposed method demonstrates the accurate identification of realistic flat and flexible solar panels, including bent and partially shaded panels, with a mean average precision (mAP)@0.5 of 99.4% and an mAP@0.5:0.95 of 90.4%. The Pareto front for the multi-objective loss function minimization problem is also investigated to determine the optimal set of weighting parameters for the loss components. Furthermore, another functionality is added to detect the sizes of different solar panels if multiple ones co-exist. These features provide a promising foundation for further usage of the proposed deep learning approach to recognize flexible solar panels in realistic contexts. Full article
(This article belongs to the Special Issue Renewable Energy System Technologies: 3rd Edition)
Show Figures

Figure 1

22 pages, 3705 KB  
Article
External Characteristic Modeling and Cluster Aggregation Optimization for Integrated Energy Systems
by Zhenlan Dou, Chunyan Zhang, Yongli Wang, Huanran Dong, Zhenxiang Du, Bangpeng Xie, Chaoran Fu and Dexin Meng
Processes 2026, 14(3), 526; https://doi.org/10.3390/pr14030526 - 3 Feb 2026
Viewed by 261
Abstract
With the advancement of the dual carbon goals and the rapid increase in the proportion of new energy installations, the power system faces multiple challenges including insufficient flexibility resources, intensified fluctuations in generation and load, and reduced operational safety. Integrated energy systems (IESs), [...] Read more.
With the advancement of the dual carbon goals and the rapid increase in the proportion of new energy installations, the power system faces multiple challenges including insufficient flexibility resources, intensified fluctuations in generation and load, and reduced operational safety. Integrated energy systems (IESs), serving as key platforms for integrating diverse energy sources and flexible resources, possess complex internal structures and limited individual regulation capabilities, making direct participation in grid dispatch and market interactions challenging. To achieve large-scale resource coordination and efficient utilization, this paper investigates external characteristic modeling and cluster aggregation optimization methods for IES, proposing a comprehensive technical framework spanning from individual external characteristic identification to cluster-level coordinated control. First, addressing the challenge of unified dispatch for heterogeneous resources within IES, this study proposes an external characteristic modeling method based on operational feasible region projection. It constructs models for the active power output boundary, marginal cost characteristics, and ramping rate of virtual power plants (VPPs), enabling quantitative representation of their overall regulation potential. Second, a cluster aggregation optimization model for integrated energy systems is established, incorporating regional autonomy. This model pursues multiple objectives: cost–benefit matching, maximizing renewable energy absorption rates, and minimizing peak external power purchases. The Gini coefficient and Shapley value method are introduced to ensure fairness and participation willingness among cluster members. Furthermore, an optimization mechanism incorporating key constraints such as cluster scale, grid interaction, and regulation complementarity is designed. The NSGA-II multi-objective genetic algorithm is employed to efficiently solve this high-dimensional nonlinear problem. Finally, simulation validation is conducted on a typical regional energy scenario based on the IEEE-57 node system. Results demonstrate that the proposed method achieves average daily cost savings of approximately 3955 CNY under the optimal aggregation scheme, reduces wind and solar curtailment rates to 5.38%, controls peak external power purchases within 2292 kW, and effectively incentivizes all entities to participate in coordinated regulation through a rational benefit distribution mechanism. Full article
(This article belongs to the Section Energy Systems)
Show Figures

Figure 1

29 pages, 16526 KB  
Article
Enhanced Optimization-Based PV Hosting Capacity Method for Improved Planning of Real Distribution Networks
by Jairo Blanco-Solano, Diego José Chacón Molina and Diana Liseth Chaustre Cárdenas
Electricity 2026, 7(1), 12; https://doi.org/10.3390/electricity7010012 - 2 Feb 2026
Viewed by 400
Abstract
This paper presents an optimization-based method to support distribution system operators (DSOs) in planning large-scale photovoltaic (PV) integration at the medium-voltage (MV) level. The PV hosting capacity (PV-HC) problem is formulated as a mixed-integer quadratically constrained program (MIQCP) without linearizing approximations to determine [...] Read more.
This paper presents an optimization-based method to support distribution system operators (DSOs) in planning large-scale photovoltaic (PV) integration at the medium-voltage (MV) level. The PV hosting capacity (PV-HC) problem is formulated as a mixed-integer quadratically constrained program (MIQCP) without linearizing approximations to determine PV sizes and locations while enforcing operating limits and planning constraints, including candidate PV locations, per-unit PV capacity limits, active power exchange with the upstream grid, and PV power factor. Our method defines two HC solution classes: (i) sparse solutions, which allocate the PV capacity to a limited subset of candidate nodes, and (ii) non-sparse solutions, which are derived from locational hosting capacity (LHC) computations at all candidate nodes, and are then aggregated into conservative zonal HC values. The approach is implemented in a Hosting Capacity–Distribution Planning Tool (HC-DPT) composed of a Python–AMPL optimization environment and a Python–OpenDSS probabilistic evaluation environment. The worst-case operating conditions are obtained from probabilistic models of demand and solar irradiance, and Monte Carlo simulations quantify the performance under uncertainty over a representative daily window. To support integrated assessment, the index Gexp is introduced to jointly evaluate exported energy and changes in local distribution losses, enabling a system-level interpretation beyond loss variations alone. A strategy was also proposed to derive worst-case scenarios from zonal HC solutions to bound performance metrics across multiple PV integration schemes. Results from a real MV case study show that PV location policies, export constraints, and zonal HC definitions drive differences in losses, exported energy, and solution quality while maintaining computation times compatible with DSO planning workflows. Full article
Show Figures

Figure 1

19 pages, 1003 KB  
Article
Ex Situ Sediment Remediation Using the Electrokinetic (EK) Two-Anode Technique (TAT) Supported by Mathematical Modeling
by Nataša Duduković, Dejan Krčmar, Dragana Tomašević Pilipović, Nataša Slijepčević, Dragana Žmukić, Đurđa Kerkez and Anita Leovac Maćerak
Technologies 2026, 14(2), 86; https://doi.org/10.3390/technologies14020086 - 1 Feb 2026
Viewed by 232
Abstract
Heavy metals are non-biodegradable environmental pollutants, and if present in sludge/sediment in elevated concentrations, they can cause serious problems. In this paper, the possibility of applying two-anode electrokinetic treatment was investigated for the ex situ remediation of copper (Cu) and nickel (Ni)-contaminated sediments. [...] Read more.
Heavy metals are non-biodegradable environmental pollutants, and if present in sludge/sediment in elevated concentrations, they can cause serious problems. In this paper, the possibility of applying two-anode electrokinetic treatment was investigated for the ex situ remediation of copper (Cu) and nickel (Ni)-contaminated sediments. The influence of the following parameters on the treatment efficiency was investigated: applied electric field, physicochemical changes in the system, and the characteristics of the pollution (concentration and forms of metal occurrence). Additionally, based on the results of the sequential extraction procedure, a risk assessment of sediment before and after treatment was performed. Also, we developed a mathematical model that allows us to define the time required to reduce nickel and copper to non-hazardous levels from contaminated sediment via electrokinetic treatment. The results obtained indicate that changes in the pseudo-total content and changes in Cu and Ni availability along the electrokinetic cell are consistent with the physicochemical changes in the sediment. The amount of applied electric field does not notably affect the treatment efficiency in most cases. Based on the results, the majority of samples of treated sediment can be dislocated without special protection measures. The most acceptable treatment for ex situ remediation is the one with solar panels, as it is considered economically and environmentally most appropriate. For this treatment, according to risk assessment code, the risk was found to be low (Cu) to moderately low (Ni). Since more than 50% of Cu and Ni content is related to the organic and residual fraction, and based on the physicochemical conditions and high percentage of clay, we can assume that there are no environmental hazards. This work serves as a starting point for the developed mathematical model that has proven to be very promising for prediction of the time necessary for sediment metal remediation. Full article
(This article belongs to the Section Environmental Technology)
Show Figures

Figure 1

23 pages, 1668 KB  
Article
Stochastic Optimal Control Problem and Sensitivity Analysis for a Residential Heating System
by Maalvladédon Ganet Somé and Japhet Niyobuhungiro
Mathematics 2026, 14(3), 489; https://doi.org/10.3390/math14030489 - 30 Jan 2026
Viewed by 186
Abstract
We consider a network of a residential heating system (RHS) composed of two types of agents: a prosumer and a consumer. Both are connected to a community heating system (CHS), which supplies non-intermittent thermal energy for space heating and domestic hot water. The [...] Read more.
We consider a network of a residential heating system (RHS) composed of two types of agents: a prosumer and a consumer. Both are connected to a community heating system (CHS), which supplies non-intermittent thermal energy for space heating and domestic hot water. The prosumer utilizes a combination of solar thermal collectors and CHS heat, whereas the consumer depends entirely on the CHS. Any excess heat generated by the prosumer can either be stored on-site or fed back into the CHS. Weather conditions, modeled as a common noise term, affect both agents simultaneously. The prosumer’s objective is to minimize the expected discounted total cost, taking into account storage charging and discharging losses as well as uncertainties in future heat production and demand. This leads to a stochastic optimal control problem addressed through dynamic programming techniques. Scenario-based analyses are then performed to examine how different parameters influence both the value function and the resulting optimal control strategies. For a common noise coefficient σ0=0.4, the prosumer incurs an approximate 16.08% increase in the aggregated discounted cost from the case of no common noise. For a discharging efficiency ηE=10.9, the maximum aggregated discounted cost increases by approximately 1.85% as compared to the perfect discharging efficiency. Similarly, for a charging efficiency ηE=0.9, we observe an approximate 1.94% increase in the aggregated discounted cost as compared to a perfect charging efficiency. Furthermore, we derive insights into the maximum expected discounted investment that a consumer would need to make in renewable technologies in order to transition into a prosumer. Full article
Show Figures

Figure 1

20 pages, 1982 KB  
Article
Optimization of Monitoring Node Layout in Desert–Gobi–Wasteland Regions Based on Deep Reinforcement Learning
by Zifen Han, Qingquan Lv, Zhihua Xie, Runxiang Li and Jiuyuan Huo
Symmetry 2026, 18(2), 237; https://doi.org/10.3390/sym18020237 - 29 Jan 2026
Viewed by 167
Abstract
Desert–Gobi–wasteland regions possess abundant wind resources and are strategic areas for future renewable energy development and meteorological monitoring. However, existing studies have limited capability in addressing the highly complex and dynamic environmental characteristics of these regions. In particular, few modeling approaches can jointly [...] Read more.
Desert–Gobi–wasteland regions possess abundant wind resources and are strategic areas for future renewable energy development and meteorological monitoring. However, existing studies have limited capability in addressing the highly complex and dynamic environmental characteristics of these regions. In particular, few modeling approaches can jointly represent terrain variability, solar radiation distribution, and wind-field characteristics within a unified framework. Moreover, conventional deep reinforcement learning methods often suffer from learning instability and coordination difficulties when applied to multi-agent layout optimization tasks. To address these challenges, this study constructs a multidimensional environmental simulation model that integrates terrain, solar radiation, and wind speed, enabling a quantitative and controllable representation of the meteorological monitoring network layout problem. Based on this environment, an Environment-Aware Proximal Policy Optimization (EA-PPO) algorithm is proposed. EA-PPO adopts a compact environment-related state representation and a utility-guided reward mechanism to improve learning stability under decentralized decision-making. Furthermore, a Global Layout Optimization Algorithm based on EA-PPO (GLOAE) is developed to enable coordinated optimization among multiple monitoring nodes through shared utility feedback. Simulation results demonstrate that the proposed methods achieve superior layout quality and convergence performance compared with conventional approaches, while exhibiting enhanced robustness under dynamic environmental conditions. These results indicate that the proposed framework provides a practical and effective solution for intelligent layout optimization of meteorological monitoring networks in desert–Gobi–wasteland regions. Full article
(This article belongs to the Section Computer)
Show Figures

Figure 1

34 pages, 21530 KB  
Article
Understanding the Universe Without Dark Matter and Without the Need to Modify Gravity: Is the Universe an Anamorphic Structure?
by Gianni Pascoli and Louis Pernas
Symmetry 2026, 18(2), 234; https://doi.org/10.3390/sym18020234 - 28 Jan 2026
Viewed by 585
Abstract
We envision a minimalist way to explain a number of astronomical facts associated with the unsolved missing mass problem by considering a new phenomenological paradigm. In this model, no new exotic particles need to be added, and the gravity is not modified; it [...] Read more.
We envision a minimalist way to explain a number of astronomical facts associated with the unsolved missing mass problem by considering a new phenomenological paradigm. In this model, no new exotic particles need to be added, and the gravity is not modified; it is the perception that we have of a purely Newtonian (or purely Einsteinian) Universe, dubbed the Newton basis or Einstein basis (actually “viewed through a pinhole” which is “optically” distorted in some manner by a so-called magnifying effect). The κ model is not a theory but rather an exploratory technique that assumes that the sizes of the astronomical objects (galaxies and galaxy clusters or fluctuations in the CMB) are not commensurable with respect to our usual standard measurement. To address this problem, we propose a rescaling of the lengths when these are larger than some critical values, say >100 pc - 1 kpc for the galaxies and ∼1 Mpc for the galaxy clusters. At the scale of the solar system or of a binary star system, the κ effect is not suspected, and the undistorted Newtonian metric fully prevails. A key point of an ontological nature rising from the κ model is the distinction which is made between the distances depending on how they are obtained: (1) distances deduced from luminosity measurements (i.e., the real distances as potentially measured in the Newton basis, which are currently used in the standard cosmological model) and (2) even though it is not technically possible to deduce them, the distances which would be deduced by trigonometry. Those “trigonometric” distances are, in our model, altered by the kappa effect, except in the solar environment where they are obviously accurate. In outer galaxies, the determination of distances (by parallax measurement) cannot be carried out, and it is difficult to validate or falsify the kappa model with this method. On the other hand, it is not the same within the Milky Way, for which we have valuable trigonometric data (from the Gaia satellite). Interestingly, it turns out that for this particular object, there is strong tension between the results of different works regarding the rotation curve of the galaxy. At the present time, when the dark matter concept seems to be more and more illusive, it is important to explore new ideas, even the seemingly incredibly odd ones, with an open mind. The approach taken here is, however, different from that adopted in previous papers. The analysis is first carried out in a space called the Newton basis with pure Newtonian gravity (the gravity is not modified) and in the absence of dark matter-type exotic particles. Then, the results (velocity fields) are transported into the leaves of a bundle (observer space) using a universal transformation associated with the average mass density expressed in the Newton basis. This approach will make it much easier to deal with situations where matter is not distributed centrosymmetrically around a center of maximum density. As examples, we can cite the interaction of two galaxies or the case of the collision between two galaxy clusters in the bullet cluster. These few examples are difficult to treat directly in the bundle, especially since we would include time-based monitoring (with an evolving κ effect in the bundle). We will return to these questions later, as well as the concept of average mass density at a point. The relationship between this density and the coefficient κ must also be precisely defined. Full article
(This article belongs to the Special Issue Gravitational Physics and Symmetry)
Show Figures

Figure 1

19 pages, 2065 KB  
Article
Multiscale Wind Forecasting Using Explainable-Adaptive Hybrid Deep Learning
by Fatih Serttas
Appl. Sci. 2026, 16(2), 1020; https://doi.org/10.3390/app16021020 - 19 Jan 2026
Viewed by 316
Abstract
This study presents a multiscale, uncertainty-aware hybrid deep learning approach addressing the short-term wind speed prediction problem, which is critical for the reliable planning and operation of wind energy systems. Wind signals are decomposed using adaptive variational mode decomposition (VMD), and the resulting [...] Read more.
This study presents a multiscale, uncertainty-aware hybrid deep learning approach addressing the short-term wind speed prediction problem, which is critical for the reliable planning and operation of wind energy systems. Wind signals are decomposed using adaptive variational mode decomposition (VMD), and the resulting wind components are processed together with meteorological data through a dual-stream CNN–BiLSTM architecture. Based on this multiscale representation, probabilistic forecasts are generated using quantile regression to capture best- and worst-case scenarios for decision-making purposes. Unlike fixed prediction intervals, the proposed approach produces adaptive prediction bands that expand during unstable wind conditions and contract during calm periods. The developed model is evaluated using four years of meteorological data from the Afyonkarahisar region of Türkiye. While the proposed model achieves competitive point forecasting performance (RMSE = 0.700 m/s and MAE = 0.54 m/s), its main contribution lies in providing reliable probabilistic forecasts through well-calibrated uncertainty quantification, offering decision-relevant information beyond single-point predictions. The proposed method is compared with a classical CNN–LSTM and several structural variants. Furthermore, SHAP-based explainability analysis indicates that seasonal and solar-related variables play a dominant role in the forecasting process. Full article
(This article belongs to the Topic Advances in Wind Energy Technology: 2nd Edition)
Show Figures

Figure 1

Back to TopTop