Understanding the Universe Without Dark Matter and Without the Need to Modify Gravity: Is the Universe an Anamorphic Structure?
Abstract
1. Introduction
- -
- -
- Modified gravity (MOG) from John Moffat [3].
- -
- According to the approach of Verlinde [5], gravity is an emergent phenomenon, starting from a network of qubits which supposedly encode the Universe. Spacetime and matter are then treated as a hologram. Dark energy, seen as a property of the network of qubits, interacts with matter to create the illusion of gravity.
- -
- -
- A totally different way to eliminate dark matter has been also proposed by Gupta [8]. Unfortunately, the model exclusively concerns cosmological items, and important factors such as the flatness of the galaxy rotation profiles or the mass of galaxy clusters are not considered.
2. Some Observational Facts
- 1.
- The galaxy rotation profiles
- 2.
- The mass of the galaxy clusters
- 3.
- The Bullet Cluster
- 4.
- The cosmic microwave background
3. Mathematical Background
4. Applications
- (1)
- Each trivial cross-section of the trivial bundleis equipped with the flat Riemannian metrics .
- (2)
- We also obtain an a priori non-flat Riemannian metric on
4.1. Postulate of the Kappa-Model
4.1.1. Consequences of the Postulate on Metrology
Metrology of Distances and Consequences
- -
- For close objects (up to about 1 ), the sitting observer E uses trigonometric parallax methods to estimate radial distances; in other words, the sitting observer uses his or her local tools and obtains . If and are close enough to e, then some trigonometry gives the distance (i.e., the distance in the e leaf between the “replicas” of and seen by E).
- -
- When an object is located too far away to use parallax methods to evaluate its distance to Earth, metric information is retreived from information carried by light, such as the ratios between the intrinsic magnitude and observed magnitude (Cepheid method). Furthermore, the number of stars in a given region is not subjected to the effect. In other words, the luminosity is not affected by the effect. The distances measured by these kinds of methods are the distances that an itinerant observer would obtain, which we denote by and call the photometric distance. They are valid for close galaxies and are distances on the Newton basis (see Figure 1). To find an estimate of the distance between two distant objects and , the sitting observer E has no choice but to use the effect independent angle and the photometric distances and , obtaining an “apparent” distance proportional to .
Metrology of Velocities
Metrology of Masses and Densities
4.1.2. Consequences on the Dynamics
- -
- The usual dynamic equation is changed:
- -
- For a free motion constant, we find that .
- -
- During a displacement, the invariant reference length is . However, a terrestrial observer measures , and if this measurement could be made, then he or she would conclude that the reference length varies in the Universe! ( effect). Obviously, this effect is an illusion, and the true reference length does not vary (the displacement of an atom does not modify its size).
| Measurable | Non-measurable |
| Photometric measurement | (fictitious) |
| Spectroscopic velocity measurement | (fictitious) |
| proper motion measurement |
4.2. Calibration of the Kappa Effect
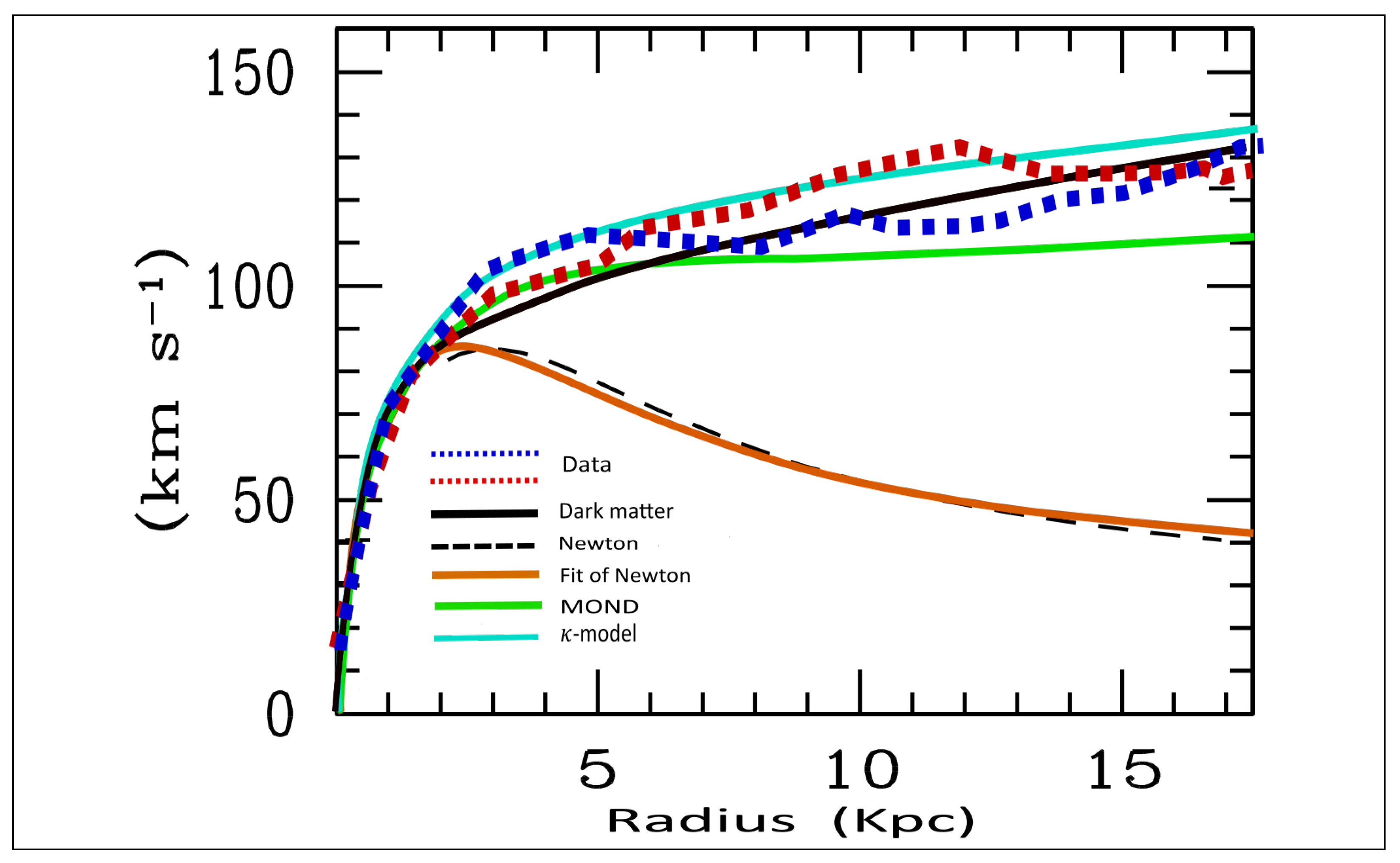
4.2.1. Mass Distribution and Velocity Profile in a Spiral Galaxy
Mass Distribution in a Leaf Versus Mass Distribution in the Newton Basis
- -
- Let denote the distance in the e leaf between and the center C of .
- -
- Let be the areal mass density profile apparent to E.
- -
- Let be the velocity profile predicted by the Newtonian mechanics according to the density profile (which is problematically not observed).
- -
- The distance between and C would be
- -
- Assuming conservation of local mass, the mass of a given region does not depend on whether it is measured by a sitting observer or an itinerant observer.
- -
- A velocity profile is predicted by the Newtonian mechanics according to the profile .
- -
- The distribution must be stable against gravitational perturbations.
- -
- The distribution and the rescaling should produce the observed velocity profiles.
Velocity Profiles in the Newton Basis Versus in the Leaves
Acceleration Profiles
- 1.
- km/s and (for and );
- 2.
- km/s and (for and ).

4.2.2. Shape of a Spiral Galaxy and the Winding Problem
The Winding Problem
Another Approach to Calibration of the Effect
4.3. Other Phenomena Interpreted in the Framework of the Kappa Effect
4.3.1. The Mass of the Galaxy Clusters
4.3.2. The Bullet Cluster
4.3.3. The Anisotropies of the Cosmic Background (CMB)
4.3.4. Hoag’s Object
- 1.
- A bulge B with a constant projected apparent mass density along the line of view , constant rescaling coefficient and apparent radius , where according to Box 1, the radii of the bulge in the e leaf and in the Newton basis are linked by , its density in the Newton basis is constant and .
- 2.
- A bulge-disk transition annulus T which is quite narrow when seen in the Newton basis, extending from radii to with (), with the density decreasing from ( in the e-leaf) to ( in the E-leaf).
- 3.
- An annulus A with a constant projected apparent mass density along the line of view and constant rescaling coefficient , extending from the apparent radii to when we normalize .

4.4. MOND Versus MOG Versus Kappa Model
5. Conclusions
Author Contributions
Funding
Data Availability Statement
Acknowledgments
Conflicts of Interest
Appendix A. Trigonometric Distances and κ Curvature


Appendix B. The Origin of the κ Aberration

Appendix C. The Translation of an Extended Object (Galaxy) Within the Framework of the Kappa Model

References
- Milgrom, M. A modification of the newtonian dynamics: Implications for galaxy systems. Astrophys. J. 1983, 270, 384. [Google Scholar] [CrossRef]
- Milgrom, M. MOND theory. Can. J. Phys. 2015, 93, 107. [Google Scholar] [CrossRef]
- Moffat, J. Scalar–tensor–vector gravity theory. J. Cosmol. Astropart. Phys. 2006, 3, 004. [Google Scholar] [CrossRef]
- Yang, S.-Q.; Zhan, B.G.; Wang, Q.L.; Shao, C.G.; Tu, L.C.; Tan, W.H.; Luo, J. Test of the Gravitational Inverse Square Law at Millimeter Ranges. Phys. Rev. Lett. 2012, 108, 081101. [Google Scholar] [CrossRef]
- Verlinde, E.P. Emergent Gravity and the Dark Universe. SciPost Phys. 2017, 2, 016. [Google Scholar] [CrossRef]
- Maeder, A. Dynamical Effects of the Scale Invariance of the Empty Space: The Fall of Dark Matter? Astrophys. J. 2017, 849, 158. [Google Scholar] [CrossRef]
- Gueorguiev, V.G.; Maeder, A. The Scale-Invariant Vacuum Paradigm: Main Results and Current Progress Review. Symmetry 2024, 16, 657. [Google Scholar] [CrossRef]
- Gupta, R. Testing CCC+TL Cosmology with Observed Baryon Acoustic Oscillation Features. Astrophys. J. 2024, 964, 55. [Google Scholar] [CrossRef]
- Pascoli, G.; Pernas, L. Some Considerations about a Potential Application of the Abstract Concept of Asymmetric Distance in the Field of Astrophysics. 2020. Available online: https://hal.science/hal-02530737 (accessed on 16 November 2025).
- Pascoli, G. The κ-model, a minimal model alternative to dark matter: Application to the galactic rotation problem. Astrophys. Space Sci. 2022, 367, 62. [Google Scholar] [CrossRef]
- Pascoli, G. An empirical analysis of the dynamics of both individual galaxies and gravitational lensing in galaxy clusters without dark matter. arXiv 2022, arXiv:2210.12380. [Google Scholar] [CrossRef]
- Pascoli, G. The κ-Model under the Test of the SPARC Database. Universe 2024, 10, 151. [Google Scholar] [CrossRef]
- Pascoli, G. A comparative study of MOND and MOG theories versus the κ-model: An application to galaxy clusters. Can. J. Phys. 2023, 101, 11. [Google Scholar] [CrossRef]
- Pascoli, G.; Pernas, L. Is Dark Matter a Misinterpretation of a Perspective Effect? Symmetry 2024, 16, 937. [Google Scholar] [CrossRef]
- Famey, B.; McGaugh, S.S. Modified Newtonian Dynamics (MOND): Observational Phenomenology and Relativistic Extensions. Living Astron. 2012, 15, 10. [Google Scholar] [CrossRef]
- Varieschi, G.U. Relativistic Fractional-Dimension Gravity. Universe 2021, 7, 387. [Google Scholar] [CrossRef]
- Varieschi, G.U. Newtonian fractional-dimension gravity and the external field effect. Eur. Phys. J. Plus 2022, 137, 1217. [Google Scholar] [CrossRef]
- Cesare, V.; Diaferio, A.; Matsakos, T.; Angus, G. Dynamics of DiskMass Survey galaxies in refracted gravity. Astron. Astrophys. 2020, 637, A70. [Google Scholar] [CrossRef]
- Cesare, V.; Diaferio, A.; Matsakos, T. The dynamics of three nearby E0 galaxies in refracted gravity. Astron. Astrophys. 2022, 657, A133. [Google Scholar] [CrossRef]
- Cesare, V. Dark Coincidences: Small-Scale Solutions with Refracted Gravity and MOND. Universe 2023, 9, 56. [Google Scholar] [CrossRef]
- Li, P. The Dark Matter Problem in Rotationally Supported Galaxies. Ph.D. Thesis, Case Reserve Western University, Cleveland, OH, USA, 2020. [Google Scholar]
- Moffat, J.W.; Rahvar, S. The MOG weak field approximation and observational test of galaxy rotation curves. Mon Not. R. Astron. Soc. 2013, 436, 1439. [Google Scholar] [CrossRef]
- Browstein, J.R.; Moffat, J.W. Galaxy cluster masses without non-baryonic dark matter. Mon. Not. R. Astron. Soc. 2006, 367, 527. [Google Scholar] [CrossRef]
- Browstein, J.R.; Moffat, J.W. The Bullet Cluster 1E0657-558 evidence shows modified gravity in the absence of dark matter. Mon. Not. R. Astron. Soc. 2007, 382, 29. [Google Scholar] [CrossRef]
- Moffat, J.W.; Toth, V.T. Cosmological Observations in a Modified Theory of Gravity (MOG). Galaxies 2013, 1, 65. [Google Scholar] [CrossRef]
- Skordis, C.; Zlosnik, T. New Relativistic Theory for Modified Newtonian Dynamics. Phys. Rev. Lett. 2021, 127, 161302. [Google Scholar] [CrossRef]
- Beordo, W.; Crosta, M.; Lattanzi, M.G. Exploring Milky Way rotation curves with Gaia DR3: A comparison between ΛCDM, MOND, and general relativistic approaches. J. Cosmol. Astropart. Phys. 2024, 12, 024. [Google Scholar] [CrossRef]
- Jiao, O.; Hammer, F.; Wang, H.; Wang, J.; Amram, P.; Chemin, L.; Yang, Y. Detection of the Keplerian Decline in the Milky Way Rotation Curve. Astron. Astrophys. 2023, 678, A208. [Google Scholar] [CrossRef]
- Ostriker, J.P.; Peebles, P.J.E. A Numerical Study of the Stability of Flattened Galaxies: Or, can Cold Galaxies Survive? Astrophys. J. 1973, 186, 467. [Google Scholar] [CrossRef]
- Hernandez, X.; Kroupa, P. Dynamical Friction Constraints on the Dark Matter Hypothesis Across Astronomical Scales. Universe 2025, 11, 367. [Google Scholar] [CrossRef]
- Miyamoto, M.; Nagai, R. Three-dimensional models for the distribution of mass in galaxies. Pub. Astron. Soc. Japan 1975, 27, 533. [Google Scholar] [CrossRef]
- Lelli, F.; McGaugh, S.S.; Schombert, J.M.; Pawlowski, M.S. One Law to Rule Them All: The Radial Acceleration Relation of Galaxies. Astrophys. J. 2017, 836, 152. [Google Scholar] [CrossRef]
- Lelli, F.; McGaugh, S.S.; Schombert, J.M. VizieR Online Data Catalog: Mass models for 175 disk galaxies with SPARC. Astron. J. 2016, 152, 157L. [Google Scholar] [CrossRef]
- Müller, O.; Marleau, F.R.; Duc, P.; Habas, R.; Fensch, J.; Emsellem, E.; Poulain, M.; Lim, S.; Agnello, A.; Durrell, P.; et al. Spectroscopic study of MATLAS-2019 with MUSE: An ultra-diffuse galaxy with an excess of old globular clusters. Astron. Astrophys. 2020, 640, A106. [Google Scholar] [CrossRef]
- Mistele, T.; McGaugh, S.S.; Lelli, F.; Schombert, J.M.; Li, P. Indefinitely Flat Circular Velocities and the Baryonic Tully-Fisher Relation from Weak Lensing. Astrophys. J. Lett. 2024, 969, L3. [Google Scholar] [CrossRef]
- Chan, M.H.; Zhang, Y.; Del Popolo, A. Are the Galaxies with Indefinitely Flat Circular Velocities Located Inside Large Dark Matter Haloes? Universe 2025, 11, 4. [Google Scholar] [CrossRef]
- Galianni, P.; Feix, M.; Zhao, H.; Horne, K. Testing quasilinear modified Newtonian dynamics in the Solar System. Phys. Rev. D 2012, 86, 044002. [Google Scholar] [CrossRef]
- Kam, S.Z.; Carignan, C.; Chemin, L.; Foster, T.; Elson, E.; Jarrett, T.H. H i Kinematics and Mass Distribution of Messier 33. Astrophys. J. 2017, 154, 41. [Google Scholar] [CrossRef]
- Banik, I.; Thies, I.; Famaey, B.; Candlish, G.; Kroupa, P.; Ibata, R. The Global Stability of M33 in MOND. Astrophys. J. 2020, 905, 135. [Google Scholar] [CrossRef]
- Reiprich, T.H.; Böhringer, H. The Mass Function of an X-Ray Flux-limited Sample of Galaxy Clusters. Astrophys. J. 2002, 567, 716. [Google Scholar] [CrossRef]
- Bradač, M.; Schneider, P.; Lombardi, M.; Erben, T. Strong and weak lensing united. I. The combined strong and weak lensing cluster mass reconstruction method. Astron. Astrophys. 2005, 437, 39. [Google Scholar] [CrossRef]
- Bradač, M.; Clowe, D.; Gonzalez, A.H.; Marshall, P.; Forman, W.; Jones, C.; Markevitch, M.; Randall, S.; Schrabback, T.; Zaritsky, D.; et al. Strong and Weak Lensing United. III. Measuring the Mass Distribution of the Merging Galaxy Cluster 1ES 0657–558. Astrophys. J. 2006, 652, 937. [Google Scholar] [CrossRef]
- Finkelman, I.; Moiseev, A.; Brosch, N.; Katkov, I. Hoag’s Object: Evidence for cold accretion on to an elliptical galaxy. Mon. Not. R. Astron. Soc. 2011, 418, 1834. [Google Scholar] [CrossRef]
- Brosch, N.; Finkelman, I.; Tom Oosterloo, T.; Gyula Jozsa, G.; Moiseev, A. HI in HO: Hoag’s object revisited. Mon. Not. R. Astron. Soc. 2013, 435, 475. [Google Scholar] [CrossRef]
- Bannikova, E.Y. The structure and stability of orbits in Hoag-like ring systems. Mon. Not. R. Astron. Soc. 2018, 476, 3269. [Google Scholar] [CrossRef]
- Hoag, A. A peculiar object in Serpens. Astron. J. 1950, 55, 170. [Google Scholar] [CrossRef]
- Hernandez, X.; Cookson, S.; Cortés, R.A.M. Internal kinematics of Gaia eDR3 wide binaries. Mon. Not. R. Astron. Soc. 2022, 509, 2304. [Google Scholar] [CrossRef]
- Chae, K.H. Breakdown of the Newton–Einstein Standard Gravity at Low Acceleration in Internal Dynamics of Wide Binary Stars. Astrophys. J. 2023, 952, 128. [Google Scholar] [CrossRef] [PubMed]
- Banik, I.; Pittordis, C.; Sutherl, W.; Famaey, B.; Ibata, R.; Mieske, S.; Zhao, H.S. Strong constraints on the gravitational law from Gaia DR3 wide binaries. Mon. Not. R. Astron. Soc. 2024, 527, 4573. [Google Scholar] [CrossRef]

















Disclaimer/Publisher’s Note: The statements, opinions and data contained in all publications are solely those of the individual author(s) and contributor(s) and not of MDPI and/or the editor(s). MDPI and/or the editor(s) disclaim responsibility for any injury to people or property resulting from any ideas, methods, instructions or products referred to in the content. |
© 2026 by the authors. Licensee MDPI, Basel, Switzerland. This article is an open access article distributed under the terms and conditions of the Creative Commons Attribution (CC BY) license.
Share and Cite
Pascoli, G.; Pernas, L. Understanding the Universe Without Dark Matter and Without the Need to Modify Gravity: Is the Universe an Anamorphic Structure? Symmetry 2026, 18, 234. https://doi.org/10.3390/sym18020234
Pascoli G, Pernas L. Understanding the Universe Without Dark Matter and Without the Need to Modify Gravity: Is the Universe an Anamorphic Structure? Symmetry. 2026; 18(2):234. https://doi.org/10.3390/sym18020234
Chicago/Turabian StylePascoli, Gianni, and Louis Pernas. 2026. "Understanding the Universe Without Dark Matter and Without the Need to Modify Gravity: Is the Universe an Anamorphic Structure?" Symmetry 18, no. 2: 234. https://doi.org/10.3390/sym18020234
APA StylePascoli, G., & Pernas, L. (2026). Understanding the Universe Without Dark Matter and Without the Need to Modify Gravity: Is the Universe an Anamorphic Structure? Symmetry, 18(2), 234. https://doi.org/10.3390/sym18020234

