Next Article in Journal
Adversarially Robust and Explainable Insulator Defect Detection for Smart Grid Infrastructure
Previous Article in Journal
An Exact Spectral Refinement Method for Nonconvex Branch-Flow Feasibility in Active Distribution Networks
 
 
Font Type:
Arial Georgia Verdana
Font Size:
Aa Aa Aa
Line Spacing:
Column Width:
Background:
Article

Coordinated Scheduling of Carbon Capture, Renewables, and Storage in Bulk Carriers: A Dual-Timescale LSTM-Powered Multi-Objective Energy Management System Strategy

1
School of Urban Construction, Wuhan University of Science and Technology, Wuhan 430065, China
2
Hubei Provincial Engineering Research Center of Urban Regeneration, Wuhan University of Science and Technology, Wuhan 430065, China
*
Author to whom correspondence should be addressed.
Energies 2026, 19(4), 1010; https://doi.org/10.3390/en19041010
Submission received: 13 January 2026 / Revised: 7 February 2026 / Accepted: 12 February 2026 / Published: 14 February 2026
(This article belongs to the Section F5: Artificial Intelligence and Smart Energy)

Abstract

To address the challenges of energy conservation and emission reduction in the shipping industry, this study proposes an innovative scheduling strategy for the ship integrated energy system (SIES) based on data-driven fuel consumption prediction and multi-objective optimization. A multi-feature dual-time scale Long Short-Term Memory (LSTM) network is developed, integrating Automatic Identification System (AIS) data with an average resolution of 6 min, meteorological conditions, and vessel state parameters, achieving fuel consumption prediction across dual time scales. The model outperforms other machine learning models (e.g., CNN, XGBoost) in terms of R2, MAE, RMSE, and SMAPE. Dynamic simulation of annual cooling, heating, and power loads for crew accommodation areas, based on spatiotemporally matched customized meteorological data, reveals that the annual load is dominated by cooling demand, with significant seasonal fluctuations; summer loads are higher and more volatile than winter loads. A hybrid energy system integrating photovoltaic (PV) generation, energy storage, carbon capture and storage (CCS), and diesel engines is constructed. By treating the CCS load as a adjustable resource, the Non-dominated Sorting Genetic Algorithm (NSGA-II) is employed to solve the environmental–economic multi-objective optimization problem, simultaneously minimizing carbon emissions and present value of the total cost (PVC). Case studies conducted on a 79,970 DWT bulk carrier (Guangzhou–Qinhuangdao route) demonstrate the strategy’s effectiveness. The synergistic operation of solar energy and the energy storage system facilitates carbon emission reductions of 23.6% to 40.0% through fuel savings; during summer with abundant solar resources, over 95% of the CCS load can be covered. Economic analysis indicates that fuel savings from renewable energy can recover the investment in the PV and battery storage system within approximately 6 years. This integrated data-driven energy management framework mitigates CCS-induced parasitic loads and emissions, partially resolving the “carbon emissions vs. cost” dilemma, and provides a viable pathway for decarbonizing conventional diesel-powered ships, contributing to sustainable maritime operations.

1. Introduction

In recent years, with the continuous growth of global maritime trade, greenhouse gas emissions from the shipping industry have been increasing year by year. As the latest estimate in the fourth International Maritime Organization (IMO) Greenhouse Gas Study Report (2020) shows, the share of shipping emissions in global anthropogenic greenhouse gas emissions increased from 2.76% in 2012 to 2.89% in 2018. It is projected that by 2050, emissions will increase to 90–130% of those in 2008 [1]. Emissions caused by fuel consumption in the shipping industry have gradually drawn international attention. To address the challenges of energy conservation and emission reduction, the IMO has set a requirement that carbon emissions from ships should be reduced by 40% by 2030 compared to 2008 [2]. A draft was adopted at the Maritime Environment Protection Committee (MEPC) 83 meeting in April 2025. A two-level regulatory system is required for international shipping vessels to achieve a direct compliance target of 43% reduction and a basic target of 30% reduction by 2035; otherwise, the deficit portion will have to be paid.
Against the backdrop that over 95% of the fuels currently used in the shipping industry are still traditional fossil fuels [3], in order to implement the safe, orderly and innovative replacement of traditional energy by new energy in the shipping industry, various emission reduction technologies have been studied and applied in ships in recent years. The replacement of traditional fossil fuels with methanol, liquefied natural gas (LNG), and green ammonia; the blending use of biofuels such as Fatty Acid Methyl Esters (FAME) and Hydrogenated Vegetable Oil (HVO) with conventional fuels; or the utilization of renewable energy to provide physical support or meet the auxiliary power demands of ships are inevitable trends to fundamentally address pollution sources from an energy perspective. Wind energy, solar energy and wave energy are the most popular renewable energy sources for shipping vessels. Researchers around the world have conducted extensive studies on the utilization of renewable energy in ships. Kim et al. [4] proposed a device for generating electricity by connecting parafoil with a turbine below the waterline. Calculations show that this system can collect gigawatt-level electricity. Xu et al. [5] studied the application of vertical photovoltaic windows on small ships. The results showed that the vertical photovoltaic window system could actively generate electricity, passively reduce the air conditioning load, and achieve the effect of reducing carbon emissions. Yuan et al. [6] proposed a solar hybrid system for a Pure Car and Truck Carrier (PCTC) with a 5000-vehicle capacity. Theoretically, this system can reduce fuel consumption by 4.02% and carbon emissions by 8.55% annually. Liu et al. [7] proposed a concept of utilizing heaving oscillators inside a ship as a means of capturing wave energy. Gu et al. [8] designed a new type of wave energy device for marine squid jigging vessels. The results show that this device can bear approximately 10% of the power consumption of the vessel.
However, due to the fact that LNG has been commercialized and matured, it is still a fossil fuel; the cost of methanol fuel is high, the toxicity management of green ammonia is high, the conversion efficiency and energy density of renewable energy are limited, and the installation conditions of photovoltaic panels and wind turbines are limited. The problem of energy conservation and emission reduction in ships cannot be solved in the short term by changing the energy composition. Thus, emission reduction methods relying on equipment such as air lubrication system (ALS), waste heat recovery (WHR), sulfur oxide and nitrogen oxide removal from waste gas, and carbon capture have been proposed, applied and continuously innovated [3,9,10]. Zhang et al. [11] discussed the performance of the coupling of carbon capture and storage (CCS) with various WHR systems. The results showed that the coupling of the Kalina cycle system with the CCS system exhibits superior performance. A series of studies have shown that the abundant cooling energy and low sulfur content make LNG vessels the most suitable for integrating CCS systems. Under the same operating conditions, the economics and performance of LNG carbon capture systems are superior to those of diesel vessels [3,12,13]. Long et al. [14] studied different solvent configurations and equipment combinations and constructed an improved CCS system for diesel engine ships. However, existing studies on decarbonizing conventional diesel vessels (which constitute 40% of the global fleet [1]) still encounter two critical gaps: (1) Simplified load estimation methods (e.g., fixed coefficients) neglect dynamic interactions between meteorological parameters and auxiliary loads (e.g., accommodation HVAC), leading to inaccurate power profiles. (2) Standalone decarbonization approaches (e.g., alternative fuels, renewables, or CCS alone) face substantial economic and technical challenges when applied to retrofitting existing vessels. To bridge these gaps, we proposed an integrated PV–battery–CCS system synergized with a novel data-driven framework. This architecture uniquely fuses multi-source heterogeneous data—including high-resolution AIS trajectories (6 min granularity), spatiotemporally matched meteorological profiles, vessel parameters, and equipment specifications—to enable closed-loop prediction optimization. Crucially, our dual-time scale fuel prediction model serves both short-term (3 h) operational dispatch and long-term (18 h) voyage planning, while dynamic accommodation load simulation captures climate-dependent behavioral impacts on auxiliary systems.
Meanwhile, the intelligent development of ship energy systems, which comprehensively consider the economy, environment and energy efficiency of ships, is accelerating. This is reflected in the fact that an increasing number of scholars are paying attention to the coupling of data-driven energy prediction, energy management and multi-objective optimization technologies with ship energy systems. By taking into account the interaction of energy storage degradation [15], sea conditions [16], navigation routes and speeds, as well as the dynamic changes in environmental factors such as wind, waves and currents, optimizing the speed, route or voyage of ships can avoid extreme weather, improve energy efficiency and economic efficiency, and reduce greenhouse gas emissions. Wu et al. [17] constructed models for technology selection, capacity allocation and operation optimization of ship energy systems by using the Mixed Integer Nonlinear Programming (MINLP) method and introduced the Data Envelopment Analysis (DEA) method for evaluation and decision-making. This method is significantly superior to the traditional methods in terms of economy, greenhouse gas emissions and energy efficiency. Huang et al. [18] optimized the voyage scheduling and power generation of all-electric ships using the particle swarm optimization algorithm. The simulation results showed that this method reduced costs by 17.4% and greenhouse gas emissions by 23.6%, respectively. Yin et al. [19] proposed a variable time scale power-dispatching strategy based on the quantification of uncertainty fluctuations. The computational energy consumption of the all-electric propulsion renewable energy ship model was reduced by 52.6%, and the cost and carbon emissions were reduced by 21.6% and 35.9%, respectively.
Accurate prediction of ship energy consumption is crucial for enhancing operational efficiency, controlling costs and reducing environmental impact. With the development of machine learning technology, it has provided new tools and methods for energy efficiency monitoring, control and optimization in the shipping industry [20,21]. Numerous studies have focused on modifications to machine learning algorithms based on Artificial Neural Networks (ANNs), aiming to train more reliable prediction models [22,23,24]. Some studies have coupled machine learning models with optimization algorithms for ship energy systems and demonstrated excellent performance. Hein et al. [25] used the Long Short-Term Memory (LSTM) model to predict photovoltaic output, input all-electric ship power system (AES) multi-objective range and energy management scheduling strategies, and minimize fuel consumption, emissions, and cumulative damage to energy storage systems and operating costs of auxiliary devices; Gan et al. [26] implemented multi-input machine learning predictions on photovoltaic output and load and input them into an energy management framework. They demonstrated excellent optimization performance and real-time performance on photovoltaic hybrid energy ships. Under similar performance, a real-time energy management strategy for a hybrid energy ship based on an approximate model predictive control (AMPC) model showed a prominent advantage in computing speed. Notably, while macroscopic approaches focusing on maritime transport network analysis—such as those demonstrated in the Strait of Messina case study, where AIS data is utilized to construct transport maritime networks with energy performance functions assigned to links and nodes [27]—provide valuable insights for regional fleet management; this study adopts a complementary microscopic perspective.
Drawing on a synthesis of prior work in ship energy system prediction and optimization (Table 1), this study identifies the following key gaps in the current literature:
(1) The estimation methods for power load and fuel consumption of cargo ships fail to adequately reflect the dynamic coupling effects of environmental conditions and human behavior. Existing research often relies on static estimations based on rated power, and fixed simultaneous use coefficients without fully considering the impact of dynamic factors such as meteorological conditions and crew shift patterns on accommodation loads. The extent to which these loads influence the energy system also requires further assessment.
(2) Consideration of dispatchable demand-side loads remains insufficient. The flexibility of demand-side resources with adjustable load characteristics within system dispatch, their synergy mechanisms with the fluctuations of renewable energy, and their comprehensive environmental and economic benefits have not been systematically evaluated in ship energy optimization.
Table 1. Comparison of key characteristics in ship energy system prediction and multi-objective optimization research.
Table 1. Comparison of key characteristics in ship energy system prediction and multi-objective optimization research.
ReferenceShip TypeML ModelMulti-Objective Optimization SubjectCCS IncludedDynamic Simulation of Accommodation LoadData Source
[17]Cruise ship-Equipment selection and capacity; emission reduction tech selection; shaft generator operationYESYESEquipment parameters, fuel parameters, load profiles, engine performance curves
[19]River–sea-going shipThree-layer spatio-temporal graph attention networkPower outputs of DG, CHP, ESS, PV, etc.NOYESNational Weather Information Center, SolarGIS, Multifunctional Transport Satellite
[25]All-electric passenger ferryLSTMVoyage scheduling variables; energy management decision variablesNONOPorts’ meteorological data; literature and manufacturer data; ship operational parameters
[26]FerryRFDiesel generator output power; battery state of charge; battery charging/discharging powerNONOThe National Renewable Energy Laboratory; ferry’s load data
[28]Hybrid energy ship-Power outputs of diesel, ESS, wind, PV systemsNOYESSimulation/experimental data
[18]Cruise ferry-Diesel generator output power, ship speed, indoor temperatureNOYESWeather forecast, ship & service load parameters, generator parameters
[29]--Output of various equipment, energy storage charging/discharging, hydrogen blending ratio, carbon capture amountYESNOWind/PV output forecast, load demand data
This articleBulk carrierMulti-feature Dual-Time Scale LSTMRated power of CCS systemYESYESship noon reports, ECMWF, AIS data, equipment manufacturers
To address the issues mentioned above, this paper proposes an integrated prediction-load simulation-optimization method for retrofitting conventional diesel-powered ships. A reliable fuel consumption prediction model is constructed and invoked to output the total fuel consumption of the baseline energy system under different operating conditions, rather than directly predicting the fuel consumption of the retrofitted energy system. Subsequently, the multifaceted impacts of environmental factors, human behavior, and the retrofitted energy system are quantified through the simulation of accommodation loads and physical modeling within the optimization framework. During the optimization process, the predicted sequence is input into the optimization algorithm to calculate key parameters such as total carbon emissions and fuel costs under the baseline scenario of the unmodified energy system, providing a reference benchmark for the multi-objective optimization. The overall data flow and technical framework are illustrated in Figure 1.
The main contributions of this paper are summarized as follows:
(1) A multi-feature single-output dual-time scale LSTM fuel consumption prediction model is developed and validated through comparative experiments. Based on 6 min resolution AIS data, integrating navigation speed, meteorological conditions, and vessel state parameters, the model provides high-accuracy fuel consumption predictions across dual time scales, offering reliable data input for subsequent optimization.
(2) Dynamic simulation and impact quantification of ship accommodation loads are achieved. By establishing a dynamic simulation model for the annual cooling, heating, and power loads of the ship’s accommodation areas, the energy consumption impacts of personnel activity patterns, envelope thermal performance, equipment heat dissipation, and environmental parameters under specified comfort conditions are quantified, and their contribution level within the overall energy system is clarified.
(3) The carbon capture system is incorporated into the multi-objective optimization framework as a dispatchable load. Within the ship’s hybrid energy system (PV + energy storage + carbon capture + diesel engines), the carbon capture system load is treated as a schedulable resource. The NSGA-II algorithm is employed for the collaborative multi-objective optimization of environmental and economic goals, systematically exploring its synergistic potential with renewable energy fluctuations and its comprehensive benefits.
The subsequent sections of this paper are structured as follows: Section 2 outlines customized meteorological data processing, fuel consumption prediction modeling, energy system formulation, and multi-objective optimization methodology; Section 3 describes the technical specifications of the target vessel, the meteorological datasets employed, and the year-round operational scenarios; Section 4 presents the experimental data and results; Section 5 provides an in-depth analysis and interpretation of the results and underlying mechanisms; Section 6 elaborates on the limitations; finally, Section 7 summarizes the key findings and offers concluding remarks.

2. Methodology

2.1. Customized Meteorological Data

Meteorological conditions are the key factors influencing the renewable energy resources and load within the navigation area. The accuracy of meteorological parameters directly determines the credibility of the simulation results of the production capacity and load of mobile renewable energy equipment on ships. This study utilizes ERA5 hourly data on single levels from 1940 to the present dataset released by the European Centre for Medium-Range Weather Forecasts (ECMWF) and adopts meteorological data within the widest latitude and longitude range of navigation from 2024 to 2025, with a time resolution of 1 h and a spatial resolution of 0.25°. In meteorological data, instantaneous variables and cumulative variables are respectively stored in the instant.nc and accum.nc files. To achieve the precise mapping of historical meteorological data to the dynamic energy system of ships, this study adopts a multi-dimensional spatio-temporal fusion method to construct a meteorological parameter extraction model. The bilinear interpolation method shown in Equations (1)–(3) [30,31] is used to solve the spatial adaptation problem between the grid data and the ship’s dynamic trajectory. As shown in Figure 2, the four endpoints represent the smallest grid point with a resolution of 0.25° closest to point p, where p is any point in the navigation dynamic trajectory and may be located at any position in the grid.
d x =   x   x 1 x 2   x 1
d y = y   y 1 y 2   y 1
f ( x , y ) = f 11 ( 1     d x ) ( 1     d y ) + f 21 ( 1     d y ) d x +   f 12 ( 1     d x ) d y +   f 22 d x d y
where f represents the meteorological parameter value at each location, while xi and, yi denote the longitude and latitude coordinates.
Unit conversions are applied to instantaneous variables for meeting the subsequent data requirements. For instance, relative humidity is calculated using WMO Standard Equations (4) and (5), which provide 1% accuracy within −45 °C to 60 °C.
RH = 100   ×   e e s ( T )
e s ( T ) = 6.112   ×   exp ( 17.62   ×   T T + 243.12 )
where es is the actual water vapor pressure and es(T) is the saturated water vapor pressure at a temperature of T (°C).
The solar radiation decomposition model combining the pvlib library with the segmented regression model based on clear-sky coefficients proposed by Erbs et al. [32] is shown in Equations (6)–(9), which realizes the physical decomposition of GHI to DNI/DHI.
G 0 = G sc × ( 1 + 0.33 cos ( 360 D 365 ) ) × cos θ z
k t = GHI G 0
DHI GHI = { 1 0.09 k t ,   k t     0.22 0.9511 0.1604 k t + 4.388 k t 2 16.638 k t 3 + 12.336 k t 4 ,   0.22     k t     0.8 0.165 ,   k t   >   0.8
DNI = GHI DHI cos θ z
where G0 is extraterrestrial horizontal irradiance (W/m2); kt is the clearness index; GSC is solar constant; D is day of the year; θz is the solar zenith angle; GHI is the global horizontal irradiance, which can be obtained from the datasets; and DNI and DHI are direct normal irradiance and diffuse horizontal irradiance, respectively.

2.2. Fuel Consumption Prediction Methods

2.2.1. Data Preprocessing and Feature Engineering

Data Preprocessing
The data required for fuel consumption prediction utilized time series records obtained from the ship AIS dataset, including navigation status, environmental parameters, and fuel consumption. Due to possible missing or abnormal conditions during the measurement and storage of the data, this study implemented preprocessing in accordance with the following steps for the missing and abnormal values that may exist in the original dataset.
Step 1: The AIS dataset features time intervals ranging from a few seconds to several hours. To ensure uniformity in the training data intervals, a method combining linear interpolation with resampling extraction was employed: first, linear interpolation was applied to the original unevenly spaced AIS time series to convert it into a continuous minute-level sequence; subsequently, systematic sampling was performed on this sequence at a fixed 6 min interval, thereby normalizing the variable time intervals to an average temporal resolution of 6 min and establishing a continuous time series. This approach effectively regularizes the sampling intervals while preserving the underlying data trends.
Step 2: To minimize the impact of missing data and outliers on the training of the prediction model, this study employs interquartile range (IQR = 1.5) filtering to remove distribution-based outliers. Furthermore, given that ship-related physical parameters have well-defined value ranges, physical filtering is applied to eliminate extreme outliers caused by sensor malfunctions. Specifically, invalid records—including those with negative speed or fuel consumption values, as well as those indicating bow direction or track direction outside the valid range of 0 to 360 degrees—are excluded from the dataset.
Step 3: After the outlier handling is completed, Savitzky–Golay (SG) time series filtering with a window size of 11 and polynomial order of 3 is adopted for smoothing processing of the speed and fuel consumption sequences, retaining the trend while removing the high-frequency noise. Compared with the moving average method, SG filtering can better suppress high-frequency noise while retaining the temporal trend.
Feature Engineering
After data preprocessing, feature engineering is conducted to fully extract time series features related to the operating conditions and construct the input feature set. To comprehensively capture operational characteristics, this study employs the following methods to construct the feature set.
(1) Navigation State Encoding: The three navigation states—sailing, anchoring, and berthing—are encoded as 0, 1, and 2, respectively, and then converted into three-dimensional binary vectors using one-hot encoding. The two load states—Full Load and Ballast—are converted into two-dimensional binary vectors.
(2) Angular Feature Construction for Environmental Parameters: For the wind speed and direction dataset, it is essential to consider the influence of heading changes on the wind vector during ship navigation. Therefore, while retaining the original absolute wind and flow direction, this study performs decomposition based on the real-time heading direction. Subsequently, sine and cosine encoding are applied to construct features representing the bow direction, track direction, wind direction, and flow direction. For the anchoring and berthing states, angle-related features are set to zero to avoid interference from invalid angular information.
(3) Vector Decomposition of Environmental Parameters: Furthermore, based on the ship’s real-time heading, the absolute wind speed and current direction are decomposed into normal and tangential components to reflect the actual influence of environmental factors on the ship’s motion.
(4) Temporal Lag Feature Construction: Temporal lag features for speed over ground and fuel consumption are introduced: the moving average of speed and fuel consumption over the past 10 samples (equivalent to the past hour).

2.2.2. Prediction Model

Different machine learning models exhibit distinct advantages and limitations. Employing multiple approaches can enhance the reliability and robustness of research findings while mitigating potential biases associated with relying on a single method [33,34,35]. Therefore, this study adopted a multi-method comparison strategy to identify the most suitable predictive model. The dataset was partitioned into training, validation, and test sets at a ratio of 70:15:15.
LSTM Modeling Principles
Long Short-Term Memory (LSTM) is an improved recurrent neural network (RNN) that addresses the gradient vanishing and explosion problems commonly encountered in RNN models through structural modifications. The LSTM cell consists of two cell states hi and Ci, three gating mechanisms, and the input xi at each time step. In a multi-feature single-output model, xi refers to the feature matrix, while yi represents the predicted output value at the i-th time step [36].
The forget gate operation is governed as shown in Equation (10):
f t   =   σ ( W f · [ h t 1 , x t ]   +   b f )
where Wf and bf denote recurrent weights and biases of the forget gate, and ht−1 represents the cell state vector at timestep t − 1.
The input gate updates the cell state as shown in Equations (11) and (12).
i t = σ ( W i · [ h t 1 , x t ] +   b i )
C t ~ = tan h ( W c · [ h t 1 , x t ] + b c )
The output gate generates the hidden state as shown in Equations (13) and (14).
O t = σ ( W o · [ h t 1 , x t ] + b o )
h t =   O t · tan h ( C t )
where Wi, Wc, bi, bc represent weights and biases for input gates, respectively; Wo and bo represent weights and biases for output gates, respectively.
The final output is shown in Equation (15).
C t =   f t · C t 1 +   i t · C t ~
This study proposes a dual-time scale LSTM prediction model that integrates short-term (3 h) and relatively long-term (18 h) temporal features. These two temporal branches are adaptively fused using an attention mechanism. The architecture, cell structure, and feature fusion process of this LSTM model are illustrated in Figure 3, which specifically includes the following:
(1) Dual-Time Scale Feature Extraction
An input sequence of 180 time steps is simultaneously fed into two parallel branches: a short-term branch and a long-term branch. The short-term branch only takes the last 30 time steps of the input sequence, while the long-term branch processes the complete 180-time step sequence. Each branch sequentially passes through an LSTM layer with 64 units (which returns the full sequence and applies L2 regularization with a factor of 0.001), a dropout layer (with a rate of 0.2), and finally another LSTM layer with 32 units (which returns the final hidden state). These layers output the short-term feature vector hshort and the long-term feature vector hlong, respectively.
(2) Attention Fusion Mechanism: Architecture and Weight Calculation
The weight calculation and fusion process in the attention fusion layer of the proposed LSTM model are as follows.
First, the final hidden states from the two branches are concatenated:
h concat   =   [ h short ;   h long ]
Then, normalized attention weights are generated through a Softmax activation function:
α   =   [ α short ,   α long ]   =   Softmax   ( W a h concat   +   b a )
where αshort + αlong = 1, and Wa, ba are learnable parameters.
Finally, the computed attention weights are used to perform a weighted summation of the original branch features, yielding the following fused feature vector:
h fused   =   [ α short · h short   +   α long · h long ]
Following this fusion process, a dense output layer ensures that fuel consumption values remain non-negative, aligning with physical constraints. Additionally, the training process incorporates a dynamic learning rate decay scheme and an early stopping strategy to enhance convergence and generation performance.
The LSTM model was selected for its superior capability in capturing temporal dependencies and long-range patterns in time series data, which is critical for fuel consumption prediction under varying operational conditions. Its gating mechanism effectively mitigates the vanishing gradient problem, enabling stable training over long sequences. Furthermore, the dual-time scale architecture allows the model to leverage both immediate past information (3 h horizon) for short-term accuracy and extended historical context (18 h horizon) for better long-term trend capture. This design addresses the requirements for both short-term fuel consumption prediction during real-time navigation and long-term prediction needs for voyage planning on a weekly scale.
Other Prediction Models
In addition to the dual-time scale LSTM, this study also evaluated the predictive performance of eight other models for horizontal comparison. Linear regression (LR) [37] is one of the most classic statistical methods, used to establish a linear relationship between the dependent variable and one or more independent variables. It assumes a linear relationship among variables and aims to find the best-fitting line that minimizes the difference between predicted and actual values. While its simplicity and interpretability are advantageous, LR is often inadequate for modeling the complex, nonlinear interactions inherent in ship energy systems, making it serve primarily as a baseline model in this study. Convolutional neural network (CNN) [38] is a typical back propagation neural network designed to extract input features by performing convolution and pooling operations layer by layer while preserving spatial invariance. It is widely applied in image classification tasks. CNN captures local temporal patterns well but may overlook long-range dependencies crucial for voyage-scale prediction. Temporal convolutional network (TCN) applies CNN along the time dimension, using convolutional layers to extract local features from time series data and filter out irrelevant information from basic features. The support vector regression (SVR) model is an extension of the support vector machine (SVM), adapted for regression tasks. As a supervised machine learning algorithm, it identifies a hyperplane in an n-dimensional space that effectively separates data points, with the hyperplane’s dimensionality determined by the number of features [39]. TCN offers efficient temporal processing but may require careful architecture design to match recurrent networks’ sequence modeling capabilities. Ensemble methods consist of three primary approaches: Bagging, Boosting, and Stacking. Stacking employs a set of heterogeneous base learners. In this study, Light Gradient Boosting Machine (LGBM), eXtreme Gradient Boosting (XGBoost), and Long Short-Term Memory (LSTM) were selected as the base models, while Logistic Regression (LR) was utilized as the meta-model to build the Stacking framework. Stacking leverages diverse model strengths for enhanced robustness, particularly valuable for integrating temporal features. XGBoost, Categorical Boosting (CatBoost), and LGBM are all tree-based ensemble learning algorithms. XGBoost incorporates regularization techniques to mitigate overfitting [40]. A key advantage of CatBoost is its ability to handle categorical features efficiently, enabling automatic processing without requiring one-hot encoding or manual feature engineering [41]. This makes it particularly suitable for maritime datasets containing categorical variables such as navigation states and loading conditions but may under-utilize specialized architectures in pure sequence modeling tasks. XGBoost constructs its ensemble in a level-wise manner, whereas the LGBM expands the ensemble leaf-wise. Compared to XGBoost, LGBM demonstrates superior efficiency in processing large-scale datasets, offering faster training speed, lower computational overhead, and reduced memory consumption [42]. LGBM’s computational efficiency makes it ideal for handling high-resolution AIS data, though its performance on long-sequence forecasting may lag behind temporal models.
All models were implemented using their default hyperparameters from scikit-learn (v1.2.2), XGBoost (v1.7.5), LightGBM (v3.3.5), and CatBoost (v1.2.2) libraries to ensure reproducibility. The LSTM architecture was optimized through empirical testing: we employed two LSTM layers (64 and 32 units, respectively) with dropout (0.2) and L2 regularization (0.001) to prevent overfitting. The model was trained for 50 epochs with early stopping patience of 15 epochs, using the Adam optimizer with an initial learning rate of 0.001 which reduced by half when validation loss plateaued for 5 epochs.

2.2.3. Evaluation Metrics

To select the most suitable prediction model for subsequent optimization, this study employs coefficient of determination (R2), Mean Absolute Error (MAE), and root mean squared error (RMSE) as evaluation criteria to compare the prediction performance of the above models. Additionally, the training time and prediction time are also included in the comparison basis, as the training time can also reflect the model complexity and data quality. When the sample size remains unchanged, the longer the training time, the better the model can fit the data [33]. Given the zero-approaching characteristics of fuel consumption during anchorage and berthing states, the Symmetric Mean Absolute Percentage Error (SMAPE) is introduced as the core robustness evaluation metric.
R 2 = 1   ( y y ^ ) 2 ( y y ) 2
MAE   = 1 n · i = 1 n | y y ^ |
RMSE = 1 n · i = 1 n ( y ^ y ) 2
SMAPE   = 100 % n i = 1 n | y ^ y | | y | + | y ^ | 2
where yi denotes the actual value of the original data sequence, y represents the mean of y i , y i ^ indicates the predicted value, and n signifies the total number of data samples. R2 serves as a metric for regression model fitting efficacy, where values closer to 1 indicate superior goodness of fit. The Mean Absolute Error (MAE) quantifies the average of absolute differences between predicted and actual values, with lower values reflecting higher prediction accuracy. The Root Mean Square Error (RMSE) measures the standard deviation of prediction errors; smaller RMSE values indicate reduced error dispersion, thereby reflecting improved model stability and precision. The Symmetric Mean Absolute Percentage Error (SMAPE) assesses the relative robustness of predictions; lower SMAPE values signify superior performance in minimizing relative prediction errors.

2.2.4. Model Deployment and Prediction Modes

To address diverse application scenarios, this study proposes two prediction model invocation modes that balance academic flexibility with engineering practicality. Their core distinction lies in the data source and computational approach for fuel consumption lag features.
Mode 1 is designed for hypothetical scenario analysis prior to a voyage. When simulating fuel consumption under different seasonal or loading conditions, since actual historical fuel consumption sequences are unavailable, the model uses its own prediction value for the previous time step to update and compute the required lagged features before executing the current step’s prediction.
Mode 2 is intended for real-time prediction during actual vessel operation. In actual engineering applications, continuous access to real-time historical fuel consumption data from the AIS sensor-based energy efficiency monitoring system enables the calculation of lagged features, yielding more accurate and reliable prediction results.
This study compares the two models using real-world, untrained historical datasets. It simulates hypothetical scenarios by removing fuel consumption data from the prediction time period, while utilizing complete historical fuel consumption data to simulate predictions updated with real-time fuel consumption during actual voyages.

2.3. Integrated Marine Energy System

2.3.1. System Configuration

The integrated marine energy system for ships achieves unified management and efficient conversion of multiple energy demands—including cooling, heating, electricity, and propulsion—through multi-energy coupling, intelligent coordination, and energy cascade utilization. This study employs modular modeling to develop a multi-energy system incorporating solar and fuel oil sources.
As illustrated in the system framework diagram in Figure 4, the integrated marine energy system consists of a main propulsion engine (diesel), auxiliary diesel engines, boilers, chillers, solar energy equipment, an energy storage system (ESS), and carbon capture and storage (CCS) equipment. The system utilizes diesel and solar power as its primary energy sources. Propulsion is provided by a two-stroke diesel engine to satisfy navigation load demands. Electrical loads—including cooling, heating, domestic hot water, shipboard auxiliary devices, and CCS equipment—are supplied by auxiliary engines and solar energy systems. During port operations and berthing, shore power provides additional energy support. Unlike conventional systems, this configuration incorporates carbon capture technology onboard to capture, store, and offload CO2 emissions at ports. This study focuses on a bulk carrier operating along the Guangzhou–Qinhuangdao route (108° E–123° E, 19° N–41° N). The vessel’s principal dimensions are as follows: length of 209.9 m, molded breadth of 36 m, deadweight tonnage (DWT) of 79,970 tons, and a design speed of 13 knots. It is equipped with one main diesel engine rated at 8310 kW SMCR and three auxiliary diesel engines each rated at 600 kW SMCR. Additional technical specifications are detailed in Section 3.

2.3.2. Diesel Engines System

The diesel generator system (DGs) is configured with one main diesel engine and three auxiliary diesel engines (ADEs), one of which remains on standby. To enhance fuel efficiency and extend equipment service life, a dynamic load response-based start–stop control strategy has been implemented for the ADEs. When the system’s power demand decreases, ADEs that have been in stable operation for at least 3 h are prioritized for shutdown. Simultaneously, a power adjustment algorithm ensures that the operating load of each ADE remains consistently within the range of 50% to 90% of its rated capacity. This operating range aligns with the optimal zone for low specific fuel consumption in diesel engines. If the load rate of any active ADE exceeds 90% and a standby unit is available, the automatic startup mechanism is initiated to bring the standby unit into operation. The main diesel engine primarily supplies propulsion power for the ship, while the auxiliary engine system delivers electricity for onboard living quarters, ship equipment, and non-propulsion loads such as the carbon capture system investigated in this study.
Dynamic Simulation of Accommodation Load
Although accommodation loads typically constitute less than 10% of the total auxiliary engine loads under normal operating conditions, this study includes them as dynamic simulation targets. The decision is based on two key considerations: First, accommodation loads, particularly those generated by the heating, ventilation and air-conditioning (HVAC) system, exhibit a strong correlation with external meteorological parameters. Given access to high-resolution customized meteorological data, detailed personnel schedules, and deck layout information, this study is able to develop a highly accurate accommodation load model that aligns with human thermal comfort standards. Second, precisely simulating accommodation loads enhances the overall credibility of the auxiliary load profile. In accordance with design guidelines outlined in Chinese industry standard CB/T 4533-2023: Design Requirements for Marine Air Conditioning Systems [43], this study adopts a collaborative modeling approach utilizing SketchUp, OpenStudio, and EnergyPlus to achieve a high-fidelity simulation of the ship’s accommodation loads.
Other Service Loads
In this study, all service loads except accommodation loads are determined using simultaneous use coefficients. Referring to the research of Shu et al. [44] and Yao et al. [45], the simultaneous usage coefficients of other equipment of the vessel under different navigation states without considering the HVAC in the accommodation are shown in Table 2. Equipment hourly power consumption is subsequently calculated based on real-time operating modes.

2.3.3. Carbon Capture and Storage Systems

This study utilizes the high-efficiency marine-based CO2 capture, compression, and liquefaction system proposed by Long et al. for 3000 kW diesel engines [14]. Both the design parameters of the CCS system and the CO2 concentration in exhaust gases influence the capture costs [46], with considerable economic variations observed across CCS systems adapted to diesel engines of different rated power capacities. The carbon capture operating cost is estimated based on the unit capture cost relative to engine capacity [12]. The CCS process involves capturing engine exhaust gases in an absorption tower through gas–liquid countercurrent contact using amine-based solvents, followed by compression, liquefaction, and storage. In this study, to simplify the relationship between the system electrical load (Eccs, kWh) and the captured CO2 mass (Ccapture, kg), energy consumption data from detailed numerical simulations conducted by Zanobetti et al. [46] and Chitsaz et al. [47] are referenced. This relationship is expressed in Equation (23), where β denotes the specific power consumption per kilogram of CO2 captured (kWh/kg). In this study, the specific energy consumption per kilogram of CO2 emitted for the amine-based solvent CCS, denoted as β, is defined as 0.95 MJ/kgCO2, which is equivalent to 0.264 kWh/kgCO2 [46].
E ccs ( t ) = β · C capture ( t )

2.3.4. Photovoltaic and Energy Storage System

PV Output Simulation via PVsyst
The output of the PV system is primarily determined by photovoltaic conversion efficiency, the installed PV area, and the intensity of solar irradiance, as shown in Equation (24). The maximum installable PV array area is derived from the deck plan. During operation, the retraction of side-shifting hatch covers reduces usable PV area, and this variation is characterized by the time-dependent function S(t).
P PV ( t ) =   η PV · S ( t ) · G ( t )
where G(t) denotes solar irradiance and ηPV represents photovoltaic conversion efficiency, which is influenced by factors such as the installation angle and module temperature. The actual PV output may deviate from simulated values due to uncertainties in meteorological data, system installation and maintenance, component degradation, temporary shading, soiling, and equipment faults. To minimize such uncertainties, this study employs industry-recognized PVsyst software for simulation, using customized meteorological data (.epw files) from Section 2.1. In practice, maintaining performance requires regular data updates, performance testing, and continuous monitoring and maintenance.
Wind Power Potential Calculation
Before calculating the wind energy potential, the wind speed is decomposed based on the ship’s direction of travel according to Equations (25)–(27).
D w , r = D w D SH
S w , T = S w · cos D w , r
S w , N = S w · sin D w , r
where Dw,r is the relative wind direction, Dw is the true wind direction, DSH is the ship’s heading, Sw,T is the Tangential Wind Speed, Sw,N is the normal wind speed, and Sw is the True Wind Speed.
The output power of the wind energy conversion system is governed by the piecewise function defined in Equation (28) [28].
P wind ( t ) = { 0 , v eff   < v cut-in 1 2 A · ρ · C p · η system · v eff 3 , v cut-in     v eff   <   v rated P windrated ,   v rated     v eff   <   v cut-out 0 , v eff     v cut-out
where A is the blade swept area (m2), ρ denotes air density (kg/m3), CP represents the wind power coefficient, Veff is the effective wind speed (m/s), and ηsystem, Vrated, Vcut-in, Vcut-out are empirical coefficients determined by turbine specifications; ηsystem signifies system efficiency, Vrated is rated wind speed, Vcut-in is cut-in wind speed, Vcut-out is cut-out wind speed, and Pwindrated is rated power of the wind turbine.
Energy Storage System (ESS)
To address the spatio-temporal mismatch between intermittent solar energy and the dynamic power demand of bulk carriers under different navigation modes, energy storage systems play an indispensable role. The battery of this system can operate in three states: charging, discharging and idling. It can only be charged using solar energy. When the battery is in the charging state, the amount of solar energy input into the system equals the difference between the total renewable energy output and the battery’s charging requirement. In contrast, if the battery is in either the discharging or idling state, all available solar energy is directly fed into the system. The charging and discharging power of the battery is regulated with the objective of aligning the load with the 24 h average of the original load. The corresponding mathematical model and operational constraints of the energy storage system are detailed in Section 2.4.

2.4. Multi-Objective Optimization

Owing to its well-established application in Pareto frontier search for ship energy systems, the NSGA-II algorithm is selected in this study for optimization purposes, and its parameter settings are as shown in Table 3. The objectives of the optimization were defined as minimizing both carbon emissions and present value of the total cost (PVC), thereby assessing the economic and environmental performance of the voyage segment under consideration. By choosing the power capacity of the CCS system as the decision variable, a multi-objective optimization model was formulated as follows.

2.4.1. Objective Function

Environmental Objective
The total carbon emissions are chosen as one of the optimization objectives. For the bulk carrier under investigation, these emissions mainly result from diesel fuel combustion. The total emission amount represents the net emissions, calculated by subtracting the carbon captured by the CCS system from the gross emissions, as defined in Equation (29).
f 1 = min ( Em CO 2 )
Em CO 2 = t = 1 T ( F fuel ( t ) · k CO 2 C capture ( t ) )
F fuel ( t ) = F diesel ( t ) + F aux ( t )
F diesel ( t ) =   F diesel _ rate ( t ) · SMCR diesel · 0.01 x diesel ( t )   ×   10 6
F aux ( t ) = F aux _ rate ( t ) · SMCR aux · 0.01 x aux ( t )   ×   10 6
C capture = t = 1 T C capture ( t ) = t = 1 T P ccs ( t ) / β
where EmCO2 is total carbon emissions in kg; kCO2 is the carbon emission coefficient, determined to be 3.15 based on AIS data; Ffuel(t), Fdiesel(t) and Faux(t) represent the total fuel consumption, diesel main engine fuel consumption and auxiliary engine fuel consumption at time t, respectively; PCCS(t) is the operating power of CCS system at time t; and β is the power consumption required to capture unit kg of CO2.
The relationship between fuel consumption and load rate for the engines in this system is derived through polynomial fitting of the manufacturer-provided performance curves. The resulting polynomial expressions for the main engine and the secondary engine at 25–100% load rates are given in Equation (35) and Equation (36); R2 values are 0.9883 and 0.995, respectively.
F diesel _ rate = 7   ×   10 5 · x diesel 3 0.0062 · x diesel 2 0.1352 · x diesel + 171.38
F aux _ rate = 0.0003 · x aux 3 + 0.0811 · x aux 2 6.4645 · x aux + 391.62
where Fdiesel_rate and Faux_rate denote the fuel consumption rates of the main engine and the auxiliary engine, respectively, in g/kwh; xdiesel and xaux denote load rate of a single main engine and auxiliary engine, respectively, in %.
Economic Objective
The present value of the total cost (PVC) over the investigated voyage segment is adopted as the optimization objective and is calculated according to Equation (37). Given the considerable disparity between the long service life of the ship’s energy system and the relatively short voyage duration, which typically spans only a few days, the initial investment cost over the investigated voyage segment is presented.
f 2 = min ( PVC ) = min t = 1 T ( C invest ( t ) + C fuel ( t ) + C OM ( t ) )
The discounted hourly initial investment cost is calculated as in Equation (38):
C invest ( t )   =   ( C DG   +   C PV   +   C ccs   +   E bat max · ( C bat   +   C bat _ replace ) ) · ( CRF T AOH )
CRF = r ( 1 + r ) n ( 1 + r ) n 1
where CDG, CPV and Cccs present the initial investment costs of the diesel engine, photovoltaic system and CCS system, respectively; CRF is the capital recovery factor; r denotes the discount rate, set at 7%; and TAOH refers to the annual operating hours.
The battery lifespan is approximately 5 years. Given a ship service life of n = 25 years, this necessitates four battery replacements over the vessel’s operational lifetime. Considering the discounted cost of each replacement, the calculation is performed as shown in Equation (40).
C bat _ replace = C bat · ( 1 ( 1 + r ) 5 + 1 ( 1 + r ) 10 1 ( 1 + r ) 15 + 1 ( 1 + r ) 20 )
where Cbat denotes the unit capacity investment cost of the battery, and E bat max represents its maximum capacity.
The fuel cost at time t is calculated according to Equation (41):
C fuel ( t )   =   F fuel ( t ) · C fuel
where Ffuel(t) represents the fuel consumption at time t, and Cfuel denotes the cost per unit ton of the fuel.
The operation and maintenance (O&M) cost C OM ( t ) is calculated as in Equation (42):
C OM ( t )   =   C PVOM ( t )   +   C DGOM ( t )   +   C ccsOM ( t )
where CPVOM(t), CDGOM(t) and CccsOM(t) denote the operation costs of the PV, diesel engine and CCS system at time t, respectively. The detailed calculations are provided in Equations (43)–(45). Specifically, the O&M cost of PV is determined based on the annual operating expenses per unit of installed capacity; the O&M costs of diesel engines are estimated according to the load demand of the energy system; and the O&M cost of the CCS system follows the approach proposed by Yang et al. [48], which incorporates a penalty term for smoothing variable inputs.
C PVOM ( t ) = λ PV · P PV max · 1 T AOH
C DGOM ( t ) = λ DG · ( P DGmian ( t ) + n aux · P DGaux ( t ) )
C ccsOM ( t ) = 1041 · C capture ( t ) + γ · | P ccs ( t ) P ccs ( t 1 ) | 2
where λPV denotes the operation and maintenance cost per kWh of the photovoltaic unit, P PV max represents the installed capacity of the photovoltaic system, λDG is the operation and maintenance cost of the diesel engine, Ccapture(t) refers to the amount of carbon captured at time t, and γ is an adjustment factor used to balance the magnitudes of the target and penalty terms.
The cost assumptions in this study are primarily based on existing research and industry data. The initial investment cost for the onboard carbon capture system (CCS) refers to the studies by Visonà et al. [13] and Zanobetti et al. [46]. Based on the 100 m3 storage tank scale set in this study, the cost is proportionally scaled, resulting in an estimated range of approximately 2.01 to 4.98 million yuan. The final value adopted is 3.96 million yuan. The carbon dioxide capture cost refers to the data from Feenstra et al. [12] on diesel ships, set at 1041 yuan/ton (approximately 125 €/ton). The per-unit investment and operation and maintenance costs for photovoltaics (PV) are based on reports from the China Photovoltaic Industry Association (CPIA), while the battery investment cost is derived from manufacturer quotations.

2.4.2. Constraints

The operation of this system is optimized under several constraints and limitations designed to ensure its feasibility, safety, and stability, as detailed below.
The power balance is shown in Equation (46).
P diesel ( t ) + P aux ( t ) · n aux ( t ) +   P re _ in + P bat , dis ( t ) = P propulsion ( t ) + P sevice ( t ) +   P bat , c h ( t )
where E bat max denotes the maximum battery capacity, Pdiesel(t) represents the power output of the main diesel engine at time t, Paux(t) indicates the power output of a single auxiliary diesel engine at time t, naux(t) is the number of auxiliary engines in the active state at time t, and Pre_in refers to the power from renewable energy directly fed into the grid.
Equations (47)–(50) impose constrains on the device’s operation within a specified power range.
P diesel   min   P diesel ( t )     P diesel max
P aux min     P aux ( t )     P aux max
{ P diesel min = 0.25 SMCR diesel P diesel   max = SMCR diesel
{ P aux min   = 0.25 SMCR aux P aux max   =   SMCR aux
where P diesel min and P aux min represent the minimum power of the main engine and the auxiliary engine, respectively; P diesel max and P aux max represent the maximum power of the main engine and the auxiliary engine, respectively.
To protect the battery’s service life by controlling its charging and discharging depth, Equations (51)–(53) constrain the remaining battery capacity during operation to stay within 10% and 90%. These equations also ensure continuous variation in the battery capacity and prevent simultaneous charging and discharging [19].
0.1 E bat max     SOC bat ( t )     0.9 E bat max
{ 0     P bat , c h ( t )     u EC · P bat , c h max 0     P bat , dis ( t )     u ED · P bat , dis max
u EC + u ED     1
where SOCbat(t) denotes the state of charge of battery at time t; P bat , ch ( t ) and P bat , dis ( t ) represent the maximum battery charging power and discharging power at time t, respectively; and uEC and uED are binary variables indicating the battery charging and discharging states, taking values of 0 or 1.
Equations (54)–(56) impose constrains to ensure that the amount of captured CO2 dose not exceed the total CO2 emissions at any given time and that the quantity of stored CO2 remains within the maximum capacity of the storage tank.
0     C capture ( t )     F fuel ( t ) · k CO 2
V storage     V storage max
V storage =   C capture / ρ CO 2 · f lique
where V s t o r a g e m a x represents the maximum capacity of the CO2 storage tank, ρCO2 denotes the density of liquid CO2, and flique refers to the CO2 liquefaction efficiency.
Equation (57) imposes a constraint on the temporal continuity of the battery state of charge (SOC).
SOC ( t + 1 ) = SOC ( t ) + η ch P bat , ch ( t ) P bat , dis ( t ) η dis
where ηch and ηdis represent the charging and discharging efficiency of the battery, respectively.

2.4.3. NSGA-II Optimization Algorithm

The genetic algorithm is a heuristic global optimization method inspired by the principle of natural selection and genetic mechanisms in biological evolution theory. NSGA-II significantly improves computational efficiency while enhancing the convergence, diversity, and uniformity of solution sets through the incorporation of a fast non-dominated sorting strategy, crowding distance computation, and an elitism mechanism. This algorithm is capable of rapidly approximating the Pareto front in complex solution spaces, generating uniformly distributed and representative non-dominated solutions that offer a wide range of optimized alternatives for decision-makers. Given its strong performance and widespread adoption, NSGA-II has emerged as one of the most prominent multi-objective optimization techniques; accordingly, this study employs NSGA-II for the optimization of energy systems.

3. Case Study

To investigate the optimal configuration of intelligent energy systems for bulk carriers, an optimization model integrating LSTM networks, ship accommodation load simulation, and the NSGA-II algorithm was developed. Multiple operational scenarios were designed to evaluate economic performance, environmental impact, and energy supply–demand matching, as well as to validate the effectiveness of the proposed framework.
In this study, a bulk carrier operating in the waters of eastern China was selected as a case study. The vessel is powered by a two-stroke main diesel engine with a specific maximum continuous rating (SMCR) of 8310 kW and three auxiliary diesel engines, each rated at an SMCR of 600 kW; detailed technical parameters are listed in Table 4. During the period from March 2024 to March 2025, the ship completed a total of 35 voyage segments. Among these, voyages between the ports of Qinhuangdao and Dongguan accounted for 18 segments, representing 46% of the total, making it the vessel’s most frequent and typical route. Therefore, this representative route was selected as the key focus of analysis, as it covers a wide and representative range of latitudes and longitudes. To ensure the generalization capability of the model, the training dataset for the predictive model encompassed diverse data from the first 34 voyage segments. For the case study analysis, data from the 35th voyage segment—entirely unseen by the trained model—was used, ensuring an independent and effective evaluation.
Adding renewable energy installations under existing ship conditions requires careful consideration of actual structural configurations. This study focuses on a bulk carrier equipped with side-rolling hatch covers, where photovoltaic panels can be installed on both the hatch covers and open deck areas. The layout of crew accommodation and PV panels is illustrated in Figure 5. The vessel has an over length of 209.9 m and a molded breadth of 36 m, featuring six cargo holds measuring 15 m × 16.5 m each, covered by side-moving hatch covers. Along both sides of cargo holds, 4 m-wide passages and operational zones are reserved, leaving two available spaces of 6 m × 160 m for PV installation, resulting in a total installation area of 3224 m2. However, during berthing operations, this available PV area decreases to 2482 m2 due to the movement of hatch covers. The carbon capture unit is installed in the engine casing area aft of the accommodation block, connected to the exhaust gas uptake [49]. The storage tank, a cylindrical tank approximately 10 m in length and 3.6 m in diameter, can be installed on the open main deck area between the accommodation block and the cargo holds. The battery bank configuration consists of six battery units stacked vertically per cabinet, with 16 cabinets arranged in a row, totaling 15 rows with approximately a half-meter spacing between each row. Considering requirements for personnel access and other equipment, a dedicated battery room measuring at least 11 m × 15 m needs to be designed within the accommodation space.
Based on manufacturer data estimates, the total additional weight of the new systems in this study—comprising the PV system (approximately 40 tons), batteries (approximately 21.25 tons), and the CCS (approximately 250 tons)—amounts to roughly 311.25 tons. The impact of this additional weight on cargo transportation revenue is reflected in its ratio to the ship’s deadweight tonnage (DWT) [50], which is less than 0.4% in this study. Furthermore, Ros et al. [51] reasonably neglected stability issues arising from a 1500 m3 CO2 storage tank, and its main engine configuration is approximately 12 times larger than that in this study, while its carbon capture and storage (CCS) configuration is roughly 15 to 20 times larger. Therefore, the simplified treatment of the impact of the added system weight on the ship’s cargo capacity and sailing resistance in this study is justified.
The research vessel’s annual dry bulb temperature ranges from −13.26 °C to 35.86 °C, with a mean of 18.26 °C and a median of 19.51 °C. The annual variation in dry bulb temperature in the customized meteorological files is illustrated in Figure 6. Solar energy is abundant along the route; therefore, PV panels are considered for installation on the side-moving hatch covers and on the main deck. The ship’s annual absolute wind direction is predominantly from the southeast and west, while the relative wind direction with respect to the bow is primarily head-on, as shown in the wind rose charts in Figure 7 and Figure 8.
To account for seasonal variations and different loading conditions, four typical operating scenarios were established along the same voyage segment to evaluate the performance of the optimization model (Case 1: Full Load in winter; Case 2: Ballast in winter; Case 3: Ballast in summer; Case 4: Full Load in summer), as shown in Table 5. During the voyage segment, the latitude, longitude, speed, and heading remain constant over a time span of approximately 155 h. For the winter scenarios, departure occurred at 7:00 p.m. on 26 January, with an expected arrival at the destination port at 6:00 a.m. on 2 February. In contrast, the summer voyage spanned from 3:00 a.m. on 13 July to 1:00 p.m. on 19 July. Notable differences in temperature and humidity distributions were observed between these two periods, as shown in Figure 9. The summer period was characterized by high temperature and high humidity, whereas the winter period exhibited lower and more dispersed humidity levels compared to summer.
The data for this study were obtained from Lloyd’s Register, noon reports, ship AIS datasets, ECMWF, and equipment manufacturers, with ECMWF data being publicly accessible. The overall data flow is illustrated in Figure 1. Vessel particulars were extracted from Lloyd’s Register files; noon reports and AIS data provided high-resolution temporal records of the ship’s operational status, speed, draft, fuel consumption, and 19 additional parameters; and the customized meteorological data used in this study were generated by spatio-temporal matching of AIS datasets and ECMWF data, as detailed in Section 2.1.
For this case study, the following simplifications were adopted to balance model complexity with the reliability of the core findings:
(1) During berthing and mooring, vessel energy demand is assumed to be fully supplied by shore power. If fuel is used instead, this could slightly underestimate total cost but does not affect voyage–energy optimization.
(2) Added system weight effects on cargo and resistance are reasonably neglected based on prior assessment, with minimal impact on fuel and emission calculations and no effect on comparative conclusions.
(3) Main engine fuel consumption uses the manufacturer’s load–fuel diagram; auxiliary engines are modeled with a fitted stepwise load-based curve. This slightly reduces auxiliary engine accuracy but greatly simplifies modeling without altering overall system trends.
(4) Only scheduled battery replacements were considered; aging-related degradation and economic impacts are omitted. This may mildly overestimate long-term storage economics but has limited influence on the single voyage assessment.

4. Results

4.1. Comparative Analysis of the Results of the Forecasting Models

This section presents and validates the prediction model results. By training a dual-time scale LSTM, CNN, LR, SVR, XGBoost, LGBM, CatBoost, TCN, and Stacking ensemble models, comparisons between predicted and actual values were obtained for comprehensive metrics such as R2, MAE, RMSE, SMAPE, and computation time for both training and prediction. As shown in Figure 10, the dual-time scale LSTM achieves the highest R2 value, indicating the strongest explanatory power for data variance, as well as the lowest MAE, RMSE, and SMAPE values. The training and prediction times remain within reasonable ranges. Considering accuracy, training time, and deployment complexity, the dual-time scale LSTM emerges as the optimal model for predicting this vessel’s fuel consumption. Furthermore, the single-run execution time on the test hardware was under 4 min.
Figure 11 illustrates the comparison between predicted and actual values from the dual-time scale LSTM model. The model prevents negative predictions through its integrated fully connected layer (dense layer). Additionally, prediction errors are more pronounced during phases of sharp fuel consumption fluctuations compared to periods of relative stability.
The comparison of prediction results obtained using two invocation modes of the dual-time scale LSTM fuel consumption prediction model is shown in Figure 12. Mode 1 predicted a total fuel consumption of 110.56 tons, and Mode 2 predicted 105.62 tons, compared to the actual total of 115.63 tons. The analysis reveals that Mode 2 exhibits smaller prediction errors at most time points but shows a noticeable underestimation during peak moments of sudden fuel consumption surges. While Mode 1’s hourly prediction accuracy is inferior to Pattern 2’s, its total value prediction shows a smaller deviation from the actual value and effectively captures fuel consumption trend changes. Therefore, the choice of invocation mode can be tailored to specific prediction needs, such as real-time monitoring, long-term planning, or operational scenario simulation.
Subsequently, the LSTM model was executed under Mode 2 to predict the hourly fuel consumption for the four cases following data migration, in which winter meteorological parameters, accommodation load, and renewable energy output were replaced with their summer counterparts. The results are presented in Figure 13. The first peak fuel consumption occurs when the vessel accelerates from rest to its designed speed, which is attributed to the main engine transitioning from a high-fuel-consumption regime to a more efficient range (approximately 70% load). Around the 100 h mark of the voyage, a low-consumption phase appears during slow-steaming operations, and this effect is more pronounced under summer conditionscomparede to winter.

4.2. Dynamic Features of Accommodation Load

The accommodation area of a bulk carrier comprises office spaces (e.g., wheelhouse, infirmary, conference room), living spaces (e.g., cabins, galley, mess room, laundry), and service spaces (e.g., engine room, storeroom). According to Chinese industry standard “CB/T 4533-2023: Design Requirements for Marine Air Conditioning Systems”, the galley must be equipped with a dedicated HVAC system, whereas public areas (e.g., corridors) require only ventilation. With a crew of 26 operating under a three-shift rotation system (8 h per shift), the ship owner and captain are on-call, and at least four personnel must be present in the wheelhouse at all times. The distribution of personnel presence probability for various room types on a typical sailing day is shown in Figure 14. Personnel are divided into six groups based on the schedule. The probability values range from 0 to 1, with a higher value indicating a greater likelihood of presence.
Considering variations in lighting, equipment, fresh air supply, occupancy patterns, and thermal properties of compartment envelopes, electrical loads and hourly cooling or heating loads were simulated, as shown in Figure 15. Zone 1 refers to kitchen and pantry areas that require separate HVAC systems, while Zone 2 comprises other air-conditioned spaces, including accommodations and offices. The vessel experiences predominantly cooling loads throughout the year, with heating loads occurring only briefly during winter. This is primarily due to consistently high ambient temperatures; corridor areas occasionally fall outside ASHRAE comfort zones during winter when internal heat gains and envelope insulation are considered.
As shown in Figure 16, alterations in meteorological data can not only affect fuel consumption predictions but also induce cascading impacts on accommodation loads. The accommodation load profile of the voyage segment exhibits higher daily values and more pronounced fluctuations during summer compared to winter conditions.

4.3. Renewable Energy Generation Analysis

For the bulk carrier, assuming the consideration of one wind turbine, the annual wind energy generation constitutes merely 0.006% of its photovoltaic output, with voyage-specific renewable energy production presented in Table 6. The data indicates that although wind turbines function independently of diurnal cycles—unlike PV systems—the reliance on a single small wind turbine can only support limited nighttime lighting loads. Moreover, considering the potential negative impacts such as navigational stability issues and additional resistance caused by the installation of a wind power system, the current energy system design does not incorporate wind turbines.
The cumulative photovoltaic and wind power generation during the voyage segments is shown in Table 6. The wind energy output constitutes only 0.059% of the PV output in winter and a mere 0.0059% in summer. Figure 17 presents the hourly photovoltaic power generation profiles for the winter and summer voyage segments (aligned by time of day). The peak output reaches approximately 100 kWh in winter and 500 kWh in summer. In summer, PV power generation begins slightly earlier and lasts longer overall compared to winter. Figure 16 illustrates the hourly wind power generation profiles for the winter and summer voyage segments (aligned by time of day). In contrast to the regular diurnal cyclical fluctuations observed in the PV generation curve, the wind power generation curve does not exhibit distinct intra-day periodic characteristics.
Based on considerations of safety, layout feasibility, and comparative economic–environmental benefits, wind power generation was not included in the subsequent energy system optimization in this study. Regarding safety, wind turbines may introduce non-negligible sway risks and additional resistance. In terms of layout feasibility, the available deck space for wind power equipment on bulk carriers is limited. Compared to PV systems, which can be flat-mounted on hatch covers and have no moving parts, wind turbines require dedicated tower space, a safety radius, and consideration of airflow interference, resulting in lower layout feasibility. Concerning comparative economic–environmental benefits, allocating resources to wind power generation may yield significantly lower benefits compared to further expanding PV capacity or optimizing the energy storage system.

4.4. Analysis of Multi-Objective Optimization Results

In this study, a multi-objective optimization analysis is carried out under four typical operating conditions, guided by the dual objectives of minimizing the present value of total cost and carbon emissions. Using the NSGA-II algorithm, Pareto frontiers are obtained for each scenario, with each optimal solution corresponding to a complete set of scheduled operations for the energy system. In practical engineering applications, decision-makers can select feasible solutions from the set based on specific constraints (e.g., investment budget or carbon emission limits). After normalization, the solution exhibiting the shortest Euclidean Distance to the ideal point (0.0) is selected as the representative solution for further analysis.
The non-normalized Pareto solution set is presented in Figure 18. A strong negative correlation between costs and carbon emission is observed under each operating condition, suggesting that reducing carbon emissions generally leads to high costs. Fuel consumption represents the primary source of carbon emissions for the vessel, with propulsion loads contributing 64% of total emissions on average. The increase in cost is mainly attributed to the additional initial investment and operational maintenance costs associated with the integration of solar energy systems, carbon capture systems, and energy storage systems into the conventional energy system. Notably, the operational maintenance costs of renewable energy and carbon capture systems show a positive correlation with the extent of carbon emission reductions.
Comparison of operating conditions reveals that Full Load conditions generally produce higher carbon emissions than Ballast conditions under the same meteorological circumstances. Under identical load conditions, carbon emissions are consistently greater in winter compared to summer. Notably, Case 2 (Winter Ballast) results in higher overall carbon emissions than Case 4 (Summer Full Load), demonstrating that seasonal factors have a more significant influence on carbon emissions than operational load conditions.
In terms of environmental performance, as shown in Table 7, the system can reduce carbon emissions by approximately 23.6–40.0% compared to conventional ship energy systems. Meanwhile, the additional load imposed by the carbon capture system increases both fuel consumption and carbon emissions. The resulting increase in emissions accounts for 19% (summer) to 23% (winter) of the carbon captured by the CCS, which can be internally offset. Regarding the additional energy consumption, after multi-objective optimization, the combined use of solar power and battery storage can meet about 96–101% of the carbon capture load in summer, while this contribution decreases to 16–17% in winter.
In terms of economic performance, the total cost for the voyage segments is primarily composed of fuel costs, accounting for approximately 84–86% (Figure 19). The remaining portion consists of investment cost, CCS operating cost and other operating costs.
Figure 20 compares the fuel cost savings achieved through renewable energy input against the present value of the initial investment cost over the 155 h voyage segment for four different cases. The values corresponding to “Exclude DGs” reflect the additional investment brought to the energy system by installing the relevant equipment. The results indicate that in the winter scenarios (Case 1 and Case 2), the fuel cost savings can cover about 47% of the incremental investment cost. In contrast, in the summer scenarios (Case 3 and Case 4), this proportion can reach approximately 240%. Across all four cases, the total fuel savings can cover 142% of the incremental investment cost. Furthermore, even under winter conditions with low solar output, the cost savings from renewable energy are sufficient to cover the present value of the investment costs for a PV + battery storage system. This demonstrates that the renewable energy system holds potential for cost recovery and economic benefit.
During sailing hours, solar energy overflow may occur during peak production periods due to the high dependency on meteorological conditions, particularly because PV generation is limited in daytime. Under summer conditions, the introduction of battery energy storage significantly reduces the solar curtailment rate. Specifically,
(1) The duration during which renewable energy can cover the “accommodation + CCS” load increases from 48 h to 62 h (Case 3) and 64 h (Case 4), raising the proportion of operating time from 31% to about 40%.
(2) The duration during which renewable energy can cover the accommodation load alone increases from 69 h to 82 h (Case 3) and 80 h (Case 4), raising the proportion of operating time from 45% to about 52%.
However, this improvement is less pronounced under winter conditions.
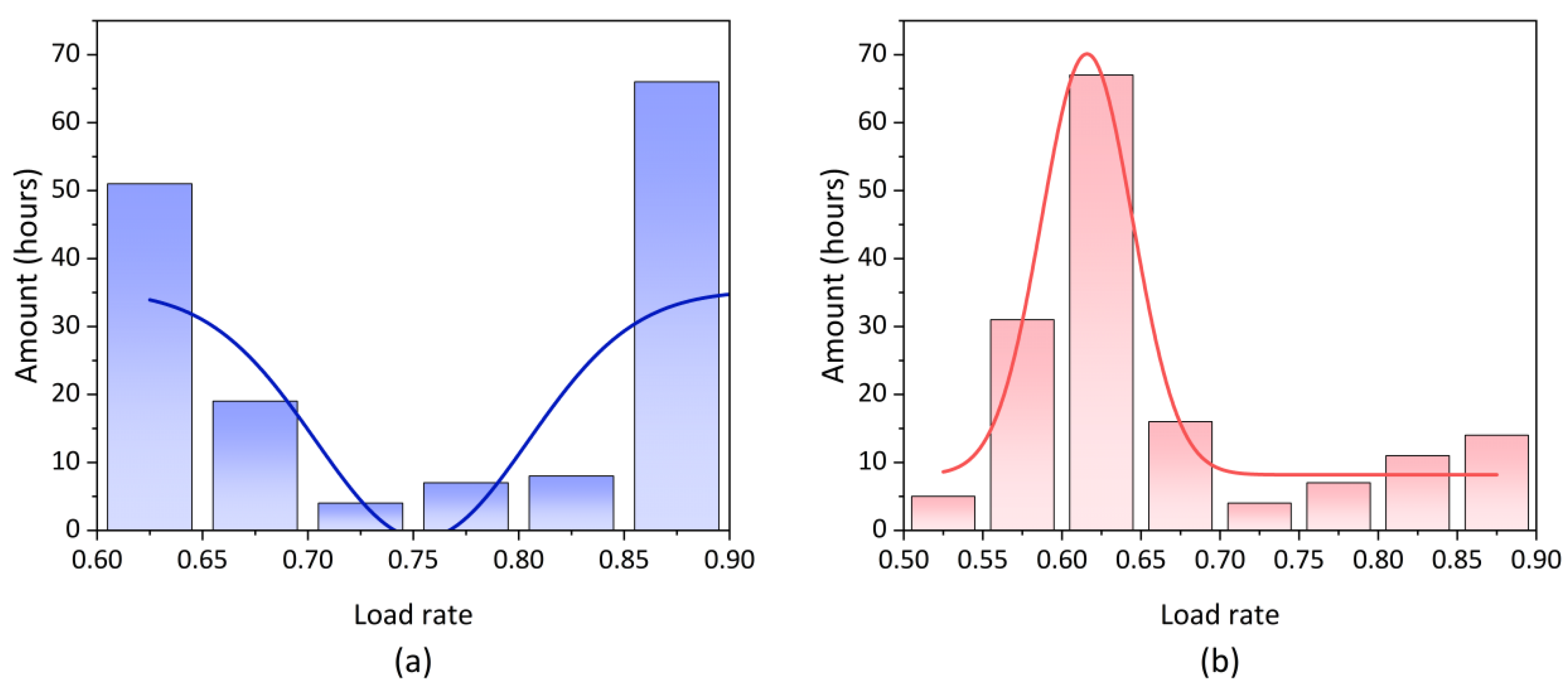
The results of the auxiliary engine start/stop strategy calculation are presented in Table 8. The conventional system operates with two auxiliary generators, with occasional three-generator operation during port calls when additional equipment is activated. In the retrofitted system, the increased load demand significantly extends the duration of three-generator operation. Notably, although the time of three-generator operation increases, it does not exceed the maximum allowable number of generators in operation, and the load on any single unit remains below 90%. This demonstrates that the existing energy system possesses the capacity to handle the additional load imposed by the CCS.
The power supply–demand relationship of the ship’s integrated energy system under four cases are shown in Figure 21. Renewable input refers to solar energy that is fed directly into the ship’s microgrid through inverters without battery storage. Battery discharge is entirely derived from renewable energy stored during previous periods, with the discharge in the first hour originating from energy stored while the ship was in port before departure.
Renewable generation exhibits distinct seasonal variations. During summer with abundant sunlight, surplus electricity can be stored in batteries for later discharge during power deficits. In winter, however, lower PV output and limited battery storage capacity result in a weaker regulating effect on the supply–demand balance compared to summer.
Taking Case 3 as an example, as shown in Figure 22, the introduction of an optimization algorithm—which shifts CCS operation from a constant load to a flexibly dispatchable resource—enables the auxiliary engines to operate more frequently within a higher fuel-efficiency range while avoiding high-load conditions. Consequently, the duration during which the engine load rate remains within the 65–85% interval increases significantly from 20 h to 38 h.

5. Discussion

The shipboard carbon capture system (CCS) operates as an adjustable energy load, with relevant engineering precedents established. In this work, the energy consumption of the CCS is treated as an optimizable variable, and its scheduling is systematically investigated. While integration into a conventional ship energy system substantially increases the auxiliary power demand, the proposed system effectively accommodates this additional load. This is evidenced by two key operational outcomes: (1) no overload scenario necessitated activation of a fourth auxiliary generator, and (2) the load on each operating generator remained below 90%.
Nevertheless, the share of voyage time requiring three-generator operation increases significantly to 31.61–43.87%. Therefore, practical implementation may require either uprating the auxiliary generators or adding a standby unit. Furthermore, solar PV and battery storage can offset a portion of this excess load, although their contribution exhibits strong seasonal variation—absorbing 95.58–100.57% of the excess in summer but only 15.90–17.08% in winter.
From an economic assessment perspective, over the 155 h voyage segment cycle, the cumulative fuel cost savings achieved across the four cases amount to approximately 100.9 thousand yuan. After deducting the present value of the investment cost for the added PV and battery storage system, a net economic benefit of about 70.7 thousand yuan is obtained. Scaling the benefits based on 7170 operational hours and estimating PV benefits for the full year of 8760 h (as the PV system remains in use during non-operational periods), the annual projected economic benefit is approximately 1426.1 thousand yuan, with a net economic benefit of about 1076.5 thousand yuan. The payback period for the PV and battery storage investment is roughly 6.12 years. However, the actual payback period is subject to fluctuations influenced by multiple factors. For instance, a change in fuel price of ±1000 yuan per ton could shorten the period to approximately 5.45 years or extend it to around 7.00 years, respectively. Beyond fuel prices, factors such as the procurement cost of PV modules and batteries, their actual operational performance and degradation characteristics, as well as local renewable energy subsidy policies, may also cause the payback period to vary to some extent.
However, cost recovery for carbon capture poses a challenge. The carbon capture cost per voyage segment reaches as high as 100,000 yuan, with the economic penalty from power fluctuations in the model configuration accounting for approximately 5% of the capture cost. If the investment costs of CCS are to be recouped solely through cost savings from renewable energy, the payback period would increase from 6.12 years to approximately 12.08 years.
The recovery of carbon capture costs relies on advancing three interconnected levers: capture volume per voyage segment, unit capture cost, and carbon revenue. First, optimizing storage tank replacement—limiting swaps to critical segments—lowers per-segment capture costs, albeit with a corresponding reduction in per-segment environmental benefit. Second, integrating lower-cost renewable energy directly reduces the energy cost per ton of CO2 captured. Finally, Carbon Emission Allowance (CEA) trading and industrial sales can generate revenue from captured CO2, enabling a more viable balance between economic and environmental goals. Under the European market scenario, with a carbon price of about €80/ton, carbon trading alone could cover approximately 64% of the capture cost. In contrast, under the current Chinese scenario, with a carbon price of about 61.65 yuan/ton, even when combined with industrial sales revenue of about 200–400 yuan/ton, only about 44% of the capture cost can be covered, making full cost recovery difficult. Therefore, potential future pathways for achieving onboard carbon capture cost recovery in China include the following: (1) promoting the research, development, and large-scale application of carbon capture technologies to significantly reduce system costs; (2) increasing carbon trading prices through policy regulation; and (3) expanding high value-added carbon dioxide utilization channels.
The total voyage segment cost is primarily dominated by fuel cost, and fluctuations in other costs have a relatively limited impact on the total cost. The rated power of the CCS (Prated) and fuel cost, as key variables directly affecting energy consumption and operational costs, have a more significant impact on the system’s economic performance and emission reduction effectiveness. Therefore, a sensitivity analysis was subsequently focused on these two parameters.
As shown in Figure 23, the solution closest to the origin in the normalized Pareto solution set under each parameter configuration was selected for comparison. The results indicate that as the rated power of CCS increases, carbon emissions gradually decrease, while the total cost shows an upward trend, highlighting the trade-off between emission reduction and cost. Additionally, higher fuel prices lead to a significant increase in the total cost.
As presented in Table 9, a negative value of Marginal Abatement Cost (ton/yuan) indicates that an increase in unit cost results in a reduction of carbon emissions. A smaller absolute value represents higher emission reduction per unit cost. The optimal benefit intervals vary under different parameter settings. For instance, the prated range of 250–300 kW generally yields higher marginal benefits. These findings can support decision-makers in identifying cost-effective configurations that balance economic and environmental objectives under varying parameter conditions. Moreover, changes in fuel price also influence the optimal interval selection: at higher fuel prices, the optimization tends to favor solutions with lower carbon emissions despite higher costs. This sensitivity analysis provides a theoretical basis for system design and operational strategy, facilitating the coordination between economic and environmental benefits in practical applications.
The prated was set to 300 kW, and the capacity of the CO2 storage tank was set at 100 m3 based on a real-world scenario. The results indicate that a carbon capture system can reduce carbon emissions by 23.6% to 40.0% during a ship’s voyage lasting approximately 155 h.
The traditional method for estimating auxiliary engine load relies on the equipment simultaneous use factor, which includes HVAC equipment. Under this approach, the accommodation load is primarily determined by the sailing state, thereby underestimating the influence of environmental variables. This method treats the accommodation load as a fixed ratio solely dependent on the sailing state. Consequently, if meteorological factors are not considered, the calculated total auxiliary load using this method would theoretically be identical for both winter and summer, failing to reflect the true impact of environmental variables. Simulations results of this study reveal that the proportion of the accommodation load in the auxiliary engine load is significantly higher in summer than in winter—10.88% during summer compared to only 5.41% in winter. Furthermore, the net impact of meteorological factors on the overall auxiliary load has been quantified. The core calculation is as follows: using the winter total auxiliary load as the baseline, the percentage increase in auxiliary load due to meteorological factors = (summer total auxiliary load − winter total auxiliary load)/winter total auxiliary load × 100%. Results show that meteorological factors contribute to a 6.14% increase in auxiliary engine load after retrofitting, demonstrating that these factors can influence the ship’s energy system through their impact on accommodation load. Given this finding and adhering to the human-centered concept, accommodation load in living quarters, governed by dynamic environmental parameters and personnel behavior models, should receive greater attention in future research.
This study incorporated the uncertainty of renewable energy in multiple aspects: dynamic simulation of accommodation load considered the impact of weather conditions on load and thereby on auxiliary engine fuel consumption; meteorological features were included in the training data for fuel consumption prediction; and although renewable energy sources—particularly solar power—exhibit uncertainty, they also demonstrate strong regularity. The battery storage system in the energy setup stores surplus renewable energy during low-load periods and supplies it during high-load intervals, thereby enhancing the system’s ability to accommodate variability.
Despite the significant emission reductions achieved by the current system, there is still considerable potential for further optimizing the use of renewable energy on board ships. For instance, utilizing available space on other areas of the main deck and living quarters for PV installation can expand the ship’s installable PV capacity; dynamically adjusting the title angle of PV panels in real time based on solar azimuth data can improve solar energy capture efficiency.

6. Limitations

This study aims to achieve the dual objectives of reducing carbon emissions and optimizing economic performance by constructing a multi-objective optimization model for ship energy systems. It provides a theoretical framework for integrating renewable energy sources and adjustable-load carbon capture technologies into conventional diesel engine power systems. Although the current study is based on high-frequency shipping routes of a certain bulk carrier, the proposed data flow and core methodological framework exhibit strong universality and can be extended to other ship types or even complex energy system low-carbon optimization problems. The research innovatively propose a data flow, offering a methodological reference for the integrated use of AIS navigation data and meteorological environment data in energy system optimization. However, there remains potential for further academic expansion.
(1) This study primarily relies on historical operational data and simulation platforms; real-time validation of the proposed energy management system through onboard deployment has not yet been conducted.
(2) Given the limited availability of engineering empirical data for diesel-fueled ships integrated with CCS technology, the system modeling in this study adopts simplified processing.
(3) The current research focuses only on typical ship models and representative voyage segments, and the predictive and optimization performance of the model depends heavily on the quality and timeliness of input data.
(4) This study currently focuses on energy system optimization at the single-vessel level and has not yet been extended to the fleet or regional shipping network level. Although the value of AIS data has been fully utilized for refined management of individual vessels, the approach of constructing maritime transport networks based on AIS data and assigning energy performance functions to links and nodes in the network can provide a more comprehensive assessment of shipping energy efficiency and emission characteristics at the system level. Extending the current single-vessel optimization framework to the network level will be an important direction for future research.

7. Conclusions

In this study, an innovative reconfiguration of the energy system was implemented for a 79,970 DWT bulk carrier with side-moving hatch covers. At the hardware level, a solar energy system was integrated, consisting of a 3225 m2 photovoltaic array and a battery bank, alongside a carbon capture system with a 100 m3 storage capacity. At the software level, a data-driven dual-time scale LSTM model was developed to accurately predict fuel consumption. Additionally, an optimization model was constructed with the objectives of minimizing the present value of total cost and minimizing carbon emissions over the voyage segment, and the Pareto solution set was solved. The following conclusions can be drawn from the simulation and analysis of typical operating conditions (summer/winter, Full Load/Ballast).
(1) The dual-time scale LSTM model exhibits robust predictive performance. Among various fuel consumption prediction models evaluated, the dual-time scale LSTM demonstrates superior overall performance, offering reliable data support for ship energy management systems.
(2) Meteorological conditions play a multifaceted role in the ship energy system, exerting a cascading influence on both the structure of energy supply and demand and fuel consumption. Specifically, weather acts as a key factor affecting the accuracy of fuel consumption predictions; it directly drives higher magnitude and variability in accommodation cooling loads during summer, thereby altering electrical demand, and it fundamentally governs the timing and capacity of photovoltaic power generation. Consequently, the dynamic nature of meteorological conditions must be integrated into the holistic consideration of ship energy management.
(3) Integrated energy systems demonstrate considerable potential for reducing emissions. Under Ballast conditions in summer, the contribution rate of solar energy to service loads reaches 13.45%, which effectively reduces reliance on diesel fuel. The CCS system, with a carbon capture efficiency of 85% and constrained storage capacity, enables 23.6% to 40.0% carbon dioxide emission reductions, thereby mitigating the environmental impact of navigation activities.
(4) The economics of the integrated energy system exhibit structural disparities and clear pathways for improvement. This study shows that the added photovoltaic and battery storage system can recoup its investment in approximately 6 years through fuel savings, demonstrating significant economic benefits. In contrast, CCS still faces challenges in achieving cost recovery under the assumed Chinese carbon price conditions. Overall, further enhancement of the system’s economic performance requires progress along pathways such as reducing technology costs, increasing carbon trading market prices, and developing high-value carbon utilization channels.
(5) The coupling of data-driven predictive models with optimization models demonstrates significant engineering applicability. Based on the AIS data of the voyage segment and customized meteorological information, a mathematical model of the energy system was developed. This approach combined the NSGA-II with the predictive model and year-round accommodation load simulation, effectively achieving Pareto-optimal coordination economic efficiency and environmental sustainability for the voyage segment.
Building upon the solid foundation established in this study, future research should prioritize the following key directions with particular emphasis on maritime network development:
First, and most critically, is the experimental validation of the proposed framework. This entails developing a hardware-in-the-loop testbed integrating physical components (e.g., PV inverters, battery modules, CCS units) to rigorously assess the real-time performance and reliability of scheduling strategies under controlled conditions.
Second, the scope of coordinated optimization should be expanded to include a broader portfolio of renewable energy sources, energy-saving devices, and flexible loads, thereby unlocking greater demand-side management potential. This expansion should particularly focus on the interoperability standards required for multi-vessel energy coordination.
Most importantly, as a significant future development, this research should be extended to construct a comprehensive maritime transport network based on AIS data. Building on the methodological framework established for single-vessel optimization, future work will leverage large-scale AIS datasets to develop network-level energy management models. This approach will enable the assignment of energy performance functions to each link and node within the maritime network. Such network-level optimization will provide a transparent and systematic framework for evaluating energy efficiency and emissions across regional or global shipping routes, ultimately contributing to more effective maritime environmental management strategies at the ecosystem level.
Finally, the integration of the single-vessel optimization framework developed in this study with network-level analysis will create a comprehensive multi-scale decision support system capable of addressing both operational-level energy management and strategic-level fleet deployment optimization, thereby bridging the gap between individual vessel performance and systemic maritime transportation efficiency.

Author Contributions

S.R.: Methodology, Investigation, Validation, Writing—Original Draft, Writing—Review and Editing. M.C.: Conceptualization, Investigation, Project Administration, Supervision, Writing—Review and Editing. All authors have read and agreed to the published version of the manuscript.

Funding

Construction and Technology Program of Hubei [Grant number 2023-1656-052].

Data Availability Statement

No new data were created or analyzed in this study.

Acknowledgments

This work was supported by Construction and Technology Program of Hubei [Grant number 2023-1656-052].

Conflicts of Interest

The authors declare that they have no known competing financial interests or personal relationships that could have appeared to influence the work reported in this paper.

Nomenclature

AESAll-electric ship power system
AISAutomatic identification system
ALSAir lubrication system
ANNsArtificial neural networks
CCSCarbon capture system
CRFCapital recovery factor
DEAData envelopment analysis
DGsDiesel Generators System
DHIDiffuse horizontal irradiance
DNIDirect normal irradiance
ECMWFEuropean Meteorological Centre
FAMEFatty acid methyl esters
GHIGlobal horizontal irradiance
HVACHeating, ventilation, and air conditioning
HVOHydrogenated vegetable oil
IQRInterquartile range
PVCPresent value of the total cost
PVPhotovoltaic
RHRelative humidity
SOCState of charge
CatBoostCategorical boosting
CNNConvolutional neural network
DTDecision tree
LGBMLight gradient boosting machine
LNGLiquefied natural gas
LRLogistic regression
LSTMLong short-term memory
MLMachine learning
NSGA-IINon-dominated sorting genetic algorithm
RFRandom forest
RNNRecurrent neural network
SVMSupport vector machine
SVRSupport vector regression
TCNTemporal convolutional network
WHRWaste heat recovery
XGBoosteXtreme gradient boosting
R2Coefficient of determination
MAEMean absolute error
MINLPMixed integer nonlinear programming
RMSERoot mean square error
SMAPESymmetric mean absolute percentage error
ALeaf sweep area
bf/bi/bc/boBias vector for forget/input/output gate
Ccapture(t)Carbon capture amount at time t
CpWind energy utilization coefficient
CinvestInvestment cost
CfuelFuel cost per unit ton
COMOperation and maintenance cost
Cbat_replaceBattery unit capacity replacement cost
CbatBattery unit capacity investment cost
Cwindwind power investment cost
CPVPV investment cost
CDGdiesel engines investment cost
CccsCCS investment cost
CPVOM(t)Photovoltaic operation and maintenance cost at time t
CDGOM(t)Diesel engine operation and maintenance cost at time t
CccsOM(t)CCS Operation and maintenance cost at time t
DDay of the year
DSHShip’s heading
DwTrue wind direction
Dw,rRelative wind direction
es(T)saturated water vapor pressure at a temperature T
Eccs(t)Carbon capture power consumption at time t
EmCO2Total carbon emissions
E b a t m a x Maximum battery capacity
Ffuel(t)Fuel consumption at time t
Fdiesel(t)Main engine fuel consumption at time t
Faux(t)Total fuel consumption of auxiliary engine at time t
Fdiesel_rateMain engine fuel consumption rate
Faux_rateAuxiliary engine fuel consumption rate
G0Extraterrestrial horizontal irradiance
GscSolar constant
htHidden state vector at time-step t
Kco2Carbon emission coefficient
ktClearness index
nauxNumber of auxiliary engines in starting state
Pwind(t)Wind power output at time t
Pccs(t)CCS operating power at time t
PratedRated power of CCS
Pre_inRenewable energy directly inputs power into the grid
Pdiesel(t)The power of the main diesel engine at time t
Paux(t)The power of a single auxiliary diesel engine at time t
PPV(t)Photovoltaic power at time t
P P V m a x PV installed capacity
PDGmain(t)/PDGaux(t)main/auxiliary engine power at time t
P d i e s e l m a x / P d i e s e l m i n Maximum/minimum power of the main engine
P a u x m a x / P a u x m i n Maximum/minimum power of the auxiliary engine
Pbat,ch(t)/Pbat,dis(t)Maximum battery charge/discharge power at time t
PwindratedRated output power of small wind turbines
rDiscount rate
STotal PV area
SwTrue wind speed
Sw,TTangential wind speed
Sw,NNormal wind speed
SMCRdiesel/SMCRauxMain/auxiliary engine Standard maximum continuous power
TTemperature
TAOHAnnual operating hours
vratedRated wind speed
Vcut-in/vcut-outCut in/out wind speed
Wf/Wi/Wc/WoWeights for forget/input/output gate
Xdiesel/xauxLoad rate of a single main/auxiliary engine
y i ^ Predicted value
yiActual value
θzSolar zenith angle
βPower consumption required to capture unit kg of CO2
ρAir density
λPVPhotovoltaic unit kwh operation and maintenance cost
λDGDiesel engine unit kwh operation and maintenance cost
ηccsmaxMaximum theoretical efficiency of CCS
ηsystemWind power system efficiency
ηch/ηdisBattery charging/discharging efficiency
ηPVPhotoelectric conversion efficiency of photovoltaic panels

References

  1. IMO. Fourth Greenhouse Gas Study 2020; International Maritime Organization: London, UK, 2020. [Google Scholar]
  2. MEPC. 2023 IMO Strategy on Reduction of GHG Emissions from Ships; Marine Environment Protection Committee: London, UK, 2023. [Google Scholar]
  3. Tavakoli, S.; Gamlem, G.M.; Kim, D.; Roussanaly, S.; Anantharaman, R.; Yum, K.K.; Valland, A. Exploring the technical feasibility of carbon capture onboard ships. J. Clean. Prod. 2024, 452, 142032. [Google Scholar] [CrossRef]
  4. Kim, J.; Park, C. Wind power generation with a parawing on ships, a proposal. Energy 2010, 35, 1425–1432. [Google Scholar] [CrossRef]
  5. Xu, L.; Hu, H.; Ji, J.; Cai, J.; Dai, L. Hybrid energy saving performance of translucent CdTe photovoltaic window on small ship under sailing condition. Energy 2024, 295, 131070. [Google Scholar] [CrossRef]
  6. Yuan, Y.; Wang, J.; Yan, X.; Li, Q.; Long, T. A design and experimental investigation of a large-scale solar energy/diesel generator powered hybrid ship. Energy 2018, 165, 965–978. [Google Scholar] [CrossRef]
  7. Liu, Y.; Chen, W.; Zhang, X.; Dong, G.; Jiang, J. Wave energy conversion using heaving oscillator inside ship: Conceptual design, mathematical model and parametric study. Renew. Energy 2023, 219, 119526. [Google Scholar] [CrossRef]
  8. Gu, H.; Stansby, P.; Zhang, Z.; Zhu, G.; Lin, P.; Shi, H. Research and concept design of wave energy converter on ocean squid jigging ship. Energy 2023, 285, 129406. [Google Scholar] [CrossRef]
  9. Kim, D.; Rhee, S.H. Data-driven framework with theoretical modelling to evaluate fuel savings through air lubrication system. Ocean Eng. 2025, 316, 119920. [Google Scholar] [CrossRef]
  10. Feng, Y.; Du, Z.; Qu, J.; Zhu, Y.; Zheng, S. Optimization and 4E analysis of integration of waste heat recovery and exhaust gas recirculation for a marine diesel engine to reduce NOx emissions and improve efficiency. J. Clean. Prod. 2024, 461, 142611. [Google Scholar] [CrossRef]
  11. Zhang, Y.; Zhang, J.; Tian, Z.; Yang, C.; Peng, H.; Kan, A.; Gao, W. Comparative analysis of coupled carbon capture and waste heat recovery systems for ships using the 5E approach. Energy Convers. Manag. 2025, 326, 119454. [Google Scholar] [CrossRef]
  12. Feenstra, M.; Monteiro, J.; Van Den Akker, J.T.; Abu-Zahra, M.R.M.; Gilling, E.; Goetheer, E. Ship-based carbon capture onboard of diesel or LNG-fuelled ships. Int. J. Greenh. Gas Control 2019, 85, 1–10. [Google Scholar] [CrossRef]
  13. Visonà, M.; Bezzo, F.; d’Amore, F. Techno-economic analysis of onboard CO2 capture for ultra-large container ships. Chem. Eng. J. 2024, 485, 149982. [Google Scholar] [CrossRef]
  14. Long, N.V.D.; Lee, D.Y.; Kwag, C.; Lee, Y.M.; Lee, S.W.; Hessel, V.; Lee, M. Improvement of marine carbon capture onboard diesel fueled ships. Chem. Eng. Process.—Process Intensif. 2021, 168, 108535. [Google Scholar] [CrossRef]
  15. Hein, K.; Yan, X.; Wilson, G. Multi-Objective Optimal Scheduling of a Hybrid Ferry with Shore-to-Ship Power Supply Considering Energy Storage Degradation. Electronics 2020, 9, 849. [Google Scholar] [CrossRef]
  16. Ma, L.; Yang, P.; Gao, D.; Bao, C. A multi-objective energy efficiency optimization method of ship under different sea conditions. Ocean Eng. 2023, 290, 116337. [Google Scholar] [CrossRef]
  17. Wu, N.; Zhang, F.; Zhang, F.; Jiang, C.; Lin, J.; Xie, S.; Jing, R.; Zhao, Y. An integrated multi-objective optimization, evaluation, and decision-making method for ship energy system. Appl. Energy 2024, 373, 123917. [Google Scholar] [CrossRef]
  18. Huang, Y.; Lan, H.; Hong, Y.-Y.; Wen, S.; Fang, S. Joint voyage scheduling and economic dispatch for all-electric ships with virtual energy storage systems. Energy 2020, 190, 116268. [Google Scholar] [CrossRef]
  19. Yin, H.; Wu, J.; Zhang, G.; Lan, H.; Hong, Y.-Y.; Li, D. Variable time-scale power scheduling of a River-Sea going renewable energy ship considering coupling variations in all-electric propulsion. Appl. Energy 2024, 374, 123918. [Google Scholar] [CrossRef]
  20. Karatuğ, Ç.; Tadros, M.; Ventura, M.; Soares, C.G. Decision support system for ship energy efficiency management based on an optimization model. Energy 2024, 292, 130318. [Google Scholar] [CrossRef]
  21. Karatuğ, Ç.; Tadros, M.; Ventura, M.; Guedes Soares, C. Strategy for ship energy efficiency based on optimization model and data-driven approach. Ocean Eng. 2023, 279, 114397. [Google Scholar] [CrossRef]
  22. Shu, Y.; Yu, B.; Liu, W.; Yan, T.; Liu, Z.; Gan, L.; Yin, J.; Song, L. Investigation of ship energy consumption based on neural network. Ocean Coast. Manag. 2024, 254, 107167. [Google Scholar] [CrossRef]
  23. Zhang, M.; Tsoulakos, N.; Kujala, P.; Hirdaris, S. A deep learning method for the prediction of ship fuel consumption in real operational conditions. Eng. Appl. Artif. Intell. 2024, 130, 107425. [Google Scholar] [CrossRef]
  24. Chen, Y.; Sun, B.; Xie, X.; Li, X.; Li, Y.; Zhao, Y. Short-term forecasting for ship fuel consumption based on deep learning. Ocean Eng. 2024, 301, 117398. [Google Scholar] [CrossRef]
  25. Hein, K. Emission-aware and data-driven many-objective voyage and energy management optimization of solar-integrated all-electric ship. Electr. Power Syst. Res. 2022, 213, 108718. [Google Scholar] [CrossRef]
  26. Gan, M.; Hou, H.; Wu, X.; Liu, B.; Yang, Y.; Xie, C. Machine learning algorithm selection for real-time energy management of hybrid energy ship. Energy Rep. 2022, 8, 1096–1102. [Google Scholar] [CrossRef]
  27. Corrado, R. AIS Data for Building a Transport Maritime Network: A Pilot Study in the Strait of Messina (Italy); Lecture Notes in Computer Science; Springer: Cham, Switzerland, 2024; Volume 14823, pp. 213–226. [Google Scholar] [CrossRef]
  28. Wang, X.; Zhu, H.; Luo, X.; Chang, S.; Guan, X. A novel optimal dispatch strategy for hybrid energy ship power system based on the improved NSGA-II algorithm. Electr. Power Syst. Res. 2024, 232, 110385. [Google Scholar] [CrossRef]
  29. Gao, C.; Lu, H.; Chen, M.; Chang, X.; Zheng, C. A low-carbon optimization of integrated energy system dispatch under multi-system coupling of electricity-heat-gas-hydrogen based on stepwise carbon trading. Int. J. Hydrogen Energy 2025, 97, 362–376. [Google Scholar] [CrossRef]
  30. Du, W.; Li, Y.; Shi, J.; Sun, B.; Wang, C.; Zhu, B. Applying an improved particle swarm optimization algorithm to ship energy saving. Energy 2023, 263, 126080. [Google Scholar] [CrossRef]
  31. Wang, K.; Xu, H.; Li, J.; Huang, L.; Ma, R.; Jiang, X.; Yuan, Y.; Mwero, N.A.; Sun, P.; Negenborn, R.R.; et al. A novel dynamical collaborative optimization method of ship energy consumption based on a spatial and temporal distribution analysis of voyage data. Appl. Ocean Res. 2021, 112, 102657. [Google Scholar] [CrossRef]
  32. Erbs, D.; Klein, S.; Duffie, J. Estimation of the diffuse radiation fraction for hourly, daily and monthly-average global radiation. Sol. Energy 1982, 28, 293–302. [Google Scholar] [CrossRef]
  33. Fan, A.; Wang, Y.; Yang, L.; Tu, X.; Yang, J.; Shu, Y. Comprehensive evaluation of machine learning models for predicting ship energy consumption based on onboard sensor data. Ocean Coast. Manag. 2024, 248, 106946. [Google Scholar] [CrossRef]
  34. Peng, Y.; Liu, H.; Li, X.; Huang, J.; Wang, W. Machine learning method for energy consumption prediction of ships in port considering green ports. J. Clean. Prod. 2020, 264, 121564. [Google Scholar] [CrossRef]
  35. Uyanık, T.; Yalman, Y.; Kalenderli, Ö.; Arslanoğlu, Y.; Terriche, Y.; Su, C.-L.; Guerrero, J.M. Data-Driven Approach for Estimating Power and Fuel Consumption of Ship: A Case of Container Vessel. Mathematics 2022, 10, 4167. [Google Scholar] [CrossRef]
  36. Wang, K.; Hua, Y.; Huang, L.; Guo, X.; Liu, X.; Ma, Z.; Ma, R.; Jiang, X. A novel GA-LSTM-based prediction method of ship energy usage based on the characteristics analysis of operational data. Energy 2023, 282, 128910. [Google Scholar] [CrossRef]
  37. Feng, F. Design and Performance Analysis of Dual-Purpose Wind Energy Device on River to Sea Bulk Carrier. Master’s Thesis, Wuhan University of Technology, Wuhan, China, 2016. Available online: https://kns.cnki.net/kcms2/article/abstract?v=JGcbTmKiW3FNuBI_XGq1u1TVGC-3qx4Z7n_Fu0Co77ztPuS9VkwX_xQ_TEEOkDXHQyOrIki7mHti5FVMXWf3kAsWjiEXemsjeOn2d8cfMzZoKbc0Jriy5oHZAA-W19YAtDB7WX7gMtaeVeW2Q-7aQLwldN8zZZ7jtaOi1R7k-kcQu7HA4-Au56Df0byBEvkZQQmKotuwbtM=&uniplatform=NZKPT&language=CHS (accessed on 15 May 2019).
  38. Ying, C.; Wang, W.; Yu, J.; Li, Q.; Yu, D.; Liu, J. Deep learning for renewable energy forecasting: A taxonomy, and systematic literature review. J. Clean. Prod. 2023, 384, 135414. [Google Scholar] [CrossRef]
  39. Ledmaoui, Y.; El Maghraoui, A.; El Aroussi, M.; Saadane, R.; Chebak, A.; Chehri, A. Forecasting solar energy production: A comparative study of machine learning algorithms. Energy Rep. 2023, 10, 1004–1012. [Google Scholar] [CrossRef]
  40. Li, L.; Ju, Y.; Wang, Z. Quantifying the Impact of Building Load Forecasts on Optimizing Energy Storage Systems. Energy Build. 2024, 307, 113913. [Google Scholar] [CrossRef]
  41. Zhang, L.; Jánošík, D. Enhanced short-term load forecasting with hybrid machine learning models: CatBoost and XGBoost approaches. Expert Syst. Appl. 2024, 241, 122686. [Google Scholar] [CrossRef]
  42. Runge, J.; Saloux, E. A comparison of prediction and forecasting artificial intelligence models to estimate the future energy demand in a district heating system. Energy 2023, 269, 126661. [Google Scholar] [CrossRef]
  43. CB/T 4533-2023; Design Requirements for Marine Air Conditioning Systems. China Standards Press: Beijing, China, 2023.
  44. Shu, F. Research on Load Forecasting and Energy Management Strategy of Multi-Energy Electric Propulsion Ship. Master’s Thesis, Jiangsu University of Science and Technology, Zhenjiang, China, 2023. [Google Scholar] [CrossRef]
  45. Yao, C. Power Management Optimization in All-Electric Ship Micro-Grid. Master’s Thesis, Chongqing University, Chongqing, China, 2017. Available online: https://kns.cnki.net/kcms2/article/abstract?v=JGcbTmKiW3GYjhCN24h0O4RcYVFRWNvthMbKHIF3Lhq2oAj1J4MbAoliPuHIeg3qCj9Kv9ucgPUSxHGBKVXASy4L-v7mG8U71Fmk4c9NMCCNwzSV2iASfy4ExifH90-9sxx5Zz0n-RE-Hzu1wvRtCptIDaooQMRu_qSENpJ0R3XegVzQuFfiOGyHNmBZcnqtfgfDOs08ebc=&uniplatform=NZKPT&language=CHS (accessed on 15 June 2018).
  46. Zanobetti, F.; Pio, G.; Bucelli, M.; Miani, L.; Jafarzadeh, S.; Cozzani, V. Onboard carbon capture and storage (OCCS) for fossil fuel-based shipping: A sustainability assessment. J. Clean. Prod. 2024, 470, 143343. [Google Scholar] [CrossRef]
  47. Chitsaz, A.; Khalilian, M.; Hasanzadeh, A. CO2 Concentration-Based Comparison of EMAR and MCFC Technologies for Carbon Capture: Energy and Life Cycle Cost Assessments. J. CO2 Util. 2025, 96, 103097. [Google Scholar] [CrossRef]
  48. Yang, C.; Guo, W.; Shao, Y.; Lin, Y.; Pu, X.; Wang, Y.; Zheng, C.; Ding, Y.; Fan, H.; Zhu, Y.; et al. Two-timescale nonlinear model predictive control for flexible operation of coal-fired power plant with post combustion CO2 capture system. Appl. Therm. Eng. 2024, 256, 124139. [Google Scholar] [CrossRef]
  49. Zhao, T.; Li, R.; Zhang, Z.; Song, C. Current status of onboard carbon capture and storage (OCCS) system: A survey of technical assessment. Carbon Capture Sci. Technol. 2025, 15, 100402. [Google Scholar] [CrossRef]
  50. Gao, W.; Zheng, H.; Zhang, Y.; Tian, Z.; Zhou, J.; Jin, X. Simulation and optimization of a dual-loop organic Rankine cycle-onboard carbon capture system for LNG-powered ships. J. Clean. Prod. 2025, 486, 144512. [Google Scholar] [CrossRef]
  51. Ros, J.A.; Skylogianni, E.; Doedée, V.; Van Den Akker, J.T.; Vredeveldt, A.W.; Linders, M.J.G.; Goetheer, E.L.V.; Monteiro, J.G.M.-S. Advancements in ship-based carbon capture technology on board of LNG-fuelled ships. Int. J. Greenh. Gas Control 2022, 114, 103575. [Google Scholar] [CrossRef]
Figure 1. Technical framework and data flow.
Figure 1. Technical framework and data flow.
Energies 19 01010 g001
Figure 2. Bilinear interpolation of meteorological data.
Figure 2. Bilinear interpolation of meteorological data.
Energies 19 01010 g002
Figure 3. Dual-time scale LSTM model.
Figure 3. Dual-time scale LSTM model.
Energies 19 01010 g003
Figure 4. Integrated marine energy system.
Figure 4. Integrated marine energy system.
Energies 19 01010 g004
Figure 5. Layout of the ship’s accommodation and photovoltaic array.
Figure 5. Layout of the ship’s accommodation and photovoltaic array.
Energies 19 01010 g005
Figure 6. Annual dry bulb temperature in customized meteorological files.
Figure 6. Annual dry bulb temperature in customized meteorological files.
Energies 19 01010 g006
Figure 7. Annual wind rose chart in customized meteorological file based on absolute wind directions.
Figure 7. Annual wind rose chart in customized meteorological file based on absolute wind directions.
Energies 19 01010 g007
Figure 8. Annual wind rose chart in customized meteorological file based on relative wind directions.
Figure 8. Annual wind rose chart in customized meteorological file based on relative wind directions.
Energies 19 01010 g008
Figure 9. The variations in temperature and humidity across different seasons within the same voyage segment.
Figure 9. The variations in temperature and humidity across different seasons within the same voyage segment.
Energies 19 01010 g009
Figure 10. Comparison of evaluation indicators of various machine learning prediction models: (a) R 2 ; (b) MAE; (c) RMSE; (d) SMAPE; (e) training time; (f) forecast time.
Figure 10. Comparison of evaluation indicators of various machine learning prediction models: (a) R 2 ; (b) MAE; (c) RMSE; (d) SMAPE; (e) training time; (f) forecast time.
Energies 19 01010 g010
Figure 11. Comparison of predicted and actual values from the dual-time scale LSTM model.
Figure 11. Comparison of predicted and actual values from the dual-time scale LSTM model.
Energies 19 01010 g011
Figure 12. Comparison of predictions and actual values for two invocation modes.
Figure 12. Comparison of predictions and actual values for two invocation modes.
Energies 19 01010 g012
Figure 13. Results of fuel consumption prediction.
Figure 13. Results of fuel consumption prediction.
Energies 19 01010 g013
Figure 14. Personnel presence probability.
Figure 14. Personnel presence probability.
Energies 19 01010 g014
Figure 15. Annual cooling, heating and power loads.
Figure 15. Annual cooling, heating and power loads.
Energies 19 01010 g015
Figure 16. Accommodation area loads during different seasons in the same voyage segment.
Figure 16. Accommodation area loads during different seasons in the same voyage segment.
Energies 19 01010 g016
Figure 17. Renewable energy generation.
Figure 17. Renewable energy generation.
Energies 19 01010 g017
Figure 18. Multi-scenario abnormalized Pareto front comparison.
Figure 18. Multi-scenario abnormalized Pareto front comparison.
Energies 19 01010 g018
Figure 19. Cost composition of voyage segments.
Figure 19. Cost composition of voyage segments.
Energies 19 01010 g019
Figure 20. PVC of voyage segment investment costs versus fuel cost savings from renewable energy.
Figure 20. PVC of voyage segment investment costs versus fuel cost savings from renewable energy.
Energies 19 01010 g020
Figure 21. Power load supply–demand composition in the voyage segment: (a) Case 1, (b) Case 2, (c) Case 3, (d) Case 4.
Figure 21. Power load supply–demand composition in the voyage segment: (a) Case 1, (b) Case 2, (c) Case 3, (d) Case 4.
Energies 19 01010 g021aEnergies 19 01010 g021b
Figure 22. Auxiliary engine load distribution before and after optimization—Case 3: (a) before optimization, (b) after optimization.
Figure 22. Auxiliary engine load distribution before and after optimization—Case 3: (a) before optimization, (b) after optimization.
Energies 19 01010 g022
Figure 23. Impact of carbon capture system rated power on representative solutions.
Figure 23. Impact of carbon capture system rated power on representative solutions.
Energies 19 01010 g023
Table 2. Simultaneous use of coefficients of shipboard equipment.
Table 2. Simultaneous use of coefficients of shipboard equipment.
Equipment Number Power (kW) Navigation Mode Port Entry/Exit Mode Cargo Handling Mode Berthing Mode
Workshop machinery2100.10.10.10
Fire pump2450.10.10.10
Ballast pump31400.1000.5
Bilge pump2300.20.20.20
Bilge service pump22510.20.20.2
Sewage pump2200.20.20.20
Portable fan480.20.20.20.2
MGO (Marine Gas Oil) transfer pump2150.30.30.30.3
HFO (Heavy Fuel Oil) transfer pump2250.30.30.30
Lubricating oil transfer pump1150.80.30.30.8
Air compressor2400.40.40.40
Hydraulic power pump2900.4000.4
Fresh water cooling pump2220.50.50.50
Sea water cooling pump2600.50.50.50
Accommodation lighting150.60.60.60.6
Cargo hold light1200.60.60.60.6
Searchlight40.50.60.60.60.6
Fuel oil centrifuge2300.70.70.70
Lube oil centrifuge2200.70.70.70
Fuel valve cooling water pump2100.80.80.80
Fuel valve cooling oil pump2100.80.80.80
Generator cooling water pump2500.80.80.80
Fresh water pump2200.80.80.80.8
Navigation light10.60.90.900
Signal light40.150.90.90.90.9
Pump room ventilator2300.90.90.90.9
Fuel oil supply unit1201100
Refrigeration compressor2401111
Refrigeration feed water pump181111
Engine room lighting151111
Windlass21200100
Hydraulic winch2800100.5
Incinerator1400.20.20.20
Electric bench drill12.20000.7
Electric grinder130000.7
Stores crane17.50000.8
Table 3. Technical parameters of NSGA-II.
Table 3. Technical parameters of NSGA-II.
Technical ParametersValueTechnical ParametersValue
Population Size100Crossover Probability0.7
Number of Generations100Mutation Probability0.2
Table 4. Technical parameters.
Table 4. Technical parameters.
Technical ParametersUnitValueTechnical ParametersUnitValue
Ship type Bulk Carrier P PV max W633,600
Year of Build 2023ηsystem 0.85
Length overallm209.9υratedm/s12
Length (BP)m206.3Υcut-inm/s2
Molded breadthm36Υcut-outm/s45
Draughtm13.6 E bat max kWh1008
Depthm19.3ηch, ηdis 0.95
Gross tonnage (GT)t43,418 P bat , ch max kW550
Deadweight (DWT)t79,970 P bat , dis max kW367.5
Formula deadweightt63,284βkWh/kgCO20.264
Net tonnage (NT)t24,314 V storage max m3100
Design speedknots13flique 0.9
SMCRdieselkW8310λPVCNY/(W∙year)0.047
SMCRauxkW600λDGCNY/kWh0.2
Cp 0.35ηccsmax 0.85
Single PV panel aream22.21PwindratedW500
Am21.62
Table 5. Case settings.
Table 5. Case settings.
CasesPort DeparturePort ArrivalLoading Condition
Case 126 January, 7:00 p.m.02 February, 6:00 a.m.Full Load
Case 226 January, 7:00 p.m.02 February, 6:00 a.m.Ballast
Case 313 July, 3:00 a.m.19 July, 1:00 p.m.Ballast
Case 413 July, 3:00 a.m.19 July, 1:00 p.m.Full Load
Table 6. Renewable energy generation of four cases.
Table 6. Renewable energy generation of four cases.
CasesPV Power Generation (kWh)Theoretical Wind Power Generation
Potential (kWh)
Case139052.3
Case 239052.3
Case 322,1401.3
Case 422,1401.3
Table 7. Comparison of environmental performance in different cases.
Table 7. Comparison of environmental performance in different cases.
CaseAdditional CO2 Emissions (kg)Captured/Total CO2 EmissionsCCS load Clean Energy CoverageAdditional/CCS Captured CO2 EmissionsAux DGs Fuel Consumption (ton)Main DG Fuel Consumption (ton)Renewable Energy Fuel Savings (ton)
Case 120,41223.62%15.90%23.37%36.0881.331
Case 218,994.524.74%17.08%22.09%35.6374.711
Case 317,104.539.98%95.58%19.61%33.0836.195.15
Case 416,600.529.13%100.57%19.05%32.8162.165.26
Table 8. Statistics on the number and operating hours of auxiliary diesel engines.
Table 8. Statistics on the number and operating hours of auxiliary diesel engines.
Operating Hours of Auxiliary Diesel Engines
Number of the Operating Auxiliary Engines 0123
before001523
Case 1after009263
Case 2009065
Case 3008768
Case 40010649
Table 9. Marginal benefit analysis.
Table 9. Marginal benefit analysis.
Parameter ChangeStart ValueEnd ValueFixed ParameterFixed ValueMarginal Benefit (ton/yuan)
Prated
(kW)
200250C_fuel
(yuan/ton)
7000−0.00036
2503007000−0.00035
3003507000−0.00030
2002508000−0.00034
2503008000−0.00036
3003508000−0.00036
2002509000−0.00034
2503009000−0.00037
3003509000−0.00029
C_fuel
(yuan/ton)
70008000Prated
(kW)
2000.00004
80009000200−0.00005
70008000250−0.00004
800090002500.00007
70008000300−0.00002
800090003000.00004
70008000350−0.00005
800090003500.00004
Disclaimer/Publisher’s Note: The statements, opinions and data contained in all publications are solely those of the individual author(s) and contributor(s) and not of MDPI and/or the editor(s). MDPI and/or the editor(s) disclaim responsibility for any injury to people or property resulting from any ideas, methods, instructions or products referred to in the content.

Share and Cite

MDPI and ACS Style

Ren, S.; Chen, M. Coordinated Scheduling of Carbon Capture, Renewables, and Storage in Bulk Carriers: A Dual-Timescale LSTM-Powered Multi-Objective Energy Management System Strategy. Energies 2026, 19, 1010. https://doi.org/10.3390/en19041010

AMA Style

Ren S, Chen M. Coordinated Scheduling of Carbon Capture, Renewables, and Storage in Bulk Carriers: A Dual-Timescale LSTM-Powered Multi-Objective Energy Management System Strategy. Energies. 2026; 19(4):1010. https://doi.org/10.3390/en19041010

Chicago/Turabian Style

Ren, Sijing, and Min Chen. 2026. "Coordinated Scheduling of Carbon Capture, Renewables, and Storage in Bulk Carriers: A Dual-Timescale LSTM-Powered Multi-Objective Energy Management System Strategy" Energies 19, no. 4: 1010. https://doi.org/10.3390/en19041010

APA Style

Ren, S., & Chen, M. (2026). Coordinated Scheduling of Carbon Capture, Renewables, and Storage in Bulk Carriers: A Dual-Timescale LSTM-Powered Multi-Objective Energy Management System Strategy. Energies, 19(4), 1010. https://doi.org/10.3390/en19041010

Note that from the first issue of 2016, this journal uses article numbers instead of page numbers. See further details here.

Article Metrics

Back to TopTop