error_outline You can access the new MDPI.com website here. Explore and share your feedback with us.
 
 
Sign in to use this feature.

Years

Between: -

Subjects

remove_circle_outline
remove_circle_outline
remove_circle_outline
remove_circle_outline
remove_circle_outline
remove_circle_outline
remove_circle_outline
remove_circle_outline

Journals

remove_circle_outline
remove_circle_outline
remove_circle_outline
remove_circle_outline
remove_circle_outline
remove_circle_outline
remove_circle_outline
remove_circle_outline
remove_circle_outline
remove_circle_outline
remove_circle_outline

Article Types

Countries / Regions

Search Results (92)

Search Parameters:
Keywords = skin aging recovery

Order results
Result details
Results per page
Select all
Export citation of selected articles as:
18 pages, 5087 KB  
Article
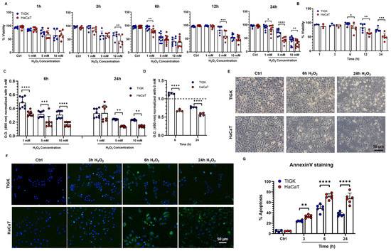
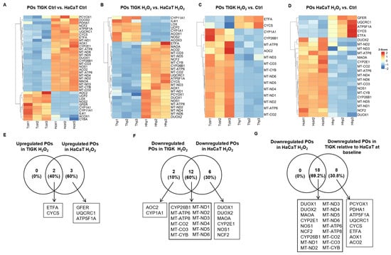
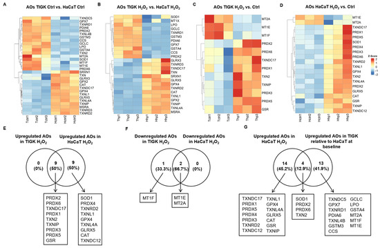
Response of Oral and Skin Keratinocytes to Oxidative Stress
by Yixuan Zhang, Chen Han, Heidi Yuan, Luisa A. DiPietro and Lin Chen
Cells 2026, 15(2), 97; https://doi.org/10.3390/cells15020097 - 6 Jan 2026
Abstract
Oxidative stress caused by excessive reactive oxygen species (ROS) disrupts skin and oral epithelial homeostasis and contributes to skin aging, inflammation, periodontitis, and mucosal injury. As the principal defenders in both skin and oral mucosal tissues, keratinocytes are important responders to oxidative stress. [...] Read more.
Oxidative stress caused by excessive reactive oxygen species (ROS) disrupts skin and oral epithelial homeostasis and contributes to skin aging, inflammation, periodontitis, and mucosal injury. As the principal defenders in both skin and oral mucosal tissues, keratinocytes are important responders to oxidative stress. However, most existing studies have examined skin or oral keratinocytes in isolation, with few comparative investigations of their tolerance, repair capacity, and antioxidant mechanisms under oxidative stress. In this study, we systematically compared immortalized oral keratinocytes (TIGK) and skin keratinocytes (HaCaT) under hydrogen peroxide (H2O2)-induced oxidative stress. Functional analyses, including cell survival, ROS accumulation, stress granule formation, in vitro wound healing, and proliferation recovery assays, were combined with transcriptomic profiling to evaluate differences in antioxidant and pro-oxidant systems. TIGK exhibited significantly higher survival rates, lower ROS accumulation, and superior migratory and proliferative recovery compared with HaCaT after oxidative insult. Transcriptomic analysis further revealed that TIGK consistently expressed higher levels of antioxidant genes and enzymes. In contrast, HaCaT showed greater ROS accumulation and relatively limited antioxidant defenses. The results show that oral and skin keratinocytes adopt distinct adaptive mechanisms under oxidative stress. The intrinsic redox advantage of oral keratinocytes provides new insights into their rapid wound-healing capacity and may inform strategies to enhance epithelial resilience. Full article
Show Figures

Figure 1

34 pages, 1365 KB  
Review
Predicting Physical Appearance from Low Template: State of the Art and Future Perspectives
by Francesco Sessa, Emina Dervišević, Massimiliano Esposito, Martina Francaviglia, Mario Chisari, Cristoforo Pomara and Monica Salerno
Genes 2026, 17(1), 59; https://doi.org/10.3390/genes17010059 - 5 Jan 2026
Viewed by 196
Abstract
Background/Objectives: Forensic DNA phenotyping (FDP) enables the prediction of externally visible characteristics (EVCs) such as eye, hair, and skin color, ancestry, and age from biological traces. However, low template DNA (LT-DNA), often derived from degraded or trace samples, poses significant challenges due [...] Read more.
Background/Objectives: Forensic DNA phenotyping (FDP) enables the prediction of externally visible characteristics (EVCs) such as eye, hair, and skin color, ancestry, and age from biological traces. However, low template DNA (LT-DNA), often derived from degraded or trace samples, poses significant challenges due to allelic dropout, contamination, and incomplete profiles. This review evaluates recent advances in FDP from LT-DNA, focusing on the integration of machine learning (ML) models to improve predictive accuracy and operational readiness, while addressing ethical and population-related considerations. Methods: A comprehensive literature review was conducted on FDP and ML applications in forensic genomics. Key areas examined include SNP-based trait modeling, genotype imputation, epigenetic age estimation, and probabilistic inference. Comparative performance of ML algorithms (Random Forests, Support Vector Machines, Gradient Boosting, and deep learning) was assessed using datasets such as the 1000 Genomes Project, UK Biobank, and forensic casework samples. Ethical frameworks and validation standards were also analyzed. Results: ML approaches significantly enhance phenotype prediction from LT-DNA, achieving AUC > 0.9 for eye color and improving SNP recovery by up to 15% through imputation. Tools like HIrisPlex-S and VISAGE panels remain robust for eye and hair color, with moderate accuracy for skin tone and emerging capabilities for age and facial morphology. Limitations persist in admixed populations and traits with polygenic complexity. Interpretability and bias mitigation remain critical for forensic admissibility. Conclusions: L integration strengthens FDP from LT-DNA, offering valuable investigative leads in challenging scenarios. Future directions include multi-omics integration, portable sequencing platforms, inclusive reference datasets, and explainable AI to ensure accuracy, transparency, and ethical compliance in forensic applications. Full article
(This article belongs to the Special Issue Advanced Research in Forensic Genetics)
Show Figures

Figure 1

19 pages, 2149 KB  
Article
Anti-Aging Efficacy of Low-Molecular-Weight Polydeoxyribonucleotide Derived from Paeonia lactiflora
by Sun-Uk Bak, Min Sook Jung, Da Jung Kim, Hee Un Jin, Seung Youn Lee and Chae Eun An
Int. J. Mol. Sci. 2026, 27(1), 220; https://doi.org/10.3390/ijms27010220 - 24 Dec 2025
Viewed by 433
Abstract
Polydeoxyribonucleotide (PDRN), a DNA fragment mixture, exerts biological effects via adenosine A2A receptor and salvage pathway activation. Here, Paeonia lactiflora-derived PDRN (Peony PDRN) is proposed as a plant-based alternative to salmon-derived PDRN. While P. lactiflora is known for its medicinal properties, the [...] Read more.
Polydeoxyribonucleotide (PDRN), a DNA fragment mixture, exerts biological effects via adenosine A2A receptor and salvage pathway activation. Here, Paeonia lactiflora-derived PDRN (Peony PDRN) is proposed as a plant-based alternative to salmon-derived PDRN. While P. lactiflora is known for its medicinal properties, the biological functions of Peony PDRN have not been characterized. To validate and optimize its efficacy, we systematically compared the biological activities of three molecular weight groups of Peony PDRN (high, medium, and low) using in vitro assays and clinical studies. The low-molecular-weight fraction (Low-Peony PDRN) markedly enhanced skin cell proliferation and migration, upregulated extracellular matrix-related genes (COL1A1, COL5A1, ELN, and FBN1), and promoted keratinocyte differentiation and epidermal barrier formation by increasing COL7A1, IVL, FLG, and OCLN expression. It also reduced reactive oxygen species levels and suppressed key inflammatory mediators. Clinically, topical application of Low-Peony PDRN for 2 weeks markedly reduced transepidermal water loss in a sodium lauryl sulfate-induced skin damage model, enhancing barrier recovery (n = 10). Periorbital skin elasticity improved after 4 weeks of treatment (Approval No. Intertek IRB-202505-HR(1)-0001, 20 June 2025). These results indicate that Low-Peony PDRN is a promising plant-derived biomaterial of pharmacological and cosmetic significance, with potential to address skin aging. Full article
Show Figures

Figure 1

12 pages, 3289 KB  
Article
Efficacy of Ozone Bagging Therapy in Equine Chronic Distal Limb Wounds: Clinical Evaluation of Eight Cases
by Călin Cosmin Repciuc, Nicușor-Valentin Oros, Ștefana Maria Cristina Mureșan, Bogdan Sevastre, Jean Guilherme Fernandes Joaquim and Liviu-Ioan Oana
Vet. Sci. 2026, 13(1), 16; https://doi.org/10.3390/vetsci13010016 - 23 Dec 2025
Viewed by 221
Abstract
Limb wounds in horses represent a significant therapeutic challenge due to poor vascularization, reduced skin elasticity, and high risk of complications such as exuberant granulation tissue. Conventional treatments sometimes fail to provide satisfactory healing outcomes, leading to prolonged recovery and increased costs. This [...] Read more.
Limb wounds in horses represent a significant therapeutic challenge due to poor vascularization, reduced skin elasticity, and high risk of complications such as exuberant granulation tissue. Conventional treatments sometimes fail to provide satisfactory healing outcomes, leading to prolonged recovery and increased costs. This study aimed to evaluate the efficacy of topical ozone therapy using the bagging method in promoting the epithelialization and contraction of chronic distal limb wounds in horses refractory to conventional management. Eight horses, aged 3–21 years, with chronic wounds averaging 48.79 ± 21.20 cm2, were treated exclusively with ozone (50 μg/mL) administered by bagging for 30 min every 48 h until complete healing. All cases achieved full wound closure within 27–91 days without systemic medication or major complications. Macroscopic evaluation showed favorable healing, with the restoration of skin pigmentation and hair growth in most cases, while only minimal fibrous scarring was observed in a few patients. Statistical analysis revealed significant improvements in epithelialization, particularly during the last four weeks of treatment. These findings suggest that ozone bagging therapy is a simple, cost-effective, and well-tolerated method that may enhance the healing of chronic distal limb wounds in horses. Further controlled trials are needed to standardize treatment protocols and compare ozone with conventional therapies. Full article
Show Figures

Figure 1

46 pages, 2441 KB  
Review
A State-of-the-Art Overview on (Epi)Genomics and Personalized Skin Rejuvenating Strategies
by Roxana-Georgiana Tauser, Ioana-Mirela Vasincu, Andreea-Teodora Iacob, Maria Apotrosoaei, Bianca-Ștefania Profire, Florentina-Geanina Lupascu, Oana-Maria Chirliu and Lenuta Profire
Pharmaceutics 2025, 17(12), 1585; https://doi.org/10.3390/pharmaceutics17121585 - 9 Dec 2025
Viewed by 963
Abstract
This article aims to point out new perspectives opened by genomics and epigenomics in skin rejuvenation strategies which target the main hallmarks of the ageing. In this respect, this article presents a concise overview on: the clinical relevance of the most important clocks [...] Read more.
This article aims to point out new perspectives opened by genomics and epigenomics in skin rejuvenation strategies which target the main hallmarks of the ageing. In this respect, this article presents a concise overview on: the clinical relevance of the most important clocks and biomarkers used in skin anti-ageing strategy evaluation, the fundamentals, the main illustrating examples preclinically and clinically tested, the critical insights on knowledge gaps and future research perspectives concerning the most relevant skin anti-ageing and rejuvenation strategies based on novel epigenomic and genomic acquisitions. Thus the review dedicates distinct sections to: senolytics and senomorphics targeting senescent skin cells and their senescent-associated phenotype; strategies targeting genomic instability and telomere attrition by stimulation of the deoxyribonucleic acid (DNA) repair enzymes and proteins essential for telomeres’ recovery and stability; regenerative medicine based on mesenchymal stem cells or cell-free products in order to restore skin-resided stem cells; genetically and chemically induced skin epigenetic partial reprogramming by using transcription factors or epigenetic small molecule agents, respectively; small molecule modulators of DNA methylases, histone deacetylases, telomerases, DNA repair enzymes or of sirtuins; modulators of micro ribonucleic acid (miRNA) and long-non-coding ribonucleic acid (HOTAIR’s modulators) assisted or not by CRISPR-gene editing technology (CRISPR: Clustered Regularly Interspaced Short Palindromic Repeats); modulators of the most relevant altered nutrient-sensing pathways in skin ageing; as well as antioxidants and nanozymes to address mitochondrial dysfunctions and oxidative stress. In addition, some approaches targeting skin inflammageing, altered skin proteostasis, (macro)autophagy and intercellular connections, or skin microbiome, are very briefly discussed. The review also offers a comparative analysis among the newer genomic/epigenomic-based skin anti-ageing strategies vs. classical skin rejuvenation treatments from various perspectives: efficacy, safety, mechanism of action, evidence level in preclinical and clinical data and regulatory status, price range, current limitations. In these regards, a concise overview on senolytic/senomorphic agents, topical nutrigenomic pathways’ modulators and DNA repair enzymes, epigenetic small molecules agents, microRNAs and HOTAIRS’s modulators, is illustrated in comparison to classical approaches such as tretinoin and peptide-based cosmeceuticals, topical serum with growth factors, intense pulsed light, laser and microneedling combinations, chemical peels, botulinum toxin injections, dermal fillers. Finally, the review emphasizes the future research directions in order to accelerate the clinical translation of the (epi)genomic-advanced knowledge towards personalization of the skin anti-ageing strategies by integration of individual genomic and epigenomic profiles to customize/tailor skin rejuvenation therapies. Full article
(This article belongs to the Topic Challenges and Opportunities in Drug Delivery Research)
Show Figures

Graphical abstract

10 pages, 636 KB  
Article
Effects of Immunomodulatory Therapy on the Skin Barrier Function in Patients with Psoriasis Vulgaris
by Anete Mālkalne, Vanda Bondare-Ansberga, Ilona Hartmane, Ingmārs Mikažāns and Lelde Reinberga
Medicina 2025, 61(11), 2070; https://doi.org/10.3390/medicina61112070 - 20 Nov 2025
Viewed by 443
Abstract
Background and Objectives: Psoriasis vulgaris features epidermal barrier dysfunction. Materials and Methods: Barrier function changes were prospectively evaluated over 12 weeks during TNF-α inhibition with adalimumab, along with concurrent changes in disease severity and quality of life. Adults with moderate-to-severe plaque [...] Read more.
Background and Objectives: Psoriasis vulgaris features epidermal barrier dysfunction. Materials and Methods: Barrier function changes were prospectively evaluated over 12 weeks during TNF-α inhibition with adalimumab, along with concurrent changes in disease severity and quality of life. Adults with moderate-to-severe plaque psoriasis initiating adalimumab (80 mg loading on day 1; 40 mg every other week thereafter, starting day 8) underwent assessments at baseline and at week 12 (n = 9; mean age 44.1 ± 14.9 years, range 20–61). Transepidermal water loss (TEWL; g/m2/h) and skin pH were measured at the elbow, lower leg, abdomen, back, and scalp; PASI, BSA, and DLQI were recorded. The measurements were standardized, though room temperature/humidity were not identical between visits. Results: The clinical indices improved markedly and TEWL also decreased at all sites—the elbow, lower leg, abdomen, back, and scalp—indicating barrier recovery; in contrast, the pH remained within a mildly acidic range at all sites. Lesion-to-non-lesion conversion occurred, and no site worsened. Conclusions: In summary, 12 weeks of adalimumab were associated with a notable clinical improvement and consistent, site-spanning reductions in TEWL, whereas skin surface pH showed no material change. TEWL appears to be a sensitive objective adjunct to clinical indices for monitoring response. Full article
(This article belongs to the Special Issue Psoriasis and Related Conditions: Recent Advances and Controversies)
Show Figures

Figure 1

29 pages, 929 KB  
Review
Revealing the Potential Use of Macro and Microalgae Compounds in Skin Barrier Repair
by M. Lourdes Mourelle, Carmen P. Gómez and José L. Legido
Appl. Sci. 2025, 15(22), 11899; https://doi.org/10.3390/app152211899 - 8 Nov 2025
Viewed by 1606
Abstract
The skin barrier is essential for maintaining the body’s internal homeostasis and protecting against harmful external substances; its impairment may cause different dermatological diseases. Algae compounds are used for skin care with the aim of preventing skin aging, improving hydration, and protecting against [...] Read more.
The skin barrier is essential for maintaining the body’s internal homeostasis and protecting against harmful external substances; its impairment may cause different dermatological diseases. Algae compounds are used for skin care with the aim of preventing skin aging, improving hydration, and protecting against environmental aggressors. In this context, it can be assumed that these compounds (polysaccharides, lipids, phenols, etc.) may serve to strengthen the skin barrier, and therefore, the purpose of this review is to test this hypothesis. This review surveys the literature on the potential of algae-derived compounds in skin care, focusing on skin barrier repair, hydration, and emollience. From the review of published studies, it can be concluded that polysaccharides, phenols, carotenoids, and extracts from macro and microalgae can indeed be effective in skin barrier maintenance and recovery after injuries. Full article
Show Figures

Figure 1

9 pages, 2004 KB  
Article
The Safety and Efficacy of Platelet-Rich Plasma in Enhancing Outcomes Following Circumcision in Children
by Tahsin Onat Kamci, Mustafa Azizoglu, Sergey Klyuev, Mehmet Hanifi Okur, Hakkari Aydogdu, Maria Escolino, Asli Pinar Zorba Yildiz, Ciro Esposito and Sameh Shehata
J. Clin. Med. 2025, 14(21), 7620; https://doi.org/10.3390/jcm14217620 - 27 Oct 2025
Viewed by 661
Abstract
Background: The primary objectives of platelet-rich plasma (PRP) therapy are to enhance the wound-healing process, reduce pain, and minimize the loss of productivity due to recovery time. Localized application of PRP, which is enriched with growth factors such as PDGF, TGF-β1, IGF-1, [...] Read more.
Background: The primary objectives of platelet-rich plasma (PRP) therapy are to enhance the wound-healing process, reduce pain, and minimize the loss of productivity due to recovery time. Localized application of PRP, which is enriched with growth factors such as PDGF, TGF-β1, IGF-1, VEGF, and FGF-2, as well as interleukins (IL-1, IL-4, IL-6, IL-10, and IL-13), has been documented to accelerate the healing process by approximately 30–40%. This study aimed to assess the safety and efficacy of platelet-rich plasma (PRP) in enhancing outcomes following circumcision in male children. Methods: The patients were divided into two groups: one undergoing standard circumcision and the other receiving PRP application during circumcision. Pain scores, edema level, bleeding, local infection, and safety of PRP were evaluated. Results: This study evaluated 80 male children undergoing circumcision, divided into two groups: Group CS (n = 44) underwent classical circumcision, and Group PRP (n = 36) received PRP application. Median ages were comparable (p = 0.101). Penile edema occurred less frequently in the PRP group (5.6%) compared to the CS group (18.2%) (p = 0.089), with no severe edema observed in the PRP group. Postoperative bleeding was present in 6.8% of the CS group but absent in the PRP group (p = 0.110). Other complications, such as nausea (CS: 6.8%, PRP: 5.6%, p = 0.816), vomiting (CS: 4.5%, PRP: 2.8%, p = 0.679), local infection (CS: 2.3%, PRP: 0%, p = 0.363), wound dehiscence (CS: 2.3%, PRP: 0%, p = 0.363), and skin tunnel formation (CS: 6.8%, PRP: 2.8%, p = 0.409), showed no significant differences. No cases of necrosis, chordee, rotational anomaly, or secondary phimosis were observed. Safety analysis of PRP revealed minor complications during blood draw: hypotension in one patient (2.8%) and local ecchymosis in two patients (5.6%), resolving without intervention. During PRP application, one allergic reaction (2.8%) occurred, presenting as a transient rash that resolved spontaneously. Group PRP consistently reported lower pain scores than Group CS at all time points. Conclusions: PRP application during circumcision is safe. The findings provide preliminary but important evidence regarding the potential benefits of PRP in pediatric circumcision. Full article
(This article belongs to the Section General Surgery)
Show Figures

Figure 1

21 pages, 5897 KB  
Article
Development and Electrochemical Performance of a PANI-PA-PVA Hydrogel-Based Flexible pH Fiber Sensor for Real-Time Sweat Monitoring
by Shiqi Li, Chao Sun, Meihui Gao, Haiyan Ma, Longbin Xu and Xinyu Li
Gels 2025, 11(11), 853; https://doi.org/10.3390/gels11110853 - 25 Oct 2025
Viewed by 831
Abstract
Real-time sweat pH monitoring offers a non-invasive window into metabolic status, disease progression, and wound healing. However, current wearable pH sensors struggle to balance high electrochemical sensitivity with mechanical compliance. Here we report a stretchable fiber-integrated pH electrode based on a polyaniline-phytic acid-polyvinyl [...] Read more.
Real-time sweat pH monitoring offers a non-invasive window into metabolic status, disease progression, and wound healing. However, current wearable pH sensors struggle to balance high electrochemical sensitivity with mechanical compliance. Here we report a stretchable fiber-integrated pH electrode based on a polyaniline-phytic acid-polyvinyl alcohol (PANI-PA-PVA) hydrogel, which combines mechanical elasticity with enhanced electrochemical performance for continuous sweat sensing. Freeze–thaw crosslinking of the hydrogel forms a porous interpenetrating network, facilitating rapid proton transport and stable coupling with dry-spun elastic gold fibers. This wearable device exhibits an ultra-Nernstian sensitivity of 68.8 mV pH−1, ultra-fast equilibrium (<10 s within the sweat-relevant acidic window), long-term drift of 0.0925 mV h−1, and high mechanical tolerance (gel stretch recovery up to 165%). The sensor maintains consistent pH responses under bending and tensile strains, yielding sweat pH measurements at the skin surface during running that closely match commercial pH meters (sweat pH range measured in test subjects: 4.2–5.0). We further demonstrate real-time wireless readouts by integrating elastic gold and Ag/AgCl fibers into a three-electrode textile structure. This PANI-PA-PVA hydrogel strategy provides a scalable material platform for robust, high-performance wearable ion sensing and skin diagnostics. Full article
(This article belongs to the Special Issue Functional Hydrogels for Advanced Health Monitoring Systems)
Show Figures

Graphical abstract

23 pages, 4949 KB  
Article
Objective Evaluation of Fatigue-Associated Facial Expressions Using Measurements of Eye-Opening Degree, Motion Capture, and Heart Rate Variability Spectrum Analysis
by Yoshinao Nagashima, Kouichi Takamoto, Makiko Hiraishi, Etsuro Hori, Kiyoshi Kataoka and Hisao Nishijo
Physiologia 2025, 5(4), 42; https://doi.org/10.3390/physiologia5040042 - 14 Oct 2025
Viewed by 1475
Abstract
Background/Objectives: This study aimed to objectively assess fatigue levels using facial expressions. Methods: This study included 25 female nurses aged between 30 and 50 years. We compared their subjective and objective fatigue levels after a night shift, when accumulated fatigue was assumed, with [...] Read more.
Background/Objectives: This study aimed to objectively assess fatigue levels using facial expressions. Methods: This study included 25 female nurses aged between 30 and 50 years. We compared their subjective and objective fatigue levels after a night shift, when accumulated fatigue was assumed, with those after a day off, when recovery was expected. Fatigue levels were subjectively assessed using questionnaires and were also quantified by the Visual Analog Scale (VAS). Objective evaluations included (1) the degree of eye-opening, (2) the maximum distance and speed of facial skin movement by tracking changes in coordinate values of facial markers on the skin during intentional smiling, and (3) analysis of high-frequency (HF) components and the low frequency-to-high frequency (LF/HF) ratio in heart rate variability (HRV). Results: After a night shift, compared to after a day off, subjective assessments of mental and physical fatigue in the questionnaires and VAS values of own fatigue were significantly elevated. Concurrently, objective evaluations revealed that the degree of eye-opening, along with the maximum movement distance and speed of the lower eyelid, cheek, and mouth corners during intentional smiling, were significantly reduced. Furthermore, the HF component, an index of parasympathetic activity, significantly decreased, whereas the LF/HF ratio, an index of sympathetic activity, significantly increased. Additionally, significant correlations were observed between subjective VAS estimation of fatigue levels and each objective parameter examined. Conclusions: Measuring facial parameters is an effective method for objectively assessing facial expressions of fatigue, and these changes are mediated through reduced parasympathetic nervous activity and increased sympathetic nervous activity during fatigue. Full article
(This article belongs to the Special Issue Feature Papers in Human Physiology—3rd Edition)
Show Figures

Figure 1

22 pages, 29108 KB  
Article
Anti-Aging Efficacy of a Multi-Peptides–Silybin Complex: Mechanistic Insights and a 56-Day Clinical Evaluation
by Hong Zhang, Huiping Hu, Chenlan Xu, Lina Wang, Ying Ye, Jiefang Huang, Yuyan Chen, Feng Liao, Yanan Li and Peiwen Sun
Cosmetics 2025, 12(5), 223; https://doi.org/10.3390/cosmetics12050223 - 10 Oct 2025
Viewed by 5317
Abstract
Peptides are widely used in cosmetic formulations to stimulate extracellular matrix (ECM) synthesis, while silybin (a flavonolignan from Silybum marianum) offers retinol-like benefits through antioxidant and photoprotective activity. This study evaluated a novel anti-aging cream combining seven bioactive peptides with silybin to [...] Read more.
Peptides are widely used in cosmetic formulations to stimulate extracellular matrix (ECM) synthesis, while silybin (a flavonolignan from Silybum marianum) offers retinol-like benefits through antioxidant and photoprotective activity. This study evaluated a novel anti-aging cream combining seven bioactive peptides with silybin to assess synergistic effects on ECM regeneration and clinical skin rejuvenation. In vitro assays in human dermal fibroblasts and keratinocytes revealed that the formulation rapidly upregulated gene and protein expression of collagen types I, III, IV, and XVII and lysyl oxidase (LOX) within 4–16 h. Ex-vivo, ultraviolet (UV)-damaged skin explants treated with the peptide–silybin complex showed enhanced recovery of collagen, elastic fibers, and LOX versus untreated controls. A 56-day clinical study (n = 31) demonstrated significant improvements in wrinkle area and volume, elasticity (+12.5%), firmness (+20.7%), and dermal density (+78%, all p < 0.001). No adverse effects were reported, and over 80% of participants noted improved skin texture and firmness. These findings highlight a novel synergy between peptides and silybin, with rapid ECM activation and clinical efficacy. To our knowledge, this is the first evidence of a cosmetic peptide formulation significantly upregulating LOX expression, suggesting a new mechanism for strengthening dermal architecture and improving skin resilience. Future studies should elucidate the mechanisms underlying these effects and assess whether other botanicals confer complementary benefits when combined with peptide blends. Full article
(This article belongs to the Section Cosmetic Dermatology)
Show Figures

Figure 1

19 pages, 616 KB  
Review
Laser Resurfacing Versus Chemical Peels: A Review of Current Trends and Technological Advances in Nonsurgical Facial Rejuvenation
by Miranda X. Morris, Susanna Gebhardt, Joseph N. Tingen, Miguel I. Dorante and Sonal Pandya
J. Aesthetic Med. 2025, 1(1), 5; https://doi.org/10.3390/jaestheticmed1010005 - 12 Sep 2025
Viewed by 7781
Abstract
Recent decades have seen a rapid advancement in nonsurgical facial rejuvenation techniques due to technological advances and growing patient preference for minimally invasive aesthetic procedures. Laser resurfacing and chemical peels are two popular modalities that address aging skin, improve skin texture, and reduce [...] Read more.
Recent decades have seen a rapid advancement in nonsurgical facial rejuvenation techniques due to technological advances and growing patient preference for minimally invasive aesthetic procedures. Laser resurfacing and chemical peels are two popular modalities that address aging skin, improve skin texture, and reduce signs of photodamage. In this work, we examine the historical evolution of these modalities, review current trends, and analyze their comparative efficacy in the context of facial rejuvenation. We discuss each modalities’ mechanisms, clinical indications, efficacy, and safety profiles. We additionally explore the impact of emerging technologies, such as fractional lasers, picosecond lasers, and novel chemical peel formulations, on patient outcomes, recovery times, and novel indications. Furthermore, we consider how recent advances have enabled safer and more effective treatment across diverse skin types, focusing primarily on higher Fitzpatrick skin. Additionally, a scoping review including adjunctive and non-surgical modalities is discussed and synthesized to highlight current evidence, clinical guidelines, and technological advances. This review aims to guide clinicians in optimizing procedure choice and patient outcomes in nonsurgical facial rejuvenation. Full article
Show Figures

Figure 1

15 pages, 1190 KB  
Article
Efficacy and Safety of a Stabilized Composition of 26 mg/mL of High Molecular Weight Hyaluronic Acid for Aesthetic Applications
by Basste Hadjab, Samuel Gavard Molliard, Jérémie Bon Bétemps, Marco Cerrano, Francesco de Boccard and Alexandre Finke
J. Clin. Med. 2025, 14(17), 6015; https://doi.org/10.3390/jcm14176015 - 26 Aug 2025
Viewed by 2283
Abstract
Background: The growing demand for minimally invasive aesthetic procedures highlights the need for innovative injectable solutions that target skin aging beyond volumization. Hyaluronic acid (HA)-based fillers remain a cornerstone of aesthetic treatments, but traditional formulations often offer limited benefits in improving skin quality [...] Read more.
Background: The growing demand for minimally invasive aesthetic procedures highlights the need for innovative injectable solutions that target skin aging beyond volumization. Hyaluronic acid (HA)-based fillers remain a cornerstone of aesthetic treatments, but traditional formulations often offer limited benefits in improving skin quality parameters such as elasticity. This study evaluated the efficacy and safety of an injectable formulation composed of 2.6% high molecular weight hyaluronic acid (H-HA) and 3.2% sorbitol, designed to improve skin biomechanical properties through subcutaneous administration. Methods: In this single-center, open-label, single-arm clinical trial, 86 participants aged 35 to 70 years received a single injection in the facial region. Clinical outcomes were assessed at baseline (day 0), one month (M1), and four months (M4) post-injection using the Global Aesthetic Improvement Scale (GAIS), instrumental Cutometer® measurements of skin elasticity and recovery, and patient satisfaction questionnaires. Results: Significant improvements in skin elasticity and recovery were observed at M4 following a single administration. The product was well tolerated, with only mild and transient injection site reactions observed. Conclusions: These exploratory findings support the clinical benefit of combining high-concentration H-HA with sorbitol to enhance skin quality in a safe and minimally invasive manner. These preliminary results position this formulation as a promising option for facial rejuvenation, targeting biomechanical improvement through a single-session injectable protocol. Full article
(This article belongs to the Special Issue Global Expert Views on Clinical Aesthetic Plastic Surgery)
Show Figures

Figure 1

13 pages, 1383 KB  
Article
Surgeon Learning Curve for Minimally Invasive Hemiarthroplasty Using the Direct Anterior Approach for Treatment of Femoral Neck Fractures in Elderly Patients
by Francesco Maruccia, Assad Assaker, Massimiliano Copetti, Serena Filoni, Giacomo Trivellin, Andrea Perna, Franco Gorgoglione and Nicholas Elena
Prosthesis 2025, 7(4), 102; https://doi.org/10.3390/prosthesis7040102 - 20 Aug 2025
Viewed by 993
Abstract
Background: Femoral neck fractures (FNFs) are common injuries among the elderly and are a significant cause of morbidity and mortality. Hemiarthroplasty (HA) is the most suitable choice for elderly patients with multiple comorbidities and reduced functional demands. The direct anterior approach (DAA) to [...] Read more.
Background: Femoral neck fractures (FNFs) are common injuries among the elderly and are a significant cause of morbidity and mortality. Hemiarthroplasty (HA) is the most suitable choice for elderly patients with multiple comorbidities and reduced functional demands. The direct anterior approach (DAA) to perform HA is widely used because, among other attractive features, it facilitates recovery of functional outcomes by limiting iatrogenic muscle damage. The learning curve for surgeons who perform minimally invasive HA using the DAA approach is unknown. The purpose of the study is to perform this determination. Methods: 850 patients (age: 82 ± 6 years) who had suffered FNFs were enrolled for the study between January 2017 and September 2022. The patients underwent minimally invasive hemiarthroplasty (using the anterior minimally invasive surgical (AMIS) technique) and DAA (AMIS + DAA). The patients were divided into three groups, one operated on by surgeons who have substantial experience in HA using DAA (Group A), another operated on by surgeons who have experience in adult hip arthroplasty (≥5 y) but had not specialized in using DAA (Group B), and surgeons who are being trained to perform adult hip arthroplasty (Group C). The metrics determined were duration of surgery, skin incision length, drop in hemoglobin level, length of hospital stay, complications experienced within 2 y of the procedure and the Harris Hip Score. For each of these metrics, the results were used to determine the learning curve for Groups B and C surgeons. Results: Using the learning curve profiles obtained, it was calculated that in order to achieve the competence of Group A surgeons, Group B and Group C surgeons need to perform 46 and 102 consecutive procedures, respectively. Conclusion: For an HA patient to achieve outcomes when treated for FNF using AMIS + DAA requires that the surgeon should have performed a large number of this procedure. In other words, the surgeon learning curve is modest for Group B surgeons but substantial for Group C surgeons. Full article
(This article belongs to the Special Issue State of Art in Hip, Knee and Shoulder Replacement (Volume 2))
Show Figures

Figure 1

13 pages, 3385 KB  
Review
Efficacy of Dupilumab in a Young Woman with Refractory Cutaneous Lichen Planus: A Case-Based Review
by Cristina Guerriero, Luisa Boeti, Francesco Mastellone, Giulia Coscarella, Gennaro Marco Falco, Gerardo Palmisano, Helena Pelanda, Ketty Peris and Donato Rigante
Diseases 2025, 13(7), 225; https://doi.org/10.3390/diseases13070225 - 18 Jul 2025
Viewed by 1575
Abstract
Background: Cutaneous lichen planus (CLP) is a chronic inflammatory T cell-mediated disease driven by a mixed Th1 and Th2 lymphocyte population, for which many of the currently available treatments have poor efficacy. Aim: The aim of this study was to indicate the clinical [...] Read more.
Background: Cutaneous lichen planus (CLP) is a chronic inflammatory T cell-mediated disease driven by a mixed Th1 and Th2 lymphocyte population, for which many of the currently available treatments have poor efficacy. Aim: The aim of this study was to indicate the clinical success of dupilumab administration after two years of treatment in a case of longstanding CLP and to perform a review of the medical literature related to the use of dupilumab in different dermatologic settings and in CLP. Case presentation: One 26-year-old woman with a previous history of atopic dermatitis had a long-lasting skin condition, referred to as a suspected lichen, which started when she was 7 years old. Her disease exhibited a relapsing–remitting course with severe bouts of pruritus over a very long period. The final histological diagnosis of CLP was confirmed at the age of 26. Starting dupilumab (injected subcutaneously at a dose of 600 mg followed by a maintenance dose of 300 mg every two weeks) resolved the skin scenery of this patient, who is currently in full remission. Conclusions: The remarkable recovery from CLP obtained via treatment with dupilumab in this single-patient case study emphasizes the potential therapeutic implications of targeting the Th2 pathway in this skin disorder. Full article
Show Figures

Graphical abstract

Back to TopTop