Sign in to use this feature.

Years

Between: -

Subjects

remove_circle_outline
remove_circle_outline
remove_circle_outline
remove_circle_outline
remove_circle_outline
remove_circle_outline
remove_circle_outline
remove_circle_outline
remove_circle_outline

Journals

remove_circle_outline
remove_circle_outline
remove_circle_outline
remove_circle_outline
remove_circle_outline
remove_circle_outline
remove_circle_outline
remove_circle_outline
remove_circle_outline
remove_circle_outline
remove_circle_outline
remove_circle_outline
remove_circle_outline
remove_circle_outline

Article Types

Countries / Regions

remove_circle_outline
remove_circle_outline
remove_circle_outline
remove_circle_outline
remove_circle_outline

Search Results (1,641)

Search Parameters:
Keywords = single cell RNA-sequencing

Order results
Result details
Results per page
Select all
Export citation of selected articles as:
21 pages, 3674 KB  
Article
scSelector: A Flexible Single-Cell Data Analysis Assistant for Biomedical Researchers
by Xiang Gao, Peiqi Wu, Jiani Yu, Xueying Zhu, Shengyao Zhang, Hongxiang Shao, Dan Lu, Xiaojing Hou and Yunqing Liu
Genes 2026, 17(1), 2; https://doi.org/10.3390/genes17010002 - 19 Dec 2025
Abstract
Background: Standard single-cell RNA sequencing (scRNA-seq) analysis workflows face significant limitations, particularly the rigidity of clustering-dependent methods that can obscure subtle cellular heterogeneity and the potential loss of biologically meaningful cells during stringent quality control (QC) filtering. This study aims to develop [...] Read more.
Background: Standard single-cell RNA sequencing (scRNA-seq) analysis workflows face significant limitations, particularly the rigidity of clustering-dependent methods that can obscure subtle cellular heterogeneity and the potential loss of biologically meaningful cells during stringent quality control (QC) filtering. This study aims to develop scSelector (v1.0), an interactive software toolkit designed to empower researchers to flexibly select and analyze cell populations directly from low-dimensional embeddings, guided by their expert biological knowledge. Methods: scSelector was developed using Python, relying on core dependencies such as Scanpy (v1.9.0), Matplotlib (v3.4.0), and NumPy (v1.20.0). It integrates an intuitive lasso selection tool with backend analytical modules for differential expression and functional enrichment analysis. Furthermore, it incorporates Large Language Model (LLM) assistance via API integration (DeepSeek/Gemini) to provide automated, contextually informed cell-type and state prediction reports. Results: Validation across multiple public datasets demonstrated that scSelector effectively resolves functional heterogeneity within broader cell types, such as identifying distinct alpha-cell subpopulations with unique remodeling capabilities in pancreatic tissue. It successfully characterized rare populations, including platelets in PBMCs and extremely low-abundance endothelial cells in liver tissue (as few as 53 cells). Additionally, scSelector revealed that cells discarded by standard QC can represent biologically functional subpopulations, and it accurately dissected the states of outlier cells, such as proliferative NK cells. Conclusions: scSelector provides a flexible, researcher-centric platform that moves beyond the constraints of automated pipelines. By combining interactive selection with AI-assisted interpretation, it enhances the precision of scRNA-seq analysis and facilitates the discovery of novel cell types and complex cellular behaviors. Full article
(This article belongs to the Section Bioinformatics)
Show Figures

Figure 1

22 pages, 3907 KB  
Article
SS18::SSX and BRD9 Modulate Synovial Sarcoma Differentiation
by Anna Kuntze, Victor Banerjee, Marcel Trautmann, Charlotte Pünt, Ruth Berthold, Pascal Hauser, Lucas Scholl, Eva Wardelmann, Kornelius Kerl, Wolfgang Hartmann and Ilka Isfort
Cells 2025, 14(24), 2022; https://doi.org/10.3390/cells14242022 - 18 Dec 2025
Abstract
Synovial sarcoma (SySa) is a malignant soft tissue tumor that is characterized by an SS18::SSX fusion protein, which integrates into BAF chromatin remodeling complexes and alters global gene transcription. Despite its uniform genetic driver, SySa displays striking histomorphological and phenotypic heterogeneity, including spindle [...] Read more.
Synovial sarcoma (SySa) is a malignant soft tissue tumor that is characterized by an SS18::SSX fusion protein, which integrates into BAF chromatin remodeling complexes and alters global gene transcription. Despite its uniform genetic driver, SySa displays striking histomorphological and phenotypic heterogeneity, including spindle cell, glandular and poorly differentiated patterns. Prognosis is variable, with around 50% of patients developing metastases. Limited response to chemotherapy highlights the need for a better understanding of the underlying molecular mechanisms to guide alternative therapeutic strategies. Given the pivotal function of BAF complexes in SySa and their recently described impact on cellular differentiation processes, this study aims to investigate the role of SS18::SSX and specific BAF subunits in SySa differentiation. Nanostring analysis revealed that silencing of SS18::SSX and the GBAF subunit BRD9 modulates the cellular differentiation pathways. SS18::SSX and BRD9 were found to regulate epithelial–mesenchymal-transition (EMT)-associated factors of Snail and Slug on different levels, with SS18::SSX repressing E-Cadherin expression. Published single-cell RNA sequencing data were analyzed to validate our finding that BRD9 contributes to SySa EMT regulation. Our study provides novel insights into the multilayered regulation of key EMT players by SS18::SSX and BRD9 in SySa, thereby defining tumor phenotype and (potentially) prognosis. Full article
18 pages, 1954 KB  
Article
Distinct Innate Immune Programs in Nile Tilapia Head Kidney During Infections with Streptococcus agalactiae, Escherichia coli and Vibrio harveyi
by Jiaoni Cheng, Yupeng Luo, Jie Shen, Kangping Yang and Zhangxia Lyu
Fishes 2025, 10(12), 656; https://doi.org/10.3390/fishes10120656 - 18 Dec 2025
Abstract
Nile tilapia (Oreochromis niloticus) is a globally important aquaculture species. However, intensive farming conditions increase the risk of bacterial diseases. Despite the fact that a considerable number of transcriptomic studies have examined host responses to single bacterial infections, comparative analyses conducted [...] Read more.
Nile tilapia (Oreochromis niloticus) is a globally important aquaculture species. However, intensive farming conditions increase the risk of bacterial diseases. Despite the fact that a considerable number of transcriptomic studies have examined host responses to single bacterial infections, comparative analyses conducted within a unified experimental framework remain scarce, limiting the understanding of pathogen-specific defence mechanisms. In this study, tilapia were experimentally infected with Streptococcus agalactiae, Escherichia coli, or Vibrio harveyi via thoracic injection. Head kidney tissues were collected at 48 h post-infection for RNA sequencing. The identification of differentially expressed genes (DEGs) was conducted utilising the edgeR, and the assessment of functional enrichment was facilitated through the implementation of Kyoto Encyclopedia of Genes and Genomes (KEGG) pathway analysis. A comparative analysis was conducted between the bacterial infection groups and the control group. The results of this analysis revealed the identification of 2930, 3328, and 4850 DEGs were identified in the S. agalactiae, E. coli, and V. harveyi infection groups, respectively. Integrated transcriptomic analysis, combining KEGG enrichment and expression profiling of key genes, revealed distinct response patterns across pathogens. The S. agalactiae infection predominantly activated innate immune signaling pathways, including Toll-like receptor, NOD-like receptor, cytokine–cytokine receptor interaction, and NF-κB pathways. In contrast, E. coli infection induced extensive metabolic reprogramming, notably in purine and pyrimidine metabolism, carbon metabolism, and amino acid biosynthesis. Meanwhile, an infection caused by V. harveyi resulted in mucosal and lysosomal defence responses, as evidenced by an increase in lysosome, phagosome, extracellular matrix–receptor interaction, and cell adhesion molecule pathways. Collectively, this study suggests that the head kidney of Nile tilapia employs pathogen-specific defence strategies rather than a uniform antibacterial response, providing one of the first transcriptomic comparisons of distinct bacterial infections in this species. These findings provide fundamental data and theoretical insights for elucidating immune mechanisms in teleost fish and for developing targeted prevention and control strategies in aquaculture. Full article
(This article belongs to the Special Issue Advances in Pathology of Aquatic Animals)
Show Figures

Figure 1

25 pages, 673 KB  
Review
Nutrigenomics and Epigenetic Regulation in Poultry: DNA-Based Mechanisms Linking Diet to Performance and Health
by Muhammad Naeem and Arjmand Fatima
DNA 2025, 5(4), 60; https://doi.org/10.3390/dna5040060 - 18 Dec 2025
Viewed by 41
Abstract
In animals and humans, nutrients influence signaling cascades, transcriptional programs, chromatin dynamics, and mitochondrial function, collectively shaping traits related to growth, immunity, reproduction, and stress resilience. This review synthesizes evidence supporting nutrient-mediated regulation of DNA methylation, histone modifications, non-coding RNAs, and mitochondrial biogenesis, [...] Read more.
In animals and humans, nutrients influence signaling cascades, transcriptional programs, chromatin dynamics, and mitochondrial function, collectively shaping traits related to growth, immunity, reproduction, and stress resilience. This review synthesizes evidence supporting nutrient-mediated regulation of DNA methylation, histone modifications, non-coding RNAs, and mitochondrial biogenesis, and emphasizes their integration within metabolic and developmental pathways. Recent advances in epigenome-wide association studies (EWAS), single-cell multi-omics, and systems biology approaches have revealed how diet composition and timing can reprogram gene networks, sometimes across generations. Particular attention is given to central metabolic regulators (e.g., PPARs, mTOR) and to interactions among methyl donors, fatty acids, vitamins, and trace elements that maintain genomic stability and metabolic homeostasis. Nutrigenetic evidence further shows how genetic polymorphisms (SNPs) in loci such as IGF-1, MSTN, PPARs, and FASN alter nutrient responsiveness and influence traits like feed efficiency, body composition, and egg quality, information that can be exploited via marker-assisted or genomic selection. Mitochondrial DNA integrity and oxidative capacity are key determinants of feed conversion and energy efficiency, while dietary antioxidants and mitochondria-targeted nutrients help preserve bioenergetic function. The gut microbiome acts as a co-regulator of host gene expression through metabolite-mediated epigenetic effects, linking diet, microbial metabolites (e.g., SCFAs), and host genomic responses via the gut–liver axis. Emerging tools such as whole-genome and transcriptome sequencing, EWAS, integrated multi-omics, and CRISPR-based functional studies are transforming the field and enabling DNA-informed precision nutrition. Integrating genetic, epigenetic, and molecular data will enable genotype-specific feeding strategies, maternal and early-life programming, and predictive models that enhance productivity, health, and sustainability in poultry production. Translating these molecular insights into practice offers pathways to enhance animal welfare, reduce environmental impact, and shift nutrition from empirical feeding toward mechanistically informed precision approaches. Full article
(This article belongs to the Special Issue Epigenetics and Environmental Exposures)
Show Figures

Figure 1

20 pages, 3030 KB  
Article
Dietary Geranylgeraniol Mitigates Pain-Associated Behaviors via Improving Mitochondrial Function and Colon Integrity and Suppressing Neuroinflammation in Male Diabetic Neuropathy Rats
by Chwan-Li Shen, Xiaobo Liu, Jay J. Cao, Volker Neugebauer, Jonathan M. Miranda, Moamen M. Elmassry, Dale M. Dunn and Jannette M. Dufour
Int. J. Mol. Sci. 2025, 26(24), 12133; https://doi.org/10.3390/ijms262412133 - 17 Dec 2025
Viewed by 70
Abstract
Growing evidence highlights the links between diabetic neuropathy (DNP), gut dysbiosis, mitochondrial dysfunction and neuroinflammation in colon and bone microstructure deterioration. Geranylgeraniol (GG) shows neuroprotective and osteoprotective capacity. Our study examines GG’s effects on pain-associated behaviors, glucose homeostasis, gut microbiota, mitochondrial homeostasis, and [...] Read more.
Growing evidence highlights the links between diabetic neuropathy (DNP), gut dysbiosis, mitochondrial dysfunction and neuroinflammation in colon and bone microstructure deterioration. Geranylgeraniol (GG) shows neuroprotective and osteoprotective capacity. Our study examines GG’s effects on pain-associated behaviors, glucose homeostasis, gut microbiota, mitochondrial homeostasis, and bone microstructure in DNP rats. We randomly assigned 27 male Sprague Dawley rats to three groups (n = 8–10/group): a control group (regular low-fat diet), a DNP group (high-fat diet + a single dose of 35 mg/kg streptozotocin), and a GG-treated DNP group (a single dose of 35 mg/kg streptozotocin + GG at 800 mg/kg in diet) for 6 weeks. Nocifensive response was assessed via the von Frey test and an open field test, and the elevated plus maze was used to assess anxio-depressive behaviors. The mRNA expression levels of tight junction protein, mitochondrial homeostasis, and neuroinflammation were measured in the colon using qRT-PCR. We collected fecal samples for microbiota composition analysis with 16S rRNA gene sequencing and analyzed by QIIME 2. All other data were analyzed via one-way ANOVA followed by post hoc Tukey’s multiple comparison. p < 0.05 was defined as statistical significance. Our study showed GG’s ability to mitigate mechanical hypersensitivity and anxio-depressive behavior in rats with DNP. GG supplementation did not improve glucose homeostasis (i.e., glucose intolerance, insulin sensitivity, pancreatic β-cell dysfunction) and bone microstructure. GG increased alpha-diversity without changing microbial abundance. DNP rats exhibited elevated Clostridium sensu stricto and reduced Eubacterium coprostanoligenes, Lachnospiraceae, Oscillospiraceae, and Peptococcaceae compared with controls. GG did not reverse DNP-induced gut dysbiosis but increased colonic claudin-3 (tight junction), MFN1 (mitochondria fusion), and TFAM (mitochondria biogenesis), while reducing FIS1 (mitochondria fission), GFAP (glial activation), P62 and PINK1 (mitophagy), and TNFα (inflammation). Functionally, GG reduced pain behaviors, improved intestinal integrity and mitochondrial homeostasis, increased alpha-diversity, and suppressed neuroinflammation, but did not improve glucose homeostasis or bone microstructure in obese DNP rats. Full article
(This article belongs to the Section Bioactives and Nutraceuticals)
Show Figures

Figure 1

29 pages, 3250 KB  
Review
Machine Learning Models for Cancer Research: A Narrative Review of Bulk RNA-Seq Applications
by Elena A. Pudova, Vladislav S. Pavlov, Zulfiya G. Guvatova, Maria S. Fedorova, Petr V. Shegai, Anna V. Kudryavtseva and Anastasiya V. Snezhkina
Int. J. Mol. Sci. 2025, 26(24), 12081; https://doi.org/10.3390/ijms262412081 - 16 Dec 2025
Viewed by 212
Abstract
Integrating the advantages of machine learning with the rapidly accumulating high-throughput sequencing data facilitates our capacity for biological discovery and the advancement of molecular medicine. In recent years, bulk RNA-seq technology has established itself as a cost-effective and widely used method for obtaining [...] Read more.
Integrating the advantages of machine learning with the rapidly accumulating high-throughput sequencing data facilitates our capacity for biological discovery and the advancement of molecular medicine. In recent years, bulk RNA-seq technology has established itself as a cost-effective and widely used method for obtaining complete transcriptome profiles of test samples, enabling the identification of key cancer-associated expression patterns. Various machine learning algorithms, in turn, enable the development of informative diagnostic and prognostic models, ensuring the efficient processing of high-dimensional RNA-Seq data. The convergence of these methods shows great promise for oncology. In this narrative review, we describe bulk RNA-Seq-based ML models in oncology as a complete workflow from data preprocessing to model validation. We provide practical recommendations for algorithm selection and study design, and discuss bulk RNA-Seq deconvolution as a cost-effective alternative to single-cell RNA-Seq for analyzing tumor cellular composition. These insights offer a practical guide for developing reproducible diagnostic and prognostic models with translational potential. Full article
(This article belongs to the Special Issue Molecular Diagnostics and Genomics of Tumors, 2nd Edition)
Show Figures

Figure 1

19 pages, 6236 KB  
Article
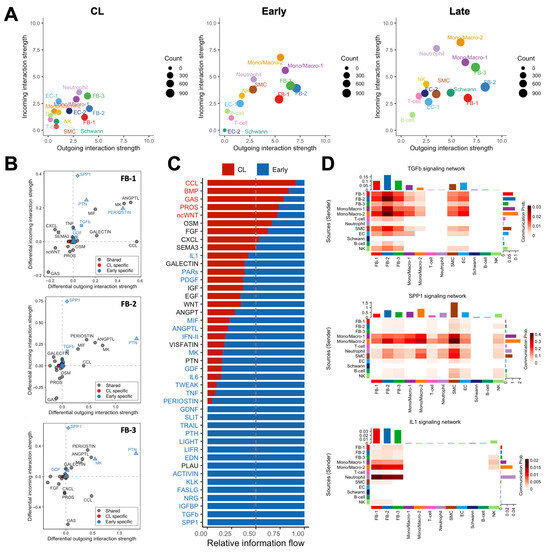
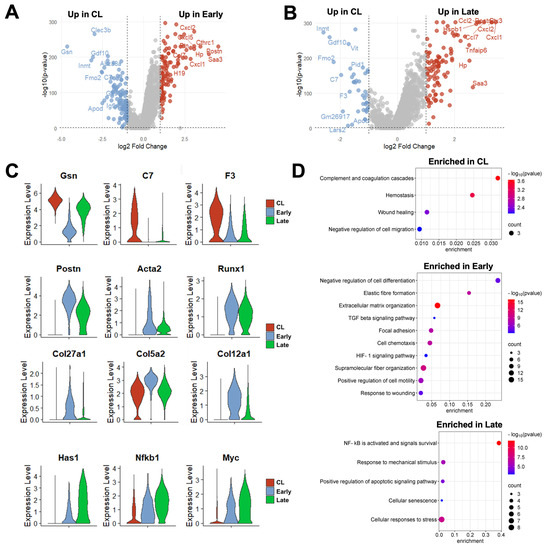
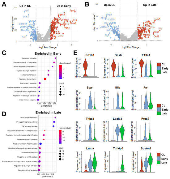
Sequential Inflammatory and Matrisome Programs Drive Remodeling of the Mouse Carotid–Jugular Arteriovenous Fistula
by Filipe F. Stoyell-Conti, Alexander M. Kaiser, Miguel G. Rojas, Yuntao Wei, Matthew S. Sussman, Juan S. Lopez-McCormick, Marwan Tabbara, Xiaofeng Yang, Roberto I. Vazquez-Padron and Laisel Martinez
Cells 2025, 14(24), 1998; https://doi.org/10.3390/cells14241998 - 16 Dec 2025
Viewed by 124
Abstract
The mouse carotid–jugular arteriovenous fistula (AVF) is a widely adopted surgical model to study venous remodeling after AVF creation. Despite its increasing use, the extent to which this model recapitulates the cellular and molecular remodeling processes observed in humans remains uncertain, which is [...] Read more.
The mouse carotid–jugular arteriovenous fistula (AVF) is a widely adopted surgical model to study venous remodeling after AVF creation. Despite its increasing use, the extent to which this model recapitulates the cellular and molecular remodeling processes observed in humans remains uncertain, which is essential for validating its translational relevance. Using bulk and single-cell RNA sequencing, we have depicted the transcriptional and cellular evolution of the mouse jugular vein after AVF anastomosis. Global transcriptomic profiling revealed that venous remodeling begins with a robust inflammatory response, followed by a prominent extracellular matrix (ECM) remodeling phase that peaks at postoperative day 10. Single-cell analyses confirmed the role of macrophage (3-fold) and neutrophil infiltration (12-fold) in sustaining the onset of venous remodeling. These monocytes/macrophages exhibited marked upregulation of pro-inflammatory and pro-fibrotic genes, including Il1b, Spp1, Fn1, Thbs1, and Tgfb1. Evidence of the differentiation of fibroblasts into myofibroblasts positive for Postn, Col8a1, and Thbs1 emerged by postoperative day 5. The temporal dynamics of differentially expressed genes in these myofibroblasts closely mirrored the ECM gene expression patterns identified by bulk RNA-seq, indicating that they are the principal source of ECM deposition in the AVF. Cell-to-cell communication analyses highlighted macrophages and fibroblasts as the main populations driving postoperative remodeling. Comparative analysis with single-cell data from human pre-access veins and AVFs demonstrated that the mouse model reproduces the core inflammatory–fibrotic axis of fibroblast activation observed in humans, supporting its utility for mechanistic studies of postoperative ECM remodeling. Full article
Show Figures

Graphical abstract

23 pages, 3502 KB  
Review
Modeling Drug and Radiation Resistance with Patient-Derived Organoids: Recent Progress, Unmet Needs, and Future Directions for Lung Cancer
by Dahye Lee, Yoonjoo Kim, Da Hyun Kang and Chaeuk Chung
Cells 2025, 14(24), 1994; https://doi.org/10.3390/cells14241994 - 15 Dec 2025
Viewed by 116
Abstract
Background: Chemotherapy, targeted therapy and radiotherapy are the cornerstones of cancer treatment. However, therapeutic resistance—not only to these classic modalities but also to novel therapeutics like immune checkpoint inhibitors (ICIs) and antibody-drug conjugates—remains a major hurdle. Resistance significantly limits efficacy and increases recurrence [...] Read more.
Background: Chemotherapy, targeted therapy and radiotherapy are the cornerstones of cancer treatment. However, therapeutic resistance—not only to these classic modalities but also to novel therapeutics like immune checkpoint inhibitors (ICIs) and antibody-drug conjugates—remains a major hurdle. Resistance significantly limits efficacy and increases recurrence rates. A deep understanding of the molecular mechanisms driving this resistance is critical for developing personalized therapeutic strategies and improving patient outcomes. Recent Advances: Patient-derived cancer organoids have emerged as a powerful preclinical platform that faithfully recapitulates the genetic, phenotypic, and histological characteristics of original tumors. Consequently, PDOs are being widely utilized to evaluate drug responses, investigate resistance mechanisms, and discover novel therapeutic targets for a range of therapies. Limitations: While organoid models have been instrumental in studying resistance, significant limitations persist. First, standard organoid-only models lack key tumor microenvironment components, such as immune cells, limiting immunotherapy research. Second, there is a significant lack of research on acquired resistance, particularly in lung cancer. This gap is largely driven by the clinical infeasibility of rebiopsy in patients with progressive diseases. Third, the absence of standardized protocols for generating and validating resistance models hinders reproducibility and complicates clinical translation. Conclusions: This review summarizes recent advances in using organoid models to study resistance to chemotherapy, radiotherapy, and novel therapeutics (ICIs and ADCs). We emphasize the critical need for standardization in resistance organoid research. We also propose future directions to overcome existing challenges, including the integration of co-culture systems (to include the TME) and advanced technologies (e.g., scRNA-seq, Spatial Transcriptomics). Our specific focus is on advancing lung cancer resistance modeling to enable functional precision medicine. Full article
Show Figures

Figure 1

21 pages, 2173 KB  
Article
Cross-Study Meta-Analysis of Blood Transcriptomes in Type 2 Diabetes
by Aleksandr A. Tkachenko, Ziravard N. Tonyan, Yulia A. Nasykhova, Yury A. Barbitoff, Iaroslav N. Renev, Maria M. Danilova, Anastasiia A. Basipova, Olga B. Glavnova, Dmitrii E. Polev, Sergey V. Chepanov, Sergey A. Selkov, Nikita V. Golovkin, Margarita E. Vlasova and Andrey S. Glotov
Int. J. Mol. Sci. 2025, 26(24), 12046; https://doi.org/10.3390/ijms262412046 - 15 Dec 2025
Viewed by 133
Abstract
Type 2 diabetes (T2D) is a chronic metabolic disorder with an estimated prevalence of over 422 million individuals affected globally. Since the advent of genomics, numerous studies have been conducted to elucidate T2D pathogenetic mechanisms and define genetic loci affecting T2D susceptibility. Transcriptomic [...] Read more.
Type 2 diabetes (T2D) is a chronic metabolic disorder with an estimated prevalence of over 422 million individuals affected globally. Since the advent of genomics, numerous studies have been conducted to elucidate T2D pathogenetic mechanisms and define genetic loci affecting T2D susceptibility. Transcriptomic studies, including bulk and single-cell RNA sequencing, play an important role both in discerning molecular mechanisms of the disease and in identifying potential T2D biomarkers. In this study, we performed bulk RNA-seq of whole blood of nine T2D patients and nine control subjects and performed meta-analysis of these data with seven publicly available blood RNA-seq datasets of T2D patients. Our analysis showed that the changes in the gene expression between different studies show very low concordance; moreover, a substantial number of differentially expressed genes (DEGs) was identified in only three out of eight datasets, with only five DEGs—FBLN2, TPCN1, PC, SHANK1, and PLD4—identified in all three of those datasets. Nevertheless, cross-study meta-analysis identified a broad set of 2065 DEGs, including 713 genes that have not been identified in any of the source studies. These genes showed a significant enrichment of GO terms indicating neutrophil activation and proliferation and included several genes that have not been implicated in type 2 diabetes previously. Taken together, our study highlights challenges associated with biomarker discovery from blood transcriptomics in T2D and suggests novel genes that may be considered as such biomarkers. Full article
(This article belongs to the Special Issue mRNA/miRNAs Network in Diabetes and Its Complications)
Show Figures

Figure 1

24 pages, 12136 KB  
Article
BGN Secreted by Cancer-Associated Fibroblasts Promotes Esophageal Squamous Cell Carcinoma Progression via Activation of TLR4-Mediated Erk and NF-κB Signaling Pathways
by Hiroki Yokoo, Yu-ichiro Koma, Naozane Nomura, Rikuya Torigoe, Masaki Omori, Takashi Nakanishi, Shoji Miyako, Takaaki Nakanishi, Takayuki Kodama, Manabu Shigeoka, Yoshihiro Kakeji and Masafumi Horie
Int. J. Mol. Sci. 2025, 26(24), 12024; https://doi.org/10.3390/ijms262412024 - 13 Dec 2025
Viewed by 259
Abstract
Esophageal squamous cell carcinoma (ESCC) is associated with poor prognosis due to aggressive invasion and therapy resistance. Cancer-associated fibroblasts (CAFs) are key stromal components that promote tumor progression; however, their specific roles in ESCC remain unclear. Using a direct co-culture model of ESCC [...] Read more.
Esophageal squamous cell carcinoma (ESCC) is associated with poor prognosis due to aggressive invasion and therapy resistance. Cancer-associated fibroblasts (CAFs) are key stromal components that promote tumor progression; however, their specific roles in ESCC remain unclear. Using a direct co-culture model of ESCC cell lines (TE-9, -10, and -15) and mesenchymal stem cells (MSCs) to generate CAF-like cells, we identified biglycan (BGN) as a significantly upregulated gene in CAF-like cells via cDNA microarray analysis. Public single-cell RNA sequencing data also demonstrated elevated BGN expression in CAF clusters. We confirmed that CAF-like cells exhibited elevated BGN expression and secretion at both the mRNA and protein levels. Recombinant human BGN enhanced ESCC cell proliferation and migration by activating Erk and NF-κB signaling pathways, effects abrogated by TLR4 blockade. Furthermore, BGN promoted CAF marker expression in MSCs, M2-like macrophage polarization, and enhanced proliferation and migration abilities in both cell types. Immunohistochemical analysis of 66 ESCC tissues revealed that high stromal BGN expression correlated with greater tumor invasion, lymphatic invasion, and shorter disease-free survival. These findings indicate that CAF-derived BGN promotes ESCC progression via TLR4-mediated signaling and modulates stromal cell behavior, highlighting its potential as a prognostic biomarker and therapeutic target. Full article
Show Figures

Figure 1

17 pages, 11181 KB  
Article
KRT6A and KRT17 Mark Distinct Stem Cell Populations in the Adult Palpebral Conjunctiva and Meibomian Gland
by Xuming Zhu, Mingang Xu, David M. Owens and Sarah E. Millar
Cells 2025, 14(24), 1979; https://doi.org/10.3390/cells14241979 - 12 Dec 2025
Viewed by 235
Abstract
Purpose: This study aims to investigate whether two stress keratins, KRT6A or KRT17, label self-renewing stem cells (SCs) in adult mouse Meibomian gland (MG), the palpebral conjunctiva (PC) homeostasis, and to explore the mechanisms regulating their expression. Methods: KRT6A and KRT17 expression in [...] Read more.
Purpose: This study aims to investigate whether two stress keratins, KRT6A or KRT17, label self-renewing stem cells (SCs) in adult mouse Meibomian gland (MG), the palpebral conjunctiva (PC) homeostasis, and to explore the mechanisms regulating their expression. Methods: KRT6A and KRT17 expression in adult mouse MG and PC were examined by single-nucleus RNA sequencing and immunofluorescence (IF). Lineage-tracing experiments were performed using Krt6a-CreERT2 and Krt17-CreERT2 mice carrying the Rosa26RnTnG or Rosa26RmTmG reporter. As Hedgehog (Hh) signaling, the histone deacetylase HDAC3, and the transcription factor KLF4 regulate KRT6A and KRT17 in other contexts, IF was conducted to assess the in vivo effects of overexpression of the Hh pathway activator GLI2ΔN, and inducible epithelial deletion of Hdac3 or Klf4 on KRT6A and KRT17 expression in the MG and PC. Results: KRT6A and KRT17 are primarily expressed in the MG central duct and ductules. KRT6A also shows robust expression in PC. Lineage tracing indicated that Krt17 labels self-renewing SCs in the MG, whereas Krt6a labels SCs in the PC. GLI2ΔN overexpression induced ectopic KRT17 expression in MG acini and PC but did not affect KRT6A expression in either MG or PC. Hdac3 deficiency caused expanded expression of KRT6A and KRT17 in MG acini, ectopic KRT17 expression in PC, and increased KRT6A expression in PC basal layer. Klf4 deletion resulted in ectopic KRT17 expression in PC but did not influence KRT6A expression in MG or PC. Conclusions: Krt6a- and Krt17-expressing cells contribute to adult PC and MG homeostasis, respectively. KRT17 expression is enhanced by GLI2ΔN, and suppressed by HDAC3 and KLF4, whereas KRT6A expression is controlled only by HDAC3. These findings provide important biological insight into tissue-specific maintenance mechanisms and may inform future therapeutic strategies for regenerating MG and PC tissues affected by SC exhaustion or dysregulation. Full article
Show Figures

Graphical abstract

20 pages, 4822 KB  
Article
Single-Cell and Bulk RNA Sequencing Reveal SPINK1 and TIMP1 as Epithelial Cell Marker Genes Linked to Colorectal Cancer Survival and Tumor Immune Microenvironment Profiles
by Noor N. Al-Bzour, Zaid Nassar Abu-Rjai’, Ayah N. Al-Bzour, Abdulrahman Qasaymeh, Anwaar Saeed and Azhar Saeed
Int. J. Mol. Sci. 2025, 26(24), 11964; https://doi.org/10.3390/ijms262411964 - 11 Dec 2025
Viewed by 446
Abstract
Colorectal cancer (CRC) is a major cause of cancer death, with the tumor microenvironment and gene expression influencing outcomes. Identifying survival-associated epithelial marker genes (EMGs) may improve prognosis and guide therapy. We obtained single-cell RNA-sequencing (scRNA-seq) data from CRC patients (n = [...] Read more.
Colorectal cancer (CRC) is a major cause of cancer death, with the tumor microenvironment and gene expression influencing outcomes. Identifying survival-associated epithelial marker genes (EMGs) may improve prognosis and guide therapy. We obtained single-cell RNA-sequencing (scRNA-seq) data from CRC patients (n = 23,176 cells) from the TISCH database to identify EMGs through differential expression analysis. These were intersected with malignant cell markers. We used bulk RNA-seq data from TCGA-COAD (n = 375) to assess EMG prognostic value via univariable Cox analysis, followed by LASSO regression. Significant genes were evaluated using multivariable Cox models. An EMGs-based risk score was developed and validated using GSE39582 (n = 585) and GSE17536 (n = 177). Immune infiltration was assessed using xCELL and TIMER algorithms. A total of 107 EMGs were identified and assessed in TCGA data. Cox analysis identified 18 survival-related EMGs, which were narrowed by LASSO to SPINK1 and TIMP1. Multivariable analysis confirmed SPINK1 (HR: 0.88, 95% CI: 0.79–0.97, p = 0.009) and TIMP1 (HR: 1.66, 95% CI: 1.29–2.13, p < 0.001) as independent survival predictors. Patients were classified into high- (n = 187) and low-risk (n = 188) groups. The low-risk group had significantly better overall and disease-free survival. Immune profiling revealed distinct patterns, where the high-risk group showed higher dendritic cells, memory T-cells, macrophages, and immune checkpoint expression, while the low-risk group showed enrichment of NK cells, plasma cells, and CD4+ T-helper cells. These findings were validated in the GSE39582 and GSE17536 cohorts. EMGs have prognostic value in CRC, with SPINK1 and TIMP1 as independent survival predictors. Distinct immune patterns support integrating EMGs with immune profiling for improved risk stratification and personalized treatment. Full article
(This article belongs to the Section Molecular Oncology)
Show Figures

Figure 1

18 pages, 4970 KB  
Article
Generation of a scFv Derived from an IgM-Producing Hybridoma for the Detection of REST Expression in Premalignant Lesions and Invasive Squamous Cell Carcinoma
by Cynthia Rodríguez-Nava, Karen Cortés-Sarabia, Lidia Riaño-Umbarila, Baltazar Becerril-Luján, Yolanda Medina-Flores, Olga Mata-Ruíz, Lourdes Lloret-Sánchez, Berenice Illades-Aguiar, Luz del Carmen Alarcón-Romero and Carlos Ortuño-Pineda
Int. J. Mol. Sci. 2025, 26(24), 11946; https://doi.org/10.3390/ijms262411946 - 11 Dec 2025
Viewed by 120
Abstract
Cervical cancer (CC) can be prevented through continuous screening and the timely detection of cervical intraepithelial neoplasia (CIN) using immunohistochemistry techniques to identify biomarker expressions. In a previous study, we proposed nuclear REST loss as a biomarker in precancerous lesions and CC; however, [...] Read more.
Cervical cancer (CC) can be prevented through continuous screening and the timely detection of cervical intraepithelial neoplasia (CIN) using immunohistochemistry techniques to identify biomarker expressions. In a previous study, we proposed nuclear REST loss as a biomarker in precancerous lesions and CC; however, no validated antibodies are available for detecting REST in cytology or cervical tissues. Although we have developed an IgM-type anti-REST monoclonal antibody capable of detecting REST in liquid-based cytology cells, it was not useful for the detection of REST in cervical tissues by immunohistochemistry. The main objective of this study is to generate single-chain variable fragments (scFvs) for the clinical evaluation of REST in cervical tissues from women with CIN and CC. Using RNA from an IgM-producing hybridoma anti-REST, we conducted RT-PCR and PCR to obtain the coding sequences for the variable regions of the heavy and light chains. These sequences were joined with a linker to create a single-chain antibody. The scFv was then cloned into the pSyn1 vector, expressed in E. coli TG1, and purified through chromatography. Subsequently, it was characterized using immunological methods to assess its biological activity and employed to evaluate REST expression in cytological samples and cervical tissues. The anti-REST scFv represents an innovative detection tool that retains the antigen recognition of the parental IgM while overcoming its size limitation, enabling tissue penetration and detection of REST in cervical samples. Its application facilitates the identification of REST in cervical samples, reinforcing REST’s potential as a diagnostic biomarker for CC and CIN. Full article
(This article belongs to the Special Issue Recent Advances in New Biomarkers for Cancers)
Show Figures

Figure 1

14 pages, 3255 KB  
Article
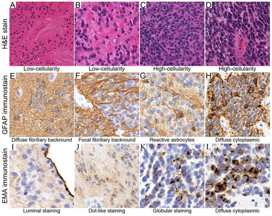
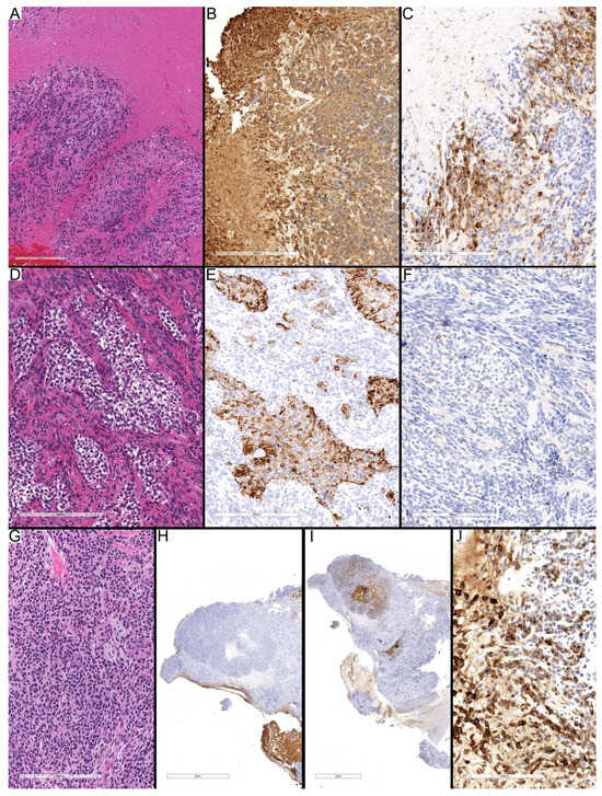
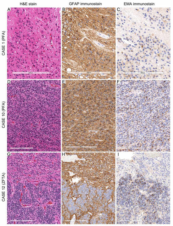
Histopathological Assessment of Cellular Heterogeneity in Pediatric Ependymomas
by Murad Alturkustani
Diagnostics 2025, 15(24), 3144; https://doi.org/10.3390/diagnostics15243144 - 10 Dec 2025
Viewed by 152
Abstract
Background/Objectives: Ependymomas are central nervous system (CNS) tumors with marked biological and clinical heterogeneity, particularly in pediatric populations. While the 2021 World Health Organization (WHO) classification emphasizes molecular subgroups—posterior fossa type A (PFA) and B (PFB), supratentorial ZFTA fusion-positive (ST-ZFTA), and YAP1 fusion-positive [...] Read more.
Background/Objectives: Ependymomas are central nervous system (CNS) tumors with marked biological and clinical heterogeneity, particularly in pediatric populations. While the 2021 World Health Organization (WHO) classification emphasizes molecular subgroups—posterior fossa type A (PFA) and B (PFB), supratentorial ZFTA fusion-positive (ST-ZFTA), and YAP1 fusion-positive (ST-YAP)— routine diagnosis is still based on histology and immunohistochemistry (IHC). Recent single-cell RNA sequencing and spatial transcriptomic studies have revealed distinct tumor cell populations, including ependymal-like, astroglial-like, progenitor-like, and stress-associated states. However, a major unresolved issue is whether such heterogeneity can be appreciated and interpreted on conventional pathology slides. Methods: This study examined ependymomas from the Children’s Brain Tumor Network (CBTN), with hematoxylin and eosin (H&E) and IHC for glial fibrillary acidic protein (GFAP) and epithelial membrane antigen (EMA). Tumor regions were stratified into high-cellularity and low-cellularity regions, and staining patterns were correlated with known cellular features from the prior literature. Results: Low-cellularity zones exhibit strong fibrillary GFAP, resembling astroglial or subependymal differentiation. In contrast, high-cellularity zones more often demonstrate variable EMA patterns and GFAP/EMA-negative compartments, consistent with undifferentiated progenitor-like populations. Perinecrotic areas showed increased GFAP and EMA, possibly reflecting stress-associated cellular states and mesenchymal differentiation. Comparisons between PFA and ST-ZFTA tumors revealed that ST-ZFTA ependymomas were significantly more likely to be hypercellular, with a higher frequency of diffuse EMA expression. In contrast, PFA tumors displayed broader variability with stronger GFAP perinuclear staining. Conclusions: These findings support the concept that conventional histology can capture relevant heterogeneity and may complement molecular studies. The recognition of such features may help refine histopathological assessment and provide practical prognostic insights, particularly in resource-limited settings where molecular testing is not universally available. Full article
(This article belongs to the Section Pathology and Molecular Diagnostics)
Show Figures

Figure 1

26 pages, 815 KB  
Review
Advances in Quantitative Techniques for Mapping RNA Modifications
by Ling Tian, Bharathi Vallabhaneni and Yie-Hwa Chang
Life 2025, 15(12), 1888; https://doi.org/10.3390/life15121888 - 10 Dec 2025
Viewed by 426
Abstract
RNA modifications are essential regulators of gene expression and cellular function, modulating RNA stability, splicing, translation, and localization. Dysregulation of these modifications has been linked to cancer, neurodegenerative disorders, viral infections, and other diseases. Precise quantification and mapping of RNA modifications are crucial [...] Read more.
RNA modifications are essential regulators of gene expression and cellular function, modulating RNA stability, splicing, translation, and localization. Dysregulation of these modifications has been linked to cancer, neurodegenerative disorders, viral infections, and other diseases. Precise quantification and mapping of RNA modifications are crucial for understanding their biological roles. This review summarizes current and emerging methodologies for RNA modification analysis, including mass spectrometry, antibody-based and non-antibody-based approaches, PCR- and NMR-based detection, chemical- and enzyme-assisted sequencing, and nanopore direct RNA sequencing. We also highlight advanced techniques for single-cell and single-molecule imaging, enabling the study of modification dynamics and cellular heterogeneity. The advantages, limitations, and challenges of each method are discussed, providing a framework for selecting appropriate analytical strategies. Future perspectives emphasize high-throughput, multiplexed, and single-cell approaches, integrating multiple technologies to decode the epitranscriptome. These approaches form a robust toolkit for uncovering RNA modification functions, discovering biomarkers, and developing novel therapeutic strategies. Full article
(This article belongs to the Section Genetics and Genomics)
Show Figures

Figure 1

Back to TopTop