Sign in to use this feature.

Years

Between: -

Subjects

remove_circle_outline
remove_circle_outline
remove_circle_outline
remove_circle_outline
remove_circle_outline
remove_circle_outline

Journals

Article Types

Countries / Regions

Search Results (40)

Search Parameters:
Keywords = ship microgrids

Order results
Result details
Results per page
Select all
Export citation of selected articles as:
19 pages, 1523 KB  
Article
Enhancement of Reactive Power and Efficiency Using Hybrid Compensation Approach for Supply Vessels
by Erdem Fikir and Mustafa Nuran
J. Mar. Sci. Eng. 2026, 14(5), 463; https://doi.org/10.3390/jmse14050463 - 28 Feb 2026
Viewed by 235
Abstract
Reactive power compensation (RPC) in ships is critical for the stability, efficiency, and safety of the electric power system. It ensures voltage stability, reduces generator and alternator load, and adapts to dynamic and variable loads. This study evaluates the ship’s electrical power system. [...] Read more.
Reactive power compensation (RPC) in ships is critical for the stability, efficiency, and safety of the electric power system. It ensures voltage stability, reduces generator and alternator load, and adapts to dynamic and variable loads. This study evaluates the ship’s electrical power system. The implementation of advanced compensation strategies across three distinct operational scenarios is intended to systematically mitigate reactive load demand, thereby contributing to the enhancement of overall power utilization efficiency and ensuring improved stability of the vessel’s energy management framework. Three real-life data sets (148, 120, and 102 min) were analyzed to extract reactive power variations. MATLAB R2023b is used to calculate and graph required compensation and capacitance, generated time-series responses, and produced comparative graphs, enabling evaluation of the most effective compensation strategy for a shipboard microgrid in diesel–electric supply vessel systems. The findings highlight the importance of advanced control algorithms, predictive management, and hybrid compensation topologies in achieving reliable and efficient reactive power management in ships. There were three distinct situations in which the goal power factor (PF) values of 0.90, 0.95, and 0.98 were analyzed. These values were determined under three load conditions. Within the context of operations, compensating just up to 0.90 resulted in savings of 6.26%; however, optimizing up to 0.98 resulted in an increase in savings to 13.91%, which is over double the amount. Full article
(This article belongs to the Section Ocean Engineering)
Show Figures

Figure 1

18 pages, 4312 KB  
Article
Virtual Synchronous Generator Control Strategy Based on Shipborne Three-Phase Two-Level DC–AC Converters
by Gufeng Jiang, Ling Yu, Min Chi and Hongxing Chen
J. Mar. Sci. Eng. 2026, 14(5), 414; https://doi.org/10.3390/jmse14050414 - 25 Feb 2026
Viewed by 208
Abstract
In response to the International Maritime Organization’s emission reduction targets, ship power systems are transitioning toward microgrid architectures with high renewable energy penetration. In islanded mode, the lack of main grid support and the low inertia of power electronic interfaces pose significant frequency [...] Read more.
In response to the International Maritime Organization’s emission reduction targets, ship power systems are transitioning toward microgrid architectures with high renewable energy penetration. In islanded mode, the lack of main grid support and the low inertia of power electronic interfaces pose significant frequency stability challenges. Virtual Synchronous Generator (VSG) technology offers an effective solution, but conventional VSG control exhibits two inherent limitations: steady-state frequency deviation under load variations due to its primary regulation nature, and poor dynamic response characterized by large overshoot and prolonged settling time. This paper proposes an enhanced VSG control strategy integrating two key innovations: (i) a communication-free secondary frequency regulation loop that eliminates steady-state error, and (ii) an adaptive control scheme for virtual inertia and damping coefficients that dynamically responds to frequency deviations and their rate of change. The adaptive mechanism reduces overshoot by 57% (from 0.14 Hz to 0.06 Hz) and shortens settling time by 40% (from 0.38 s to 0.23 s) compared to non-adaptive secondary regulation, as demonstrated through MATLAB/Simulink simulations and 6 kW experimental prototype validation. The proposed strategy ensures both steady-state accuracy and enhanced transient performance, providing a reliable solution for improving power quality in islanded shipboard microgrids and contributing to maritime decarbonization goals. Full article
(This article belongs to the Section Ocean Engineering)
Show Figures

Figure 1

36 pages, 4550 KB  
Article
Probabilistic Load Forecasting for Green Marine Shore Power Systems: Enabling Efficient Port Energy Utilization Through Monte Carlo Analysis
by Bingchu Zhao, Fenghui Han, Yu Luo, Shuhang Lu, Yulong Ji and Zhe Wang
J. Mar. Sci. Eng. 2026, 14(2), 213; https://doi.org/10.3390/jmse14020213 - 20 Jan 2026
Viewed by 412
Abstract
The global shipping industry is surging ahead, and with it, a quiet revolution is taking place on the water: marine lithium-ion batteries have emerged as a crucial clean energy carrier, powering everything from ferries to container ships. When these vessels dock, they increasingly [...] Read more.
The global shipping industry is surging ahead, and with it, a quiet revolution is taking place on the water: marine lithium-ion batteries have emerged as a crucial clean energy carrier, powering everything from ferries to container ships. When these vessels dock, they increasingly rely on shore power charging systems to refuel—essentially, plugging in instead of idling on diesel. But predicting how much power they will need is not straightforward. Think about it: different ships, varying battery sizes, mixed charging technologies, and unpredictable port stays all come into play, creating a load profile that is random, uneven, and often concentrated—a real headache for grid planners. So how do you forecast something so inherently variable? This study turned to the Monte Carlo method, a probabilistic technique that thrives on uncertainty. Instead of seeking a single fixed answer, the model embraces randomness, feeding in real-world data on supply modes, vessel types, battery capacity, and operational hours. Through repeated random sampling and load simulation, it builds up a realistic picture of potential charging demand. We ran the numbers for a simulated fleet of 400 vessels, and the results speak for themselves: load factors landed at 0.35 for conventional AC shore power, 0.39 for high-voltage DC, 0.33 for renewable-based systems, 0.64 for smart microgrids, and 0.76 when energy storage joined the mix. Notice how storage and microgrids really smooth things out? What does this mean in practice? Well, it turns out that Monte Carlo is not just academically elegant, it is practically useful. By quantifying uncertainty and delivering load factors within confidence intervals, the method offers port operators something precious: a data-backed foundation for decision-making. Whether it is sizing infrastructure, designing tariff incentives, or weighing the grid impact of different shore power setups, this approach adds clarity. In the bigger picture, that kind of insight matters. As ports worldwide strive to support cleaner shipping and align with climate goals—China’s “dual carbon” ambition being a case in point—achieving a reliable handle on charging demand is not just technical; it is strategic. Here, probabilistic modeling shifts from a simulation exercise to a tangible tool for greener, more resilient port energy management. Full article
Show Figures

Figure 1

24 pages, 13514 KB  
Article
Low-Frequency Oscillation Suppression Strategy for Ship Microgrid Based on Virtual PSS Adaptive Damping Control with Supercapacitor
by Yue Ding, Ke Zhao, Jiandong Duan and Li Sun
Electronics 2026, 15(2), 390; https://doi.org/10.3390/electronics15020390 - 15 Jan 2026
Viewed by 256
Abstract
A virtual power system stabilizer (PSS) adaptive damping control strategy based on a supercapacitor is used to suppress oscillations in a ship microgrid. The energy transmission path of the proposed strategy is to apply the equivalent damping power to the rotor by varying [...] Read more.
A virtual power system stabilizer (PSS) adaptive damping control strategy based on a supercapacitor is used to suppress oscillations in a ship microgrid. The energy transmission path of the proposed strategy is to apply the equivalent damping power to the rotor by varying the electromagnetic power of the generator. Compared with conventional PSSs based on supercapacitors, storage devices not only enhance the capacity of damping power injected into the microgrid but also have more flexible configurations applicable to the size constraints of the ship microgrid. In addition, the adaptive control ensures that the DC bus voltage of the converter of the energy storage device is controlled within the neighborhood of the steady-state operating point, ensuring the asymptotic stability of the damping system. Finally, an experimental platform was built to verify the correctness and validity of the above theory. Full article
(This article belongs to the Special Issue Cyber-Physical System Applications in Smart Power and Microgrids)
Show Figures

Figure 1

22 pages, 4142 KB  
Article
Bayesian Prony Modal Identification and Hierarchical Control Strategy for Low-Frequency Oscillation of Ship Microgrid
by Yue Ding, Ke Zhao, Jiandong Duan and Li Sun
Electronics 2025, 14(23), 4669; https://doi.org/10.3390/electronics14234669 - 27 Nov 2025
Viewed by 351
Abstract
A Bayes–Prony oscillating modal identification and hierarchical control strategy for low-frequency oscillation (LFO) of a ship microgrid (SM) is presented in this paper. The modal probabilistic estimation of the proposed algorithm replaces point estimation of the traditional Prony method and improves the robustness [...] Read more.
A Bayes–Prony oscillating modal identification and hierarchical control strategy for low-frequency oscillation (LFO) of a ship microgrid (SM) is presented in this paper. The modal probabilistic estimation of the proposed algorithm replaces point estimation of the traditional Prony method and improves the robustness of modal identification. The hierarchical control strategy first performs modal identification by means of the batch least squares Prony (BLS-Prony) algorithm. The modal identification results are calibrated by the explanatory variance score (EVS), and the control process is transferred to recursive least squares Prony (RLS-Prony) real-time detection. The third layer of decision making transfers to Bayesian Prony (Bayes–Prony) identification in case of a loss of modality or failure of identification. The designed Bayes–Prony algorithm identifies the oscillatory modal of signals with a signal-to-noise ratio (SNR) equal to 2 dB. Compared to BLS-Prony and RLS-Prony, Bayes–Prony reduces the SNR convergence domain of the signal by 30 dB as the last layer of hierarchical control. Therefore, the third-layer decision commands are used as a scheduling reference for damping control in SM power plants. The proposed algorithms and strategies maximize the saving of computational resources while ensuring that the modal identification is effective. Finally, the correctness of the proposed algorithm and strategy is verified by the LFO waveforms of the experimental platform. Full article
(This article belongs to the Special Issue Cyber-Physical System Applications in Smart Power and Microgrids)
Show Figures

Figure 1

19 pages, 7104 KB  
Article
Proactive Power Compensation Strategy of Pulsed Load for Transient Ride-Through of Ship Microgrid
by Yue Ding, Ke Zhao, Jiandong Duan and Li Sun
Electronics 2025, 14(23), 4665; https://doi.org/10.3390/electronics14234665 - 27 Nov 2025
Cited by 1 | Viewed by 333
Abstract
A proactive power compensation strategy applicable to achieving transient ride-through of ship microgrid (SM) under pulsed load is presented in this paper. The essence of this strategy can be summarized as the generator enters a transient process when a large portion of the [...] Read more.
A proactive power compensation strategy applicable to achieving transient ride-through of ship microgrid (SM) under pulsed load is presented in this paper. The essence of this strategy can be summarized as the generator enters a transient process when a large portion of the pulsed load is connected to the islanded microgrid. Next, the pulsed load power is calculated and predicted over a 20 ms time scale based on the changes in stator current, stator voltage, excitation current and excitation voltage during the process. As a result, the predicted power is used as the control desired value of the compensation device to ensure that the microgrid recovers the power balance and achieves transient ride-through. Finally, the proposed control strategy not only replaces the one machine infinite bus (OMIB) with the transient model of the SG but also utilizes the energy storage device to actively guide the generator to output the differential power in the microgrid. The power response time of the compensation system is in the range of 6–20 ms, which is able to realize the transient ride-through of the SG within one cycle. Full article
(This article belongs to the Special Issue Cyber-Physical System Applications in Smart Power and Microgrids)
Show Figures

Figure 1

32 pages, 1917 KB  
Article
Hybrid Wind–Solar–Fuel Cell–Battery Power System with PI Control for Low-Emission Marine Vessels in Saudi Arabia
by Hussam A. Banawi, Mohammed O. Bahabri, Fahd A. Hariri and Mohammed N. Ajour
Automation 2025, 6(4), 69; https://doi.org/10.3390/automation6040069 - 8 Nov 2025
Viewed by 1146
Abstract
The maritime industry is under increasing pressure to reduce greenhouse gas emissions, especially in countries such as Saudi Arabia that are actively working to transition to cleaner energy. In this paper, a new hybrid shipboard power system, which incorporates wind turbines, solar photovoltaic [...] Read more.
The maritime industry is under increasing pressure to reduce greenhouse gas emissions, especially in countries such as Saudi Arabia that are actively working to transition to cleaner energy. In this paper, a new hybrid shipboard power system, which incorporates wind turbines, solar photovoltaic (PV) panels, proton-exchange membrane fuel cells (PEMFCs), and a battery energy storage system (BESS) together for propulsion and hotel load services, is proposed. A multi-loop Energy Management System (EMS) based on proportional–integral control (PI) is developed to coordinate the interconnections of the power sources in real time. In contrast to the widely reported model predictive or artificial intelligence optimization schemes, the PI-derived EMS achieves similar power stability and hydrogen utilization efficiency with significantly reduced computational overhead and full marine suitability. By taking advantage of the high solar irradiance and coastal wind resources in Saudi Arabia, the proposed configuration provides continuous near-zero-emission operation. Simulation results show that the PEMFC accounts for about 90% of the total energy demand, the BESS (±0.4 MW, 2 MWh) accounts for about 3%, and the stationary renewables account for about 7%, which reduces the demand for hydro-gas to about 160 kg. The DC-bus voltage is kept within ±5% of its nominal value of 750 V, and the battery state of charge (SOC) is kept within 20% to 80%. Sensitivity analyses show that by varying renewable input by ±20%, diesel consumption is ±5%. These results demonstrate the system’s ability to meet International Maritime Organization (IMO) emission targets by delivering stable near-zero-emission operation, while achieving high hydrogen efficiency and grid stability with minimal computational cost. Consequently, the proposed system presents a realistic, certifiable, and regionally optimized roadmap for next-generation hybrid PEMFC–battery–renewable marine power systems in Saudi Arabian coastal operations. Full article
(This article belongs to the Section Automation in Energy Systems)
Show Figures

Figure 1

23 pages, 8106 KB  
Article
Study on the Flexible Scheduling Strategy of Water–Electricity–Hydrogen Systems in Oceanic Island Groups Enabled by Hydrogen-Powered Ships
by Qiang Wang, Binbin Long and An Zhang
Energies 2025, 18(14), 3627; https://doi.org/10.3390/en18143627 - 9 Jul 2025
Viewed by 898
Abstract
In order to improve energy utilization efficiency and the flexibility of resource transfer in oceanic-island-group microgrids, a water–electricity–hydrogen flexible scheduling strategy based on a multi-rate hydrogen-powered ship is proposed. First, the characteristics of the seawater desalination unit (SDU), proton exchange membrane electrolyzer (PEMEL), [...] Read more.
In order to improve energy utilization efficiency and the flexibility of resource transfer in oceanic-island-group microgrids, a water–electricity–hydrogen flexible scheduling strategy based on a multi-rate hydrogen-powered ship is proposed. First, the characteristics of the seawater desalination unit (SDU), proton exchange membrane electrolyzer (PEMEL), and battery system (BS) in consuming surplus renewable energy on resource islands are analyzed. The variable-efficiency operation characteristics of the SDU and PEMEL are established, and the effect of battery life loss is also taken into account. Second, a spatio-temporal model for the multi-rate hydrogen-powered ship is proposed to incorporate speed adjustment into the system optimization framework for flexible resource transfer among islands. Finally, with the goal of minimizing the total cost of the system, a flexible water–electricity–hydrogen hybrid resource transfer model is constructed, and a certain island group in the South China Sea is used as an example for simulation and analysis. The results show that the proposed scheduling strategy can effectively reduce energy loss, promote renewable energy absorption, and improve the flexibility of resource transfer. Full article
(This article belongs to the Special Issue Hybrid-Renewable Energy Systems in Microgrids)
Show Figures

Figure 1

34 pages, 723 KB  
Review
Comprehensive Review of Hybrid Energy Systems: Challenges, Applications, and Optimization Strategies
by Aqib Khan, Mathieu Bressel, Arnaud Davigny, Dhaker Abbes and Belkacem Ould Bouamama
Energies 2025, 18(10), 2612; https://doi.org/10.3390/en18102612 - 19 May 2025
Cited by 40 | Viewed by 10241
Abstract
This paper provides a comprehensive review of hybrid energy systems (HESs), focusing on their challenges, optimization techniques, and control strategies to enhance performance, reliability, and sustainability across various applications, such as microgrids (MGs), commercial buildings, healthcare facilities, and cruise ships. The integration of [...] Read more.
This paper provides a comprehensive review of hybrid energy systems (HESs), focusing on their challenges, optimization techniques, and control strategies to enhance performance, reliability, and sustainability across various applications, such as microgrids (MGs), commercial buildings, healthcare facilities, and cruise ships. The integration of renewable energy sources (RESs), including solar photovoltaics (PVs), with enabling technologies such as fuel cells (FCs), batteries (BTs), and energy storage systems (ESSs) plays a critical role in improving energy management, reducing emissions, and increasing economic viability. This review highlights advancements in multi-objective optimization techniques, real-time energy management, and sophisticated control strategies that have significantly contributed to reducing fuel consumption, operational costs, and environmental impact. However, key challenges remain, including the scalability of optimization techniques, sensitivity to system parameter variations, and limited incorporation of user behavior, grid dynamics, and life cycle carbon emissions. The review underlines the need for robust, adaptable control strategies capable of accommodating rapidly changing energy environments, as well as the importance of life cycle assessments to ensure the long-term sustainability of RES technologies. Future research directions emphasize the integration of variable RESs, advanced scheduling, and the application of emerging technologies such as artificial intelligence and blockchain to improve system resilience and efficiency. This paper introduces a novel classification framework, distinct from existing taxonomies, addressing gaps in prior reviews by incorporating emerging technologies and focusing on the dynamic nature of energy management in hybrid systems. It also advocates for bridging the gap between theoretical advancements and real-world implementation to promote the development of more sustainable and reliable HESs. Full article
Show Figures

Figure 1

19 pages, 4737 KB  
Article
A Novel Reactive Power Sharing Control Strategy for Shipboard Microgrids Based on Deep Reinforcement Learning
by Wangyang Li, Hong Zhao, Jingwei Zhu and Tiankai Yang
J. Mar. Sci. Eng. 2025, 13(4), 718; https://doi.org/10.3390/jmse13040718 - 3 Apr 2025
Cited by 6 | Viewed by 1251
Abstract
Reactive power sharing in distributed generators (DGs) is one of the key issues in the control technologies of greenship microgrids. Reactive power imbalance in ship microgrids can cause instability and potential equipment damage. In order to improve the poor performance of the traditional [...] Read more.
Reactive power sharing in distributed generators (DGs) is one of the key issues in the control technologies of greenship microgrids. Reactive power imbalance in ship microgrids can cause instability and potential equipment damage. In order to improve the poor performance of the traditional adaptive droop control methods used in microgrids under high-load conditions and influenced by virtual impedance parameters, this paper proposes a novel strategy based on the deep reinforcement learning DQN-VI, in which a deep Q network (DQN) is combined with the virtual impedance (VI) method. Unlike traditional methods which may use static or heuristically adjusted VI parameters, the DQN-VI strategy employs deep reinforcement learning to dynamically optimize these parameters, enhancing the microgrid’s performance under varying conditions. The proposed DQN-VI strategy considers the current situation in greenships, wherein microgrids are generally equipped with cables of different lengths and measuring the impedance of each cable is challenging due to the lack of space. By modeling the control process as a Markov decision process, the observation space, action space, and reward function are designed. In addition, a deep neural network is used to estimate the Q function that describes the relationship between the state and the action. During the training of the DQN agent, the process is optimized step-by-step by observing the state and rewards of the system, thereby effectively improving the performance of the microgrids. The comparative simulation experiments verify the effectiveness and superiority of the proposed strategy. Full article
(This article belongs to the Special Issue Optimization and Control of Marine Renewable Energy Systems)
Show Figures

Figure 1

18 pages, 8287 KB  
Article
Research on the Dynamic Stability of AC/DC Hybrid Microgrids in New-Energy Ships
by Bing Wang, Wanneng Yu, Weiqiang Liao, Yibin Fang, Changkun Zhang and Rongfeng Yang
J. Mar. Sci. Eng. 2025, 13(3), 485; https://doi.org/10.3390/jmse13030485 - 28 Feb 2025
Cited by 2 | Viewed by 1651
Abstract
For the frequent occurrence of pulse power load operation and load switching disturbances in AC/DC shipboard microgrids, a large-signal stability analysis method based on hybrid potential theory is proposed. The proposed method utilizes a mixed potential function to analyze the impact of interconnected [...] Read more.
For the frequent occurrence of pulse power load operation and load switching disturbances in AC/DC shipboard microgrids, a large-signal stability analysis method based on hybrid potential theory is proposed. The proposed method utilizes a mixed potential function to analyze the impact of interconnected converters on system stability. First, the entire system is equivalently modeled as a DC system in a d-q rotating reference frame. Then, a mixed potential function model of the AC/DC system is established for stability analysis, leading to the development of a large-signal stability criterion for the system. Using this criterion, the boundary values of bidirectional power transfer for the interconnected converters are derived. Finally, a simulation model of the AC/DC hybrid microgrid system was built in Simulink for verification, and further validation was carried out on the RT-lab hardware-in-the-loop (HIL) simulation platform. Simulation and experimental results show that the proposed criterion can effectively ensure the stability of the AC/DC hybrid microgrid system under large disturbances. Full article
(This article belongs to the Section Ocean Engineering)
Show Figures

Figure 1

18 pages, 3329 KB  
Article
Distributionally Robust Optimal Scheduling of Hybrid Ship Microgrids Considering Uncertain Wind and Wave Conditions
by Fang Lu, Yubin Tian, Hongda Liu and Chuyuan Ling
J. Mar. Sci. Eng. 2024, 12(11), 2087; https://doi.org/10.3390/jmse12112087 - 19 Nov 2024
Cited by 2 | Viewed by 1844
Abstract
A hybrid ship uses integrated generators, an energy storage system (ESS), and photovoltaics (PV) to match its propulsion and service loads, and together with optimal power and voyage scheduling, this can lead to a substantial improvement in ship operation cost, ensuring compliance with [...] Read more.
A hybrid ship uses integrated generators, an energy storage system (ESS), and photovoltaics (PV) to match its propulsion and service loads, and together with optimal power and voyage scheduling, this can lead to a substantial improvement in ship operation cost, ensuring compliance with the environmental constraints and enhancing ship sustainability. During the operation, significant uncertainties such as waves, wind, and PV result in considerable speed loss, which may lead to voyage delays and operation cost increases. To address this issue, a distributionally robust optimization (DRO) model is proposed to schedule power generation and voyage. The problem is decoupled into a bi-level optimization model, the slave level can be solved directly by commercial solvers, the master level is further formulated as a two-stage DRO model, and linear decision rules and column and constraint generation algorithms are adopted to solve the model. The algorithm aims at minimizing the operation cost, limiting greenhouse gas (GHG) emissions, and satisfying the technical and operational constraints considering the uncertainty. Extensive simulations demonstrate that the expected total cost under the worst-case distribution is minimized, and compared with the conventional robust optimization methods, some distribution information can be incorporated into the ambiguity sets to generate fewer conservative results. This method can fully ensure the on-time arrival of hybrid ships in various uncertain scenarios while achieving expected operation cost minimization and limiting greenhouse gas (GHG) emissions. Full article
Show Figures

Figure 1

16 pages, 2202 KB  
Article
Containment-Based Distributed Secondary Control for AC Shipboard Microgrids under General Noise
by Liangbin Wang, Fei Teng and Qi Xu
J. Mar. Sci. Eng. 2024, 12(8), 1438; https://doi.org/10.3390/jmse12081438 - 20 Aug 2024
Cited by 1 | Viewed by 1636
Abstract
This paper investigates the secondary control problem of shipboard microgrids (SMGs) with a high percentage of new energy sources under general noise. Firstly, a polymorphic SMG model is constructed, which enables the software-defined functionality of the control strategy and allows heterogeneous distributed generators [...] Read more.
This paper investigates the secondary control problem of shipboard microgrids (SMGs) with a high percentage of new energy sources under general noise. Firstly, a polymorphic SMG model is constructed, which enables the software-defined functionality of the control strategy and allows heterogeneous distributed generators (DGs) in AC SMGs to exchange packets of different types. Secondly, due to the presence of highly dynamic and high-power loads in the SMGs, a containment-based distributed secondary control strategy is proposed to improve the flexibility of the DG voltage regulation. Then, considering the complexity and diversity of disturbances during ship navigation, general noise is introduced instead of white noise to describe various disturbances. Furthermore, based on the random differential equations (RDEs), the NOS stability of the proposed strategy is proved using Lyapunov theory, which proves the effectiveness of the containment-based distributed secondary control strategy under general noise. And, the containment error is obtained to prove that the voltage and frequency of the system converge to the convex hull spanned by the virtual leaders, ensuring the high quality of the power supply. Finally, the validity of the proposed containment-based strategy is verified by an AC SMG model with four DGs in three cases. Full article
(This article belongs to the Special Issue Advanced Technologies for New (Clean) Energy Ships)
Show Figures

Figure 1

16 pages, 13371 KB  
Article
Control Optimization Method for Ship Direct Current Microgrid Based on Impedance Reshaping
by Weiqiang Liao, Xin Dong, Rongfeng Yang and Zhongfei Qiao
J. Mar. Sci. Eng. 2024, 12(3), 503; https://doi.org/10.3390/jmse12030503 - 18 Mar 2024
Cited by 4 | Viewed by 2044
Abstract
In response to the constant power negative impedance characteristics on the load side of a ship DC microgrid, leading to voltage oscillation issues in the DC bus, this paper proposes a control optimization method based on impedance reshaping using bus voltage feedback. First, [...] Read more.
In response to the constant power negative impedance characteristics on the load side of a ship DC microgrid, leading to voltage oscillation issues in the DC bus, this paper proposes a control optimization method based on impedance reshaping using bus voltage feedback. First, a simplified small-signal diagram of a lithium battery energy storage system converter is analyzed. Combining active damping control technology, an impedance regulator is introduced, and its parameters are optimized to effectively reduce the output impedance magnitude on the power source side. Subsequently, a ship DC microgrid simulation model is constructed using MATLAB R2022a/Simulink for validation, and comparative analysis is conducted on the anti-interference ability of the DC bus voltage before and after impedance reshaping. Finally, a model is built on a semi-physical simulation platform to experimentally verify the proposed method. The research results indicate that the proposed control optimization method can effectively increase the system’s stability margin, suppress DC bus oscillations, and enhance the anti-interference ability of the ship DC microgrid’s bus voltage when facing significant power load variations. Full article
Show Figures

Figure 1

28 pages, 4594 KB  
Review
Control Strategies and Stabilization Techniques for DC/DC Converters Application in DC MGs: Challenges, Opportunities, and Prospects—A Review
by Aphrodis Nduwamungu, Tek Tjing Lie, Ioannis Lestas, Nirmal-Kumar C. Nair and Kosala Gunawardane
Energies 2024, 17(3), 669; https://doi.org/10.3390/en17030669 - 31 Jan 2024
Cited by 11 | Viewed by 4302
Abstract
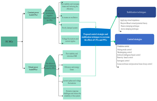
DC microgrids (DC MGs) offer advantages such as efficiency, control, cost, reliability, and size compared to AC MGs. However, they often operate with numerous constant power loads (CPLs), exhibiting a negative incremental impedance characteristic that can lead to instability. This instability weakens stability [...] Read more.
DC microgrids (DC MGs) offer advantages such as efficiency, control, cost, reliability, and size compared to AC MGs. However, they often operate with numerous constant power loads (CPLs), exhibiting a negative incremental impedance characteristic that can lead to instability. This instability weakens stability boundaries and reduces system damping, especially when dealing with pulsed power loads (PPLs) on electric aircraft, ships, and cars. Linear controllers may not ensure stability across various operations, causing voltage dips and potential system instability. To secure DC/DC converter functionality and comply with impedance specifications, it is crucial to consider minor loop gain in control strategies and stabilization techniques. Employing diverse methods to decrease minor loop gain in DC/DC converters is essential. A comprehensive evaluation, including strengths, weaknesses, opportunities, and threats (SWOT) analysis, is conducted to assess control strategies, stabilization techniques, and stability standards for different DC/DC converters, identifying SWOT. Full article
(This article belongs to the Section F3: Power Electronics)
Show Figures

Figure 1

Back to TopTop