Sign in to use this feature.

Years

Between: -

Subjects

remove_circle_outline
remove_circle_outline
remove_circle_outline
remove_circle_outline
remove_circle_outline
remove_circle_outline
remove_circle_outline
remove_circle_outline

Journals

Article Types

Countries / Regions

Search Results (70)

Search Parameters:
Keywords = seismic reliability analysis process

Order results
Result details
Results per page
Select all
Export citation of selected articles as:
55 pages, 6230 KB  
Review
Comprehensive Insights into Carbon Capture and Storage: Geomechanical and Geochemical Aspects, Modeling, Risk Assessment, Monitoring, and Cost Analysis in Geological Storage
by Abdul Rehman Baig, Jemal Fentaw, Elvin Hajiyev, Marshall Watson, Hossein Emadi, Bassel Eissa and Abdulrahman Shahin
Sustainability 2025, 17(19), 8619; https://doi.org/10.3390/su17198619 - 25 Sep 2025
Abstract
Carbon Capture and Storage (CCS) is a vital climate mitigation strategy aimed at reducing CO2 emissions from industrial and energy sectors. This review presents a comprehensive analysis of CCS technologies, focusing on capture methods, transport systems, geological storage, geomechanical and geochemical aspects, [...] Read more.
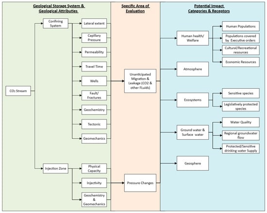
Carbon Capture and Storage (CCS) is a vital climate mitigation strategy aimed at reducing CO2 emissions from industrial and energy sectors. This review presents a comprehensive analysis of CCS technologies, focusing on capture methods, transport systems, geological storage, geomechanical and geochemical aspects, modeling, risk assessment, monitoring, and economic feasibility. Among capture technologies, pre-combustion capture is identified as the most efficient (90–95%) due to its high purity and integration potential. Notably, most operational CCS projects in 2025 utilize pre-combustion capture, particularly in hydrogen production and natural gas processing. For geological storage, saline aquifers and depleted oil and gas reservoirs are highlighted as the most promising due to their vast capacity and proven containment. In the transport phase, pipeline systems are considered the most effective and scalable method, offering high efficiency and cost-effectiveness for large-scale CO2 movement, especially in the supercritical phase. The study also emphasizes the importance of hybrid integrated risk assessment models, such as NRAP-Open-IAM, which combine deterministic simulations with probabilistic frameworks for robust site evaluation. In terms of monitoring, Seismic monitoring methods are regarded as the most reliable subsurface technique for tracking CO2 plume migration and ensuring storage integrity. Economically, depleted reservoirs offer the most feasible option when integrated with existing infrastructure and supported by incentives like 45Q tax credits. The review concludes that successful CCS deployment requires interdisciplinary innovation, standardized risk protocols, and strong policy support. This work serves as a strategic reference for researchers, policymakers, and industry professionals aiming to scale CCS technologies for global decarbonization. Full article
(This article belongs to the Section Pollution Prevention, Mitigation and Sustainability)
Show Figures

Figure 1

22 pages, 6770 KB  
Article
Seismic Response Estimation of Multi-Story Structures Equipped with a Cost-Effective Earthquake Protection System
by Ryuta Enokida and Cem Yenidogan
Buildings 2025, 15(17), 3233; https://doi.org/10.3390/buildings15173233 - 8 Sep 2025
Viewed by 426
Abstract
This study presents a new method for estimating the seismic responses of multi-story structures equipped with a cost-effective earthquake protection system. This system comprises a graphite lubrication interface, targeting a friction coefficient of approximately 0.2, and a feasible restoring force mechanism to suppress [...] Read more.
This study presents a new method for estimating the seismic responses of multi-story structures equipped with a cost-effective earthquake protection system. This system comprises a graphite lubrication interface, targeting a friction coefficient of approximately 0.2, and a feasible restoring force mechanism to suppress residual displacements. It utilizes the concept of sliding systems through conventional and affordable construction materials although it acts like a fixed-based structure until exceeding the threshold level. This multi-story estimation procedure is an extension of the recently developed procedure for estimating the shear coefficient of a single-story sliding structure with a restoring force mechanism. In the new estimation procedure, a multi-story superstructure is firstly regarded as a single-story superstructure to determine the shear coefficient. Then, the shear coefficient is distributed to each story through floor distribution coefficients considering the mass ratios. The contribution of ground motion intensity is also incorporated into the new form for improving accuracy. For this examination, incremental dynamic analyses (IDAs) are performed for three and six-story free-standing structures, both with and without a restoring force capability. The results clarify the reliability of the new estimation, which matched the IDA results within the ±20% error. The improvement in accuracy achieved by incorporating ground motion intensity is also clarified. The multi-story estimation with the improvement can reasonably estimate the seismic response of sliding structures, without dynamic analysis, solely based on structural properties. This greatly benefits the design process. Furthermore, the IDA results clarified the significant benefits of multi-story sliding structures employing graphite lubrication and properly designed restoring force mechanisms in reducing structural damage and suppressing residual sliding displacements. Full article
(This article belongs to the Special Issue Innovative Solutions for Enhancing Seismic Resilience of Buildings)
Show Figures

Figure 1

17 pages, 26803 KB  
Article
High-Precision Small-Scale 3D Seismic Technology for Natural Gas Hydrate Exploration in the Northern South China Sea
by Dasen Zhou, Siqing Liu, Xianjun Zeng, Limin Gou, Jing Li, Jingjing Zhang, Xiaozhu Hao, Qingxian Zhao, Qingwang Yao, Jiafa Zhang, Jiaqi Shen, Zelin Mu and Zelin He
J. Mar. Sci. Eng. 2025, 13(9), 1703; https://doi.org/10.3390/jmse13091703 - 3 Sep 2025
Viewed by 459
Abstract
To address the demand for high-precision exploration of natural gas hydrates in the northern South China Sea, this paper presents a novel high-precision small-scale 3D seismic exploration technology. The research team independently developed a seismic acquisition system, incorporating innovative designs such as a [...] Read more.
To address the demand for high-precision exploration of natural gas hydrates in the northern South China Sea, this paper presents a novel high-precision small-scale 3D seismic exploration technology. The research team independently developed a seismic acquisition system, incorporating innovative designs such as a narrow trace spacing of 3.125 m and a short streamer length of 150 m. By integrating advanced processing techniques, including pre-stack noise suppression, spectral broadening, and refined velocity analysis, the system significantly enhances the precision and spatial resolution of shallow seismic data. During field trials in the Qiongdongnan basin, the system successfully acquired 3D seismic data over an area of 50 km2, enabling fine-scale imaging of sub-seabed strata within the upper 300 m. This represents a notable improvement in resolution compared to conventional 3D seismic technologies. When benchmarked against international counterparts such as P-cable, our system demonstrates distinct advantages in terms of exploration depth (reaching 1800 m) and dominant frequency range (spanning 10~390 Hz). The research findings provide a reliable technical approach for the detailed characterization of natural gas hydrates and the inversion of reservoir parameters, thereby holding significant practical value for advancing the industrial development of natural gas hydrates in China’s offshore areas. Full article
Show Figures

Figure 1

21 pages, 10649 KB  
Article
APMEG: Quadratic Time–Frequency Distribution Analysis of Energy Concentration Features for Unveiling Reliable Diagnostic Precursors in Global Major Earthquakes Towards Short-Term Prediction
by Fabian Lee, Shaiful Hashim, Noor’ain Kamsani, Fakhrul Rokhani and Norhisam Misron
Appl. Sci. 2025, 15(17), 9325; https://doi.org/10.3390/app15179325 - 25 Aug 2025
Viewed by 676
Abstract
Earthquake prediction remains a significant challenge in seismology, and advancements in signal processing techniques have opened new avenues for improving prediction accuracy. This paper explores the application of Time–Frequency Distributions (TFDs) to seismic signals to identify diagnostic precursory patterns of major earthquakes. TFDs [...] Read more.
Earthquake prediction remains a significant challenge in seismology, and advancements in signal processing techniques have opened new avenues for improving prediction accuracy. This paper explores the application of Time–Frequency Distributions (TFDs) to seismic signals to identify diagnostic precursory patterns of major earthquakes. TFDs provide a comprehensive analysis of the non-stationary nature of seismic data, allowing for the identification of precursory patterns based on energy concentration features. Current earthquake prediction models primarily focus on long-term forecasts, predicting events by identifying a cycle in historical data, or on nowcasting, providing alerts seconds after a quake has begun. However, both approaches offer limited utility for disaster management, compared to short-term earthquake prediction methods. This paper proposes a new possible precursory pattern of major earthquakes, tested through analysis of recent major earthquakes and their respective prior minor earthquakes for five earthquake-prone countries, namely Türkiye, Indonesia, the Philippines, New Zealand, and Japan. Precursors in the time–frequency domain have been consistently identified in all datasets within several hours or a few days before the major earthquakes occurred, which were not present in the observation and analysis of the earthquake catalogs in the time domain. This research contributes towards the ongoing efforts in earthquake prediction, highlighting the potential of quadratic non-linear TFDs as a significant tool for non-stationary seismic signal analysis. To the best of the authors’ knowledge, no similar approach for consistently identifying earthquake diagnostics precursors has been proposed, and, therefore, we propose a novel approach in reliable earthquake prediction using TFD analysis. Full article
(This article belongs to the Special Issue Earthquake Detection, Forecasting and Data Analysis)
Show Figures

Figure 1

27 pages, 17902 KB  
Article
Identification of Dominant Controlling Factors and Susceptibility Assessment of Coseismic Landslides Triggered by the 2022 Luding Earthquake
by Jin Wang, Mingdong Zang, Jianbing Peng, Chong Xu, Zhandong Su, Tianhao Liu and Menghao Li
Remote Sens. 2025, 17(16), 2797; https://doi.org/10.3390/rs17162797 - 12 Aug 2025
Viewed by 428
Abstract
Coseismic landslides are geological events in which slopes, either on the verge of instability or already in a fragile state, experience premature failure due to seismic shaking. On 5 September 2022, an Ms 6.8 earthquake struck Luding County, Sichuan Province, China, triggering numerous [...] Read more.
Coseismic landslides are geological events in which slopes, either on the verge of instability or already in a fragile state, experience premature failure due to seismic shaking. On 5 September 2022, an Ms 6.8 earthquake struck Luding County, Sichuan Province, China, triggering numerous landslides that caused severe casualties and property damage. This study systematically interprets 13,717 coseismic landslides in the Luding earthquake’s epicentral area, analyzing their spatial distribution concerning various factors, including elevation, slope gradient, slope aspect, plan curvature, profile curvature, surface cutting degree, topographic relief, elevation coefficient variation, lithology, distance to faults, epicentral distance, peak ground acceleration (PGA), distance to rivers, fractional vegetation cover (FVC), and distance to roads. The analytic hierarchy process (AHP) was improved by incorporating frequency ratio (FR) to address the subjectivity inherent in expert scoring for factor weighting. The improved AHP, combined with the Pearson correlation analysis, was used to identify the dominant controlling factor and assess the landslide susceptibility. The accuracy of the model was verified using the area under the receiver operating characteristic (ROC) curve (AUC). The results reveal that 34% of the study area falls into very-high- and high-susceptibility zones, primarily along the Moxi segment of the Xianshuihe fault and both sides of the Dadu river valley. Tianwan, Caoke, Detuo, and Moxi are at particularly high risk of coseismic landslides. The elevation coefficient variation, slope aspect, and slope gradient are identified as the dominant controlling factors for landslide development. The reliability of the proposed model was evaluated by calculating the AUC, yielding a value of 0.8445, demonstrating high reliability. This study advances coseismic landslide susceptibility assessment and provides scientific support for post-earthquake reconstruction in Luding. Beyond academic insight, the findings offer practical guidance for delineating priority zones for risk mitigation, planning targeted engineering interventions, and establishing early warning and monitoring strategies to reduce the potential impacts of future seismic events. Full article
(This article belongs to the Special Issue Advances in AI-Driven Remote Sensing for Geohazard Perception)
Show Figures

Graphical abstract

14 pages, 1950 KB  
Article
The Application of Spectral Entropy to P-Wave Detection in Continuous Seismogram Analysis
by Alisher Skabylov, Aldiyar Agishev, Dauren Zhexebay, Margulan Ibraimov, Serik Khokhlov and Alua Maksutova
Appl. Sci. 2025, 15(15), 8718; https://doi.org/10.3390/app15158718 - 7 Aug 2025
Viewed by 473
Abstract
This work aims to develop approaches to processing and interpreting spectral entropy outcomes in the context of seismic data, as well as to establish a methodological foundation for subsequent integration into practical monitoring solutions. The objective of this study is to evaluate the [...] Read more.
This work aims to develop approaches to processing and interpreting spectral entropy outcomes in the context of seismic data, as well as to establish a methodological foundation for subsequent integration into practical monitoring solutions. The objective of this study is to evaluate the effectiveness of the Shannon spectral entropy method in detecting and assessing short-term seismic events through a seismogram analysis. This method has demonstrated sensitivity to variations in the spectral characteristics of the registered signals. A threshold value for the increase in spectral entropy information has been pinpointed for reliable P-wave detection. The results could be applied in real-time automated seismic monitoring systems. In addition to the conventional spectral analysis techniques, the proposed methodology may serve as the input to the neural network models used in seismological applications. Full article
(This article belongs to the Section Applied Physics General)
Show Figures

Figure 1

22 pages, 9667 KB  
Article
A Simulation and a Computational Study on the Reliability Verification of Epoxy Resin Paper-Impregnated Bushings in Power Transformers
by Daijun Liu, Xiaobang Tong, Libao Liu, Xiaoying Dong, Tianming Yan, Wenkai Tang, Liming Wang, Bin Cao and Zimin Luo
Energies 2025, 18(13), 3239; https://doi.org/10.3390/en18133239 - 20 Jun 2025
Cited by 2 | Viewed by 513
Abstract
Epoxy resin paper-impregnated bushings, as critical insulating components in power transformers, are subjected to complex electric fields, thermal fields, and mechanical stresses over extended periods. Their performance stability is directly linked to the safe operation of transformers. Given the significant costs associated with [...] Read more.
Epoxy resin paper-impregnated bushings, as critical insulating components in power transformers, are subjected to complex electric fields, thermal fields, and mechanical stresses over extended periods. Their performance stability is directly linked to the safe operation of transformers. Given the significant costs associated with their production, reliability verification is a crucial aspect of their design and manufacturing process. This study employs the finite element simulation technology to systematically investigate the electric field distribution characteristics, thermal field distribution characteristics, and seismic performance reliability verification methods of epoxy resin paper-impregnated bushings. The simulation and calculation results indicate that for bushings with rated voltages of 40.5 kV, 72.5 kV, and 126 kV, the maximum radial electric field strengths are 1.38 kV/mm, 2.74 kV/mm, and 3.0 kV/mm, respectively, with axial electric field strengths all below allowable values. The insulation margin meets the 1.5 standard requirements. Under short-circuit conditions, the thermal stability analysis of the bushings reveals that the final conductor temperatures are all below 180 °C, indicating sufficient safety margins. All three types of bushings comply with the design requirements for an 8-degree earthquake intensity and are capable of effectively withstanding seismic loads. This research provides a theoretical foundation for the development and application of epoxy resin paper-impregnated bushings, offering a significant engineering application value in enhancing the safety and stability of transformers and power systems. Full article
Show Figures

Figure 1

17 pages, 8353 KB  
Article
Restoration of the Denudation Volume in the Tankou Area Based on a Tectonic Strain Analysis
by Hao Yang, Tao Li and Junjie Chang
Processes 2025, 13(6), 1781; https://doi.org/10.3390/pr13061781 - 4 Jun 2025
Viewed by 601
Abstract
The Tankou area is a vital production capacity replacement area in the Jianghan oilfield. The recovery of the amount of erosion in Qianjiang Formation and Jinghezhen Formation is significant for studying this area’s tectonic evolution and geothermal history. The target layer, characterised by [...] Read more.
The Tankou area is a vital production capacity replacement area in the Jianghan oilfield. The recovery of the amount of erosion in Qianjiang Formation and Jinghezhen Formation is significant for studying this area’s tectonic evolution and geothermal history. The target layer, characterised by well-developed plastic materials, intense tectonic deformation, and insufficient well data, fails to meet the applicability criteria of the conventional denudation estimation methods. This study proposes a novel approach based on the structural strain characteristics. The method estimates the stratigraphic denudation by analysing residual formation features and fault characteristics. First, a stress analysis is performed using the fault characteristics, and the change law for the thickness of the target layer is summarised based on the characteristics of the residual strata to recover the amount of erosion in the profile. Second, a grid of the stratigraphic lines in the profiles of the main line and the tie line is used to complete the recovery of the amount of erosion in the plane through interpolation, and the results of the profile recovery are corrected again. Finally, the evolution results of the geological equilibrium method and the stress–strain analysis are compared to analyse the reasonableness of their differences and verify the accuracy of the erosion recovery results. The area of erosion in each layer increases from bottom to top. The amount of denudation in each layer gradually increases from the denudation area near the southern slope to the surrounding area. It converges to 0 at the boundary of the denudation area. The maximum amount of erosion is distributed in the erosion area close to the side of the residual layer with a low dip angle. The specific denudation results are as follows: Qian1 Member + Jinghezhen Formation has a denudation area of 6.3 km2 with a maximum denudation thickness of 551 m; Qian2 Member has a denudation area of 2.6 km2 with a maximum denudation thickness of 164 m; Qian3 Member has a denudation area of 2.3 km2 with a maximum denudation thickness of 215 m; Upper Qian4 Submember has a denudation area of 1.54 km2 with a maximum denudation thickness of 191 m; and Lower Qian4 Submember has a denudation area of 1.2 km2 with a maximum denudation thickness of 286 m. This method overcomes the conventional denudation restoration approaches’ reliance on well logging and geochemical parameters. Using only seismic interpretation results, it achieves relatively accurate denudation restoration in the study area, thereby providing reliable data for timely analyses of the tectonic evolution, sedimentary facies, and hydrocarbon distribution patterns. In particular, the fault displacement characteristics can be employed to promptly examine how reasonable the results on the amount of denudation between faults are during the denudation restoration process. Full article
(This article belongs to the Section Energy Systems)
Show Figures

Figure 1

23 pages, 2742 KB  
Article
A Comparative Analysis of International Standards on Curved Surface Isolators for Buildings
by David Vargas, Roberto Nascimbene, Agostino Marioni and Marco Banfi
Appl. Sci. 2025, 15(8), 4254; https://doi.org/10.3390/app15084254 - 11 Apr 2025
Cited by 1 | Viewed by 616
Abstract
This study presents a comprehensive comparative analysis of a hospital located in Costa Rica, examining the performance of sliding pendulum isolators under different international seismic design standards. The standards considered in this research include the U.S. code ASCE/SEI 7-22 and various European standards, [...] Read more.
This study presents a comprehensive comparative analysis of a hospital located in Costa Rica, examining the performance of sliding pendulum isolators under different international seismic design standards. The standards considered in this research include the U.S. code ASCE/SEI 7-22 and various European standards, namely EN 15129, EN 1337, and EN 1998-1. The case study employs the Equivalent Linear Analysis method, as prescribed by Eurocode 8, alongside the Equivalent Lateral Force procedure from ASCE/SEI 7-22. The seismic action is defined using the acceleration response spectrum from the Costa Rican Seismic Code (CSCR-10, 2010). However, certain limitations must be acknowledged when applying the equivalent linear analysis approach. One key restriction is that the isolation system must be modeled with equivalent viscoelastic behavior, which is feasible for sliding pendulum isolators. Despite being a simplified method, this approach proves valuable in the initial selection and optimization of an isolation system, particularly for practitioners. It is recommended that this method be applied as a preliminary step before performing more advanced nonlinear analyses. After determining the optimized parameters for the friction pendulum system, the detailed design of the isolators will be conducted following the provisions of the selected international standards. This process includes verifying compliance with key performance requirements such as self-recentering capability, type testing procedures, deformation verification, and partial load verification on the concrete pedestal, where the isolators are assumed to be installed. These requirements ensure that the isolation system meets the necessary structural performance criteria, providing reliable seismic protection while adhering to international engineering best practices. Full article
Show Figures

Figure 1

14 pages, 3965 KB  
Article
Application of Distributed Acoustic Sensing for Active Near-Surface Seismic Monitoring
by Eslam Roshdy, Mariusz Majdański, Szymon Długosz, Artur Marciniak and Paweł Popielski
Sensors 2025, 25(5), 1558; https://doi.org/10.3390/s25051558 - 3 Mar 2025
Cited by 1 | Viewed by 2692
Abstract
High-resolution imaging of the near-surface structures of critical objects is necessary in various applications including geohazard studies, the structural health of artificial structures, and generally in environmental seismology. This study explores the use of fiber optic sensor technology in active seismic surveys to [...] Read more.
High-resolution imaging of the near-surface structures of critical objects is necessary in various applications including geohazard studies, the structural health of artificial structures, and generally in environmental seismology. This study explores the use of fiber optic sensor technology in active seismic surveys to monitor the embankment structure of the Rybnik Reservoir in Poland. We discuss the technical aspects, including sensor types and energy sources, and provide a comparison of the data collected with a standard geophone-based survey conducted simultaneously. A thorough data processing methodology is presented to directly compare both datasets. The results show a comparable data quality, with DAS offering significant advantages in terms of both the spatial and temporal resolution, facilitating more accurate interpretations. DAS demonstrates its ability to operate effectively in complex geological environments, such as areas with high seismic noise, rough terrain, and variable surface conditions, making it highly adaptable for monitoring critical infrastructure. Additionally, DAS provides long-term monitoring capabilities, essential for ongoing structural health assessments and geohazard detection. For example, the multichannel analysis of surface waves (MASW) using DAS data clearly identifies S-wave velocities down to 13 m with an RMS error of 3.26%, compared to an RMS error of 6.2% for geophone data. Moreover, the DAS-based data were easier to process and interpret. The integration of DAS with traditional seismic data can provide a more comprehensive understanding of subsurface properties, facilitating more accurate and reliable geophysical assessments over time. This innovative approach is particularly valuable in challenging environments, underscoring its importance in monitoring critical infrastructure. Full article
(This article belongs to the Special Issue Optical Fiber Sensors Used for Civil Engineering)
Show Figures

Figure 1

23 pages, 8375 KB  
Article
Dynamic Analysis of Resilient Rocking Wall Structures: A Numerical Study on Performance Demands
by Soheil Assadi, Ashkan Hashemi, Nicholas Chan and Pierre Quenneville
Buildings 2025, 15(5), 802; https://doi.org/10.3390/buildings15050802 - 2 Mar 2025
Viewed by 1102
Abstract
Dynamic time history analysis has long been regarded as an acceptable and reliable method for the seismic design of structures. The methodology for conducting such analyses, particularly for modern structures with advanced seismic resisting systems, is generally not covered by codal guidelines and [...] Read more.
Dynamic time history analysis has long been regarded as an acceptable and reliable method for the seismic design of structures. The methodology for conducting such analyses, particularly for modern structures with advanced seismic resisting systems, is generally not covered by codal guidelines and is often categorized as “alternative” analysis. Resilient rocking wall systems with low-damage hold-downs fall within the “alternative” design category for most international standards, and designs must include dynamic time history analysis. However, the analysis results are influenced by factors such as ground motion selection, scaling methodologies, modeling considerations employed, and the assumptions embedded within the numerical model. This study takes a practical approach and assesses their impact on the structural response and seismic demand determination of a selected mass timber archetype featuring a rocking wall system with friction connections. The investigation into modeling considerations explores various damping models, time history analysis methods, and the associated variables within these models. It is demonstrated that varied seismic demands can result from different selections and modeling assumptions. However, with careful and rational engineering judgment and selection during the analysis process, reasonably close and acceptable seismic demands can be achieved. Furthermore, the authors provide recommendations and insights to enhance the analysis and design demand determination process. Full article
(This article belongs to the Section Building Structures)
Show Figures

Figure 1

48 pages, 5577 KB  
Review
Performance-Based Damage Quantification and Hazard Intensity Measures for Vertical Forest Systems on RC Buildings
by Vachan Vanian, Theodoros Rousakis, Theodora Fanaradelli, Maristella Voutetaki, Makrini Macha, Adamantis Zapris, Ifigeneia Theodoridou, Maria Stefanidou, Katerina Vatitsi, Giorgos Mallinis, Violetta Kytinou and Constantin Chalioris
Buildings 2025, 15(5), 769; https://doi.org/10.3390/buildings15050769 - 26 Feb 2025
Cited by 1 | Viewed by 984
Abstract
The European building stock is aging and needs renovation. Holistic renovation approaches, including Vertical Forest (VF) systems, are emerging as sustainable alternatives to demolition and reconstruction. This paper reviews and defines missing reliable damage and hazard intensity measures for the holistic renovation of [...] Read more.
The European building stock is aging and needs renovation. Holistic renovation approaches, including Vertical Forest (VF) systems, are emerging as sustainable alternatives to demolition and reconstruction. This paper reviews and defines missing reliable damage and hazard intensity measures for the holistic renovation of existing reinforced concrete (RC) buildings with VF systems. Based on an extensive literature review and preliminary studies, including empirical multiparametric system evaluation assessments, Monte Carlo simulations, and System-Theoretic Process Analysis (STPA), combined structural, non-structural, vegetation, and human comfort components are examined. Key damage indicators are identified, including interstory drift ratio, residual deformation, concrete and reinforcement strains/stresses, and energy dissipation, and their applicability to VF-integrated structures are evaluated. Green modifications are found to have higher risk profiles than traditional RC buildings (mean scores from Monte Carlo method: 9.72/15–11.41/15 vs. 9.47/15), with moisture management and structural integrity as critical concerns. The paper advances the understanding of hazard intensity measures for seismic, wind, and rainfall impacts. The importance of AI-driven vegetation monitoring systems with 80–99% detection accuracy is highlighted. It is concluded that successful VF renovation requires specialized design codes, integrated monitoring systems, standardized maintenance protocols, and enhanced control systems to ensure structural stability, environmental efficiency, and occupant safety. Full article
(This article belongs to the Special Issue Challenges in Seismic Analysis and Assessment of Buildings)
Show Figures

Figure 1

23 pages, 3201 KB  
Article
Machine Learning Approach for Prediction and Reliability Analysis of Failure Strength of U-Shaped Concrete Samples Joined with UHPC and PUC Composites
by Sadi I. Haruna, Yasser E. Ibrahim and Ibrahim Khalil Umar
J. Compos. Sci. 2025, 9(1), 23; https://doi.org/10.3390/jcs9010023 - 6 Jan 2025
Cited by 5 | Viewed by 1861
Abstract
To meet the increasing demand for resilient infrastructure in seismic and high-impact areas, accurate prediction and reliability analysis of the performance of composite structures under impact loads is essential. Conventional techniques, including experimental testing and high-quality finite element simulation, require considerable time and [...] Read more.
To meet the increasing demand for resilient infrastructure in seismic and high-impact areas, accurate prediction and reliability analysis of the performance of composite structures under impact loads is essential. Conventional techniques, including experimental testing and high-quality finite element simulation, require considerable time and resources. To address these issues, this study investigated individual and hybrid models including support vector regression (SVR), Gaussian process regression (GPR), and improved eliminate particle swamp optimization hybridized artificial neural network (IEPANN) models for predicting the failure strength of composite concrete developed by combining normal concrete (NC) with ultra-high performance concrete (UHPC) and polyurethane-based polymer concrete (PUC), considering different surface treatments and subjected to various static and impact loads. An experimental dataset was utilized to train the ML models and perform the reliability analysis on the impact dataset. Key parameters included compressive strength (Cfc), flexural load of the U-shaped specimens (P), density (ρ), first crack strength (N1), and splitting tensile strength (ft). Results revealed that all the developed models had high prediction accuracy, achieving NSE values above acceptable thresholds greater than 90% across all the datasets. Statistical errors such as RMSE, MAE, and PBIAS were calculated to fall within acceptable limits. Hybrid IEPANN appeared to be the most effective model, demonstrating the highest NSE value of 0.999 and the lowest RMSE, PBIAS, and MAE values of 0.0013, 0.0018, and 0.001, respectively. The reliability analysis revealed that impact times (N1 and N2) reduced as the survival probability increased. Full article
Show Figures

Figure 1

21 pages, 8014 KB  
Article
Seismic Reliability Evaluation Strategy for Substation Systems Based on the Quasi-Monte Carlo Simulation Method and Triangle Algorithm
by Xiaohang Liu, Shansuo Zheng, Qing Qin and Piji Hou
Appl. Sci. 2025, 15(1), 292; https://doi.org/10.3390/app15010292 - 31 Dec 2024
Cited by 1 | Viewed by 937
Abstract
Power systems are the backbone of modern society. As critical facilities for the transmission and conversion of electric power, substations are vital to the stable operation of power systems. Quantifying the residual seismic capacity of the substation system is an urgent issue to [...] Read more.
Power systems are the backbone of modern society. As critical facilities for the transmission and conversion of electric power, substations are vital to the stable operation of power systems. Quantifying the residual seismic capacity of the substation system is an urgent issue to be addressed. Therefore, this study proposes a reliability assessment process based on network matrix algorithms and efficient simulation methods to evaluate substation systems. A typical 220 kV substation in China with 6 incoming lines and 10 outgoing lines was studied with this assessment process. The results of the case study showed that the redundancy of transformer units, due to their excessive fragility, does not effectively guarantee the complete function of the system after an earthquake. In this work, 220 kV circuit breakers, voltage transformers, and 110 kV disconnect switches were evaluated as the most vulnerable functional equipment in the substation system; improving their seismic performance can significantly improve the seismic reliability of the entire system. Furthermore, the evaluation process demonstrated that substations are more susceptible to earthquakes than individual pieces of equipment, indicating that the redundancy of existing substations is insufficient. Full article
(This article belongs to the Special Issue Earthquake Engineering and Seismic Risk)
Show Figures

Figure 1

15 pages, 32385 KB  
Technical Note
Aftershock Spatiotemporal Activity and Coseismic Slip Model of the 2022 Mw 6.7 Luding Earthquake: Fault Geometry Structures and Complex Rupture Characteristics
by Qibo Hu, Hongwei Liang, Hongyi Li, Xinjian Shan and Guohong Zhang
Remote Sens. 2025, 17(1), 70; https://doi.org/10.3390/rs17010070 - 28 Dec 2024
Viewed by 1283
Abstract
On 5 September 2022, the moment magnitude (Mw) 6.7 Luding earthquake struck in the Xianshuihe Fault system on the eastern edge of the Tibet Plateau, illuminating the seismic gap in the Moxi segment. The fault system geometry and rupture process of this earthquake [...] Read more.
On 5 September 2022, the moment magnitude (Mw) 6.7 Luding earthquake struck in the Xianshuihe Fault system on the eastern edge of the Tibet Plateau, illuminating the seismic gap in the Moxi segment. The fault system geometry and rupture process of this earthquake are relatively complex. To better understand the underlying driving mechanisms, this study first uses the Interferometric Synthetic Aperture Radar (InSAR) technique to obtain static surface displacements, which are then combined with Global Positioning System (GPS) data to invert the coseismic slip distribution. A machine learning approach is applied to extract a high-quality aftershock catalog from the original seismic waveform data, enabling the analysis of the spatiotemporal characteristics of aftershock activity. The catalog is subsequently used for fault fitting to determine a reliable fault geometry. The coseismic slip is dominated by left-lateral strike-slip motion, distributed within a depth range of 0–15 km, with a maximum fault slip > 2 m. The relocated catalog contains 15,571 events. Aftershock activity is divided into four main seismic clusters, with two smaller clusters located to the north and south and four interval zones in between. The geometry of the five faults is fitted, revealing the complexity of the Xianshuihe Fault system. Additionally, the Luding earthquake did not fully rupture the Moxi segment. The unruptured areas to the north of the mainshock, as well as regions to the south near the Anninghe Fault, pose a potential seismic hazard. Full article
Show Figures

Graphical abstract

Back to TopTop