Sign in to use this feature.

Years

Between: -

Subjects

remove_circle_outline
remove_circle_outline
remove_circle_outline
remove_circle_outline
remove_circle_outline
remove_circle_outline
remove_circle_outline
remove_circle_outline
remove_circle_outline

Journals

Article Types

Countries / Regions

remove_circle_outline
remove_circle_outline
remove_circle_outline

Search Results (165)

Search Parameters:
Keywords = secondary soil salinization

Order results
Result details
Results per page
Select all
Export citation of selected articles as:
15 pages, 1609 KB  
Article
A Novel Composite Amendment for Soda Saline–Alkali Soils: Reducing Alkalinity, Enhancing Nutrient Content, and Increasing Maize Yield
by Can Zhang, Liqian Zhou, Qing Lv and Xianfa Ma
Agronomy 2025, 15(12), 2910; https://doi.org/10.3390/agronomy15122910 - 18 Dec 2025
Viewed by 10
Abstract
Soda saline–alkaline soils have seriously restricted the sustainable development of agriculture in the Songnen Plain, China. Applying soil amendments has proven to be an effective remediation strategy for these sodic soils; however, conventional amendments face limitations, including prolonged remediation periods and the potential [...] Read more.
Soda saline–alkaline soils have seriously restricted the sustainable development of agriculture in the Songnen Plain, China. Applying soil amendments has proven to be an effective remediation strategy for these sodic soils; however, conventional amendments face limitations, including prolonged remediation periods and the potential to cause secondary pollution upon misapplication. In this study, we combined three different amendments and applied them as four distinct treatments—citric acid + nano-silica (CS), citric acid + nano-silica + humic acid (CSH), nano-silica + humic acid (SH), and citric acid + humic acid (CH)—with no amendment used as the control (CK). The effects of these treatments on improving the soda saline–alkali soil was evaluated using a field positioning experiment. The results indicate that, compared to the CK treatment, applying the amendments significantly increased the concentrations of available phosphorus (AP) (9.19% to 44.43%) and organic matter (SOM) (3.53% to 16.48%) while decreasing alkalinity and salinity indicators (pH, EC (electrical conductivity), ESP (exchangeable sodium percentage), SAR (sodium adsorption ratio), and TA (total alkalinity)) and soil alkali stress ions (water-soluble and exchangeable Na+, CO32−, and HCO3). The partial least squares path modeling analysis (PLS-PM) demonstrated that the application of the amendments improved soil quality by changing its alkalinity and ion composition, thereby increasing the maize yield (from 3.01% to 9.80%). Full article
(This article belongs to the Section Soil and Plant Nutrition)
Show Figures

Figure 1

19 pages, 11088 KB  
Article
Unraveling the Saline–Alkali–Tolerance Mystery of Leymus chinensis Nongjing–4: Insights from Integrated Transcriptome and Metabolome Analysis
by Jianli Wang, Mingyu Wang, Zijian Zhang, Jinxia Li, Qiuping Shen, Yuanhao Zhang, Dongmei Zhang, Linlin Mou, Xu Zhuang, Wenhui Wang, Zhaohui Li, Long Han, Zhongbao Shen and Lixin Li
Plants 2025, 14(24), 3852; https://doi.org/10.3390/plants14243852 - 17 Dec 2025
Viewed by 150
Abstract
Soil salinization–alkalization is a critical abiotic constraint on global agriculture, threatening agroecosystem sustainability. Leymus chinensis, a high–quality perennial forage with strong stress resilience, is an ideal model for studying saline–alkali tolerance in graminaceous crops. We integrated physiological, transcriptomic, and metabolomic profiling to [...] Read more.
Soil salinization–alkalization is a critical abiotic constraint on global agriculture, threatening agroecosystem sustainability. Leymus chinensis, a high–quality perennial forage with strong stress resilience, is an ideal model for studying saline–alkali tolerance in graminaceous crops. We integrated physiological, transcriptomic, and metabolomic profiling to dissect its responses under moderate vs. severe carbonate stress, mimicking natural saline–alkali soils rather than single salt stress treatments. Multi–omics analysis revealed drastic reprogramming of energy metabolism, carbohydrate homeostasis, water transport, and secondary metabolism. Our novel finding reveals that L. chinensis uses stress–severity–dependent mechanisms, with flavonoid biosynthesis as a central “regulatory hub”: moderate saline–alkali stress acts as a stimulus for “Adaptive Activation” (energy + antioxidants), promoting growth, while severe stress exceeds tolerance thresholds, causing “systemic imbalance” (oxidative damage + metabolic disruption) and growth retardation. Via WGCNA and metabolome–transcriptome modeling, 22 transcription factors linked to key flavonoid metabolites were identified, functioning as molecular switches for stress tolerance. Our integrated approach provides novel insights into L. chinensis’ tolerance networks, and the flavonoid biosynthesis pathways and regulatory genes offer targets for precision molecular breeding to enhance forage stress resistance and mitigate yield losses from salinization–alkalization. Full article
Show Figures

Figure 1

15 pages, 3763 KB  
Article
Correlative Transcriptome and Metabolome Analysis of the Maize Shoot Response to Salt Stress
by Wangdan Xiong, Lingxin Zhang, Yujian Wang, Guo Wei, Kaikai Zhu, Kai Zhao and Zhenying Wu
Plants 2025, 14(23), 3554; https://doi.org/10.3390/plants14233554 - 21 Nov 2025
Viewed by 388
Abstract
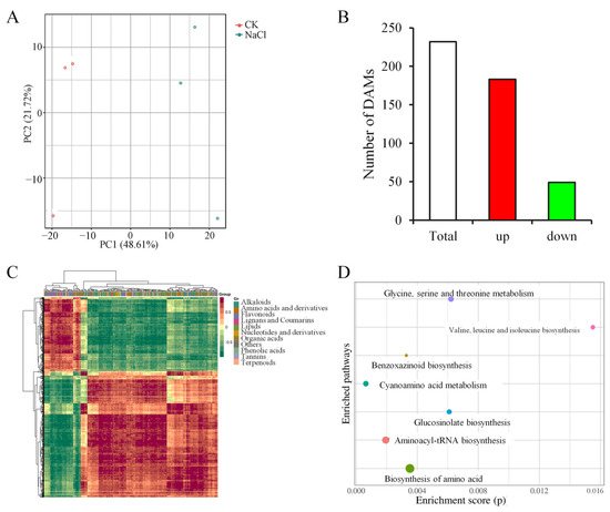
Soil salinity increasingly jeopardizes maize productivity. Although previous studies have documented maize physiological responses under salt stress, the integrated regulatory networks linking signal perception, transcriptional reprogramming, and metabolic adjustment in shoots remain poorly understood. Here, we combined phenotypic, physiological, enzymatic, transcriptomic, and metabolomic [...] Read more.
Soil salinity increasingly jeopardizes maize productivity. Although previous studies have documented maize physiological responses under salt stress, the integrated regulatory networks linking signal perception, transcriptional reprogramming, and metabolic adjustment in shoots remain poorly understood. Here, we combined phenotypic, physiological, enzymatic, transcriptomic, and metabolomic analyses to systematically dissect maize seedling leaf responses to NaCl. Salt stress significantly inhibited photosynthesis, reduced plant biomass, and disturbed ion homeostasis, as evidenced by increased Na+/K+ ratio, elevated MDA level, and enhanced antioxidant enzyme activities (SOD, CAT, POD). Through transcriptomic profiling analysis, 1558 DEGs were identified, which were predominantly associated with MAPK and hormone signal transduction and secondary metabolism. Among the DEGs, transcription factors (AP2, bHLH, bZIP, MYB, NAC, WRKY) showed marked expression changes. Moreover, metabolomic analysis detected 232 DAMs, spanning amino acids and derivatives, phenolic acids, alkaloids, organic acids, and lipids. Integrated omics revealed that salt stress induced widespread transcriptional reprogramming of signaling genes, which was correlated with metabolic adjustments favoring osmolyte accumulation, antioxidant biosynthesis, and membrane stabilization. These findings provide a comprehensive multi-omics resource for understanding maize shoot responses to salinity and highlight potential targets to breed salt-tolerant varieties. Full article
(This article belongs to the Section Plant Response to Abiotic Stress and Climate Change)
Show Figures

Figure 1

34 pages, 2440 KB  
Review
Nano-Biotechnology in Soil Remediation: Use of Nanomaterials to Promote Plant Growth and Stress Tolerance
by Xunfeng Chen, Shuoqi Wang, Huijuan Lai, Linjing Deng, Qin Zhong, Charles Obinwanne Okoye, Qijian Niu, Yanping Jing, Juncai Wang and Jianxiong Jiang
Nanomaterials 2025, 15(22), 1743; https://doi.org/10.3390/nano15221743 - 19 Nov 2025
Viewed by 1448
Abstract
Soil degradation and pollution pose significant threats to global agricultural sustainability and food security. Conventional remediation methods are often constrained by low efficiency, high cost, and potential secondary pollution. Nanobiotechnology, an emerging interdisciplinary field, offers innovative solutions by integrating functional nanomaterials with plant–microbe [...] Read more.
Soil degradation and pollution pose significant threats to global agricultural sustainability and food security. Conventional remediation methods are often constrained by low efficiency, high cost, and potential secondary pollution. Nanobiotechnology, an emerging interdisciplinary field, offers innovative solutions by integrating functional nanomaterials with plant–microbe interactions to advance soil remediation and sustainable agriculture. This review systematically elaborates on the mechanisms and applications of nanomaterials in soil remediation and enhanced plant stress resilience. For contaminant removal, nanomaterials such as nano-zero-valent iron (nZVI) and carbon nanotubes effectively immobilize or degrade heavy metals and organic pollutants through adsorption, catalysis, and other reactive mechanisms. In agriculture, nanofertilizers facilitate the regulated release of nutrients, thereby markedly enhancing nutrient use efficiency. Concurrently, certain nanoparticles mitigate a range of abiotic stresses—such as drought, salinity, and heavy metal toxicity—through the regulation of phytohormone balance, augmentation of photosynthetic performance, and reinforcement of antioxidant defenses. However, concerns regarding the environmental behavior, ecotoxicity, and long-term safety of nanomaterials remain. Future research should prioritize the development of smart, responsive nanosystems, elucidate the complex interactions among nanomaterials, plants, and microbes, and establish comprehensive life-cycle assessment and standardized risk evaluation frameworks. These efforts are essential to ensuring the safe and scalable application of nanobiotechnology in environmental remediation and green agriculture. Full article
(This article belongs to the Special Issue The Role of Nanomaterials in Soils and Plants)
Show Figures

Figure 1

20 pages, 23211 KB  
Article
Performance Degradation Mechanism of New Grouting Filling Material Under Goaf Erosion Environment
by Han Yang, Junwu Xia, Yujing Wang, Yu Zhou, Kangjia Song and Siyong Tan
Materials 2025, 18(22), 5147; https://doi.org/10.3390/ma18225147 - 12 Nov 2025
Viewed by 258
Abstract
This study aims to resolve the “secondary activation” challenge when erecting structures over goaf zones by employing a novel grouting and filling material. It delves into the performance degradation of the innovative ECS soil grouting filling material (ESGF material) within the goaf’s ionic [...] Read more.
This study aims to resolve the “secondary activation” challenge when erecting structures over goaf zones by employing a novel grouting and filling material. It delves into the performance degradation of the innovative ECS soil grouting filling material (ESGF material) within the goaf’s ionic erosion context. Erosion tests were performed on ESGF material specimens with varying mix designs to mimic the sulfate and chloride erosion scenarios commonly encountered in practical engineering. The macro-mechanical properties and microstructural changes of ESGF materials under ionic erosion environment were systematically investigated by various testing methods, such as unconfined compressive strength (UCS), SEM, XRD, TG, FTIR, and Raman. The findings indicate that both sulfate and chloride erosion lead to a reduction in the strength of the ESGF material. As erosion progresses, the specimens experience a mass increase followed by a decrease, with their strength exhibiting a consistent downward trend. In sulfate erosion conditions, the buildup of expansion product like ettringite (AFt) and thaumasite (TSA) inflicts substantial internal structural damage. Conversely, Friedel’s salt, the primary product of chloride erosion, exhibits relatively weaker expansiveness, and chloride concentration exerts a less pronounced effect on material degradation. Moreover, the cementitious material content and the proportion of quick-setting component play a significant role in determining the ESGF material’s resistance to erosion. By adjusting the quick-setting components ratio in response to changes in the water content of soft soil, the anti-ion erosion performance of solidified soil can be effectively enhanced. Notably, curing with a 5% sulfate maintenance could significantly improve the erosion resistance of ESGF material. This suggests that ESGF materials can be used without concern for curing issues in high-salinity environments during grouting. The research addresses the root cause of goaf subsidence while facilitating the recycling of solid waste, offering an environmentally friendly solution. Full article
(This article belongs to the Section Advanced Materials Characterization)
Show Figures

Figure 1

15 pages, 3166 KB  
Article
Pleurotus eryngii Stipe Base-Derived Carbon Dots Enhanced the Growth and Salt Tolerance of Tomato
by Xu Zhang, Yi Gao, Wenhui Wang, Hao Wang, Yu Xin, Rongrui Kang, Wenfeng Nie, Han Du and Qinghua Shi
Plants 2025, 14(20), 3227; https://doi.org/10.3390/plants14203227 - 20 Oct 2025
Viewed by 669
Abstract
Soil salinity severely limits tomato growth by impairing photosynthesis and redox balance. Carbon dots (CDs) have emerged as promising nanomaterials to promote growth and enhance stress tolerance. In this study, we synthesized and characterized CDs derived from Pleurotus eryngii stipe bases (PbCDs), with [...] Read more.
Soil salinity severely limits tomato growth by impairing photosynthesis and redox balance. Carbon dots (CDs) have emerged as promising nanomaterials to promote growth and enhance stress tolerance. In this study, we synthesized and characterized CDs derived from Pleurotus eryngii stipe bases (PbCDs), with rich hydrophilic groups including carboxyl groups and secondary amines. The particles were uniform, with an average diameter of 4.17 nm, and exhibited blue fluorescence. Importantly, PbCDs significantly promoted tomato growth under control and salt conditions. Under salt conditions, PbCD-treated plants showed enhanced shoot and root growth, larger leaf area, and growth comparable to control plants without stress. Interestingly, PbCD treatment of the plants enhanced cell expansion under control conditions and promoted cell division under salt conditions. In addition, PbCD-treated plants had higher chlorophyll content, net photosynthetic rate, and maximum quantum efficiency of PSII, which alleviated the inhibition caused by salinity. Furthermore, PbCDs also reduced oxidative damage by lowering O2•−, and H2O2 levels, while activating antioxidant enzymes (superoxide dismutase, catalase, peroxidase, and ascorbate peroxidase) under salt stress. Overall, PbCDs promoted tomato growth and conferred salt tolerance through coordinated regulation of the cell cycle, photosynthesis, and antioxidant defenses, supporting their potential as sustainable nanomaterials for crop improvement in saline soils. Full article
(This article belongs to the Special Issue Growth, Development, and Stress Response of Horticulture Plants)
Show Figures

Graphical abstract

21 pages, 6894 KB  
Article
Abiotic Stress Alters the Nutritional, Metabolomic, and Glycomic Profiles of Piper auritum Kunth
by Adriana Chico-Peralta, Mar Villamiel, Paola Isabel Angulo-Bejarano and Aurea K. Ramírez-Jiménez
Foods 2025, 14(20), 3543; https://doi.org/10.3390/foods14203543 - 17 Oct 2025
Viewed by 590
Abstract
Traditional diets based on diverse edible plants are increasingly threatened by climate change, which exposes crops to abiotic and biotic stressors such as drought, soil salinity, UV radiation, microorganisms, and insect herbivory. Understanding how these conditions influence both the nutritional and nutraceutical profiles, [...] Read more.
Traditional diets based on diverse edible plants are increasingly threatened by climate change, which exposes crops to abiotic and biotic stressors such as drought, soil salinity, UV radiation, microorganisms, and insect herbivory. Understanding how these conditions influence both the nutritional and nutraceutical profiles, as well as the availability of key compounds, is essential to preserve their functional value. Piper auritum Kunth, used in Mexican gastronomy, was selected to assess two abiotic stress scenarios: drought stress (DS) and salicylic acid (SA) to simulate plant defense against pathogens and/or predators. We evaluated proximate composition, dietary fiber, total phenolics, total flavonoids, antioxidant capacity, low molecular weight carbohydrates (LMWCs), monomeric composition, and essential oil volatiles. Additionally, the simulated gastrointestinal digestion (INFOGEST) with an additional rat small-intestine extract (RSIE) revealed that both SA and DS shifted sugar distribution, especially for soluble and structural pools. SA treatment correlated with synthesis of secondary metabolites, particularly oxygenated and hydrocarbon terpenes. Both abiotic stressors modulated LMWC release during digestion, altering the distribution of sugars such as raffinose and galacturonic acid, with potential prebiotic implications. Essential oil analysis revealed stress-specific shifts in volatile composition, particularly in safrole, β-caryophyllene, and related terpenes. Beyond individual compound changes, the combined evaluation of composition, antioxidant properties, and volatile profile provides a comprehensive view of how abiotic stress can reshape the functional potential of P. auritum. To our knowledge, this is the first report on LMWC relative abundance across INFOGEST stages for a quelite species and on the integrated effect of DS and SA on its chemical profile. These findings highlight the importance of including compound release and functional traits, alongside chemical characterization, in future assessments of traditional plants under climate-related stress to safeguard their contribution to sustainable diets. Full article
(This article belongs to the Special Issue Recent Advances in Carbohydrate Functionality in Foods)
Show Figures

Figure 1

16 pages, 2802 KB  
Article
Isolation of a Novel Streptomyces Species from the Tuha Basin and Genomic Insights into Its Environmental Adaptability
by Xiaomin Niu, Yujie Wu, Xue Yu, Shiyu Wu, Gaosen Zhang, Guangxiu Liu, Tuo Chen and Wei Zhang
Microorganisms 2025, 13(10), 2238; https://doi.org/10.3390/microorganisms13102238 - 24 Sep 2025
Viewed by 837
Abstract
Mining novel Streptomyces species from extreme environments provides a valuable strategy for the discovery of new antibiotics. Here, we report a strain of Streptomyces sp. HMX87T, which exhibits antimicrobial activity and was isolated from desert soil collected in the Tuha Basin, [...] Read more.
Mining novel Streptomyces species from extreme environments provides a valuable strategy for the discovery of new antibiotics. Here, we report a strain of Streptomyces sp. HMX87T, which exhibits antimicrobial activity and was isolated from desert soil collected in the Tuha Basin, China. Molecular taxonomic analysis revealed that the 16S rRNA gene sequence of strain HMX87T shares the highest similarity with those of Streptomyces bellus CGMCC 4.1376T (98.5%) and Streptomyces coerulescens DSM 40146T (98.43%). In phylogenetic trees, it formed a distinct branch. The average nucleotide identity (ANI) and digital DNA–DNA hybridization (dDDH) values between strain HMX87T and the above two type strains were below the thresholds of 95% and 70%, respectively, confirming that strain HMX87T represents a novel species within the genus Streptomyces, for which the name Streptomyces hamibioticus sp. nov. is proposed. Physiologically, the strain HMX87T grew at temperatures ranging from 25 to 37 °C, tolerated pH values from 5 to 12, and survived in NaCl concentrations of 0% to 8% (w/v). Chemotaxonomic characterization indicated the presence of LL-diaminopimelic acid (LL-DAP) in the cell wall, ribose and galactose as whole-cell hydrolysate sugars, MK-9(H8) (66.3%) as the predominant menaquinone, and iso-C16:0 (25.94%) and anteiso-C15:0 (16.98%) as the major fatty acids characteristics that clearly distinguish it from its closest relatives. Whole-genome sequencing of strain HMX87T revealed an abundance of genes associated with high-temperature tolerance, salt-alkali resistance, and antimicrobial activity. The genomic features and secondary metabolic potential reflect its adaptation to extreme environmental conditions, including high temperature, salinity, alkalinity, strong ultraviolet radiation, and oligotrophic nutrients. The strain HMX87T has been deposited in the Czech Collection of Microorganisms (CCM 9454T) and the Guangdong Microbial Culture Collection Center (GDMCC 4.391T). The 16S rRNA gene and whole-genome sequences have been submitted to GenBank under accession numbers PQ182592 and PRJNA1206124, respectively. Full article
(This article belongs to the Section Environmental Microbiology)
Show Figures

Figure 1

25 pages, 4159 KB  
Article
Optimizing Irrigation and Drainage Practices to Control Soil Salinity in Arid Agroecosystems: A Scenario-Based Modeling Approach Using SaltMod
by Yule Sun, Liping Wang, Shaodong Yang, Zhongyi Qu and Dongliang Zhang
Agronomy 2025, 15(9), 2239; https://doi.org/10.3390/agronomy15092239 - 22 Sep 2025
Viewed by 836
Abstract
Soil secondary salinization is a major limiting factor of sustainable agricultural production in arid and semi-arid irrigation zones, yet predictive tools for regional water–salt dynamics remain limited. The Yichang Irrigation District, located within the Hetao Irrigation Area, has experienced persistent salinity challenges due [...] Read more.
Soil secondary salinization is a major limiting factor of sustainable agricultural production in arid and semi-arid irrigation zones, yet predictive tools for regional water–salt dynamics remain limited. The Yichang Irrigation District, located within the Hetao Irrigation Area, has experienced persistent salinity challenges due to shallow groundwater tables and intensive irrigation. In this study, we aimed to simulate long-term soil water–salt dynamics in the Yichang Irrigation District and evaluate the effectiveness of different engineering and management scenarios using the SaltMod model. Field monitoring of soil salinity and groundwater levels during summer and fall (2022–2024) was used to calibrate and validate SaltMod parameters, ensuring accurate reproduction of seasonal soil salinity fluctuations. Based on the calibrated model, ten-year scenario simulations were conducted to assess the effects of changes in soil texture, irrigation water quantity, water quality, rainfall, and groundwater table depth on root-zone salinity. Our results show that under baseline management, soil salinity is projected to decline by 5% over the next decade. Increasing fall autumn leaching irrigation further reduces salinity by 5–10% while conserving 50–300 m3·ha−1 of water. Sensitivity analysis indicated groundwater depth and irrigation water salinity as key drivers. Among the engineering strategies, drainage system improvement and groundwater regulation achieved the highest salinity reduction (15–20%), while irrigation regime optimization provided moderate benefits (~10%). This study offers a quantitative basis for integrated water–salt management in the Hetao Irrigation District and similar regions. Full article
(This article belongs to the Section Water Use and Irrigation)
Show Figures

Figure 1

12 pages, 869 KB  
Article
Analysis of Soil Salinization Characteristics in Coastal Area of Panjin City, Liaoning Province
by Jiaquan Sun, Wanbing Song, Xiubo Sun, Jian Cui and Hongwei Ma
Water 2025, 17(18), 2666; https://doi.org/10.3390/w17182666 - 9 Sep 2025
Viewed by 898
Abstract
Soil salinization is one of the major geological environmental issues in the coastal area of Panjin City, Liaoning Province. By collecting soil samples from the upper 0–40 cm and conducting total salt content tests, this study summarizes the statistical characteristics of soil salinity [...] Read more.
Soil salinization is one of the major geological environmental issues in the coastal area of Panjin City, Liaoning Province. By collecting soil samples from the upper 0–40 cm and conducting total salt content tests, this study summarizes the statistical characteristics of soil salinity content, analyzes the correlations between soil salinity ions and total salt content, explores the spatial distribution characteristics of soil salinization in the study area, evaluates soil salinization, and identifies the driving factors of soil salinization in the region. The results show that the total salt content in the study area ranges from 1.3 to 9.0 g kg−1, with Na+, Cl, and SO42− being the dominant ions. Total salt content is positively correlated with Mg2+, Na+, Cl, and SO42−, indicating that the main forms of salinity are sulfates and chlorides. The degree of soil salinization is classified as mild to moderate. The types of soil salinization change from the center to the sides in the following order: sulfate type → chloride–sulfate type → sulfate–chloride type. The degree of soil salinization shows distinct zonality, gradually decreasing from the coastal area to the inland. The main driving factor of soil salinization is the groundwater level, while the evapotranspiration ratio and groundwater salinity are secondary factors that jointly control the process. Full article
Show Figures

Figure 1

18 pages, 2715 KB  
Article
Transcriptomics and Metabolomics Analyses Reveal How Rhizobacteria Acinetobacter calcoaceticus Enhance the Growth and Stress Tolerance in Lespedeza davurica
by Yinping Liang, Lin Jiang, Yining Zhang, Zhanchao Guo, Linjuan Han, Peng Gao, Xiaoyan Zhao and Xiang Zhao
Agronomy 2025, 15(8), 1992; https://doi.org/10.3390/agronomy15081992 - 19 Aug 2025
Viewed by 955
Abstract
Background: Lespedeza davurica is an important perennial leguminous shrub endemic to China’s Loess Plateau, and it plays a crucial role in ecosystem restoration and soil erosion control. However, phosphorus deficiency and environmental stresses limit its growth potential and ecological function. Methods: In the [...] Read more.
Background: Lespedeza davurica is an important perennial leguminous shrub endemic to China’s Loess Plateau, and it plays a crucial role in ecosystem restoration and soil erosion control. However, phosphorus deficiency and environmental stresses limit its growth potential and ecological function. Methods: In the present study, the interaction between Acinetobacter calcoaceticus DP25, a phosphate-solubilizing rhizobacterium isolated from L. davurica rhizosphere, and L. davurica was investigated. We performed biochemical analyses of leaves from L. davurica planted in saline–alkali soil to monitor antioxidant defense systems and stress-related metabolites, and conducted a combination of transcriptomics and metabolomics approaches to elucidate the bacteria-mediated enhancement of growth and stress tolerance in L. davurica. Results: DP25 inoculation substantially enhanced L. davurica growth performance, increasing plant height by 47.68%, biomass production by 102.54–132.42%, and root architecture parameters by 62.68–78.79% (p < 0.0001). Catalase activity, a key antioxidant enzyme, showed a marked increase of 41.53% (p < 0.001), while malondialdehyde and free proline contents decreased by 18.13% and 19.33%, respectively (p < 0.05). Transcriptomic analysis revealed 263 differentially expressed genes, with enrichment in carotenoid biosynthesis, ABC transporters, and pentose and glucuronate interconversion pathways. Metabolomic profiling identified 246 differentially accumulated metabolites, highlighting enhanced secondary metabolite production and stress response mechanisms. Integration of multi-omics data revealed 19 co-regulated pathways involved in growth promotion and stress tolerance. Conclusions: A. calcoaceticus DP25 enhances L. davurica growth through coordinated regulation of metabolic pathways involved in photosynthesis, antioxidant defense, and secondary metabolite biosynthesis. These findings provide molecular insights into beneficial plant–microbe interactions and support the development of sustainable strategies for ecosystem restoration in degraded environments. Full article
(This article belongs to the Special Issue Research Progress on Pathogenicity of Fungi in Crops—2nd Edition)
Show Figures

Figure 1

20 pages, 3600 KB  
Article
Functional Analyses of a Rhodobium marinum RH-AZ Genome and Its Application for Promoting the Growth of Rice Under Saline Stress
by Yang Gao, Cheng Xu, Tao Tang, Xiao Xie, Renyan Huang, Youlun Xiao, Xiaobin Shi, Huiying Hu, Yong Liu, Jing Peng and Deyong Zhang
Plants 2025, 14(16), 2516; https://doi.org/10.3390/plants14162516 - 13 Aug 2025
Cited by 1 | Viewed by 660
Abstract
Soil salinity stands among the most critical abiotic stressors, imposing severe limitations on global rice cultivation. Emerging evidence highlights the potential of beneficial microorganisms to enhance crop salt tolerance. In this study, a halotolerant bacterial strain, Rhodobium marinum RH-AZ (Gram-negative) was identified and [...] Read more.
Soil salinity stands among the most critical abiotic stressors, imposing severe limitations on global rice cultivation. Emerging evidence highlights the potential of beneficial microorganisms to enhance crop salt tolerance. In this study, a halotolerant bacterial strain, Rhodobium marinum RH-AZ (Gram-negative) was identified and analyzed. It exhibited exceptional survival at 9% (w/v) NaCl salinity. Whole-genome sequencing revealed a circular chromosome spanning 3,875,470 bp with 63.11% GC content, encoding 5534 protein-coding genes. AntiSMASH analysis predicted eight secondary metabolite biosynthetic gene clusters. Genomic annotation identified functional genes associated with nitrogen cycle coordination, phytohormone biosynthesis, micronutrient management and osmoprotection. Integrating genomic evidence with the existing literature suggests RH-AZ’s potential for enhancing rice salt tolerance and promoting the growth of rice plants. Subsequent physiological investigations revealed that the RH-AZ strain had significant growth-promoting effects on rice under high salinity stress. Compared with a non-inoculated control, RH-AZ-inoculated rice plants exhibited stem elongation and fresh biomass enhancement under salt stress conditions. The RH-AZ strain concurrently affected key stress mitigation biomarkers: it enhanced the activity of antioxidant enzymes including superoxide dismutase, peroxidase, catalase and ascorbate peroxidase, and the contents of proline and chlorophyll in plants, and reduced the content of malondialdehyde. These findings demonstrate that R. marinum RH-AZ, as a multifunctional bioinoculant, enhances rice salt tolerance by enhancing the stress responses of the plants, presenting a promising solution for sustainable agriculture in saline-affected ecosystems. Full article
(This article belongs to the Section Plant Protection and Biotic Interactions)
Show Figures

Figure 1

22 pages, 14611 KB  
Article
Transcriptomic and Metabolomic Insights into the Effects of Arbuscular Mycorrhizal Fungi on Root Vegetative Growth and Saline–Alkali Stress Response in Oat (Avena sativa L.)
by Xingzhe Wang, Xiaodan Ma, Senyuan Wang, Peng Zhang, Lu Sun, Zhenyu Jia, Yuehua Zhang, Qiuli Bao, Yuying Bao and Jie Wei
J. Fungi 2025, 11(8), 587; https://doi.org/10.3390/jof11080587 - 9 Aug 2025
Viewed by 1220
Abstract
Soil salinization limits the growth of agricultural crops in the world, requiring the use of methods to increase the tolerance of agricultural crops to salinity–alkali stress. Arbuscular mycorrhizal fungi (AMF) enhance plant stress adaptation through symbiosis and offer a promising strategy for remediation. [...] Read more.
Soil salinization limits the growth of agricultural crops in the world, requiring the use of methods to increase the tolerance of agricultural crops to salinity–alkali stress. Arbuscular mycorrhizal fungi (AMF) enhance plant stress adaptation through symbiosis and offer a promising strategy for remediation. However, in non-model crops such as oat (Avena sativa L.), research has mainly focused on physiological assessments, while the key genes and metabolic pathways involved in AMF-mediated growth and saline–alkali tolerance remain unclear. In this study, we employed integrated multi-omics and physiological analyses to explore the regulatory mechanisms of AMF in oats under normal and saline–alkali stress. The results indicated that AMF symbiosis significantly promoted oat growth and physiological performance under both normal and saline–alkali stress conditions. Compared to the non-inoculated group under normal conditions, AMF increased plant height and biomass by 8.5% and 15.3%, respectively. Under saline–alkali stress, AMF enhanced SPAD value and relative water content by 16.7% and 7.3%, reduced MDA content by 35.8%, increased soluble protein by 21.8%, and decreased proline by 13.3%. In addition, antioxidant enzyme activities (SOD, POD, and CAT) were elevated by 18.4%, 18.2%, and 14.8%, respectively. Transcriptomic analysis revealed that AMF colonization under saline–alkali stress induced about twice as many differentially expressed genes (DEGs) as under non-saline–alkali stressed conditions. These DEGs were primarily associated with Environmental Information Processing, Genetic Information Processing, and Metabolic Processes. According to metabolomic analysis, a total of 573 metabolites were identified across treatments, mainly comprising lipids (29.3%), organic compounds (36.8%), and secondary metabolites (21.5%). Integrated multi-omics analysis indicated that AMF optimized energy utilization and antioxidant defense by enhancing phenylpropanoid biosynthesis and amino acid metabolism pathways. This study provides new insights into how AMF may enhance oat growth and tolerance to saline–alkali stress. Full article
Show Figures

Figure 1

22 pages, 5809 KB  
Article
Multistrain Microbial Inoculant Enhances Yield and Medicinal Quality of Glycyrrhiza uralensis in Arid Saline–Alkali Soil and Modulate Root Nutrients and Microbial Diversity
by Jun Zhang, Xin Li, Peiyao Pei, Peiya Wang, Qi Guo, Hui Yang and Xian Xue
Agronomy 2025, 15(8), 1879; https://doi.org/10.3390/agronomy15081879 - 3 Aug 2025
Cited by 3 | Viewed by 1286
Abstract
Glycyrrhiza uralensis (G. uralensis), a leguminous plant, is an important medicinal and economic plant in saline–alkaline soils of arid regions in China. Its main bioactive components include liquiritin, glycyrrhizic acid, and flavonoids, which play significant roles in maintaining human health and [...] Read more.
Glycyrrhiza uralensis (G. uralensis), a leguminous plant, is an important medicinal and economic plant in saline–alkaline soils of arid regions in China. Its main bioactive components include liquiritin, glycyrrhizic acid, and flavonoids, which play significant roles in maintaining human health and preventing and adjuvantly treating related diseases. However, the cultivation of G. uralensis is easily restricted by adverse soil conditions in these regions, characterized by high salinity, high alkalinity, and nutrient deficiency. This study investigated the impacts of four multistrain microbial inoculants (Pa, Pb, Pc, Pd) on the growth performance and bioactive compound accumulation of G. uralensis in moderately saline–sodic soil. The aim was to screen the most beneficial inoculant from these strains, which were isolated from the rhizosphere of plants in moderately saline–alkaline soils of the Hexi Corridor and possess native advantages with excellent adaptability to arid environments. The results showed that inoculant Pc, comprising Pseudomonas silesiensis, Arthrobacter sp. GCG3, and Rhizobium sp. DG1, exhibited superior performance: it induced a 0.86-unit reduction in lateral root number relative to the control, while promoting significant increases in single-plant dry weight (101.70%), single-plant liquiritin (177.93%), single-plant glycyrrhizic acid (106.10%), and single-plant total flavonoids (107.64%). Application of the composite microbial inoculant Pc induced no significant changes in the pH and soluble salt content of G. uralensis rhizospheric soils. However, it promoted root utilization of soil organic matter and nitrate, while significantly increasing the contents of available potassium and available phosphorus in the rhizosphere. High-throughput sequencing revealed that Pc reorganized the rhizospheric microbial communities of G. uralensis, inducing pronounced shifts in the relative abundances of rhizospheric bacteria and fungi, leading to significant enrichment of target bacterial genera (Arthrobacter, Pseudomonas, Rhizobium), concomitant suppression of pathogenic fungi, and proliferation of beneficial fungi (Mortierella, Cladosporium). Correlation analyses showed that these microbial shifts were linked to improved plant nutrition and secondary metabolite biosynthesis. This study highlights Pc as a sustainable strategy to enhance G. uralensis yield and medicinal quality in saline–alkali ecosystems by mediating microbe–plant–nutrient interactions. Full article
(This article belongs to the Section Farming Sustainability)
Show Figures

Figure 1

19 pages, 4641 KB  
Article
The Hydrochemical Dynamics and Water Quality Evolution of the Rizhao Reservoir and Its Tributary Systems
by Qiyuan Feng, Youcheng Lv, Jianguo Feng, Weidong Lei, Yuqi Zhang, Mingyu Gao, Linghui Zhang, Baoqing Zhao, Dongliang Zhao and Kexin Lou
Water 2025, 17(15), 2224; https://doi.org/10.3390/w17152224 - 25 Jul 2025
Viewed by 832
Abstract
Rizhao Reservoir, Shandong Province, China, as a key regional water supply hub, provides water for domestic, industrial, and agricultural uses in and around Rizhao City by intercepting runoff, which plays a central role in guaranteeing water supply security and supporting regional development. This [...] Read more.
Rizhao Reservoir, Shandong Province, China, as a key regional water supply hub, provides water for domestic, industrial, and agricultural uses in and around Rizhao City by intercepting runoff, which plays a central role in guaranteeing water supply security and supporting regional development. This study systematically collected 66 surface water samples to elucidate the hydrochemical characteristics within the reservoir area, identify the principal influencing factors, and clarify the sources of dissolved ions, aiming to enhance the understanding of the prevailing water quality conditions. A systematic analysis of hydrochemical facies, solute provenance, and governing processes in the study area’s surface water was conducted, employing an integrated mathematical and statistical approach, comprising Piper trilinear diagrams, correlation analysis, and ionic ratios. Meanwhile, the entropy weight-based water quality index (EWQI) and irrigation water quality evaluation methods were employed to assess the surface water quality in the study area quantitatively. Analytical results demonstrate that the surface water system within the study area is classified as freshwater with circumneutral to slightly alkaline properties, predominantly characterized by Ca-HCO3 and Ca-Mg-SO4-Cl hydrochemical facies. The evolution of solute composition is principally governed by rock–water interactions, whereas anthropogenic influences and cation exchange processes exert comparatively minor control. Dissolved ions mostly originate from silicate rock weathering, carbonate rock dissolution, and sulfate mineral dissolution processes. Potability assessment via the entropy-weighted water quality index (EWQI) classifies surface waters in the study area as Grade I (Excellent), indicating compliance with drinking water criteria under defined boundary conditions. Irrigation suitability analysis confirms minimal secondary soil salinization risk during controlled agricultural application, with all samples meeting standards for direct irrigation use. Full article
(This article belongs to the Topic Human Impact on Groundwater Environment, 2nd Edition)
Show Figures

Figure 1

Back to TopTop