Abiotic Stress Alters the Nutritional, Metabolomic, and Glycomic Profiles of Piper auritum Kunth
Abstract
1. Introduction
2. Materials and Methods
2.1. Plant Management and Treatments
2.2. Proximate Characterization
2.3. Volatile Compounds
2.4. Total Phenolic Compounds and Flavonoids
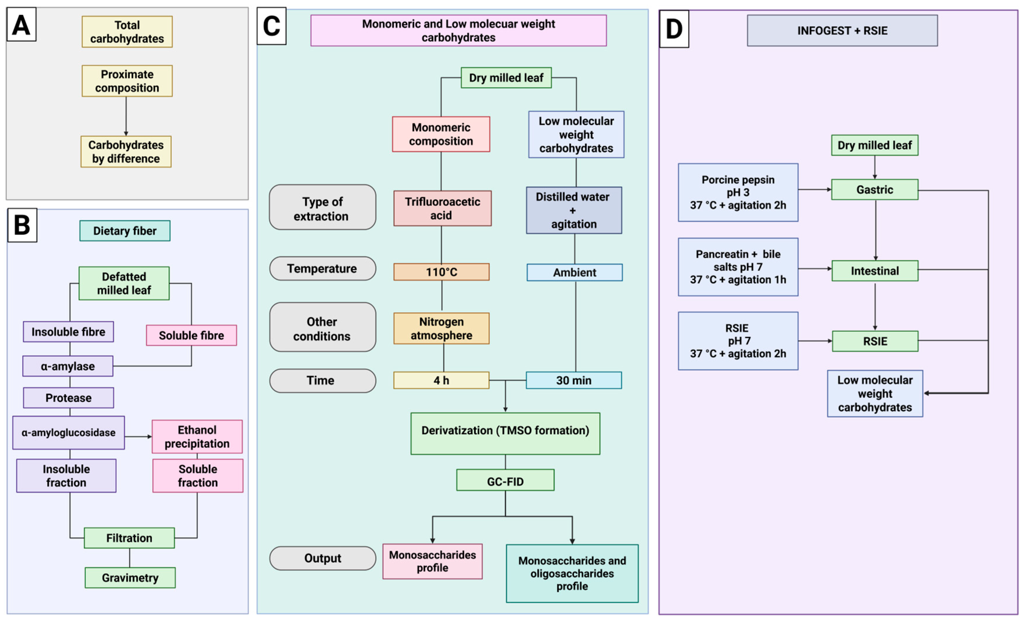
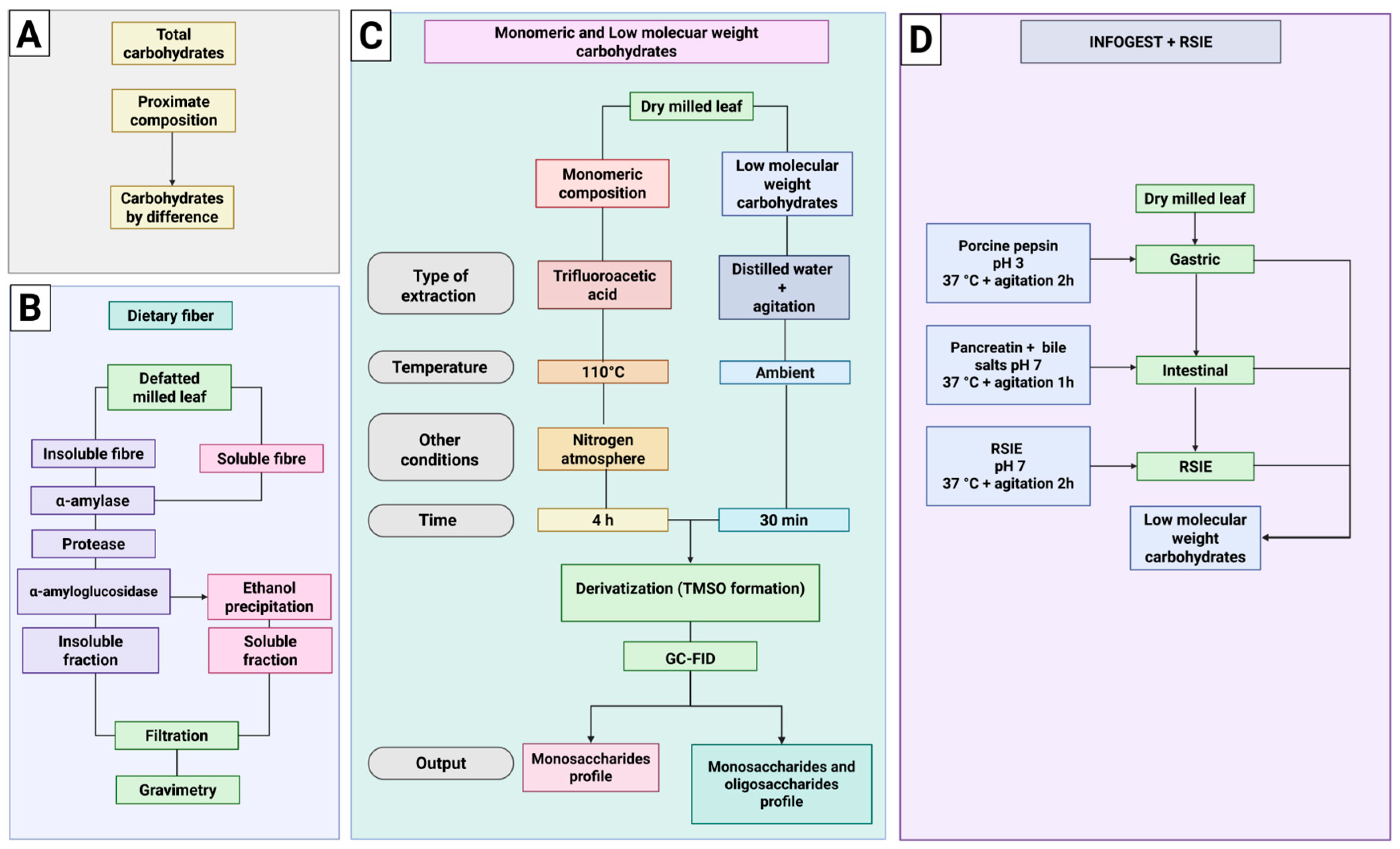
2.5. Carbohydrates Analysis
2.6. In Vitro Digestion
2.7. Antioxidant Capacity by DPPH and ABTS
2.8. Statistical Analysis
3. Results
3.1. Effect of Abiotic Stressors on Proximate Composition of P. auritum Leaves
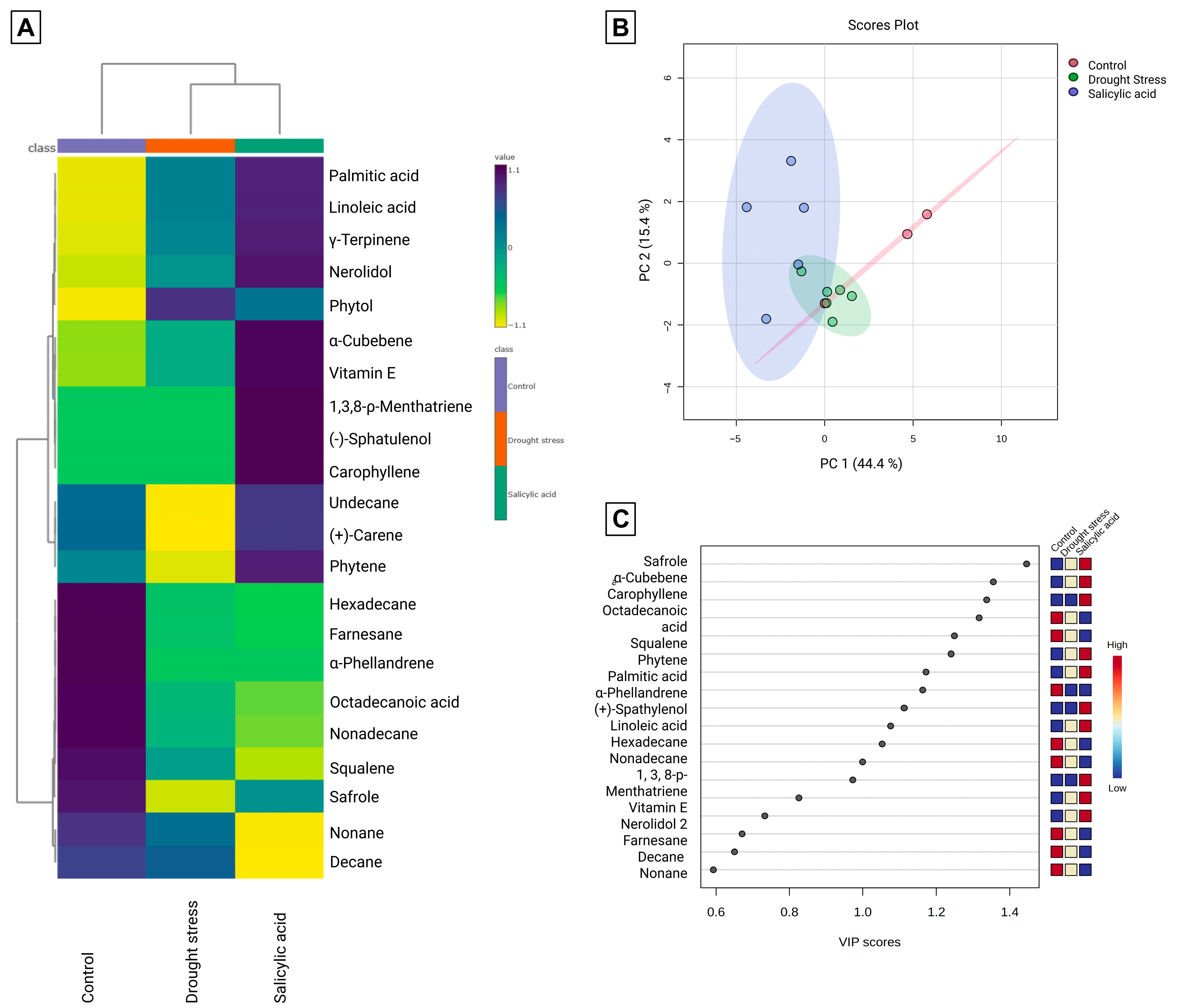
3.2. Metabolomic Profile of Volatile Compounds
3.3. Bioactive Composition
3.4. Carbohydrates
3.5. In Vitro Digestion
3.6. Antioxidant Activity
4. Conclusions
Supplementary Materials
Author Contributions
Funding
Institutional Review Board Statement
Informed Consent Statement
Data Availability Statement
Acknowledgments
Conflicts of Interest
References
- Food and Agriculture Organization of the United Nations (FAO); United Nations Children’s Fund (UNICEF); World Health Organization (WHO). Report of the Food and Agriculture Organization of the United Nations, the United Nations Children’s Fund and the World Health Organization on Food Security and Nutrition Data and Statistics (E/CN.3/2025/17). United Nations Statistical Commission, 56th Session. 2025. Available online: https://unstats.un.org/UNSDWebsite/statcom/session_56/documents/2025-17-FoodSecurityNutrition-E.pdf (accessed on 14 September 2025).
- Muluneh, M.G. Impact of Climate Change on Biodiversity and Food Security: A Global Perspective—A Review Article. Agric. Food Secur. 2021, 10, 36. [Google Scholar] [CrossRef]
- León-Sánchez, L.; Nicolás, E.; Prieto, I.; Nortes, P.; Maestre, F.T.; Querejeta, J.I. Altered Leaf Elemental Composition with Climate Change Is Linked to Reductions in Photosynthesis, Growth and Survival in a Semi-Arid Shrubland. J. Ecol. 2020, 108, 47–60. [Google Scholar] [CrossRef]
- Francini, A.; Giro, A.; Ferrante, A. Biochemical and Molecular Regulation of Phenylpropanoids Pathway under Abiotic Stresses. In Plant Signaling Molecules: Role and Regulation Under Stressful Environments; Elsevier: Amsterdam, The Netherlands, 2019; pp. 183–192. [Google Scholar] [CrossRef]
- Åhlberg, M.K. Wild Edible Plants: Ensuring Sustainable Food Security in an Era of Climate Change. Foods 2025, 14, 1611. [Google Scholar] [CrossRef]
- Powell, B.; Bhatt, I.D.; Mucioki, M.; Rana, S.; Rawat, S.; Kerr, R.B. The Need to Include Wild Foods in Climate Change Adaptation Strategies. Curr. Opin. Environ. Sustain. 2023, 63, 101302. [Google Scholar] [CrossRef]
- Dine, H.; Ardren, T.; Bascopé, G.; Báez, C.G. Famine Foods and Food Security in the Northern Maya Lowlands: Modern Lessons for Ancient Reconstructions. Anc. Mesoam. 2019, 30, 517–534. [Google Scholar] [CrossRef]
- Pascual-Mendoza, S.; Saynes-Vásquez, A.; Pérez-Herrera, A.; Meneses, M.E.; Coutiño-Hernández, D.; Sánchez-Medina, M.A. Nutritional Composition and Bioactive Compounds of Quelites Consumed by Indigenous Communities in the Municipality of Juquila Vijanos, Sierra Norte of Oaxaca, Mexico. Plant Foods Hum. Nutr. 2023, 78, 193–200. [Google Scholar] [CrossRef]
- Ramírez-Jiménez, A.K.; Domínguez-Hernández, E.; Peralta, A.C.; Mariscal-Moreno, R.M. Quelites: A Nutritional and Functional Food for Use in Dietary Therapy. In Improving Health and Nutrition Through Functional Foods: Benefits and Applications; Elsevier: Amsterdam, The Netherlands, 2025; pp. 101–125. [Google Scholar] [CrossRef]
- Salazar, C.; Zizumbo-Villarreal, D.; Brush, S.B.; Colunga-GarcíaMarín, P. El Horno Bajo Tierra (Píib) en las Tierras Bajas Mayas: El Análisis Etnobotánico Apoya su Uso Temprano. Econ. Bot. 2012, 66, 285–297. [Google Scholar] [CrossRef]
- Chico-Peralta, A.; Iglesias, D.; Chavez-Santoscoy, R.A.; Hinojosa-Álvarez, S.; Castrejón, A.; Angulo-Bejarano, P.I.; Sharma, A.; Dufoo-Hurtado, E.; Ramírez-Jiménez, A.K. Metabolomic and Transcriptomic Assessment of Piper auritum Kunth Leaves Provides Hints for Its Ethnomedical Bioactivity. S. Afr. J. Bot. 2025, 180, 52–62. [Google Scholar] [CrossRef]
- Bhaskar, R.; Xavier, L.S.E.; Udayakumaran, G.; Kumar, D.S.; Venkatesh, R.; Nagella, P. Biotic Elicitors: A Boon for the in vitro Production of Plant Secondary Metabolites. Plant Cell Tissue Organ Cult. 2021, 149, 7–24. [Google Scholar] [CrossRef]
- Mao, R.; Wang, L.; Qiu, D.; Zhang, X.; ul Malook, S.; Maqbool, S.; Hafeez, M.; Karunarathna, S.C.; Suwannarach, N. Molecular and Biochemical Mechanisms of Elicitors in Pest Resistance. Life 2022, 12, 844. [Google Scholar] [CrossRef]
- Fangel, J.U.; Jones, C.Y.; Ulvskov, P.; Harholt, J.; Willats, W.G.T. Analytical Implications of Different Methods for Preparing Plant Cell Wall Material. Carbohydr. Polym. 2021, 261, 117866. [Google Scholar] [CrossRef]
- FAO. Climate Change, Biodiversity and Nutrition Nexus—Evidence and Emerging Policy and Programming Opportunities; FAO: Rome, Italy, 2021; pp. 1–74. [Google Scholar]
- Brodkorb, A.; Egger, L.; Alminger, M.; Alvito, P.; Assunção, R.; Ballance, S.; Bohn, T.; Bourlieu-Lacanal, C.; Boutrou, R.; Carrière, F.; et al. INFOGEST Static In Vitro Simulation of Gastrointestinal Food Digestion. Nat. Protoc. 2019, 14, 991–1014. [Google Scholar] [CrossRef]
- Gallego-Lobillo, P.; Ferreira-Lazarte, A.; Hernández-Hernández, O.; Villamiel, M. In vitro Digestion of Polysaccharides: INFOGEST Protocol and Use of Small Intestinal Extract from Rat. Food Res. Int. 2021, 140, 110054. [Google Scholar] [CrossRef]
- Kurzyna-Szklarek, M.; Cybulska, J.; Zdunek, A. Analysis of the Chemical Composition of Natural Carbohydrates—An Overview of Methods. Food Chem. 2022, 394, 133466. [Google Scholar] [CrossRef]
- Suarez, C.; Cheang, S.E.; Larke, J.A.; Jiang, J.; Weng, C.Y.C.; Stacy, A.; Couture, G.; Chen, Y.; Bacalzo, N.P.; Smilowitz, J.T.; et al. Development of a Comprehensive Food Glycomic Database and Its Application: Associations between Dietary Carbohydrates and Insulin Resistance. Food Chem. 2025, 473, 142977. [Google Scholar] [CrossRef]
- AOAC International. Official Methods of Analysis of AOAC International, 21st ed.; AOAC International: Rockville, MD, USA, 2019. [Google Scholar]
- Oomah, B.D.; Cardador-Martínez, A.; Loarca-Piña, G. Phenolics and Antioxidative Activities in Common Beans (Phaseolus vulgaris L.). J. Sci. Food Agric. 2005, 85, 935–942. [Google Scholar] [CrossRef]
- Muñoz-Almagro, N.; Montilla, A.; Moreno, F.J.; Villamiel, M. Modification of Citrus and Apple Pectin by Power Ultrasound: Effects of Acid and Enzymatic Treatment. Ultrason. Sonochem. 2017, 38, 807–819. [Google Scholar] [CrossRef]
- Fukumoto, L.R.; Mazza, G. Assessing Antioxidant and Prooxidant Activities of Phenolic Compounds. J. Agric. Food Chem. 2000, 48, 3597–3604. [Google Scholar] [CrossRef]
- Pacheco-Hernández, Y.; Villa-Ruano, N.; Cruz-Duran, R.; Becerra-Martínez, E.; Lozoya-Gloria, E. 1H-NMR Metabolomics Profiling and Volatile Content of ‘Hoja Santa’ (Piper auritum Kunth): A Millenary Edible Plant Consumed in Mexico. Chem. Biodivers. 2022, 19, e202200667. [Google Scholar] [CrossRef]
- Gu, H.; Wang, Y.; Xie, H.; Qiu, C.; Zhang, S.; Xiao, J.; Li, H.; Chen, L.; Li, X.; Ding, Z. Drought Stress Triggers Proteomic Changes Involving Lignin, Flavonoids and Fatty Acids in Tea Plants. Sci. Rep. 2020, 10, 15504. [Google Scholar] [CrossRef]
- Mumivand, H.; Ebrahimi, A.; Morshedloo, M.R.; Shayganfar, A. Water Deficit Stress Changes in Drug Yield, Antioxidant Enzymes Activity and Essential Oil Quality and Quantity of Tarragon (Artemisia dracunculus L.). Ind. Crops Prod. 2021, 164, 113381. [Google Scholar] [CrossRef]
- Nenadis, N.; Wang, L.F.; Tsimidou, M.; Zhang, H.Y. Estimation of Scavenging Activity of Phenolic Compounds Using the ABTS•+ Assay. J. Agric. Food Chem. 2004, 52, 4669–4674. [Google Scholar] [CrossRef]
- Pacheco-Hernández, Y.; Lozoya-Gloria, E.; Becerra-Martínez, E.; Villa-Ruano, N. Nutraceutical Potential of Seven “Quelites” Harvested in the Northern Highlands of Puebla-México. Horticulturae 2023, 9, 18. [Google Scholar] [CrossRef]
- Gorni, P.H.; Pacheco, A.C.; Moro, A.L.; Silva, J.F.A.; Moreli, R.R.; de Miranda, G.R.; Pelegrini, J.M.; Spera, K.D.; Bronzel, J.L.; da Silva, R.M.G. Salicylic Acid Foliar Application Increases Biomass, Nutrient Assimilation, Primary Metabolites and Essential Oil Content in Achillea millefolium L. Sci. Hortic. 2020, 270, 109436. [Google Scholar] [CrossRef]
- Moncada, E.; Bulut, N.; Li, S.; Johnson, T.; Hamaker, B.; Reddivari, L. Dietary Fiber’s Physicochemical Properties and Gut Bacterial Dysbiosis Determine Fiber Metabolism in the Gut. Nutrients 2024, 16, 2446. [Google Scholar] [CrossRef]
- Nasrollahi, V.; Mirzaie-Asl, A.; Piri, K.; Nazeri, S.; Mehrabi, R. The Effect of Drought Stress on the Expression of Key Genes Involved in the Biosynthesis of Triterpenoid Saponins in Liquorice (Glycyrrhiza glabra). Phytochemistry 2014, 103, 32–40. [Google Scholar] [CrossRef]
- Alizadeh, A.; Moghaddam, M.; Asgharzade, A.; Sourestani, M.M. Phytochemical and Physiological Response of Satureja hortensis L. to Different Irrigation Regimes and Chitosan Application. Ind. Crops Prod. 2020, 158, 112990. [Google Scholar] [CrossRef]
- Conde-Hernández, L.A.; Guerrero-Beltrán, J.Á. Total Phenolics and Antioxidant Activity of Piper auritum and Porophyllum ruderale. Food Chem. 2014, 142, 455–460. [Google Scholar] [CrossRef]
- Chacón-Fuentes, M.; Parra, L.; Lizama, M.; Seguel, I.; Urzúa, A.; Quiroz, A. Plant Flavonoid Content Modified by Domestication. Environ. Entomol. 2017, 46, 1080–1089. [Google Scholar] [CrossRef]
- Fernández, M.D.S.; Hernández-Ochoa, F.; Carmona-Hernández, O.; Luna-Rodríguez, M.; Barrientos-Salcedo, C.; Asselin, H.; Lozada-García, J.A. Chitosan-Induced Production of Secondary Metabolites in Plant Extracts of Piper auritum, and the in vitro Fungicidal Activity against Fusarium oxysporum f. sp. vanillae. Rev. Mex. Fitopatol. 2021, 39, 198–206. [Google Scholar] [CrossRef]
- Stasińska-Jakubas, M.; Dresler, S.; Strzemski, M.; Rubinowska, K.; Hawrylak-Nowak, B. Differentiated Response of Hypericum perforatum to Foliar Application of Selected Metabolic Modulators: Elicitation Potential of Chitosan, Selenium, and Salicylic Acid Mediated by Redox Imbalance. Phytochemistry 2024, 227, 114231. [Google Scholar] [CrossRef]
- Kianersi, F.; Abdollahi, M.R.; Mirzaie-Asl, A.; Dastan, D.; Rasheed, F. Identification and Tissue-Specific Expression of Rutin Biosynthetic Pathway Genes in Capparis spinosa Elicited with Salicylic Acid and Methyl Jasmonate. Sci. Rep. 2020, 10, 8884. [Google Scholar] [CrossRef]
- Wei, X.; Vrieling, K.; Kim, H.K.; Mulder, P.P.J.; Klinkhamer, P.G.L. Application of Methyl Jasmonate and Salicylic Acid Lead to Contrasting Effects on the Plant’s Metabolome and Herbivory. Plant Sci. 2021, 303, 110784. [Google Scholar] [CrossRef]
- Dong, C.J.; Wang, X.L.; Shang, Q.M. Salicylic Acid Regulates Sugar Metabolism That Confers Tolerance to Salinity Stress in Cucumber Seedlings. Sci. Hortic. 2011, 129, 629–636. [Google Scholar] [CrossRef]
- Franco-Navarro, J.D.; Padilla, Y.G.; Álvarez, S.; Calatayud, Á.; Colmenero-Flores, J.M.; Gómez-Bellot, M.J.; Hernández, J.A.; Martínez-Alcalá, I.; Penella, C.; Pérez-Pérez, J.G.; et al. Advancements in Water-Saving Strategies and Crop Adaptation to Drought: A Comprehensive Review. Physiol. Plant. 2025, 177, e70332. [Google Scholar] [CrossRef]
- Li, T.; Zhang, Y.; Liu, Y.; Li, X.; Hao, G.; Han, Q.; Dirk, L.M.A.; Downie, A.B.; Ruan, Y.L.; Wang, J.; et al. Raffinose Synthase Enhances Drought Tolerance through Raffinose Synthesis or Galactinol Hydrolysis in Maize and Arabidopsis Plants. J. Biol. Chem. 2020, 295, 8064–8077. [Google Scholar] [CrossRef]
- Li, P.; Li, Y.J.; Zhang, F.J.; Zhang, G.Z.; Jiang, X.Y.; Yu, H.M.; Hou, B.K. The Arabidopsis UDP-Glycosyltransferases UGT79B2 and UGT79B3 Contribute to Cold, Salt and Drought Stress Tolerance via Modulating Anthocyanin Accumulation. Plant J. 2017, 89, 85–103. [Google Scholar] [CrossRef]
- Zhou, Q.; Gao, J.; Sun, X.; Liang, Y.; Ye, M.; Liang, D.; Ling, C.; Fang, B. Characterization of Polysaccharides from Fresh Tea Leaves in Simulated Gastrointestinal Digestion and Gut Microbiome Fermentation. Foods 2024, 13, 1561. [Google Scholar] [CrossRef]
- Zhong, Q.; Hu, H.; Fan, B.; Zhu, C.; Chen, Z. Biosynthesis and Roles of Salicylic Acid in Balancing Stress Response and Growth in Plants. Int. J. Mol. Sci. 2021, 22, 11672. [Google Scholar] [CrossRef]
- Borniego, M.L.; Molina, M.C.; Guiamét, J.J.; Martinez, D.E. Physiological and Proteomic Changes in the Apoplast Accompany Leaf Senescence in Arabidopsis. Front. Plant Sci. 2020, 10, 1635. [Google Scholar] [CrossRef]
- Nekvapil, J.; Sumczynski, D.; Salek, R.N.; Bučková, M. The Release of Organic Acids and Low Molecular Weight Carbohydrates from Matcha Tea after in vitro Digestion. Nutrients 2024, 16, 4058. [Google Scholar] [CrossRef]
- Amorim, C.; Silvério, S.C.; Cardoso, B.B.; Alves, J.I.; Pereira, M.A.; Rodrigues, L.R. In Vitro Fermentation of Raffinose to Unravel Its Potential as Prebiotic Ingredient. LWT 2020, 126, 109322. [Google Scholar] [CrossRef]
- Perez Gutierrez, R.M. Antidiabetic and Antioxidant Properties, and α-Amylase and α-Glucosidase Inhibition Effects of Triterpene Saponins from Piper auritum. Food Sci. Biotechnol. 2016, 25, 229–239. [Google Scholar] [CrossRef]
- Napoleão, T.A.; Soares, G.; Vital, C.E.; Bastos, C.; Castro, R.; Loureiro, M.E.; Giordano, A. Methyl Jasmonate and Salicylic Acid Are Able to Modify Cell Wall but Only Salicylic Acid Alters Biomass Digestibility in the Model Grass Brachypodium distachyon. Plant Sci. 2017, 263, 46–54. [Google Scholar] [CrossRef]
- Rumpf, J.; Burger, R.; Schulze, M. Statistical Evaluation of DPPH, ABTS, FRAP, and Folin–Ciocalteu Assays to Assess the Antioxidant Capacity of Lignins. Int. J. Biol. Macromol. 2023, 233, 123470. [Google Scholar] [CrossRef]
- Ninkuu, V.; Zhang, L.; Yan, J.; Fu, Z.; Yang, T.; Zeng, H. Biochemistry of Terpenes and Recent Advances in Plant Protection. Int. J. Mol. Sci. 2021, 22, 5710. [Google Scholar] [CrossRef]
- Apak, R.; Özyürek, M.; Güçlü, K.; Çapanoğlu, E. Antioxidant Activity/Capacity Measurement. 1. Classification, Physicochemical Principles, Mechanisms, and Electron Transfer (ET)-Based Assays. J. Agric. Food Chem. 2016, 64, 997–1027. [Google Scholar] [CrossRef]
- Samaniego Sánchez, C.; Troncoso González, A.M.; García-Parrilla, M.C.; Quesada Granados, J.J.; López García de la Serrana, H.; López Martínez, M.C. Different Radical Scavenging Tests in Virgin Olive Oil and Their Relation to the Total Phenol Content. Anal. Chim. Acta 2007, 593, 103–107. [Google Scholar] [CrossRef]







| Lipids | Protein | Ash | Carbohydrate | Soluble Fiber | Insoluble Fiber | ||
|---|---|---|---|---|---|---|---|
| Baseline | Ct | 7.08 ± 0.80 A/a | 1.25 ± 0.11 B/a | 13.61 ± 0.29 B/b | 78.05 ± 1.10 A/a | 23.96 ± 0.90 B/b | 41.78 ± 0.76 B/a |
| SA | 5.25 ± 1.92 A/a | 1.90 ± 0.41 A/a | 15.13 ± 0.80 A/a | 77.72 ± 3.13 A/a | 34.51 ± 1. 15 A/a | 43.75 ± 0.79 B/a | |
| DS | 6.88 ± 1.28 A/a | 1.96 ± 0.45 A/a | 16.44 ± 2.85 A/a | 74.7± 1.13 A/b | 20.53 ± 0.97 B/a | 49.70 ± 1.69 A/a | |
| Final | Ct | 7.16 ± 1.32 A/a | 1.58 ± 0.30 B/a | 18.12 ± 0.19 A/a | 73.21 ± 1.71 B/b | 29.65 ± 4.31 A/a | 35.04 ± 4.12 A/a |
| SA | 6.29 ± 1.79 A/a | 1.59 ± 0.48 B/a | 14.73 ± 0.22 B/a | 77.40 ± 2.24 A/a | 31.08 ± 2.25 A/a | 41.92 ± 2.86 A/a | |
| DS | 6.14 ± 0.44 A/a | 2.09 ± 0.2 A/a | 14.78 ± 0.20 B/a | 76.98 ± 0.36 A/a | 20.26 ± 1.43 B/a | 42.95 ± 0.48 A/b |
Disclaimer/Publisher’s Note: The statements, opinions and data contained in all publications are solely those of the individual author(s) and contributor(s) and not of MDPI and/or the editor(s). MDPI and/or the editor(s) disclaim responsibility for any injury to people or property resulting from any ideas, methods, instructions or products referred to in the content. |
© 2025 by the authors. Licensee MDPI, Basel, Switzerland. This article is an open access article distributed under the terms and conditions of the Creative Commons Attribution (CC BY) license (https://creativecommons.org/licenses/by/4.0/).
Share and Cite
Chico-Peralta, A.; Villamiel, M.; Angulo-Bejarano, P.I.; Ramírez-Jiménez, A.K. Abiotic Stress Alters the Nutritional, Metabolomic, and Glycomic Profiles of Piper auritum Kunth. Foods 2025, 14, 3543. https://doi.org/10.3390/foods14203543
Chico-Peralta A, Villamiel M, Angulo-Bejarano PI, Ramírez-Jiménez AK. Abiotic Stress Alters the Nutritional, Metabolomic, and Glycomic Profiles of Piper auritum Kunth. Foods. 2025; 14(20):3543. https://doi.org/10.3390/foods14203543
Chicago/Turabian StyleChico-Peralta, Adriana, Mar Villamiel, Paola Isabel Angulo-Bejarano, and Aurea K. Ramírez-Jiménez. 2025. "Abiotic Stress Alters the Nutritional, Metabolomic, and Glycomic Profiles of Piper auritum Kunth" Foods 14, no. 20: 3543. https://doi.org/10.3390/foods14203543
APA StyleChico-Peralta, A., Villamiel, M., Angulo-Bejarano, P. I., & Ramírez-Jiménez, A. K. (2025). Abiotic Stress Alters the Nutritional, Metabolomic, and Glycomic Profiles of Piper auritum Kunth. Foods, 14(20), 3543. https://doi.org/10.3390/foods14203543

