Unraveling the Saline–Alkali–Tolerance Mystery of Leymus chinensis Nongjing–4: Insights from Integrated Transcriptome and Metabolome Analysis
Abstract
1. Introduction
2. Results
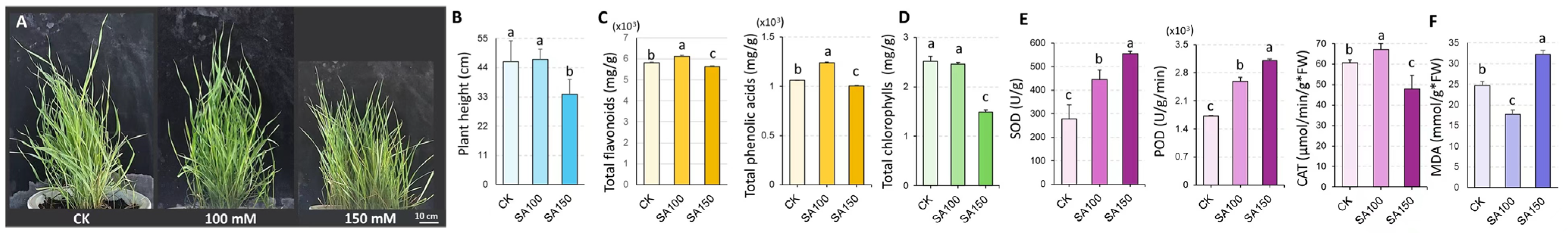
2.1. Growth Performance and Physiological Activities of Leymus chinensis Under Saline–Alkali Stress
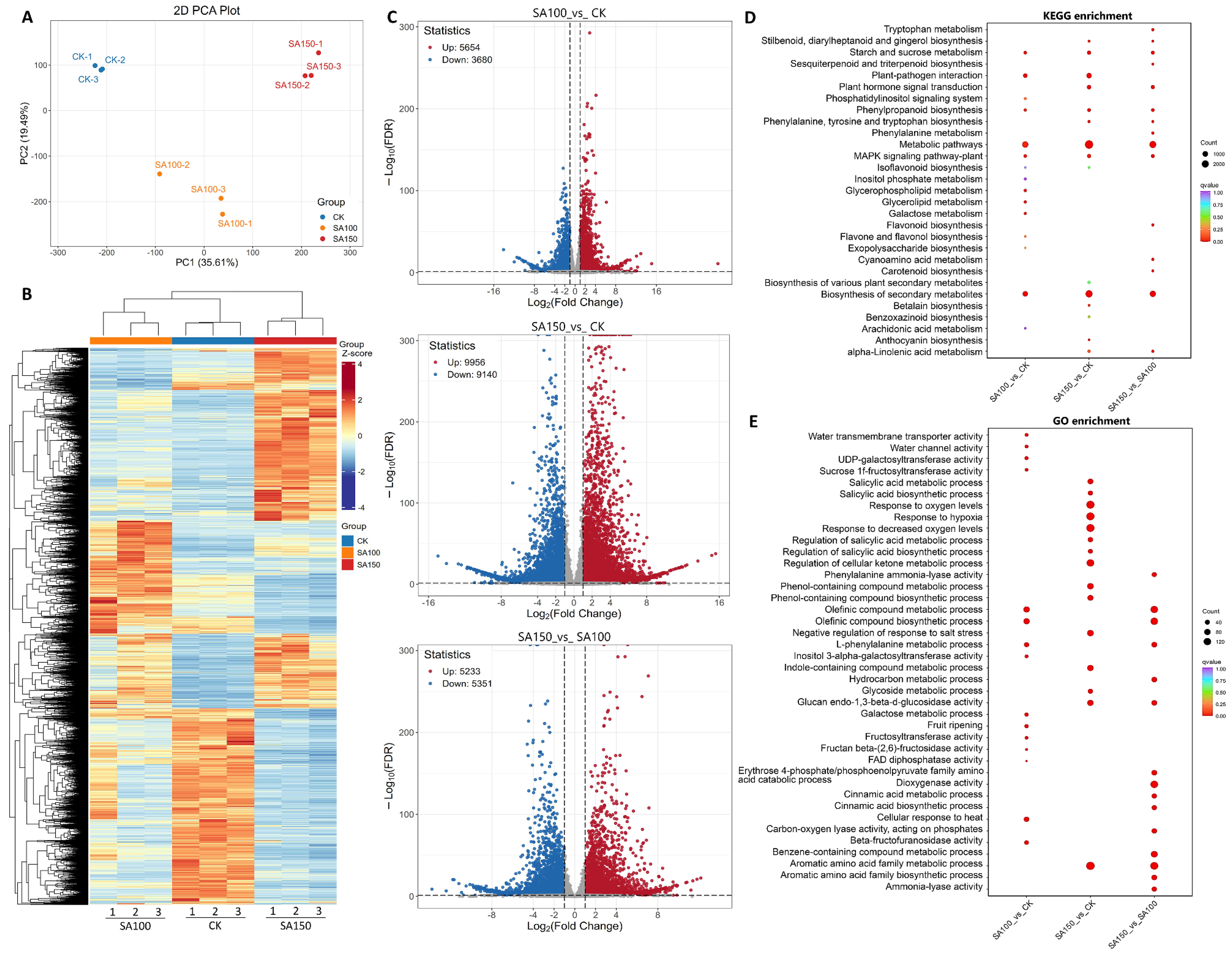
2.2. Transcriptomic Analysis of Leymus chinensis Under Saline–Alkali Stress
2.3. Widely Targeted Metabolomics Analysis of Differentially Accumulated Metabolites
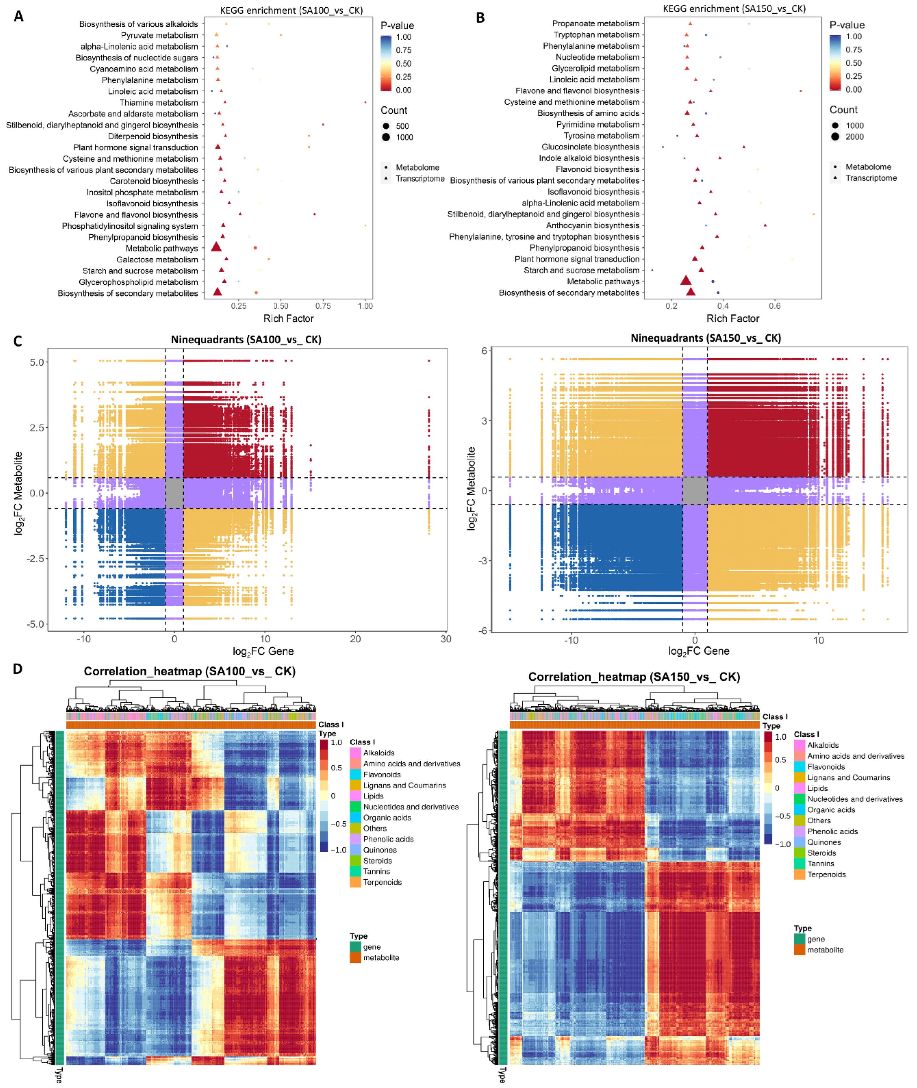
2.4. Combined Transcriptome and Metabolome Analysis of Saline–Alkali Stress Response in NQ–4 Leaves
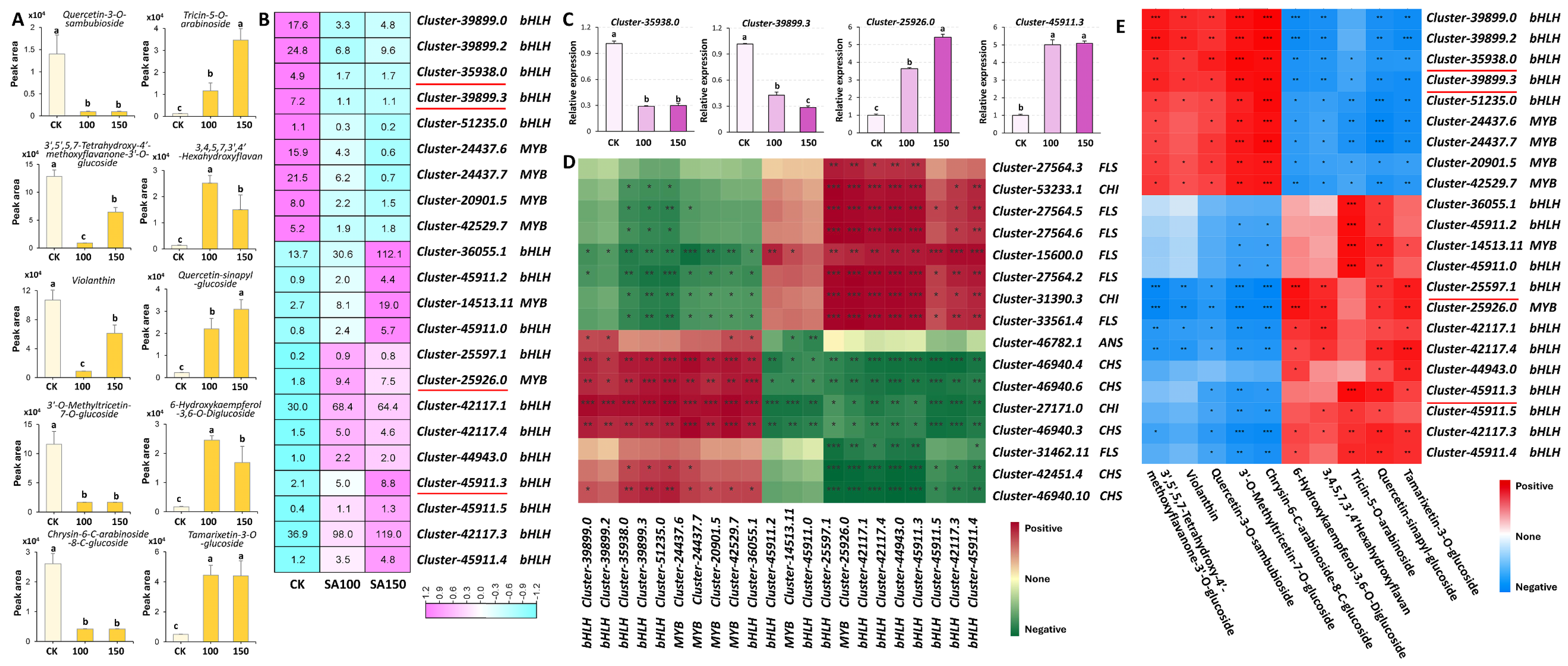
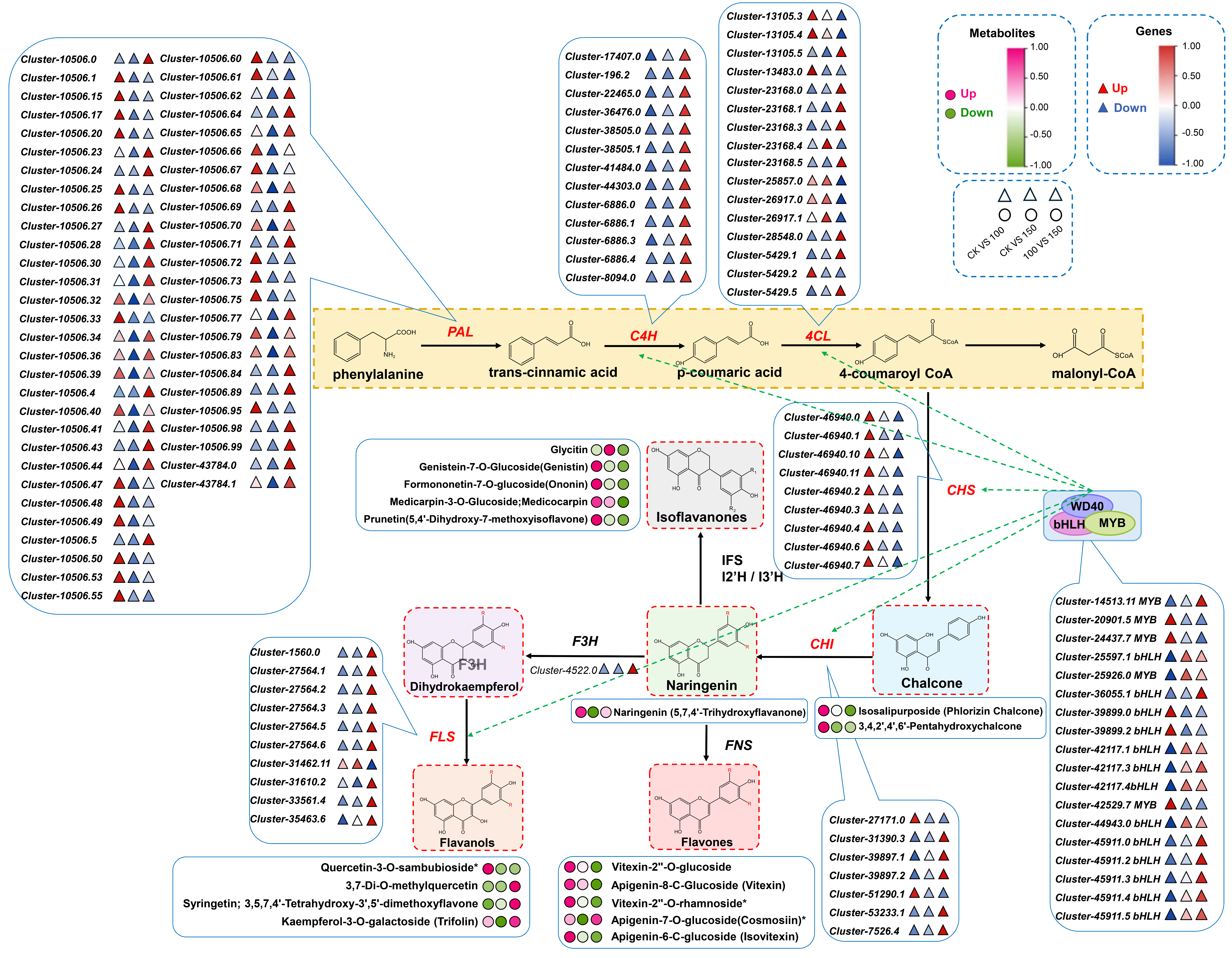
2.5. Change Patterns of Flavonoids Under Saline–Alkali Stress
2.6. Identification of Candidate Genes Encoding Synthetic Enzyme and Transcription Factor Genes Involved in Flavonoid Biosynthesis Under Saline–Alkali Stress
3. Discussion
3.1. Dual–Effect of Saline–Alkali Stress on the Growth of Leymus chinensis NQ–4
3.2. Transcriptome and Metabolome Analyses Reveal the Synergistic Adaptations in Metabolism and Signaling in L. chinensis NQ–4 Under Saline–Alkali Stress
3.3. Flavonoid Synthesis Pathway and Its Transcriptional Regulatory Network Responsive to Saline–Alkali Stress
3.4. Stress Adaptation Capacity and Ecological Restoration Significance of Leymus chinensis
3.5. Research Limitations and Prospects
4. Materials and Methods
4.1. Materials and Treatment
4.2. Determination of Antioxidant Properties
4.3. Determination of Total Flavonoids and Phenolic Acids
4.4. Transcriptome Sequencing and Analysis
4.5. Metabolomic Detection and Analysis
4.6. Combined Omics Analysis
5. Conclusions
Supplementary Materials
Author Contributions
Funding
Data Availability Statement
Conflicts of Interest
References
- Chen, Y.; Zhang, W.-Y.; Wang, M.; Zhang, J.-H.; Chen, M.-X.; Zhu, F.-Y.; Song, T. Integrated approaches for managing soil salinization: Detection, mitigation, and sustainability. Plant Physiol. Biochem. 2025, 229, 110484. [Google Scholar] [CrossRef] [PubMed]
- Du, Y.; Liu, X.; Zhang, L.; Zhou, W. Drip irrigation in agricultural saline–alkali land controls soil salinity and improves crop yield: Evidence from a global meta–analysis. Sci. Total Environ. 2023, 880, 163226. [Google Scholar] [CrossRef]
- Egamberdieva, D.; Wirth, S.; Bellingrath-Kimura, S.D.; Mishra, J.; Arora, N.K. Salt–Tolerant Plant Growth Promoting Rhizobacteria for Enhancing Crop Productivity of Saline Soils. Front. Microbiol. 2019, 10, 2791. [Google Scholar] [CrossRef]
- Khoso, M.A.; Wang, M.; Zhou, Z.; Huang, Y.; Li, S.; Zhang, Y.; Qian, G.; Ko, S.N.; Pang, Q.; Liu, C.; et al. Bacillus altitudinis AD13−4 Enhances Saline–Alkali Stress Tolerance of Alfalfa and Affects Composition of Rhizosphere Soil Microbial Community. Int. J. Mol. Sci. 2024, 25, 5785. [Google Scholar] [CrossRef]
- Huang, J.; Shang, Y.; Chen, Y.; Xu, L.; Yang, Y.; Zhao, X. Analysis of Research Trends and Comprehensive Utilization Solutions for Saline–Alkali Land. Sustainability 2025, 17, 5202. [Google Scholar] [CrossRef]
- Sagervanshi, A.; Naeem, A.; Kaiser, H.; Pitann, B.; Mühling, K.H. Early growth reduction in Vicia faba L. under alkali salt stress is mainly caused by excess bicarbonate and related to citrate and malate over accumulation. Environ. Exp. Bot. 2021, 192, 104636. [Google Scholar] [CrossRef]
- Cao, Y.; Hao, F.; Li, J.; Zhang, B.; Li, Z.; Liu, T.; Gao, Y.; Niu, X.; Liu, X.; Zhang, H.; et al. Integrated Transcriptome and Metabolome Analyses Reveal Complex Oxidative Damage Mechanisms in Rice Seedling Roots Under Different Carbonate Stresses. Antioxidants 2025, 14, 658. [Google Scholar] [CrossRef] [PubMed]
- Qian, G.; Wang, M.; Wang, X.; Liu, K.; Li, Y.; Bu, Y.; Li, L. Integrated Transcriptome and Metabolome Analysis of Rice Leaves Response to High Saline–Alkali Stress. Int. J. Mol. Sci. 2023, 24, 4062. [Google Scholar] [CrossRef]
- Zhang, R.; Zhang, H.; Wang, L.; Zeng, Y. Effect of salt–alkali stress on seed germination of the halophyte Halostachys caspica. Sci. Rep. 2024, 14, 13199. [Google Scholar] [CrossRef] [PubMed]
- Wang, Y.; Jie, W.; Peng, X.; Hua, X.; Yan, X.; Zhou, Z.; Lin, J. Physiological Adaptive Strategies of Oil Seed Crop Ricinus communis Early Seedlings (Cotyledon vs. True Leaf) Under Salt and Alkali Stresses: From the Growth, Photosynthesis and Chlorophyll Fluorescence. Front. Plant Sci. 2019, 9, 1939. [Google Scholar] [CrossRef]
- Qian, G.; Wang, M.; Zhou, J.; Wang, X.; Zhang, Y.; Liu, Y.; Zhu, P.; Han, L.; Li, X.; Liu, C.; et al. Analysis of widely targeted metabolites of quinoa sprouts (Chenopodium quinoa Willd.) under saline–alkali stress provides new insights into nutritional value. Food Chem. 2024, 448, 138575. [Google Scholar] [CrossRef]
- Guo, J.; Lu, X.; Tao, Y.; Guo, H.; Min, W. Comparative Ionomics and Metabolic Responses and Adaptive Strategies of Cotton to Salt and Alkali Stress. Front. Plant Sci. 2022, 13, 871387. [Google Scholar] [CrossRef]
- Waheed, A.; Zhuo, L.; Wang, M.; Hailiang, X.; Tong, Z.; Wang, C.; Aili, A. Integrative mechanisms of plant salt tolerance: Biological pathways, phytohormonal regulation, and technological innovations. Plant Stress 2024, 14, 100652. [Google Scholar] [CrossRef]
- Nidhi; Iqbal, N.; Khan, N.A. Synergistic effects of phytohormones and membrane transporters in plant salt stress mitigation. Plant Physiol. Biochem. 2025, 221, 109685. [Google Scholar] [CrossRef]
- Wei, H.; He, W.; Mao, X.; Liao, S.; Wang, Q.; Wang, Z.; Tang, M.; Xu, T.; Chen, H. Arbuscular mycorrhizal fungi and exogenous Ca2+ application synergistically enhance salt and alkali resistance in perennial ryegrass through diverse adaptive strategies. Microbiol. Res. 2024, 289, 127906. [Google Scholar] [CrossRef] [PubMed]
- Nadarajah, K.K. ROS Homeostasis in Abiotic Stress Tolerance in Plants. Int. J. Mol. Sci. 2020, 21, 5208. [Google Scholar] [CrossRef] [PubMed]
- de Souza-Vieira, Y.; Felix-Mendes, E.; Galhego, V.; Bastos, G.A.; Felix-Cordeiro, T.; Ding, X.; Zhang, Y.; Corrêa, R.L.; Wang, X.; Sachetto-Martins, G.; et al. Euphorbiaceae superoxide dismutase, catalase, and glutathione peroxidase as clues to better comprehend high drought tolerance in castor bean. Ind. Crops Prod. 2024, 222, 119510. [Google Scholar] [CrossRef]
- Punia, H.; Tokas, J.; Malik, A.; Bajguz, A.; El-Sheikh, M.A.; Ahmad, P. Ascorbate–Glutathione Oxidant Scavengers, Metabolome Analysis and Adaptation Mechanisms of Ion Exclusion in Sorghum under Salt Stress. Int. J. Mol. Sci. 2021, 22, 13249. [Google Scholar] [CrossRef]
- Li, M.; Guo, P.; Nan, N.; Ma, A.; Liu, W.; Wang, T.-J.; Yun, D.-J.; Xu, Z.-Y. Plasma membrane–localized H+–ATPase OsAHA3 functions in saline–alkaline stress tolerance in rice. Plant Cell Rep. 2023, 43, 9. [Google Scholar] [CrossRef]
- Cao, K.; Sun, Y.; Zhang, X.; Zhao, Y.; Bian, J.; Zhu, H.; Wang, P.; Gao, B.; Sun, X.; Hu, M.; et al. The miRNA–mRNA regulatory networks of the response to NaHCO3 stress in industrial hemp (Cannabis sativa L.). BMC Plant Biol. 2023, 23, 509. [Google Scholar] [CrossRef]
- Potestio, S.; Giannelli, G.; Degola, F.; Vamerali, T.; Fragni, R.; Cocconi, E.; Sandei, L.; Visioli, G. Salt stress mitigation and improvement in fruit nutritional characteristics of tomato plants: New opportunities from the exploitation of a halotorelant Agrobacterium strain. Plant Stress 2024, 13, 100558. [Google Scholar] [CrossRef]
- Chen, S.; Zhou, Q.; Feng, Y.; Dong, Y.; Zhang, Z.; Wang, Y.; Liu, W. Responsive mechanism of Hemerocallis citrina Baroni to complex saline–alkali stress revealed by photosynthetic characteristics and antioxidant regulation. Plant Cell Rep. 2024, 43, 176. [Google Scholar] [CrossRef] [PubMed]
- Guo, W.; Sun, Y.; Chai, J.; Liu, L.; Li, J.; Ren, Y.; Guo, C. MsAREB1 enhances combined cold and saline–alkali stress tolerance by promoting ascorbic acid biosynthesis in alfalfa. Plant Biotechnol. J. 2025, 23, 3349–3362. [Google Scholar] [CrossRef] [PubMed]
- Parveen, Z.; Zaidi, S.; Bajguz, A.; Arif, Y.; Hayat, S. Comprehensive Insights into Flavonoids: Biosynthesis, Stress Modulation, and Plant Growth Regulation. J. Plant Growth Regul. 2025, 44, 6333–6352. [Google Scholar] [CrossRef]
- Ma, S.; Lv, L.; Meng, C.; Zhang, C.; Li, Y. Integrative Analysis of the Metabolome and Transcriptome of Sorghum bicolor Reveals Dynamic Changes in Flavonoids Accumulation under Saline–Alkali Stress. J. Agric. Food Chem. 2020, 68, 14781–14789. [Google Scholar] [CrossRef]
- Feng, K.; Chen, C.; Chen, Y.; Di, J.; Feng, T.; Zhuge, J. Targeted–metabolome and transcriptome analysis revealed the mechanisms by which jasmonate and flavonoids regulate Ginkgo biloba adaptation to high–dose NaCl stress. Ind. Crops Prod. 2025, 234, 121492. [Google Scholar] [CrossRef]
- Zhang, D.; Li, J.; Zhang, Y.; Zhang, Y.; Wang, W.; Li, Z.; Zhu, P.; Huang, Y.; Han, L.; Wang, M.; et al. Transcriptomic Analysis Identifies Molecular Response of the Tolerant Alfalfa (Medicago sativa) Cultivar Nongjing 1 to Saline–Alkali Stress. Biology 2025, 14, 439. [Google Scholar] [CrossRef]
- Wang, M.; Qi, J.; Li, W.; Zhang, Z.; Zhang, Y.; Li, J.; Qian, G.; Pang, Q.; Li, L. Integration of transcriptome and metabolome provides insights into flavonoid biosynthesis in quinoa (Chenopodium quinoa willd.) responsive to saline–alkali stress. Plant Physiol. Biochem. 2025, 227, 109988. [Google Scholar] [CrossRef]
- Ahmadzai, A.S.; Hu, C.; Zhang, C.; Li, Y. Mechanisms of anthocyanin–mediated salt stress alleviation and cellular homeostasis in plants. Plant Growth Regul. 2025, 105, 655–673. [Google Scholar] [CrossRef]
- Kaur, S.; Tiwari, V.; Kumari, A.; Chaudhary, E.; Sharma, A.; Ali, U.; Garg, M. Protective and defensive role of anthocyanins under plant abiotic and biotic stresses: An emerging application in sustainable agriculture. J. Biotechnol. 2023, 361, 12–29. [Google Scholar] [CrossRef]
- Zhao, P.; Liu, P.; Yuan, G.; Jia, J.; Li, X.; Qi, D.; Chen, S.; Ma, T.; Liu, G.; Cheng, L. New Insights on Drought Stress Response by Global Investigation of Gene Expression Changes in Sheepgrass (Leymus chinensis). Front. Plant Sci. 2016, 7, 954. [Google Scholar] [CrossRef] [PubMed]
- Jia, J.; Zhao, P.; Cheng, L.; Yuan, G.; Yang, W.; Liu, S.; Chen, S.; Qi, D.; Liu, G.; Li, X. MADS–box family genes in sheepgrass and their involvement in abiotic stress responses. BMC Plant Biol. 2018, 18, 42. [Google Scholar] [CrossRef]
- Li, X.; Gao, Q.; Liang, Y.; Ma, T.; Cheng, L.; Qi, D.; Liu, H.; Xu, X.; Chen, S.; Liu, G. A novel salt–induced gene from sheepgrass, LcSAIN2, enhances salt tolerance in transgenic Arabidopsis. Plant Physiol. Biochem. 2013, 64, 52–59. [Google Scholar] [CrossRef]
- Zhang, Z.; Zhou, Z.; Feng, S.; Guo, P.; Wang, Y.; Hao, B.; Guo, W.; Li, F.Y. Synergistic effects of AMF and PGPR on improving saline–alkaline tolerance of Leymus chinensis by strengthening the link between rhizosphere metabolites and microbiomes. Environ. Technol. Innov. 2024, 36, 103900. [Google Scholar] [CrossRef]
- Yuan, Z.; Long, W.; Liang, T.; Zhu, M.; Zhu, A.; Luo, X.; Fu, L.; Hu, Z.; Zhu, R.; Wu, X. Effect of foliar spraying of organic and inorganic selenium fertilizers during different growth stages on selenium accumulation and speciation in rice. Plant Soil 2022, 486, 87–101. [Google Scholar] [CrossRef]
- Yan, G.; Shi, Y.; Mu, C.; Wang, J. Differences in Organic Solute and Metabolites of Leymus chinensis in Response to Different Intensities of Salt and Alkali Stress. Plants 2023, 12, 1916. [Google Scholar] [CrossRef] [PubMed]
- Li, J.; Cui, G.; Hu, G.; Wang, M.; Zhang, P.; Qin, L.; Shang, C.; Zhang, H.; Zhu, X.; Qu, M. Proteome dynamics and physiological responses to short–term salt stress in Leymus chinensis leaves. PLoS ONE 2017, 12, e0183615. [Google Scholar] [CrossRef] [PubMed]
- Yan, G.; Shi, Y.; Chen, F.; Mu, C.; Wang, J. Physiological and Metabolic Responses of Leymus chinensis Seedlings to Alkali Stress. Plants 2022, 11, 1494. [Google Scholar] [CrossRef]
- Li, Y.-X.; Ma, H.-Y.; Ni, H.-W.; Li, S.-Y.; Xu, L.; Sun, M.-D.; Qi, W.-W.; Zhao, D.-D. Adaptation responses of different ecotypes of Leymus chinensis to saline–alkaline stress. Front. Ecol. Evol. 2024, 12, 1361124. [Google Scholar] [CrossRef]
- Li, T.; Tang, S.; Li, W.; Zhang, S.; Wang, J.; Pan, D.; Lin, Z.; Ma, X.; Chang, Y.; Liu, B.; et al. Genome evolution and initial breeding of the Triticeae grass Leymus chinensis dominating the Eurasian Steppe. Proc. Natl. Acad. Sci. USA 2023, 120, e2308984120. [Google Scholar] [CrossRef]
- Li, J.; Fang, S.; Zhang, H.; Iqbal, Z.; Shang, C.; Han, W.; Huang, K.; Meng, X.; Dai, M.; Lu, Z.; et al. Integrative analysis of transcriptome and metabolism reveals functional roles of redox homeostasis in low light and salt combined stress in Leymus chinensis. BMC Genomics 2025, 26, 312. [Google Scholar] [CrossRef]
- Cui, X.; Wang, Y.; Guo, J. Osmotic Regulation of Betaine Content in Leymus chinensis Under Saline–alkali Stress and Cloning and Expression of Betaine Aldehyde Dehydrogenase (BADH) Gene. Chem. Res. Chin. Univ. 2008, 24, 204–209. [Google Scholar] [CrossRef]
- Lu, Q.; Meng, X.; Yang, F.; Liu, X.; Cui, J. Characterization of LcGAPC and its transcriptional response to salt and alkali stress in two ecotypes of Leymus chinensis (Trin.) Tzvelev. Biotechnol. Biotechnol. Equip. 2020, 34, 115–125. [Google Scholar] [CrossRef]
- Liu, X.; Yu, Y.; Liu, Q.; Deng, S.; Jin, X.; Yin, Y.; Guo, J.; Li, N.; Liu, Y.; Han, S.; et al. A Na2CO3–Responsive Chitinase Gene From Leymus chinensis Improve Pathogen Resistance and Saline–Alkali Stress Tolerance in Transgenic Tobacco and Maize. Front. Plant Sci. 2020, 11, 504. [Google Scholar] [CrossRef]
- Di, D.; Qi, D.; Zhang, R.; Li, Q.; Cheng, L.; Wu, Z.; Li, X. Salt stress–related function of the oil body–associated protein gene LcOBAP2B in Leymus chinensis. Gene 2025, 943, 149260. [Google Scholar] [CrossRef]
- Chen, Y.; Zhu, W.; Deng, H.; Pei, X.; Zhang, J.; Liu, J.; Ma, P. Heterologous expression of the Leymus chinensis metallothionein gene LcMT3 confers enhanced tolerance to salt stress in Escherichia coli, yeast, and Arabidopsis thaliana. J. Plant Physiol. 2023, 287, 154022. [Google Scholar] [CrossRef] [PubMed]
- Yoshida, J.; Tomooka, N.; Khaing, T.Y.; Shantha, P.G.; Naito, H.; Matsuda, Y.; Ehara, H. Unique responses of three highly salt–tolerant wildVigna species against salt stress. Plant Prod. Sci. 2020, 23, 114–128. [Google Scholar] [CrossRef]
- Qin, X.; Yin, Y.; Zhao, J.; An, W.; Fan, Y.; Liang, X.; Cao, Y. Metabolomic and transcriptomic analysis of Lycium chinese and L. ruthenicum under salinity stress. BMC Plant Biol. 2022, 22, 8. [Google Scholar] [CrossRef] [PubMed]
- Ho, W.W.H.; Hill, C.B.; Doblin, M.S.; Shelden, M.C.; van de Meene, A.; Rupasinghe, T.; Bacic, A.; Roessner, U. Integrative Multi–omics Analyses of Barley Rootzones under Salinity Stress Reveal Two Distinctive Salt Tolerance Mechanisms. Plant Commun. 2020, 1, 100031. [Google Scholar] [CrossRef]
- Wang, Y.; Liu, W.; Li, W.; Wang, C.; Dai, H.; Xu, R.; Zhang, Y.; Zhang, L. Integrative analysis of metabolome and transcriptome reveals regulatory mechanisms of flavonoid biosynthesis in soybean under salt stress. Front. Plant Sci. 2024, 15, 1415867. [Google Scholar] [CrossRef]
- El-Badri, A.M.; Batool, M.; A. A. Mohamed, I.; Wang, Z.; Khatab, A.; Sherif, A.; Ahmad, H.; Khan, M.N.; Hassan, H.M.; Elrewainy, I.M.; et al. Antioxidative and Metabolic Contribution to Salinity Stress Responses in Two Rapeseed Cultivars during the Early Seedling Stage. Antioxidants 2021, 10, 1227. [Google Scholar] [CrossRef] [PubMed]
- Zhong, X.; Yang, M.; Zhang, X.; Fan, Y.; Wang, X.; Xiang, C. Metabolomics and Transcriptomics Jointly Explore the Mechanism of Pod Color Variation in Purple Pod Pea. Curr. Issues Mol. Biol. 2025, 47, 94. [Google Scholar] [CrossRef] [PubMed]
- Li, Y.; Yao, T.; Fu, C.; Wang, N.; Xu, Z.; Yang, N.; Zhang, X.; Wen, T.; Lin, Z. TRANSPARENT TESTA 16 collaborates with the MYB–bHLH–WD40 transcriptional complex to produce brown fiber cotton. Plant Physiol. 2024, 196, 2669–2684. [Google Scholar] [CrossRef] [PubMed]
- Yang, J.; Wu, X.; Aucapiña, C.b.; Zhang, D.; Huang, J.; Hao, Z.; Zhang, Y.; Ren, Y.; Miao, Y. NtMYB12 requires for competition between flavonol and (pro)anthocyanin biosynthesis in Narcissus tazetta tepals. Mol. Hortic. 2023, 3, 2. [Google Scholar] [CrossRef] [PubMed]
- Li, J.; Yu, Q.; Liu, C.; Zhang, N.; Xu, W. Flavonoids as key players in cold tolerance: Molecular insights and applications in horticultural crops. Hortic. Res. 2025, 12, uhae366. [Google Scholar] [CrossRef]
- Fang, S.; Hou, X.; Liang, X. Response Mechanisms of Plants Under Saline–Alkali Stress. Front. Plant Sci. 2021, 12, 667458. [Google Scholar] [CrossRef]
- Qian, G.; Li, X.; Zhang, H.; Zhang, H.; Zhou, J.; Ma, X.; Sun, W.; Yang, W.; He, R.; Wahab, A.; et al. Metabolomics analysis reveals the accumulation patterns of flavonoids and phenolic acids in quinoa (Chenopodium quinoa Willd.) grains of different colors. Food Chem. X 2023, 17, 100594. [Google Scholar] [CrossRef]
- Le, L.; Gong, X.; An, Q.; Xiang, D.; Zou, L.; Peng, L.; Wu, X.; Tan, M.; Nie, Z.; Wu, Q.; et al. Quinoa sprouts aspotential vegetable source: Nutrient composition and functional contents of differentquinoa sprout varieties. Food Chem. 2021, 357, 129752. [Google Scholar] [CrossRef]







Disclaimer/Publisher’s Note: The statements, opinions and data contained in all publications are solely those of the individual author(s) and contributor(s) and not of MDPI and/or the editor(s). MDPI and/or the editor(s) disclaim responsibility for any injury to people or property resulting from any ideas, methods, instructions or products referred to in the content. |
© 2025 by the authors. Licensee MDPI, Basel, Switzerland. This article is an open access article distributed under the terms and conditions of the Creative Commons Attribution (CC BY) license (https://creativecommons.org/licenses/by/4.0/).
Share and Cite
Wang, J.; Wang, M.; Zhang, Z.; Li, J.; Shen, Q.; Zhang, Y.; Zhang, D.; Mou, L.; Zhuang, X.; Wang, W.; et al. Unraveling the Saline–Alkali–Tolerance Mystery of Leymus chinensis Nongjing–4: Insights from Integrated Transcriptome and Metabolome Analysis. Plants 2025, 14, 3852. https://doi.org/10.3390/plants14243852
Wang J, Wang M, Zhang Z, Li J, Shen Q, Zhang Y, Zhang D, Mou L, Zhuang X, Wang W, et al. Unraveling the Saline–Alkali–Tolerance Mystery of Leymus chinensis Nongjing–4: Insights from Integrated Transcriptome and Metabolome Analysis. Plants. 2025; 14(24):3852. https://doi.org/10.3390/plants14243852
Chicago/Turabian StyleWang, Jianli, Mingyu Wang, Zijian Zhang, Jinxia Li, Qiuping Shen, Yuanhao Zhang, Dongmei Zhang, Linlin Mou, Xu Zhuang, Wenhui Wang, and et al. 2025. "Unraveling the Saline–Alkali–Tolerance Mystery of Leymus chinensis Nongjing–4: Insights from Integrated Transcriptome and Metabolome Analysis" Plants 14, no. 24: 3852. https://doi.org/10.3390/plants14243852
APA StyleWang, J., Wang, M., Zhang, Z., Li, J., Shen, Q., Zhang, Y., Zhang, D., Mou, L., Zhuang, X., Wang, W., Li, Z., Han, L., Shen, Z., & Li, L. (2025). Unraveling the Saline–Alkali–Tolerance Mystery of Leymus chinensis Nongjing–4: Insights from Integrated Transcriptome and Metabolome Analysis. Plants, 14(24), 3852. https://doi.org/10.3390/plants14243852

