Sign in to use this feature.

Years

Between: -

Subjects

remove_circle_outline
remove_circle_outline
remove_circle_outline
remove_circle_outline
remove_circle_outline
remove_circle_outline
remove_circle_outline
remove_circle_outline
remove_circle_outline

Journals

Article Types

Countries / Regions

Search Results (28)

Search Parameters:
Keywords = scarab

Order results
Result details
Results per page
Select all
Export citation of selected articles as:
12 pages, 21937 KB  
Technical Note
A Beetle In Vitro: Establishment of a Short-Term Cell Culture from the Pest Popillia japonica
by Valerio Ciccone, Claudia Cecchin, Sandra Donnini, Lucia Morbidelli, Romano Dallai, Mariangela Gentile, David Mercati, Francesco Paoli, Rebecca Funari, Antonio Carapelli, Francesco Nardi, Francesco Frati and Claudio Cucini
Insects 2026, 17(2), 159; https://doi.org/10.3390/insects17020159 - 2 Feb 2026
Viewed by 631
Abstract
The Japanese beetle (Popillia japonica Newman) is a highly invasive, polyphagous scarab causing significant agricultural and ecological damage across invaded regions. While molecular studies are gaining traction, the unavailability of P. japonica cell lines has constrained in vitro investigations. To overcome these [...] Read more.
The Japanese beetle (Popillia japonica Newman) is a highly invasive, polyphagous scarab causing significant agricultural and ecological damage across invaded regions. While molecular studies are gaining traction, the unavailability of P. japonica cell lines has constrained in vitro investigations. To overcome these limitations and provide a platform for controlled biological investigation, we developed the first cell culture derived from P. japonica larvae. Fat bodies from field-collected third-instar larvae were dissected and cultured. Cells initially formed floating spheroids before transitioning to adherent monolayers. Cultures remained stable over several splits, whereas a marked reduction in cell number was observed at the eighth split due to the onset of contamination. Fluorescence microscopy confirmed nuclear integrity, while transmission electron microscopy at split 5 revealed cytoplasmic features consistent with insect fat body cells, including lipid droplets. The cell culture predominantly contained trophocyte-like cells, consistent with the known cellular composition of insect fat bodies. Transcriptomic analyses comparing fresh fat bodies and cultured cells revealed moderate transcriptional divergence, with limited upregulation of genes associated with iron homeostasis and stress response, consistent with adaptive responses to in vitro conditions. While not immortalized, this cell culture offers a short-term model for studying P. japonica physiology, toxicology, host–pathogen interactions, and potential gene-targeting strategies under controlled conditions. This work represents a first step toward enabling molecular and cellular research in this economically important pest species. Full article
(This article belongs to the Section Insect Physiology, Reproduction and Development)
Show Figures

Graphical abstract

11 pages, 3541 KB  
Article
Larval Root Feeding by Megistophylla grandicornis (Coleoptera: Scarabaeidae): An Emerging Threat to Eucalyptus Plantations
by Xiaohong Huang, Ting Du, Wenquan Wang, Yangyang Li and Lei Shi
Forests 2025, 16(12), 1848; https://doi.org/10.3390/f16121848 - 11 Dec 2025
Viewed by 453
Abstract
Eucalyptus plantations have suffered severe damage from scarab grubs in recent years. To investigate the actual scarab species that damage Eucalyptus trees, continuous closed-net monitoring and monthly soil-digging surveys were conducted in Eucalyptus plantations in Lancang County, China, from 2024 to 2025. The [...] Read more.
Eucalyptus plantations have suffered severe damage from scarab grubs in recent years. To investigate the actual scarab species that damage Eucalyptus trees, continuous closed-net monitoring and monthly soil-digging surveys were conducted in Eucalyptus plantations in Lancang County, China, from 2024 to 2025. The primarily affected roots were covered with nylon mesh bags until the insects reached adulthood. A few adults were successfully collected from the damaged roots. The scarab species that infests Eucalyptus trees has been identified as Megistophylla grandicornis (Fairmaire, 1891). It exhibited a single generation annually in local Eucalyptus plantations. Adults emerge from late April to June, and larvae cause damage from July to November. Eucalyptus trees with severely damaged roots exhibit reduced growth vigor and are highly prone to windthrow and death, leading to substantial losses in forestry production. These preliminary results provide foundational data for recognizing Megistophylla grandicornis as a new root pest of Eucalyptus and establishing targeted larval-monitoring protocols in Eucalyptus plantations. Full article
Show Figures

Figure 1

11 pages, 668 KB  
Review
Mass Trapping as a Sustainable Approach for Scarabaeidae Pest Management in Crops and Grasslands
by Sergeja Adamič Zamljen, Tanja Bohinc and Stanislav Trdan
Agriculture 2025, 15(23), 2406; https://doi.org/10.3390/agriculture15232406 - 21 Nov 2025
Viewed by 838
Abstract
Soil-dwelling beetles, including native and invasive species such as Popilia japonica Newman (Coleoptera: Scarabaeidae), are persistent and damaging agricultural pests worldwide. Mass trapping, using pheromone-, light-, or food-based lures to attract and remove adults, is being developed as an environmentally sustainable alternative within [...] Read more.
Soil-dwelling beetles, including native and invasive species such as Popilia japonica Newman (Coleoptera: Scarabaeidae), are persistent and damaging agricultural pests worldwide. Mass trapping, using pheromone-, light-, or food-based lures to attract and remove adults, is being developed as an environmentally sustainable alternative within integrated pest management (IPM). Scarab beetles respond positively to attractant-based traps, and large-scale programs against P. japonica in North America provide valuable insights for global applications. The efficacy of mass trapping depends on species biology, trap density, environmental conditions and landscape structure. Capturing adults does not always immediately reduce larval populations, as underground stages persist in soil for multiple years. Light traps are effective but often attract many non-target insects, whereas pheromone traps are more selective but require careful optimization of lure composition, release rate and placement. To achieve reliable suppression, mass trapping should be integrated with complementary strategies such as biological control agents (Beauveria spp., Metarhizium spp.), crop rotation, tolerant crop varieties and soil management. Future research should focus on refining lure design, optimizing deployment, testing predictive models and evaluating multi-bait systems. Overall, mass trapping represents a promising and environmentally sustainable tool that, when incorporated into integrated approaches, can enhance the management of soil-dwelling scarab beetles across diverse agroecosystems worldwide. Full article
(This article belongs to the Section Crop Protection, Diseases, Pests and Weeds)
Show Figures

Figure 1

8 pages, 405 KB  
Brief Report
Characterization of DNA Viruses in Hindgut Contents of Protaetia brevitarsis Larvae
by Jean Geung Min, Namkyong Min, Binh T. Nguyen, Rochelle A. Flores and Dongjean Yim
Insects 2025, 16(8), 800; https://doi.org/10.3390/insects16080800 - 1 Aug 2025
Viewed by 1104
Abstract
The scarab species Protaetia brevitarsis, an edible insect, has been used in traditional medicine, as animal feed, and for converting agricultural organic wastes into biofertilizer. The intestinal tract, which contains a diverse array of microbiota, including viruses, plays a critical role in [...] Read more.
The scarab species Protaetia brevitarsis, an edible insect, has been used in traditional medicine, as animal feed, and for converting agricultural organic wastes into biofertilizer. The intestinal tract, which contains a diverse array of microbiota, including viruses, plays a critical role in animal health and homeostasis. We previously conducted a comparative analysis of the gut microbiota of third-instar larvae of P. brevitarsis obtained from five different farms and found significant differences in the composition of the gut bacterial microbiota between farms. To better understand the gut microbiota, the composition of DNA viruses in the hindgut contents of P. brevitarsis larvae obtained from five farms was investigated using metagenomic sequencing in this study. The β-diversity was significantly different between metagenomic data obtained from the five farms (PERMANOVA, pseudo-F = 46.95, p = 0.002). Family-based taxonomic analysis indicated that the relative abundance of viruses in the gut overall metagenome varied significantly between farms, with viral reads comprising approximately 41.2%, 15.0%, 4.3%, 4.0%, and 1.6% of metagenomic sequences from the farms Tohamsan gumbengi farm (TO), Secomnalagum gumbengi (IS), Gumbengi brothers (BR), Kyungpook farm (KB), and Jhbio (JH), respectively. More than 98% of the DNA viruses in the hindgut were bacteriophages, mainly belonging to the Siphoviridae family. At the species level, Phage Min1, infecting the genus Microbacterium, was detected in all farms, and it was the most abundant bacteriophage in intestinal microbiota, with a prevalence of 0.9% to 29.09%. The detected eukaryotic DNA viruses accounted for 0.01% to 0.06% of the intestinal microbiota and showed little or no relationship with insect viruses. Therefore, they most likely originated from contaminated feed or soil. These results suggest that the condition of substrates used as feed is more important than genetic factors in shaping the intestinal viral microbiota of P. brevitarsis larvae. These results can be used as reference data for understanding the hindgut microbiota of P. brevitarsis larvae and, more generally, the gut virome of insects. Full article
(This article belongs to the Topic Diversity of Insect-Associated Microorganisms)
Show Figures

Figure 1

14 pages, 2768 KB  
Article
Landmark-Based Wing Morphometrics for Three Holotrichia Beetle Species (Coleoptera, Scarabaeoidea)
by Pengliang Pan, Shibao Guo, Fangmei Zhang and Zhou Zhou
Biology 2025, 14(3), 317; https://doi.org/10.3390/biology14030317 - 20 Mar 2025
Cited by 2 | Viewed by 2398
Abstract
The scarab beetle is an herbivorous pest that causes considerable damage to various agricultural crops. The characteristics of the hind wings have rarely been utilized as indicators for species identification, particularly within the genus Holotrichia. To evaluate the potential of hind wing [...] Read more.
The scarab beetle is an herbivorous pest that causes considerable damage to various agricultural crops. The characteristics of the hind wings have rarely been utilized as indicators for species identification, particularly within the genus Holotrichia. To evaluate the potential of hind wing traits in species identification and gender differentiation, we extracted 25 landmarks from 125 samples of three beetle species (Holotrichia diomphalia, H. titanis, and H. oblita) using TPSDig2 v2.31, with each hind wing image analyzed three times. These landmarks were employed to analyze variations in wing size and shape among species and sexes, and a cross-validation test was conducted in MorphoJ v1.06 to assess classification accuracy. The results demonstrate that both female and male samples exhibit significant differences in wing size and shape variations across species, but not between sexes. Allometry accounts for 16.92% and 25.35% of total shape variation in females and males, separately. After correcting for allometric effects, classification accuracy improves for these beetles. From further analysis, it can be observed that female wings exhibit a wider and shorter morphology in comparison to the more slender and elongated wings of males. In terms of interspecific differences, H. oblita females displayed narrow and elongated wings, whereas H. diomphalia females had a more rectangular wing shape. Among males, the degree of wing narrowness decreased in the order of H. oblita, H. titanis, and H. diomphalia. Full article
(This article belongs to the Section Zoology)
Show Figures

Figure 1

12 pages, 3211 KB  
Article
Phylogenetic and Codon Usage Bias Analysis Based on mt-DNA of Cyphochilus crataceus (Coleoptera: Melolonthinae) and Its Neighboring Species
by Haofeng Zhan, Quan Cao and Xiaofei Yang
Genes 2025, 16(2), 111; https://doi.org/10.3390/genes16020111 - 21 Jan 2025
Cited by 1 | Viewed by 1658
Abstract
Background/Objectives: In order to determine the basic structural characteristics of the mitochondrial genome of Cyphochilus crataceus and explore its phylogenetic status, as well as to understand the codon usage bias of Melolonthinae species, the next-generation sequencing was used to obtain the mitochondrial [...] Read more.
Background/Objectives: In order to determine the basic structural characteristics of the mitochondrial genome of Cyphochilus crataceus and explore its phylogenetic status, as well as to understand the codon usage bias of Melolonthinae species, the next-generation sequencing was used to obtain the mitochondrial genome sequence of C. crataceus. Methods: Combined with 121 sequences of Scarabaeidae downloaded from GeneBank, a phylogenetic tree of the family was constructed using PhyloSuite v 1.2.3 software. Additionally, the codon composition and codon usage bias of the mitochondrial protein-coding genes of C. crataceus and 16 other Melolonthinae species were analyzed. Results: The results showed that the mitochondrial genome sequence of C. crataceus was 17,946 bp in length, with an A + T content of 71.82%, exhibiting a significant AT bias and a preference for ending with the base A/U, showed typical features of Scarabaeidae mitogenomes. The analysis of RSCU, ENC-plot, and neutrality plot revealed that factors such as nucleotide composition, gene mutations, and natural selection can have an impact on codon usage bias, but the intensity varies. For C. crataceus, codon usage preference is primarily influenced by gene mutations. The phylogenetic tree results indicated that, apart from Melolonthinae, all other subfamilies within Scarabaeidae were monophyletic. Conclusions: This study not only enriches the mitochondrial genome information of scarab beetles in the subfamily Melolonthinae but also provides important foundational information for molecular systematics, population genetics, and molecular ecology research in the family Scarabaeidae. Full article
(This article belongs to the Section Animal Genetics and Genomics)
Show Figures

Figure 1

10 pages, 891 KB  
Article
New Strains of the Entomopathogenic Nematodes Steinernema scarabaei, S. glaseri, and S. cubanum for White Grub Management
by Albrecht M. Koppenhöfer and Ana Luiza Sousa
Insects 2024, 15(12), 1022; https://doi.org/10.3390/insects15121022 - 23 Dec 2024
Cited by 2 | Viewed by 1761
Abstract
White grubs possess natural defense mechanisms against entomopathogenic nematodes (EPNs). Hence, EPN isolates that naturally infect white grubs tend to be among the most effective biological control agents of white grubs. We tested the virulence of four EPN isolates recently isolated from infected [...] Read more.
White grubs possess natural defense mechanisms against entomopathogenic nematodes (EPNs). Hence, EPN isolates that naturally infect white grubs tend to be among the most effective biological control agents of white grubs. We tested the virulence of four EPN isolates recently isolated from infected white grubs in turfgrass areas in central New Jersey, USA against third-instar larvae of Anomala orientalis, Popillia japonica, and Cyclocephala borealis, which are pests of turfgrass and ornamental plants in the northeastern USA. Against A. orientalis and P. japonica larvae, the Steinernema scarabaei Ad and S. scarabaei SL isolates were highly virulent in laboratory tests, whereas S. cubanum HF was less virulent and S. glaseri SH the least virulent. None of the isolates caused high mortality of C. borealis larvae. EPN efficacy in greenhouse tests against A. orientalis followed the same pattern. The original isolate of S. scarabaei, the AMK001 strain, that had been maintained in the laboratory on A. orientalis and P. japonica larvae for 19 years showed the same virulence level against A. orientalis larvae as it did soon after its first isolation and was also as virulent as the fresh S. scarabaei Ad isolate; both isolates were more virulent than S. scarabaei SL. Future tests should determine the ability of these white grub-adapted isolates to provide long-term suppression of white grub populations. Full article
(This article belongs to the Section Insect Behavior and Pathology)
Show Figures

Graphical abstract

15 pages, 2899 KB  
Article
Mitochondrial Phylogenomics of Scoliidae from China, with Evidence to Challenge the Former Placement of the Colpa Group
by Zhen Liu, Cornelis van Achterberg and Huayan Chen
Insects 2024, 15(10), 758; https://doi.org/10.3390/insects15100758 - 30 Sep 2024
Cited by 2 | Viewed by 1729
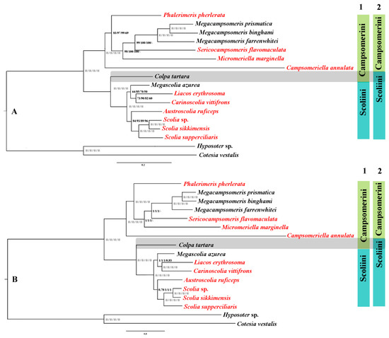
Abstract
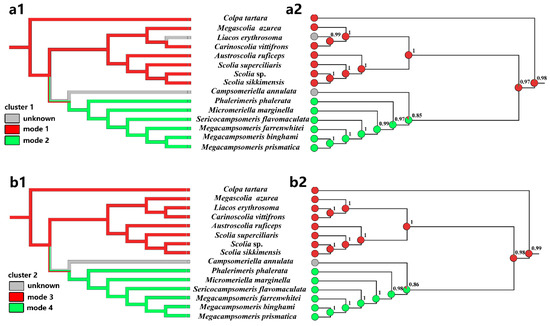
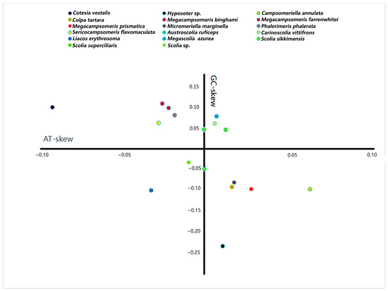
Scoliidae, also known as scarab hunters or flower wasps, are important in the biological control of scarabs and for pollination. Mitogenomic and phylogenetic studies are rare for this group. In this study, 10 mitochondrial genomes representing eight genera in two tribes of the [...] Read more.
Scoliidae, also known as scarab hunters or flower wasps, are important in the biological control of scarabs and for pollination. Mitogenomic and phylogenetic studies are rare for this group. In this study, 10 mitochondrial genomes representing eight genera in two tribes of the family Scoliidae were determined. The general features and rearrangements of the mitochondrial genomes for 15 Scoliidae species representing all genera distributed in China were described and compared and the phylogenetic relationships among them were inferred using MrBayes and IQtree based on four data matrices. Most sequences of Scoliidae have one extra trnM gene. Species belonging to Campsomerini have lower A + T content than all Scoliini species except for Colpa tartara in this study. The AT-skew is positive in 7 out of 15 species. All 15 Scoliidae sequences have similar conserved gene arrangements with the same arrangements of PCGs and rRNA genes, except for Campsomeriella annulata. The tRNA genes have the highest frequency of rearrangement, and C. tartara is always rearranged as in its Scoliini counterparts. Our phylogenetic results support most of the relationships between genera and tribes of Scoliidae in former morphological studies. However, Colpa tartara is proved to be closer to Scoliini according to genome features, phylogenetic analyses and some morphological evidence, which challenges the former attribution of the Colpa group. Full article
(This article belongs to the Section Insect Systematics, Phylogeny and Evolution)
Show Figures

Figure 1

22 pages, 7630 KB  
Article
Transcriptomic and Gene Expression Analysis of Chemosensory Genes from White Grubs of Hylamorpha elegans (Coleoptera: Scarabaeidae), a Subterranean Pest in South America
by Paula Lizana, Ana Mutis, Rubén Palma-Millanao, Giovanni Larama, Binu Antony, Andrés Quiroz and Herbert Venthur
Insects 2024, 15(9), 660; https://doi.org/10.3390/insects15090660 - 30 Aug 2024
Cited by 2 | Viewed by 2463
Abstract
Olfaction and gustation processes play key roles in the life cycle of insects, such as finding and accepting food sources, oviposition sites, and mates, among other fundamental aspects of insect development. In this context, chemosensory genes found in sensory organs (e.g., antennae and [...] Read more.
Olfaction and gustation processes play key roles in the life cycle of insects, such as finding and accepting food sources, oviposition sites, and mates, among other fundamental aspects of insect development. In this context, chemosensory genes found in sensory organs (e.g., antennae and maxillary palps) are crucial for understanding insect behaviour, particularly the phytophagous behaviour of insect pests that attack economically important crops. An example is the scarab beetle Hylamorpha elegans, which feeds on the roots of several crops important for livestock in its larval stage. In this study, chemosensory gene candidates of H. elegans white grubs identified through the head transcriptome and phylogenetic and tissue-biased gene expression (antennae, head without antennae, and legs) have been reported. Overall, 47 chemosensory genes were identified (2 ORs, 1 GR, 11 IRs, 9 CSPs, and 24 OBPs). Gene expression analysis revealed the predominant presence of IRs in the legs, whereas ORs and the GR were present in the heads and/or antennae. Particularly, HeleOBP9 and HeleCSP2 were significantly expressed in the head but not in the antennae or legs; these and other genes are discussed as potential targets in the context of H. elegans management. Full article
Show Figures

Figure 1

23 pages, 16139 KB  
Article
Bioarchitectonic Nanophotonics by Replication and Systolic Miniaturization of Natural Forms
by Konstantina Papachristopoulou and Nikolaos A. Vainos
Biomimetics 2024, 9(8), 487; https://doi.org/10.3390/biomimetics9080487 - 13 Aug 2024
Viewed by 4655
Abstract
The mimesis of biological mechanisms by artificial devices constitutes the modern, rapidly expanding, multidisciplinary biomimetics sector. In the broader bioinspiration perspective, however, bioarchitectures may perform independent functions without necessarily mimicking their biological generators. In this paper, we explore such Bioarchitectonic notions and demonstrate [...] Read more.
The mimesis of biological mechanisms by artificial devices constitutes the modern, rapidly expanding, multidisciplinary biomimetics sector. In the broader bioinspiration perspective, however, bioarchitectures may perform independent functions without necessarily mimicking their biological generators. In this paper, we explore such Bioarchitectonic notions and demonstrate three-dimensional photonics by the exact replication of insect organs using ultra-porous silica aerogels. The subsequent conformal systolic transformation yields their miniaturized affine ‘clones’ having higher mass density and refractive index. Focusing on the paradigms of ommatidia, the compound eye of the hornet Vespa crabro flavofasciata and the microtrichia of the scarab Protaetia cuprea phoebe, we fabricate their aerogel replicas and derivative clones and investigate their photonic functionalities. Ultralight aerogel microlens arrays are proven to be functional photonic devices having a focal length f ~ 1000 μm and f-number f/30 in the visible spectrum. Stepwise systolic transformation yields denser and affine functional elements, ultimately fused silica clones, exhibiting strong focusing properties due to their very short focal length of f ~ 35 μm and f/3.5. The fabricated transparent aerogel and xerogel replicas of microtrichia demonstrate a remarkable optical waveguiding performance, delivering light to their sub-100 nm nanotips. Dense fused silica conical clones deliver light through sub-50 nm nanotips, enabling nanoscale light–matter interactions. Super-resolution bioarchitectonics offers new and alternative tools and promises novel developments and applications in nanophotonics and other nanotechnology sectors. Full article
Show Figures

Figure 1

11 pages, 2445 KB  
Article
Elucidating Scarab Divergence in an Evolutionary-Ecological Context through the Comprehensive Analysis of the Complete Mitogenome of Anomala
by Xianyi Wang, Shuchai Li and Tielong Xu
Genes 2024, 15(8), 1022; https://doi.org/10.3390/genes15081022 - 3 Aug 2024
Cited by 1 | Viewed by 1855
Abstract
Anomala Samouelle, 1819 is one of the specious genera of Coleoptera, with over 1000 known species, and includes some of the most destructive pests of crops or forests. Morphological convergence is a common phenomenon within this genus, making the identification of closely related [...] Read more.
Anomala Samouelle, 1819 is one of the specious genera of Coleoptera, with over 1000 known species, and includes some of the most destructive pests of crops or forests. Morphological convergence is a common phenomenon within this genus, making the identification of closely related species very difficult. To explore the phylogenetic placement of Anomalini and provide a basis for the classification and identification of Anomala, we comparatively analyzed the complete mitogenome of three Anomala species (A. exoleta, A. perplexa diana, and A. praecoxalis). Based on all accessible mitogenome data, we performed comparative mitochondrial genomics analysis of this genus and reconstructed the phylogenetic relationships of Scarabaeidae based on two datasets (protein-coding genes and amino acids) and two methods (Bayesian approach and maximum likelihood). The phylogenetic relationships found in this study highly support that the groups of Aphodiinae, Cetoniinae, Dynastinae, Rutelinae and Scarabaeinae are monophyletic. Interestingly, the phylogenetic clustering relationship was highly consistent with the Scarabaeidae diet, indicating that the herbivorous species and dung-eating species are clustered separately. The phylogenetic tree showed that the subfamily Melolonthinae and the genus Anomala are not monophyletic, suggesting that these two groups should be further revised with more data. Full article
Show Figures

Figure 1

2 pages, 126 KB  
Abstract
Functional Morphology Studies on the Cuticle of Spherical Shape Beetles
by Yuanyuan Lu
Proceedings 2024, 107(1), 50; https://doi.org/10.3390/proceedings2024107050 - 15 May 2024
Viewed by 580
Abstract
Most insects have an elongated shape and can be divided into two main geometric sides: the dorsal and the ventral [...] Full article
(This article belongs to the Proceedings of The 1st International Online Conference on Biomimetics)
18 pages, 3054 KB  
Article
The Bronze Age Destruction of Jericho, Archaeology, and the Book of Joshua
by Titus Kennedy
Religions 2023, 14(6), 796; https://doi.org/10.3390/rel14060796 - 15 Jun 2023
Cited by 3 | Viewed by 31316
Abstract
The ancient city of Jericho, located at the archaeological site of Tell es-Sultan west of the Jordan River and adjacent to the Ein es-Sultan spring on the edge of modern Jericho, has often been associated with the biblical city of Jericho and the [...] Read more.
The ancient city of Jericho, located at the archaeological site of Tell es-Sultan west of the Jordan River and adjacent to the Ein es-Sultan spring on the edge of modern Jericho, has often been associated with the biblical city of Jericho and the story found in the book of Joshua. The identification of Jericho with Tell es-Sultan is not disputed, and numerous excavation teams have affirmed Tell es-Sultan as Jericho. While excavations have also uncovered the fiery destruction of a walled city at Jericho, the date of the fall of Bronze Age Jericho and the association of this destruction with the narrative in the book of Joshua have been a point of disagreement among archaeologists for more than a century. The first excavations at Jericho (Tell es-Sultan) occurred in 1868 under the direction of Charles Warren, followed by soundings conducted by FJ Bliss in 1894, the expeditions of the years 1907–1909 and 1911 by Ernst Sellin and Carl Watzinger, the excavations of 1930–1936 directed by John Garstang, the 1952–1958 project of Kathleen Kenyon, brief excavations by Shimon Riklin in 1992, and the most recent excavations and restorations by the joint Italian–Palestinian team from 1997 to 2000 under Nicolo Marchetti and Lorenzo Nigro, followed by the 2009–2017 seasons directed by Jehad Yasin, Hamdan Taha, and Lorenzo Nigro. Although there is a significant deviation in views over the exact date of the destruction and abandonment, archaeological analyses of Jericho generally agree on the manner in which the city met its end, including a widespread fire, collapsed mudbrick walls, burning of the stored grain, and abandonment. However, assessing all of the archaeological data from Jericho IVc, both new and old, including pottery wares, Egyptian scarabs, a cuneiform tablet, stratigraphic analysis, and radiocarbon samples, allows a more definitive historical reconstruction concerning the chronology of the destruction of Jericho and its connections to the biblical narratives. Full article
(This article belongs to the Special Issue Exploring Science from a Biblical Perspective)
Show Figures

Figure 1

12 pages, 1657 KB  
Article
Using MaxEnt Model to Predict the Potential Distribution of Three Potentially Invasive Scarab Beetles in China
by Shuangyi Wang, Yuanyuan Lu, Mengyang Han, Lulu Li, Ping He, Aimin Shi and Ming Bai
Insects 2023, 14(3), 239; https://doi.org/10.3390/insects14030239 - 27 Feb 2023
Cited by 18 | Viewed by 4477
Abstract
A hot topic in recent years is the prediction of the potential distribution of possible invasive insects. China is facing a great challenge due to invasive insects. Scarab beetles are a highly diverse group, and many of them are well-known invasive insects. Here, [...] Read more.
A hot topic in recent years is the prediction of the potential distribution of possible invasive insects. China is facing a great challenge due to invasive insects. Scarab beetles are a highly diverse group, and many of them are well-known invasive insects. Here, in order to prevent the invasion of scarab beetles in China, we screened the invasive insects globally and obtained a preliminary database of quarantine or invasive scarab beetles. From the obtained database, we selected the top five species (Popillia japonica, Heteronychus arator, Oryctes monoceros, Oryctes boas and Amphimallon majale) to discuss and analyzed the potential distribution of three species that have not invaded China by using the MaxEnt model. The prediction results show that every continent has potential distribution areas for these species. Specifically within China, Popillia japonica and Amphimallon majale were mainly concentrated in east central regions and Heteronychus arator and Oryctes boas were mainly distributed in the southwest areas, while Oryctes monoceros has no suitable area. Notably, Yunnan, Hunan, Jiangxi and Zhejiang province had a high risk of invasion. In general, local agriculture, forestry and customs departments in China should pay more attention to monitoring for the prevention of infestation by invasive insects. Full article
(This article belongs to the Special Issue Invasive Pest Management and Climate Change)
Show Figures

Figure 1

17 pages, 10312 KB  
Article
A Cretaceous Chafer Beetle (Coleoptera: Scarabaeidae) with Exaggerated Hind Legs—Insight from Comparative Functional Morphology into a Possible Spring Movement
by Yuanyuan Lu, Dirk Ahrens, Chungkun Shih, Josh Jenkins Shaw, Xingke Yang, Dong Ren and Ming Bai
Biology 2023, 12(2), 237; https://doi.org/10.3390/biology12020237 - 2 Feb 2023
Cited by 6 | Viewed by 5088
Abstract
The phenomenon of exaggerated morphological structures has fascinated people for centuries. Beetles of the family Scarabaeidae show many very diverse exaggerated characters, for example, a variety of horns, enlarged mandibles or elongated antennal lamellae. Here, we report a new Mesozoic scarab, Antiqusolidus maculatus [...] Read more.
The phenomenon of exaggerated morphological structures has fascinated people for centuries. Beetles of the family Scarabaeidae show many very diverse exaggerated characters, for example, a variety of horns, enlarged mandibles or elongated antennal lamellae. Here, we report a new Mesozoic scarab, Antiqusolidus maculatus gen. et sp. n. from the Lower Cretaceous Yixian Formation (~125 Ma), which has unusually robust and structured hind legs with greatly enlarged spurs and a unique elongated apical process. Based on simulations and finite element analyses, the function of these structures is hypothesized to support springing to aid movement and fighting. Based on available morphological characters, we performed phylogenetic analyses (maximum parsimony) of the main subfamilies and families of Scarabaeoidea. The results support the placement of Antiqusolidus gen. n. as a sister group of Rutelinae within the phytophagous lineage of pleurostict Scarabaeidae. Furthermore, the unusual delicate color marking patterns in the fossil specimens suggest that the new species might have been diurnal and potentially visited the leaves or flowers of Early Cretaceous plants. This morphological and functional study on this extinct scarab species provides new sights into exaggerated structures in Mesozoic insects. Full article
(This article belongs to the Section Zoology)
Show Figures

Figure 1

Back to TopTop