Mitochondrial Phylogenomics of Scoliidae from China, with Evidence to Challenge the Former Placement of the Colpa Group
Abstract
Simple Summary
Abstract
1. Introduction
2. Material and Methods
2.1. Collection, Identification and DNA Extraction
2.2. Genome Sequencing, Assembly, Annotation
2.3. Genome Feature and Arrangement Analysis
2.4. Phylogenetic Inference
2.5. Phylogenetic Hypothesis Tests
3. Results
3.1. General Feature of the Mitochondrial Genomes in Scoliidae
3.2. Gene Rearrangement in Scoliidae
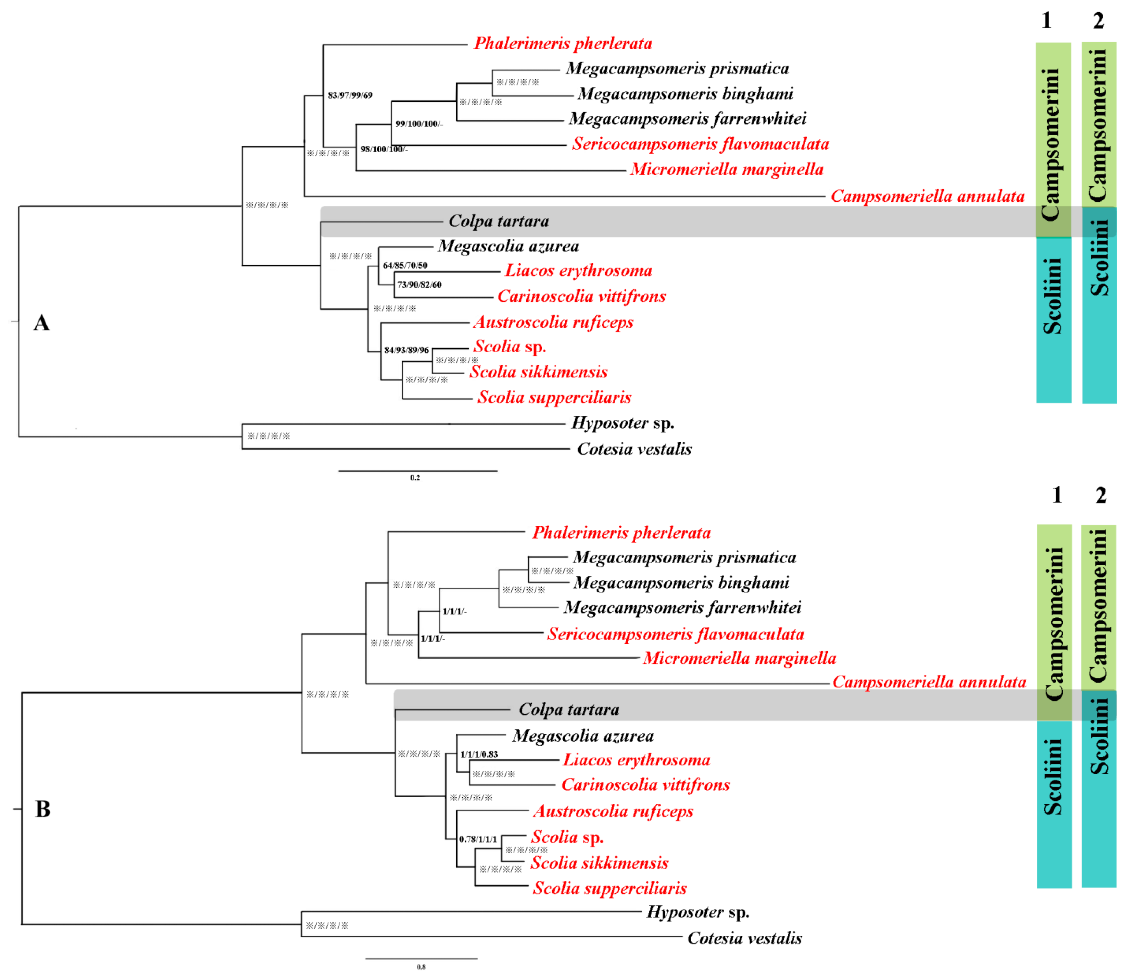
3.3. Phylogenetic Analyses
3.4. Distribution of Mitogenomic Rearrangements in Phylogenetic Trees of Scoliidae
4. Discussion
4.1. Informative Mitochondrial Sequences and Phylogenetic Results
4.2. Implications for Classification
Supplementary Materials
Author Contributions
Funding
Institutional Review Board Statement
Data Availability Statement
Acknowledgments
Conflicts of Interest
References
- Liu, Z.; Yang, S.-J.; Wang, Y.-Y.; Peng, Y.-Q.; Chen, H.-Y.; Luo, S.-X. Tackling the Taxonomic Challenges in the Family Scoliidae (Insecta, Hymenoptera) Using an Integrative Approach: A Case Study from Southern China. Insects 2021, 12, 892. [Google Scholar] [CrossRef] [PubMed]
- Osten, T. Checkliste der Dolchwespen der Welt (Insecta: Hymenoptera, Scoliidae). Naturf. Ges. 2005, 220, 1–62. [Google Scholar]
- Zhang, Q.; Zhang, H.; Rasnitsyn, A.P.; Jarzembowski, E.A. A new genus of Scoliidae (Insecta: Hymenoptera) from the Lower Cretaceous of northeast China. Cretac. Res. 2015, 52, 579–584. [Google Scholar] [CrossRef]
- Day, M.C.; Else, G.R.; Morgan, D. The most primitive Scoliidae (Hymenoptera). J. Nat. Hist. 1981, 15, 671–684. [Google Scholar] [CrossRef]
- Brothers, D.J. Phylogeny and Classification of the Aculeate Hymenoptera, with Special Reference to Mutillidae. Univ. Kans. Sci. Bull. 1975, 50, 483–648. [Google Scholar]
- Königsmann, E. Das phylogenetische System der Hymenoptera Teil 4: Aculeata (Unterordnung Apocrita). Dtsch. Entomol. Z. 1978, 25, 365–435. [Google Scholar] [CrossRef]
- Brothers, D.J. Phylogeny of Aculeata: Chrysidoidea and Vespoidea (Hymenoptera). J. Hymenopt. Res. 1993, 2, 227–304. [Google Scholar]
- Branstetter, M.G.; Danforth, B.N.; Pitts, J.P.; Faircloth, B.C.; Ward, P.S.; Buffington, M.L.; Gates, M.W.; Kula, R.R.; Brady, S.G. Phylogenomic Insights into the Evolution of Stinging Wasps and the Origins of Ants and Bees. Curr. Biol. 2017, 27, 1019–1025. [Google Scholar] [CrossRef]
- Pilgrim, E.M.; Von Dohlen, C.D.; Pitts, J.P. Molecular phylogenetics of Vespoidea indicate paraphyly of the superfamily and novel relationships of its component families and subfamilies. Zool. Scr. 2008, 37, 539–560. [Google Scholar] [CrossRef]
- Wilson, J.S.; von Dohlen, C.D.; Forister, M.L.; Pitts, J.P. Family-Level Divergences in the Stinging Wasps (Hymenoptera: Aculeata), with Correlations to Angiosperm Diversification. Evol. Biol. 2013, 40, 101–107. [Google Scholar] [CrossRef]
- Zheng, X.-Y.; Cao, L.-J.; Chen, P.-Y.; Chen, X.-X.; van Achterberg, K.; Hoffmann, A.A.; Liu, J.-X.; Wei, S.-J. Comparative mitogenomics and phylogenetics of the stinging wasps (Hymenoptera: Aculeata). Mol. Phylogenet. Evol. 2021, 159, 107119. [Google Scholar] [CrossRef] [PubMed]
- Peters, R.S.; Krogmann, L.; Mayer, C.; Donath, A.; Gunkel, S.; Meusemann, K.; Kozlov, A.; Podsiadlowski, L.; Petersen, M.; Lanfear, R.; et al. Evolutionary History of the Hymenoptera. Curr. Biol. 2017, 27, 1013–1018. [Google Scholar] [CrossRef] [PubMed]
- Blaimer, B.B.; Santos, B.F.; Cruaud, A.; Gates, M.W.; Kula, R.R.; Mikó, I.; Rasplus, J.-Y.; Smith, D.R.; Talamas, E.J.; Brady, S.G.; et al. Key innovations and the diversification of Hymenoptera. Nat. Commun. 2023, 14, 1212. [Google Scholar] [CrossRef] [PubMed]
- Huang, L.-S.; Liu, Z.; Chen, H.-Y.; Chen, X.-X. Two mitochondrial genomes of genus Megacampsomeris Betrem, 1928 (Hymenoptera: Scoliidae) with their phylogenetic implications. J. Asia-Pac. Entomol. 2023, 26, 102067. [Google Scholar] [CrossRef]
- Bradley, J.C. Further notes on the American taxa of Campsomeris (Hymenoptera: Scoliidae). Entomol. News. 1964, 25, 101–108. [Google Scholar]
- Betrem, J.G.; Bradley, J.C. The African Campsomerinae (Hym., Scoliidae). Monogr. NEV 1972, 6, 1–326. [Google Scholar]
- Rasnitsyn, A.P. New subfamily of scoliid wasps (Hymenoptera, Scoliidae, Proscoliinae). Zool. Zhurnal. 1977, 66, 522–599. [Google Scholar]
- Osten, T. Zweiter Beitrag zur Kenntnis der Scoliidenfauna von Zypern (Hymenoptera, Scoliidae). Entomofauna. Z. Für Entomol. 1994, 15, 501–508. [Google Scholar]
- Osten, T. Die Scoliiden des Mittelmeer-Gebietes und angrenzender Regionen (Hymenoptera). Ein Bestimmungsschlüssel. Linz. Biol. Beiträge 2000, 32, 537–593. [Google Scholar]
- Gupta, S.K.; Jonathan, J.K. Fauna of India and the Adjacent Countries, Hymenoptera: Scoliidae; Zoological Survey of India: Kolkata, India, 2003; pp. 1–277. [Google Scholar]
- Bhattacharjee, S.; Saha, S.; Raychaudhuri, D. Scoliid wasps (Hymenoptera: Vespoidea) of Jaldapara Wildlife Sanctuary, West Bengal, India. Mun. Ent. Zool. 2010, 5, 661–669. [Google Scholar]
- Kim, J.-K. Taxonomic Review of the Tribe Campsomerini (Scoliinae, Scoliidae, Hymenoptera) in Korea. Anim. Syst. Evol. Divers. 2009, 25, 99–106. [Google Scholar] [CrossRef][Green Version]
- Schulten, G.G.M.; Feijen, H.R.; Feijen, C. The genus Bellimeris Betrem (Hymenoptera: Scoliidae, Campsomerinae). Zool. Meded. 2011, 85, 887–903. [Google Scholar]
- Liu, Z.; van Achterberg, C.; He, J.-H.; Chen, X.-X. A checklist of Scoliidae (Insecta: Hymenoptera) from China. Zootaxa 2021, 4966, 101–126. [Google Scholar] [CrossRef] [PubMed]
- Liu, Z.; van Achterberg, C.; He, J.H.; Chen, X.-X.; Chen, H.-Y. Illustrated keys to Scoliidae (Insecta, Hymenoptera, Scolioidea) from China. ZooKeys 2021, 1025, 139–175. [Google Scholar] [CrossRef] [PubMed]
- Rasnitsyn, A.P. Archaeoscoliinae, an extinct subfamily of scoliid wasps (Insecta: Vespida = Hymenoptera: Scoliidae). J. Hymenopt. Res. 1993, 2, 85–96. [Google Scholar]
- Argaman, Q. Generic synopsis of Scoliidae (Hymenoptera, Scolioidea). Ann. Hist.-Nat. Mus. Natl. Hung. 1996, 88, 171–222. [Google Scholar]
- Khouri, Z.; Gillung, J.P.; Kimsey, L.S. The evolutionary history of mammoth wasps (Hymenoptera: Scoliidae). bioRxiv 2022. [Google Scholar] [CrossRef]
- Chen, H.-Y.; Liu, Z.; Wang, Z.; Yang, S.-J.; Luo, S.-X. Review of the genus Sericocampsomeris Betrem, 1941 (Hymenoptera, Scoliidae) from China. Berl. Èntomol. Z. 2022, 69, 125–138. [Google Scholar] [CrossRef]
- Taylor, C.; Barthélémy, C. A review of the digger wasps (Insecta: Hymenoptera: Scoliidae) of Hong Kong, with description of one new species and a key to known species. Eur. J. Taxon. 2021, 786, 1–92. [Google Scholar] [CrossRef]
- Zheng, B.-Y.; Cao, L.-J.; Tang, P.; van Achterberg, K.; Hoffmann, A.A.; Chen, H.-Y.; Chen, X.-X.; Wei, S.-J. Gene arrangement and sequence of mitochondrial genomes yield insights into the phylogeny and evolution of bees and sphecid wasps (Hymenoptera: Apoidea). Mol. Phylogenet. Evol. 2018, 124, 1–9. [Google Scholar] [CrossRef]
- Liu, Z.; Chen, C.; Chen, S.Q. The mitochondrial genome of Megascolia azurea (Christ) (Hymenoptera: Scoliidae) with its phylogenetic implications. Entomotaxonomia 2023, 45, 140–150. [Google Scholar] [CrossRef]
- Yao, Y.J.; Chen, B.; Li, T.J. Sequencing and analysis of the mitochondrial genome of Scoliidae. Acta Entomol. Sin. 2023, 66, 99–107. [Google Scholar] [CrossRef]
- Andrews, S. FastQC: A Quality Control Tool for High Throughput Sequence Data. 2010. Available online: http://www.bioinformatics.babraham.ac.uk/projects/fastqc/ (accessed on 26 April 2010).
- Bolger, A.M.; Lohse, M.; Usadel, B. Trimmomatic: A flexible trimmer for Illumina sequence data. Bioinformatics 2014, 30, 2114–2120. [Google Scholar] [CrossRef] [PubMed]
- Crampton-Platt, A.; Timmermans, M.J.; Gimmel, M.L.; Kutty, S.N.; Cockerill, T.D.; Khen, C.V.; Vogler, A.P. Soup to Tree: The Phylogeny of Beetles Inferred by Mitochondrial Metagenomics of a Bornean Rainforest Sample. Mol. Biol. Evol. 2015, 32, 2302–2316. [Google Scholar] [CrossRef] [PubMed]
- Peng, Y.; Leung, H.C.M.; Yiu, S.M.; Chin, F.Y.L. IDBA-UD: A de novo assembler for single-cell and metagenomic sequencing data with highly uneven depth. Bioinformatics 2012, 28, 1420–1428. [Google Scholar] [CrossRef]
- Bankevich, A.; Nurk, S.; Antipov, D.; Gurevich, A.A.; Dvorkin, M.; Kulikov, A.S.; Lesin, V.M.; Nikolenko, S.I.; Pham, S.; Prjibelski, A.D.; et al. SPAdes: A new genome assembly algorithm and its applications to single-cell sequencing. Comput. Biol. J. 2012, 19, 455–477. [Google Scholar] [CrossRef]
- Bernt, M.; Donath, A.; Jühling, F.; Externbrink, F.; Florentz, C.; Fritzsch, G.; Pütz, J.; Middendorf, M.; Stadler, P.F. MITOS: Improved de novo metazoan mitochondrial genome annotation. Mol. Phylogenet. Evol. 2013, 69, 313–319. [Google Scholar] [CrossRef]
- Yuan, R.Z.; Zhou, J.J.; Shu, X.H.; Ye, X.-Q.; Tang, P.; Chen, X.-X. The mitochondrial genome of Chelonus formosanus (Hymenoptera: Braconidae) with novel gene orders and phylogenetic implications. Arch Insect Biochem. 2022, 111, e21870. [Google Scholar] [CrossRef]
- Perna, N.T.; Kocher, T.D. Patterns of nueleotide composition at fourfold degenerate sites of animal mitochondrial genomes. J. Mol. Evol. 1995, 41, 353–358. [Google Scholar] [CrossRef]
- Wei, S.-J.; Shi, M.; Sharkey, M.J.; van Achterberg, C.; Chen, X.-X. Comparative mitogenomics of Braconidae (Insecta: Hymenoptera) and the phylogenetic utility of mitochondrial genomes with special reference to Holometabolous insects. BMC Genom. 2010, 11, 371. [Google Scholar] [CrossRef]
- Tang, P.; Zhu, J.-C.; Zheng, B.-Y.; Wei, S.-J.; Sharkey, M.; Chen, X.-X.; Vogler, A.P. Mitochondrial phylogenomics of the Hymenoptera. Mol. Phylogenet. Evol. 2018, 131, 8–18. [Google Scholar] [CrossRef] [PubMed]
- Katoh, K.; Standley, D.M. MAFFT Multiple Sequence Alignment Software Version 7: Improvements in Performance and Usability. Mol. Biol. Evol. 2013, 30, 772–780. [Google Scholar] [CrossRef] [PubMed]
- Kück, P. ALICUT: A Perl Script Which Cuts ALISCORE Identified RSS; Department of Bioinformatics, Zoologisches Forschungs Museum A. Koenig (ZFMK): Bonn, Germany, 2009. [Google Scholar]
- Lanfear, R.; Calcott, B.; Ho, S.Y.W.; Guindon, S. PartitionFinder: Combined Selection of Partitioning Schemes and Substitution Models for Phylogenetic Analyses. Mol. Biol. Evol. 2012, 29, 1695–1701. [Google Scholar] [CrossRef] [PubMed]
- Ronquist, F.; Huelsenbeck, J.P. MrBayes 3: Bayesian phylogenetic inference under mixed models. Bioinformatics 2003, 19, 1572–1574. [Google Scholar] [CrossRef] [PubMed]
- Nguyen, L.-T.; Schmidt, H.A.; Von Haeseler, A.; Minh, B.Q. IQ-TREE: A Fast and Effective Stochastic Algorithm for Estimating Maximum-Likelihood Phylogenies. Mol. Biol. Evol. 2015, 32, 268–274. [Google Scholar] [CrossRef]
- Schmidt, H.A.; Strimmer, K.; Vingron, M.; von Haeseler, A. TREE-PUZZLE: Maximum likelihood phylogenetic analysis using quartets and parallel computing. Bioinformatics 2002, 18, 502–504. [Google Scholar] [CrossRef]
- Maddison, W.P.; Maddison, D.R. Mesquite: A Modular System for Evolutionary Analysis, Version 3.81 ed.; 2023; Available online: http://www.mesquiteproject.org (accessed on 1 April 2023).
- Gilbert, M.T.P.; Wei, S.-J.; Shi, M.; Chen, X.-X.; Sharkey, M.J.; van Achterberg, C.; Ye, G.-Y.; He, J.-H. New views on strand asymmetry in insect mitochondrial genomes. PLoS ONE 2010, 5, e12708. [Google Scholar]
- Dowton, M.; Cameron, S.L.; Austin, A.D.; Whiting, M.F. Phylogenetic approaches for the analysis of mitochondrial genome sequence data in the Hymenoptera—A lineage with both rapidly and slowly evolving mitochondrial genomes. Mol. Phylogenet. Evol. 2009, 52, 512–519. [Google Scholar] [CrossRef]
- Wei, S.-J.; Li, Q.; van Achterberg, K.; Chen, X.-X. Two mitochondrial genomes from the families Bethylidae and Mutillidae: Independent rearrangement of protein-coding genes and higher-level phylogeny of the Hymenoptera. Mol. Phylogenet. Evol. 2014, 77, 1–10. [Google Scholar] [CrossRef]
- Cameron, S.L. Insect Mitochondrial Genomics: Implications for Evolution and Phylogeny. Annu. Rev. Èntomol. 2014, 59, 95–117. [Google Scholar] [CrossRef]
- Song, F.; Li, H.; Liu, G.-H.; Wang, W.; James, P.; Colwell, D.D.; Tran, A.; Gong, S.; Cai, W.; Shao, R. Mitochondrial Genome Fragmentation Unites the Parasitic Lice of Eutherian Mammals. Syst. Biol. 2018, 68, 430–440. [Google Scholar] [CrossRef] [PubMed]
- Shao, R.; Dowton, M.; Murrell, A.; Barker, S.C. Rates of Gene Rearrangement and Nucleotide Substitution Are Correlated in the Mitochondrial Genomes of Insects. Mol. Biol. Evol. 2003, 20, 1612–1619. [Google Scholar] [CrossRef] [PubMed]
- Debevec, A.H.; Cardinal, S.; Danforth, B.N. Identifying the sister group to the bees: A molecular phylogeny of Aculeata with an emphasis on the superfamily Apoidea. Zool. Scr. 2012, 41, 527–535. [Google Scholar] [CrossRef]
- Elliott, M. Annotated catalogue of the Australian Scoliidae (Hymenoptera). Tech. Rep. Aust. Mus. Online 2011, 22, 1–17. [Google Scholar] [CrossRef]
- Bradley, J.C. The most primitive Scoliidae. EOS 1950, 1, 427–438. [Google Scholar]
- Betrem, J.G. The African Scoliids and their Affinities. In Proceedings of the XIIth International Congress of Entomology, London, UK, 8–16 July 1964; Ince: London, UK, 1965; p. 120. [Google Scholar]







| Family | Tribe | Genus | Species | GenBank Accession No. | Reference |
|---|---|---|---|---|---|
| Braconidae | Cotesia | Cotesia vestalis | FJ154897 | Wei et al. [42] | |
| Ichneumonidae | Hyposoter | Hyposoter sp. | MG923499 | Tang et al. [43] | |
| Scoliidae (Scoliinae) | Campsomerini | Campsomeriella | Campsomeriella annulata | PP874260 | This study |
| Colpa | Colpa tartara | OM103697 | Yao et al. [33] | ||
| Megacampsomeris | Megacampsomeris binghami | OP946654 | Huang et al. [14] | ||
| Megacampsomeris farrenwhitei | OP946655 | Huang et al. [14] | |||
| Megacampsomeris prismatica | MH748671 | Zheng et al. [11] | |||
| Micromeriella | Micromeriella marginella | PP874264 | This study | ||
| Phalerimeris | Phalerimeris phalerata | PP874263 | This study | ||
| Sericocampsomeris | Sericocampsomeris flavomaculata | PP874266 | This study | ||
| Scoliini | Austroscolia | Austroscolia ruficeps | PP874258 | This study | |
| Carinoscolia | Carinoscolia vittifrons | PP874259 | This study | ||
| Liacos | Liacos erythrosoma | PP874262 | This study | ||
| Megascolia | Megascolia azurea | OP661167 | Liu et al. [32] | ||
| Scolia | Scoliasikkimensis | PP874267 | This study | ||
| Scolia superciliaris | PP874265 | This study | |||
| Scolia sp. | PP874261 | This study |
Disclaimer/Publisher’s Note: The statements, opinions and data contained in all publications are solely those of the individual author(s) and contributor(s) and not of MDPI and/or the editor(s). MDPI and/or the editor(s) disclaim responsibility for any injury to people or property resulting from any ideas, methods, instructions or products referred to in the content. |
© 2024 by the authors. Licensee MDPI, Basel, Switzerland. This article is an open access article distributed under the terms and conditions of the Creative Commons Attribution (CC BY) license (https://creativecommons.org/licenses/by/4.0/).
Share and Cite
Liu, Z.; van Achterberg, C.; Chen, H. Mitochondrial Phylogenomics of Scoliidae from China, with Evidence to Challenge the Former Placement of the Colpa Group. Insects 2024, 15, 758. https://doi.org/10.3390/insects15100758
Liu Z, van Achterberg C, Chen H. Mitochondrial Phylogenomics of Scoliidae from China, with Evidence to Challenge the Former Placement of the Colpa Group. Insects. 2024; 15(10):758. https://doi.org/10.3390/insects15100758
Chicago/Turabian StyleLiu, Zhen, Cornelis van Achterberg, and Huayan Chen. 2024. "Mitochondrial Phylogenomics of Scoliidae from China, with Evidence to Challenge the Former Placement of the Colpa Group" Insects 15, no. 10: 758. https://doi.org/10.3390/insects15100758
APA StyleLiu, Z., van Achterberg, C., & Chen, H. (2024). Mitochondrial Phylogenomics of Scoliidae from China, with Evidence to Challenge the Former Placement of the Colpa Group. Insects, 15(10), 758. https://doi.org/10.3390/insects15100758

