Sign in to use this feature.

Years

Between: -

Subjects

remove_circle_outline
remove_circle_outline
remove_circle_outline
remove_circle_outline
remove_circle_outline
remove_circle_outline
remove_circle_outline
remove_circle_outline
remove_circle_outline

Journals

remove_circle_outline
remove_circle_outline
remove_circle_outline
remove_circle_outline
remove_circle_outline
remove_circle_outline
remove_circle_outline

Article Types

Countries / Regions

remove_circle_outline
remove_circle_outline
remove_circle_outline
remove_circle_outline

Search Results (341)

Search Parameters:
Keywords = ride-sharing

Order results
Result details
Results per page
Select all
Export citation of selected articles as:
20 pages, 4606 KB  
Article
Collaborative Transmission Scheme and Control Strategy for Near-Shore and Far-Offshore Wind Power Based on SLCC
by Hui Cai, Junhui Huang, Tian Hou, Guoteng Wang, Xingning Han, Xu Wang, Zhiwei Wang and Ying Huang
Electronics 2026, 15(9), 1816; https://doi.org/10.3390/electronics15091816 - 24 Apr 2026
Viewed by 93
Abstract
Given the expanding scale of offshore wind power development, strict spatial constraints on offshore platforms and multi-source power coupling present operational challenges during the collaborative transmission of near-shore and far-offshore wind power through a shared corridor. To address these issues, this paper proposes [...] Read more.
Given the expanding scale of offshore wind power development, strict spatial constraints on offshore platforms and multi-source power coupling present operational challenges during the collaborative transmission of near-shore and far-offshore wind power through a shared corridor. To address these issues, this paper proposes a collaborative transmission scheme based on the Self-Adaption Statcom and Line-Commutation Converter (SLCC). The technical and economic characteristics of three typical topologies—Modular Multilevel Converter (MMC) onshore grid connection, MMC direct transmission, and SLCC direct transmission—are compared and analyzed. The results demonstrate the advantages of the SLCC scheme in reducing the offshore platform footprint and lowering engineering costs. Furthermore, a hierarchical collaborative control strategy is designed to mitigate the power coupling between near-shore AC wind generation and far-offshore DC wind generation at the converter bus. The bottom layer utilizes a valve-side parallel Static Var Generator (SVG) to achieve reactive power self-balance and quasi-resonant suppression of specific harmonics. In the top layer, an LCC active power-following control strategy based on instantaneous power feedback is implemented. This achieves the logical decoupling of near-shore and far-offshore wind power transmission. The effectiveness of the proposed scheme in managing wind power fluctuations, riding through AC faults, and maintaining stable operation under weak grid conditions is verified using the PSCAD/EMTDC software. Full article
27 pages, 4629 KB  
Article
Understanding Spatiotemporal Heterogeneity in Dockless Bike-Sharing: Evidence from 40 Million Trips
by Yu Zhou, Kangliang Guo and Xinchen Gao
Appl. Sci. 2026, 16(8), 4059; https://doi.org/10.3390/app16084059 - 21 Apr 2026
Viewed by 169
Abstract
As a key link between short-distance urban mobility and public transport, dockless bike-sharing (DBS) systems have expanded rapidly in recent years. However, existing studies are limited by insufficient factor coverage, incomplete temporal analysis, and inadequate assessment of spatial-scale effects. To address these gaps, [...] Read more.
As a key link between short-distance urban mobility and public transport, dockless bike-sharing (DBS) systems have expanded rapidly in recent years. However, existing studies are limited by insufficient factor coverage, incomplete temporal analysis, and inadequate assessment of spatial-scale effects. To address these gaps, this study uses Shenzhen as a case study, integrating 40 million DBS trip records from August 2021 with multi-source geospatial data to develop a spatiotemporal analytical framework. First, it examines differences in riding patterns between weekdays and weekends, further segmenting trips into six time periods to capture intra-day temporal variations. Through multicollinearity and spatial autocorrelation tests, a 700-m grid was identified as the optimal analysis unit. Subsequently, a Multi-scale Geographically Weighted Regression (MGWR) model quantified how multiple sources of factors collectively shape DBS usage behavior. Results indicate that higher frequency, faster speeds, and longer distances during peak periods characterize weekday trips. Office POIs and transit accessibility positively affect DBS usage during weekday peaks, whereas Residential POIs and Convenience Service POIs have a greater influence on weekend trips. Population density and land-use mix consistently promote DBS use across all periods. Younger residents (<30 years) were the main users, especially during weekday peak and weekend no-peak periods, whereas gender and education had limited impact. These findings provide empirical evidence to optimize bike-sharing deployment, enhance multimodal transport integration, and support sustainable urban mobility planning. Full article
(This article belongs to the Section Green Sustainable Science and Technology)
Show Figures

Figure 1

35 pages, 2155 KB  
Article
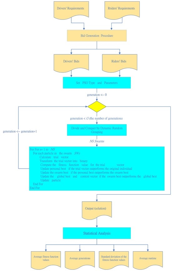
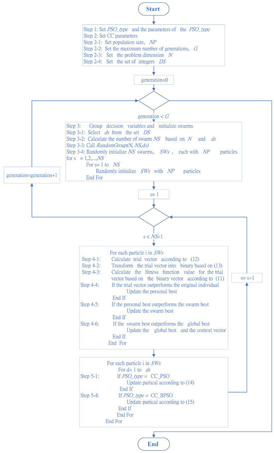
Improving Performance and Robustness of Particle Swarm Optimization Metaheuristic Algorithms for Ridesharing Systems Based on a Cooperative Coevolution Approach
by Fu-Shiung Hsieh
Electronics 2026, 15(8), 1682; https://doi.org/10.3390/electronics15081682 - 16 Apr 2026
Viewed by 161
Abstract
Optimization of ridesharing systems poses challenges for the development of solvers due to a nonconvex discrete solution space and complex constraints. Over the past decade, many metaheuristic algorithms have been proposed to solve optimization problems in ridesharing systems. Performance, robustness and efficiency are [...] Read more.
Optimization of ridesharing systems poses challenges for the development of solvers due to a nonconvex discrete solution space and complex constraints. Over the past decade, many metaheuristic algorithms have been proposed to solve optimization problems in ridesharing systems. Performance, robustness and efficiency are three important issues in the development of metaheuristic algorithms for ridesharing systems. Cooperative coevolution is a potential approach to improving the performance, robustness, and efficiency of metaheuristic algorithms. However, studies on the application of cooperative coevolution to optimization problems in ridesharing systems remain limited, as most existing work focuses on problems with a continuous solution space. Metaheuristic algorithms can be combined with the cooperative coevolution approach to solve optimization problems. In this paper, we combine particle swarm optimization (PSO) and bare-bones particle swarm optimization (BBPSO) with cooperative coevolution to develop two metaheuristic algorithms for ridesharing systems: discrete cooperative coevolution-based particle swarm optimization (DCCPSO) and discrete cooperative coevolution-based bare-bones particle swarm optimization (DCCBBPSO). We conducted a comparative study to assess their effectiveness in terms of performance, robustness and efficiency based on the experimental results. The results indicate that the cooperative coevolution-based metaheuristic algorithms developed in this study outperform discrete PSO (DPSO), discrete BBPSO (DBBPSO), and many other existing metaheuristic algorithms for ridesharing systems in terms of performance and robustness. The results show that the DCCPSO algorithm and the DCCBBPSO algorithm outperform the other 16 metaheuristic algorithms in convergence speed (measured by the average number of generations to find the best solution) in most cases. However, the DCCPSO and the DCCBBPSO algorithms do not outperform all the other 16 metaheuristic algorithms in terms of runtime. This is due to the inherent complex structure of the CC approach. Full article
(This article belongs to the Special Issue Advances in Intelligent Systems and Networks, 2nd Edition)
Show Figures

Graphical abstract

31 pages, 3106 KB  
Article
Display Slot Competition and Multi-Homing in Ride-Hailing Aggregator Platforms: A Game-Theoretic Analysis of Profit and Welfare Implications
by Xuepan Guo and Guangnian Xiao
Sustainability 2026, 18(7), 3625; https://doi.org/10.3390/su18073625 - 7 Apr 2026
Viewed by 290
Abstract
The rise in aggregation platforms has reshaped the competitive ride-hailing market. Display slots (i.e., platform-determined ranking priority) have become a key tool for influencing order allocation. Their interaction with drivers’ multi-homing behavior poses new challenges for platform sustainability. This paper constructs a two-stage [...] Read more.
The rise in aggregation platforms has reshaped the competitive ride-hailing market. Display slots (i.e., platform-determined ranking priority) have become a key tool for influencing order allocation. Their interaction with drivers’ multi-homing behavior poses new challenges for platform sustainability. This paper constructs a two-stage Stackelberg game model with one aggregator and two underlying ride-hailing platforms. Display slots enhance supply-side lock-in, while a waiting time function links passenger utility to demand allocation. Building on theoretical analysis of two-sided market competition and multi-homing effects, we propose two hypotheses: (H1) under specific conditions, competition for display slots may lead to a Prisoner’s Dilemma equilibrium, and (H2) the proportion of multi-homing drivers positively moderates this dilemma, thereby expanding its occurrence range. Numerical simulation results under baseline parameter settings reveal that display slots generate a supply-side amplification effect by locking in multi-homing drivers. In symmetric markets, a prisoner’s dilemma range exists where mutual purchase erodes collective profits; this range expands with the share of multi-homing drivers. Higher driver profit sensitivity raises the threshold required for display slots to be profitable. In asymmetric markets, dominant platforms (strong brands, low costs) gain more from display slots, potentially leading to unilateral purchasing. Social welfare effects of display slot competition depend on a critical threshold of waiting-time sensitivity: social welfare improves above the threshold and declines below it. This study clarifies the boundaries of display slots as supply-side non-price competitive tools, offering quantitative insights for aggregator platform design and regulatory policy. The findings carry managerial implications for platform strategy and policy aimed at sustainable development. Full article
(This article belongs to the Section Economic and Business Aspects of Sustainability)
Show Figures

Figure 1

28 pages, 2371 KB  
Article
Evolutionary Game Strategy for Distributed Energy Sharing in Industrial Parks Under Government Carbon Regulation
by Haoyan Fu, Xiaochan Wu, Yuzhuo Zhang and Weidong Yan
Energies 2026, 19(7), 1764; https://doi.org/10.3390/en19071764 - 3 Apr 2026
Viewed by 227
Abstract
Against the background of carbon neutrality, the government’s carbon regulations have had a profound impact on the distributed energy sharing behavior of industrial parks. To deeply explore the interactive relationship between distributed energy sharing in industrial parks and government regulation, this paper constructs [...] Read more.
Against the background of carbon neutrality, the government’s carbon regulations have had a profound impact on the distributed energy sharing behavior of industrial parks. To deeply explore the interactive relationship between distributed energy sharing in industrial parks and government regulation, this paper constructs a three-party evolutionary game model composed of the government, core enterprises and supporting enterprises; endogenizes government behavior; and integrates inter-enterprise contractual mechanisms into the evolutionary framework. By establishing a revenue payment matrix and a replication dynamic equation, the stability conditions and system evolution paths of the strategy choices of each subject are analyzed, and numerical simulations are conducted. The results show that there are multiple evolutionary stable equilibria in the system, among which the equilibrium where core enterprises actively share, supporting enterprises actively share, and the government actively regulates carbon is the ideal state. Cost-sharing contracts and cooperative penalty contracts play a significant role in promoting the participation of supporting enterprises in sharing and curbing “free-riding” behavior, respectively. The changes in government subsidy rates and carbon tax rates have a crucial impact on the evolution of corporate strategies. Quantitatively, the carbon tax rate exhibits a threshold effect; enterprises shift to positive energy sharing when the tax rate exceeds 0.8, while a subsidy rate above 0.4 leads the government to withdraw from regulation. This indicates that a reasonable design of carbon regulations can help achieve coordinated energy emission reduction between the government and enterprises. The findings provide theoretical support for optimizing carbon regulations and designing cooperation strategies. Full article
(This article belongs to the Section C: Energy Economics and Policy)
Show Figures

Figure 1

24 pages, 1281 KB  
Article
Rethinking Pooled Ride-Hailing as Large-Scale Simulations Reveal System Limits
by Haitam Laarabi, Zachary A. Needell, Rashid A. Waraich and C. Anna Spurlock
Smart Cities 2026, 9(4), 62; https://doi.org/10.3390/smartcities9040062 - 1 Apr 2026
Viewed by 546
Abstract
Over nearly two decades, ride-hailing has become a major component of urban travel, and its tendency to increase vehicle miles traveled (VMT) and worsen congestion is now well established. What remains poorly understood is why pooling, the most frequently proposed remedy, consistently falls [...] Read more.
Over nearly two decades, ride-hailing has become a major component of urban travel, and its tendency to increase vehicle miles traveled (VMT) and worsen congestion is now well established. What remains poorly understood is why pooling, the most frequently proposed remedy, consistently falls short of theoretical expectations. With access to proprietary platform data still limited, high-fidelity simulation offers a promising path to untangle these dynamics. Here, we implement three pooling algorithms alongside a demand-following repositioning algorithm, within Berkeley Lab’s BEAM (Behavior, Energy, Autonomy, and Mobility), an open-source, agent-based regional transportation model. In a high ride-hailing adoption scenario for the San Francisco Bay Area, we find a counterintuitive result: the more stringently point-to-point pooling is promoted, the more detour burdens erode matching feasibility and reduce vehicle occupancy rather than increase it, thereby compounding rather than offsetting VMT and congestion impacts. Sensitivity analysis further identifies inflection points in pooling match rates and repositioning sensitivity beyond which deadheading and negative network feedbacks begin to dominate. These results show that pooled ride-hailing has a constrained ability to reduce network-wide impacts and that effective shared mobility requires treating pooling, repositioning, and fleet sizing as interdependent levers. Full article
(This article belongs to the Special Issue Cost-Effective Transportation Planning for Smart Cities)
Show Figures

Figure 1

18 pages, 1111 KB  
Article
A Dynamic Operational Framework Integrating Life Cycle Assessment and Ride-Level Emission Modelling for Shared E-Scooter Systems
by Yelda Karatepe Mumcu and Eray Erkal
Sustainability 2026, 18(7), 3202; https://doi.org/10.3390/su18073202 - 25 Mar 2026
Viewed by 315
Abstract
Shared e-scooter systems are frequently characterized as zero-emission mobility solutions; however, lifecycle greenhouse gas (GHG) emissions depend on manufacturing, electricity generation, and operational logistics. While conventional life cycle assessment (LCA) studies quantify environmental impacts using static average parameters, they rarely integrate lifecycle emissions [...] Read more.
Shared e-scooter systems are frequently characterized as zero-emission mobility solutions; however, lifecycle greenhouse gas (GHG) emissions depend on manufacturing, electricity generation, and operational logistics. While conventional life cycle assessment (LCA) studies quantify environmental impacts using static average parameters, they rarely integrate lifecycle emissions into real-time fleet decision-making. This study proposes a formally defined carbon-aware operational framework that integrates ride-level telemetry, time-varying electricity grid carbon intensity, amortized production emissions, and dynamically allocated logistics impacts into a unified optimization architecture. Lifecycle emissions are computed at ride-level granularity and incorporated into charging and rebalancing decisions through a constrained optimization framework. A multi-objective extension is introduced to account for environmental–economic trade-offs. An illustrative simulation of 1000 rides was conducted to evaluate the operational performance of the framework. Under the assumed baseline scenario, the illustrative carbon-aware simulation indicated a potential reduction of up to 24.5% relative to conventional scheduling. Sensitivity analysis across variations in grid carbon intensity, scooter lifetime, energy consumption, and logistics emissions demonstrated reduction outcomes ranging between 18% and 29%, indicating robustness to parameter uncertainty. The study does not present large-scale empirical validation but provides a mathematically formalized decision-support architecture that operationalizes lifecycle assessment within shared micro-mobility fleet management. The results suggest that integrating carbon metrics into operational control may substantially enhance the environmental performance of shared e-scooter systems. Future research should validate the framework using real-world fleet data and incorporate a comprehensive economic assessment. The proposed framework provides a scalable methodological basis for integrating environmental metrics into real-time micro-mobility management and urban sustainability planning. Full article
(This article belongs to the Section Sustainable Transportation)
Show Figures

Figure 1

31 pages, 7536 KB  
Article
Modeling and Optimization of Pooled Rideshare Services in Future Shared Transportation Systems
by Hongqian Wang, Haotian Su, Joseph Paul, Krishna Murthy Gurumurthy, Joshua Auld, Johnell Brooks and Yunyi Jia
Future Transp. 2026, 6(2), 67; https://doi.org/10.3390/futuretransp6020067 - 17 Mar 2026
Viewed by 414
Abstract
Pooled rideshare is considered an effective future travel mode for improving vehicle utilization and reducing congestion in urban transportation systems. However, its adoption remains limited due to insufficient passenger acceptance and uncertain economic benefits for transportation network companies (TNCs). The emergence of autonomous [...] Read more.
Pooled rideshare is considered an effective future travel mode for improving vehicle utilization and reducing congestion in urban transportation systems. However, its adoption remains limited due to insufficient passenger acceptance and uncertain economic benefits for transportation network companies (TNCs). The emergence of autonomous vehicles brings new momentum to pooled ridesharing services through centralized fleet management. Nevertheless, most existing studies examine traveler behavior and fleet operations separately, leaving the interaction between passenger preferences and operational strategies insufficiently represented. This study proposed an integrated behavioral–operational framework that jointly considers traveler choice behavior and fleet management decisions. An Integrated Choice and Latent Variable (ICLV) model is estimated using 8296 national survey responses collected in the United States in 2025 to capture post-pandemic traveler attitudes toward pooled rideshare. The behavioral model is embedded into a proactive assignment and repositioning strategy implemented on the POLARIS agent-based simulation platform. Simulation experiments are conducted in two urban networks, Greenville (SC) and Austin (TX), under multiple fleet size scenarios. Results show that the new pooling behavior model significantly increases pooling adoption compared with the previous mixed logit model, indicating that it better captures real-world traveler behavior. And the higher pooling adoption also reshapes the TNC trip structure in Greenville. Compared to the baseline in the POLARIS platform, the integrated framework increases pooling adoption and TNC profitability while reducing VMT, empty seat rates, and overall energy consumption. These findings provide insights for the sustainable deployment of pooled SAV services in heterogeneous urban environments. Full article
Show Figures

Figure 1

31 pages, 7358 KB  
Article
Assessment and Realization of the Benefits of Collaboration Among Ridesharing Service Providers Based on Metaheuristic Algorithms
by Fu-Shiung Hsieh
Smart Cities 2026, 9(3), 42; https://doi.org/10.3390/smartcities9030042 - 25 Feb 2026
Viewed by 339
Abstract
As ridesharing is one of the emerging sustainable transport modes that has been widely adopted by commuters and travelers in cities, it has been extensively studied for over a decade. Although many research issues related to ridesharing have been studied, most studies focus [...] Read more.
As ridesharing is one of the emerging sustainable transport modes that has been widely adopted by commuters and travelers in cities, it has been extensively studied for over a decade. Although many research issues related to ridesharing have been studied, most studies focus on these issues in the context of single ridesharing service providers. However, the existence of multiple ridesharing service providers poses unaddressed research issues. In economics, collaboration might enable two companies to achieve greater market share and efficiency than they could achieve independently. “One plus one is greater than two” refers to the concept of synergy, where combining two elements creates a result that is more valuable or effective than the sum of their individual parts. An interesting question is whether multiple ridesharing service providers can benefit from collaboration. This study aims to assess and realize the benefits of collaboration among ridesharing service providers using metaheuristic algorithms. In this paper, we will study this research question based on two decision models: (1) Decision Model 1 for multiple independent ridesharing service providers and (2) Decision Model 2 for a Collaborative Ridesharing Service Provider. We formulated the optimization of these two decision models and developed twelve metaheuristic algorithms for the two decision models, and conducted experiments to study their effectiveness in terms of performance and computational efficiency. The results indicate that the benefits that can be realized depend critically on the type of metaheuristic algorithm used. The results of this study show that “one plus one is greater than two” holds for ridesharing if an effective solver is used. Full article
(This article belongs to the Special Issue Cost-Effective Transportation Planning for Smart Cities)
Show Figures

Figure 1

44 pages, 1244 KB  
Review
The Convergence of Artificial Intelligence and Public Policy in Shaping the Future of Ride-Hailing: A Review
by Cătălin Beguni, Alin-Mihai Căilean, Eduard Zadobrischi, Sebastian-Andrei Avătămăniței, Alexandru Lavric and Florinel-Mădălin Stoian
Smart Cities 2026, 9(2), 40; https://doi.org/10.3390/smartcities9020040 - 23 Feb 2026
Viewed by 1442
Abstract
In the context in which on-demand mobility services are rapidly gaining popularity in the transportation sector, this article provides a literature review focusing on the emerging research topics related to ride-hailing. Based on a comprehensive review of the existing scientific literature, ten main [...] Read more.
In the context in which on-demand mobility services are rapidly gaining popularity in the transportation sector, this article provides a literature review focusing on the emerging research topics related to ride-hailing. Based on a comprehensive review of the existing scientific literature, ten main research areas are identified, covering aspects ranging from operational algorithms to macro-level policy impacts enforced by local authorities. Each topic is discussed and analyzed based on available published research. This work analyzes state-of-the-art research directions such as demand forecasting, passenger–driver matching algorithms, pricing strategies, electric vehicle integration, trust and security aspects, quality of service and user satisfaction, integration with public transportation, and robotaxi integration. The solutions identified pave the way for new, evolving technologies related to on-demand mobility services and ride-hailing, a domain at the intersection of data science, artificial intelligence, and futuristic urban planning. Finally, the main results of this work are focused on the integration of AI, the optimization of the latency–security trade-off, and the development of unified global transportation standards that better address the balance between technological efficiency, sustainability, environmental protection, and social equity. Full article
Show Figures

Figure 1

19 pages, 2618 KB  
Article
Quantifying the Spatial Burden of Informal Ride Provision for Older Adults Using Activity Space Analysis and GIS
by Rebecca L. Mauldin, Stephen P. Mattingly, Soeun Jang, Swasati Handique, Mahshid Haque and Rupal Parekh
ISPRS Int. J. Geo-Inf. 2026, 15(2), 86; https://doi.org/10.3390/ijgi15020086 - 17 Feb 2026
Viewed by 479
Abstract
Older adults’ well-being is strongly shaped by their capacity to navigate and access places beyond their immediate surroundings. Lack of adequate transportation can limit their access to health care, services, and social opportunities. For older adults in the United States who do not [...] Read more.
Older adults’ well-being is strongly shaped by their capacity to navigate and access places beyond their immediate surroundings. Lack of adequate transportation can limit their access to health care, services, and social opportunities. For older adults in the United States who do not or no longer drive, getting private automobile rides from others is their primary mode of transportation, but this reliance can burden their ride providers. Measuring and assessing the geospatial burden of providing rides is important for research and policies that aim to address both negative effects for ride providers and older adults’ unmet travel needs. In this manuscript, we propose an approach that collects data to assess ride providers’ geospatial activity spaces for their own routine activities and for providing rides. By comparing the two activity spaces, we propose a method to operationalize geospatial ride-providing burden, using three potential burden indicators. Using data from an exploratory study (N = 12 ride providers), we apply these burden indicators and correlate them to other indicators of burden (i.e., days/month giving rides, monetary costs, missed work, increased stress). We conclude that the share of the activity space for providing rides falling beyond the area of the ride provider’s routine personal travel (what we call Burden Indicator B) may be a useful indicator of geospatial burden of providing rides. Full article
(This article belongs to the Special Issue Spatial Data Science and Knowledge Discovery)
Show Figures

Figure 1

27 pages, 1148 KB  
Article
Preference-Aligned Ride-Sharing Repositioning via a Two-Stage Bilevel RLHF Framework
by Ruihan Li and Vaneet Aggarwal
Electronics 2026, 15(3), 669; https://doi.org/10.3390/electronics15030669 - 3 Feb 2026
Viewed by 359
Abstract
Vehicle repositioning is essential for improving efficiency and service quality in ride-sharing platforms, yet existing approaches typically optimize proxy rewards that fail to reflect human-centered preferences such as wait time, service coverage, and unnecessary empty travel. We propose the first two-stage Bilevel Reinforcement [...] Read more.
Vehicle repositioning is essential for improving efficiency and service quality in ride-sharing platforms, yet existing approaches typically optimize proxy rewards that fail to reflect human-centered preferences such as wait time, service coverage, and unnecessary empty travel. We propose the first two-stage Bilevel Reinforcement Learning (RL) from Human Feedback (RLHF) framework for preference-aligned vehicle repositioning. In Stage 1, a value-based Deep Q-Network (DQN)-RLHF warm start learns an initial preference-aligned reward model and stable reference policy, mitigating the reward-model drift and cold-start instability that arise when applying on-policy RLHF directly. In Stage 2, a Kullback–Leibler (KL)-regularized Proximal Policy Optimization (PPO)-RLHF algorithm, equipped with action masking, behavioral-cloning anchoring, and alternating forward–reverse KL, fine-tunes the repositioning policy using either Large Language Model (LLM)-generated or rubric-based preference labels. We develop and compare two coordination schemes, pure alternating (PPO-Alternating) and k-step alternating (PPO-k-step), demonstrating that both yield consistent improvements across all tested arrival scales. Empirically, our framework reduces wait time and empty-mile ratio while improving served rate, without inducing trade-offs or reducing platform profit. These results show that human preference alignment can be stably and effectively incorporated into large-scale ride-sharing repositioning. Full article
Show Figures

Figure 1

23 pages, 1171 KB  
Article
Ride-Sharing Services in Regional Context: Consumer Attitudes and Reuse Intentions in Western Hungary
by Dániel Csikor, Réka Koteczki, Ferenc Szauter and Boglárka Eisinger Balassa
Appl. Sci. 2026, 16(2), 1055; https://doi.org/10.3390/app16021055 - 20 Jan 2026
Viewed by 724
Abstract
This study examines consumer attitudes and experiences related to ride-sharing services in the Western Transdanubia region of Hungary. Despite the growing global popularity of shared mobility solutions, there is little empirical evidence on regional consumer acceptance patterns in the Hungarian context. Based on [...] Read more.
This study examines consumer attitudes and experiences related to ride-sharing services in the Western Transdanubia region of Hungary. Despite the growing global popularity of shared mobility solutions, there is little empirical evidence on regional consumer acceptance patterns in the Hungarian context. Based on a structured questionnaire survey involving 500 respondents, this research explores the relationship between satisfaction with past ride-sharing experiences and the intention to reuse such services in the future. The results reveal a high willingness to reuse among those who have already tried ridesharing, yet the correlation analysis shows that satisfaction dimensions alone are not significant predictors of reuse intention. In contrast, attitudinal factors, such as preference over other transport modes, willingness to make recommendations, and perceived accessibility, exhibit strong correlations with acceptance of ride-sharing. The findings emphasise the key role of attitudes and trust in shaping consumer decisions. The paper contributes to the literature by providing regionally grounded empirical insights and offers practical and policy-level recommendations to support the diffusion of sustainable shared mobility services. Full article
(This article belongs to the Special Issue Sustainable Mobility and Transportation (SMTS 2025))
Show Figures

Figure 1

21 pages, 2203 KB  
Article
An Analysis of Applicability for an E-Scooter to Ride on Sidewalk Based on a VR Simulator Study
by Jihyun Kim, Dongmin Lee, Sooncheon Hwang, Juehyun Lee and Seungmin Kim
Appl. Sci. 2026, 16(1), 218; https://doi.org/10.3390/app16010218 - 24 Dec 2025
Viewed by 746
Abstract
E-scooters have rapidly become a popular option for first- and last-mile mobility, yet their integration into urban transportation systems has raised significant safety concerns. This study investigates the feasibility of permitting E-scooter riding on sidewalks under controlled conditions to minimize pedestrian conflicts. Analysis [...] Read more.
E-scooters have rapidly become a popular option for first- and last-mile mobility, yet their integration into urban transportation systems has raised significant safety concerns. This study investigates the feasibility of permitting E-scooter riding on sidewalks under controlled conditions to minimize pedestrian conflicts. Analysis of E-scooter crashes in Daejeon, South Korea, showed that 98.09% of crashes were caused by rider negligence, with “Failure to Fulfill Safe Driving Duty” as the leading factor. To investigate the applicability of safe sidewalk usage, a VR-based simulator experiment was conducted with 41 participants across four scenarios with varying sidewalk widths and pedestrian densities, under speed limits of 10, 15, and 20 km/h. Riding behaviors—including speed stability, braking, steering, and conflict frequency—and gaze behaviors were measured. Results showed that riding at 10 km/h improved riding stability and minimized conflicts. Regression analysis identified pedestrian density as the strongest predictor of conflicts, followed by sidewalk width and riding speed. These findings suggest specific policy needs: ensuring a minimum sidewalk width of 4 m for safe shared use, restricting operation to environments with low-to-moderate pedestrian density, and implementing a 10 km/h speed limit. This study provides evidence-based recommendations for safer integration of E-scooters into pedestrian environments. Full article
(This article belongs to the Section Transportation and Future Mobility)
Show Figures

Figure 1

32 pages, 19779 KB  
Article
Electric Bikes and Scooters Versus Muscular Bikes in Free-Floating Shared Services: Reconstructing Trips with GPS Data from Florence and Bologna, Italy
by Giacomo Bernieri, Joerg Schweizer and Federico Rupi
Sustainability 2025, 17(24), 11153; https://doi.org/10.3390/su172411153 - 12 Dec 2025
Cited by 1 | Viewed by 742
Abstract
Bike-sharing services contribute to reducing emissions and conserving natural resources within urban transportation systems. They also promote public health by encouraging physical activity and generate economic benefits through shorter travel times, lower transportation costs, and decreased demand for parking infrastructure. This paper examines [...] Read more.
Bike-sharing services contribute to reducing emissions and conserving natural resources within urban transportation systems. They also promote public health by encouraging physical activity and generate economic benefits through shorter travel times, lower transportation costs, and decreased demand for parking infrastructure. This paper examines the use of shared micro-mobility services in the Italian cities of Florence and Bologna, based on an analysis of GPS origin–destination data and associated temporal coordinates provided by the RideMovi company. Given the still-limited number of studies on free-floating and electric-scooter-sharing systems, the objective of this work is to quantify the performance of electric bikes and e-scooters in bike-sharing schemes and compare it to traditional, muscular bikes. Trips were reconstructed starting from GPS data of origin and destination of the trip with a shortest path criteria that considers the availability of bike lanes. Results show that e-bikes are from 22 to 26% faster on average with respect to muscular bikes, extending trip range in Bologna but not in Florence. Electric modes attract more users than traditional bikes, e-bikes have from 40 to 128% higher daily turnover in Bologna and Florence and e-scooters from 33 to 62% higher in Florence with respect to traditional bikes. Overall, turnover is fairly low, with less than two trips per vehicle per day. The performance is measured in terms of trip duration, speed, and distance. Further characteristics such as daily turnover by transport mode are investigated and compared. Finally, spatial analysis was conducted to observe demand asymmetries in the two case studies. The results aim to support planners and operators in designing and managing more efficient and user-oriented services. Full article
(This article belongs to the Collection Sustainable Maritime Policy and Management)
Show Figures

Figure 1

Back to TopTop