Sign in to use this feature.

Years

Between: -

Subjects

remove_circle_outline
remove_circle_outline
remove_circle_outline
remove_circle_outline

Journals

Article Types

Countries / Regions

Search Results (22)

Search Parameters:
Keywords = retinogenesis

Order results
Result details
Results per page
Select all
Export citation of selected articles as:
18 pages, 1172 KB  
Review
The Zebrafish as a Model for Ocular Translational Research: From Retinal Repair to Regeneration
by Bijorn Omar Balzamino, Mariagrazia Severino, Concetta Cafiero, Marco Coassin, Antonio Di Zazzo and Alessandra Micera
Cells 2025, 14(17), 1405; https://doi.org/10.3390/cells14171405 - 8 Sep 2025
Viewed by 697
Abstract
In the last years, the zebrafish model has become a primary model system for vertebrate tissue regeneration, particularly for neurodegeneration and metabolic disease. Zebrafish (Danio rerio) are small freshwater teleosts valued for disease modelling, which are widely used in genetic laboratories, [...] Read more.
In the last years, the zebrafish model has become a primary model system for vertebrate tissue regeneration, particularly for neurodegeneration and metabolic disease. Zebrafish (Danio rerio) are small freshwater teleosts valued for disease modelling, which are widely used in genetic laboratories, as a key model for studying neurodegenerative, metabolic, cardiac and dystrophic diseases, supporting the goal of identifying new therapeutic targets and approaches. Zebrafish can proliferate and produce/regenerate neurons. In response to retinal injury, zebrafish can regenerate multiple classes of retinal neurons and particularly, Müller glia-derived progenitor cells (MGPCs) can regenerate all types of neurons and restore visual function upon injury. The Jak/Stat-pathway of zebrafish retina represents one of the cell-signalling pathways involved in reprogramming Müller glia into MGPCs. In this era characterized by a revolution in experimental models and the future of omics, zebrafish might represent a suitable animal model for studying retinal degeneration and regeneration. In this context, the review is not meant to be entirely comprehensive of the zebrafish field, but it will highlight the usefulness of this model in discovering some mechanisms underlying retinal repair and regeneration. Full article
(This article belongs to the Special Issue Advances in Zebrafish Disease Models)
Show Figures

Figure 1

28 pages, 6557 KB  
Article
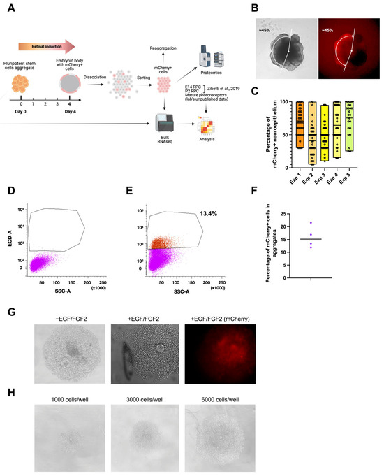
Generation of a Double Reporter mES Cell Line to Simultaneously Trace the Generation of Retinal Progenitors and Photoreceptors
by Oleksandr Zabiegalov, Adeline Berger, Dhryata Kamdar, Kabirou Adamou, Chuanxi Tian, Martial Mbefo, Mathieu Quinodoz, Florian Udry, Carlo Rivolta, Corinne Kostic and Yvan Arsenijevic
Cells 2025, 14(4), 252; https://doi.org/10.3390/cells14040252 - 10 Feb 2025
Cited by 1 | Viewed by 1430
Abstract
Three-dimensional retinal culture systems help to understand eye development and the pathology of disorders. There is a need for reporter stem cell lines to allow in vitro studies on retinal progenitors and photoreceptors and their developmental dynamics or properties and to test therapeutic [...] Read more.
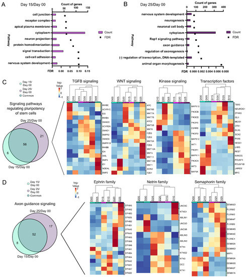
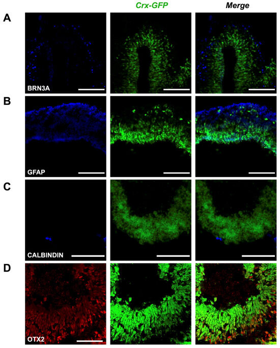
Three-dimensional retinal culture systems help to understand eye development and the pathology of disorders. There is a need for reporter stem cell lines to allow in vitro studies on retinal progenitors and photoreceptors and their developmental dynamics or properties and to test therapeutic approaches. The isolation of pure progenitor populations or photoreceptor precursors may serve for drug, gene, and cell therapy development. Here, we generated a dual-reporter mouse embryonic stem cell line Crx-GFP;Rax-mCherry enabling the visualization or isolation of photoreceptors and retinal progenitors from retinal organoid settings. From day 4 organoids, we isolated mCherry-positive cells to assess their early retinal progenitor identity with proliferation tests as well as transcriptomic and proteomic profiling. The timing of eye field transcription factor expression at the transcriptomic and protein levels is in accordance with mouse retinogenesis. This new line will be helpful for rapidly investigating biological questions or testing therapeutics before using human induced pluripotent stem cells (iPSCs), which require a much longer time for retinal organoid formation. Full article
Show Figures

Figure 1

14 pages, 31917 KB  
Article
Connexin Expression Is Altered in the Eye Development of Yotari Mice: A Preliminary Study
by Ljubica Skelin, Anita Racetin, Nela Kelam, Marin Ogorevc, Ljubo Znaor, Mirna Saraga-Babić, Natalija Filipović, Yu Katsuyama, Zenon Pogorelić and Katarina Vukojević
Biomolecules 2024, 14(9), 1174; https://doi.org/10.3390/biom14091174 - 19 Sep 2024
Cited by 1 | Viewed by 1417
Abstract
This study aimed to explore how Dab1 functional silencing influences the expression patterns of different connexins in the developing yotari (yot) mice eyes as potential determinants of retinogenesis. Using immunofluorescence staining, the protein expression of Dab1, Reelin, and connexin 37, 40, [...] Read more.
This study aimed to explore how Dab1 functional silencing influences the expression patterns of different connexins in the developing yotari (yot) mice eyes as potential determinants of retinogenesis. Using immunofluorescence staining, the protein expression of Dab1, Reelin, and connexin 37, 40, 43, and 45 (Cx37, Cx40, Cx43, and Cx45) in the wild-type (wt) and yot eyes at embryonic days 13.5 and 15.5 (E13.5 and E15.5) were analyzed. Different expression patterns of Cx37 were seen between the wt and yot groups. The highest fluorescence intensity of Cx37 was observed in the yot animals at E15.5. Cx40 had higher expression at the E13.5 when differentiation of retinal layers was still beginning, whereas it decreased at the E15.5 when differentiation was at the advanced stage. Higher expression of Cx43 was found in the yot group at both time points. Cx45 was predominantly expressed at E13.5 in both groups. Our results reveal the altered expression of connexins during retinogenesis in yot mice and their potential involvement in retinal pathology, where they might serve as prospective therapeutic targets. Full article
Show Figures

Figure 1

21 pages, 5290 KB  
Article
Temporal Transcriptomic Profiling of the Developing Xenopus laevis Eye
by Samantha J. Hack, Juli Petereit and Kelly Ai-Sun Tseng
Cells 2024, 13(16), 1390; https://doi.org/10.3390/cells13161390 - 21 Aug 2024
Cited by 2 | Viewed by 2276
Abstract
Retinal progenitor cells (RPCs) are a multipotent and highly proliferative population that give rise to all retinal cell types during organogenesis. Defining their molecular signature is a key step towards identifying suitable approaches to treat visual impairments. Here, we performed RNA sequencing of [...] Read more.
Retinal progenitor cells (RPCs) are a multipotent and highly proliferative population that give rise to all retinal cell types during organogenesis. Defining their molecular signature is a key step towards identifying suitable approaches to treat visual impairments. Here, we performed RNA sequencing of whole eyes from Xenopus at three embryonic stages and used differential expression analysis to define the transcriptomic profiles of optic tissues containing proliferating and differentiating RPCs during retinogenesis. Gene Ontology and KEGG pathway analyses showed that genes associated with developmental pathways (including Wnt and Hedgehog signaling) were upregulated during the period of active RPC proliferation in early retinal development (Nieuwkoop Faber st. 24 and 27). Developing eyes had dynamic expression profiles and shifted to enrichment for metabolic processes and phototransduction during RPC progeny specification and differentiation (st. 35). Furthermore, conserved adult eye regeneration genes were also expressed during early retinal development, including sox2, pax6, nrl, and Notch signaling components. The eye transcriptomic profiles presented here span RPC proliferation to retinogenesis and include regrowth-competent stages. Thus, our dataset provides a rich resource to uncover molecular regulators of RPC activity and will allow future studies to address regulators of RPC proliferation during eye repair and regrowth. Full article
(This article belongs to the Special Issue Mechanism of Cell Signaling during Eye Development and Diseases)
Show Figures

Figure 1

17 pages, 1228 KB  
Review
Inherited Retinal Diseases and Retinal Organoids as Preclinical Cell Models for Inherited Retinal Disease Research
by Kristen E. Ashworth, Jessica Weisbrod and Brian G. Ballios
Genes 2024, 15(6), 705; https://doi.org/10.3390/genes15060705 - 28 May 2024
Cited by 6 | Viewed by 5114
Abstract
Inherited retinal diseases (IRDs) are a large group of genetically and clinically diverse blinding eye conditions that result in progressive and irreversible photoreceptor degeneration and vision loss. To date, no cures have been found, although strides toward treatments for specific IRDs have been [...] Read more.
Inherited retinal diseases (IRDs) are a large group of genetically and clinically diverse blinding eye conditions that result in progressive and irreversible photoreceptor degeneration and vision loss. To date, no cures have been found, although strides toward treatments for specific IRDs have been made in recent years. To accelerate treatment discovery, retinal organoids provide an ideal human IRD model. This review aims to give background on the development and importance of retinal organoids for the human-based in vitro study of the retina and human retinogenesis and retinal pathologies. From there, we explore retinal pathologies in the context of IRDs and the current landscape of IRD treatment discovery. We discuss the usefulness of retinal organoids in this context (as a patient-derived cell model for IRDs) to precisely understand the pathogenesis and potential mechanisms behind a specific IRD-causing variant of interest. Finally, we discuss the importance and promise of retinal organoids in treatment discovery for IRDs, now and in the future. Full article
(This article belongs to the Special Issue Genetics in Retinal Diseases)
Show Figures

Figure 1

19 pages, 5796 KB  
Article
The Analysis of Embryoid Body Formation and Its Role in Retinal Organoid Development
by Andrea Heredero Berzal, Ellie L. Wagstaff, Anneloor L. M. A. ten Asbroek, Jacoline B. ten Brink, Arthur A. Bergen and Camiel J. F. Boon
Int. J. Mol. Sci. 2024, 25(3), 1444; https://doi.org/10.3390/ijms25031444 - 24 Jan 2024
Cited by 1 | Viewed by 3337
Abstract
Within the last decade, a wide variety of protocols have emerged for the generation of retinal organoids. A subset of studies have compared protocols based on stem cell source, the physical features of the microenvironment, and both internal and external signals, all features [...] Read more.
Within the last decade, a wide variety of protocols have emerged for the generation of retinal organoids. A subset of studies have compared protocols based on stem cell source, the physical features of the microenvironment, and both internal and external signals, all features that influence embryoid body and retinal organoid formation. Most of these comparisons have focused on the effect of signaling pathways on retinal organoid development. In this study, our aim is to understand whether starting cell conditions, specifically those involved in embryoid body formation, affect the development of retinal organoids in terms of differentiation capacity and reproducibility. To investigate this, we used the popular 3D floating culture method to generate retinal organoids from stem cells. This method starts with either small clumps of stem cells generated from larger clones (clumps protocol, CP) or with an aggregation of single cells (single cells protocol, SCP). Using histological analysis and gene-expression comparison, we found a retention of the pluripotency capacity on embryoid bodies generated through the SCP compared to the CP. Nonetheless, these early developmental differences seem not to impact the final retinal organoid formation, suggesting a potential compensatory mechanism during the neurosphere stage. This study not only facilitates an in-depth exploration of embryoid body development but also provides valuable insights for the selection of the most suitable protocol in order to study retinal development and to model inherited retinal disorders in vitro. Full article
(This article belongs to the Section Molecular Pathology, Diagnostics, and Therapeutics)
Show Figures

Figure 1

30 pages, 1198 KB  
Review
Establishing Functional Retina in a Dish: Progress and Promises of Induced Pluripotent Stem Cell-Based Retinal Neuron Differentiation
by Nonthaphat Kent Wong, Shea Ping Yip and Chien-Ling Huang
Int. J. Mol. Sci. 2023, 24(17), 13652; https://doi.org/10.3390/ijms241713652 - 4 Sep 2023
Cited by 3 | Viewed by 4017
Abstract
The human eye plays a critical role in vision perception, but various retinal degenerative diseases such as retinitis pigmentosa (RP), glaucoma, and age-related macular degeneration (AMD) can lead to vision loss or blindness. Although progress has been made in understanding retinal development and [...] Read more.
The human eye plays a critical role in vision perception, but various retinal degenerative diseases such as retinitis pigmentosa (RP), glaucoma, and age-related macular degeneration (AMD) can lead to vision loss or blindness. Although progress has been made in understanding retinal development and in clinical research, current treatments remain inadequate for curing or reversing these degenerative conditions. Animal models have limited relevance to humans, and obtaining human eye tissue samples is challenging due to ethical and legal considerations. Consequently, researchers have turned to stem cell-based approaches, specifically induced pluripotent stem cells (iPSCs), to generate distinct retinal cell populations and develop cell replacement therapies. iPSCs offer a novel platform for studying the key stages of human retinogenesis and disease-specific mechanisms. Stem cell technology has facilitated the production of diverse retinal cell types, including retinal ganglion cells (RGCs) and photoreceptors, and the development of retinal organoids has emerged as a valuable in vitro tool for investigating retinal neuron differentiation and modeling retinal diseases. This review focuses on the protocols, culture conditions, and techniques employed in differentiating retinal neurons from iPSCs. Furthermore, it emphasizes the significance of molecular and functional validation of the differentiated cells. Full article
(This article belongs to the Special Issue Molecular Research on Retina 2.0)
Show Figures

Figure 1

17 pages, 12290 KB  
Article
Retinal Development in a Precocial Bird Species, the Quail (Coturnix coturnix, Linnaeus 1758)
by Guadalupe Álvarez-Hernán, José Antonio de Mera-Rodríguez, Violeta Calle-Guisado, Gervasio Martín-Partido, Joaquín Rodríguez-León and Javier Francisco-Morcillo
Cells 2023, 12(7), 989; https://doi.org/10.3390/cells12070989 - 23 Mar 2023
Cited by 2 | Viewed by 2344
Abstract
The quail (Coturnix coturnix, Linnaeus 1758), a notable model used in developmental biology, is a precocial bird species in which the processes of retinal cell differentiation and retinal histogenesis have been poorly studied. The purpose of the present research is to [...] Read more.
The quail (Coturnix coturnix, Linnaeus 1758), a notable model used in developmental biology, is a precocial bird species in which the processes of retinal cell differentiation and retinal histogenesis have been poorly studied. The purpose of the present research is to examine the retinogenesis in this bird species immunohistochemically and compare the results with those from previous studies in precocial and altricial birds. We found that the first PCNA-negative nuclei are detected at Stage (St) 21 in the vitreal region of the neuroblastic layer, coinciding topographically with the first αTubAc-/Tuj1-/Isl1-immunoreactive differentiating ganglion cells. At St28, the first Prox1-immunoreactive nuclei can be distinguished in the vitreal side of the neuroblastic layer (NbL), but also the first visinin-immunoreactive photoreceptors in the scleral surface. The inner plexiform layer (IPL) emerges at St32, and the outer plexiform layer (OPL) becomes visible at St35—the stage in which the first GS-immunoreactive Müller cells are distinguishable. Newly hatched animals show a well-developed stratified retina in which the PCNA-and pHisH3-immunoreactivies are absent. Therefore, retinal cell differentiation in the quail progresses in the stereotyped order conserved among vertebrates, in which ganglion cells initially appear and are followed by amacrine cells, horizontal cells, and photoreceptors. Müller glia are one of the last cell types to be born. Plexiform layers emerge following a vitreal-to-scleral gradient. Finally, our results suggest that there are no significant differences in the timing of different events involved in retinal maturation between the quail and the chicken, but the same events are delayed in an altricial bird species. Full article
(This article belongs to the Special Issue Cell Biology: State-of-the-Art and Perspectives in Spain II)
Show Figures

Figure 1

21 pages, 4444 KB  
Article
Chromatin Accessibility and Transcriptional Differences in Human Stem Cell-Derived Early-Stage Retinal Organoids
by Melissa K. Jones, Devansh Agarwal, Kevin W. Mazo, Manan Chopra, Shawna L. Jurlina, Nicholas Dash, Qianlan Xu, Anna R. Ogata, Melissa Chow, Alex D. Hill, Netra K. Kambli, Guorong Xu, Roman Sasik, Amanda Birmingham, Kathleen M. Fisch, Robert N. Weinreb, Ray A. Enke, Dorota Skowronska-Krawczyk and Karl J. Wahlin
Cells 2022, 11(21), 3412; https://doi.org/10.3390/cells11213412 - 28 Oct 2022
Cited by 5 | Viewed by 4486
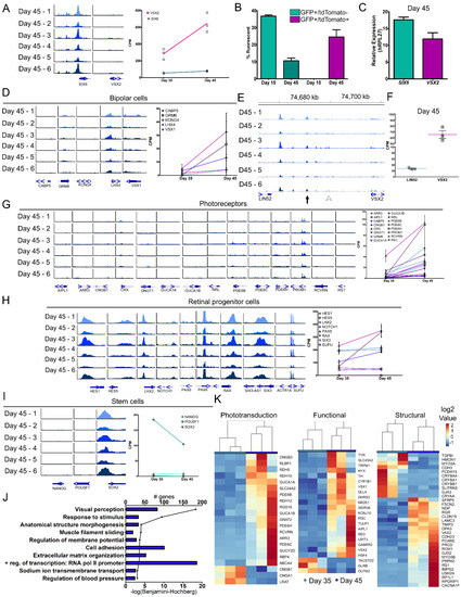
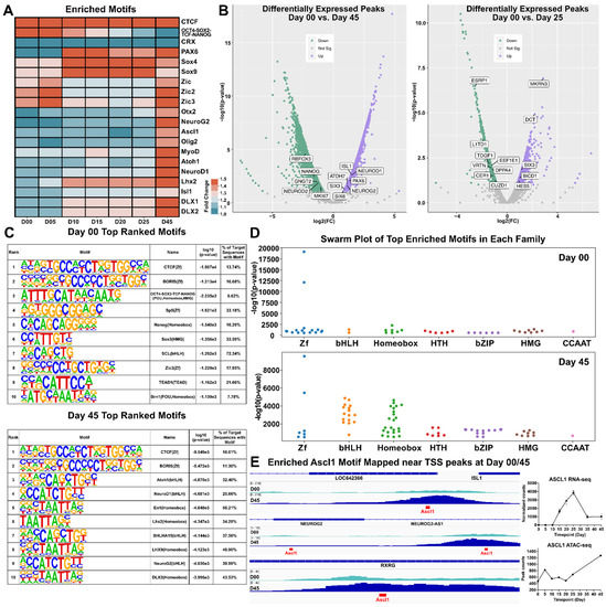
Abstract
Retinogenesis involves the specification of retinal cell types during early vertebrate development. While model organisms have been critical for determining the role of dynamic chromatin and cell-type specific transcriptional networks during this process, an enhanced understanding of the developing human retina has been [...] Read more.
Retinogenesis involves the specification of retinal cell types during early vertebrate development. While model organisms have been critical for determining the role of dynamic chromatin and cell-type specific transcriptional networks during this process, an enhanced understanding of the developing human retina has been more elusive due to the requirement for human fetal tissue. Pluripotent stem cell (PSC) derived retinal organoids offer an experimentally accessible solution for investigating the developing human retina. To investigate cellular and molecular changes in developing early retinal organoids, we developed SIX6-GFP and VSX2-tdTomato (or VSX2-h2b-mRuby3) dual fluorescent reporters. When differentiated as 3D organoids these expressed GFP at day 15 and tdTomato (or mRuby3) at day 25, respectively. This enabled us to explore transcriptional and chromatin related changes using RNA-seq and ATAC-seq from pluripotency through early retina specification. Pathway analysis of developing organoids revealed a stepwise loss of pluripotency, while optic vesicle and retina pathways became progressively more prevalent. Correlating gene transcription with chromatin accessibility in early eye field development showed that retinal cells underwent a clear change in chromatin landscape, as well as gene expression profiles. While each dataset alone provided valuable information, considering both in parallel provided an informative glimpse into the molecular nature eye development. Full article
(This article belongs to the Section Stem Cells)
Show Figures

Graphical abstract

15 pages, 1897 KB  
Article
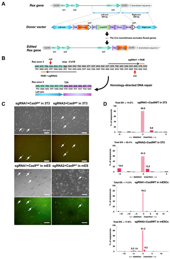
The Dct−/− Mouse Model to Unravel Retinogenesis Misregulation in Patients with Albinism
by Angèle Tingaud-Sequeira, Elina Mercier, Vincent Michaud, Benoît Pinson, Ivet Gazova, Etienne Gontier, Fanny Decoeur, Lisa McKie, Ian J. Jackson, Benoît Arveiler and Sophie Javerzat
Genes 2022, 13(7), 1164; https://doi.org/10.3390/genes13071164 - 27 Jun 2022
Cited by 5 | Viewed by 3376
Abstract
We have recently identified DCT encoding dopachrome tautomerase (DCT) as the eighth gene for oculocutaneous albinism (OCA). Patients with loss of function of DCT suffer from eye hypopigmentation and retinal dystrophy. Here we investigate the eye phenotype in Dct−/− mice. We show [...] Read more.
We have recently identified DCT encoding dopachrome tautomerase (DCT) as the eighth gene for oculocutaneous albinism (OCA). Patients with loss of function of DCT suffer from eye hypopigmentation and retinal dystrophy. Here we investigate the eye phenotype in Dct−/− mice. We show that their retinal pigmented epithelium (RPE) is severely hypopigmented from early stages, contrasting with the darker melanocytic tissues. Multimodal imaging reveals specific RPE cellular defects. Melanosomes are fewer with correct subcellular localization but disrupted melanization. RPE cell size is globally increased and heterogeneous. P-cadherin labeling of Dct−/− newborn RPE reveals a defect in adherens junctions similar to what has been described in tyrosinase-deficient Tyrc/c embryos. The first intermediate of melanin biosynthesis, dihydroxyphenylalanine (L-Dopa), which is thought to control retinogenesis, is detected in substantial yet significantly reduced amounts in Dct−/− postnatal mouse eyecups. L-Dopa synthesis in the RPE alone remains to be evaluated during the critical period of retinogenesis. The Dct−/− mouse should prove useful in understanding the molecular regulation of retinal development and aging of the hypopigmented eye. This may guide therapeutic strategies to prevent vision deficits in patients with albinism. Full article
(This article belongs to the Special Issue Research on Inherited Retinal Dystrophies)
Show Figures

Figure 1

15 pages, 40317 KB  
Review
Quantitative Approaches to Study Retinal Neurogenesis
by Diego Pérez-Dones, Mario Ledesma-Terrón and David G. Míguez
Biomedicines 2021, 9(9), 1222; https://doi.org/10.3390/biomedicines9091222 - 14 Sep 2021
Cited by 1 | Viewed by 2392
Abstract
The study of the development of the vertebrate retina can be addressed from several perspectives: from a purely qualitative to a more quantitative approach that takes into account its spatio-temporal features, its three-dimensional structure and also the regulation and properties at the systems [...] Read more.
The study of the development of the vertebrate retina can be addressed from several perspectives: from a purely qualitative to a more quantitative approach that takes into account its spatio-temporal features, its three-dimensional structure and also the regulation and properties at the systems level. Here, we review the ongoing transition toward a full four-dimensional characterization of the developing vertebrate retina, focusing on the challenges at the experimental, image acquisition, image processing and quantification. Using the developing zebrafish retina, we illustrate how quantitative data extracted from these type of highly dense, three-dimensional tissues depend strongly on the image quality, image processing and algorithms used to segment and quantify. Therefore, we propose that the scientific community that focuses on developmental systems could strongly benefit from a more detailed disclosure of the tools and pipelines used to process and analyze images from biological samples. Full article
(This article belongs to the Special Issue Theoretical Approaches to Developmental Biology)
Show Figures

Figure 1

14 pages, 3286 KB  
Article
Adherent but Not Suspension-Cultured Embryoid Bodies Develop into Laminated Retinal Organoids
by Bojana Radojevic, Shannon M. Conley and Lea D. Bennett
J. Dev. Biol. 2021, 9(3), 38; https://doi.org/10.3390/jdb9030038 - 10 Sep 2021
Cited by 2 | Viewed by 4291
Abstract
Human induced pluripotent stem cells (iPSCs) are differentiated into three-dimensional (3D) retinal organoids to study retinogenesis and diseases that would otherwise be impossible. The complexity and low yield in current protocols remain a technical challenge, particularly for inexperienced personnel. Differentiation protocols require labor-intensive [...] Read more.
Human induced pluripotent stem cells (iPSCs) are differentiated into three-dimensional (3D) retinal organoids to study retinogenesis and diseases that would otherwise be impossible. The complexity and low yield in current protocols remain a technical challenge, particularly for inexperienced personnel. Differentiation protocols require labor-intensive and time-consuming dissection of optic vesicles (OVs). Here we compare this method with a suspension method of developing retinal organoids. iPSCs were differentiated with standard protocols but the suspension-grown method omitted the re-plating of embryoid bodies and dissection of OVs. All other media and treatments were identical between developmental methods. Developmental maturation was evaluated with RT-qPCR and immunocytochemistry. Dissection- and suspension-derived retinal organoids displayed temporal biogenesis of retinal cell types. Differences in retinal organoids generated by the two methods of differentiation included temporal developmental and the organization of neural retina layers. Retinal organoids grown in suspension showed delayed development and disorganized retinal layers compared to the dissected retinal organoids. We found that omitting the re-plating of EBs to form OVs resulted in numerous OVs that were easy to identify and matured along a retinal lineage. While more efficient, the suspension method led to retinal organoids with disorganized retinal layers compared to those obtained using conventional dissection protocols. Full article
(This article belongs to the Special Issue Feature Papers in Journal of Developmental Biology II)
Show Figures

Figure 1

48 pages, 10778 KB  
Review
The Role of Small Molecules and Their Effect on the Molecular Mechanisms of Early Retinal Organoid Development
by Ellie L. Wagstaff, Andrea Heredero Berzal, Camiel J. F. Boon, Peter M. J. Quinn, Anneloor L. M. A. ten Asbroek and Arthur A. Bergen
Int. J. Mol. Sci. 2021, 22(13), 7081; https://doi.org/10.3390/ijms22137081 - 30 Jun 2021
Cited by 30 | Viewed by 7446
Abstract
Early in vivo embryonic retinal development is a well-documented and evolutionary conserved process. The specification towards eye development is temporally controlled by consecutive activation or inhibition of multiple key signaling pathways, such as the Wnt and hedgehog signaling pathways. Recently, with the use [...] Read more.
Early in vivo embryonic retinal development is a well-documented and evolutionary conserved process. The specification towards eye development is temporally controlled by consecutive activation or inhibition of multiple key signaling pathways, such as the Wnt and hedgehog signaling pathways. Recently, with the use of retinal organoids, researchers aim to manipulate these pathways to achieve better human representative models for retinal development and disease. To achieve this, a plethora of different small molecules and signaling factors have been used at various time points and concentrations in retinal organoid differentiations, with varying success. Additions differ from protocol to protocol, but their usefulness or efficiency has not yet been systematically reviewed. Interestingly, many of these small molecules affect the same and/or multiple pathways, leading to reduced reproducibility and high variability between studies. In this review, we make an inventory of the key signaling pathways involved in early retinogenesis and their effect on the development of the early retina in vitro. Further, we provide a comprehensive overview of the small molecules and signaling factors that are added to retinal organoid differentiation protocols, documenting the molecular and functional effects of these additions. Lastly, we comparatively evaluate several of these factors using our established retinal organoid methodology. Full article
(This article belongs to the Special Issue Molecular Research on Neurological Visual Diseases)
Show Figures

Figure 1

12 pages, 1824 KB  
Article
Challenging Safety and Efficacy of Retinal Gene Therapies by Retinogenesis
by Elena Marrocco, Rosa Maritato, Salvatore Botta, Marianna Esposito and Enrico Maria Surace
Int. J. Mol. Sci. 2021, 22(11), 5767; https://doi.org/10.3390/ijms22115767 - 28 May 2021
Cited by 5 | Viewed by 3336
Abstract
Gene-expression programs modulated by transcription factors (TFs) mediate key developmental events. Here, we show that the synthetic transcriptional repressor (TR; ZF6-DB), designed to treat Rhodopsin-mediated autosomal dominant retinitis pigmentosa (RHO-adRP), does not perturb murine retinal development, while maintaining its ability to block Rho [...] Read more.
Gene-expression programs modulated by transcription factors (TFs) mediate key developmental events. Here, we show that the synthetic transcriptional repressor (TR; ZF6-DB), designed to treat Rhodopsin-mediated autosomal dominant retinitis pigmentosa (RHO-adRP), does not perturb murine retinal development, while maintaining its ability to block Rho expression transcriptionally. To express ZF6-DB into the developing retina, we pursued two approaches, (i) the retinal delivery (somatic expression) of ZF6-DB by Adeno-associated virus (AAV) vector (AAV-ZF6-DB) gene transfer during retinogenesis and (ii) the generation of a transgenic mouse (germ-line transmission, TR-ZF6-DB). Somatic and transgenic expression of ZF6-DB during retinogenesis does not affect retinal function of wild-type mice. The P347S mouse model of RHO-adRP, subretinally injected with AAV-ZF6-DB, or crossed with TR-ZF6-DB or shows retinal morphological and functional recovery. We propose the use of developmental transitions as an effective mode to challenge the safety of retinal gene therapies operating at genome, transcriptional, and transcript levels. Full article
(This article belongs to the Special Issue Retinal Degeneration: Molecular Mechanism, Pathogenesis and Treatment)
Show Figures

Figure 1

18 pages, 2494 KB  
Review
Metabolism in the Zebrafish Retina
by Natalia Jaroszynska, Philippa Harding and Mariya Moosajee
J. Dev. Biol. 2021, 9(1), 10; https://doi.org/10.3390/jdb9010010 - 15 Mar 2021
Cited by 19 | Viewed by 9274
Abstract
Retinal photoreceptors are amongst the most metabolically active cells in the body, consuming more glucose as a metabolic substrate than even the brain. This ensures that there is sufficient energy to establish and maintain photoreceptor functions during and after their differentiation. Such high [...] Read more.
Retinal photoreceptors are amongst the most metabolically active cells in the body, consuming more glucose as a metabolic substrate than even the brain. This ensures that there is sufficient energy to establish and maintain photoreceptor functions during and after their differentiation. Such high dependence on glucose metabolism is conserved across vertebrates, including zebrafish from early larval through to adult retinal stages. As the zebrafish retina develops rapidly, reaching an adult-like structure by 72 hours post fertilisation, zebrafish larvae can be used to study metabolism not only during retinogenesis, but also in functionally mature retinae. The interplay between rod and cone photoreceptors and the neighbouring retinal pigment epithelium (RPE) cells establishes a metabolic ecosystem that provides essential control of their individual functions, overall maintaining healthy vision. The RPE facilitates efficient supply of glucose from the choroidal vasculature to the photoreceptors, which produce metabolic products that in turn fuel RPE metabolism. Many inherited retinal diseases (IRDs) result in photoreceptor degeneration, either directly arising from photoreceptor-specific mutations or secondary to RPE loss, leading to sight loss. Evidence from a number of vertebrate studies suggests that the imbalance of the metabolic ecosystem in the outer retina contributes to metabolic failure and disease pathogenesis. The use of larval zebrafish mutants with disease-specific mutations that mirror those seen in human patients allows us to uncover mechanisms of such dysregulation and disease pathology with progression from embryonic to adult stages, as well as providing a means of testing novel therapeutic approaches. Full article
(This article belongs to the Special Issue Women in Developmental Biology)
Show Figures

Figure 1

Back to TopTop