Sign in to use this feature.

Years

Between: -

Subjects

remove_circle_outline
remove_circle_outline
remove_circle_outline
remove_circle_outline
remove_circle_outline
remove_circle_outline
remove_circle_outline
remove_circle_outline

Journals

Article Types

Countries / Regions

Search Results (33)

Search Parameters:
Keywords = resale value

Order results
Result details
Results per page
Select all
Export citation of selected articles as:
23 pages, 420 KB  
Article
Why Chinese Consumers Buy Pre-Loved Luxury Fashion: The Mediating Role of Channel Engagement
by Hui Liu, Ioannis Kostopoulos, Mark Ching-Pong Poo and Yui-yip Lau
Sustainability 2026, 18(1), 26; https://doi.org/10.3390/su18010026 - 19 Dec 2025
Viewed by 93
Abstract
The rapid rise of the pre-loved luxury fashion market in China reflects a unique shift in consumer behaviour, shaped by growing concerns for sustainability, affordability, and personal expression. While global scholarship on circular fashion has expanded, studies remain predominantly focused on Western consumers, [...] Read more.
The rapid rise of the pre-loved luxury fashion market in China reflects a unique shift in consumer behaviour, shaped by growing concerns for sustainability, affordability, and personal expression. While global scholarship on circular fashion has expanded, studies remain predominantly focused on Western consumers, leaving Chinese market dynamics underexplored. This study addresses this gap by examining the motivations and channel engagement of Chinese consumers purchasing pre-loved luxury fashion, including pre-owned, vintage, and collectors’ items. A sequential mixed-methods design was employed, integrating quantitative data from a survey of 438 Chinese consumers with qualitative insights from 21 semi-structured interviews. Structural equation modelling revealed that economic, individual, and social motivations significantly influenced perceived value, which in turn enhanced engagement with resale channels. Functional motivations, though present, played a less prominent role. Furthermore, engagement with online and offline channels, including social media platforms, livestream commerce, and luxury consignment boutiques, was found to mediate the relationship between perceived value and purchase intention. The study contributes to theory by adapting established luxury value frameworks to the pre-loved context and by introducing channel engagement as a mediating construct in the consumption of second-hand luxury fashion. The main theoretical frameworks that underpin the study, such as the Brand Luxury Index and the Four Value Dimensions, are used to provide a clearer understanding of its conceptual foundation. In particular, some key quantitative indicators, such as β-values or R2, would make the summary more specific and informative. Practically, the findings provide actionable insights for platform operators and luxury brands seeking to build consumer trust and enhance experiential value in China’s rapidly evolving resale market. By situating the research within a culturally specific and digitally advanced retail environment, the study broadens understanding of circular luxury fashion consumption in non-Western contexts. Full article
Show Figures

Figure 1

26 pages, 1397 KB  
Article
Artificial Intelligence and Blockchain-Driven Circular Platforms: Fostering Green Innovation and Sustainable Consumer Behavior in High-Value Resale
by Andrej Naraločnik
Sustainability 2025, 17(24), 11224; https://doi.org/10.3390/su172411224 - 15 Dec 2025
Viewed by 210
Abstract
This study investigates how core digital technologies—artificial intelligence (AI) and blockchain—can foster green innovation and sustainable consumption through circular platform design in high-value resale markets. Using Design Science Research (DSR) methodology, including its iterative cycles, we developed and evaluated TRUCE (Trust, Resale Logic, [...] Read more.
This study investigates how core digital technologies—artificial intelligence (AI) and blockchain—can foster green innovation and sustainable consumption through circular platform design in high-value resale markets. Using Design Science Research (DSR) methodology, including its iterative cycles, we developed and evaluated TRUCE (Trust, Resale Logic, User Centricity, Circular Infrastructure, Ecosystem Governance), a sustainability-oriented digital architecture designed to promote ethical, energy-efficient consumption. TRUCE aims to leverage AI-driven authentication, blockchain-based transparency, and consumer data analytics, aiming to embed circularity and traceability into platform governance. Aligned with the EU Green Deal’s digital agenda, it is intended to support waste reduction, lifecycle extension, and responsible consumption, contributing to Sustainable Development Goal 12 and the broader 2030 Agenda. Full article
Show Figures

Figure 1

32 pages, 1615 KB  
Article
Estimating the Economic Value of Blue–Green Spaces Generated by River Restoration: Evidence from Nanyang, China
by Yinan Dong
Sustainability 2025, 17(24), 11029; https://doi.org/10.3390/su172411029 - 9 Dec 2025
Viewed by 219
Abstract
Urban river restoration provides significant ecological and social benefits, yet its market valuation remains underexamined in rapidly urbanizing inland cities. This study estimates the economic value of integrated blue–green spaces generated by the Bai River Ecological Restoration Project in Nanyang, China, using a [...] Read more.
Urban river restoration provides significant ecological and social benefits, yet its market valuation remains underexamined in rapidly urbanizing inland cities. This study estimates the economic value of integrated blue–green spaces generated by the Bai River Ecological Restoration Project in Nanyang, China, using a spatially explicit hedonic pricing framework that links geocoded resale transactions with NDVI-based vegetation measures. Properties located within blue–green zones—areas jointly characterized by restored waterways and enhanced riparian greening—command an average price premium of 17.9% (CNY 1509/m2). Visual accessibility further increases housing values, although interaction effects indicate diminishing marginal premiums where multiple amenities co-occur. Quantile regressions show stronger capitalization effects in lower- and middle-priced segments, suggesting that ecological improvements may yield broad-based rather than elite-focused benefits. Spatial dependence diagnostics confirm significant autocorrelation, and Spatial Error Model estimates remain consistent with the baseline results. Overall, the findings provide robust evidence of supra-additive blue–green synergies and demonstrate the utility of combining NDVI with spatial econometric hedonic modeling. The study offers a transferable framework for supporting nature-based urban planning and informing cost–benefit evaluations of integrated ecological restoration initiatives. Full article
Show Figures

Figure 1

18 pages, 772 KB  
Article
The Inner Drive: Unpacking the Motivations for Consumer Participation as Sellers in Apparel Resale
by Jack Herman, Jihyun Kim-Vick and Jonghan Hyun
Businesses 2025, 5(4), 53; https://doi.org/10.3390/businesses5040053 - 11 Nov 2025
Viewed by 889
Abstract
The global secondhand apparel industry, valued at USD 256B in 2025, is expanding rapidly. The growing acceptance of secondhand fashion and advancements in retail technology have driven millions of individuals to resell, yet little research has analyzed the motivations behind these decisions. Guided [...] Read more.
The global secondhand apparel industry, valued at USD 256B in 2025, is expanding rapidly. The growing acceptance of secondhand fashion and advancements in retail technology have driven millions of individuals to resell, yet little research has analyzed the motivations behind these decisions. Guided by Consumption Values Theory and Goal-Framing Theory, this qualitative study uses ten in-depth interviews with experienced resellers to examine why individuals participate in apparel reselling. Analysis of the participants’ narratives indicates that financial gain is the dominant driver of participation, followed by the convenience provided by reselling platforms and channels, emotional satisfaction, and contributing to sustainability. Conceptually, the study integrates value-based and goal-based lenses to offer an extensive explanation of reseller motivations, shifting focus from the buyer perspective that has dominated prior research. Practically, the findings suggest that resale platforms can encourage participation by reducing visible fees, enabling faster payout, and simplifying the reselling process, while also making community and environmental benefits more visible. In all, these insights help retailers and sustainability advocates better design approaches that support individual resellers and sustain growth in apparel resale. Full article
Show Figures

Figure 1

30 pages, 2378 KB  
Article
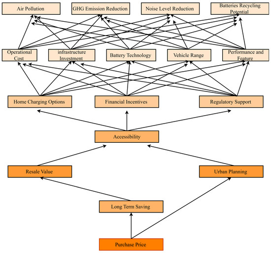
Interpretive Structural Modeling of Influential Factors Affecting Electric Vehicle Adoption in Saudi Arabia
by Meshal Almoshaogeh, Arshad Jamal, Irfan Ullah, Fawaz Alharbi, Sadaquat Ali, Md Niamot Alahi, Majed Alinizzi and Husnain Haider
Energies 2025, 18(19), 5208; https://doi.org/10.3390/en18195208 - 30 Sep 2025
Cited by 1 | Viewed by 923
Abstract
Electric vehicle (EV) adoption is a critical step toward achieving sustainable transportation and reducing carbon emissions, especially in regions like Saudi Arabia that are undergoing rapid urban development and energy diversification. However, the widespread adoption of EVs is hindered by a variety of [...] Read more.
Electric vehicle (EV) adoption is a critical step toward achieving sustainable transportation and reducing carbon emissions, especially in regions like Saudi Arabia that are undergoing rapid urban development and energy diversification. However, the widespread adoption of EVs is hindered by a variety of interrelated economic, infrastructural, and policy-related factors. This study aims to systematically identify and structure these influencing factors using Interpretive Structural Modeling (ISM) and Cross-Impact Matrix Multiplication Applied to Classification (MICMAC) analysis. Based on a thorough literature review and expert consultation, 17 key factors affecting EV adoption in Saudi Arabia were identified. The ISM results reveal that purchase price, long-term savings, resale value, urban planning, and accessibility are among the most influential drivers of adoption. The MICMAC analysis complements these insights by categorizing the variables based on their driving and dependence power. The developed hierarchical model provides insights into the complex interdependencies among these factors and offers a strategic framework to support policymakers and stakeholders in accelerating EV uptake. The study contributes to a deeper understanding of the dynamics influencing EV adoption in emerging markets. Full article
(This article belongs to the Section E: Electric Vehicles)
Show Figures

Figure 1

23 pages, 592 KB  
Article
Economic and Environmental Analysis of Aluminium Recycling from Retired Commercial Aircraft
by Holly Page, Christian A. Griffiths and Andrew J. Thomas
Sustainability 2025, 17(19), 8556; https://doi.org/10.3390/su17198556 - 24 Sep 2025
Viewed by 1846
Abstract
Aviation’s sustainability discourse often centres on flight emissions, but production and end-of-life phases also carry material, energy, and pollution impacts that are large enough to merit systematic intervention. With ~13,000 aircraft projected to retire over the next two decades—roughly 44% of the global [...] Read more.
Aviation’s sustainability discourse often centres on flight emissions, but production and end-of-life phases also carry material, energy, and pollution impacts that are large enough to merit systematic intervention. With ~13,000 aircraft projected to retire over the next two decades—roughly 44% of the global fleet—the sector must scale responsible dismantling and material recovery to avoid lost opportunities for meeting future sustainability goals and to harness economic value from secondary parts and recycled feedstocks. Embedding major sustainability and circular economy principles into aircraft design, operations, and retirement can reduce waste, conserve critical materials, and lower lifecycle emissions while contributing directly to multiple SDGs. Furthermore, when considering particular aircraft types, thousands of narrow-body aircraft such as the Airbus A320 and Boeing 737 are due to reach their end of life over the next two decades. This research evaluates the economic and environmental feasibility of aluminium recycling from these aircraft, integrating material flow analysis, cost–benefit modelling, and a lifecycle emissions assessment. An economic assessment framework is developed and applied, with the results showing that approximately 24.7 tonnes of aluminium can be recovered per aircraft, leading to emissions savings of over 338,000 kg of CO2e, a 95% reduction compared to primary aluminium production. However, scrap value alone cannot offset dismantling costs; the break-even scrap price is over USD 4200 per tonne. When additional revenue streams such as component resale and carbon credit incentives are incorporated, the model predicts a net profit of over USD 59,000 per aircraft. The scenario analysis confirms that aluminium recycling only becomes financially viable through multi-stream revenue models, supported by Extended Producer Responsibility (EPR) and carbon pricing. While barriers remain, aluminium recovery is a strategic opportunity to align aviation with circular economy and decarbonisation goals. Full article
Show Figures

Figure 1

39 pages, 4508 KB  
Article
Self-Recycling or Outsourcing? Research on the Trade-In Strategy of a Platform Supply Chain
by Lingrui Zhu, Yinyuan Si and Zhihua Han
Sustainability 2025, 17(13), 6158; https://doi.org/10.3390/su17136158 - 4 Jul 2025
Cited by 2 | Viewed by 869
Abstract
Trade-in programs have become a vital mechanism for promoting sustainable consumption and reducing negative impacts on the environment, gaining substantial support from branders, e-platforms, and consumers in recent years. Concurrently, the emergence of professional recyclers has provided firms with viable alternatives for the [...] Read more.
Trade-in programs have become a vital mechanism for promoting sustainable consumption and reducing negative impacts on the environment, gaining substantial support from branders, e-platforms, and consumers in recent years. Concurrently, the emergence of professional recyclers has provided firms with viable alternatives for the outsourcing of recycling processes. To investigate the optimal leadership and recycling model with respect to trade-in operations, this study examines the strategy selection in a platform-based supply chain under a resale model. A two-period game-theoretic framework is developed, encompassing four models: self-recycling and outsourcing models under the leadership of the brander or platform. The main findings are as follows: (1) In markets characterized by a low consumer price sensitivity, both branders and platforms tend to choose the self-recycling model to capture the closed-loop value. In contrast, in highly price-sensitive markets, both parties exhibit a preference for “free-riding” strategies. (2) Once the recycling leader is determined, adopting a self-recycling model can lead to a relative win–win outcome in high price sensitivity contexts. (3) With a short product iteration cycle, both the brander and platform should strategically lower their prices in the first period, sacrificing short-term profits to enhance trade-in incentives and maximize long-term gains. (4) When the brander leads the recycling process, they should consider reusing the resources derived from old products; however, in platform-led models, the brander can only consider reusing the recycled resources in a low price sensitivity market. This study provides strategic insights for the sustainable development of the supply chain through the analysis of a game between a brander and an e-commerce platform, enriching the literature on CLSCs through integrating trade-in leadership selection and the choice to outsource, offering theoretical support for dynamic pricing strategies over multi-period product lifecycles. Full article
Show Figures

Figure 1

20 pages, 494 KB  
Article
Review and Novel Framework with Hui–Walter Method and Bayesian Approach for Estimation of Uncertain Remaining Value in Refurbished Products
by Ieva Dundulienė and Robertas Alzbutas
Sustainability 2025, 17(12), 5511; https://doi.org/10.3390/su17125511 - 15 Jun 2025
Viewed by 918
Abstract
Consumers’ growing interest in sustainability and the consideration of purchasing second-hand products present conditions for developing and improving a new method for Remaining Value (RV) estimation. The remaining value refers to the value of an end-of-life product that has been inspected, repaired, if [...] Read more.
Consumers’ growing interest in sustainability and the consideration of purchasing second-hand products present conditions for developing and improving a new method for Remaining Value (RV) estimation. The remaining value refers to the value of an end-of-life product that has been inspected, repaired, if necessary, and prepared for resale. Through the literature review, the main blockers, trustworthiness, price, and quality, were identified as preventing consumers from purchasing used products. Trustworthiness could be ensured by evaluating used products in an automated and model-based manner. To enhance consumers’ confidence, this study proposes a novel framework to assess the remaining value of non-new products by incorporating the diagnostic test results, even in the absence of a gold standard for model comparison and evaluation. This research expands the application of the Hui–Walter method beyond medical diagnostics by adapting it to sustainability-focused estimation. The proposed framework is designed to assist consumers in making data-informed purchase decisions and support retailers in assessing the market price while contributing to the environmental pillar of sustainability by reducing waste and resource consumption and extending the product lifetime. This work aligns with the United Nations Sustainable Development Goals 12 (Responsible Consumption and Production) and 13 (Climate Action) by providing quantifiable methods to extend the product lifecycle and minimize electronic waste. While this study focuses on developing the theoretical framework, future work will apply and validate this framework using empirical case studies and compare it with the remaining value estimation models. Full article
(This article belongs to the Special Issue Data-Driven Sustainable Development: Techniques and Applications)
Show Figures

Figure 1

58 pages, 949 KB  
Review
Excess Pollution from Vehicles—A Review and Outlook on Emission Controls, Testing, Malfunctions, Tampering, and Cheating
by Robin Smit, Alberto Ayala, Gerrit Kadijk and Pascal Buekenhoudt
Sustainability 2025, 17(12), 5362; https://doi.org/10.3390/su17125362 - 10 Jun 2025
Cited by 4 | Viewed by 6370
Abstract
Although the transition to electric vehicles (EVs) is well underway and expected to continue in global car markets, most vehicles on the world’s roads will be powered by internal combustion engine vehicles (ICEVs) and fossil fuels for the foreseeable future, possibly well past [...] Read more.
Although the transition to electric vehicles (EVs) is well underway and expected to continue in global car markets, most vehicles on the world’s roads will be powered by internal combustion engine vehicles (ICEVs) and fossil fuels for the foreseeable future, possibly well past 2050. Thus, good environmental performance and effective emission control of ICE vehicles will continue to be of paramount importance if the world is to achieve the stated air and climate pollution reduction goals. In this study, we review 228 publications and identify four main issues confronting these objectives: (1) cheating by vehicle manufacturers, (2) tampering by vehicle owners, (3) malfunctioning emission control systems, and (4) inadequate in-service emission programs. With progressively more stringent vehicle emission and fuel quality standards being implemented in all major markets, engine designs and emission control systems have become increasingly complex and sophisticated, creating opportunities for cheating and tampering. This is not a new phenomenon, with the first cases reported in the 1970s and continuing to happen today. Cheating appears not to be restricted to specific manufacturers or vehicle types. Suspicious real-world emissions behavior suggests that the use of defeat devices may be widespread. Defeat devices are primarily a concern with diesel vehicles, where emission control deactivation in real-world driving can lower manufacturing costs, improve fuel economy, reduce engine noise, improve vehicle performance, and extend refill intervals for diesel exhaust fluid, if present. Despite the financial penalties, undesired global attention, damage to brand reputation, a temporary drop in sales and stock value, and forced recalls, cheating may continue. Private vehicle owners resort to tampering to (1) improve performance and fuel efficiency; (2) avoid operating costs, including repairs; (3) increase the resale value of the vehicle (i.e., odometer tampering); or (4) simply to rebel against established norms. Tampering and cheating in the commercial freight sector also mean undercutting law-abiding operators, gaining unfair economic advantage, and posing excess harm to the environment and public health. At the individual vehicle level, the impacts of cheating, tampering, or malfunctioning emission control systems can be substantial. The removal or deactivation of emission control systems increases emissions—for instance, typically 70% (NOx and EGR), a factor of 3 or more (NOx and SCR), and a factor of 25–100 (PM and DPF). Our analysis shows significant uncertainty and (geographic) variability regarding the occurrence of cheating and tampering by vehicle owners. The available evidence suggests that fleet-wide impacts of cheating and tampering on emissions are undeniable, substantial, and cannot be ignored. The presence of a relatively small fraction of high-emitters, due to either cheating, tampering, or malfunctioning, causes excess pollution that must be tackled by environmental authorities around the world, in particular in emerging economies, where millions of used ICE vehicles from the US and EU end up. Modernized in-service emission programs designed to efficiently identify and fix large faults are needed to ensure that the benefits of modern vehicle technologies are not lost. Effective programs should address malfunctions, engine problems, incorrect repairs, a lack of servicing and maintenance, poorly retrofitted fuel and emission control systems, the use of improper or low-quality fuels and tampering. Periodic Test and Repair (PTR) is a common in-service program. We estimate that PTR generally reduces emissions by 11% (8–14%), 11% (7–15%), and 4% (−1–10%) for carbon monoxide (CO), hydrocarbons (HC), and oxides of nitrogen (NOx), respectively. This is based on the grand mean effect and the associated 95% confidence interval. PTR effectiveness could be significantly higher, but we find that it critically depends on various design factors, including (1) comprehensive fleet coverage, (2) a suitable test procedure, (3) compliance and enforcement, (4) proper technician training, (5) quality control and quality assurance, (6) periodic program evaluation, and (7) minimization of waivers and exemptions. Now that both particulate matter (PM, i.e., DPF) and NOx (i.e., SCR) emission controls are common in all modern new diesel vehicles, and commonly the focus of cheating and tampering, robust measurement approaches for assessing in-use emissions performance are urgently needed to modernize PTR programs. To increase (cost) effectiveness, a modern approach could include screening methods, such as remote sensing and plume chasing. We conclude this study with recommendations and suggestions for future improvements and research, listing a range of potential solutions for the issues identified in new and in-service vehicles. Full article
Show Figures

Figure 1

37 pages, 6715 KB  
Article
Barriers to Mainstream Adoption of Circular Packaging in Indonesia
by Nazlı Terzioğlu, Fabrizio Ceschin, Yulianti Pratama, Emenda Sembiring and Susan Jobling
Recycling 2025, 10(3), 96; https://doi.org/10.3390/recycling10030096 - 13 May 2025
Viewed by 2864
Abstract
Achieving the mainstream adoption of circular packaging is essential for mitigating the environmental impacts of plastic waste. Its widespread adoption, however, remains hindered by significant user barriers. This study investigates the barriers to user adoption of upstream packaging solutions in Indonesia with the [...] Read more.
Achieving the mainstream adoption of circular packaging is essential for mitigating the environmental impacts of plastic waste. Its widespread adoption, however, remains hindered by significant user barriers. This study investigates the barriers to user adoption of upstream packaging solutions in Indonesia with the aim of reducing plastic packaging waste. Through a mixed-methods approach including case studies, expert workshops, and focus group discussions, nine key barriers were identified and analysed. These include inconvenience, resistance to changing habits and behaviours, higher costs and deposit schemes, contamination and hygiene concerns, wear and tear, functional and performance limitations, a lack of awareness about the environmental impacts, limited availability and variety, and a lack of trust. This research advances the literature by offering a detailed analysis of these barriers, categorising them into sociocultural, economic, contextual, and regulatory aspects. Additionally, barriers specific to Indonesia were identified such as a shift from being served to self-service refilling, some people not having smartphones, poor cellular signals in rural areas, a preference for plastic packaging due to its resale value, and a preference for cash payments due to limited access to credit or bank cards. The findings highlight the need for tailored, multidisciplinary strategies to overcome these barriers and promote the adoption of circular packaging solutions. This research provides valuable insights for researchers studying circular design, businesses seeking to innovate upstream packaging solutions, and policymakers aiming to develop regulations that support the adoption of circular packaging practices. Full article
Show Figures

Figure 1

23 pages, 3825 KB  
Article
The Sustainable Fashion Value Proposition of Companies Identifying with the Zero Waste Movement
by Iwona Zdonek, Marzena Podgórska and Beata Hysa
Sustainability 2025, 17(3), 887; https://doi.org/10.3390/su17030887 - 22 Jan 2025
Cited by 5 | Viewed by 5204
Abstract
Characterized by inexpensive and readily available products, fast fashion has increased the consumption and disposal of clothing, for which criticism has been significant due to its negative environmental and social impact. Therefore, transitioning to sustainable business models (SBMs) that balance profit with corporate [...] Read more.
Characterized by inexpensive and readily available products, fast fashion has increased the consumption and disposal of clothing, for which criticism has been significant due to its negative environmental and social impact. Therefore, transitioning to sustainable business models (SBMs) that balance profit with corporate social responsibility (CSR) is critical. This study explores sustainable value propositions in Polish Zero Waste fashion businesses, addressing the gap in research on SBMs. It also employs the theory of organizational paradoxes to examine tensions between profit maximization and CSR. Data were collected from 249 Polish Zero Waste companies listed on mapazerowaste.pl and analyzed through content analysis and statistical methods. Additionally, 21 YouTube videos from 2020 to 2022 were examined to study sustainable fashion promotion. Multiple coding and categorization schemes were used to identify themes, followed by frequency analysis and correspondence analysis. Second-hand clothing emerged as the most common value proposition (120 companies), reflecting consumer trends in resale. The repair sector with cobbler and leather repair services (55 companies) also showed a strong presence, highlighting demand for tailoring and upcycling services Rental services (2 companies) remain niche due to limited consumer acceptance. Promotion efforts on YouTube focus on building awareness of fast fashion’s impacts and teaching sustainable behaviors. Sustainable value propositions, exemplified by Polish Zero Waste businesses, synthesize profit and CSR strategies, addressing organizational paradoxes. These findings inform strategies to balance financial and socio-environmental goals, with implications for policy and practice in advancing sustainable fashion. Full article
(This article belongs to the Special Issue Open Innovation in Green Products and Performance Research)
Show Figures

Figure 1

27 pages, 2672 KB  
Article
Integrating Trade-In Strategies for Optimal Pre-Positioning Decisions in Relief Supply-Chain Systems
by Yingjie Ju, Hanping Hou, Jianliang Yang, Yuheng Ren and Jimei Yang
Systems 2024, 12(6), 216; https://doi.org/10.3390/systems12060216 - 18 Jun 2024
Viewed by 1992
Abstract
This paper delves into optimizing the rotation of relief supplies within the relief supply chain system, concentrating on reserve quantity decisions for governments and humanitarian organizations involved in disaster response. By integrating a trade-in strategy with suppliers, it ensures a precise and timely [...] Read more.
This paper delves into optimizing the rotation of relief supplies within the relief supply chain system, concentrating on reserve quantity decisions for governments and humanitarian organizations involved in disaster response. By integrating a trade-in strategy with suppliers, it ensures a precise and timely response to the fluctuating demand for relief supplies post-disaster. Utilizing the newsvendor model, optimization theory, and supply chain coordination principles, we developed a comprehensive model that calculates optimal reserve quantities for pre-positioning demanders. It also outlines the expected profit function for suppliers and a robust supply chain coordination model. The findings highlight that optimal stockpiling decisions for relief supplies are heavily influenced by cost parameters, material characteristics, and the relationship between trade-in pricing and market resale values. Notably, higher trade-in prices generally reduce the government’s optimal reserve quantities, impacting strategic decisions within supply chain coordination. This research adds to disaster management literature by offering strategic insights into how coordination and pricing strategies can improve disaster preparedness and response efficiency and effectiveness. Full article
Show Figures

Figure 1

18 pages, 1567 KB  
Article
Image Classifier for an Online Footwear Marketplace to Distinguish between Counterfeit and Real Sneakers for Resale
by Joshua Onalaja, Essa Q. Shahra, Shadi Basurra and Waheb A. Jabbar
Sensors 2024, 24(10), 3030; https://doi.org/10.3390/s24103030 - 10 May 2024
Cited by 5 | Viewed by 5337
Abstract
The sneaker industry is continuing to expand at a fast rate and will be worth over USD 120 billion in the next few years. This is, in part due to social media and online retailers building hype around releases of limited-edition sneakers, which [...] Read more.
The sneaker industry is continuing to expand at a fast rate and will be worth over USD 120 billion in the next few years. This is, in part due to social media and online retailers building hype around releases of limited-edition sneakers, which are usually collaborations between well-known global icons and footwear companies. These limited-edition sneakers are typically released in low quantities using an online raffle system, meaning only a few people can get their hands on them. As expected, this causes their value to skyrocket and has created an extremely lucrative resale market for sneakers. This has given rise to numerous counterfeit sneakers flooding the resale market, resulting in online platforms having to hand-verify a sneaker’s authenticity, which is an important but time-consuming procedure that slows the selling and buying process. To speed up the authentication process, Support Vector Machines and a convolutional neural network were used to classify images of fake and real sneakers and then their accuracies were compared to see which performed better. The results showed that the CNNs performed much better at this task than the SVMs with some accuracies over 95%. Therefore, a CNN is well equipped to be a sneaker authenticator and will be of great benefit to the reselling industry. Full article
Show Figures

Figure 1

16 pages, 2927 KB  
Article
Mining Chinese Consumer Minds: Motivations for Selling Unwanted Fashion Items in Online Resale Marketplaces
by Zhongjie Wang and Chuanlan Liu
Sustainability 2023, 15(16), 12238; https://doi.org/10.3390/su151612238 - 10 Aug 2023
Cited by 5 | Viewed by 5233
Abstract
With the development of China’s fashion resale market, sustainable consumption patterns have gradually become popular in China. Although the prospects of China’s fashion resale market are recognized, more and more consumers are also actively participating in the circular consumption model. Consumers have multiple [...] Read more.
With the development of China’s fashion resale market, sustainable consumption patterns have gradually become popular in China. Although the prospects of China’s fashion resale market are recognized, more and more consumers are also actively participating in the circular consumption model. Consumers have multiple identities in participating in resale, and can be sellers or buyers. However, the sales intention of Chinese consumers to participate in resale as sellers is still unclear. We need to understand what value Chinese consumers are looking for in resale as sellers. The focus of this exploratory study is to understand the intention of Chinese consumers to sell unwanted fashion items as sellers to determine the key attributes that affect customer value and participation. This study applies consumer value theory to explore consumers’ sales intentions and potential themes. This empirical study collected a sample of 1217 seller resale reviews from social media platforms, using LDA text mining, textual point of view extraction, and co-occurrence plotting for data analysis. Nine potential themes were drawn. The results show that lifestyle change is the primary reason why most consumers participate in resale. The perception of their self-concept prompts Chinese consumers to participate in resale. This article provides theoretical and practical significance. Full article
Show Figures

Figure 1

18 pages, 1618 KB  
Article
Investigating the Potential Adoption of Product-Service Systems in the Luggage Industry to Promote Sustainability
by Donald Wilson and Eleni Iacovidou
Resources 2023, 12(8), 94; https://doi.org/10.3390/resources12080094 - 7 Aug 2023
Cited by 3 | Viewed by 3474
Abstract
The travel-goods industry is an essential part of the larger travel and tourism sector, but it allegedly creates significant environmental impacts due to resource and energy consumption. This study investigates the potential of the product-service system (PSS) models to promote the transition to [...] Read more.
The travel-goods industry is an essential part of the larger travel and tourism sector, but it allegedly creates significant environmental impacts due to resource and energy consumption. This study investigates the potential of the product-service system (PSS) models to promote the transition to a sustainable travel industry in the future. It explores the drivers and barriers to PSS adoption within the luggage industry from a theoretical perspective and identifies opportunities for value creation using both consumer and luggage industry viewpoints. Four hypothetical PSS models are developed to highlight different pathways to PSS adoption, underpinned with empirical data collected via a consumer survey and semi-structured interviews with industry experts. Even though the analysis revealed shifting consumer attitudes towards servitisation concepts within the travel-goods market, at present, the widespread adoption of PSS is hindered by the fragmented nature of global supply chains and entrenched ownership values. Addressing supply chain issues in a way that empowers end-of-life systems to sustainably manage products beyond their functional obsolescence is critical. In parallel, product-oriented PSS models are more likely to increase, driven by a burgeoning resale market and supported by digital technologies, which in turn can lead to greater prospects for use-oriented PSS adoption in the long-term that would eventually promote sustainability. Full article
Show Figures

Figure 1

Back to TopTop