Artificial Intelligence and Blockchain-Driven Circular Platforms: Fostering Green Innovation and Sustainable Consumer Behavior in High-Value Resale
Abstract
1. Introduction
2. Literature Review
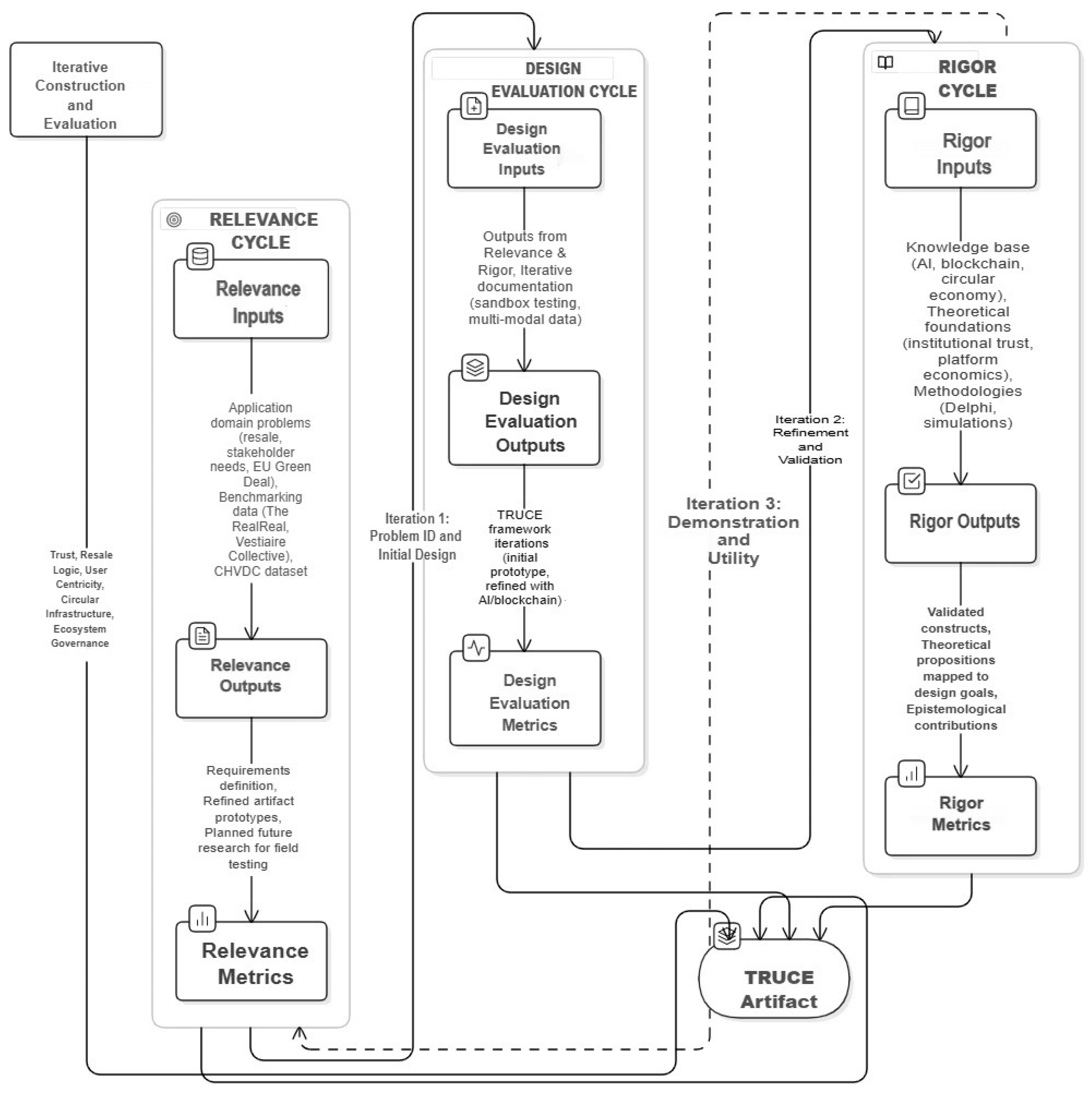
3. Materials and Methods
3.1. Research Setting and Data Sources
3.2. Analytical Strategy
3.3. Validation Process
3.4. Methodological Limitations and Boundary Conditions
4. Results
4.1. Framework Overview
- Trust (T) is intended to ensure transparency and authentication reliability through the integration of AI-based image recognition, expert validation, and blockchain-enabled provenance tracking. This configuration aims to foster credible, data-driven managerial decision-making, with simulations suggesting a 20% reduction in authentication disputes and a projected increased consumer confidence across resale cycles [13,14].
- User Centricity (U) proposes personalizing consumer engagement and reinforcing trust cues through transparent interfaces, gamified feedback mechanisms, and XR-enabled product visualization. In line with Filip, Cătoiu, and Vrânceanu’s [19] emphasis on fairness and transparency, this domain is projected to achieve an estimated 15% improvement in user engagement, supporting ethical consumption behavior [27,30].
- Circular Infrastructure (C) is intended to serve as the digital backbone for lifecycle management, integrating blockchain-based DPPs, repair APIs, and logistics coordination, with the goal of facilitating reuse and refurbishment. Simulations suggest a 25% increase in product lifespan, potentially advancing SDG 12.5 by promoting waste reduction and resource efficiency [43,44].
- Ecosystem Governance (E) aims to define the ethical and operational oversight layer of the framework, leveraging token-based incentives, smart contract automation, and stakeholder rule systems to enable accountability, adaptive compliance, and collaborative scalability—operationalized through adaptive governance protocols embedded in the Ecosystem Governance domain [51].
4.2. Framework Performance and Empirical Insights
4.3. Comparative Evaluation and Thematic Integration
5. Discussion
5.1. Theoretical Implications
5.2. Practical Implications
5.3. Limitations and Future Research
6. Conclusions
Supplementary Materials
Funding
Institutional Review Board Statement
Informed Consent Statement
Data Availability Statement
Conflicts of Interest
Appendix A. Supporting Validation Evidence
Appendix A.1. Delphi Expert Validation
| Platform Component | Expert Consensus Score (Avg./5) | Key Evaluation Insights |
|---|---|---|
| Trust | 4.8 | Robust logic combining blockchain provenance, AI verification, and expert validation effectively mitigates authentication disputes and enhances transaction transparency. |
| Resale Logic | 4.5 | Adaptable structure balancing centralized, and peer-to-peer resale modes promotes circular value retention and market resilience. |
| User Centricity | 4.6 | Differentiated user pathways and trust-based interface cues strengthen sustainable engagement and learning, with potential for extended reality (XR) integration. |
| Circular Infrastructure | 4.7 | DPPs and lifecycle tracking mechanisms are validated as essential enablers of repair and reuse, supporting an estimated 25% increase in product lifespan. |
| Ecosystem Governance | 4.3 | Tokenized governance shows early-stage maturity but strong potential for scalable stakeholder alignment through transparent smart contracts and incentive mechanisms. |
Appendix A.2. Scenario-Based Simulations
| Simulation Domain | Scenario Context | Observed Strengths | Identified Limitations | Framework Adaptation |
|---|---|---|---|---|
| AI Authentication | High-value handbag resale | High accuracy and alignment with expert validation; projected 20% reduction in authentication disputes. | Difficulty with rare or poorly imaged items requiring human override. | Introduction of hybrid retraining pipeline and expert fallback protocols. |
| Blockchain Provenance | Fine jewelry resale | Immutable tracking and cross-platform traceability reinforce sustainable lifecycle transparency. | Transaction latency under heavy load and regulatory uncertainty. | Integration of Layer-2 blockchain scaling to reduce latency and emissions by ~20%. |
| User Experience Transparency | Footwear resale | Clear authentication- visualization increased trust and engagement with circular behavior. | Some users misinterpreted verification icons, causing interface friction. | Contextual onboarding and adaptive visual cues (potential XR enhancement). |
| Lifecycle Tracking | Cross-category | End-to-end traceability validated second-hand credibility and circular performance metrics. | Limited repair-network interoperability. | Expansion of repair-service APIs and robotics-assisted workflows. |
| Tokenized Governance | Platform-wide testing | Increased stakeholder participation and transparency via smart contracts. | Ambiguity around token regulation and liability frameworks. | Implementation of soft-governance fallback and non-token escalation mechanisms |
Appendix A.3. Validation Synthesis and Implications
- 1.
- 25% increase in product lifespan,
- 2.
- 20% decrease in transactional disputes, and
- 3.
- Enhanced stakeholder collaboration through transparent governance.
References
- Toderas, M. Artificial Intelligence for Sustainability: A Systematic Review and Critical Analysis of AI Applications, Challenges, and Future Directions. Sustainability 2025, 17, 8049. [Google Scholar] [CrossRef]
- Murtas, G.; Pedeliento, G. Investigating the customer journey in second-hand fashion platforms: Implications for high-value brand management. J. Consum. Behav. 2025, 24, 655–663. [Google Scholar] [CrossRef]
- Soleimani, M. Buyers’ trust and mistrust in e-commerce platforms: A synthesizing literature review. Inf. Syst. e-Bus. Manag. 2022, 20, 57–78. [Google Scholar] [CrossRef]
- Andronie, M. Informatics Systems and Environmental Problems Forecasting. Glob. J. Adv. Pure Appl. Sci. 2013, 1, 317–322. Available online: https://www.academia.edu/35486154/Informatics_Systems_and_Environmental_Problems_Forecasting (accessed on 4 July 2025).
- Akman, Y.; Türkmen, H. The Expansion and Proliferation of the Pre-Owned Luxury Market: An Examination of Consumer Behavior and Emerging Trends in the Literature. In Proceedings of the 6th International Mediterranean Congress, Rome, Italy, 13–15 August 2024; pp. 1–13. Available online: https://www.researchgate.net/publication/383908843_THE_EXPANSION_AND_PROLIFERATION_OF_THE_PRE-OWNED_LUXURY_MARKET_AN_EXAMINATION_OF_CONSUMER_BEHAVIOR_AND_EMERGING_TRENDS_IN_THE_LITERATURE (accessed on 4 September 2025).
- Abdelmeguid, A.; Afy-Shararah, M.; Salonitis, K. Mapping of the circular economy implementation challenges in the fashion industry: A fuzzy-TISM analysis. Circ. Econ. Sustain. 2023, 4, 585–617. [Google Scholar] [CrossRef]
- European Commission. A New Circular Economy Action Plan: For a Cleaner and More Competitive Europe; COM(2020)98 Final; European Commission: Brussels, Belgium, 2020; Available online: https://eur-lex.europa.eu/legal-content/EN/TXT/?uri=CELEX%3A52020DC0098 (accessed on 26 July 2025).
- Bertoncelj, A. Digital Transformation in the Context of European Union’s Green Deal. Amfiteatru Econ. 2022, 24, 5–7. [Google Scholar] [CrossRef]
- Liu, C.; Xia, S.; Lang, C. Online luxury resale platforms and customer experiences: A text mining analysis of online reviews. Sustainability 2023, 15, 8137. [Google Scholar] [CrossRef]
- Choufan, L.; Tila-Cohen, N. From secondhand to invisible hand: Methods of manipulating object biographies on The RealReal online marketplace. Fash. Theory 2023, 27, 771–796. [Google Scholar] [CrossRef]
- Centobelli, P.; Cerchione, R.; Del Vecchio, P.; Oropallo, E.; Secundo, G. Blockchain technology for bridging trust, traceability and transparency in circular supply chain. Inf. Manag. 2022, 59, 103508. [Google Scholar] [CrossRef]
- Kuznetsov, O.; Sernani, P.; Romeo, L.; Frontoni, E.; Mancini, A. On the Integration of Artificial Intelligence and Blockchain Technology: A Perspective About Security. IEEE Access 2024, 12, 3881–3897. [Google Scholar] [CrossRef]
- Souza, E.B.; Carlos, R.L.; de Mattos, C.A.; Scur, G. The role of blockchain platform in enabling circular economy practices. Corp. Soc. Responsib. Environ. Manag. 2024, 31, 5730–5743. [Google Scholar] [CrossRef]
- Gefen, D.; Karahanna, E.; Straub, D.W. Trust and TAM in online shopping: An integrated model. MIS Q. 2003, 27, 51–90. [Google Scholar] [CrossRef]
- Rochet, J.-C.; Tirole, J. Platform competition in two-sided markets. J. Eur. Econ. Assoc. 2003, 1, 990–1029. [Google Scholar] [CrossRef]
- Pavlou, P.A.; Gefen, D. Building effective online marketplaces with institution-based trust. Inf. Syst. Res. 2004, 15, 37–59. [Google Scholar] [CrossRef]
- Amoiradis, C.; Stankova, M. The Systemic Crisis and the Need for Sustainability: An Overview. Manag. Res. Pract. 2019, 11, 15–25. Available online: https://mrp.ase.ro/no121/f2.pdf (accessed on 1 August 2025).
- Zimmermann, R.; Udokwu, C.; Kompp, R.; Brandtner, P.; Norta, A. Authentication of high-value products: Identifying key requirements from a seller and consumer perspective. In International Conference on Future Data and Security Engineering; Springer: Cham, Switzerland, 2022; pp. 191–206. [Google Scholar] [CrossRef]
- Filip, A.; Cătoiu, I.; Vrânceanu, D. Setting Fair Prices—Fundamental Principle of Sustainable Marketing. Amfiteatru Econ. 2010, 12, 115–128. [Google Scholar]
- Li, G.; Fan, Z.-P.; Wu, X.-Y. The choice strategy of authentication technology for high-value e-commerce platforms in the blockchain era. IEEE Trans. Eng. Manag. 2021, 70, 1239–1252. [Google Scholar] [CrossRef]
- Zimmermann, R.; Udokwu, C.; Kompp, R.; Brandtner, P.; Norta, A. Methods to authenticate high-value products: Identifying key features and most recognized deficits. SN Comput. Sci. 2023, 4, 747. [Google Scholar] [CrossRef]
- Swazan, I.S.; Youn, S.-Y. Blockchain in high-value resale: The impact of blockchain technology through regulatory focus and uncertainty reduction theories. J. Consum. Behav. 2024, 24, 512–526. [Google Scholar] [CrossRef]
- Chen, C.-L.; Guo, L.-H.; Zhou, M.; Tsaur, W.-J.; Sun, H.; Zhan, W.; Deng, Y.-Y.; Li, C. Blockchain-based anti-counterfeiting management system for traceable high-value products. Sustainability 2022, 14, 12814. [Google Scholar] [CrossRef]
- Saberi, S.; Kouhizadeh, M.; Sarkis, J.; Shen, L. Blockchain technology and its relationships to sustainable supply chain management. Int. J. Prod. Res. 2019, 57, 2117–2135. [Google Scholar] [CrossRef]
- Alhosni, R.H.; Masengu, R.; Tsikada, C. Leveraging artificial intelligence to detect counterfeit high-value products. In Advances in Marketing, Customer Relationship Management, and E-Services; IGI Global: Hershey, PA, USA, 2024; pp. 186–205. [Google Scholar] [CrossRef]
- Sun, F.; Yang, Y.; Zhou, L.; Yao, Y.; Wang, G. Multi-point Mosaic Fusion Authentication: A Strategy for Luxury Goods Authentication. In Proceedings of the 2023 8th International Conference on Computational Intelligence and Applications (ICCIA), Haikou, China, 23–25 June 2023; pp. 154–160. [Google Scholar] [CrossRef]
- Peng, J.; Zou, B.; He, X.; Zhu, C. Hybrid attention network with appraiser-guided loss for counterfeit high-value handbag detection. Complex Intell. Syst. 2022, 8, 2371–2381. [Google Scholar] [CrossRef]
- Youn, S.Y.; Hwang, J.; Ju, N. Blockchain transparency in reducing second-hand high-value shopping uncertainty and the role of price consciousness. Fash. Text. 2025, 12, 10. [Google Scholar] [CrossRef]
- Roblek, V.; Meško, M.; Pejić Bach, M.; Thorpe, O.; Šprajc, P. The Interaction between Internet, Sustainable Development, and Emergence of Society 5.0. Data 2020, 5, 80. [Google Scholar] [CrossRef]
- Bundgaard, A.M.; Huulgaard, R.D. High-value products for the circular economy: A case study of Bang & Olufsen. Bus. Strategy Environ. 2019, 28, 846–857. [Google Scholar] [CrossRef]
- Blackburn, O.; Ritala, P.; Keränen, J. Digital platforms for the circular economy: Exploring meta-organizational orchestration mechanisms. Organ. Environ. 2022, 35, 544–566. [Google Scholar] [CrossRef]
- Tukker, A. Product services for a resource-efficient and circular economy—A review. J. Clean. Prod. 2015, 97, 76–91. [Google Scholar] [CrossRef]
- Urbinati, A.; Chiaroni, D.; Chiesa, V. Towards a new taxonomy of circular economy business models. J. Clean. Prod. 2017, 168, 487–498. [Google Scholar] [CrossRef]
- Kim, J.; Lee, S.; Kim, H. Blockchain-based digital product passport for the circular economy. In Proceedings of the 2024 International Conference on Platform Technology and Service (PlatCon), Jeju, Republic of Korea, 26–28 August 2024; IEEE: Piscataway, NJ, USA, 2024; pp. 1–6. [Google Scholar]
- Hulea, M.; Miron, R.; Mureșan, V. Digital product passport implementation based on multi-blockchain approach with decentralized identifier provider. Appl. Sci. 2024, 14, 4874. [Google Scholar] [CrossRef]
- Korhonen, J.; Honkasalo, A.; Seppälä, J. Circular economy: The concept and its limitations. Ecol. Econ. 2018, 143, 37–46. [Google Scholar] [CrossRef]
- Costabile, C. Digital platform ecosystem governance of private companies: Building blocks and a research agenda based on a multidisciplinary, systematic literature review. Data Inf. Manag. 2023, 7, 100053. [Google Scholar] [CrossRef]
- Teh, T.-H. Platform governance. Am. Econ. J. Microecon. 2022, 14, 152–177. [Google Scholar] [CrossRef]
- Bocken, N.M.P.; Short, S.W.; Rana, P.; Evans, S. A literature and practice review of business model innovation for sustainability. J. Clean. Prod. 2014, 65, 42–56. [Google Scholar] [CrossRef]
- Circular High-Value Design Corpus (CHVDC). Empirical Documentation of the TRUCE Design Science Process: Longitudinal Design and Evaluation Records in Circular High-Value Resale (2018–2025); Independent Research Dataset; Self-Published by the Author: Ljubljana, Slovenia, 2025. [Google Scholar]
- Yang, Y.; Han, H.; Lee, P.K.C. An exploratory study of the mechanism of sustainable value creation in the high-value fashion industry. Sustainability 2017, 9, 483. [Google Scholar] [CrossRef]
- Paștiu, C.A.; Oncioiu, I.; Gârdan, D.A.; Maican, S.Ș.; Gârdan, I.P.; Muntean, A.C. The Perspective of E-Business Sustainability and Website Accessibility of Online Stores. Sustainability 2020, 12, 9780. [Google Scholar] [CrossRef]
- Hevner, A.R.; March, S.T.; Park, J.; Ram, S. Design science in information systems research. MIS Q. 2004, 28, 75–105. [Google Scholar] [CrossRef]
- Roblek, V.; Thorpe, O.; Pejic Bach, M.; Jerman, A.; Meško, M. The Fourth Industrial Revolution and the Sustainability Practices: A Comparative Automated Content Analysis Approach of Theory and Practice. Sustainability 2020, 12, 8497. [Google Scholar] [CrossRef]
- The RealReal, Inc. Comparative Benchmarking Dataset (CBD): Compilation of Annual 10-K Filings, ESG Disclosures, and Operational Reports, 2018–2025; U.S. Securities and Exchange Commission: Washington, DC, USA, 2025. Available online: https://investor.therealreal.com/sec-filings/ (accessed on 10 July 2025).
- Vestiaire Collective. Comparative Benchmarking Dataset (CBD): Compilation of Annual Sustainability Reports, Circularity Whitepapers, and Governance Documents 2018–2025. Available online: https://us.vestiairecollective.com/journal/our-sustainability-manifesto/ (accessed on 14 August 2025).
- Miles, M.B.; Huberman, A.M.; Saldaña, J. Qualitative Data Analysis: A Methods Sourcebook, 4th ed.; SAGE Publications: Thousand Oaks, CA, USA, 2019. [Google Scholar]
- Corbin, J.; Strauss, A. Basics of Qualitative Research: Techniques and Procedures for Developing Grounded Theory, 4th ed.; SAGE Publications: Thousand Oaks, CA, USA, 2014. [Google Scholar]
- Venable, J.; Pries-Heje, J.; Baskerville, R. FEDS: A framework for evaluation in design science research. Eur. J. Inf. Syst. 2016, 25, 77–89. [Google Scholar] [CrossRef]
- Alturki, A.; Bandara, W.; Gable, G.G. Design Science Research and the Core of Information Systems. In Design Science Research in Information Systems; Advances in Theory and Practice; Lecture Notes in Computer Science, vol. 7286; Peffers, K., Rothenberger, M., Kuechler, B., Eds.; Springer: Berlin/Heidelberg, Germany, 2012; pp. 309–327. [Google Scholar] [CrossRef]
- Prajapati, D.; Jauhar, S.K.; Kamble, S.S. Blockchain and IoT embedded sustainable virtual closed loop supply chain in e-commerce towards the circular economy. Comput. Ind. Eng. 2022, 172, 108530. [Google Scholar] [CrossRef]
- Marantes, G.; Soares, A.L.; Silva, H.D. The design of digital platform ecosystem supporting circular economy: A frameworks evaluation through design science research. IFIP Adv. Inf. Commun. Technol. 2023, 688, 80–90. [Google Scholar] [CrossRef]
- Caldarelli, G.; Calvillo, C.F.; Marrucci, L. Expert perspectives on blockchain in the circular economy: A Delphi study with industry specialists. J. Clean. Prod. 2024, 465, 142781. [Google Scholar] [CrossRef]
- Rejeb, A.; Keogh, J.G.; Zailani, S.; Treiblmaier, H.; Rejeb, K. Barriers to blockchain adoption in the circular economy: A fuzzy Delphi and best-worst approach. Sustainability 2022, 14, 3611. [Google Scholar] [CrossRef]
- Peffers, K.; Tuunanen, T.; Rothenberger, M.A.; Chatterjee, S. A design science research methodology for information systems research. J. Manag. Inf. Syst. 2008, 24, 45–77. [Google Scholar] [CrossRef]
- Jacob, F.; Pez, V.; Volle, P. Principles, Methods, Contributions, and Limitations of Design Science Research in Marketing: Illustrative Application to Customer Journey Management. Rech. Appl. Mark. Engl. Ed. 2021, 37, 2–29. [Google Scholar] [CrossRef]
- Simon, H.A. The Sciences of the Artificial, 3rd ed.; MIT Press: Cambridge, MA, USA, 1996. [Google Scholar]
- Bonnemains, V.; Saurel, C.; Tessier, C. How Ethical Frameworks Answer to Ethical Dilemmas: Towards a Formal Model. In Proceedings of the 3rd International Workshop on Artificial Intelligence and Ethics (AI & Ethics 2016), Co-Located with the 22nd European Conference on Artificial Intelligence (ECAI 2016), The Hague, The Netherlands, 29 August–2 September 2016; CEUR Workshop Proceedings. Volume 1668, pp. 1–22. Available online: https://ceur-ws.org/Vol-1668/paper8.pdf (accessed on 27 September 2025).
- Roblek, V.; Meško, M.; Krapež, A. A Complex View of Industry 4.0. SAGE Open 2016, 6, 1–20. [Google Scholar] [CrossRef]
- Voulgaridis, K.; Lagkas, T.; Angelopoulos, C.M.; Boulogeorgos, A.-A.A.; Argyriou, V.; Sarigiannidis, P. DPP as enablers of digital circular economy: A framework based on technological perspective. Telecommun. Syst. 2024, 85, 699–715. [Google Scholar] [CrossRef]
- Kuhn, M.; Baumann, M.; Volz, F.; Stojanović, L. Digital product passport design supporting the circular economy based on the asset administration shell. Sustainability 2025, 17, 969. [Google Scholar] [CrossRef]
- Gabuthy, Y. Blockchain-based dispute resolution: Insights and challenges. Games 2023, 14, 34. [Google Scholar] [CrossRef]
- Zachariadis, M.; Hileman, G.; Scott, S.V. Governance and control in distributed ledgers: Understanding the challenges facing blockchain technology in financial services. Inf. Organ. 2019, 29, 105–117. [Google Scholar] [CrossRef]
- Casare, A.R.; Basso, T.; Moraes, R. User Experience and Trustworthiness Measurement: Challenges in the Context of E-Commerce Applications. In Proceedings of the Future Technologies Conference (FTC) 2021, Vancouver, BC, Canada, 28–29 November 2021; Springer: Cham, Switzerland, 2021; pp. 185–201. [Google Scholar] [CrossRef]
- Cerchione, R. Design and evaluation of a blockchain-based system for increasing customer engagement in circular economy. Corp. Soc. Responsib. Environ. Manag. 2024, 32, 160–175. [Google Scholar] [CrossRef]
- Zhang, R.; Ramesh, B. A configurational perspective on design elements and user governance engagement in blockchain platforms. Inf. Syst. J. 2023, 34, 1264–1323. [Google Scholar] [CrossRef]
- Liu, Y.; Lu, Q.; Zhu, L.; Paik, H.-Y.; Staples, M. A systematic literature review on blockchain governance. J. Syst. Softw. 2023, 194, 111576. [Google Scholar] [CrossRef]
- Fashion Dive. Gucci Launches Resale and Redesign Initiatives; Fashion Dive: Washington, DC, USA, 2023; Available online: www.fashiondive.com/news/Gucci-Kering-launch-sustainability-resale-Vestiaire/645428/ (accessed on 8 July 2023).
- Goubert, S. Gucci Launches New Deadstock and Resale Programmes as Part of Bigger Circularity Efforts; Vogue Business: London, UK, 2023; Available online: https://www.vogue.com/article/gucci-launches-new-deadstock-and-resale-programmes-as-part-of-bigger-circularity-efforts (accessed on 20 August 2024).
- PR Newswire. The RealReal and Stella McCartney Strengthen Partnership. 2018. Available online: www.prnewswire.com/news-releases/the-realreal-and-stella-mccartney-strengthen-partnership-300764137.html (accessed on 18 June 2023).
- Confetto, M.G.; Covucci, C. Sustainable Digital Enterprise: Innovating Strategies for the Social Media Ecosystem; Edward Elgar Publishing: Cheltenham, UK, 2025. [Google Scholar]




| Corpus Component | Time Frame | Analytical Role in the DSR Process | Aligned SDG Objective |
|---|---|---|---|
| Concept Papers and Market Analyses | 2018–2019 | Defined trust, circularity, and governance gaps; informed initial TRUCE problem identification and relevance cycle. | SDG 12.5 |
| Platform Strategy and Financial Models | 2019–2021 | Guided business logic and value alignment; supported resource-efficiency modeling and managerial learning goals. | SDG 12.6 |
| Technical Design Specifications and Blockchain Proposals | 2021–2023 | Structured artifact architecture (AI and blockchain integration) supported iterative design and evaluation cycles. | SDG 12.5 |
| Ecosystem Governance and Partnership Blueprints | 2023–2024 | Operationalized stakeholder collaboration and ethical decision rules within TRUCE governance module. | SDG 12.6 |
| Foresight and Technology Readiness Reports | 2024–2025 | Anticipated future scaling challenges (e.g., XR and robotics integration); informed reflective evaluation and design adaptation. | SDG 12.6 |
Disclaimer/Publisher’s Note: The statements, opinions and data contained in all publications are solely those of the individual author(s) and contributor(s) and not of MDPI and/or the editor(s). MDPI and/or the editor(s) disclaim responsibility for any injury to people or property resulting from any ideas, methods, instructions or products referred to in the content. |
© 2025 by the author. Licensee MDPI, Basel, Switzerland. This article is an open access article distributed under the terms and conditions of the Creative Commons Attribution (CC BY) license (https://creativecommons.org/licenses/by/4.0/).
Share and Cite
Naraločnik, A. Artificial Intelligence and Blockchain-Driven Circular Platforms: Fostering Green Innovation and Sustainable Consumer Behavior in High-Value Resale. Sustainability 2025, 17, 11224. https://doi.org/10.3390/su172411224
Naraločnik A. Artificial Intelligence and Blockchain-Driven Circular Platforms: Fostering Green Innovation and Sustainable Consumer Behavior in High-Value Resale. Sustainability. 2025; 17(24):11224. https://doi.org/10.3390/su172411224
Chicago/Turabian StyleNaraločnik, Andrej. 2025. "Artificial Intelligence and Blockchain-Driven Circular Platforms: Fostering Green Innovation and Sustainable Consumer Behavior in High-Value Resale" Sustainability 17, no. 24: 11224. https://doi.org/10.3390/su172411224
APA StyleNaraločnik, A. (2025). Artificial Intelligence and Blockchain-Driven Circular Platforms: Fostering Green Innovation and Sustainable Consumer Behavior in High-Value Resale. Sustainability, 17(24), 11224. https://doi.org/10.3390/su172411224
