Interpretive Structural Modeling of Influential Factors Affecting Electric Vehicle Adoption in Saudi Arabia
Abstract
1. Introduction
- It identifies a comprehensive set of factors impacting EV adoption, including the Total Cost of Ownership (TCO), Charging Infrastructure Availability, Government Incentives and Policies, Technological Advancements and Range, and Environmental Sustainability. This inclusive perspective captures the multi-faceted nature of adoption decisions.
- It assesses the driving power and dependence power of each factor, providing insights into which elements act as primary drivers and which are influenced by others. This distinction helps establish strategic priorities for effective intervention.
- It develops a hierarchical structure using ISM and MICMAC methodologies, uncovering dependencies and influence pathways among the factors. This structure serves as a decision-making tool for removing barriers and designing targeted initiatives to foster widespread EV adoption.
2. Background
2.1. EV Adoption and Present Scenario
2.2. Related Works, Research Gaps, and Contributions
2.3. Identification of the Key Drivers for Successful Adoption of EVs
2.4. Summary of Existing Studies
3. Identification of Influence Factors
4. Materials and Methods
4.1. ISM Methodology
4.2. MICMAC Methodology
- Step 1: Autonomous Factors (Cluster I):
- Step 2: Dependents (Cluster II):
- Step 3: Clustering Factors (Cluster III):
- Step 4: Motivating factors (Cluster IV):
5. Results and Discussion
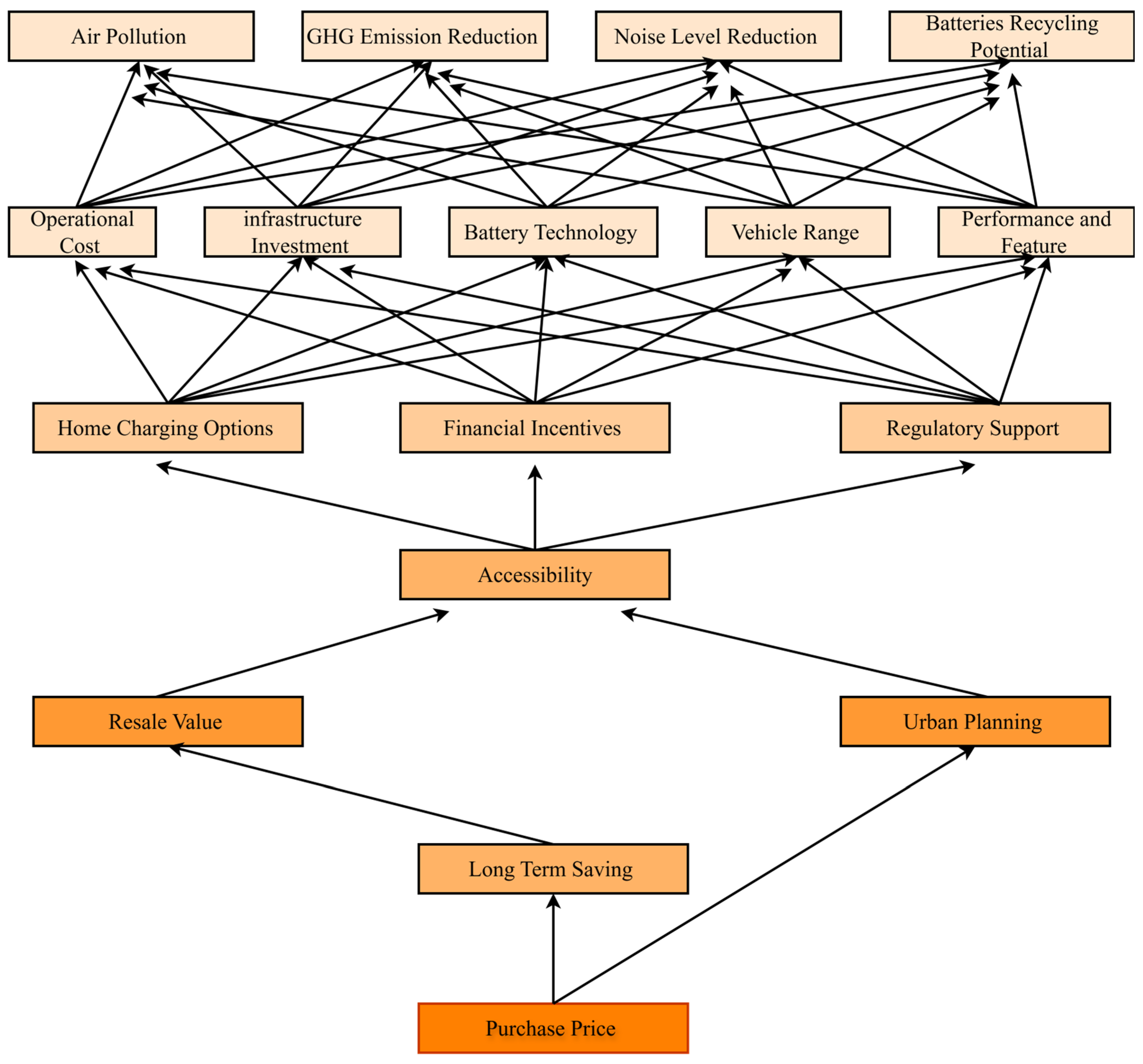
5.1. ISM Analysis
- Step 1: Identification of influcence Factors
- Step 2: Create a Contextual Relationship and SSIM
- V indicates that variable i positively influences variable j;
- X denotes a mutual positive influence between variables i and j;
- O signifies no significant relationship between the variables.
- Step 3: Develop Reachability Matrix
- Step 4: Partition level
- Step 5: Obtaining the directed graph
5.2. MICMAC Analysis
6. Conclusions
Supplementary Materials
Author Contributions
Funding
Data Availability Statement
Acknowledgments
Conflicts of Interest
Abbreviations
| EV | Electric Vehicle |
| GHG | Greenhouse Gas Emissions |
| ICE | Internal Combustion Engine |
| TCO | Total Cost of Ownership |
| SGI | Saudi Green Initiative |
| ERS | Electric Road System |
| EVCS | Electric Vehicle Charging Station |
| SSIM | Structural Self-Interaction Matrix |
| ISM | Interpretive Structural Modeling |
| IRM | Initial Reachability Matrix |
| FRM | Final Reachability Matrix |
| CIMMAC | Cross-Impact Matrix Multiplication Applied to Classification |
| GCC | Gulf Cooperation Council |
| KSA | Kingdom of Saudi Arabia |
References
- Kapustin, A.; Rakov, V. Methodology to Evaluate the Impact of Hybrid Cars Engine Type on Their Economic Efficiency and Environmental Safety. Transp. Res. Procedia 2017, 20, 247–253. [Google Scholar] [CrossRef]
- Buekers, J.; Van Holderbeke, M.; Bierkens, J.; Panis, L.I. Health and Environmental Benefits Related to Electric Vehicle Introduction in EU Countries. Transp. Res. Part Transp. Environ. 2014, 33, 26–38. [Google Scholar] [CrossRef]
- Gass, V.; Schmidt, J.; Schmid, E. Analysis of Alternative Policy Instruments to Promote Electric Vehicles in Austria. Renew. Energy 2014, 61, 96–101. [Google Scholar] [CrossRef]
- Bhatti, G.; Mohan, H.; Singh, R.R. Towards the Future of Smart Electric Vehicles: Digital Twin Technology. Renew. Sustain. Energy Rev. 2021, 141, 110801. [Google Scholar] [CrossRef]
- Haddadian, G.; Khodayar, M.; Shahidehpour, M. Accelerating the Global Adoption of Electric Vehicles: Barriers and Drivers. Electr. J. 2015, 28, 53–68. [Google Scholar] [CrossRef]
- World Energy Outlook 2016—Analysis-IEA. Available online: https://www.iea.org/reports/world-energy-outlook-2016 (accessed on 29 April 2025).
- Kore, H.H.; Koul, S. Electric Vehicle Charging Infrastructure: Positioning in India. Manag. Environ. Qual. Int. J. 2022, 33, 776–799. [Google Scholar] [CrossRef]
- Hussain, M.T.; Sulaiman, N.B.; Hussain, M.S.; Jabir, M. Optimal Management Strategies to Solve Issues of Grid Having Electric Vehicles (EV): A Review. J. Energy Storage 2021, 33, 102114. [Google Scholar] [CrossRef]
- Murugan, M.; Marisamynathan, S. Analysis of Barriers to Adopt Electric Vehicles in India Using Fuzzy DEMATEL and Relative Importance Index Approaches. Case Stud. Transp. Policy 2022, 10, 795–810. [Google Scholar] [CrossRef]
- Plananska, J.; Gamma, K. Product Bundling for Accelerating Electric Vehicle Adoption: A Mixed-Method Empirical Analysis of Swiss Customers. Renew. Sustain. Energy Rev. 2022, 154, 111760. [Google Scholar] [CrossRef]
- Maybury, L.; Corcoran, P.; Cipcigan, L. Mathematical Modelling of Electric Vehicle Adoption: A Systematic Literature Review. Transp. Res. Part Transp. Environ. 2022, 107, 103278. [Google Scholar] [CrossRef]
- Lebrouhi, B.E.; Khattari, Y.; Lamrani, B.; Maaroufi, M.; Zeraouli, Y.; Kousksou, T. Key Challenges for a Large-Scale Development of Battery Electric Vehicles: A Comprehensive Review. J. Energy Storage 2021, 44, 103273. [Google Scholar] [CrossRef]
- Ullah, I.; Zheng, J.; Jamal, A.; Zahid, M.; Almoshageh, M.; Safdar, M. Electric Vehicles Charging Infrastructure Planning: A Review. Int. J. Green Energy 2024, 21, 1710–1728. [Google Scholar] [CrossRef]
- Ullah, I.; Liu, K.; Yamamoto, T.; Zahid, M.; Jamal, A. Modeling of Machine Learning with SHAP Approach for Electric Vehicle Charging Station Choice Behavior Prediction. Travel Behav. Soc. 2023, 31, 78–92. [Google Scholar] [CrossRef]
- Alyamani, R.; Pappelis, D.; Kamargianni, M. Modelling the Determinants of Electrical Vehicles Adoption in Riyadh, Saudi Arabia. Energy Policy 2024, 188, 114072. [Google Scholar] [CrossRef]
- Flynn, C.; Aldamer, S. The International Political Economy of Saudi Arabia: Sovereign Fund and Foreign Policy. Dig. Middle East Stud. 2024, 33, 149–165. [Google Scholar] [CrossRef]
- Islam, M.T.; Ali, A. Sustainable Green Energy Transition in Saudi Arabia: Characterizing Policy Framework, Interrelations and Future Research Directions. Energy 2024, 5, 100161. [Google Scholar] [CrossRef]
- AlSagga, T.; Idris, A.; AlWuayl, O.; AlSheikh, A.; Mejjaoulli, S. Distributing Fast EV Charging Stations in Saudi Highways. In Proceedings of the 2022 9th International Conference on Industrial Engineering and Applications (Europe), Barcelona, Spain, 12–14 January 2022; Association for Computing Machinery: New York, NY, USA, 2022; pp. 98–103. [Google Scholar]
- Habib, S.; Khan, M.A.; Mohammad Suleman, S.S.; Uddin, M. Factors of Consumer Adoption and Purchase Behaviour of Electric Vehicles in Kingdom of Saudi Arabia: Measurement and Evaluation. J. Infrastruct. Policy Dev. 2024, 8, 6256. [Google Scholar] [CrossRef]
- Toukabri, M.; Boutaleb, B. Assessing Factors Impacting Electric Vehicle Adoption in Saudi Arabia: Insights on Willingness to Pay, Environmental Awareness, and Perceived Risk. Eng. Technol. Appl. Sci. Res. 2025, 15, 19729–19736. [Google Scholar] [CrossRef]
- Cartea Cartea Research|February 2025 Middle East Saudi Automotive Market Data Insights. Available online: https://www.icartea.com/en/news/cartea-research-february-2025-middle-east-saudi-automotive-market-data-insights (accessed on 14 September 2025).
- Alotaibi, S.; Omer, S.; Su, Y. Identification of Potential Barriers to Electric Vehicle Adoption in Oil-Producing Nations—The Case of Saudi Arabia. Electricity 2022, 3, 365–395. [Google Scholar] [CrossRef]
- Stockkamp, C.; Schäfer, J.; Millemann, J.A.; Heidenreich, S. Identifying Factors Associated with Consumers’ Adoption of e-Mobility—A Systematic Literature Review. Sustainability 2021, 13, 10975. [Google Scholar] [CrossRef]
- Tariq, M.; Xu, Y. Heterogeneous Effect of GHG Emissions and Fossil Energy on Well-Being and Income in Emerging Economies: A Critical Appraisal of the Role of Environmental Stringency and Green Energy. Environ. Sci. Pollut. Res. 2022, 29, 70340–70359. [Google Scholar] [CrossRef]
- Ma, T.-Y.; Xie, S. Optimal Fast Charging Station Locations for Electric Ridesharing with Vehicle-Charging Station Assignment. Transp. Res. Part Transp. Environ. 2021, 90, 102682. [Google Scholar] [CrossRef]
- Azab, M. Optimum Scenarios of Ev Charging Infrastructure: A Case Study for the Saudi Arabia Market. Energies 2023, 16, 5186. [Google Scholar] [CrossRef]
- Ullah, I.; Liu, K.; Yamamoto, T.; Al Mamlook, R.E.; Jamal, A. A Comparative Performance of Machine Learning Algorithm to Predict Electric Vehicles Energy Consumption: A Path towards Sustainability. Energy Environ. 2022, 33, 1583–1612. [Google Scholar] [CrossRef]
- Oladigbolu, J.O.; Mujeeb, A.; Al-Turki, Y.A.; Rushdi, A.M. A Novel Doubly-Green Stand-Alone Electric Vehicle Charging Station in Saudi Arabia: An Overview and a Comprehensive Feasibility Study. IEEE Access 2023, 11, 37283–37312. [Google Scholar] [CrossRef]
- Alanazi, F.; Alenezi, M. Sustainable Transportation and Intelligent Infrastructure Development in Saudi Arabia: A Study on the Impact of Saudi Vision 2030 and Renewable Energy Integration. In Emerging Cutting-Edge Applied Research and Development in Intelligent Traffic and Transportation Systems; IOS Press: Amsterdam, The Netherlands, 2024; pp. 90–101. [Google Scholar]
- Aljuaid, A.A.; Masood, S.A.; Tipu, J.A. Integrating Industry 4.0 for Sustainable Localized Manufacturing to Support Saudi Vision 2030: An Assessment of the Saudi Arabian Automotive Industry Model. Sustainability 2024, 16, 5096. [Google Scholar] [CrossRef]
- Bibri, S.E.; Krogstie, J.; Kaboli, A.; Alahi, A. Smarter Eco-Cities and Their Leading-Edge Artificial Intelligence of Things Solutions for Environmental Sustainability: A Comprehensive Systematic Review. Environ. Sci. Ecotechnol. 2024, 19, 100330. [Google Scholar] [CrossRef]
- Luo, X.; Qiu, R. Electric Vehicle Charging Station Location towards Sustainable Cities. Int. J. Environ. Res. Public. Health 2020, 17, 2785. [Google Scholar] [CrossRef]
- Ahmad, F.; Iqbal, A.; Ashraf, I.; Marzband, M. Optimal Location of Electric Vehicle Charging Station and Its Impact on Distribution Network: A Review. Energy Rep. 2022, 8, 2314–2333. [Google Scholar] [CrossRef]
- Ullah, I.; Liu, K.; Yamamoto, T.; Zahid, M.; Jamal, A. Prediction of Electric Vehicle Charging Duration Time Using Ensemble Machine Learning Algorithm and Shapley Additive Explanations. Int. J. Energy Res. 2022, 46, 15211–15230. [Google Scholar] [CrossRef]
- Ray, S.; Kasturi, K.; Patnaik, S.; Nayak, M.R. Review of Electric Vehicles Integration Impacts in Distribution Networks: Placement, Charging/Discharging Strategies, Objectives and Optimisation Models. J. Energy Storage 2023, 72, 108672. [Google Scholar] [CrossRef]
- Ullah, I.; Safdar, M.; Zheng, J.; Severino, A.; Jamal, A. Employing Bibliometric Analysis to Identify the Current State of the Art and Future Prospects of Electric Vehicles. Energies 2023, 16, 2344. [Google Scholar] [CrossRef]
- Kizhakkan, A.R. Optimal Electric Vehicle Charging Station Location Allocation Using Agent-Based Modeling and Simulation: A Case Study of City of Montreal. Ph.D. Thesis, Concordia University, Montreal, QC, Canada, 2020. [Google Scholar]
- Huang, Y.; Kockelman, K.M. Electric Vehicle Charging Station Locations: Elastic Demand, Station Congestion, and Network Equilibrium. Transp. Res. Part Transp. Environ. 2020, 78, 102179. [Google Scholar] [CrossRef]
- Ullah, I.; Liu, K.; Yamamoto, T.; Shafiullah, M.; Jamal, A. Grey Wolf Optimizer-Based Machine Learning Algorithm to Predict Electric Vehicle Charging Duration Time. Transp. Lett. 2023, 15, 889–906. [Google Scholar] [CrossRef]
- Wei, F.; Walls, W.D.; Zheng, X.; Li, G. Evaluating Environmental Benefits from Driving Electric Vehicles: The Case of Shanghai, China. Transp. Res. Part Transp. Environ. 2023, 119, 103749. [Google Scholar] [CrossRef]
- Hezzah, A. The Middle East Goes Electric! Deloitte: London, UK, 2023. [Google Scholar]
- Barakat, S.; Guven, A.F.; Abdelaziz, A.Y.; Samy, M.M. A Comprehensive Review of Electric Vehicles and Sustainable Urban Mobility in the Middle East and North Africa. Renew. Sustain. Energy Rev. 2026, 225, 116154. [Google Scholar] [CrossRef]
- Qadir, S.A.; Ali, A.; Islam, M.T.; Shahid, M. Evolution in the GCC: Assessing the Progress and Prospects of Electric Vehicle Policies. In Proceedings of the 2024 IEEE Sustainable Power and Energy Conference (iSPEC), Kuching, Malaysia, 24–27 November 2024; IEEE: Kuching, Malaysia, 2024; pp. 291–296. [Google Scholar]
- Alanazi, B.; Alsaleh, A. The Potential of Electric Vehicles and Road Systems for Sustainable Development in the GCC and NC Regions: Opportunities, Challenges and Requirements. Ain Shams Eng. J. 2025, 16, 103654. [Google Scholar] [CrossRef]
- Ottesen, A.; Navfal, M.; Hamwi, H.; Kous, A.A. Kuwaiti EV Owners’ Experience and Recommendations for Mass Adoption for the World’s EV Laggard. World Electr. Veh. J. 2025, 16, 117. [Google Scholar] [CrossRef]
- Jayabalan, S.K.; Albusaidi, A.S.O.; Negi, G.S.; Iqbal, M.I.; Abdulqader, H.A. Consumer Acceptance, Social Behavior, Driving, and Safety Issues Regarding Electric Vehicles in Oman. World Electr. Veh. J. 2024, 15, 549. [Google Scholar] [CrossRef]
- Wu, J.; Liao, H.; Wang, J.-W.; Chen, T. The Role of Environmental Concern in the Public Acceptance of Autonomous Electric Vehicles: A Survey from China. Transp. Res. Part F Traffic Psychol. Behav. 2019, 60, 37–46. [Google Scholar] [CrossRef]
- Li, Z.; Khajepour, A.; Song, J. A Comprehensive Review of the Key Technologies for Pure Electric Vehicles. Energy 2019, 182, 824–839. [Google Scholar] [CrossRef]
- Bagloee, S.A.; Tavana, M.; Asadi, M.; Oliver, T. Autonomous Vehicles: Challenges, Opportunities, and Future Implications for Transportation Policies. J. Mod. Transp. 2016, 24, 284–303. [Google Scholar] [CrossRef]
- Müller, J.M. Comparing Technology Acceptance for Autonomous Vehicles, Battery Electric Vehicles, and Car Sharing—A Study across Europe, China, and North America. Sustainability 2019, 11, 4333. [Google Scholar] [CrossRef]
- Park, E.; Lim, J.; Cho, Y. Understanding the Emergence and Social Acceptance of Electric Vehicles as Next-Generation Models for the Automobile Industry. Sustainability 2018, 10, 662. [Google Scholar] [CrossRef]
- Hossain Lipu, M.S.; Hannan, M.A.; Karim, T.F.; Hussain, A.; Saad, M.H.M.; Ayob, A.; Miah, M.S.; Indra Mahlia, T.M. Intelligent Algorithms and Control Strategies for Battery Management System in Electric Vehicles: Progress, Challenges and Future Outlook. J. Clean. Prod. 2021, 292, 126044. [Google Scholar] [CrossRef]
- Kim, J.; Oh, J.; Lee, H. Review on Battery Thermal Management System for Electric Vehicles. Appl. Therm. Eng. 2019, 149, 192–212. [Google Scholar] [CrossRef]
- Tavana, M.; Santos Arteaga, F.J.; Mohammadi, S.; Alimohammadi, M. A Fuzzy Multi-Criteria Spatial Decision Support System for Solar Farm Location Planning. Energy Strategy Rev. 2017, 18, 93–105. [Google Scholar] [CrossRef]
- Miri, I.; Fotouhi, A.; Ewin, N. Electric Vehicle Energy Consumption Modelling and Estimation—A Case Study. Int. J. Energy Res. 2021, 45, 501–520. [Google Scholar] [CrossRef]
- Zhao, X.; Ye, Y.; Ma, J.; Shi, P.; Chen, H. Construction of Electric Vehicle Driving Cycle for Studying Electric Vehicle Energy Consumption and Equivalent Emissions. Environ. Sci. Pollut. Res. 2020, 27, 37395–37409. [Google Scholar] [CrossRef]
- Ullah, I.; Liu, K.; Yamamoto, T.; Zahid, M.; Jamal, A. Electric Vehicle Energy Consumption Prediction Using Stacked Generalization: An Ensemble Learning Approach. Int. J. Green Energy 2021, 18, 896–909. [Google Scholar] [CrossRef]
- Tarei, P.K.; Chand, P.; Gupta, H. Barriers to the Adoption of Electric Vehicles: Evidence from India. J. Clean. Prod. 2021, 291, 125847. [Google Scholar] [CrossRef]
- Liu, H.C.; You, X.Y.; Xue, Y.X.; Luan, X. Exploring Critical Factors Influencing the Diffusion of Electric Vehicles in China: A Multi-Stakeholder Perspective. Res. Transp. Econ. 2017, 66, 46–58. [Google Scholar] [CrossRef]
- Liang, Y.; Wang, H.; Zhao, X. Analysis of Factors Affecting Economic Operation of Electric Vehicle Charging Station Based on DEMATEL-ISM. Comput. Ind. Eng. 2022, 163, 107818. [Google Scholar] [CrossRef]
- Verma, M.; Verma, A.; Khan, M. Factors Influencing the Adoption of Electric Vehicles in Bengaluru. Transp. Dev. Econ. 2020, 6, 17. [Google Scholar] [CrossRef]
- Suman, M.N.H.; Chyon, F.A.; Ahmmed, M.S. Business Strategy in Bangladesh—Electric Vehicle SWOT-AHP Analysis: Case Study. Int. J. Eng. Bus. Manag. 2020, 12, 1847979020941487. [Google Scholar] [CrossRef]
- Ahmed, M.R.; Karmaker, A.K. Challenges for Electric Vehicle Adoption in Bangladesh. In Proceedings of the 2019 International Conference on Electrical, Computer and Communication Engineering (ECCE), Cox’s Bazar, Bangladesh, 7–9 February 2019; pp. 1–6. [Google Scholar]
- Chowdhury, N.; Hossain, C.A.; Longo, M.; Yaïci, W. Optimization of Solar Energy System for the Electric Vehicle at University Campus in Dhaka, Bangladesh. Energies 2018, 11, 2433. [Google Scholar] [CrossRef]
- Mominul Hasan, A.S.M. Electric Rickshaw Charging Stations as Distributed Energy Storages for Integrating Intermittent Renewable Energy Sources: A Case of Bangladesh. Energies 2020, 13, 6119. [Google Scholar] [CrossRef]
- Karmaker, A.K.; Ahmed, M.R.; Hossain, M.A.; Sikder, M.M. Feasibility Assessment & Design of Hybrid Renewable Energy Based Electric Vehicle Charging Station in Bangladesh. Sustain. Cities Soc. 2018, 39, 189–202. [Google Scholar] [CrossRef]
- Aungkulanon, P.; Atthirawong, W.; Luangpaiboon, P. Fuzzy Analytical Hierarchy Process for Strategic Decision Making in Electric Vehicle Adoption. Sustainability 2023, 15, 7003. [Google Scholar] [CrossRef]
- Sonar, H.; Belal, H.M.; Foropon, C.; Manatkar, R.; Sonwaney, V. Examining the Causal Factors of the Electric Vehicle Adoption: A Pathway to Tackle Climate Change in Resource-Constrained Environment. Ann. Oper. Res. 2023. [Google Scholar] [CrossRef]
- Kuo, T.-C.; Shen, Y.-S.; Sriwattana, N.; Yeh, R.-H. Toward Net-Zero: The Barrier Analysis of Electric Vehicle Adoption and Transition Using ANP and DEMATEL. Processes 2022, 10, 2334. [Google Scholar] [CrossRef]
- Pamidimukkala, A.; Kermanshachi, S.; Rosenberger, J.M.; Hladik, G. Barriers to Electric Vehicle Adoption: A Structural Equation Modeling Analysis. Transp. Res. Procedia 2023, 73, 305–312. [Google Scholar] [CrossRef]
- Kumar, R.R.; Alok, K. Adoption of Electric Vehicle: A Literature Review and Prospects for Sustainability. J. Clean. Prod. 2020, 253, 119911. [Google Scholar] [CrossRef]
- Guno, C.S.; Collera, A.A.; Agaton, C.B. Barriers and Drivers of Transition to Sustainable Public Transport in the Philippines. World Electr. Veh. J. 2021, 12, 46. [Google Scholar] [CrossRef]
- Moons, I.; De Pelsmacker, P. Emotions as Determinants of Electric Car Usage Intention. J. Mark. Manag. 2012, 28, 195–237. [Google Scholar] [CrossRef]
- Shalender, K.; Sharma, N. Using Extended Theory of Planned Behaviour (TPB) to Predict Adoption Intention of Electric Vehicles in India. Environ. Dev. Sustain. 2021, 23, 665–681. [Google Scholar] [CrossRef]
- Jha, M.R. Factors Affecting Intention to Adopt Electric Vehicles in India—Extended TPB Model. Solid State Technol. 2020, 63, 18006–18022. [Google Scholar]
- Javid, M.A.; Abdullah, M.; Ali, N.; Shah, S.A.H.; Joyklad, P.; Hussain, Q.; Chaiyasarn, K. Extracting Travelers’ Preferences toward Electric Vehicles Using the Theory of Planned Behavior in Lahore, Pakistan. Sustain. Switz. 2022, 14, 1909. [Google Scholar] [CrossRef]
- Gunawan, I.; Redi, A.A.N.P.; Santosa, A.A.; Maghfiroh, M.F.N.; Pandyaswargo, A.H.; Kurniawan, A.C. Determinants of Customer Intentions to Use Electric Vehicle in Indonesia: An Integrated Model Analysis. Sustain. Switz. 2022, 14, 1972. [Google Scholar] [CrossRef]
- Sang, Y.N.; Bekhet, H.A. Modelling Electric Vehicle Usage Intentions: An Empirical Study in Malaysia. J. Clean. Prod. 2015, 92, 75–83. [Google Scholar] [CrossRef]
- Ng, M.; Law, M.; Zhang, S. Predicting Purchase Intention of Electric Vehicles in Hong Kong. Australas. Mark. J. 2018, 26, 272–280. [Google Scholar] [CrossRef]
- Xu, G.; Wang, S.; Zhao, D. Transition to Sustainable Transport: Understanding the Antecedents of Consumer’s Intention to Adopt Electric Vehicles from the Emotional Research Perspective. Environ. Sci. Pollut. Res. 2021, 28, 20362–20374. [Google Scholar] [CrossRef]
- Jenn, A.; Springel, K.; Gopal, A.R. Effectiveness of Electric Vehicle Incentives in the United States. Energy Policy 2018, 119, 349–356. [Google Scholar] [CrossRef]
- Murugan, M.; Marisamynathan, S. Elucidating the Indian Customers Requirements for Electric Vehicle Adoption: An Integrated Analytical Hierarchy Process—Quality Function Deployment Approach. Case Stud. Transp. Policy 2022, 10, 1045–1057. [Google Scholar] [CrossRef]
- İmre, Ş.; Canıtez, F.; Çelebi, D. The Socio-Technical Transition to Electric Vehicle Mobility in Turkey: A Multi-Level Perspective. Int. J. Oper. Res. Inf. Syst. 2022, 12, 1–17. [Google Scholar] [CrossRef]
- Samawi, G.A.; Bwaliez, O.M.; Jreissat, M.; Kandas, A. Advancing Sustainable Development in Jordan: A Business and Economic Analysis of Electric Vehicle Adoption in the Transportation Sector. World Electr. Veh. J. 2025, 16, 45. [Google Scholar] [CrossRef]
- Adamashvili, N.; Thrassou, A. Towards Sustainable Decarbonization: Addressing Challenges in Electric Vehicle Adoption and Infrastructure Development. Energies 2024, 17, 5443. [Google Scholar] [CrossRef]
- Nikjow, M.A.; Liang, L.; Xijing, Q.; Sonar, H. Risk Analysis of Belt and Road Infrastructure Projects Using Integrated ISM-MICMAC Approach. J. Model. Manag. 2022, 17, 1410–1431. [Google Scholar] [CrossRef]
- Ravi, V.; Shankar, R. Analysis of Interactions among the Barriers of Reverse Logistics. Technol. Forecast. Soc. Change 2005, 72, 1011–1029. [Google Scholar] [CrossRef]
- Govindan, K.; Kannan, D.; Jørgensen, T.B.; Nielsen, T.S. Supply Chain 4.0 Performance Measurement: A Systematic Literature Review, Framework Development, and Empirical Evidence. Transp. Res. Part E Logist. Transp. Rev. 2022, 164, 102725. [Google Scholar] [CrossRef]
- Dua, R.; Shabaneh, R. An Expert Opinion-Based Perspective on Emerging Policy and Economic Research Priorities for Advancing the Low-Carbon Hydrogen Sector. Energy Sustain. Dev. 2025, 88, 101774. [Google Scholar] [CrossRef]
- Iqbal, M.; Ma, J.; Ahmad, N.; Ullah, Z.; Hassan, A. Energy-Efficient Supply Chains in Construction Industry: An Analysis of Critical Success Factors Using ISM-MICMAC Approach. Int. J. Green Energy 2023, 20, 265–283. [Google Scholar] [CrossRef]
- Usmani, M.S.; Wang, J.; Waqas, M.; Iqbal, M. Identification and Ranking of Enablers to Green Technology Adoption for Manufacturing Firms Using an ISM-MICMAC Approach. Environ. Sci. Pollut. Res. 2023, 30, 51327–51343. [Google Scholar] [CrossRef] [PubMed]
- Al-fouzan, A.A.; Almasri, R.A. A Sustainable Solution for Urban Transport Using Photovoltaic Electric Vehicle Charging Stations: A Case Study of the City of Hail in Saudi Arabia. Appl. Sci. 2024, 14, 5422. [Google Scholar] [CrossRef]
- Figenbaum, E. Perspectives on Norway’s Supercharged Electric Vehicle Policy. Environ. Innov. Soc. Transit. 2017, 25, 14–34. [Google Scholar] [CrossRef]
- Sindi, H.F.; Ul-Haq, A.; Hassan, M.S.; Iqbal, A.; Jalal, M. Penetration of Electric Vehicles in Gulf Region and Its Influence on Energy and Economy. IEEE Access 2021, 9, 89412–89431. [Google Scholar] [CrossRef]
- Du, J.; Ouyang, M.; Chen, J. Prospects for Chinese Electric Vehicle Technologies in 2016–2020: Ambition and Rationality. Energy 2017, 120, 584–596. [Google Scholar] [CrossRef]
- Kumar, R.; Jha, A.; Damodaran, A.; Bangwal, D.; Dwivedi, A. Addressing the Challenges to Electric Vehicle Adoption via Sharing Economy: An Indian Perspective. Manag. Environ. Qual. Int. J. 2020, 32, 82–99. [Google Scholar] [CrossRef]
- Patyal, V.S.; Kumar, R.; Kushwah, S. Modeling Barriers to the Adoption of Electric Vehicles: An Indian Perspective. Energy 2021, 237, 121554. [Google Scholar] [CrossRef]
- Digalwar, A.K.; Saraswat, S.K.; Rastogi, A.; Thomas, R.G. A Comprehensive Framework for Analysis and Evaluation of Factors Responsible for Sustainable Growth of Electric Vehicles in India. J. Clean. Prod. 2022, 378, 134601. [Google Scholar] [CrossRef]
- Shashank, G.; Sairam, D.; Reddy, B.R.; Afreed, K.; Sridharan, R. Analysis of Enablers and Barriers in Adopting Electric Vehicles in India: DEMATEL-ISM Approach. In Proceedings of the 2020 International Conference on System, Computation, Automation and Networking (ICSCAN), Pondicherry, India, 3 July 2020; IEEE: Pondicherry, India, 2020; pp. 1–7. [Google Scholar]
- Sahdev, S.L.; Malik, F.A.; Hassan, A.; Sanjith Ragav, C.; Gupta, J.N. Usage of AI in the Advancements in Ev Adoption in the Bengaluru-An Ism Analysis. In Data Science and Applications; Nanda, S.J., Yadav, R.P., Gandomi, A.H., Saraswat, M., Eds.; Lecture Notes in Networks and Systems; Springer Nature: Singapore, 2025; Volume 1263, pp. 213–239. ISBN 978-981-9627-23-3. [Google Scholar]
- Gupta, A.; Garg, A. Modelling the Enablers for Adoption of Electric Vehicles in India. Int. J. Syst. Assur. Eng. Manag. 2024, 15, 635–645. [Google Scholar] [CrossRef]





| Expert ID | Designation | Sector | Qualification | Experience (Years) | Expertise |
|---|---|---|---|---|---|
| E1 | Professor | Academia | PhD | 25 | Environment and sustainability |
| E2 | Professor | Academia | PhD | 10 | Environment and sustainability |
| E3 | Professor | Academia | PhD | 35 | Sustainable transportation |
| E4 | Associate Professor | Academia | PhD | 15 | Intelligent Transportation System |
| E5 | Assistant Professor | Academia | PhD | 14 | Road Asset Management |
| E6 | Assistant Professor | Academia | PhD | 8 | Transportation and safety |
| E7 | Research Associate | Industry | Master | 4 | Smart Mobility Solutions |
| E8 | Research Associate | Academia | Master | 4 | Integration of autonomy in urban environment |
| E9 | Research Associate | Industry | Mater | 5 | Urban Transportation Management |
| E10 | Research Associate | Industry | Master | 10 | Urba Planning |
| E11 | Research Analyst | Industry | Master | 4 | Design Engineer |
| E12 | Research Analyst | Industry | Master | 3 | Urban Planning |
| E13 | Research Analyst | Academia | Master | 4 | Intelligent transportation system |
| Factor ID | Factor Name | Dimension | Grouping Criteria | Rationale |
|---|---|---|---|---|
| 1.1 | Purchase price | Related to the initial investment in EVs | Purchase price is a key determinant of the total cost and is critical in the consumer’s decision-making. | |
| 1.2 | Operational cost | Recurring costs for maintenance and energy | Operational cost impacts long-term affordability and EV ownership. | |
| 1.3 | Long-term savings | Economic benefit over the vehicle’s lifespan | Long-term savings affect the financial attractiveness of EVs compared to conventional vehicles. | |
| 1.4 | Resale value | Residual value and depreciation rate | Resale value is essential for assessing the long-term value proposition of an EV. | |
| 2.1 | Accessibility | Charging Infrastructure Availability | Availability and proximity of charging stations | Accessibility is critical for reducing range anxiety and enhancing EV adoption. |
| 2.2 | Urban planning | Design and layout of cities to support EV infrastructure | Urban planning impacts how well EV charging can be integrated into existing city infrastructure. | |
| 2.3 | Home charging options | Availability of home-based charging infrastructure | Home charging is an important factor for EV adoption, particularly for consumers in residential areas. | |
| 3.1 | Financial incentives | Government Incentives and Policies | Government support to reduce purchase cost | Financial incentives help make EVs more affordable and encourage consumer adoption. |
| 3.2 | Regulatory support | Government regulations supporting EV adoption | Regulations like tax rebates or EV mandates influence the market for EVs. | |
| 3.3 | Infrastructure investments | Public sector investment in charging infrastructure | Investment in infrastructure is necessary to support the scaling of EV adoption. | |
| 4.1 | Battery technology | Advances in battery life, efficiency, and cost reduction | Battery technology is a core enabler for improving EV range and reducing operational costs. | |
| 4.2 | Vehicle range | Technological Advancement and Range | Vehicle performance related to distance per charge | EV range is a critical factor influencing adoption, especially for long-distance drivers. |
| 4.3 | Performance and features | Vehicle specifications, features, and user experience | Technological advancements in performance can make EVs more appealing compared to traditional vehicles. | |
| 5.1 | Air pollution control | Impact on environmental quality | EVs’ role in reducing air pollution is a key environmental benefit. | |
| 5.2 | GHG Minimization | Contribution to lowering GHGs | EVs help reduce carbon footprints, contributing to the fight against climate change. | |
| 5.3 | Noise level reduction | Environmental Sustainability | Impact on reducing noise pollution from vehicles | EVs are quieter than traditional vehicles, reducing noise pollution in urban areas. |
| 5.4 | Battery recycling potential | Environmental Sustainability | Potential for recycling EV batteries | Recycling reduces environmental impact and supports sustainability efforts. |
| No. “i” | ![]() | Factors “j”![]() | 1 | 2 | 3 | 4 | 5 | 6 | 7 | 8 | 9 | 10 | 11 | 12 | 13 | 14 | 15 | 16 | 17 |
|---|---|---|---|---|---|---|---|---|---|---|---|---|---|---|---|---|---|---|---|
| 1 | V | V | V | V | V | V | V | V | V | V | V | V | V | V | V | V | |||
| 2 | A | A | O | O | O | O | A | X | A | O | A | O | O | O | O | ||||
| 3 | V | V | O | O | O | O | O | V | V | V | O | O | O | O | |||||
| 4 | V | O | O | O | O | O | O | O | O | O | O | O | O | ||||||
| 5 | A | V | O | V | V | V | V | V | O | O | O | O | |||||||
| 6 | V | V | V | V | V | V | V | O | O | O | O | ||||||||
| 7 | X | X | V | V | V | O | O | O | O | O | |||||||||
| 8 | A | V | V | V | O | O | O | O | O | ||||||||||
| 9 | V | V | V | O | O | O | O | O | |||||||||||
| 10 | X | V | O | O | O | O | O | ||||||||||||
| 11 | X | X | V | V | V | V | |||||||||||||
| 12 | X | O | O | O | O | ||||||||||||||
| 13 | O | O | O | O | |||||||||||||||
| 14 | X | X | X | ||||||||||||||||
| 15 | X | X | |||||||||||||||||
| 16 | X | ||||||||||||||||||
| 17 | |||||||||||||||||||
| Variables | 1 | 2 | 3 | 4 | 5 | 6 | 7 | 8 | 9 | 10 | 11 | 12 | 13 | 14 | 15 | 16 | 17 |
|---|---|---|---|---|---|---|---|---|---|---|---|---|---|---|---|---|---|
| Purchase Price | 1 | 1 | 1 | 1 | 1 | 1 | 1 | 1 | 1 | 1 | 1 | 1 | 1 | 1 | 1 | 1 | 1 |
| Operational Costs | 0 | 1 | 0 | 0 | 0 | 0 | 0 | 0 | 0 | 1 | 0 | 0 | 0 | 0 | 0 | 0 | 0 |
| Long-Term Savings | 0 | 1 | 1 | 1 | 1 | 0 | 0 | 0 | 0 | 0 | 1 | 1 | 1 | 0 | 0 | 0 | 0 |
| Resale Value | 0 | 1 | 0 | 1 | 1 | 0 | 0 | 0 | 0 | 0 | 0 | 0 | 0 | 0 | 0 | 0 | 0 |
| Accessibility | 0 | 0 | 0 | 0 | 1 | 0 | 1 | 0 | 1 | 1 | 1 | 1 | 1 | 0 | 0 | 0 | 0 |
| Urban Planning | 0 | 0 | 0 | 0 | 1 | 1 | 1 | 1 | 1 | 1 | 1 | 1 | 1 | 0 | 0 | 0 | 0 |
| Home Charging Options | 0 | 0 | 0 | 0 | 0 | 0 | 1 | 1 | 1 | 1 | 1 | 1 | 0 | 0 | 0 | 0 | 0 |
| Financial Incentives | 0 | 0 | 0 | 0 | 0 | 0 | 1 | 1 | 0 | 1 | 1 | 1 | 0 | 0 | 0 | 0 | 0 |
| Regulatory Support | 0 | 1 | 0 | 0 | 0 | 0 | 1 | 1 | 1 | 1 | 1 | 1 | 0 | 0 | 0 | 0 | 0 |
| Infrastructure Investments | 0 | 1 | 0 | 0 | 0 | 0 | 0 | 0 | 0 | 1 | 1 | 1 | 0 | 0 | 0 | 0 | 0 |
| Battery Technology | 0 | 1 | 0 | 0 | 0 | 0 | 0 | 0 | 0 | 1 | 1 | 1 | 1 | 1 | 1 | 1 | 1 |
| Vehicle Range | 0 | 0 | 0 | 0 | 0 | 0 | 0 | 0 | 0 | 1 | 1 | 1 | 0 | 0 | 0 | 0 | 0 |
| Performance and Features | 0 | 1 | 0 | 0 | 0 | 0 | 0 | 0 | 0 | 1 | 1 | 1 | 0 | 0 | 0 | 0 | 0 |
| Air pollution control | 0 | 0 | 0 | 0 | 0 | 0 | 0 | 0 | 0 | 0 | 0 | 0 | 0 | 1 | 1 | 1 | 1 |
| GHG Emission Minimization | 0 | 0 | 0 | 0 | 0 | 0 | 0 | 0 | 0 | 0 | 0 | 0 | 0 | 1 | 1 | 1 | 1 |
| Noise level reduction | 0 | 0 | 0 | 0 | 0 | 0 | 0 | 0 | 0 | 0 | 0 | 0 | 0 | 1 | 1 | 1 | 1 |
| Batteries recycling potential | 0 | 0 | 0 | 0 | 0 | 0 | 0 | 0 | 0 | 0 | 0 | 0 | 0 | 1 | 1 | 1 | 1 |
| Variables | 1 | 2 | 3 | 4 | 5 | 6 | 7 | 8 | 9 | 10 | 11 | 12 | 13 | 14 | 15 | 16 | 17 | Driving Power |
|---|---|---|---|---|---|---|---|---|---|---|---|---|---|---|---|---|---|---|
| Purchase Price | 1 | 1 | 1 | 1 | 1 | 1 | 1 | 1 | 1 | 1 | 1 | 1 | 1 | 1 | 1 | 1 | 1 | 17 |
| Operational Costs | 0 | 1 | 0 | 0 | 0 | 0 | 0 | 0 | 0 | 1 | 1 * | 1 * | 1 * | 1 * | 1 * | 1 * | 1 * | 9 |
| Long-Term Savings | 0 | 1 | 1 | 1 | 1 | 0 | 1 * | 1 * | 1 * | 1 * | 1 | 1 | 1 | 1 * | 1 * | 1 * | 1 * | 15 |
| Resale Value | 0 | 1 | 0 | 1 | 1 | 0 | 1 * | 1 * | 1 * | 1 * | 1 * | 1 * | 1 * | 1 * | 1 * | 1 * | 1 * | 14 |
| Accessibility | 0 | 1 * | 0 | 0 | 1 | 0 | 1 | 1 * | 1 | 1 | 1 | 1 | 1 | 1 | 1 * | 1 * | 1 * | 13 |
| Urban Planning | 0 | 1 * | 0 | 0 | 1 | 1 | 1 | 1 | 1 | 1 | 1 | 1 | 1 | 1 * | 1 * | 1 * | 1 * | 14 |
| Home Charging Options | 0 | 1 * | 0 | 0 | 0 | 0 | 1 | 1 | 1 | 1 | 1 | 1 | 1 * | 1 * | 1 * | 1 * | 1 * | 12 |
| Financial Incentives | 0 | 1 * | 0 | 0 | 0 | 0 | 1 | 1 | 1 * | 1 | 1 | 1 | 1 * | 1 * | 1 * | 1 * | 1 * | 12 |
| Regulatory Support | 0 | 1 | 0 | 0 | 0 | 0 | 1 | 1 | 1 | 1 | 1 | 1 | 1 * | 1 * | 1 * | 1 * | 1 * | 12 |
| Infrastructure Investments | 0 | 1 | 0 | 0 | 0 | 0 | 0 | 0 | 0 | 1 | 1 | 1 | 1 * | 1 * | 1 * | 1 * | 1 * | 9 |
| Battery Technology | 0 | 1 | 0 | 0 | 0 | 0 | 0 | 0 | 0 | 1 | 1 | 1 | 1 | 1 | 1 | 1 | 1 | 9 |
| Vehicle Range | 0 | 1 * | 0 | 0 | 0 | 0 | 0 | 0 | 0 | 1 * | 1 | 1 | 1 | 1 * | 1 * | 1 * | 1 * | 9 |
| Performance and Features | 0 | 1 | 0 | 0 | 0 | 0 | 0 | 0 | 0 | 1 * | 1 | 1 | 1 | 1 * | 1 * | 1 * | 1 * | 9 |
| Air pollution control | 0 | 0 | 0 | 0 | 0 | 0 | 0 | 0 | 0 | 0 | 0 | 0 | 0 | 1 | 1 | 1 | 1 | 4 |
| GHG Minimization | 0 | 0 | 0 | 0 | 0 | 0 | 0 | 0 | 0 | 0 | 0 | 0 | 0 | 1 | 1 | 1 | 1 | 4 |
| Noise levels reduction | 0 | 0 | 0 | 0 | 0 | 0 | 0 | 0 | 0 | 0 | 0 | 0 | 0 | 1 | 1 | 1 | 1 | 4 |
| Batteries recycling potential | 0 | 0 | 0 | 0 | 0 | 0 | 0 | 0 | 0 | 0 | 0 | 0 | 0 | 1 | 1 | 1 | 1 | 4 |
| Dependence Power | 1 | 13 | 2 | 3 | 5 | 2 | 8 | 8 | 8 | 13 | 13 | 13 | 13 | 17 | 17 | 17 | 17 |
Disclaimer/Publisher’s Note: The statements, opinions and data contained in all publications are solely those of the individual author(s) and contributor(s) and not of MDPI and/or the editor(s). MDPI and/or the editor(s) disclaim responsibility for any injury to people or property resulting from any ideas, methods, instructions or products referred to in the content. |
© 2025 by the authors. Licensee MDPI, Basel, Switzerland. This article is an open access article distributed under the terms and conditions of the Creative Commons Attribution (CC BY) license (https://creativecommons.org/licenses/by/4.0/).
Share and Cite
Almoshaogeh, M.; Jamal, A.; Ullah, I.; Alharbi, F.; Ali, S.; Alahi, M.N.; Alinizzi, M.; Haider, H. Interpretive Structural Modeling of Influential Factors Affecting Electric Vehicle Adoption in Saudi Arabia. Energies 2025, 18, 5208. https://doi.org/10.3390/en18195208
Almoshaogeh M, Jamal A, Ullah I, Alharbi F, Ali S, Alahi MN, Alinizzi M, Haider H. Interpretive Structural Modeling of Influential Factors Affecting Electric Vehicle Adoption in Saudi Arabia. Energies. 2025; 18(19):5208. https://doi.org/10.3390/en18195208
Chicago/Turabian StyleAlmoshaogeh, Meshal, Arshad Jamal, Irfan Ullah, Fawaz Alharbi, Sadaquat Ali, Md Niamot Alahi, Majed Alinizzi, and Husnain Haider. 2025. "Interpretive Structural Modeling of Influential Factors Affecting Electric Vehicle Adoption in Saudi Arabia" Energies 18, no. 19: 5208. https://doi.org/10.3390/en18195208
APA StyleAlmoshaogeh, M., Jamal, A., Ullah, I., Alharbi, F., Ali, S., Alahi, M. N., Alinizzi, M., & Haider, H. (2025). Interpretive Structural Modeling of Influential Factors Affecting Electric Vehicle Adoption in Saudi Arabia. Energies, 18(19), 5208. https://doi.org/10.3390/en18195208



