Sign in to use this feature.

Years

Between: -

Subjects

remove_circle_outline
remove_circle_outline
remove_circle_outline
remove_circle_outline
remove_circle_outline
remove_circle_outline
remove_circle_outline
remove_circle_outline
remove_circle_outline

Journals

Article Types

Countries / Regions

remove_circle_outline
remove_circle_outline
remove_circle_outline
remove_circle_outline
remove_circle_outline

Search Results (244)

Search Parameters:
Keywords = real estate evaluation

Order results
Result details
Results per page
Select all
Export citation of selected articles as:
22 pages, 2429 KB  
Article
A Hybrid Modeling Framework for Evaluating ESG Investment Risks in Highway Real Estate Investment Trusts: Insights from Chinese Highway Assets
by Xinghua Wang and Zhenwu Shi
Systems 2025, 13(11), 1004; https://doi.org/10.3390/systems13111004 - 10 Nov 2025
Viewed by 213
Abstract
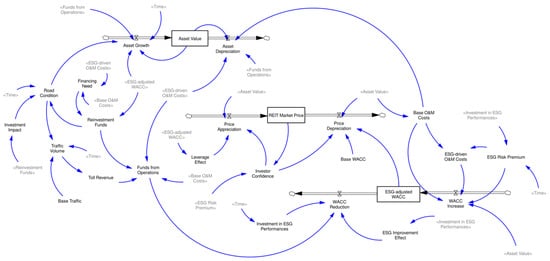
ESG (Environmental, Social, and Governance) considerations are increasingly influencing REIT (real estate investment trust) investment decisions; however, empirical evidence on the ESG–financial performance nexus in infrastructure REITs remains scarce. Given China’s nascent highway REIT market, this exploratory study proposes a hybrid modeling framework [...] Read more.
ESG (Environmental, Social, and Governance) considerations are increasingly influencing REIT (real estate investment trust) investment decisions; however, empirical evidence on the ESG–financial performance nexus in infrastructure REITs remains scarce. Given China’s nascent highway REIT market, this exploratory study proposes a hybrid modeling framework that integrates static econometric analysis with dynamic system simulation to examine how ESG factors affect investment risk. Using VaR (Value at Risk) analysis and an ESG-adjusted CAPM (Capital Asset Pricing Model) on 10 Chinese highway REITs (2021Q2–2025Q2), we constructed a composite ESG indicator via a weighted proxy approach. We identified three key findings testing hypotheses linked to ESG finance theory; these findings support H1 (non-monotonic VaR reduction) and partially confirm H2 (inverted-U path with lag): (1) the ESG-adjusted weighted average cost of capital (WACC) exhibits an inverted U-shaped trajectory with post-peak oscillations and an overall 20-month implementation lag (derived from system dynamics simulations) to efficiency realization; (2) the results suggest initial evidence showing that an ESG investment intensity (IEP ≈ 0.40, representing moderate ESG resource allocation) may indicate potential outperformance over both under-investment (−5.0% deviation in risk-adjusted returns) and over-investment (−8.0% deviation in risk-adjusted returns), though with uncertainty in static estimates; and (3) system dynamics validation suggests potential predictive accuracy. These preliminary findings challenge linear ESG–performance assumptions and offer dynamic risk assessment tools; nevertheless, as an exploratory study, they warrant replication in larger and more diverse samples. Thus, the results should be regarded as preliminary guidance rather than conclusive evidence, with further validation needed to confirm generalizability. Full article
(This article belongs to the Section Systems Engineering)
Show Figures

Figure 1

19 pages, 11860 KB  
Article
Indoor Object Measurement Through a Redundancy and Comparison Method
by Pedro Faria, Tomás Simões, Tiago Marques and Peter D. Finn
Sensors 2025, 25(21), 6744; https://doi.org/10.3390/s25216744 - 4 Nov 2025
Viewed by 414
Abstract
Accurate object detection and measurement within indoor environments—particularly unfurnished or minimalistic spaces—pose unique challenges for conventional computer vision methods. Previous research has been limited to small objects that can be fully detected by applications such as YOLO, or to outdoor environments where reference [...] Read more.
Accurate object detection and measurement within indoor environments—particularly unfurnished or minimalistic spaces—pose unique challenges for conventional computer vision methods. Previous research has been limited to small objects that can be fully detected by applications such as YOLO, or to outdoor environments where reference elements are more abundant. However, in indoor scenarios with limited detectable references—such as walls that exceed the camera’s field of view—current models exhibit difficulties in producing complete detections and accurate distance estimates. This paper introduces a geometry-driven, redundancy-based framework that leverages proportional laws and architectural heuristics to enhance the measurement accuracy of walls and spatial divisions using standard smartphone cameras. The model was trained on 204 labeled indoor images over 25 training iterations (500 epochs) with augmentation, achieving a mean average precision (mAP@50) of 0.995, precision of 0.995, and recall of 0.992, confirming convergence and generalisation. Applying the redundancy correction method reduced distance deviation errors to approximately 10%, corresponding to a mean absolute error below 2% in the use case. Unlike depth-sensing systems, the proposed solution requires no specialised hardware and operates fully on 2D visual input, allowing on-device and offline use. The framework provides a scalable, low-cost alternative for accurate spatial measurement and demonstrates the feasibility of camera-based geometry correction in real-world indoor settings. Future developments may integrate the proposed redundancy correction with emerging multimodal models such as SpatialLM to extend precision toward full-room spatial reasoning in applications including construction, real estate evaluation, energy auditing, and seismic assessment. Full article
Show Figures

Figure 1

26 pages, 5171 KB  
Article
A Method to Measure Neighborhood Quality with Hedonic Price Models in Three Latin American Cities
by Marco Aurélio Stumpf González and Diego Alfonso Erba
Real Estate 2025, 2(4), 18; https://doi.org/10.3390/realestate2040018 - 3 Nov 2025
Viewed by 352
Abstract
Location effects play a crucial role in the real estate market, encompassing aspects of accessibility and neighborhood quality. While traditional measures exist for accessibility, evaluating neighborhood quality can be a complex task. Understanding these elements is essential for accurately estimating property values, whether [...] Read more.
Location effects play a crucial role in the real estate market, encompassing aspects of accessibility and neighborhood quality. While traditional measures exist for accessibility, evaluating neighborhood quality can be a complex task. Understanding these elements is essential for accurately estimating property values, whether for commercial or tax purposes. Recently developed methods based on web scraping and automatic detection using artificial intelligence have proven effective but require substantial human and financial resources, often unavailable in small cities. As a solution, this study proposes and evaluates a simpler mechanism for assessing neighborhood quality using Google Street View images and a scoring system in a human-centered approach. Based on image interpretation, a set of weights is assigned to each point, resulting in a micro-neighborhood quality assessment. This study was conducted in three Latin American cities, and the resulting variable was integrated into hedonic price models. The findings demonstrate the feasibility and effectiveness of the proposed approach. The novelty of this study lies in applying a method based on quasi-objective criteria and adapted to cities with limited technological resources. Full article
Show Figures

Figure 1

20 pages, 821 KB  
Article
Tracking Pillar 2 Adjustments Through Macroeconomic Factors: Insights from PCA and BVAR
by Bojan Baškot, Milan Lazarević, Ognjen Erić and Dalibor Tomaš
Risks 2025, 13(11), 207; https://doi.org/10.3390/risks13110207 - 29 Oct 2025
Viewed by 298
Abstract
This paper investigates the systemic macroeconomic determinants of Pillar 2 Requirements (P2R) imposed by the European Central Bank (ECB) under the Single Supervisory Mechanism (SSM). While P2R is formally calibrated at the individual bank level through the Supervisory Review and Evaluation Process (SREP), [...] Read more.
This paper investigates the systemic macroeconomic determinants of Pillar 2 Requirements (P2R) imposed by the European Central Bank (ECB) under the Single Supervisory Mechanism (SSM). While P2R is formally calibrated at the individual bank level through the Supervisory Review and Evaluation Process (SREP), we explore the extent to which common macro-financial shocks influence supervisory capital expectations across banks. Using a panel dataset covering euro area banks between 2021 and 2025, we match bank-level P2R data with country-level macroeconomic indicators. Those variables include real GDP growth, HICP inflation and index levels, government fiscal balance, euro yield curve spreads, net turnover, FDI inflows, construction and industrial production indices, the price-to-income ratio in real estate, and trade balance measures. We apply Principal Component Analysis (PCA) to extract latent variables related to the macroeconomic factors from a broad set of variables, which are then introduced into a Bayesian Vector Autoregression (BVAR) model to assess their dynamic impact on P2R. Our results identify three principal components that capture general macroeconomic cycles, sector-specific real activity, and financial/external imbalances. The impulse response analysis shows that sectoral and external shocks have a more immediate and statistically significant influence on P2R adjustments than broader macroeconomic trends. These findings clearly support the use of systemic macro-financial conditions in supervisory decision-making and support the integration of anticipating macro-prudential analysis into capital requirement frameworks. Full article
Show Figures

Figure 1

24 pages, 4719 KB  
Article
Seismic Collapse of Frictionally Isolated Timber Buildings in Subduction Zones: An Assessment Considering Slider Impact
by Diego Quizanga, José Luis Almazán and Pablo Torres-Rodas
Buildings 2025, 15(19), 3593; https://doi.org/10.3390/buildings15193593 - 7 Oct 2025
Viewed by 527
Abstract
Due to their potential to reduce greenhouse gas emissions, light-frame timber buildings (LFTBs) are widely used in seismically active regions. However, their construction in these areas remains limited, primarily due to the high costs associated with continuous anchor tie systems (ATSs), which are [...] Read more.
Due to their potential to reduce greenhouse gas emissions, light-frame timber buildings (LFTBs) are widely used in seismically active regions. However, their construction in these areas remains limited, primarily due to the high costs associated with continuous anchor tie systems (ATSs), which are required to withstand significant seismic forces. To address this challenge, frictional seismic isolation offers an alternative by enhancing seismic protection. Although frictional base isolation is an effective mitigation strategy, its performance can be compromised by extreme ground motions that induce large lateral displacements, resulting in impacts between the sliders and the perimeter protection ring. The effects of these internal lateral impacts on base-isolated LFTBs remain largely unexplored. To fill this knowledge gap, this study evaluates the collapse capacity of a set of base-isolated LFTBs representative of Chilean real estate developments. Nonlinear numerical models were developed in the OpenSeesPy platform to capture the nonlinear behavior of the superstructure, including the impact effects within the frictional isolation system. Incremental dynamic analyses following the FEMA P695 methodology were performed using subduction ground motions. Collapse margin ratios (CMRs) and fragility curves were derived to quantify seismic performance. Results indicate that frictional base-isolated LFTBs can achieve acceptable collapse safety without ATS, even with compact-size bearings. Code-conforming archetypes achieved CMRs ranging from 1.24 to 1.55, indicating sufficient safety margins. These findings support the cost-effective implementation of frictional base isolation in mid-rise timber construction for high-seismic regions. Full article
(This article belongs to the Special Issue Research on Timber and Timber–Concrete Buildings)
Show Figures

Figure 1

35 pages, 1992 KB  
Article
Integrating Large Language Models into a Novel Intuitionistic Fuzzy PROBID Method for Multi-Criteria Decision-Making Problems
by Ferry Anhao, Amir Karbassi Yazdi, Yong Tan and Lanndon Ocampo
Mathematics 2025, 13(17), 2878; https://doi.org/10.3390/math13172878 - 5 Sep 2025
Viewed by 1421
Abstract
As vision and mission statements embody the directions set forth by an organization, their connection to the Sustainable Development Goals (SDGs) must be made explicit to guide overall decision-making in taking strides toward the sustainability agenda. The semantic alignment of these strategic statements [...] Read more.
As vision and mission statements embody the directions set forth by an organization, their connection to the Sustainable Development Goals (SDGs) must be made explicit to guide overall decision-making in taking strides toward the sustainability agenda. The semantic alignment of these strategic statements with the SDGs is investigated in a previous study, although several limitations need further exploration. Thus, this study aims to advance two contributions: (1) utilizing the capabilities of LLMs (Large Language Models) in text semantic analysis and (2) integrating fuzziness into the problem domain by using a novel intuitionistic fuzzy set extension of the PROBID (Preference Ranking On the Basis of Ideal-average Distance) method. First, a systematic approach evaluates the semantic alignment of organizational strategic statements with the SDGs by leveraging the use of LLMs in semantic similarity and relatedness tasks. Second, viewing it as a multi-criteria decision-making (MCDM) problem and recognizing the limitations of LLMs, the evaluations are represented as intuitionistic fuzzy sets (IFSs), which prompted the development of an IF extension of the PROBID method. The proposed IF-PROBID method was then deployed to evaluate the 47 top Philippine corporations. Utilizing ChatGPT 3.5, 7990 prompts with repetitions generated the membership, non-membership, and hesitance scores for each evaluation. Also, we developed a cohort-dependent SDG–vision–mission matrix that categorizes corporations into four distinct classifications. Findings suggest that “highly-aligned” corporations belong to the private and technology sectors, with some in the industrial and real estate sectors. Meanwhile, “weakly-aligned” corporations come from the manufacturing and private sectors. In addition, case-specific insights are presented in this work. The comparative analysis yields a high agreement between the results and those generated by other IF-MCDM extensions. This paper is the first to demonstrate two methodological advances: (1) the integration of LLMs in MCDM problems and (2) the development of the IF-PROBID method that handles the resulting inherently imprecise evaluations. Full article
Show Figures

Figure 1

19 pages, 2119 KB  
Article
Integrating Shapley Value and Least Core Attribution for Robust Explainable AI in Rent Prediction
by Xinyu Wang and Tris Kee
Buildings 2025, 15(17), 3133; https://doi.org/10.3390/buildings15173133 - 1 Sep 2025
Viewed by 839
Abstract
With the widespread application of artificial intelligence in real estate price prediction, model explainability has become a critical factor influencing its acceptability and trustworthiness. The Shapley value, as a classic cooperative game theory method, quantifies the average marginal contribution of each feature, ensuring [...] Read more.
With the widespread application of artificial intelligence in real estate price prediction, model explainability has become a critical factor influencing its acceptability and trustworthiness. The Shapley value, as a classic cooperative game theory method, quantifies the average marginal contribution of each feature, ensuring global fairness in the explanation allocation. However, its focus on average fairness lacks robustness under data perturbations, model changes, and adversarial attacks. To address this limitation, this paper proposes a hybrid explainability framework that integrates the Shapley value and Least Core attribution. The framework leverages the Least Core theory by formulating a linear programming problem to minimize the maximum dissatisfaction of feature subsets, providing bottom-line fairness. Furthermore, the attributions from the Shapley value and Least Core are combined through a weighted fusion approach, where the weight acts as a tunable hyperparameter to balance the global fairness and worst-case robustness. The proposed framework is seamlessly integrated into mainstream machine learning models such as XGBoost. Empirical evaluations on real-world real estate rental data demonstrate that this hybrid attribution method not only preserves the global fairness of the Shapley value but also significantly enhances the explanation consistency and trustworthiness under various data perturbations. This study provides a new perspective for robust explainable AI in high-risk decision-making scenarios and holds promising potential for practical applications. Full article
(This article belongs to the Section Architectural Design, Urban Science, and Real Estate)
Show Figures

Figure 1

31 pages, 8499 KB  
Article
Systemic Risk Contagion in China’s Financial–Real Estate Network: Modeling and Forecasting via Fractional-Order PDEs
by Weiye Sun, Yulian An and Yijin Gao
Fractal Fract. 2025, 9(9), 557; https://doi.org/10.3390/fractalfract9090557 - 24 Aug 2025
Viewed by 1573
Abstract
Modeling risk evolution in financial networks presents both practical and theoretical challenges, particularly during periods of heightened systemic stress. This issue has gained urgency recently in China as it faces unprecedented financial strain, largely driven by structural shifts in the real estate sector [...] Read more.
Modeling risk evolution in financial networks presents both practical and theoretical challenges, particularly during periods of heightened systemic stress. This issue has gained urgency recently in China as it faces unprecedented financial strain, largely driven by structural shifts in the real estate sector and broader economic vulnerabilities. In this study, we combine Fractional-order Partial Differential Equations (FoPDEs) with network-based analysis methods, proposing a hybrid framework for capturing and modeling systemic financial risk, which is quantified using the ΔCoVaR algorithm. The FoPDEs model is formulated based on reaction–diffusion equations and discretized using the Caputo fractional derivative. Parameter estimation is conducted through a composite optimization strategy, and numerical simulations are carried out to investigate the underlying mechanisms and dynamic behavior encoded in the equations. For empirical evaluation, we utilize data from China’s financial and real estate sectors. The results demonstrate that our model achieves a Mean Relative Accuracy (MRA) of 95.5% for daily-frequency data, outperforming LSTM and XGBoost under the same conditions. For weekly-frequency data, the model attains an MRA of 91.7%, exceeding XGBoost’s performance of 90.25%. Further analysis of parameter dynamics and event studies reveals that the fractional-order parameter α, which controls the memory effect of the model, tends to remain low when ΔCoVaR exhibits sudden surges. This suggests that the model assigns greater importance to past data during periods of financial shocks, capturing the persistence of risk dynamics more effectively. Full article
Show Figures

Figure 1

15 pages, 1906 KB  
Article
Predicting Real Estate Prices Using Machine Learning in Bosnia and Herzegovina
by Zvezdan Stojanović, Dario Galić and Hava Kahrić
Data 2025, 10(9), 135; https://doi.org/10.3390/data10090135 - 23 Aug 2025
Viewed by 1931
Abstract
The real estate market has a major impact on the economy and everyday life. Accurate real estate valuation is essential for buyers, sellers, investors, and government institutions. Traditionally, valuation has been conducted using various estimation models. However, recent advancements in information technology, particularly [...] Read more.
The real estate market has a major impact on the economy and everyday life. Accurate real estate valuation is essential for buyers, sellers, investors, and government institutions. Traditionally, valuation has been conducted using various estimation models. However, recent advancements in information technology, particularly in artificial intelligence and machine learning, have enabled more precise predictions of real estate prices. Machine learning allows computers to recognize patterns in data and create models that can predict prices based on the characteristics of the property, such as location, square footage, number of rooms, age of the building, and similar features. The aim of this paper is to investigate how the application of machine learning can be used to predict real estate prices. A machine learning model was developed using four algorithms: Linear Regression, Random Forest Regression, XGBoost, and K-Nearest Neighbors. The dataset used in this study was collected from major online real estate listing portals in Bosnia and Herzegovina. The performance of each model was evaluated using the R2 score, Root Mean Squared Error (RMSE), scatter plots, and error distributions. Based on this evaluation, the most accurate model was selected. Additionally, a simple web interface was created to allow for non-experts to easily obtain property price estimates. Full article
Show Figures

Figure 1

16 pages, 263 KB  
Article
Hospitality in Crisis: Evaluating the Downside Risks and Market Sensitivity of Hospitality REITs
by Davinder Malhotra and Raymond Poteau
Int. J. Financial Stud. 2025, 13(3), 140; https://doi.org/10.3390/ijfs13030140 - 1 Aug 2025
Viewed by 1446
Abstract
This study evaluates the risk-adjusted performance of Hospitality REITs using multi-factor asset pricing models and downside risk measures with the aim of assessing their diversification potential and crisis sensitivity. Unlike prior studies that examine REITs in aggregate, this study isolates Hospitality REITs to [...] Read more.
This study evaluates the risk-adjusted performance of Hospitality REITs using multi-factor asset pricing models and downside risk measures with the aim of assessing their diversification potential and crisis sensitivity. Unlike prior studies that examine REITs in aggregate, this study isolates Hospitality REITs to explore their unique cyclical and macroeconomic sensitivities. This study looks at the risk-adjusted performance of Hospitality Real Estate Investment Trusts (REITs) in relation to more general REIT indexes and the S&P 500 Index. The study reveals that monthly returns of Hospitality REITs increasingly move in tandem with the stock markets during financial crises, which reduces their historical function as portfolio diversifiers. Investing in Hospitality REITs exposes one to the hospitality sector; however, these investments carry notable risks and provide little protection, particularly during economic upheavals. Furthermore, the study reveals that Hospitality REITs underperform on a risk-adjusted basis relative to benchmark indexes. The monthly returns of REITs show significant volatility during the post-COVID-19 era, which causes return-to-risk ratios to be below those of benchmark indexes. Estimates from multi-factor models indicate negative alpha values across conditional models, indicating that macroeconomic variables cause unremunerated risks. This industry shows great sensitivity to market beta and size and value determinants. Hospitality REITs’ susceptibility comes from their showing the most possibility for exceptional losses across asset classes under Value at Risk (VaR) and Conditional Value at Risk (CvaR) downside risk assessments. The findings have implications for investors and portfolio managers, suggesting that Hospitality REITs may not offer consistent diversification benefits during downturns but can serve a tactical role in procyclical investment strategies. Full article
33 pages, 10985 KB  
Article
Integrating AHP-Entropy and IPA Models for Strategic Rural Revitalization: A Case Study of Traditional Villages in Northeast China
by Chenghao Wang, Guangping Zhang and Yunying Zhai
Buildings 2025, 15(14), 2475; https://doi.org/10.3390/buildings15142475 - 15 Jul 2025
Cited by 2 | Viewed by 827
Abstract
Traditional villages are critical to preserving cultural heritage and promoting sustainable rural development. This study evaluates the development potential of 47 traditional villages in Jilin Province from the perspectives of spatial planning, architectural conservation, and rural real estate revitalization. A Development Potential Assessment [...] Read more.
Traditional villages are critical to preserving cultural heritage and promoting sustainable rural development. This study evaluates the development potential of 47 traditional villages in Jilin Province from the perspectives of spatial planning, architectural conservation, and rural real estate revitalization. A Development Potential Assessment (DPA) framework is constructed based on five dimensions: geographical position, cultural resources, socio-economic factors, natural ecology, and living environment. The AHP-entropy weighting method is applied to ensure objectivity in scoring, while kernel density analysis and coefficient of variation techniques identify spatial patterns and internal disparities. To further inform strategic planning and targeted investment, an Importance–Performance Analysis (IPA) model is introduced, aligning resource advantages with development performance. Key findings include the following: (1) significant spatial heterogeneity, with higher potential concentrated in the southeast and lower levels in the northwest; (2) cultural and socio-economic dimensions are the most influential factors in differentiating development types; and (3) a subset of villages shows a disconnect between resource endowment and realized potential, indicating the need for tailored design interventions and investment strategies. This research offers a visual and data-driven basis for differentiated revitalization strategies, integrating urban science methods, architectural thinking, and real estate development logic. It supports refined policy implementation, spatial design decisions, and the activation of underutilized rural assets through context-sensitive planning. Full article
(This article belongs to the Section Architectural Design, Urban Science, and Real Estate)
Show Figures

Figure 1

22 pages, 3925 KB  
Article
Optimized Multiple Regression Prediction Strategies with Applications
by Yiming Zhao, Shu-Chuan Chu, Ali Riza Yildiz and Jeng-Shyang Pan
Symmetry 2025, 17(7), 1085; https://doi.org/10.3390/sym17071085 - 7 Jul 2025
Viewed by 898
Abstract
As a classical statistical method, multiple regression is widely used for forecasting tasks in power, medicine, finance, and other fields. The rise of machine learning has led to the adoption of neural networks, particularly Long Short-Term Memory (LSTM) models, for handling complex forecasting [...] Read more.
As a classical statistical method, multiple regression is widely used for forecasting tasks in power, medicine, finance, and other fields. The rise of machine learning has led to the adoption of neural networks, particularly Long Short-Term Memory (LSTM) models, for handling complex forecasting problems, owing to their strong ability to capture temporal dependencies in sequential data. Nevertheless, the performance of LSTM models is highly sensitive to hyperparameter configuration. Traditional manual tuning methods suffer from inefficiency, excessive reliance on expert experience, and poor generalization. Aiming to address the challenges of complex hyperparameter spaces and the limitations of manual adjustment, an enhanced sparrow search algorithm (ISSA) with adaptive parameter configuration was developed for LSTM-based multivariate regression frameworks, where systematic optimization of hidden layer dimensionality, learning rate scheduling, and iterative training thresholds enhances its model generalization capability. In terms of SSA improvement, first, the population is initialized by the reverse learning strategy to increase the diversity of the population. Second, the mechanism for updating the positions of producer sparrows is improved, and different update formulas are selected based on the sizes of random numbers to avoid convergence to the origin and improve search flexibility. Then, the step factor is dynamically adjusted to improve the accuracy of the solution. To improve the algorithm’s global search capability and escape local optima, the sparrow search algorithm’s position update mechanism integrates Lévy flight for detection and early warning. Experimental evaluations using benchmark functions from the CEC2005 test set demonstrated that the ISSA outperforms PSO, the SSA, and other algorithms in optimization performance. Further validation with power load and real estate datasets revealed that the ISSA-LSTM model achieves superior prediction accuracy compared to existing approaches, achieving an RMSE of 83.102 and an R2 of 0.550 during electric load forecasting and an RMSE of 18.822 and an R2 of 0.522 during real estate price prediction. Future research will explore the integration of the ISSA with alternative neural architectures such as GRUs and Transformers to assess its flexibility and effectiveness across different sequence modeling paradigms. Full article
(This article belongs to the Section Computer)
Show Figures

Figure 1

24 pages, 491 KB  
Article
Addressing Maintenance Challenges and Reputational Risks in Spanish Real Estate: A Strategic Role for Facility Managers
by Luis Eduardo Bardón Rubio and Antonio Eduardo Humero Martín
Urban Sci. 2025, 9(7), 250; https://doi.org/10.3390/urbansci9070250 - 1 Jul 2025
Viewed by 729
Abstract
This study addresses a critical deficiency in real estate management by examining how contractual arrangements between property owners and facility managers (FMs) can mitigate reputational damage arising from third-party liability incidents. While Spanish regulations impose comprehensive conservation and maintenance duties on property owners, [...] Read more.
This study addresses a critical deficiency in real estate management by examining how contractual arrangements between property owners and facility managers (FMs) can mitigate reputational damage arising from third-party liability incidents. While Spanish regulations impose comprehensive conservation and maintenance duties on property owners, current contractual frameworks inadequately protect owners from reputational risks when damages occur due to FMs’ negligence or operational failures. This conceptual study employs a systematic analysis of 16 Spanish regulations governing real estate conservation and maintenance duties, complemented by an examination of the statutory contract law and a Strengths, Weaknesses, Opportunities, and Threats (SWOT) analysis to evaluate the proposed solutions. The analysis reveals four distinct liability attribution blocks, ranging from quasi-objective owner liability to full objective installation holder liability. Current service contracts between owners and FMs provide insufficient reputational protection, as civil liability remains with the property owners regardless of the FMs’ performance. This study identifies specific contractual mechanisms—combining statutory work contracts with representative mandates and installation ownership transfers—that effectively redirect tort liability from owners to FMs. While this study focuses on Spanish regulatory frameworks as a methodologically necessary foundation for theoretical development, the conceptual framework provides transferable mechanisms for adaptation to other civil law jurisdictions. This study constitutes the first comprehensive analysis bridging legal architecture and facility management to propose novel liability transfer mechanisms within established frameworks. Full article
Show Figures

Figure 1

16 pages, 976 KB  
Review
Life-Cycle Cost Assessment in Real Estate Decision-Making Processes: Scope, Limits and Shortages of Current Practices—An Integrative Review
by Salvador Domínguez Gil, Gema Ramírez Pacheco and Silvia Alonso de los Ríos
Sustainability 2025, 17(12), 5577; https://doi.org/10.3390/su17125577 - 17 Jun 2025
Cited by 1 | Viewed by 1566
Abstract
Life-cycle cost assessment has gained increasing relevance across sectors related to urban and building development. In real estate and public procurement decision-making, it offers a comprehensive view of property costs beyond the initial investment, which aligns with European Sustainable Development policies and new [...] Read more.
Life-cycle cost assessment has gained increasing relevance across sectors related to urban and building development. In real estate and public procurement decision-making, it offers a comprehensive view of property costs beyond the initial investment, which aligns with European Sustainable Development policies and new taxonomies in sustainable investment. Life-cycle cost assessment supports sustainable design decisions by integrating multiple perspectives and methodologies, including Whole Life Costing and Net Present Value calculations. This approach enables a comprehensive evaluation of long-term costs and benefits, assessing their impact on economic viability and profitability throughout the investment life cycle. However, several challenges persist in standardizing methodologies, developing comprehensive data inventories, and ensuring consistency in result interpretation. The absence of universally accepted frameworks and guidelines introduces additional limitations for practitioners, including estimation inaccuracies, biased assessments, unreliable probability judgments, and the neglect of indirect consequences in decision-making. This review particularly emphasizes the need for interdisciplinary research to advance the integration of costs and benefits of externalities and intangibles associated with social and environmental criteria. Full article
Show Figures

Figure 1

34 pages, 2660 KB  
Article
Monetizing Digital Innovation in the AEC Industry: Real Estate Value Creation Through BIM and BMS Integration
by Edison Atencio, Costanza Mariani, Riccardo Accettulli and Mauro Mancini
Buildings 2025, 15(11), 1920; https://doi.org/10.3390/buildings15111920 - 2 Jun 2025
Viewed by 1341
Abstract
The real estate sector is increasingly recognizing facility management (FM) as a key driver of asset value. Among emerging technologies, Building Information Modeling (BIM) and Building Management Systems (BMSs) stand out for their potential to enhance FM efficiency by integrating design data with [...] Read more.
The real estate sector is increasingly recognizing facility management (FM) as a key driver of asset value. Among emerging technologies, Building Information Modeling (BIM) and Building Management Systems (BMSs) stand out for their potential to enhance FM efficiency by integrating design data with building operations across the entire lifecycle, from construction to maintenance, performance monitoring, and renovation. While their technical applications have been widely studied, the financial impact of these tools on FM remains underexplored. This paper addresses that gap by estimating the economic value generated by implementing BIM and BMS in real estate facility management. Based on thirteen semi-structured interviews with professionals from the Italian real estate sector, we identified and quantified cost-saving factors and challenges related to digital adoption. These cost efficiencies, when recurring and quantifiable, can improve net operating income (NOI), thereby supporting higher asset valuations under income-based real estate appraisal methods. The results show that integrating BIM and BMS in facility management may generate average annual cost savings of 5.81% relative to asset value, with coordination improvements alone accounting for up to 3.28% per year. Based on a 30-year simulation, these savings correspond to a positive Net Present Value (NPV), supporting the financial viability of digital FM adoption in real estate. This study offers empirical evidence to support investment decisions in digital FM technologies and contributes to bridging the gap between innovation and financial evaluation in the real estate sector. Full article
(This article belongs to the Special Issue Architectural Design Supported by Information Technology: 2nd Edition)
Show Figures

Figure 1

Back to TopTop