Sign in to use this feature.

Years

Between: -

Subjects

remove_circle_outline
remove_circle_outline
remove_circle_outline
remove_circle_outline
remove_circle_outline

Journals

Article Types

Countries / Regions

remove_circle_outline
remove_circle_outline
remove_circle_outline
remove_circle_outline

Search Results (133)

Search Parameters:
Keywords = rare codons

Order results
Result details
Results per page
Select all
Export citation of selected articles as:
16 pages, 2687 KB  
Article
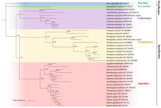
Complete Mitochondrial Genomes of Pentapodus caninus and Lethrinus olivaceus (Spariformes: Nemipteridae and Lethrinidae): Genome Characterization and Phylogenetic Analysis
by Nan Chen, Mingcan Gu, Wenqing Jiang, Lei Xie, Qi Qiao, Jingyi Cen, Yuelei Dong, Songhui Lu and Lei Cui
Animals 2025, 15(24), 3526; https://doi.org/10.3390/ani15243526 - 7 Dec 2025
Viewed by 303
Abstract
Complete mitochondrial genomes (mitogenomes) are widely utilized molecular resources for phylogenetic studies. Although research on Spariformes mitogenomes has advanced significantly, there is still relatively little information regarding the molecular data and taxonomic placement of the families Nemipteridae and Lethrinidae. We report and annotate [...] Read more.
Complete mitochondrial genomes (mitogenomes) are widely utilized molecular resources for phylogenetic studies. Although research on Spariformes mitogenomes has advanced significantly, there is still relatively little information regarding the molecular data and taxonomic placement of the families Nemipteridae and Lethrinidae. We report and annotate the first complete mitogenomes of Pentapodus caninus (16,866 bp; Nemipteridae) and Lethrinus olivaceus (16,792 bp; Lethrinidae), thereby expanding mitogenomic coverage in two families with limited available genomic data. Both assembled mitogenomes display the canonical vertebrate architecture, comprising 37 functional genes (13 protein-coding genes, 22 tRNAs, and 2 rRNAs) and a control region, with conserved synteny and strand asymmetry (only ND6 and eight tRNAs are light-strand encoded). While ATG serves as the primary initiation codon for most PCGs, COX1 employs an alternative GTG start codon. Structural analysis of tRNAs revealed that most sequences adopt the standard cloverleaf conformation, with the exception of tRNA-SerAGY, which lacks the dihydrouridine (DHU) arm. A rare tandem duplication of tRNA-Val in Lethrinus species highlights the structural variability of spariform mitochondrial genomes. Furthermore, phylogenomic reconstruction using the concatenated 13 protein-coding gene dataset recovered Nemipteridae and Sparidae as sister taxa. In this topology, Lethrinidae was identified as the earliest diverging lineage, basal to the Nemipteridae–Sparidae grouping. Our results not only advance our understanding of the origin and evolution of Spariformes, but also provide valuable information for the molecular phylogeny and taxonomy of teleostean species. Full article
(This article belongs to the Section Animal Genetics and Genomics)
Show Figures

Figure 1

13 pages, 4738 KB  
Article
A Novel Homozygous Mutation in PMFBP1 Associated with Acephalic Spermatozoa Defects
by Cong Liu, Xinyue Yin, Gege Yin, Jinying Wang, Yirong Chen, Yi Zhang, Jie Li and Jin Luo
Biomedicines 2025, 13(12), 2882; https://doi.org/10.3390/biomedicines13122882 - 26 Nov 2025
Viewed by 1342
Abstract
Background/Objectives: Acephalic spermatozoa syndrome (ASS) is a rare subtype of male infertility characterized by headless sperm due to defective head–tail coupling. Genetic factors are recognized as the primary etiology of ASS; however, known pathogenic mutations only explain a subset of ASS cases. [...] Read more.
Background/Objectives: Acephalic spermatozoa syndrome (ASS) is a rare subtype of male infertility characterized by headless sperm due to defective head–tail coupling. Genetic factors are recognized as the primary etiology of ASS; however, known pathogenic mutations only explain a subset of ASS cases. Further investigations are required to elucidate the underlying genetic pathogenesis of ASS and the implications of such genetic defects for assisted reproductive technology (ART) outcomes. This study aimed to identify a novel PMFBP1 mutation in an ASS patient; investigate the effects of the identified mutation on sperm ultrastructure and PMFBP1 protein expression/stability, and assess ART outcomes using the patient’s sperm. Methods: One 34-year-old infertile male with ASS was enrolled. Genetic screening was performed via whole-exome sequencing (WES), followed by Sanger sequencing for mutation validation. Sperm morphological characteristics were evaluated using Diff-Quik staining (for general morphology), transmission electron microscopy (TEM, for ultrastructural analysis), and peanut agglutinin (PNA) staining. Protein expression and stability were analyzed by Western blot and cycloheximide (CHX)/MG132 assays. ART outcomes were compared between the in vitro fertilization (IVF) cycles using the patient’s sperm and those using donor sperm. Results: In IVF cycles, donor sperm achieved normal fertilization (characterized by two pronuclei [2PN] formation), whereas the patient’s sperm failed to form 2PN and leading to embryo fragmentation. Genetic sequencing identified a novel nonsense mutation in PMFBP1 (c.2641C>T), which introduced a premature stop codon and resulted in a premature protein product (p.Arg881Ter). Morphologically, this mutation led to complete sperm head–tail detachment, and abnormalities in acrosome structure and sperm head–neck junction. The absence of PMFBP1 protein in the patient’s spermatozoa was observed. The in vitro assays showed the c.2641C>T mutation induced expression of the truncated PMFBP1 protein and significantly altered PMFBP1 protein stability. Conclusions: The PMFBP1 c.2641C>T mutation impairs sperm head–tail adhesion, thereby contributing to the pathogenesis of ASS. This study expands the clinical mutational spectrum of PMFBP1-associated male infertility and provides valuable insights for the genetic diagnosis of ASS patients. Additionally, these findings may lay a foundation for the choice of therapeutic strategies targeting PMFBP1-related ASS. Full article
(This article belongs to the Section Molecular Genetics and Genetic Diseases)
Show Figures

Figure 1

18 pages, 2090 KB  
Article
Efficient Production of L-Threonine by E. coli Using High-Throughput Screening and Multi-Enzyme Complex Engineering
by Chuanzhuang Guo, Nan Li, Lu Yang, Jianbin Wang, Junlin Li, Piwu Li, Junqing Wang and Ruiming Wang
Fermentation 2025, 11(11), 642; https://doi.org/10.3390/fermentation11110642 - 12 Nov 2025
Viewed by 982
Abstract
To enhance the L-threonine synthesis level in Escherichia coli, this study constructed screening markers rich in L-threonine rare codons. By replacing all the threonine codons in the protein sequences with a high proportion of threonine with L-threonine rare codons and linking them [...] Read more.
To enhance the L-threonine synthesis level in Escherichia coli, this study constructed screening markers rich in L-threonine rare codons. By replacing all the threonine codons in the protein sequences with a high proportion of threonine with L-threonine rare codons and linking them to the fluorescent proteins with the same replacement, high-throughput screening of L-threonine production mutant strains was achieved. To address the metabolic imbalance caused by overexpression of a single enzyme, an artificial multi-enzyme complex system was constructed based on the principle of cellulosome self-assembly. By co-locating ThrC-DocA and ThrB-CohA, the substrate transfer path was shortened, achieving a 31.7% increase in L-threonine production. Furthermore, combined with multi-copy chromosomal integration technology via CRISPR-associated transposase (MUCICAT) technology, the thrC-docA-thrB-cohA gene cluster was integrated into the genome of the high-yield strains obtained through screening, eliminating the plasmid-dependent metabolic burden and significantly enhancing genetic stability. The modular assembly of metabolic pathways by using cellulosome elements provides a new paradigm for the optimization of complex pathways and lays a theoretical and technical foundation for the efficient production of L-threonine. Full article
Show Figures

Figure 1

13 pages, 2700 KB  
Article
Compound Heterozygous PNKP Variants Causing Developmental and Epileptic Encephalopathy with Severe Microcephaly: Natural History of Two New Cases and Literature Review
by Francesca Ragona, Giuliana Messina, Stefania Magri, Fabio Martino Doniselli, Elena Freri, Laura Canafoglia, Roberta Solazzi, Cinzia Gellera, Tiziana Granata, Jacopo C. DiFrancesco and Barbara Castellotti
NeuroSci 2025, 6(4), 110; https://doi.org/10.3390/neurosci6040110 - 3 Nov 2025
Viewed by 794
Abstract
Microcephaly with early-onset, intractable seizures, and developmental delay (MCSZ) is a rare inherited neurological disorder caused by biallelic loss-of-function variants in the polynucleotide kinase/phosphatase (PNKP) gene, which encodes an enzyme critical for DNA repair. Here, we describe the clinical history of [...] Read more.
Microcephaly with early-onset, intractable seizures, and developmental delay (MCSZ) is a rare inherited neurological disorder caused by biallelic loss-of-function variants in the polynucleotide kinase/phosphatase (PNKP) gene, which encodes an enzyme critical for DNA repair. Here, we describe the clinical history of two novel patients presenting with microcephaly, epilepsy, growth deficiency, language impairment, and severe intellectual disability. Brain MRI in both cases revealed complex cerebral malformations, including lissencephaly, ventriculomegaly, dysmorphic hippocampi, and cerebellar atrophy. Next-generation sequencing (NGS) analyses identified compound heterozygous PNKP variants in both patients. In case #1, we detected the missense variant p.Gln50Glu (c.148C>G) in exon 2 (rs756746191) and a novel nonsense variant, p.Gln248Ter (c.742C>T), leading to a premature stop codon in exon 7. In case #2, we identified the frameshift variant p.Thr424GlyfsTer49, caused by a 17-nucleotide duplication (c.1253_1269dupGGGTCGCCATCGACAAC) in exon 14 (rs587784365), along with a 15-nucleotide deletion (c.1386+49_1387-33delCCTCCTCCCCTGACCCC) in intron 15 (rs752902474). Over long-term follow-up (20 and 36 years for case #1 and case #2, respectively), seizures persisted in the first patient, while full control was achieved in the second case with combined therapy of valproate and clobazam. Along with a review of the literature, these two novel cases confirm the broad phenotypic spectrum of PNKP-associated disorders and underscore the importance of including PNKP in the genetic screening of patients presenting with developmental and epileptic encephalopathy (DEE) and microcephaly. Full article
Show Figures

Graphical abstract

13 pages, 1498 KB  
Article
Expanding the Clinical and Molecular Spectrum of Primary Autosomal Recessive Microcephaly: Novel CDK5RAP2 Gene Variants and Functional Insights on the Intronic Variants
by Burcu Yeter, Yasemin Kendir Demirkol, Esra Usluer, İpek Görüşen Kavak, Sena Gjota Ergin and Nursel H. Elçioğlu
Genes 2025, 16(10), 1120; https://doi.org/10.3390/genes16101120 - 23 Sep 2025
Viewed by 886
Abstract
Background/Objectives: Autosomal recessive primary microcephaly is a rare and genetically heterogeneous disorder characterized by congenital non-syndromic microcephaly, with at least 28 causative genes identified to date. Biallelic variants in the CDK5RAP2 gene, an ultra-rare cause of autosomal recessive primary microcephaly, lead to [...] Read more.
Background/Objectives: Autosomal recessive primary microcephaly is a rare and genetically heterogeneous disorder characterized by congenital non-syndromic microcephaly, with at least 28 causative genes identified to date. Biallelic variants in the CDK5RAP2 gene, an ultra-rare cause of autosomal recessive primary microcephaly, lead to Primary Autosomal Recessive Microcephaly 3 (MCPH3). Methods: We present seven patients from six families diagnosed with MCPH3 in light of clinical and molecular findings using whole-exome sequencing (WES). Furthermore, we investigated the effects of the identified intronic variants on splicing through RNA analysis. Results: Almost all patients had severe microcephaly, mild to moderate intellectual disability, speech delay, and cutaneous pigmentary abnormalities. Four patients presented with postnatal short stature, and two showed weight deficiency. Dysmorphic evaluation revealed that the most prominent features included brachycephaly, hypertelorism, epicanthus, high-arched eyebrows, prominent nasal bridge, and micrognathia. We identified five distinct homozygous CDK5RAP2 variants in our patients, including four novel variants. Segregation analysis verified that the parents were carriers. Two of these variants were intronic (c.3148+5G>C and c.383+4dupA), two were frameshift (c.3168del), and one was a nonsense variant (c.1591C>T). Both intronic variants disrupted splicing, generating a premature stop codon and resulting in a truncated protein. Conclusions: This study broadens the mutational landscape of CDK5RAP2. We also sought to demonstrate the functional consequences of the CDK5RAP2 intronic variants on gene function using RNA analysis. The identification of four novel variants underscores the importance of molecular diagnostics in patients with primary microcephaly and provides valuable data for genetic counseling and future functional studies. Full article
(This article belongs to the Special Issue Molecular Genetics of Rare Disorders)
Show Figures

Figure 1

18 pages, 3386 KB  
Article
Expression of a Tuberculosis-Associated Immunogenic Protein in Escherichia coli
by Gizem Kılıç, Burcu Saygıner, Muhammed Yusuf Yılmaz, Bilge Suyolcu Albayrak, Neda Tatlıoğlu, Ayça Tan, Tanil Kocagoz, Nihan Ünübol and Erkan Mozioğlu
Life 2025, 15(9), 1472; https://doi.org/10.3390/life15091472 - 19 Sep 2025
Viewed by 739
Abstract
It is estimated that one in four people worldwide carries Mycobacterium tuberculosis bacteria. MPT64 is a protein exclusively secreted by Mycobacterium tuberculosis complex (MTC) bacteria. It serves as a crucial diagnostic marker and plays a role in the bacterium’s survival by modulating the [...] Read more.
It is estimated that one in four people worldwide carries Mycobacterium tuberculosis bacteria. MPT64 is a protein exclusively secreted by Mycobacterium tuberculosis complex (MTC) bacteria. It serves as a crucial diagnostic marker and plays a role in the bacterium’s survival by modulating the host immune response. Consequently, the development of innovative diagnostic tools based on MPT64, as well as the production of high-purity MPT64 protein to support research on tuberculosis pathogenesis and the advancement of novel therapeutic strategies, is of great importance. In this study, optimization experiments were conducted to produce this protein in E. coli with high yield and purity. First, a gBlock was designed by codon optimization and then cloned into a plasmid vector using the LIC method. For more efficient production, E. coli BL21(DE3)-R3-pRARE2 strain, which carries rare tRNAs for rare codons, was used as the host. Five different culture media were tested to maximize protein production, with the highest yield obtained in eBHI medium. The resulting protein yield was 4.9 mg/L. To the best of our knowledge, this study provides the most detailed information on the recombinant production and characterization of MPT64 to date. Therefore, these results contribute important data for future studies on the MPT64 protein. Full article
(This article belongs to the Special Issue Trends in Microbiology 2025)
Show Figures

Figure 1

16 pages, 4344 KB  
Article
Recombinant Production of a TRAF-Domain Lectin from Cauliflower: A Soluble Expression Strategy for Functional Protein Recovery in E. coli
by Ana Káren de Mendonça Ludgero, Ana Luísa Aparecida da Silva, Luiz Henrique Cruz, Camila Aparecida Coelho Brazão, Kelly Maria Hurley Taylor, Leandro Licursi de Oliveira, Caio Roberto Soares Bragança and Christiane Eliza Motta Duarte
Int. J. Mol. Sci. 2025, 26(17), 8287; https://doi.org/10.3390/ijms26178287 - 26 Aug 2025
Cited by 1 | Viewed by 1388
Abstract
Lectins are glycan-binding proteins involved in diverse biological processes and have gained attention for their potential applications in biotechnology and immunomodulation. BOL (Brassica oleracea lectin) is a unique ~34 kDa lectin isolated from Brassica oleracea var. botrytis, composed exclusively of TRAF-like [...] Read more.
Lectins are glycan-binding proteins involved in diverse biological processes and have gained attention for their potential applications in biotechnology and immunomodulation. BOL (Brassica oleracea lectin) is a unique ~34 kDa lectin isolated from Brassica oleracea var. botrytis, composed exclusively of TRAF-like domains, where TRAF stands for tumor necrosis factor receptor–associated factor. To overcome the limitations of plant-based extraction, we aimed to produce recombinant BOL in Escherichia coli. Various strains and expression vectors were tested under distinct induction conditions to optimize solubility and yield. While expression using pET28a was unsuccessful, GST-tagged BOL was efficiently expressed in E. coli BL21-R3-pRARE2(DE3) and purified using affinity chromatography. Functional assays demonstrated that the recombinant protein retained lectin activity, as evidenced by hemagglutination of goat erythrocytes. Protein identity was confirmed by MALDI-TOF/TOF mass spectrometry, with tryptic peptides matching the BOL lectin sequence in the National Center for Biotechnology Information (NCBI) database. Our findings highlight the importance of codon optimization, temperature modulation, and fusion tag selection for the successful expression of eukaryotic lectins in E. coli. This work provides a platform for future functional studies of BOL and supports its potential application in plant immunity and biomedical research. Full article
(This article belongs to the Special Issue Glycoconjugates: From Structure to Therapeutic Application)
Show Figures

Graphical abstract

10 pages, 1172 KB  
Article
Identification of a Pathogenic Mutation for Glycogen Storage Disease Type II (Pompe Disease) in Japanese Quails (Coturnix japonica)
by Abdullah Al Faruq, Takane Matsui, Shinichiro Maki, Nanami Arakawa, Kenichi Watanabe, Yoshiyasu Kobayashi, Tofazzal Md Rakib, Md Shafiqul Islam, Akira Yabuki and Osamu Yamato
Genes 2025, 16(8), 975; https://doi.org/10.3390/genes16080975 - 19 Aug 2025
Viewed by 1134
Abstract
Background/Objectives: Pompe disease (PD) is a rare autosomal recessive disorder caused by a deficiency of the lysosomal acid α-1,4-glucosidase (GAA) encoded by the GAA gene, leading to muscular dysfunctions due to pathological accumulation of glycogen in skeletal and cardiac muscles. PD has [...] Read more.
Background/Objectives: Pompe disease (PD) is a rare autosomal recessive disorder caused by a deficiency of the lysosomal acid α-1,4-glucosidase (GAA) encoded by the GAA gene, leading to muscular dysfunctions due to pathological accumulation of glycogen in skeletal and cardiac muscles. PD has been reported in several animals and Japanese quails (JQ; Coturnix japonica), but a causative mutation has yet to be found in JQs with PD. Here, we aimed to identify a pathogenic mutation in JQs associated with PD. Methods: Paraffin-embedded skeletal muscle blocks from four JQs stored since the 1970s were used in this study. After confirming the histopathological phenotypes of PD, Sanger sequencing was performed to identify a pathological mutation in the GAA I gene of JQs. A genotyping survey was conducted using a real-time polymerase chain reaction assay targeting a candidate mutation using DNA samples extracted from 70 new-hatched JQs and 10 eggs from commercial farms. Results: Microscopic analysis confirmed the presence of the PD phenotype in three affected JQs based on abnormal histopathological changes and accumulated glycogen in the affected muscles, while one JQ was unaffected and served as a control. Sanger sequencing revealed that the three affected JQs were homozygous for the deletion of guanine at position 1096 in the open reading frame (c.1096delG). A genotyping survey of 70 JQs and 10 eggs from commercial farms showed that none carried this deletion mutation. Conclusions: This study identified c.1096delG as the pathogenic mutation for PD in JQs. This mutation induces a frameshift and substitution of amino acids at position 366 (alanine to histidine), resulting in premature termination at the 23rd codon (p.A366Hfs*23). This suggests that this mutation causes the deficient activity of GAA in JQs with PD. The identification of the c.1096delG mutation enabled the systematic maintenance of the flock colony in the PD model. Furthermore, this PD model can be used to clarify unknown aspects of PD pathogenesis and develop therapeutic strategies. Full article
(This article belongs to the Special Issue Genetic Breeding of Poultry)
Show Figures

Figure 1

17 pages, 3054 KB  
Article
Synthesis of 3,4-Dihydroxybenzoic Acid in E. coli and C. glutamicum Using Dehydroshikimate Dehydratase of Different Types
by Ekaterina Shmonova, Arina Kruglova, Nikita Nikandrov, Nataliya Stoynova and Vera Doroshenko
Fermentation 2025, 11(8), 464; https://doi.org/10.3390/fermentation11080464 - 12 Aug 2025
Viewed by 1044
Abstract
Dehydroshikimate (DHS) dehydratase (DSD) catalyzes the conversion of DHS into 3,4-dihydroxybenzoic acid (3,4-DHBA), a compound with promising applications across various industries. The DSD from Podospora anserina (DSDPa) was characterized and its catalytic properties were compared with those of previously investigated enzymes, [...] Read more.
Dehydroshikimate (DHS) dehydratase (DSD) catalyzes the conversion of DHS into 3,4-dihydroxybenzoic acid (3,4-DHBA), a compound with promising applications across various industries. The DSD from Podospora anserina (DSDPa) was characterized and its catalytic properties were compared with those of previously investigated enzymes, AsbF (Bacillus thuringiensis), Qa-4 (Neurospora crassa), and QsuB (Corynebacterium glutamicum), both in vitro and in vivo using tube fermentation. Escherichia coli and C. glutamicum were used as platforms to construct model 3,4-DHBA producers. To increase DHS availability in both hosts, shikimate dehydrogenase AroE was inactivated, and the plasmid pVS7-aroG4, encoding 3-deoxy-D-arabinoheptulosonate 7-phosphate synthase (E. coli), was introduced. In E. coli, heterologous 3,4-DHBA synthesis was achieved through chromosomal integration of dsd genes. The fungal genes were codon-optimized for this bacterium. The same genes were cloned into the pVK9 vector and introduced into C. glutamicum, where 3,4-DHBA degradation was disrupted (ΔpcaHG). AsbF (kcat ~ 1 s−1) showed poor 3,4-DHBA accumulation in both hosts (1–1.5 g/L). The enzymes with better catalytic characteristics, QsuB (kcat ~ 60 s−1), DSDPa (kcat ~ 125 s−1), and Qa-4 (kcat ~ 220 s−1), provided 5 g/L 3,4-DHBA in E. coli and 3 g/L 3,4-DHBA in C. glutamicum, except for Qa-4. The low production (~1.5 g/L) observed for Qa-4 in C. glutamicum might be attributed to a non-optimal nucleotide sequence rich in codons rare for C. glutamicum. Full article
(This article belongs to the Section Microbial Metabolism, Physiology & Genetics)
Show Figures

Graphical abstract

12 pages, 782 KB  
Review
Primary Sequence-Intrinsic Immune Evasion by Viral Proteins Guides CTL-Based Vaccine Strategies
by Li Wan, Masahiro Shuda, Yuan Chang and Patrick S. Moore
Viruses 2025, 17(8), 1035; https://doi.org/10.3390/v17081035 - 24 Jul 2025
Viewed by 1694
Abstract
Viruses use a range of sophisticated strategies to evade detection by cytotoxic T-lymphocytes (CTLs) within host cells. Beyond elaborating dedicated viral proteins that disrupt the MHC class I antigen-presentation machinery, some viruses possess intrinsic, cis-acting genome-encoded elements that interfere with antigen processing and [...] Read more.
Viruses use a range of sophisticated strategies to evade detection by cytotoxic T-lymphocytes (CTLs) within host cells. Beyond elaborating dedicated viral proteins that disrupt the MHC class I antigen-presentation machinery, some viruses possess intrinsic, cis-acting genome-encoded elements that interfere with antigen processing and display. These protein features, including G-quadruplex motifs, repetitive peptide sequences, and rare-codon usage, counterintuitively limit production of proteins critical to virus survival, particularly during latency. By slowing viral protein synthesis, these features reduce antigen production and proteosomal degradation, ultimately limiting the generation of peptides for MHC I presentation. These built-in evasion tactics enable viruses to remain “invisible” to CTLs during latency. While these primary sequence intrinsic immune evasion (PSI) mechanisms are well-described in select herpesviruses, emerging evidence suggests that they may also play a critical role in RNA viruses. How these proteins are made, rather than what they functionally target, determines their immune evasion properties. Understanding PSI mechanisms could rationally inform the design of engineered viral antigens with altered or removed evasion elements to restore antigen CTL priming and activation. Such vaccine strategies have the potential to enhance immune recognition, improve clearance of chronically infected cells, and contribute to the treatment of persistent viral infections and virus-associated cancers. Full article
(This article belongs to the Special Issue 15-Year Anniversary of Viruses)
Show Figures

Figure 1

17 pages, 732 KB  
Article
Analysis of GEN1 as a Breast Cancer Susceptibility Gene in Polish Women
by Katarzyna Gliniewicz, Dominika Wokołorczyk, Wojciech Kluźniak, Klaudia Stempa, Tomasz Huzarski, Helena Rudnicka, Anna Jakubowska, Marek Szwiec, Joanna Jarkiewicz-Tretyn, Magdalena Cechowska, Paweł Domagała, Tadeusz Dębniak, Marcin Lener, Jacek Gronwald, Jan Lubiński, Steven A. Narod, Mohammad R. Akbari and Cezary Cybulski
Int. J. Mol. Sci. 2025, 26(13), 5991; https://doi.org/10.3390/ijms26135991 - 22 Jun 2025
Viewed by 1251
Abstract
GEN1 is implicated in DNA damage repair, as are several other breast cancer susceptibility genes, and is included in several comprehensive next-generation sequencing (NGS) testing panels. To investigate the possible association of GEN1 variants with breast cancer risk, we sequenced this gene in [...] Read more.
GEN1 is implicated in DNA damage repair, as are several other breast cancer susceptibility genes, and is included in several comprehensive next-generation sequencing (NGS) testing panels. To investigate the possible association of GEN1 variants with breast cancer risk, we sequenced this gene in 617 Polish women with hereditary breast cancer (HBC) and 300 Polish cancer-free controls. No protein-truncating variants were detected in the conserved part of GEN1 (first 480 codons). Two frameshift variants were detected in the last exon of GEN1: c.2515_2519delAAGTT (p.Lys839Glufs*2) and c.1929_1932delAAAG (p.Lys645Cysfs*29). The p.Lys839Glufs*2 variant was detected in 21.1% of 617 HBC cases and 18.4% of 300 controls (p = 0.38). The p.Lys645Cysfs*29 variant was rare, seen in 0.6% of 617 HBC cases and 0.3% of 300 controls. The variant was then detected in 38 (0.24%) of 15,930 unselected breast cancer cases and 8 (0.17%) of 4702 cancer-free female controls from Poland (OR = 1.40, p = 0.49). Clinical characteristics of breast tumors in the 38 carriers of p.Lys645Cysfs*29 and 15,892 non-carriers were similar. Survival was similar among variant carriers and non-carriers (the age-adjusted HR = 0.87, p = 0.76). The wild-type GEN1 allele was retained in all five breast cancers of carriers of p.Lys645Cysfs*29. No cancer type was more frequent in the relatives of 35 p.Lys645Cysfs*29 variant carriers compared to the relatives of 14,592 non-carriers. We conclude that GEN1 is unlikely to be a high or moderate-risk breast cancer susceptibility gene. Our study has clinical implications for genetic counseling and suggests that GEN1 changes should be reclassified as variants of uncertain significance (VUS) when they are detected in clinical testing panels. Full article
(This article belongs to the Special Issue Gene Mutations in Cancer)
Show Figures

Figure 1

23 pages, 5107 KB  
Article
Investigations into the Diversity and Distribution of tRNA and Phylogenetics of Translation Factors in Amoebozoa-Infecting Nucleocytoviricota
by Thaís I. R. Moreira, João Victor R. P. Carvalho, Clécio A. C. Filho, Júlia W. Souza, Bruna L. de Azevedo, Jônatas S. Abrahão and Rodrigo A. L. Rodrigues
Viruses 2025, 17(3), 328; https://doi.org/10.3390/v17030328 - 27 Feb 2025
Viewed by 1108
Abstract
Translation is a sine qua non process for life as we know it. Translation factors (TFs) and tRNAs are rare among viruses but are commonly found in giant viruses of the class Megaviricetes. In this study, we explored the diversity and distribution [...] Read more.
Translation is a sine qua non process for life as we know it. Translation factors (TFs) and tRNAs are rare among viruses but are commonly found in giant viruses of the class Megaviricetes. In this study, we explored the diversity and distribution of tRNAs in giant viruses that were isolated and replicated in amoebae (phylum Amoebozoa), and investigated the evolutionary history of TFs to gain insights into their origins in these viruses. We analyzed the genomes of 77 isolated giant viruses, 52 of which contained at least 1 tRNA. In most of these viruses, tRNA sequences are dispersed throughout the genome, except in Tupanviruses and Yasmineviruses, where most tRNAs are clustered in specific genomic islands. The tRNAs in giant viruses often contain introns, with 73.1% of the genomes exhibiting at least one intronic region in these genes. Codon usage bias (CUB) analysis of various giant viruses revealed at least two distinct patterns of codon preferences among closely related viruses. We did not observe a clear correlation between the presence of tRNAs and CUB in giant viruses. Due to the limited size of these genes, we could not confidently investigate their phylogenetic relationships. However, phylogenetic analysis of TFs found in giant viruses often position these viruses as sister groups or embedded between different eukaryotic taxa with high statistical support. Overall, our findings reinforce the complexity of key components of the translation apparatus in different members of Nucleocytoviricota isolated from different regions of Earth. Full article
(This article belongs to the Section Viruses of Plants, Fungi and Protozoa)
Show Figures

Figure 1

10 pages, 1260 KB  
Article
The Identification of a Novel Pathogenic Variant of the GLA Gene Associated with a Classic Phenotype of Anderson–Fabry Disease: A Clinical and Molecular Study
by Irene Giacalone, Luigina Ruzzi, Monia Anania, Mariateresa Cuonzo, Emanuela Maria Marsana, Silvia Mastrippolito, Daniele Francofonte, Silvia Bucco, Annalisa D’Errico, Maria Olimpia Longo, Carmela Zizzo, Luigia Iarlori, Giovanni Duro and Paolo Colomba
Int. J. Mol. Sci. 2025, 26(2), 470; https://doi.org/10.3390/ijms26020470 - 8 Jan 2025
Cited by 2 | Viewed by 1767
Abstract
Anderson–Fabry (or Fabry) disease is a rare lysosomal storage disorder caused by a functional deficiency of the enzyme alpha-galactosidase A. The partial or total defect of this lysosomal enzyme, which is caused by variants in the GLA gene, leads to the accumulation of [...] Read more.
Anderson–Fabry (or Fabry) disease is a rare lysosomal storage disorder caused by a functional deficiency of the enzyme alpha-galactosidase A. The partial or total defect of this lysosomal enzyme, which is caused by variants in the GLA gene, leads to the accumulation of glycosphingolipids, mainly globotriaosylceramide in the lysosomes of different cell types. The clinical presentation of Fabry disease is multisystemic and can vary depending on the specific genetic variants associated with the disease. To date, more than 1000 different variants have been identified in the human GLA gene, including missense and nonsense variants, as well as small and large insertions or deletions. The identification of novel variants in individuals exhibiting symptoms indicative of Fabry disease, expands the molecular comprehension of the GLA gene, providing invaluable insights to physicians in the diagnosis of the disease. In this article, we present the case of two members of the same family, mother and son, in whom a new pathogenic variant was identified. This variant has not been previously described in the literature and is not present in databases. The two family members presented with a number of typical clinical manifestations of the disease, including cornea verticillata, neuropathic pain, left ventricular hypertrophy, angiokeratomas and abdominal pain. The son, but not his mother, showed reduced alpha-galactosidase A activity, while high levels of Lyso-Gb3 in the blood, a specific substrate accumulation biomarker, were found in both. Sequencing of the GLA gene revealed the presence of a variant, c.484delT, which is characterised by the deletion of a single nucleotide, a thymine, in exon 3 of the gene. This results in a frameshift variant, which introduces a premature stop codon, thereby generating a truncated and consequently non-functional protein. Therefore, the clinical and laboratory data indicate that the novel p.W162Gfs*3 variant described herein is associated with the classical form of Fabry disease. Full article
(This article belongs to the Special Issue Genetic Mutations in Health and Disease)
Show Figures

Figure 1

13 pages, 2235 KB  
Article
High-Yield Preparation and Characterization of Feline Albumin with Antioxidant Properties and In Vivo Safety
by Mengyin Deng, Quanlong Wu, Na Yang, Da Teng, Yexuan Wang, Ya Hao, Haiqiang Lu, Ruoyu Mao and Jianhua Wang
Int. J. Mol. Sci. 2024, 25(23), 13095; https://doi.org/10.3390/ijms252313095 - 5 Dec 2024
Viewed by 2479
Abstract
To address the limited supply of serum albumin (SA) and potential pathogen contamination, focus has been concentrated on the heterologous expression of human serum albumin (HSA), particularly in Pichia pastoris. However, there are rare studies on feline serum albumin (FSA), which requires [...] Read more.
To address the limited supply of serum albumin (SA) and potential pathogen contamination, focus has been concentrated on the heterologous expression of human serum albumin (HSA), particularly in Pichia pastoris. However, there are rare studies on feline serum albumin (FSA), which requires a large amount in pet foods and clinical treatment. In this work, the codon-optimized recombinant feline serum albumin (rFSA) sequence was designed and transferred into P. pastoris GS115 for recombinant expression. The high-level expression strain was selected by a high concentration of G418, followed by plate and shaker screening. At the 5 L fermenter level, the total protein concentration reached 3.89 mg/mL after 113 h of induction. At lower concentrations (1–4 μM), rFSA exhibited a potent free radical scavenging capacity, reaching 99% and 60% for ABTS+• and •O2−, respectively, which surpassed that of natural plasma-derived FSA. The secondary structure and stability of rFSA were found to be consistent with those of FSA. Additionally, an in vivo safety assay in mice showed no significant difference between the rFSA group and the normal saline group in terms of body weight changes, complete blood count, serum biochemistry, inflammatory factors, and tissue sections. These results above indicate that P. pastoris is the optimal host for the high preparation of rFSA. Furthermore, rFSA has been demonstrated to be relatively safe, which paves the way for subsequent industrialized production and its application in pet foods and veterinary clinics. Full article
(This article belongs to the Section Bioactives and Nutraceuticals)
Show Figures

Figure 1

20 pages, 7102 KB  
Article
Characterization and Phylogenetic Analysis of the First Complete Chloroplast Genome of Shizhenia pinguicula (Orchidaceae: Orchideae)
by Yuan Chen, Yanlin Zhao, Quan Yan, Wei Wu, Qingqing Lin, Guoqiang Chen, Yanfang Zheng, Mingqing Huang, Shiming Fan and Yanxiang Lin
Genes 2024, 15(11), 1488; https://doi.org/10.3390/genes15111488 - 20 Nov 2024
Cited by 4 | Viewed by 1877
Abstract
Background: Genomic analysis is crucial for better understanding the evolutionary history of species and for their conservation. Shizhenia pinguicula is a rare medicinal plant endemic to China. However, the complete chloroplast genome of this species has not been reported to date. Insufficient genomic [...] Read more.
Background: Genomic analysis is crucial for better understanding the evolutionary history of species and for their conservation. Shizhenia pinguicula is a rare medicinal plant endemic to China. However, the complete chloroplast genome of this species has not been reported to date. Insufficient genomic research on S. pinguicula has hindered effective conservation efforts for this valuable plant. Methods: In this study, we sequenced and assembled the first complete chloroplast genome of S. pinguicula using Illumina sequencing technology. We conducted a comparative analysis of its chloroplast genome with related species and reconstructed phylogenetic relationships. Results: The chloroplast genome of S. pinguicula exhibited a typical quadripartite structure with a length of 158,658 bp. A total of 123 genes, 118 simple sequence repeats, and 51 dispersed repetitive sequences were identified. The inverted repeat boundaries were significantly expanded, along with the pseudogenization and loss of multiple NDH genes. Codon usage bias is primarily influenced by natural selection and other factors, with the ycf3 gene under positive selection. Additionally, 10 hypervariable regions were detected for species identification and evolutionary studies. Phylogenetic analysis indicated that Ponerorchis gracilis and Hemipilia yajiangensis form a clade, with S. pinguicula as their sister species, located at the basal position of the Ponerorchis-Hemipilia alliance. Conclusions: The chloroplast genome structure and gene content of S. pinguicula exhibit certain degrees of variation compared to other species within the Orchidinae subtribe. This genome should be useful for further investigations into the biology of Shizhenia and the development of biodiversity conservation strategies. Full article
(This article belongs to the Special Issue Advances in Evolution of Plant Organelle Genome—2nd Edition)
Show Figures

Figure 1

Back to TopTop