Sign in to use this feature.

Years

Between: -

Subjects

remove_circle_outline
remove_circle_outline
remove_circle_outline
remove_circle_outline
remove_circle_outline
remove_circle_outline
remove_circle_outline
remove_circle_outline
remove_circle_outline

Journals

remove_circle_outline
remove_circle_outline
remove_circle_outline
remove_circle_outline
remove_circle_outline
remove_circle_outline
remove_circle_outline
remove_circle_outline
remove_circle_outline
remove_circle_outline
remove_circle_outline
remove_circle_outline
remove_circle_outline
remove_circle_outline
remove_circle_outline
remove_circle_outline
remove_circle_outline
remove_circle_outline

Article Types

Countries / Regions

remove_circle_outline
remove_circle_outline
remove_circle_outline
remove_circle_outline
remove_circle_outline
remove_circle_outline
remove_circle_outline

Search Results (1,209)

Search Parameters:
Keywords = public park

Order results
Result details
Results per page
Select all
Export citation of selected articles as:
20 pages, 3122 KB  
Article
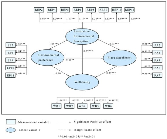
Perceived Restorative Environments and Visitor Well-Being in Urban Wetland Parks: The Mediating Roles of Environmental Preference and Place Attachment
by Xiaoxi Cai, Dongling Feng, Jiang Li, Chuyu Zhang, Yating Chang, Dan Wang, Hui Zhang, You Peng, Wenbo Lai, Liang Yu and Mingxin Gao
Buildings 2026, 16(2), 277; https://doi.org/10.3390/buildings16020277 - 8 Jan 2026
Abstract
As critical urban blue–green infrastructure, urban wetland parks serve as vital venues for visitors to obtain restorative experiences. However, existing studies primarily emphasize their ecological and economic benefits, with comparatively limited attention paid to their roles in promoting public mental health and enhancing [...] Read more.
As critical urban blue–green infrastructure, urban wetland parks serve as vital venues for visitors to obtain restorative experiences. However, existing studies primarily emphasize their ecological and economic benefits, with comparatively limited attention paid to their roles in promoting public mental health and enhancing well-being. Using Yanghu Wetland Park in Changsha as a case study, this research investigates how restorative environmental perception influences visitors’ well-being through two mediating variables: environmental preference and place attachment. A total of 251 valid responses were collected through field surveys and questionnaires. Structural equation modeling (SEM) was employed to empirically examine the relationships among the variables. This study enriches the theoretical framework of environmental psychology and urban landscape behavior research. It also provides evidence-based insights into the planning and design of urban wetland parks, contributing to the enhancement of public well-being and overall life satisfaction. Full article
(This article belongs to the Special Issue Designing Healthy and Restorative Urban Environments)
Show Figures

Figure 1

19 pages, 4909 KB  
Article
The Invention of a Patriotic Sage: State Ritual, Public Memory, and the Remaking of Yulgok Yi I
by Codruța Sîntionean
Religions 2026, 17(1), 70; https://doi.org/10.3390/rel17010070 - 8 Jan 2026
Abstract
This article examines how the Park Chung Hee regime reshaped the public memory of the Neo-Confucian philosopher Yi I (penname Yulgok, 1536–1584) by recasting him as a model of patriotic nationalism. Beginning with the inauguration of the Yulgok Festival in 1962, Yi I [...] Read more.
This article examines how the Park Chung Hee regime reshaped the public memory of the Neo-Confucian philosopher Yi I (penname Yulgok, 1536–1584) by recasting him as a model of patriotic nationalism. Beginning with the inauguration of the Yulgok Festival in 1962, Yi I was no longer commemorated solely as a scholar of the Chosŏn dynasty; instead, the regime portrayed him as a patriotic sage who advocated for military preparedness. Drawing on archival materials (presidential speeches, heritage management reports, newspaper articles), this study reconstructs the policy discourse surrounding Yulgok and traces the state-driven mechanisms that reframed his public image. The analysis shows that Yulgok’s image became embedded in political rituals, monumentalized in public spaces, circulated in everyday life through currency iconography, and materialized in physical heritage sites transformed to embody a purified, idealized vision of the past. Together, these initiatives positioned the state as the custodian of Yulgok’s memory, aligning his image with the ideological priorities of the militarist state. Full article
(This article belongs to the Special Issue Re-Thinking Religious Traditions and Practices of Korea)
Show Figures

Figure 1

18 pages, 2553 KB  
Article
From Landscape Configuration to Health Outcomes: A Spatial–Behavioral Framework Linking Park Landscapes to Public Perceived Health Through Thermal Comfort and Loyalty Dynamics
by Jiang Li, Yudan Liu, Xiaoxi Cai, Dandi Zhu, Xingyu Liu, Shaobo Liu and Weiwei Liu
Buildings 2026, 16(2), 260; https://doi.org/10.3390/buildings16020260 - 7 Jan 2026
Abstract
Urban park landscape design has significant potential to alleviate heat stress and promote public health, particularly during extreme summer heat. This study explores how the spatial configuration of landscapes within the Yanghu Wetland Park in Changsha, China, influences pedestrian thermal comfort and destination [...] Read more.
Urban park landscape design has significant potential to alleviate heat stress and promote public health, particularly during extreme summer heat. This study explores how the spatial configuration of landscapes within the Yanghu Wetland Park in Changsha, China, influences pedestrian thermal comfort and destination loyalty under hot summer conditions, and how these factors affect public perceived health. It enriches current research by examining the impact of landscape spatial configuration, thermal comfort, and destination loyalty on public perceived health from a psychological perspective. We identified connections between park users’ spatial perceptions and their psychological and health perceptions. We used structural equation modeling (SEM) to examine the relationships among visitors’ spatial perception, psychological perceptions, and health perceptions within this large urban wetland park. At the same time, we explored how landscape characteristics, thermal comfort, destination loyalty, and public perceived health interact. This research constructs a Spatial–Thermal–Perception–Behavior (SPB) theoretical framework for such complex blue-green spaces, providing a multidimensional perspective on the relationship between the environment and health. Based on a survey of 321 visitors, This study pioneers the SPB theoretical framework, clarifying how this wetland park’s landscape configurations impact public perceived health through the mediating pathways of thermal comfort and destination loyalty. It provides a scientific basis for heat-adaptive landscape design in similar wetland park settings, aiming to enhance resident well-being and improve public perceived health. Full article
(This article belongs to the Section Building Energy, Physics, Environment, and Systems)
Show Figures

Figure 1

32 pages, 4500 KB  
Article
Quality Assessment of Privately Managed Public Space: Āgenskalns Market Exploratory Case Study
by Miks Braslins and Talis Tisenkopfs
Urban Sci. 2026, 10(1), 33; https://doi.org/10.3390/urbansci10010033 - 6 Jan 2026
Viewed by 141
Abstract
This exploratory study addresses the problem of limited research on quality assessments of newly emerging multi-use market formats that function as social hubs and their management as privately managed public spaces. Using Āgenskalns Market, a revitalised multi-use market hall in Riga, as a [...] Read more.
This exploratory study addresses the problem of limited research on quality assessments of newly emerging multi-use market formats that function as social hubs and their management as privately managed public spaces. Using Āgenskalns Market, a revitalised multi-use market hall in Riga, as a case study, the authors apply an assessment framework based on Yuri Impens’ study on covered food halls, incorporating quality criteria from Vikas Mehta’s Public Space Index and the UN-Habitat’s Site-Specific assessment methodology. Leclercq et al.’s works on privatisation of public spaces are integrated in the analysis of “publicness”. This framework evaluates user and observer perceptions across four dimensions: environmental quality and comfort, accessibility and amenities, social experience, and market offer. Data comprised an online survey of 318 respondents and 21 structured observations conducted during summer in 2024 and 2025. The preliminary results suggest users perceive the market as a well-maintained, aesthetically pleasing, accessible space, while identifying room for improvement regarding restroom facilities, indoor thermal regulation, noise mitigation, outdoor weather protection and parking arrangements. As for meaningful use and promoting sociability, findings highlight that flexible seating areas that allow high degrees of temporary personalisation and appropriation, alongside tailored programming and diverse activities beyond retail and dining, play an important role in attracting and retaining diverse audiences. While pricing concerns were noted for specific product groups, exclusionary effects appear to be counterbalanced by openness and inclusivity of cultural programmes and free events. The findings contribute to broader urban scholarship discussions calling for new typologies that better capture the changing character of public space use. This research suggests that private-public partnerships involving multiple stakeholders can enhance “publicness” by promoting inclusivity and social life through accessible infrastructure, diverse activities and free events, as well as enabling opportunities for temporary appropriation by users. Full article
Show Figures

Figure 1

11 pages, 261 KB  
Article
Entomological Survey of Mosquitoes in a Zoo in Mérida City, Southeastern México
by Julian E. Garcia-Rejon, Carlos M. Baak-Baak, Angel G. Canul-Navarrete, Rosa C. Cetina-Trejo, Julio C. Tzuc-Dzul, Wilbert A. Chi-Chim, Rodrigo de J. Orozco-Chulin and Lourdes G. Talavera-Aguilar
J. Zool. Bot. Gard. 2026, 7(1), 5; https://doi.org/10.3390/jzbg7010005 - 5 Jan 2026
Viewed by 153
Abstract
The mosquito fauna was examined at the Mérida Zoological Park, a public site that is highly frequented and is a significant tourist attraction in the Yucatán Peninsula, in southeastern México. Between January 2023 and February 2024, 24 visits were made to the zoo [...] Read more.
The mosquito fauna was examined at the Mérida Zoological Park, a public site that is highly frequented and is a significant tourist attraction in the Yucatán Peninsula, in southeastern México. Between January 2023 and February 2024, 24 visits were made to the zoo to capture adult and immature stages of mosquitoes. Overall, 12 species belonging to five genera (Aedes, Anopheles, Culex, Ochlerotatus, and Uranotaenia) were documented. A total of 6601 adult mosquitoes of 10 species were captured by aspiration. The adult population of Culex quinquefasciatus Say was the most abundant, accounting for 80.84% (n = 5336) of the collection, while Aedes aegypti Linnaeus represented 11.53% (n = 761). The aviary was the site with the highest capture abundance (n = 2414) and species richness (n = 10). Aedes aegypti was abundant in the zoo restroom (n = 331) and had a higher proportion of blood-feeding females. A total of 1090 larvae and 160 pupae of nine species were collected from 26 mosquito breeding sites, accounting for 25% of positive containers (26/104). Aedes albopictus was frequently found in the larval stage (n = 43) compared to the adult stage (n = 3). The presence of mosquitoes with the potential to transmit pathogens poses a public health risk to zoo visitors and staff. Full article
17 pages, 3616 KB  
Article
Corporeity and Ecological Awareness: An Experiential Study with Children and Adolescents
by Marcos Vinícius G. De Paula, Pedro H. C. Schimmelpfeng, Luiz Gonzaga Lapa and Claudia Marcia Lyra Pato
Sustainability 2026, 18(1), 521; https://doi.org/10.3390/su18010521 - 5 Jan 2026
Viewed by 238
Abstract
Environmental Education (EE) is increasingly relevant in the current context of environmental crises, requiring approaches that integrate Human Ecology (HE) and Environmental Psychology (EP) due to understanding the interdependent relationship between ecological and human systems. This study emphasizes corporeity as a fundamental dimension [...] Read more.
Environmental Education (EE) is increasingly relevant in the current context of environmental crises, requiring approaches that integrate Human Ecology (HE) and Environmental Psychology (EP) due to understanding the interdependent relationship between ecological and human systems. This study emphasizes corporeity as a fundamental dimension for reconnecting humans with nature and fostering ecological awareness. The study aimed to develop and evaluate a transdisciplinary intervention project based on bodily experiences with children and adolescents in a Brazilian public school, aiming to improve their connectedness with nature and ecological values. A diagnostic survey was conducted with 103 students aged 10–13 years, including open questions, and two instruments: the Inclusion of Nature in Self (INS) and the Values for Pre-adolescents scale (EVP). The results indicated that one 5th-grade class, which presented the lowest self-transcendence mean (4.07), was selected for pedagogical interventions. In the second stage, 20 students participated in workshops held in public parks and a school green area, combining sensory awareness and playful activities. The findings suggest that these experiences stimulated pro-environmental attitudes, including group care for nature, protective behaviors, and positive emotions such as peace, happiness, and freedom. Despite the small sample size, the results highlight the importance of strengthening embodied experiences in natural environments, increasing frequency and intensity to support the development of ecological values and deeper connectedness with nature. Full article
(This article belongs to the Special Issue Motivating Pro-Environmental Behavior in Youth Populations)
Show Figures

Figure 1

29 pages, 9315 KB  
Article
Dynamic Evaluation of Urban Park Service Performance from the Perspective of “Vitality-Demand-Supply”: A Case Study of 59 Parks in Gongshu District, Hangzhou
by Ge Lou, Yiduo Qi, Xiuxiu Chen and Qiuxiao Chen
ISPRS Int. J. Geo-Inf. 2026, 15(1), 21; https://doi.org/10.3390/ijgi15010021 - 1 Jan 2026
Viewed by 348
Abstract
Against the global backdrop of urbanization and sustainable development, urban parks—key public spaces for carbon sequestration, heat island mitigation, and public health promotion—have made their service performance a critical metric for evaluating urban human settlement quality. However, traditional evaluations relying on static questionnaires [...] Read more.
Against the global backdrop of urbanization and sustainable development, urban parks—key public spaces for carbon sequestration, heat island mitigation, and public health promotion—have made their service performance a critical metric for evaluating urban human settlement quality. However, traditional evaluations relying on static questionnaires and aggregate indicators often fail to capture the spatiotemporal dynamics of park usage and complex supply–demand relationships. To address this gap, this study developed a three-dimensional dynamic evaluation model (“Vitality Level, Demand Matching, Service Supply”) for 59 urban parks in Gongshu District, Hangzhou, integrating multi-source data (mobile phone signaling, POIs, park vectors, demographic statistics). The model includes nine indicators (e.g., Temporal Activity Difference, Vitality Stability Index) with weights determined via the entropy weight method. Empirical results show: (1) Gongshu’s park service performance presents a “core-periphery” spatial disparity, with high-performance parks concentrated in central areas (e.g., West Lake Culture Square) due to convenient transportation and diverse functions; (2) Performance levels vary significantly between weekdays and weekends, with higher stability on weekdays and more pronounced supply–demand mismatches on weekends; (3) Time-series cross-validation and Monte Carlo simulations confirmed the model’s robustness. This framework shifts park research from “static quantitative description” to “dynamic performance diagnosis,” providing a scientific basis for refined planning and efficient management of parks in high-density cities. Full article
Show Figures

Figure 1

19 pages, 12161 KB  
Article
Seasonal Color Dynamics and Visual Aesthetic Perception in Subtropical Wetland Parks: A Climate-Adaptive Design Framework
by Lanxi Jiang, Damei Chen, Wen Wei and Gillian Lawson
Sustainability 2026, 18(1), 386; https://doi.org/10.3390/su18010386 - 30 Dec 2025
Viewed by 223
Abstract
National urban wetland parks serve as key platforms for ecological conservation and recreation, yet the synergistic mechanisms between plant color dynamics and public aesthetic perception remain underexplored. Understanding these mechanisms is crucial for evidence-based, climate-resilient landscape design. This study quantifies statistical associations between [...] Read more.
National urban wetland parks serve as key platforms for ecological conservation and recreation, yet the synergistic mechanisms between plant color dynamics and public aesthetic perception remain underexplored. Understanding these mechanisms is crucial for evidence-based, climate-resilient landscape design. This study quantifies statistical associations between seasonal color and aesthetic patterns in two national wetland parks (South Dian Lake and Laoyu Lake, Kunming) using Hue–Saturation–Brightness (HSB) color metrics and Scenic Beauty Estimation (SBE) based on year-round monitoring at 24 sample sites. Regression analysis revealed that overall SBE values ranged from −1.027 to 0.756, indicating medium aesthetic quality, with South Dian Lake outperforming Laoyu Lake, particularly in aquatic plant communities. Seasonal trends showed the highest aesthetic preference in winter (orange–yellow dominant, 0.110) and the lowest in early spring (−0.167, yellow dominant), followed by relatively stable values from late spring to mid-autumn (0.007–0.020) and a secondary peak in late autumn (0.029). Higher SBE scores were associated with a dominant hue ratio of 70–75%, balancing color unity and diversity. We identify an operational plant color configuration—70–75% dominant hue, 20% evergreen foliage and 5–7 color types—that corresponds to higher SBE scores. By translating aesthetic responses into quantitative color targets, this study provides guidance for climate-adaptive planting design and seasonal management in subtropical wetland landscapes under global warming. Full article
(This article belongs to the Section Sustainable Forestry)
Show Figures

Figure 1

48 pages, 23340 KB  
Article
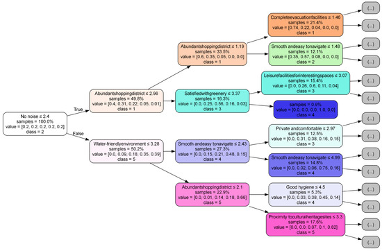
Exploring the Satisfaction of Low-Income Elderly People with Open Space Environment in Tapgol Park of Central Seoul: A Decision Tree Approach to Machine Learning
by Chunhong Wu, Yile Chen, Fenrong Zhang, Liang Zheng, Jingwei Liang, Shuai Yang and Yinqi Wang
Buildings 2026, 16(1), 172; https://doi.org/10.3390/buildings16010172 - 30 Dec 2025
Viewed by 196
Abstract
In urban design, public open spaces (POS) are essential for enhancing health and well-being across the lifetime. High-quality public open spaces facilitate the maintenance of optimal physical and mental health in older individuals by encouraging activities like physical exercise and social engagement. Preserving [...] Read more.
In urban design, public open spaces (POS) are essential for enhancing health and well-being across the lifetime. High-quality public open spaces facilitate the maintenance of optimal physical and mental health in older individuals by encouraging activities like physical exercise and social engagement. Preserving the physical and mental well-being of elderly individuals is a fundamental concern for aging policy. Nevertheless, urbanization presents considerable problems with the provision of public open spaces for activities aimed at the elderly. South Korea has more significant issues than other nations globally. This study, based on data from 477 valid questionnaires collected in and around Tapgol Park in Jung-gu, Seoul, employed a decision tree approach to identify key factors and paths that influence overall satisfaction. The goal was to identify decision paths that improve satisfaction while ensuring interpretability, thereby providing a scientific basis for urban space design and renovation. The results show that: (1) The decision tree of this study presents a hierarchical logic of quietness first, then accessibility and cleanliness, and finally price and vitality, which is consistent with the high frequency of use of Tapgol Park by the elderly and the diverse facilities in the surrounding area. (2) The key to improving the management and satisfaction of Tapgol Park in Seoul is the quietness of the site. (3) When the park is not quiet, users are most sensitive to bottom-line factors, such as commercial supply, evacuation safety, transportation accessibility, price perception, barrier-free, and anti-slips. (4) When the park is quiet, basic comfort factors such as smooth walking, all-day opening, sunlight, and no odor constitute the minimum condition set for entering the comfort zone. (5) Water experience, waterfront accessibility, proximity to cultural resources, and moderate business and community-oriented leisure facilities are key plus points. Methodologically, this study is among the first to apply a decision tree approach to low-income elderly using a small public open space in a historic city center, clarifying the nonlinear and hierarchical relationships among environmental factors within these low-income elderly groups. This provides empirical support and reference for the aging-friendly urban space in world heritage cities and other historical and cultural cities. Full article
Show Figures

Figure 1

24 pages, 643 KB  
Article
Advancing Sustainable Development Through Improved Environmental and Social Impact Assessment Governance in Laos
by Vanhsai Homengern, Manchang Wu, Vixay Ounmixay, Somchith Phetmany and Bounmy Keohavong
Sustainability 2026, 18(1), 381; https://doi.org/10.3390/su18010381 - 30 Dec 2025
Viewed by 212
Abstract
Laos, a resource-rich and politically stable country in Southeast Asia, has experienced rapid economic expansion driven by foreign investments in hydropower, mining, and industrial park development. While these sectors have contributed substantially to national growth, they have also intensified environmental degradation and social [...] Read more.
Laos, a resource-rich and politically stable country in Southeast Asia, has experienced rapid economic expansion driven by foreign investments in hydropower, mining, and industrial park development. While these sectors have contributed substantially to national growth, they have also intensified environmental degradation and social pressures. This study critically evaluates the effectiveness of the Environmental and Social Impact Assessment (ESIA) system in Laos within the broader framework of environmental governance and sustainable development. A qualitative research design was employed, combining legal and policy document analysis, review of secondary literature, and case studies of three representative projects. The findings reveal that, although Laos has established a comprehensive ESIA regulatory framework, its implementation remains constrained by weak institutional capacity, overlapping administrative mandates, and limited technical resources. Furthermore, low levels of public participation and transparency reduce the inclusiveness and credibility of ESIA processes. Despite these challenges, recent legal reforms and growing international cooperation demonstrate gradual progress toward more accountable and integrated environmental governance. Strengthening institutional capacity, enhancing inter-ministerial coordination, and incorporating social considerations into project evaluations are essential steps to transform the ESIA framework from a procedural obligation into a robust tool for promoting sustainable and responsible investment in Laos. Full article
(This article belongs to the Section Social Ecology and Sustainability)
Show Figures

Figure 1

31 pages, 6227 KB  
Article
Between Heritage, Public Space and Gentrification: Rethinking Post-Industrial Urban Renewal in Shanghai’s Xuhui Waterfront
by Qian Du, Bowen Qiu, Wei Zhao and Tris Kee
Land 2026, 15(1), 59; https://doi.org/10.3390/land15010059 - 29 Dec 2025
Viewed by 421
Abstract
Post-industrial waterfronts have become key arenas of urban transformation, where heritage, public space and social equity intersect. This study examined the Xuhui Waterfront in Shanghai under the ‘One River, One Creek’ initiative, which converted former industrial land into a continuous riverfront corridor of [...] Read more.
Post-industrial waterfronts have become key arenas of urban transformation, where heritage, public space and social equity intersect. This study examined the Xuhui Waterfront in Shanghai under the ‘One River, One Creek’ initiative, which converted former industrial land into a continuous riverfront corridor of parks and cultural venues. The research aimed to evaluate whether this large-scale renewal enhanced social equity or produced new forms of exclusion. A tripartite analytical framework of distributive, procedural and recognitional justice was applied, combining spatial mapping, remote-sensing analysis of vegetation and heat exposure, housing price-to-income ratio assessment, and policy review from 2015 to 2024. The results showed that the continuity of the riverfront, increased greenery and adaptive reuse of industrial structures improved accessibility, environmental quality and cultural enjoyment. However, housing affordability became increasingly polarised, indicating emerging gentrification and generational inequality. This study concluded that this dual outcome reflected the fiscal dependency of state-led renewal on land-lease revenues and high-end development. It suggested that future waterfront projects could adopt financially sustainable yet inclusive models, such as incremental phasing, public–private partnerships and guided self-renewal, to better reconcile heritage conservation, public-space creation and social fairness. Full article
Show Figures

Figure 1

20 pages, 2797 KB  
Article
Bayesian Poisson Modeling of Built Environment Effects on Pedestrian Crash Risk Among Older Adults in Mountainous Urban Areas
by Chun Chen, Xingfeng Li, Kangqi Li, Yuanyuan Li and Hao Zhang
Appl. Sci. 2026, 16(1), 241; https://doi.org/10.3390/app16010241 - 25 Dec 2025
Viewed by 220
Abstract
In the context of rapid population aging in China, ensuring pedestrian safety for older adults has become a critical concern, particularly in mountainous cities where the built environment’s role remains understudied. This study examines how built environment factors influence road traffic crashes involving [...] Read more.
In the context of rapid population aging in China, ensuring pedestrian safety for older adults has become a critical concern, particularly in mountainous cities where the built environment’s role remains understudied. This study examines how built environment factors influence road traffic crashes involving older pedestrians in such terrains, aiming to propose targeted safety optimization strategies. Using ten-year road traffic crash data from Yuzhong District, Chongqing, the research employed both Standard Poisson Regression and Bayesian Poisson Regression models for analysis. Key findings indicate that crash frequency significantly increased with higher densities of footbridges and recreational facilities, as well as with a greater proportion of parks and green space, whereas it decreased with a higher land use mix, greater densities of educational facilities, and higher public transport stop density. The proportion of storage land and the density of medical facilities showed no significant effects. These results provide concrete, evidence-based guidance for urban planning and transportation management in mountainous cities to optimize pedestrian infrastructure and enhance walking safety for the elderly. Full article
Show Figures

Figure 1

23 pages, 5093 KB  
Article
Spatial and Temporal Unevenness in the Operation of Urban Public Transport and Parking Spaces
by Dmitrii Zakharov, Evgeniy Kozin, Artyom Bazanov, Alexey Fadyushin and Anatoly Pistsov
Sustainability 2026, 18(1), 225; https://doi.org/10.3390/su18010225 - 25 Dec 2025
Viewed by 230
Abstract
This article examines the spatial and temporal unevenness of the transport complex operation in a large city with a population of about 0.9 million people and without off-street transport. The patterns of changes in the number of passengers transported in the city are [...] Read more.
This article examines the spatial and temporal unevenness of the transport complex operation in a large city with a population of about 0.9 million people and without off-street transport. The patterns of changes in the number of passengers transported in the city are described by a harmonic model, and seasonal unevenness with different numbers of peak values is noted. All routes can be divided into three groups based on the trend in passenger volume. The largest number of routes exhibited a downward trend in passenger volume. A downward trend in passenger volume is observed in the total number of passengers on all routes, despite an increase in the city’s population. Parking occupancy rates also show seasonal fluctuations. A downward trend in paid parking occupancy rates is emerging in the city’s central administrative and business district. The results of the study are relevant for choosing methods for managing the transport behavior model. Analysis of uneven passenger numbers on individual routes is necessary for improving the route network and determining the optimal number and passenger capacity of buses. Analyzing uneven occupancy rates in paid parking lots allows for the development of differentiated rates. The methods used in this article can be integrated into a city’s digital twin to improve forecasting accuracy. Full article
Show Figures

Figure 1

20 pages, 3765 KB  
Article
Design and Management Strategies for Ichthyological Reserves and Recreational Spaces: Lessons from the Redevelopment of the Jadro River Spring, Croatia
by Hrvoje Bartulović and Dujmo Žižić
Land 2026, 15(1), 40; https://doi.org/10.3390/land15010040 - 24 Dec 2025
Viewed by 310
Abstract
Urban rivers are critical ecological and cultural assets facing accelerating biodiversity loss. This study examines the integrated redevelopment of the Jadro River spring in Solin, Croatia, where a protected ichthyological reserve intersects layered heritage and urban edges to enhance conservation and public value. [...] Read more.
Urban rivers are critical ecological and cultural assets facing accelerating biodiversity loss. This study examines the integrated redevelopment of the Jadro River spring in Solin, Croatia, where a protected ichthyological reserve intersects layered heritage and urban edges to enhance conservation and public value. Using a single-case study design that combines archival project documentation, participant observation by the architect–authors, and a post-occupancy review three years after completion, the analysis synthesizes ecological, social, and design evidence across planning, delivery, and operation phases. The project delivered phased visitor and interpretation centers, accessible paths and bridges, habitat-compatible materials, and formalized access management that relocated parking from riverbanks, reduced episodic pollution sources, and prioritized inclusive, low-impact use. Governance and programming established a municipal management plan, curriculum-ready interpretation, and carrying capacity monitoring, transforming an underused picnic area into an educational, recreational, and conservation-oriented public landscape while safeguarding sensitive habitats. A transferable design protocol emerged, aligning blue green infrastructure, heritage conservation, adaptive reuse, and social–ecological system (SES)-informed placemaking to protect the endemic soft-mouth trout and strengthen a sense of place and community stewardship. The case supports SES-based riverpark renewal in which conservative interventions within protected cores are coupled with consolidated services on resilient ground, offering a replicable framework for ecologically constrained urban headwaters. Full article
Show Figures

Graphical abstract

19 pages, 4321 KB  
Article
The Early Formation of Health-Oriented Urban Green Space in Lingnan Area: Colonial Planning, Regional Demonstration, and Local Responses
by Yanting Wang and Changxin Peng
Land 2026, 15(1), 38; https://doi.org/10.3390/land15010038 - 24 Dec 2025
Viewed by 435
Abstract
Urban health, well-being, and equity—core objectives of Sustainable Development Goals (SDGs 3, 10, and 11)—have become key themes in contemporary urban planning research and landscape research. While existing studies focus predominantly on quantitative assessment, environmental exposure, and human mobility, the historical origins of [...] Read more.
Urban health, well-being, and equity—core objectives of Sustainable Development Goals (SDGs 3, 10, and 11)—have become key themes in contemporary urban planning research and landscape research. While existing studies focus predominantly on quantitative assessment, environmental exposure, and human mobility, the historical origins of health-oriented urban green space planning remain insufficiently explored. Focusing on Lingnan area as a representative case, this research investigates the emergence of public green space in late Qing cities and its early contributions to urban health and spatial governance. Through a systematic examination of American and British Gardens at the Thirteen Factories in Guangzhou, the planned public green space system of the Shameen concession, and the municipal greening practices of neighboring Hong Kong and Macao, the study further analyzes Zhang Zhidong’s tree-lined boulevard project along Changdi avenue as a key instance of localized institutional adaptation. Drawing on late-Qing and Republican newspapers, nineteenth-century Western travelogs and reports, historical and contemporary studies and photo albums, the study finds the following: (1) the American and British Gardens marked the earliest emergence of health-oriented urban green space in Lingnan area; (2) the systematically planned green space network of the Shameen concession constituted a prototypical form of health-oriented urban green space planning; (3) the botanical gardens, street-tree systems, public parks, and institutionalized management practices in Hong Kong and Macao exerted a strong regional demonstrative influence on Guangzhou; (4) the street-tree planting along Changdi Avenue represented a localized absorption of foreign planning paradigms and marked the institutionalization of municipal greening in Guangzhou. Although these early practices did not yet form a modern healthy city planning framework at that time, they played a crucial role in improving urban sanitation, enhancing public space quality, and shaping urban order. By tracing the historical trajectory from transnational demonstration to local adaptation and institutional consolihdation, this study provides new insights into the historical foundations of health-oriented urban planning in China and contributes a long-term perspective to contemporary debates on healthy cities and nature-based urban interventions. Full article
(This article belongs to the Special Issue Urban Spatial Planning for Health and Well-Being)
Show Figures

Figure 1

Back to TopTop