Sign in to use this feature.

Years

Between: -

Subjects

remove_circle_outline
remove_circle_outline
remove_circle_outline
remove_circle_outline
remove_circle_outline
remove_circle_outline
remove_circle_outline
remove_circle_outline
remove_circle_outline

Journals

remove_circle_outline
remove_circle_outline
remove_circle_outline
remove_circle_outline
remove_circle_outline
remove_circle_outline
remove_circle_outline
remove_circle_outline
remove_circle_outline
remove_circle_outline
remove_circle_outline
remove_circle_outline
remove_circle_outline
remove_circle_outline
remove_circle_outline
remove_circle_outline
remove_circle_outline
remove_circle_outline
remove_circle_outline

Article Types

Countries / Regions

remove_circle_outline
remove_circle_outline
remove_circle_outline
remove_circle_outline
remove_circle_outline
remove_circle_outline
remove_circle_outline
remove_circle_outline
remove_circle_outline
remove_circle_outline

Search Results (2,939)

Search Parameters:
Keywords = protein sequence type

Order results
Result details
Results per page
Select all
Export citation of selected articles as:
26 pages, 43386 KB  
Article
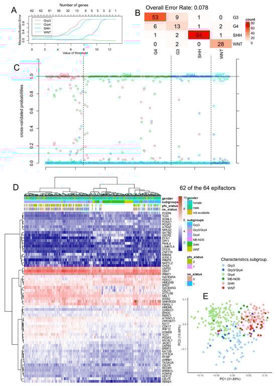
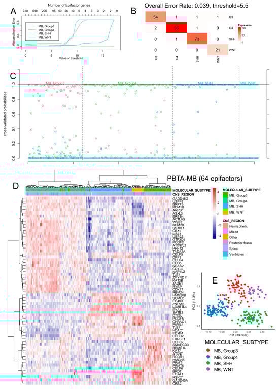
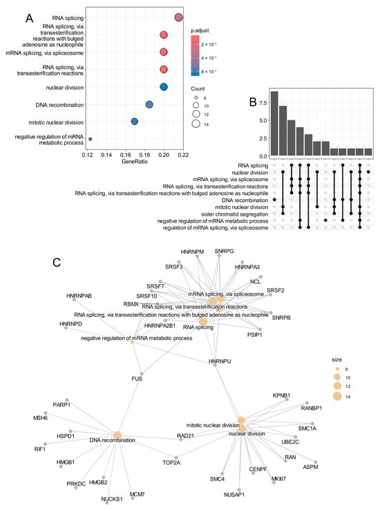
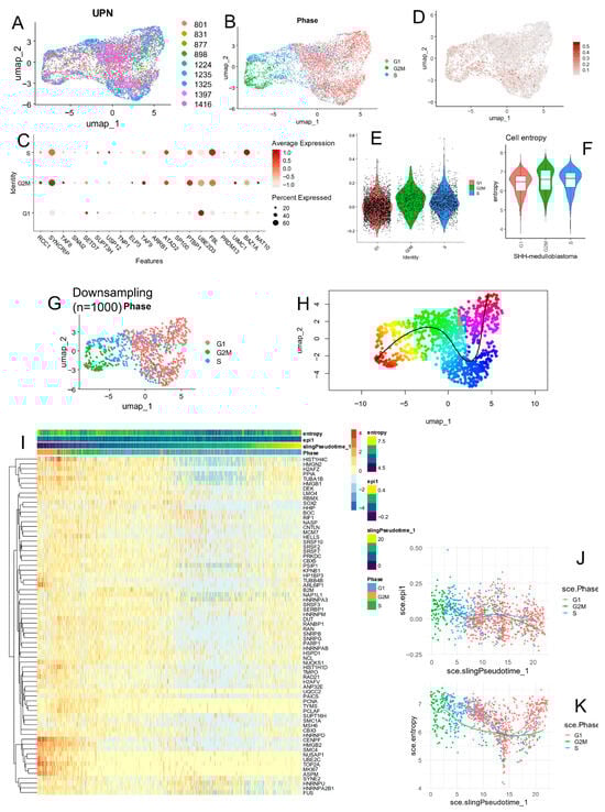
Single-Cell Heterogeneity of Epigenetic Factor Regulation Deciphers Alteration of RNA Metabolism During Proliferative SHH-Medulloblastoma
by Raquel Francés, Jenny Bonifacio-Mundaca, Íñigo Casafont, Christophe Desterke and Jorge Mata-Garrido
Cancers 2025, 17(21), 3424; https://doi.org/10.3390/cancers17213424 (registering DOI) - 24 Oct 2025
Abstract
Background: Medulloblastoma is an aggressive pediatric brain tumor characterized by marked molecular heterogeneity, which significantly impacts prognosis. The low frequency of genomic mutations in medulloblastoma suggests that alternative mechanisms, such as epigenetic regulation, may play a critical role in its pathogenesis. Methods: Using [...] Read more.
Background: Medulloblastoma is an aggressive pediatric brain tumor characterized by marked molecular heterogeneity, which significantly impacts prognosis. The low frequency of genomic mutations in medulloblastoma suggests that alternative mechanisms, such as epigenetic regulation, may play a critical role in its pathogenesis. Methods: Using the EpiFactors database, we investigated the expression of epigenetic regulators in two independent RNA sequencing cohorts [Pediatric Brain Tumor Atlas (PBTA) and Williamson], stratified by molecular subgroups and clinical outcomes. We further analyzed expression heterogeneity at the single-cell level in malignant medulloblastoma cells using single-cell RNA sequencing. Results: Members of the SWI/SNF superfamily were dysregulated across all four molecular subtypes of medulloblastoma. Subtype-specific alterations were also observed: the acetyltransferase complex was shared between Group 3 (with SMARCD3 as a potential marker) and Group 4 (with RBM24 as a potential marker); SWR1, β-catenin/TCF, and protein–DNA complexes were specifically enriched in SHH-MB (with EYA1 and SATB2 as SHH markers); and RSC-type, PRC1, DNA polymerase complexes, and X-chromosome-related factors were enriched in WNT-MB (with FOXA1 and PIWIL4 as WNT markers). An epigenetic score (epi-score), linked to RNA metabolism and S-adenosyl-L-methionine pathways, was developed and identified as an independent adverse prognostic factor. High epi-scores were associated with proliferative, stem-like SHH malignant cells (characterized by G2/M phase, low pseudotime, and high entropy), exhibiting alterations in RNA splicing, DNA recombination, and nuclear division. Conclusions: Expression heterogeneity of epigenetic regulators is closely associated with molecular subgroups and clinical outcomes in medulloblastoma. These findings highlight the role of epigenetic dysregulation in RNA metabolism and tumor progression, particularly in SHH-driven proliferative cells. Full article
(This article belongs to the Special Issue Cellular and Molecular Mechanisms of Malignant Nervous System Cancers)
Show Figures

Figure 1

14 pages, 3288 KB  
Article
The Complete Mitochondrial Genome of Stromateus stellatus (Scombriformes: Stromateidae): Organization, Gene Arrangement, and Phylogenetic Position Within the Suborder Stromateoidei
by Fernanda E. Angulo, Rodrigo Pedrero-Pacheco and José J. Nuñez
Genes 2025, 16(11), 1256; https://doi.org/10.3390/genes16111256 (registering DOI) - 24 Oct 2025
Abstract
Background/Objectives: The butterfish Stromateus stellatus is undervalued and usually discarded as bycatch, leading to an inefficient and unsustainable use of marine biomass. Overall, although Stromateus is the type genus of the family Stromateidae, its species are less studied than more economically important fishes. [...] Read more.
Background/Objectives: The butterfish Stromateus stellatus is undervalued and usually discarded as bycatch, leading to an inefficient and unsustainable use of marine biomass. Overall, although Stromateus is the type genus of the family Stromateidae, its species are less studied than more economically important fishes. Methods: In this study, we determined and analyzed the complete mitochondrial genome sequence of S. stellatus. Furthermore, we performed maximum likelihood and Bayesian inference analyses to infer the phylogenetic relationships among 21 species of the order Scombriformes. Results: Using next-generation sequencing (NGS) and de novo assembly, a circular mitochondrial genome of 16,509 bp was obtained, exhibiting the typical vertebrate mitochondrial structure comprising 13 protein-coding genes, two ribosomal RNA genes, and 22 transfer RNA genes. Three intergenic regions were identified, including the control region and the origin of light-strand replication, along with several gene overlaps. The heavy strand nucleotide composition was determined to be 28.79% A, 27.84% C, 16.32% G, and 27.05% T, with a GC content of 44.16%. The three Peprilus and five Pampus species formed a clade together with S. stellatus, supported by high bootstrap and posterior probability values, confirming the monophyly of Stromateidae. Conclusions: The gene order and content are consistent with those reported for other Stromateidae species and correspond to the typical arrangement observed in most bony fishes. This mitochondrial genome represents the first one reported for the genus Stromateus, providing valuable insights into the genetic makeup of S. stellatus, contributing to a better understanding of marine biodiversity. Additionally, these data will support future research on pelagic fish evolution and assist in sustainable fisheries management. Full article
(This article belongs to the Special Issue Genetic Status and Perspectives of Fisheries Resources)
19 pages, 2412 KB  
Article
Attention-Guided Probabilistic Diffusion Model for Generating Cell-Type-Specific Gene Regulatory Networks from Gene Expression Profiles
by Shiyu Xu, Na Yu, Daoliang Zhang and Chuanyuan Wang
Genes 2025, 16(11), 1255; https://doi.org/10.3390/genes16111255 (registering DOI) - 24 Oct 2025
Abstract
Gene regulatory networks (GRN) govern cellular identity and function through precise control of gene transcription. Single-cell technologies have provided powerful means to dissect regulatory mechanisms within specific cellular states. However, existing computational approaches for modeling single-cell RNA sequencing (scRNA-seq) data often infer local [...] Read more.
Gene regulatory networks (GRN) govern cellular identity and function through precise control of gene transcription. Single-cell technologies have provided powerful means to dissect regulatory mechanisms within specific cellular states. However, existing computational approaches for modeling single-cell RNA sequencing (scRNA-seq) data often infer local regulatory interactions independently, which limits their ability to resolve regulatory mechanisms from a global perspective. Here, we propose a deep learning framework (Planet) based on diffusion models for constructing cell-specific GRN, thereby providing a systems-level view of how protein regulators orchestrate transcriptional programs. Planet jointly optimizes local network structures in conjunction with gene expression profiles, thereby enhancing the structural consistency of the resulting networks at the global level. Specifically, Planet decomposes GRN generation into a series of Markovian evolution steps and introduces a Triple Hybrid-Attention Transformer to capture long-range regulatory dependencies across diffusion time-steps. Benchmarks on multiple scRNA-seq datasets demonstrate that Planet achieves competitive performance against state-of-the-art methods and yields only a slight improvement over DigNet under comparable conditions. Compared with conventional diffusion models that rely on fixed sampling schedules, Planet employs a fast-sampling strategy that accelerates inference with only minimal accuracy trade-off. When applied to mouse-lung Cd8+Gzmk+ T cells, Planet successfully reconstructs a cell-type-specific GRN, recovers both established and previously uncharacterized regulators, and delineates the dynamic immunoregulatory changes that accompany ageing. Overall, Planet provides a practical framework for constructing cell-specific GRNs with improved global consistency, offering a complementary perspective to existing methods and new insights into regulatory dynamics in health and disease. Full article
(This article belongs to the Special Issue Single-Cell and Spatial Multi-Omics in Human Diseases)
Show Figures

Figure 1

13 pages, 4256 KB  
Article
Single-Cell RNA-Seq Identifies Immune Remodeling in Lungs of β-Carotene Oxygenase 2 Knockout Mice with Improved Antiviral Response
by Yashu Tang, William Lin, Xiang Chi, Huimin Chen, Dingbo Lin, Winyoo Chowanadisai, Xufang Deng and Peiran Lu
Nutrients 2025, 17(21), 3329; https://doi.org/10.3390/nu17213329 - 23 Oct 2025
Abstract
Background/Objectives: β-Carotene oxygenase-2 (BCO2) is a mitochondrial carotenoid-cleaving enzyme expressed in multiple tissues, including the lungs. While BCO2 regulates carotenoid handling, its role in shaping pulmonary immune architecture and antiviral responses is unknown. We hypothesized that BCO2 deficiency reprograms epithelial–innate circuits and [...] Read more.
Background/Objectives: β-Carotene oxygenase-2 (BCO2) is a mitochondrial carotenoid-cleaving enzyme expressed in multiple tissues, including the lungs. While BCO2 regulates carotenoid handling, its role in shaping pulmonary immune architecture and antiviral responses is unknown. We hypothesized that BCO2 deficiency reprograms epithelial–innate circuits and alters antiviral outcomes. Methods: BCO2-knockout (KO) and C57BL/6J wild-type (WT) mice underwent lung single-cell RNA sequencing (scRNA-seq), immunoblotting, and intranasal SARS-CoV-2 challenge to assess cell-type heterogeneity, pathway programs (by gene set variation analysis, GSVA), and antiviral responses. Results: scRNA-seq resolved 14 major lung cell populations with cell-type-specific pathway shifts. Compared with WT, BCO2 KO lungs showed increased conventional dendritic cells and natural killer (NK) cells, with reductions in macrophages, B cells, and endothelial cells. In KO alveolar type II cells, GSVA indicated a stress-adapted metabolic program. Ciliated epithelium exhibited vitamin-K-responsive and axoneme-remodeling signatures with attenuated glucocorticoid and very-low-density lipoprotein remodeling. Innate lymphoid type 2 cells favored fatty acid oxidation and chromatin dynamics with reduced mitochondrial activity. NK cells were biased toward constitutive chemokine/cytokine secretion and counter-inflammatory signaling. Immunoblotting confirmed the elevated level of interferon regulatory factor-3 protein in BCO2-KO lungs. Functionally, BCO2-KO mice had improved outcomes after intranasal SARS-CoV-2 exposure. Conclusions: Loss of BCO2 reconfigures the pulmonary immune landscape and enhances antiviral responsiveness in mice. These findings identify BCO2 as a nutrient-linked enzyme with immunomodulatory impact and highlight cell-state changes as candidate mechanisms for improved antiviral tolerance. Full article
(This article belongs to the Section Nutrigenetics and Nutrigenomics)
Show Figures

Figure 1

16 pages, 3041 KB  
Article
Characterization of Drought-Responsive miRNAs in Peanut Through Integrated Transcriptomic Approaches
by Xin Zhang, Rui Zhang, Zhenbo Chen, Xiaoyu Zhang, Xiaoji Zhang, Yuexia Tian, Yunyun Xue, Huiqi Zhang, Na Li and Dongmei Bai
Agriculture 2025, 15(21), 2190; https://doi.org/10.3390/agriculture15212190 - 22 Oct 2025
Abstract
Drought stress severely limits peanut productivity, highlighting the urgent need to understand the molecular mechanisms that underlie drought adaptation. While microRNAs (miRNAs) are known to play essential roles in plant stress responses, their functional contributions in polyploid crops like peanut remain insufficiently explored. [...] Read more.
Drought stress severely limits peanut productivity, highlighting the urgent need to understand the molecular mechanisms that underlie drought adaptation. While microRNAs (miRNAs) are known to play essential roles in plant stress responses, their functional contributions in polyploid crops like peanut remain insufficiently explored. This study provides the first integrated transcriptomic analysis of drought-responsive miRNAs in tetraploid peanut (Arachis hypogaea). We performed high-throughput sRNA sequencing on a drought-tolerant cultivar Fenhua 8 under PEG6000-simulated drought stress, identifying 10 conserved drought-responsive miRNAs. Among these, ahy-miR398 and ahy-miR408 were significantly downregulated under drought conditions. Degradome sequencing revealed that ahy-miR398 targets copper chaperones for superoxide dismutase (CCSs), potentially reducing SOD activation and amplifying oxidative stress. In contrast, ahy-miR408 targets laccase 12 (LAC12), P-type ATPase copper transporters (COPAs), and a blue copper protein-like (PCL) gene. These targets are involved in copper homeostasis and the regulation of reactive oxygen species (ROS), suggesting that ahy-miR408 plays a role in oxidative stress management. Functional validation in transgenic Arabidopsis lines overexpressing ahy-miR398 or ahy-miR408 showed significantly reduced drought tolerance, with impaired seed germination, shorter primary roots, and exacerbated growth suppression during water deprivation. Taken together, these findings highlight a novel miRNA-mediated regulatory network in peanut drought adaptation, centered on copper-associated oxidative stress management. This study provides new insights into miRNA-based regulation in polyploid crops and offers potential molecular targets for breeding climate-resilient peanut varieties, especially in arid regions where yield stability is crucial. Full article
Show Figures

Figure 1

22 pages, 3139 KB  
Article
A Phylogenetic Perspective on the Evolutionary Patterns of the Animal Interleukin-10 Signaling System
by Liu Tang, Zeyu Zhou, Weibin Wang, Dawei Li, Tingting Hao and Yue Chen
Genes 2025, 16(11), 1243; https://doi.org/10.3390/genes16111243 - 22 Oct 2025
Viewed by 161
Abstract
Background: The interleukin-10 (IL-10) signaling system, comprising ligands (IL-10s) and receptors (IL-10Rs), plays critical roles in immune regulation, inflammation resolution, and disease pathogenesis. “IL-10 signaling system” here refers to the immunomodulatory signaling system composed of ligands (IL-10s) and receptors (IL-10Rs), which belong to [...] Read more.
Background: The interleukin-10 (IL-10) signaling system, comprising ligands (IL-10s) and receptors (IL-10Rs), plays critical roles in immune regulation, inflammation resolution, and disease pathogenesis. “IL-10 signaling system” here refers to the immunomodulatory signaling system composed of ligands (IL-10s) and receptors (IL-10Rs), which belong to different Protein families in evolution, but achieve functional synergy through the conserved JAK-STAT pathway. Understanding their evolutionary and functional dynamics is essential for elucidating immune mechanisms and therapeutic targeting. Methods: Through phylogenetic reconstruction, homology analysis, and sequence alignment across >400 animal species, we traced the evolutionary trajectory and structural–functional diversification of IL-10s and IL-10Rs. Results and Conclusions: IL-10 signaling components emerged in early vertebrates, with IL-10Rs originating in cartilaginous fishes (~450 Mya) and IL-10s diversifying in bony fishes (~400 Mya). Functional divergence yielded immunosuppressive (IL-10), barrier-protective (IL-20 subfamily), and antiviral (type III IFN) subgroups. Structurally, conserved motifs (e.g., IL-10R1 GYXXQ, IL-22 N54-glycosylation) underpin receptor–ligand binding and JAK/STAT signaling. Evolutionarily invariant residues suggest candidate therapeutic epitopes. This study provides an evolutionary framework highlighting functional conservation and species-specific adaptation within IL-10 signaling, with implications for immunotherapy and animal breeding. Full article
(This article belongs to the Section Animal Genetics and Genomics)
Show Figures

Figure 1

36 pages, 3191 KB  
Review
The Interplay Between lncRNAs–microRNAs Network Dysregulation and Cellular Hallmarks of Thyroid Cancer
by Maryam Hejazi, Ramin Heshmat, Gita Shafiee, Bagher Larijani, Amir Ali Mokhtarzadeh, Vida Ebrahimi and Seyed Mohammad Tavangar
Cancers 2025, 17(20), 3373; https://doi.org/10.3390/cancers17203373 - 18 Oct 2025
Viewed by 196
Abstract
Background/Objectives: Thyroid cancer (TC) is the most common type of endocrine neoplasm and is increasing in incidence, particularly papillary thyroid carcinoma (PTC). Early-stage disease has a favorable prognosis; however, advanced forms, such as anaplastic thyroid carcinoma, complicate treatment. Long non-coding RNAs (lncRNAs), [...] Read more.
Background/Objectives: Thyroid cancer (TC) is the most common type of endocrine neoplasm and is increasing in incidence, particularly papillary thyroid carcinoma (PTC). Early-stage disease has a favorable prognosis; however, advanced forms, such as anaplastic thyroid carcinoma, complicate treatment. Long non-coding RNAs (lncRNAs), longer than 200 nucleotides and non-coding, together with microRNAs, have emerged as major regulators of TC pathogenesis. This review summarizes data on how dysregulated lncRNAs influence the hallmarks of cancer in thyroid malignancies. Methods: We reviewed the literature on the role of lncRNAs and microRNAs in TC, focusing on their functions as competing endogenous RNAs (ceRNAs), regulators of PI3K/AKT and Wnt/β-catenin pathways, and controllers of epigenetic alterations. Results: Dysregulated lncRNAs contribute to hallmarks including sustained growth, evading suppressors, resisting death, replicative immortality, angiogenesis, invasion, metabolic reprogramming, immune evasion, genomic instability, and tumor-promoting inflammation. ceRNA mechanisms amplify immune evasion by regulating checkpoint proteins and cytokines, altering immune cell activity. Altered lncRNA profiles correlate with aggressiveness, metastasis, and prognosis. Notable lncRNAs, such as H19, MALAT1, and DOCK9-AS2, dysregulate oncogenic pathways and represent potential biomarkers. Conclusions: Advances in therapeutics suggest inhibiting oncogenic lncRNAs or restoring tumor-suppressive lncRNAs via RNA interference, antisense oligonucleotides, or CRISPR/Cas9 editing. New technologies, including single-cell RNA sequencing and spatial transcriptomics, will improve understanding of heterogeneous lncRNA–microRNA networks in TC and support precision medicine. LncRNAs signify both molecular drivers and clinical targets for thyroid cancer. Full article
(This article belongs to the Special Issue MicroRNA and Cancer Immunology)
Show Figures

Graphical abstract

23 pages, 27389 KB  
Review
Determinants of Chain Selection and Staggering in Heterotrimeric Collagens: A Comprehensive Review of the Structural Data
by Luigi Vitagliano, Nunzianna Doti and Nicole Balasco
Int. J. Mol. Sci. 2025, 26(20), 10134; https://doi.org/10.3390/ijms262010134 - 18 Oct 2025
Viewed by 138
Abstract
Collagen is a family of large, fibrous biomacromolecules common in animals, distinguished by unique molecular, structural, and functional properties. Despite the relatively low complexity of their sequences and the repetitive conformation of the triple helix, which is the defining feature of this family, [...] Read more.
Collagen is a family of large, fibrous biomacromolecules common in animals, distinguished by unique molecular, structural, and functional properties. Despite the relatively low complexity of their sequences and the repetitive conformation of the triple helix, which is the defining feature of this family, unraveling sequence–stability and structure–function relationships in this group of proteins remains a challenging task. Considering the importance of the structural aspects in collagen chain recognition and selection, we reviewed our current knowledge of the heterotrimeric structures of non-collagenous (NC) regions that lack the triple helix sequence motif, Gly-X-Y, and are crucial for the correct folding of the functional states of these proteins. This study was conducted by simultaneously surveying the current literature, mining the structural database, and making predictions of the three-dimensional structure of these domains using highly reliable approaches based on machine learning techniques, such as AlphaFold. The combination of experimental structural data and predictive analyses offers some interesting clues about the structural features of heterotrimers formed by collagen NC regions. Structural studies carried out in the last decade show that for fibrillar collagens (types I, V, XI, and mixed V/XI), key factors include the formation of specific disulfide bridges and electrostatic interaction patterns. In the subgroup of collagens whose heterotrimers create supramolecular networks (types IV and VIII), available structural information provides a solid ground for the definition of the basis of the molecular and supramolecular organization. Very recent AlphaFold predictions and structural analyses of type VI collagen offer strong evidence of the specific domains in the NC region of the protein that are involved in chain selection and their staggering. Insightful crystallographic studies have also revealed some fundamental elements of the chain selection process in type IX collagen. Collectively, the data reported here indicate that, although some aspects (particularly the quantification of the relative contribution of the NC and triple helix regions to correct collagen folding) are yet to be fully understood, the available structural information provides a solid foundation for future studies aimed at precisely defining sequence–structure–function relationships in collagens. Full article
(This article belongs to the Section Macromolecules)
Show Figures

Figure 1

17 pages, 2333 KB  
Article
Overexpression of the Lipid Transfer Protein Gene SpLTP1 from Desert Pioneer Plant Stipagrostis pennata Enhances the Drought Tolerance in Arabidopsis
by Jingru Wang, Jiahuan Niu, Ming Hu, Mingsu Chen, Xiaoying Li, Zhangqi Song, Shan Yin, Faren Zhu, Jiao Jiao, Rui Tang, Fei Wang, Rong Li and Hongbin Li
Plants 2025, 14(20), 3198; https://doi.org/10.3390/plants14203198 - 18 Oct 2025
Viewed by 221
Abstract
Lipid transfer proteins (LTPs) play crucial regulatory roles in plant growth, development, and abiotic stress responses. Stipagrostis pennata is a species of grass widely distributed in arid and semi-arid regions, particularly adapted to desert and steppe environments. Under extreme drought conditions, it exhibits [...] Read more.
Lipid transfer proteins (LTPs) play crucial regulatory roles in plant growth, development, and abiotic stress responses. Stipagrostis pennata is a species of grass widely distributed in arid and semi-arid regions, particularly adapted to desert and steppe environments. Under extreme drought conditions, it exhibits a variety of physiological and morphological adaptation mechanisms, making it an important species for studying plant drought tolerance. Recently, LTPs have been found to exhibit upregulated expression under drought stress in plants such as wheat and tobacco, enhancing their drought tolerance. However, the functional role of LTPs in S. pennata remains unexplored. In this study, the SpLTP1 gene was isolated from S. pennata via molecular cloning, encoding a 116-amino acid protein. Phylogenetic analysis revealed that this protein contains a highly conserved nsLTP1 (cd01960) domain and has high sequence similarity with LTPs of Setaria viridis, Setaria italica, Musa acuminata and Phragmites australis. qRT-PCR revealed that SpLTP1 was highly expressed and dynamically regulated under drought, suggesting its potential role in root rhizosheath formation and drought tolerance. To investigate SpLTP1 function, SpLTP1-overexpressing (SpLTP1-OE) and complementation (SpLTP1-atltp) Arabidopsis lines were generated using the floral dip method, in comparison with the existing wild-type (WT) and the LTP-deficient mutant (atltp). Drought stress phenotyping and physiological assays indicated that SpLTP1 likely enhances drought tolerance by elevating antioxidant enzyme activities and osmolyte accumulation. Comparative transcriptome analysis of SpLTP1-OE and WT plants further suggested that SpLTP1 modulates critical pathways, including phenylpropanoid biosynthesis, zeatin biosynthesis, and plant hormone signal transduction, thereby influencing plant growth and stress adaptation. These findings not only provide novel insights into the molecular mechanisms by which SpLTP1 regulates rhizosheath development in S. pennata but also establish a foundation for deciphering its role in extreme drought adaptation. Full article
Show Figures

Figure 1

36 pages, 3640 KB  
Article
Bioinformatic Identification of CRISPR–Cas Systems in Leptospira Genus: An Update on Their Distribution Across 77 Species
by Ronald Guillermo Peláez Sánchez, Juanita González Restrepo, Santiago Pineda, Alexandra Milena Cuartas-López, Juliana María Martínez Garro, Marco Torres-Castro, Rodrigo Urrego, Luis Ernesto López-Rojas, Jorge Emilio Salazar Florez and Fernando P. Monroy
Pathogens 2025, 14(10), 1044; https://doi.org/10.3390/pathogens14101044 - 16 Oct 2025
Viewed by 361
Abstract
Leptospirosis is a globally distributed zoonotic disease caused by pathogenic bacteria of the Leptospira genus. Genome editing in Leptospira has been difficult to perform. Currently, the functionality of the CRISPR-Cas system has been demonstrated in species such as Leptospira interrogans. However, the [...] Read more.
Leptospirosis is a globally distributed zoonotic disease caused by pathogenic bacteria of the Leptospira genus. Genome editing in Leptospira has been difficult to perform. Currently, the functionality of the CRISPR-Cas system has been demonstrated in species such as Leptospira interrogans. However, the different CRISPR-Cas systems present in most of the 77 species are unknown. Therefore, the objective of this study was to identify these arrays across the genomes of all described Leptospira species using bioinformatics tools. Methods: a bioinformatics workflow was followed: genomes were downloaded from the NCBI database; Cas protein detection was carried out using the CRISPR-CasFinder and RAST web servers; functional analyses of Cas proteins were performed with InterProScan, ProtParam, Swiss Model, Alphafold3, Swiss PDB Viewer, and Pymol; conservation pattern detection was conducted using MEGA12, and Seqlogos; spacer identification was carried out with the Actinobacteriophages database and BLAST version 1.4.0; and bacteriophage detection was performed using PHASTER, and PHASTEST. Results: Cas proteins were detected in 36 out of the 77 species of the Leptospira species, including Cas1 to Cas9 and Cas12. These proteins were classified into Class 1 and Class 2 systems, corresponding to types I, II, and V. Direct repeats and spacers were detected in 19 species, with the direct repeats exhibiting two conserved nucleotide motifs. Analysis of spacer sequences revealed 323 distinct bacteriophages. Additionally, three intact bacteriophages were detected in the genomes of four Leptospira species. Notably, two saprophytic species have complete CRISPR-Cas systems. Conclusions: The presence of Cas proteins, direct repeats, and spacer sequences with homology to bacteriophage genomes provides evidence for a functional CRISPR-Cas system in at least 19 species. Full article
Show Figures

Figure 1

14 pages, 8092 KB  
Article
Determining the Biological Features of Aggressive Meningioma Growth with Transcriptomic Profiling
by Szymon Baluszek, Paulina Kober, Izabella Myśliwy, Artur Oziębło, Tomasz Mandat, Mateusz Piotr Jeżewski and Mateusz Bujko
Cancers 2025, 17(20), 3324; https://doi.org/10.3390/cancers17203324 - 15 Oct 2025
Viewed by 274
Abstract
Background: Meningiomas are common intracranial tumors in adults. Most are benign WHO grade I (GI) tumors, while approximately 20% are diagnosed as more aggressive WHO grade II (GII) and grade III (GIII) meningiomas. The study aimed to identify genes with tumor grade-related [...] Read more.
Background: Meningiomas are common intracranial tumors in adults. Most are benign WHO grade I (GI) tumors, while approximately 20% are diagnosed as more aggressive WHO grade II (GII) and grade III (GIII) meningiomas. The study aimed to identify genes with tumor grade-related expression and to assess their functional relevance. Methods: RNA sequencing (RNA-seq) was performed to analyze transcriptomes of benign meningothelial (n = 19) and fibrous (n = 11), atypical (n = 18) and anaplastic (n = 12) meningiomas. The data were analyzed for differential genes expression and Gene Set Enrichment Analysis (GSEA). A deposited scRNA-seq dataset was used to define meningioma cellular composition and cell type-specific gene expression enabling deconvolution of RNA-seq data. Results: Unsupervised analysis revealed three tumor clusters corresponding to the histological subtypes of meningothelial (GI), fibrous (GI) and atypical/anaplastic (GII/GIII) meningiomas. Differential analysis identified 5518 protein-coding genes with grade-related changes in expression. GSEA showed that high-grade meningiomas were enriched for processes of cell proliferation, ribosome biogenesis, and metabolism, whereas benign tumors were enriched for cell morphogenesis, transmembrane ion transport, and immune regulation. PGK1 was the most significantly grade-related gene and increased expression of phosphoglycerate kinase 1 in GII and GIII tumors was confirmed by immunohistochemistry. Deconvolution of RNA-seq data revealed grade-related changes in the tumor microenvironment, notably a progressive decrease in border-associated macrophages from WHO GI to GIII tumors. Conclusions: In our study, we characterized key genes and processes dysregulated in high-grade meningiomas, including less understood mechanisms such as metabolic reprogramming, disrupted ion transport, altered immune regulation, and differences in the tumor microenvironment between benign and aggressive tumors. Full article
(This article belongs to the Special Issue Meningioma Recurrences: Risk Factors and Management)
Show Figures

Figure 1

10 pages, 1892 KB  
Article
The Complete Chloroplast Genome of Camellia tianeensis (Camellia L.) and Phylogenetic Relationships with Other Plants of the Genus Camellia
by Juyan Chen, He Li and Lunxiu Deng
Genes 2025, 16(10), 1217; https://doi.org/10.3390/genes16101217 - 15 Oct 2025
Viewed by 270
Abstract
Background/Objectives: Species within section Chrysantha represent the only camellias known to produce golden-yellow petals. The primary objectives of this study were to characterize the chloroplast genome structure of Camellia tianeensis and to elucidate its phylogenetic position with sect. Chrysantha. Methods: The complete [...] Read more.
Background/Objectives: Species within section Chrysantha represent the only camellias known to produce golden-yellow petals. The primary objectives of this study were to characterize the chloroplast genome structure of Camellia tianeensis and to elucidate its phylogenetic position with sect. Chrysantha. Methods: The complete chloroplast genome of C. tianeensis was sequenced, assembled, and annotated. Phylogenetic inference was conducted using maximum likelihood and Bayesian methods based on complete chloroplast genomic sequences. Results: The chloroplast genome of C. tianeensis is 156,865 bp in length and exhibits a typical quadripartite structure consisting of a large single-copy (LSC) region (86,579 bp), a small single-copy (SSC) region (18,236 bp), and two inverted repeat (IR) regions (26,025 bp each). The genome encodes 164 genes, including 111 protein-coding genes, 45 tRNAs, and 8 rRNA genes. The overall GC content was 37.32%, with regional values of 35.33% (LSC), 30.59% (SSC), and 42.99% (IRs). Sixty-nine simple sequence repeats (SSRs) were identified, predominantly mononucleotide repeats, Thirty-eight dispersed repeats were categorized into three types (forward, reverse, and palindromic), with no complement repeats detected. Phylogenetic analysis strongly supported that C. tianeensis is a member within sect. Chrysantha. Conclusions: C. tianeensis is phylogenetically closely related to C. huana, forming a well-supported clade. This study enhances the molecular research available for sect. Chrysantha and provides a genomic foundation for future phylogenetic and taxonomic studies in this group. Full article
(This article belongs to the Section Plant Genetics and Genomics)
Show Figures

Figure 1

18 pages, 7685 KB  
Article
Complete Chloroplast Genome of Hygrophila polysperma (Acanthaceae): Insights into Its Genetic Features and Phylogenetic Relationships
by Li-Xuan Chin, Qiurui Huang, Qinglang Fan, Haibo Tan, Yuping Li, Caixia Peng, Yunfei Deng and Yongqing Li
Horticulturae 2025, 11(10), 1240; https://doi.org/10.3390/horticulturae11101240 - 14 Oct 2025
Viewed by 516
Abstract
Hygrophila polysperma is a type of amphibious plant that originates from Acanthaceae. Here, we report its first complete chloroplast (cp) genome. The complete cp genome is 146,675 bp in length with 38.3% of GC content. There are 130 genes including 86 protein coding [...] Read more.
Hygrophila polysperma is a type of amphibious plant that originates from Acanthaceae. Here, we report its first complete chloroplast (cp) genome. The complete cp genome is 146,675 bp in length with 38.3% of GC content. There are 130 genes including 86 protein coding genes, 36 tRNA genes, and 8 rRNA genes in this genome. Simple short sequence (SSR) analysis found 30 SSRs, 24 of which are located in a large single-copy region. Nucleotide diversity identified six most divergent sequences (trns-GCU, psaA-pafI, psaI-pafII, ycf2, rpl32, and ycf1) among 3 close-related species, H. polysperma, H. ringens, and Asteracantha longifolia. A phylogenetic tree among H. polysperma and another 30 related species was constructed based on the common coding sequence of the cp genome and showed that H. polysperma is most closely related to H. ringens (both belong to subtribe Hygrophilinae) and, together, they form a clade that is sister to A. longifolia. This study provides a basis for systemic and evolution studies as well as the development of molecular markers for species identification and genetic breeding. Full article
(This article belongs to the Special Issue Horticultural Plant Genomics and Quantitative Genetics)
Show Figures

Figure 1

19 pages, 3139 KB  
Article
Genome-Wide Identification and Expression Analysis of the SRS Gene Family in Hylocereus undatus
by Fanjin Peng, Lirong Zhou, Shuzhang Liu, Renzhi Huang, Guangzhao Xu and Zhuanying Yang
Plants 2025, 14(20), 3139; https://doi.org/10.3390/plants14203139 - 11 Oct 2025
Viewed by 270
Abstract
SHORT INTERNODE (SHI)-Related Sequence (SRS) transcription factors play crucial roles in plant growth, development, and stress responses and have been extensively studied in various plant species. However, the molecular functions and regulatory mechanisms of SRS genes in the economically important tropical fruit crop [...] Read more.
SHORT INTERNODE (SHI)-Related Sequence (SRS) transcription factors play crucial roles in plant growth, development, and stress responses and have been extensively studied in various plant species. However, the molecular functions and regulatory mechanisms of SRS genes in the economically important tropical fruit crop pitaya (Hylocereus undatus) remain poorly understood. This study identified 9 HuSRS genes in pitaya via bioinformatics analysis, with subcellular localization predicting nuclear distributions for all. Gene structure analysis showed 1–4 exons, and conserved motifs (RING-type zinc finger and IXGH domains) were shared across subclasses. Phylogenetic analysis classified the HuSRS genes into three subfamilies. Subfamily I (HuSRS1HuSRS4) is closely related to poplar and tomato homologs and subfamily III (HuSRS6HuSRS8) contains a recently duplicated paralogous pair (HuSRS7/HuSRS8) and shows affinity to rice SRS genes. Protein structure prediction revealed dominance of random coils, α-helices, and extended strands, with spatial similarity correlating to subfamily classification. Interaction networks showed HuSRS1, HuSRS2, HuSRS7 and HuSRS8 interact with functional proteins in transcription and hormone signaling. Promoter analysis identified abundant light/hormone/stress-responsive elements, with HuSRS5 harboring the most motifs. Transcriptome and qPCR analyses revealed spatiotemporal expression patterns: HuSRS4, HuSRS5, and HuSRS7 exhibited significantly higher expression levels in callus (WG), which may be associated with dedifferentiation capacity. In seedlings, HuSRS9 exhibited extremely high transcriptional accumulation in stem segments, while HuSRS1, HuSRS5, HuSRS7 and HuSRS8 were highly active in cotyledons. This study systematically analyzed the characteristics of the SRS gene family in pitaya, revealing its evolutionary conservation and spatio-temporal expression differences. The research results have laid a foundation for in-depth exploration of the function of the SRS gene in the tissue culture and molecular breeding of pitaya. Full article
(This article belongs to the Section Plant Genetics, Genomics and Biotechnology)
Show Figures

Figure 1

24 pages, 2986 KB  
Article
Transcriptional Profiling Defines Unique Subtypes of Transit Amplifying Neural Progenitors Within the Neonatal Mouse Subventricular Zone
by Rebecca Zaritsky, Ekta Kumari, Fernando Janczur Velloso, Alexander Lemenze, Seema Husain and Steven W. Levison
Biomolecules 2025, 15(10), 1438; https://doi.org/10.3390/biom15101438 - 11 Oct 2025
Viewed by 211
Abstract
While significant progress has been made in understanding the heterogeneity of Neural Stem Cells (NSCs), our understanding of similar heterogeneity among the more abundant transit amplifying progenitors is lagging. Our work on the neural progenitors (NPs) of the neonatal subventricular zone (SVZ) began [...] Read more.
While significant progress has been made in understanding the heterogeneity of Neural Stem Cells (NSCs), our understanding of similar heterogeneity among the more abundant transit amplifying progenitors is lagging. Our work on the neural progenitors (NPs) of the neonatal subventricular zone (SVZ) began over a decade ago, when we used antibodies to the four antigens, CD133, LeX, CD140a, and NG2 to perform Fluorescence-activated cell sorting to classify subsets of the neonatal mouse SVZ as either multi-potential (MP1, MP2, MP3, MP4 and PFMPs), glial-restricted (GRP1, GRP2, and GRP3), or neuron-astrocyte restricted (BNAP). Using RNA sequencing, we have characterized the distinctive molecular fingerprints of four SVZ neural progenitor subtypes and compared their gene expression profiles to those of the NSCs. We performed bioinformatic analyses to provide insights into each NP type’s unique interactome and the transcription factors regulating their development. Overall, we identified 1581 genes upregulated in at least one NP subset compared to the NSCs. Of these genes, 796 genes were upregulated in BNAP/GRP1 compared to NSCs; 653 in GRP2/MP3; 440 in GRP3; and 527 in PFMPs. One gene that emerged from our analysis that can be used to distinguish the NPs from the NSCs is Etv1, also known as Er81. Also notable is that the NSCs downregulated cilia formation genes as they differentiated to become multipotential progenitors. Among the NPs, both PFMP and GRP3 subtypes differentially expressed genes related to neuron and oligodendrocyte development, including Matn4, Lhfpl3 and Olig2. GRP3s uniquely expressed Etv5, a transcription factor known to promote glial cell fate specification, while PFMPs uniquely expressed Lhx6, a transcription factor that regulates interneuron specification. PFMPs also expressed transcripts for olfactory receptors. Unlike the other NPs, the GRP1 and GRP2 NPs upregulated expression of genes for proteins involved in immune function. The present work will serve as an important resource for investigators interested in further defining the transit amplifying progenitors of the mammalian SVZ. Full article
(This article belongs to the Special Issue Cellular and Molecular Biology of Neurodevelopment)
Show Figures

Figure 1

Back to TopTop