Overexpression of the Lipid Transfer Protein Gene SpLTP1 from Desert Pioneer Plant Stipagrostis pennata Enhances the Drought Tolerance in Arabidopsis
Abstract
1. Introduction
2. Results
2.1. Phylogenetic Analysis of SpLTP1 Gene Sequences Among Related Species
2.2. Tissue-Specific Expression, Drought Response, and Subcellular Localization of SpLTP1
2.3. Involvement of SpLTP1 in Plant Drought Stress Response
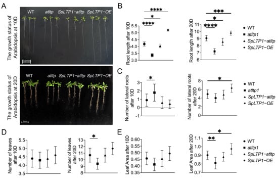
2.4. SpLTP1 Promotes Arabidopsis Growth Through Root Development
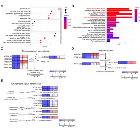
2.5. SpLTP1 Promotes Arabidopsis Development by Activating Phenylpropanoid Biosynthesis Pathways and Zeatin Biosynthesis Pathways
3. Discussion
4. Materials and Methods
4.1. Plant Materials
4.2. Instruments and Reagents
4.3. Construction of Overexpression Vector and Identification of Transgenic Plants
4.3.1. Treatment of S. pennata
4.3.2. RNA Extraction and cDNA Synthesis of S. pennata
4.3.3. Cloning of SpLTP1 Gene
4.3.4. Sequence Analysis of the Gene
4.3.5. Construction of Plant Expression Vector
4.3.6. Subcellular Localization
4.3.7. Gene Expression Analysis
4.4. Phenotypic Observation and Physiological Index Analysis in Arabidopsis
4.5. Transcriptome Analysis of SpLTP1-Related Pathways in Arabidopsis
5. Conclusions
Supplementary Materials
Author Contributions
Funding
Data Availability Statement
Conflicts of Interest
References
- Lisar, S.Y.S.; Motafakkerazad, R.; Hossain, M.M.; Rahman, I.M.M. Water stress in plants: Causes, effects and responses. In Advances in Plant Stress Biology; Chapter 3; Springer: Beijing, China, 2022. [Google Scholar]
- Perroni-Ventura, Y.; Montana, C.; García-Oliva, F. Relationship between soil nutrient availability and plant species richness in a tropical semi-arid environment. J. Veg. Sci. 2006, 17, 719–728. [Google Scholar] [CrossRef]
- Tian, Y.; Ma, X.; Li, Y.; Cheng, C.; Ge, F.; An, D. Exploring the structural changes in nitrogen–fixing microorganisms of rhizosheath during the growth of Stipagrostis pennata in the desert. Biosci. Rep. 2021, 41, BSR20201679. [Google Scholar] [CrossRef] [PubMed]
- Wang, J.; Wang, K. A review: The ecological function and forming mechanism of rhizosheath. Grassl. Turf 2009, 88–92. (In Chinese) [Google Scholar]
- Othman, A.A.; Amer, W.M.; Fayez, M.; Hegazi, N.A. Rhizosheath of sinai desert plants is a potential repository for associative diazotrophs. Microbiol. Res. 2004, 159, 285–293. [Google Scholar] [CrossRef]
- Zhu, L.; Wang, S.; Xia, J.; Zhu, H. Clonal Configuration and Ramet Population Characteristics of Stipagrostis pennata in Different Habitats. Arid. Zone Res. 2012, 29, 770–775. (In Chinese) [Google Scholar]
- Sun, B.; Yang, D.; Wang, F.; Li, R.; Li, H. Cloning and expression analysis of sugar transporter gene SpSWEET3 from the desert plant Stipagrostis pennata. J. Desert Res. 2023, 129–138. (In Chinese) [Google Scholar]
- North, G.B.; Nobel, P.S. Drought-induced changes in soil contact and hydraulic conductivity for roots of Opuntia ficus-indica with and without rhizosheath. Plant Soil 1997, 191, 249–258. [Google Scholar] [CrossRef]
- Basirat, M.; Mousavi, S.M.; Abbaszadeh, S.; Ebrahimi, M.; Zarebanadkouki, M. The rhizosheath: A potential root trait helping plants to tolerate drought stress. Plant Soil 2019, 445, 565–575. [Google Scholar] [CrossRef]
- Brown, L.K.; George, T.S.; Neugebauer, K.; White, P.J. The rhizosheath—A potential trait for future agricultural sustainability occurs in orders throughout the angiosperms. Plant Soil 2017, 418, 115–128. [Google Scholar] [CrossRef]
- Nambiar, E.K.S. Uptake of Zn65 from dry soil by plants. Plant Soil 1976, 44, 267–271. [Google Scholar] [CrossRef]
- Liu, T.Y.; Chen, M.X.; Zhang, Y.J.; Zhu, F.; Liu, Y.G.; Tian, Y.; Fernie, A.R.; Ye, N.; Zhang, J. Comparative metabolite profiling of two switchgrass ecotypes reveals differences in drought stress responses and rhizosheath weight. Planta 2019, 250, 1355–1369. [Google Scholar] [CrossRef]
- Iijima, M.; Higuchi, T.; Barlow, P.W. Contribution of root cap mucilage and presence of an intact root cap in maize to the reduction of soil mechanical impedance. Ann. Bot. 2004, 94, 473–477. [Google Scholar] [CrossRef]
- Watt, M.; McCully, M.E.; Canny, M.J. Formation and stabilization of rhizosheaths of Zea mays L. Plant Physiol. 1994, 106, 179–186. [Google Scholar] [CrossRef] [PubMed]
- Haling, R.E.; Richardson, A.E.; Culvenor, R.A.; Lambers, H.; Simpson, R.J. Root morphology, root-hair development and rhizosheath formation on perennial grass seedlings is influenced by soil acidity. Plant Soil 2010, 335, 457–468. [Google Scholar] [CrossRef]
- Haling, R.E.; Brown, L.K.; Bengough, A.G.; Valentine, T.A.; White, P.J.; Young, I.M.; George, T.S. Root hair length and rhizosheath mass depend on soil porosity, strength and water content in barley genotypes. Planta 2014, 239, 643–651. [Google Scholar] [CrossRef]
- Galloway, A.F.; Akhtar, J.; Marcus, S.E.; Fletcher, N.; Field, K.; Knox, P. Cereal root exudates contain highly structurally complex polysaccharides with soil-binding properties. Plant J. 2020, 103, 1666–1678. [Google Scholar] [CrossRef]
- Zhao, C.; Li, A.; Li, X.; Zhao, G.; Wang, X. Study of Plant Lipid Transfer Proteins. Shandong Agric. Sci. 2009, 13–17. (In Chinese) [Google Scholar]
- Zhu, J.K. Salt and drought stress signal transduction in plants. Annu. Rev. Plant Biol. 2002, 53, 247–273. [Google Scholar] [CrossRef] [PubMed]
- Chen, Y.; Ma, J.; Zhang, X.; Yang, Y.; Zhou, D.; Yu, Q.; Que, Y.; Xu, L.; Guo, J. Novel Non-specific Lipid Transfer Protein Gene from Sugarcane (NsLTPs), Obviously Responded to Abiotic Stresses and Signaling Molecules of SA and MeJA. Sugar Tech. 2016, 19, 17–25. [Google Scholar] [CrossRef]
- Chen, X.; Zhu, Y.; Ding, Y.; Pan, R.; Shen, W.; Yu, X.; Xiong, F. The relationship between characteristics of root morphology and grain filling in wheat under drought stress. PeerJ 2021, 9, e12015. [Google Scholar] [CrossRef]
- Yang, Y.; Li, P.; Liu, C.; Wang, P.; Cao, P.; Ye, X.; Li, Q. Systematic analysis of the non-specific lipid transfer protein gene family in Nicotiana tabacum reveal its potential roles in stress responses. Plant Physiol. Biochem. 2022, 172, 33–47. [Google Scholar] [CrossRef]
- Jiang, L.; Yoshida, T.; Stiegert, S.; Jing, Y.; Alseekh, S.; Lenhard, M.; Pérez-Alfocea, F.; Fernie, A.R. Multi-omics approach reveals the contribution of KLU to leaf longevity and drought tolerance. Plant Physiol. 2021, 185, 352–368. [Google Scholar] [CrossRef]
- Testerink, C.; Munnik, T. Phosphatidic acid: A multifunctional stress signaling lipid in plants. Trends Plant Sci. 2005, 10, 368–375. [Google Scholar] [CrossRef] [PubMed]
- Guiderdoni, E.; Cordero, M.J.; Vignols, F.; Garcia-Garrido, J.M.; Delseny, M. Inducibility by pathogen attack and developmental regulation of the rice LTP1 gene. Plant Mol. Biol. 2002, 49, 683–699. [Google Scholar] [CrossRef] [PubMed]
- Boutrot, F.; Chantret, N.; Gautier, M.F.O. Genome-wide analysis of the rice and Arabidopsis non-specific lipid transfer protein (nsLTP) gene families and identification of wheat nsLTP genes by EST data mining. BMC Genom. 2008, 9, 86. [Google Scholar] [CrossRef]
- Liu, F.; Zhang, X.; Lu, C.; Zeng, X.; Li, Y.; Fu, D.; Wu, G. Non-specific lipid transfer proteins in plants: Presenting new advances and an integrated functional analysis. J. Exp. Bot. 2015, 66, 5663–5681. [Google Scholar] [CrossRef] [PubMed]
- Yeats, T.H.; Rose, J.K.C. The biochemistry and biology of extracellular plant lipid-transfer proteins (LTPs). Protein Sci. A Publ. Protein Soc. 2010, 17, 191–198. [Google Scholar] [CrossRef]
- Péret, B.; Larrieu, A.; Bennett, M.J. Lateral root emergence: A difficult birth. J. Exp. Bot. 2009, 60, 3637–3643. [Google Scholar] [CrossRef]
- Yeats, T.H.; Rose, J.K.C. The Formation and Function of Plant Cuticles. Plant Physiol. 2013, 163, 5–20. [Google Scholar] [CrossRef]
- Chaves, M.M.; Flexas, J.; Pinheiro, C. Photosynthesis under drought and salt stress: Regulation mechanisms from whole plant to cell. Ann. Bot. 2009, 103, 551–560. [Google Scholar] [CrossRef]
- Nacry, P.; Bouguyon, E.; Gojon, A. Nitrogen acquisition by roots: Physiological and developmental mechanisms ensuring plant adaptation to a fluctuating resource. Plant Soil 2013, 370, 1–29. [Google Scholar] [CrossRef]
- Bonawitz, N.D.; Chapple, C. The genetics of lignin biosynthesis: Connecting genotype to phenotype. Annu. Rev. Genet. 2010, 44, 337–363. [Google Scholar] [CrossRef]
- Wong, L.H.; Gatta, A.T.; Levine, T.P. Lipid transfer proteins: The lipid commute via shuttles, bridges and tubes. Nat. Rev. Mol. Cell Biol. 2019, 20, 85–101. [Google Scholar] [CrossRef]
- Zhang, M.; Kim, Y.; Zong, J.; Lin, H.; Dievart, A.; Li, H.; Zhang, D.; Liang, W. Genome-wide analysis of the barley non-specific lipid transfer protein gene family. Crop J. 2019, 7, 65–76. [Google Scholar] [CrossRef]
- Dello Ioio, R.; Nakamura, K.; Moubayidin, L.; Perilli, S.; Taniguchi, M.; Morita, M.T.; Aoyama, T.; Costantino, P.; Sabatini, S. A genetic framework for the control of cell division and differentiation in the root meristem. Science 2008, 322, 1380–1384. [Google Scholar] [CrossRef]
- Gupta, A.; Rico-Medina, A.; Caño-Delgado, A.I. The physiology of plant responses to drought. Science 2020, 368, 266–269. [Google Scholar] [CrossRef]
- Buhot, N.; Gomès, E.; Milat, M.-L.; Ponchet, M.; Marion, D.; Lequeu, J.; Delrot, S.; Coutois-Thévenot, P.; Blein, J.-P. Modulation of the biological activity of a tobacco LTP1 by lipid complexation. Mol. Biol. Cell 2004, 15, 5047–5052. [Google Scholar] [CrossRef] [PubMed]
- Tamura, K.; Stecher, G.; Kumar, S. MEGA11: Molecular Evolutionary Genetics Analysis version 11. Mol. Biol. Evol. 2021, 38, 3022–3027. [Google Scholar] [CrossRef] [PubMed]
- Bailey, T.L.; Johnson, J.; Grant, C.E.; Noble, W.S. The MEME Suite. Nucleic Acids Res. 2015, 43, W39–W49. [Google Scholar] [CrossRef] [PubMed]
- Chen, C.; Wu, Y.; Li, J.; Wang, X.; Zeng, Z.; Xu, J.; Liu, Y.L.; Feng, J.; Chen, H.; He, Y.; et al. TBtools-II: A “one for all, all for one” bioinformatics platform for biological big-data mining. Mol. Plant 2023, 16, 1733–1742. [Google Scholar] [CrossRef]
- Jyothishwaran, G.; Kotresha, D.; Selvaraj, T.; Srideshikan, S.M.; Rajvanshi, P.K.; Jayabaskaran, C. A modified freeze-thaw method for efficient transformation of Agrobacterium tumefaciens. Curr. Sci. 2007, 93, 770–772. [Google Scholar]
- Li, R.; Cui, K.; Xie, Q.; Xie, S.; Chen, X.; Zhuo, L.; Cao, A.; Shen, H.; Jin, X.; Wang, F.; et al. Selection of the reference genes for quantitative gene expression by RT-qPCR in the desert plant Stipagrostis pennata. Sci. Rep. 2021, 11, 21711. [Google Scholar] [CrossRef]
- Livak, K.J.; Schmittgen, T.D. Analysis of relative gene expression data using real-time quantitative PCR and the 2−ΔΔCT method. Methods 2001, 25, 402–408. [Google Scholar] [CrossRef]
- Zhang, X.; Henriques, R.; Lin, S.S.; Niu, Q.W.; Chua, N.H. Agrobacterium-mediated transformation of Arabidopsis using the floral dip method. Nat. Protoc. 2006, 1, 641. [Google Scholar] [CrossRef] [PubMed]
- Hou, Y.; Li, X.; Long, R.; Yang, Q.; Kang, J.; Guo, C. Effect of overexpression of the alfalfa MsHB7 gene on drought tolerance of Arabidopsis. Acta Prataculturae Sin. 2021, 30, 170–179. (In Chinese) [Google Scholar]
- Motulsky, H.J. Analyzing Data with GraphPad Prism; GraphPad Software Inc.: San Diego, CA, USA, 1999. [Google Scholar]
- Hu, T.; Chen, J.; Lin, X.; He, W.; Liang, H.; Wang, M.; Li, W.; Wu, Z.; Han, M.; Jin, X.; et al. Comparison of the DNBSEQ platform and Illumina HiSeq 2000 for bacterial genome assembly. Sci. Rep. 2024, 14, 1292. [Google Scholar] [CrossRef] [PubMed]
- Andrews, S. FastQC: A Quality Control Ttool for High-Throughput Sequence Data [OL]. Babraham Bioinformatics. FastQC (v0.11.5). 2010. Available online: http://www.bioinformatics.babraham.ac.uk/projects/fastqc (accessed on accessed on 12 March 2025).
- Kim, D.; Langmead, B.; Salzberg, S.L. HISAT: A fast spliced aligner with low memory requirements. Nat. Methods 2015, 12, 357–360. [Google Scholar] [CrossRef]
- Robinson, M.D.; McCarthy, D.J.; Smyth, G.K. edgeR: A Bioconductor package for differential expression analysis of digital gene expression data. Bioinformatics 2010, 26, 139–140. [Google Scholar] [CrossRef]





| Peimer | Primer Sequence (From 5′ to 3′) | Primer Function |
|---|---|---|
| SpLTP1-F | ATGGCTTTGAACAAGCAGGCGG | Gene cloning |
| SpLTP1-R | GTGGATCTTGTTGCAGTCGGTGG | |
| SpLTP1-kb-F | GAGAGGACAGGGTACATGGCTTTGAACAAGCAGGCGG | Vector construction |
| SpLTP1-kb-R | GTGTCGACTCTAGAGGTGGATCTTGTTGCAGTCGGTG | |
| q-SpLTP1-F | CTTTGAACAAGCAGGCGGTG | Gene expression analysis |
| q-SpLTP1-R | CTGTTGAGGTTGCGCACG | |
| q-GAPDH-F | AGTCCGTCGCCATCGTCA | The reference gene |
| q-GAPDH-R | CGTGCCCATGCCTTCTGT |
Disclaimer/Publisher’s Note: The statements, opinions and data contained in all publications are solely those of the individual author(s) and contributor(s) and not of MDPI and/or the editor(s). MDPI and/or the editor(s) disclaim responsibility for any injury to people or property resulting from any ideas, methods, instructions or products referred to in the content. |
© 2025 by the authors. Licensee MDPI, Basel, Switzerland. This article is an open access article distributed under the terms and conditions of the Creative Commons Attribution (CC BY) license (https://creativecommons.org/licenses/by/4.0/).
Share and Cite
Wang, J.; Niu, J.; Hu, M.; Chen, M.; Li, X.; Song, Z.; Yin, S.; Zhu, F.; Jiao, J.; Tang, R.; et al. Overexpression of the Lipid Transfer Protein Gene SpLTP1 from Desert Pioneer Plant Stipagrostis pennata Enhances the Drought Tolerance in Arabidopsis. Plants 2025, 14, 3198. https://doi.org/10.3390/plants14203198
Wang J, Niu J, Hu M, Chen M, Li X, Song Z, Yin S, Zhu F, Jiao J, Tang R, et al. Overexpression of the Lipid Transfer Protein Gene SpLTP1 from Desert Pioneer Plant Stipagrostis pennata Enhances the Drought Tolerance in Arabidopsis. Plants. 2025; 14(20):3198. https://doi.org/10.3390/plants14203198
Chicago/Turabian StyleWang, Jingru, Jiahuan Niu, Ming Hu, Mingsu Chen, Xiaoying Li, Zhangqi Song, Shan Yin, Faren Zhu, Jiao Jiao, Rui Tang, and et al. 2025. "Overexpression of the Lipid Transfer Protein Gene SpLTP1 from Desert Pioneer Plant Stipagrostis pennata Enhances the Drought Tolerance in Arabidopsis" Plants 14, no. 20: 3198. https://doi.org/10.3390/plants14203198
APA StyleWang, J., Niu, J., Hu, M., Chen, M., Li, X., Song, Z., Yin, S., Zhu, F., Jiao, J., Tang, R., Wang, F., Li, R., & Li, H. (2025). Overexpression of the Lipid Transfer Protein Gene SpLTP1 from Desert Pioneer Plant Stipagrostis pennata Enhances the Drought Tolerance in Arabidopsis. Plants, 14(20), 3198. https://doi.org/10.3390/plants14203198

