Sign in to use this feature.

Years

Between: -

Subjects

remove_circle_outline
remove_circle_outline
remove_circle_outline
remove_circle_outline
remove_circle_outline
remove_circle_outline
remove_circle_outline
remove_circle_outline
remove_circle_outline

Journals

remove_circle_outline
remove_circle_outline
remove_circle_outline
remove_circle_outline
remove_circle_outline
remove_circle_outline
remove_circle_outline
remove_circle_outline
remove_circle_outline
remove_circle_outline
remove_circle_outline
remove_circle_outline
remove_circle_outline
remove_circle_outline
remove_circle_outline
remove_circle_outline

Article Types

Countries / Regions

remove_circle_outline
remove_circle_outline
remove_circle_outline
remove_circle_outline
remove_circle_outline

Search Results (814)

Search Parameters:
Keywords = previous malignancy

Order results
Result details
Results per page
Select all
Export citation of selected articles as:
13 pages, 1851 KB  
Article
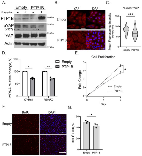
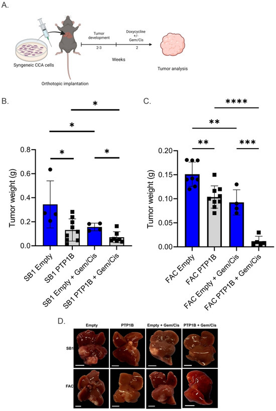
The Protein Tyrosine Phosphatase 1B Modulates the Activation of Yes-Associated Protein and Sensitizes to Cytotoxic Chemotherapy in Preclinical Models of Cholangiocarcinoma
by Ryan D. Watkins, Jennifer L. Tomlinson, EeeLN H. Buckarma, Hendrien Kuipers, Danielle M. Carlson, Nathan W. Werneburg, Daniel R. O’Brien, Chen Wang and Rory L. Smoot
Cells 2025, 14(19), 1560; https://doi.org/10.3390/cells14191560 - 8 Oct 2025
Abstract
Lacking effective therapeutics, cholangiocarcinoma (CCA) remains a deadly malignancy of the biliary tract. The Hippo pathway effector protein Yes-associated protein (YAP) is implicated in CCA pathogenesis and chemotherapeutic resistance; however, the oncogenic mechanisms underlying YAP regulation remain incompletely understood. An enhanced understanding of [...] Read more.
Lacking effective therapeutics, cholangiocarcinoma (CCA) remains a deadly malignancy of the biliary tract. The Hippo pathway effector protein Yes-associated protein (YAP) is implicated in CCA pathogenesis and chemotherapeutic resistance; however, the oncogenic mechanisms underlying YAP regulation remain incompletely understood. An enhanced understanding of YAP and its role in CCA may uncover novel therapeutic targets and better define resistance pathways. Human CCA cells and murine syngeneic CCA models were utilized to explore the molecular relationship of YAP and protein tyrosine phosphatase 1B (PTP1B). Previous work in CCA has demonstrated that YAP interacts with multiple protein tyrosine phosphatases, including SHP2 and PTP1B. We observed that PTP1B pharmacologic inhibition was associated with increased cell proliferation and YAP target gene expression, while genetically enforced overexpression of PTP1B was associated with a decrease in YAP activation. Treatment of CCA cells in vitro and syngeneic, orthotopically implanted CCA murine tumors in vivo with standard cytotoxic chemotherapy, gemcitabine/cisplatin, had enhanced efficacy in the setting of PTP1B overexpression. These findings demonstrate that pYAPY357 can be modulated through protein tyrosine 1B phosphatase activity, and reducing pYAPY357 through enhanced phosphatase levels can sensitize CCA to chemotherapy. Full article
(This article belongs to the Section Cell Signaling)
Show Figures

Figure 1

24 pages, 8968 KB  
Article
Oncogenic Role of SAMD4B in Breast Cancer Progression by Activating Wnt/β-Catenin Pathway
by Jia-Hui Li, Xin-Ya Wang, Huan-Xi Song, Xiao-Fei Nie and Li-Na Zhang
Biomolecules 2025, 15(10), 1423; https://doi.org/10.3390/biom15101423 - 7 Oct 2025
Viewed by 205
Abstract
The Sterile alpha motif domain-containing protein 4 (SAMD4) family consists of two evolutionarily conserved and highly homologous RNA-binding proteins, SAMD4A and SAMD4B. Previous studies have established SAMD4A as a tumor suppressor that is downregulated in breast cancer, while the function of SAMD4B in [...] Read more.
The Sterile alpha motif domain-containing protein 4 (SAMD4) family consists of two evolutionarily conserved and highly homologous RNA-binding proteins, SAMD4A and SAMD4B. Previous studies have established SAMD4A as a tumor suppressor that is downregulated in breast cancer, while the function of SAMD4B in tumorigenesis remains poorly defined. In this study, we observed that SAMD4B expression is upregulated in breast cancer. Functional assays demonstrated that SAMD4B facilitated breast cancer cell proliferation, migration, and invasion by inducing epithelial–mesenchymal transition (EMT). Furthermore, SAMD4B accelerated G1-to-S phase cell cycle progression by modulating p53 expression, collectively supporting an oncogenic function of SAMD4B in breast cancer. Mechanistically, we found that SAMD4B enhanced TCF/LEF transcriptional activity and upregulated the expression of β-catenin, Cyclin D1, c-Myc, and Axin2. Further investigations confirmed that SAMD4B activated the Wnt/β-catenin pathway by stabilizing β-catenin mRNA and increasing β-catenin protein expression level. Importantly, treatment with XAV-939, a specific Wnt/β-catenin pathway inhibitor, abrogated the pro-oncogenic effects of SAMD4B overexpression, including Wnt/β-catenin pathway activation, enhanced proliferation, and increased metastatic capacity. These results confirm that SAMD4B promotes the malignant phenotypes of breast cancer cells in a manner dependent on the Wnt/β-catenin pathway. In summary, our findings clarify that SAMD4B exerts an oncogenic role in breast cancer progression by activating the Wnt/β-catenin pathway. These data identify SAMD4B as a potential therapeutic target in breast cancer, although further in vivo investigations are required to validate its clinical relevance. Full article
(This article belongs to the Section Molecular Biomarkers)
Show Figures

Figure 1

13 pages, 2684 KB  
Article
MicroRNA-379 Modulates Prostate-Specific Antigen Expression Through Targeting the Androgen Receptor in Prostate Cancer
by James R. Cassidy, Margareta Persson, Gjendine Voss, Kira Rosenkilde Underbjerg, Tina Catela Ivkovic, Anders Bjartell, Anders Edsjö, Hans Lilja and Yvonne Ceder
Cancers 2025, 17(19), 3245; https://doi.org/10.3390/cancers17193245 - 7 Oct 2025
Viewed by 176
Abstract
Background: MicroRNA-379 (miR-379) has been reported to play a tumour-suppressing role in several cancer types. Our previous work demonstrated that miR-379 overexpression attenuates the metastatic spread of prostate cancer (PCa) both in vitro and in vivo. However, the underlying mechanisms remain poorly understood. [...] Read more.
Background: MicroRNA-379 (miR-379) has been reported to play a tumour-suppressing role in several cancer types. Our previous work demonstrated that miR-379 overexpression attenuates the metastatic spread of prostate cancer (PCa) both in vitro and in vivo. However, the underlying mechanisms remain poorly understood. Methods: To elucidate the mechanisms by which miR-379 affects metastases, we performed a cytokine array to identify secreted proteins modulated by miR-379 dysregulation in a bone microenvironment model. We then assessed the levels of the key candidate, and performed functional studies, including reporter assays, of the transcriptional regulation. Results: Prostate-specific antigen (PSA)—the clinically widely used blood biomarker for PCa—emerged as the most significantly affected secreted protein. We observed that PSA secretion increased following miR-379 inhibition and decreased with miR-379 overexpression, with parallel changes in intracellular PSA levels. However, our data suggests that miR-379 does not directly regulate PSA expression. Instead, miR-379 appears to downregulate androgen receptor (AR) expression by targeting its 3′-untranslated region (3′-UTR), thereby indirectly reducing PSA transcription through diminished AR-mediated promoter activation. Supporting this indirect mechanism, analysis of clinical samples from prostate cancer patients revealed an inverse correlation between expression of miR-379 in prostatic tissue and serum PSA levels. Furthermore, reduced miR-379 expression was associated with increased levels of AR immunostaining in malignant tissues. Conclusions: Taken together, these findings suggest that miR-379 negatively regulates PSA secretion indirectly via suppression of AR, and that the interplay between miR-379, AR, and PSA may contribute to the metastatic progression of PCa to bone. Full article
Show Figures

Figure 1

25 pages, 5371 KB  
Article
Chronic Folliculitis Associated with Ovine gammaherpesvirus 2-Induced Infections in Dairy Cows from Southern Brazil
by Selwyn Arlington Headley, Flávia Helena Pereira Silva, Mariana da Silva Marques, Juliana Torres Tomazi Fritzen, Fernanda Pinto-Ferreira, Geovana Depieri Yoshitani, Ana Aparecida Correa Xavier, Pedro Paulo Benyunes Vieira and Amauri Alcindo Alfieri
Animals 2025, 15(19), 2883; https://doi.org/10.3390/ani15192883 - 1 Oct 2025
Viewed by 191
Abstract
Ovine gammaherpesvirus 2 (OvGHV2) is a Macavirus and the cause of sheep-associated malignant catarrhal fever (SA-MCF) in susceptible mammalian hosts worldwide. OvGHV2 may produce typical clinical manifestations of SA-MCF or subclinical infections. Additionally, OvGHV2 is associated with cutaneous lesions in ruminants, with few [...] Read more.
Ovine gammaherpesvirus 2 (OvGHV2) is a Macavirus and the cause of sheep-associated malignant catarrhal fever (SA-MCF) in susceptible mammalian hosts worldwide. OvGHV2 may produce typical clinical manifestations of SA-MCF or subclinical infections. Additionally, OvGHV2 is associated with cutaneous lesions in ruminants, with few documented reports of this unusual manifestation worldwide. This paper presents the pathological, immunohistochemical (IHC), and molecular findings observed in outbreaks of OvGHV2-related skin infections in dairy cattle from Southern Brazil. Cutaneous scrapings (n = 35) and biopsies (n = 6) were obtained from dairy cows derived from three farms. All cows (n = 35) developed widespread, ulcerative to scaly and erythematous skin lesions, and had no contact with sheep or goats. The biopsies were evaluated for histopathological diagnosis and then used in IHC analyses designed to detect malignant catarrhal fever virus (MCFV) antigens and to evaluate the inflammatory response. All scrapings and biopsies were used in PCR assays to amplify OvGHV2. Additionally, all biopsies were used in PCR assays to detect bovine gammaherpesvirus 6 (BoGHV6), bovine alphaherpesvirus 1 (BoAHV1), and poxvirus. Histopathology revealed chronic folliculitis in all biopsies. IHC detected intralesional, intracytoplasmic MCFV antigens in most (83.3%; 5/6) of the cutaneous lesions with folliculitis. These skin lesions showed a strong T-cell response, macrophage clusters, and caspase-positive follicular keratinocytes. OvGHV2 DNA was detected in 66.7% (4/6) of the cutaneous biopsies that contained MCFV antigens and in 8.6% (3/35) of the cutaneous scrapings. The DNA of BoGHV6, BoAHV1, and Poxvirus was not amplified from any of the cutaneous biopsies. These findings demonstrated that OvGHV2 was associated with the cutaneous lesions in dairy cows at these farms and represent the first description of OvGHV2-related skin disease in ruminants from Brazil and the entire Latin America. A review of previous cases of skin lesions associated with infections by OvGHV2 revealed that most cases had a histological diagnosis of folliculitis, suggesting that folliculitis may be associated with OvGHV2-related skin infections. Additionally, this investigation contrasts all previous reports of OvGHV2-related skin disease in ruminants, since the infected cows herein identified were not reared concomitantly or within proximity of the asymptomatic reservoir host. Furthermore, the possible form of OvGHV2 dissemination to the susceptible cows during this study is discussed. Full article
(This article belongs to the Section Cattle)
Show Figures

Figure 1

12 pages, 753 KB  
Systematic Review
A Puzzling Pair: Flail Leg Syndrome with Myokymia and Avascular Hip Necrosis—Case Study and Systematic Literature Review
by Timotej Petrijan, Marija Menih and Saša Gselman
J. Clin. Med. 2025, 14(19), 6955; https://doi.org/10.3390/jcm14196955 - 1 Oct 2025
Viewed by 247
Abstract
Background: Radiation-induced lower motor neuron syndrome (LMNS) represents a rare but significant delayed complication of oncologic treatment. Methods: We present the case of a 56-year-old female who developed LMNS, myokymia, and osteoradionecrosis of the hip nearly two decades after receiving pelvic [...] Read more.
Background: Radiation-induced lower motor neuron syndrome (LMNS) represents a rare but significant delayed complication of oncologic treatment. Methods: We present the case of a 56-year-old female who developed LMNS, myokymia, and osteoradionecrosis of the hip nearly two decades after receiving pelvic radiation therapy for cervical carcinoma. To the best of our knowledge, no previous reports have described this particular triad of neurological and tissue changes following radiation therapy. This clinical presentation is analyzed within the framework of a systematic review encompassing 58 documented cases, including our own. Results: The database searches yielded 530 records. In total, 32 studies were included in the qualitative synthesis, reporting 57 unique cases of post-radiation LMNS. With the addition of our present case, the final analysis comprised 58 cases. The majority of analyzed patients were male (77.2%), and the most frequent primary malignancies were germ cell tumors (57.9%). The mean age of the analyzed patients at symptom onset was 40.5 ± 13 years, with radiotherapy administered at a mean age of 30.3 ± 12.5 years. The latency period between radiation exposure and the emergence of neurological symptoms averaged 10.2 ± 8.7 years. The mean cumulative radiation dose was 49.0 ± 14.0 Gy. Myokymic discharges were identified in 6 patients (10.3% of cases). Comparative analysis revealed no significant clinical or radiological differences across malignancy subtypes in the manifestation of post-radiation LMNS. Conclusions: These findings highlight the need for long-term surveillance of irradiated patients. Full article
(This article belongs to the Section Clinical Neurology)
Show Figures

Figure 1

10 pages, 370 KB  
Article
Transformation and Management of Long-Bone Atypical Cartilaginous Tumours
by Edmund Coke, Ofir Ben-Gal, Ashish Mahendra, Julian Pietrzycki, Sarah Vaughan and Sanjay Gupta
Cancers 2025, 17(19), 3178; https://doi.org/10.3390/cancers17193178 - 30 Sep 2025
Viewed by 199
Abstract
Background/Objectives: Atypical cartilaginous tumours (ACTs) are intermediate, locally aggressive chondroid tumours in the appendicular skeleton. Due to the potential for transformation into high-grade chondrosarcomas, management typically consists of regular MRI follow-up and, occasionally, surgery. We primarily aimed to examine the rate of [...] Read more.
Background/Objectives: Atypical cartilaginous tumours (ACTs) are intermediate, locally aggressive chondroid tumours in the appendicular skeleton. Due to the potential for transformation into high-grade chondrosarcomas, management typically consists of regular MRI follow-up and, occasionally, surgery. We primarily aimed to examine the rate of malignant transformation in ACTs in our hospital; secondarily, we aimed to identify the factors influencing management choices and outcomes. Methods: All patients referred between 2013 and 2020 with a long-bone ACT were identified from the unit database. For this retrospective study, we analysed the imaging, management, and outcomes for the patients discussed at our musculoskeletal radiological conference. Results: A total of 59 patients were included; of these, 0 cases of malignant transformation were observed with a mean follow-up time of 8.4 years. Of the presenting cases, the musculoskeletal radiological conference advised that 6 should be biopsied, 40 should receive MRI follow-up, 7 should receive X-ray follow-up, and 6 should be re-examined in clinic. Subsequently, 12 patients underwent surgery due to continued pain, diagnostic uncertainty, and historical practices. Of these, seven experienced continued post-operative pain. Conclusions: None of the encountered ACTs underwent malignant transformation, supporting previous findings that this transformation is a rare phenomenon. Furthermore, of the small sample of patients undergoing surgery, less than half were left pain-free. These findings support a more conservative approach to ACT management, with the potential to discharge after an initial review. Full article
Show Figures

Figure 1

15 pages, 1225 KB  
Article
Genetic Characteristics of Brazilian Patients with MH History
by Helga C. A. Silva, Daniela C. Mendonça, Brandow W. Souza, Joilson M. Santos, Lucas S. Souza, Antonio F. R. Junior, Felipe T. G. R. Vasconcelos, Pamela V. Andrade, Acary S. B. Oliveira and Mariz Vainzof
Genes 2025, 16(10), 1127; https://doi.org/10.3390/genes16101127 - 25 Sep 2025
Viewed by 291
Abstract
Background/Objectives: Malignant hyperthermia (MH) is a pharmacogenetic hypermetabolic syndrome triggered by halogenated agents/succinylcholine. Most families present variants in the RYR1 and, rarely, in other genes (CACNA1S/STAC3/ASPH). However, each country or region presents differences in the type and [...] Read more.
Background/Objectives: Malignant hyperthermia (MH) is a pharmacogenetic hypermetabolic syndrome triggered by halogenated agents/succinylcholine. Most families present variants in the RYR1 and, rarely, in other genes (CACNA1S/STAC3/ASPH). However, each country or region presents differences in the type and frequency of MH variants. Objective: To present the genetic characteristics of Brazilian individuals with MH history. Methods: We reviewed clinical and laboratory data from all families referred for evaluation in the Brazilian MH unit due to a personal or family history of MH during anesthesia. Demographic and clinical data were collected, as well as serum creatine kinase (CK) levels, in vitro contracture test (IVCT) results, and the results of anatomopathological studies of skeletal muscle. Molecular analysis was performed using whole-exome sequencing (WES). Patients with and without variants were compared. Results: WES analysis was available for 61 patients (29 patients who survived an MH crisis and 32 relatives). Variants in the RYR1 were found in 38 patients (62.2%), and no variants were identified in 20 patients (32.7%). More than one variant in the RYR1 was found in six individuals. Variants in the CACNA1S were found in three patients (4.9%), all of them with concomitant variants in the RYR1. Three patients presented variants in the STAC3 (4.9%). Comparing the groups of patients with variants in the RYR1 with the one with no variants in this gene, it was observed that the first group showed higher levels of serum CK, a greater frequency of ptosis, strabismus, and cores, and a higher amplitude of contracture in the IVCT after caffeine or halothane. Conclusion: In this preliminary evaluation of Brazilian individuals with MH history, the frequency of RYR1 variants was similar to those of previous reports in other countries, but there was a higher frequency of STAC3 and CACNA1S variants. Full article
Show Figures

Figure 1

12 pages, 1247 KB  
Review
Imaging Flow Cytometry as a Molecular Biology Tool: From Cell Morphology to Molecular Mechanisms
by Yoshikazu Matsuoka
Int. J. Mol. Sci. 2025, 26(19), 9261; https://doi.org/10.3390/ijms26199261 - 23 Sep 2025
Viewed by 429
Abstract
Insights into the state of individual cells within a living organism are essential for identifying diseases and abnormalities. The internal state of a cell is reflected in its morphological features and changes in the localization of intracellular molecules. Using this information, it is [...] Read more.
Insights into the state of individual cells within a living organism are essential for identifying diseases and abnormalities. The internal state of a cell is reflected in its morphological features and changes in the localization of intracellular molecules. Using this information, it is possible to infer the state of the cells with high precision. In recent years, technological advancements and improvements in instrument specifications have made large-scale analyses, such as single-cell analysis, more widely accessible. Among these technologies, imaging flow cytometry (IFC) is a high-throughput imaging platform that can simultaneously acquire information from flow cytometry (FCM) and cellular images. While conventional FCM can only obtain fluorescence intensity information corresponding to each detector, IFC can acquire multidimensional information, including cellular morphology and the spatial arrangement of proteins, nucleic acids, and organelles for each imaging channel. This enables the discrimination of cell types and states based on the localization of proteins and organelles, which is difficult to assess accurately using conventional FCM. Because IFC can acquire a large number of single-cell morphological images in a short time, it is well suited for automated classification using machine learning. Furthermore, commercial instruments that combine integrated imaging and cell sorting capabilities have recently become available, enabling the sorting of cells based on their image information. In this review, we specifically highlight practical applications of IFC in four representative areas: cell cycle analysis, protein localization analysis, immunological synapse formation, and the detection of leukemic cells. In addition, particular emphasis is placed on applications that directly contribute to elucidating molecular mechanisms, thereby distinguishing this review from previous general overviews of IFC. IFC enables the estimation of cell cycle phases from large numbers of acquired cellular images using machine learning, thereby allowing more precise cell cycle analysis. Moreover, IFC has been applied to investigate intracellular survival and differentiation signals triggered by external stimuli, to monitor DNA damage responses such as γH2AX foci formation, and more recently, to detect immune synapse formation among interacting cells within large populations and to analyze these interactions at the molecular level. In hematological malignancies, IFC combined with fluorescence in situ hybridization (FISH) enables high-throughput detection of chromosomal abnormalities, such as BCR-ABL1 translocations. These advances demonstrate that IFC provides not only morphological and functional insights but also clinically relevant genomic information at the single-cell level. By summarizing these unique applications, this review aims to complement existing publications and provide researchers with practical insights into how IFC can be implemented in both basic and translational research. Full article
Show Figures

Figure 1

22 pages, 6009 KB  
Article
Dicer1 Depletion Leads to DNA Damage Accumulation and Cell Death in a RET/PTC3 Papillary Thyroid Cancer Mouse Model, Thereby Inhibiting Tumor Progression
by Maria Rojo-Pardillo, Alice Augenlicht, Geneviève Dom, Jukka Kero, Bernard Robaye and Carine Maenhaut
Cells 2025, 14(18), 1465; https://doi.org/10.3390/cells14181465 - 19 Sep 2025
Viewed by 504
Abstract
Beyond well-known genetic drivers, microRNA dysregulation has emerged as a key contributor to thyroid tumorigenesis. Central to this process is Dicer1, a ribonuclease essential for microRNA maturation, whose expression is often reduced in papillary thyroid carcinoma (PTC). Evidence from previous studies suggest [...] Read more.
Beyond well-known genetic drivers, microRNA dysregulation has emerged as a key contributor to thyroid tumorigenesis. Central to this process is Dicer1, a ribonuclease essential for microRNA maturation, whose expression is often reduced in papillary thyroid carcinoma (PTC). Evidence from previous studies suggest Dicer1 functions as a context-dependent haplo-insufficient tumor suppressor gene: partial loss may promote tumor development, whereas complete loss may disrupt essential cellular functions, causing cell death and tumor suppression. However, the effects of partial or complete Dicer1 loss in thyroid cancer remain unclear. To explore this, we genetically inactivated one (heterozygous) or both (homozygous) Dicer1 alleles specifically in thyroid follicular cells of a RET/PTC3 transgenic mouse model using an inducible Cre-Lox system. Our findings deepen the current understanding of the RET/PTC3-driven PTC model by revealing an increased number of vimentin-positive cells and disruption in redox homeostasis. Additionally, whereas heterozygous Dicer1 loss did not alter tumor progression in RET/PTC3 mice, total loss reduced tumor growth and led to accumulated DNA damage and cell death. These findings highlight the crucial role of Dicer1 dosage in thyroid cancer progression and underscore its potential as a therapeutic target for aggressive PTC and other malignancies characterized by aberrant Dicer1 expression. Full article
(This article belongs to the Special Issue Molecular Mechanisms of Tumor Pathogenesis)
Show Figures

Figure 1

7 pages, 934 KB  
Case Report
First Experiences with Ultrasound-Guided Transthoracic Needle Biopsy of Small Pulmonary Nodules Using One-Lung Flooding: A Brief Report
by Thomas Lesser, Christian König, Seyed Masoud Mireskandari, Uwe Will, Frank Wolfram and Julia Gohlke
Diagnostics 2025, 15(18), 2374; https://doi.org/10.3390/diagnostics15182374 - 18 Sep 2025
Viewed by 344
Abstract
Introduction: Non-surgical biopsy is recommended for diagnosing solid pulmonary nodules measuring >8 mm when the probability of malignancy is low to moderate. However, currently available biopsy methods do not have a sufficient diagnostic yield for nodule size <20 mm. Previous work has shown [...] Read more.
Introduction: Non-surgical biopsy is recommended for diagnosing solid pulmonary nodules measuring >8 mm when the probability of malignancy is low to moderate. However, currently available biopsy methods do not have a sufficient diagnostic yield for nodule size <20 mm. Previous work has shown that one-lung flooding (OLF) enables complete lung sonography and good demarcation of lung nodules. Therefore, here, we report the first experiences with ultrasound-guided transthoracic core needle biopsy (USgTTcNB) under OLF for the histological diagnosis of small pulmonary nodules. Methods: In two patients with small pulmonary nodules, a transbronchial/thoracic biopsy was not indicated due to the size and location of the nodules. Following nodule detection under OLF, the USgTTcNB was performed. The biopsy cylinder was immediately examined via the frozen section procedure. After liquid draining and re-ventilation, the patients were extubated in the operation room and monitored in the intermediate care unit. Results: In both patients, a histological diagnosis was achieved. In the case of malignancy, the patient underwent lobectomy during the same session. In the case of a benign diagnosis, a futile operation was avoided. In case two, a small apical pneumothorax occurred. The hemodynamic values during and after the intervention were in the normal range. Lung function on day 2 after the intervention increased compared with that before the intervention. Conclusions: USgTTcNB under OLF is feasible and enables a histological confirmation of small pulmonary nodules. Nevertheless, this new promising technique should be evaluated in a study with a larger cohort. Full article
Show Figures

Figure 1

17 pages, 778 KB  
Article
Exposure to Occupational Carcinogens and Non-Oncogene Addicted Phenotype in Lung Cancer: Results from a Real-Life Observational Study
by Enrico Oddone, Luca D’Amato, Roberta Pernetti, Domenico Madeo, Luca Toschi, Sara Farinatti, Giulia Riva, Lucrezia Spina, Luigia Ferrante, Catharina Conde, Laura Deborah Locati, Federico Sottotetti and Franca Barbic
Cancers 2025, 17(18), 2997; https://doi.org/10.3390/cancers17182997 - 13 Sep 2025
Viewed by 458
Abstract
Background/Objectives: Lung cancer (LC) remains one of the most lethal malignancies worldwide, with both environmental and occupational exposures contributing to its incidence. While oncogene-addicted tumors—defined by single driver mutations—have garnered attention due to their therapeutic implications, less is known about the mutational [...] Read more.
Background/Objectives: Lung cancer (LC) remains one of the most lethal malignancies worldwide, with both environmental and occupational exposures contributing to its incidence. While oncogene-addicted tumors—defined by single driver mutations—have garnered attention due to their therapeutic implications, less is known about the mutational landscape of tumors potentially arising from occupational exposure to carcinogens. This real-life observational study aimed to assess whether previous occupational exposure to lung carcinogens correlates with distinct LC phenotypes, particularly non-oncogene-addicted (nOA) profiles. Methods: A total of 199 LC patients were enrolled across two specialized oncology centers in Northern Italy between 2021 and 2023. Each participant underwent detailed occupational history taking and molecular characterization using next-generation sequencing. Patients were stratified into nonexposed (NE), low exposed (LE), and high exposed (HE) to carcinogens for lung based on standardized questionnaires and sector-specific assessments. Results: No significant differences were found in histological subtypes across exposure groups. However, people with adenocarcinoma and high occupational exposure to lung carcinogens were more frequently characterized by a nOA phenotype compared to those with low occupational exposure. Logistic regression models—adjusted for age, sex, and smoking habits—confirmed that HE patients had a significantly higher likelihood of developing nOA tumors (OR = 3.07; 95% CI: 1.16–8.11; p = 0.023). This association persisted after adjusting for smoking habits Exposures occurring 5–10 years before diagnosis seemed to be associated with an increased nOA profile. Conclusions: These findings suggest that high levels of exposure to occupational carcinogens impact LC phenotypes. Indeed, these phenotypes are more complex to treat and show the worst prognosis. Assessing the occupational exposure to lung carcinogens during work may offer prognostic insights and support the request for more adequate compensation for the patients. Further studies are warranted to validate these results and to explain the mechanisms that produce the differences observed in LC phenotypes in people with high exposure to occupational carcinogens. Full article
(This article belongs to the Section Cancer Epidemiology and Prevention)
Show Figures

Figure 1

21 pages, 10248 KB  
Article
Comparative Carcinogenicity of Double-Walled Carbon Nanotubes of Different Lengths Administered by Intratracheal Installation into Rat Lungs
by Omnia Hosny Mohamed Ahmed, Dina Mourad Saleh, William T. Alexander, Hiroshi Takase, Yuhji Taquahashi, Motoki Hojo, Ai Maeno, Katsumi Fukamachi, Min Gi, Akihiko Hirose, Shuji Tsuruoka, Satoru Takahashi, Hiroyuki Tsuda and Aya Naiki-Ito
Nanomaterials 2025, 15(18), 1402; https://doi.org/10.3390/nano15181402 - 11 Sep 2025
Viewed by 417
Abstract
We previously carried out an in vivo 2-year study to assess the potential toxicity/carcinogenicity of double-walled carbon nanotubes (DWCNTs) in a rat lung. We found that administration of DWCNTs by intratracheal–intrapulmonary spraying (TIPS) at a dose of 0.5 mg/rat induced the development of [...] Read more.
We previously carried out an in vivo 2-year study to assess the potential toxicity/carcinogenicity of double-walled carbon nanotubes (DWCNTs) in a rat lung. We found that administration of DWCNTs by intratracheal–intrapulmonary spraying (TIPS) at a dose of 0.5 mg/rat induced the development of lung tumors in 7 of 24 treated rats while 1 of 21 untreated rats and 1 of 25 vehicle treated rats developed lung tumors. In the current study, we administered DWCNTs of different lengths, 1.5 µm, 7 µm, and 15 µm, to rats by TIPS to investigate the possible effect of the length of this thin, flexible CNT on toxicity/carcinogenicity in rat lungs. Rats were administered DWCNTs with lengths of 1.5 µm (D1.5), 7 µm (D7), and 15 µm (D15) by TIPS once every other day over the course of two weeks for a total of eight administrations. The total dose administered was approximately 22 × 1012 fibers per rat, corresponding to 0.0504 mg for D1.5, 0.232 mg for D7, and 0.504 mg for D15. Another group of rats was administered 0.5 mg MWCNT-7, a known carcinogen. Animals were killed at weeks 6 and 104 (4 and 102 weeks after the final TIPS administration). The mean survival time of the rats in the untreated, vehicle, D1.5, D7, and D15 groups was 99 to 104 weeks. One rat in the D1.5 group and one rat in the D15 group died before week 75. The remaining rats in the untreated, vehicle, D1.5, D7, and D15 groups were included in the final assessment of lung toxicity/carcinogenicity. In contrast, 11 rats in the MWCNT-7 group died before week 75 due to the development of malignant mesothelioma. Due to the much shorter survival time of the rats treated with MWCNT-7, accurate assessment of lung proliferative lesions in this group was not possible. At week 6, an increase in alveolar macrophages and granulation tissue foci in the alveoli was observed in all DWCNT administered groups. The alveolar epithelial cell PCNA index was also significantly increased in the D7 and D15 groups. Increases in alveolar macrophages, granulation tissue foci, and the alveolar epithelial cell PCNA index were observed in all DWCNT-treated groups at the final sacrifice. The incidences of lung tumors were 0/13, 0/12, 4/12, 3/8, and 2/10 in the untreated, vehicle, D1.5, D7, and D15 groups, respectively. In agreement with our previous study, the DWCNTs tested in the present study were carcinogenic in the rat lung. In addition, we present evidence that DWCNT fiber length may possibly have an effect on DWCNT-induced carcinogenicity in rat lungs. Full article
Show Figures

Graphical abstract

12 pages, 1526 KB  
Article
Exploratory, Randomized, Dose-Response Study of the Anti-PD-L1 Antibody HFC-L1/c4G12 in Dogs with Pulmonary Metastatic Oral Malignant Melanoma
by Kenji Hosoya, Sangho Kim, Ryohei Kinoshita, Naoya Maekawa, Satoru Konnai, Satoshi Takagi, Michihito Tagawa, Yumiko Kagawa, Tatsuya Deguchi, Ryo Owaki, Yurika Tachibana, Madoka Yokokawa, Hiroto Takeuchi, Hayato Nakamura, Akinori Yamauchi, Ayano Kudo, Shintaro Kamo, Yukinari Kato, Shigeki Kanazawa, Tomoyuki Abe, Takuya Furuta, Keiichi Yamamoto, Yasuhiko Suzuki, Tomohiro Okagawa, Shiro Murata and Kazuhiko Ohashiadd Show full author list remove Hide full author list
Vet. Sci. 2025, 12(9), 850; https://doi.org/10.3390/vetsci12090850 - 2 Sep 2025
Viewed by 1430
Abstract
Oral malignant melanoma (OMM) is a highly aggressive malignancy in dogs. The development of effective systemic therapies is urgently required to improve the treatment of canine OMM. Immunotherapy using immune checkpoint inhibitors (ICIs) has been investigated in canines following their dramatic success in [...] Read more.
Oral malignant melanoma (OMM) is a highly aggressive malignancy in dogs. The development of effective systemic therapies is urgently required to improve the treatment of canine OMM. Immunotherapy using immune checkpoint inhibitors (ICIs) has been investigated in canines following their dramatic success in human cancer treatment; however, there is still a need for extensive veterinary clinical studies to clarify and optimize their clinical benefits. Among the ICIs under development for canine cancer immunotherapy, c4G12 (HFC-L1), a canine chimeric anti-PD-L1 antibody, has shown promising efficacy in dogs with pulmonary metastatic OMM in previous clinical studies. However, the optimal dose of HFC-L1/c4G12 has not yet been determined. To explore the dose–response relationship of HFC-L1, a multicenter, randomized clinical study was conducted using three different doses (2, 5, or 10 mg/kg via intravenous infusion every 2 weeks) to treat dogs with pulmonary metastatic OMM (n = 8–9 per group). The safety profiles were similar among the dose groups, and numerically longer median overall survival was achieved in the higher dose groups (5 and 10 mg/kg) than in the 2 mg/kg group. Although the study was exploratory in nature with a small sample size, 5–10 mg/kg should be considered the preferred dose in future clinical studies using HFC-L1. Full article
(This article belongs to the Special Issue Focus on Tumours in Pet Animals: 2nd Edition)
Show Figures

Figure 1

15 pages, 4902 KB  
Article
CRISPR-Mediated Analysis of p27 and PAK1 Phosphorylation Reveals Complex Regulation of Osteosarcoma Metastasis
by Junyan Wang, Benjamin B. Gyau, Jun Xu, Angela M. Major, John Hicks and Tsz-Kwong Man
Onco 2025, 5(3), 40; https://doi.org/10.3390/onco5030040 - 27 Aug 2025
Viewed by 491
Abstract
Background: Osteosarcoma (OS) is a fast-growing malignant bone tumor that occurs most often in children and teenagers. Development of pulmonary metastasis is the primary cause of treatment failure and mortality. Our previous studies demonstrated that cytoplasmic p27 interacts with PAK1, enhancing PAK1 phosphorylation [...] Read more.
Background: Osteosarcoma (OS) is a fast-growing malignant bone tumor that occurs most often in children and teenagers. Development of pulmonary metastasis is the primary cause of treatment failure and mortality. Our previous studies demonstrated that cytoplasmic p27 interacts with PAK1, enhancing PAK1 phosphorylation and promoting OS pulmonary metastasis. However, the cellular functions of p27 and PAK1 are primarily regulated by phosphorylation, and the roles of specific phosphorylation residues in modulating OS metastatic potential remain unclear. Methods: To study tumor invasiveness and lung metastasis, we employed a CRISPR-based knock-in method to introduce specific mutations—p27-T157A, p27-T157D, PAK1-T423E, and PAK1-K299R—into the 143B OS cell line, followed by in vitro invasion and orthotopic xenograft mouse experiments. These residues were selected for their therapeutic potential, as T157 regulates p27 nuclear–cytoplasmic shuttling, while T423 and K299 modulate PAK1 kinase activity. Results: No significant differences in pulmonary metastasis were observed across p27 mutants compared to parental controls. However, the p27-T157D mutant exhibited increased cytoplasmic mislocalization, elevated PAK1-S144 phosphorylation, and enhanced in vitro invasiveness compared to the p27-T157A mutant and parental 143B cells. The PAK1-K299R mutant, designed to be kinase-dead, showed negligible S144 phosphorylation, consistent with loss of kinase activity. Unexpectedly, this mutant displayed increased T423 phosphorylation and in vitro invasiveness, and significantly enhanced pulmonary metastasis in vivo compared to the PAK1-T423E mutant and parental controls. Conclusions: These findings highlight the complexity of targeting specific p27 and PAK1 phosphorylation sites as an anti-metastatic strategy for OS. While p27-T157 phosphorylation influences cytoplasmic localization and invasiveness, it does not significantly alter metastatic outcomes. Conversely, PAK1-T423 phosphorylation is critical in driving OS metastatic potential, and the kinase-dead K299R mutant’s unexpected pro-metastatic effect suggests that kinase-independent mechanisms or compensatory pathways may contribute to metastasis. Our findings suggest the necessity for a more comprehensive understanding of the phosphorylation dynamics of p27 and PAK1 in metastatic OS. They also indicate that conventional kinase inhibition may be insufficient and underscore the potential benefits of alternative or combinatorial therapeutic strategies, such as targeting kinase-independent functions or other upstream kinases involved in these regulatory pathways. Full article
Show Figures

Figure 1

15 pages, 276 KB  
Article
Malignancy in Dialysis Patients—How Serious Is the Problem, Especially in Relation to Waiting List Status?
by Letycja Róg, Jacek Zawierucha, Bartosz Symonides, Wojciech Marcinkowski, Sławomir Jerzy Małyszko and Jolanta Małyszko
Cancers 2025, 17(17), 2782; https://doi.org/10.3390/cancers17172782 - 26 Aug 2025
Viewed by 697
Abstract
Background: The overall incidence of malignancy in patients with end-stage kidney disease (ESKD) is reportedly higher compared to the general population. Cancer remains one of the dominant causes of death in these patients, due in part to uremia-induced impairment of tumor immune surveillance. [...] Read more.
Background: The overall incidence of malignancy in patients with end-stage kidney disease (ESKD) is reportedly higher compared to the general population. Cancer remains one of the dominant causes of death in these patients, due in part to uremia-induced impairment of tumor immune surveillance. Malignancy is one of the major limitations in the evaluation of potential kidney transplantation. This study aimed to assess the prevalence of cancer in hemodialysis population, particularly in relation to the waiting list. Materials and Methods: From the population of 5879 prevalent hemodialysis patients (60% men), 757 of them had a history of malignancy. In this population, 449 patients were actively waitlisted, and 4619 were not considered for potential kidney transplantation. Only 54 patients had unclear status in relation to active waiting list (during evaluation/disqualification). We assessed demographic data, basal biochemical data, and comorbidities, including malignancy, in relation to age, sex, presence of metastasis, and being actively waitlisted. Results: Malignancy was reported in 13% of hemodialysis patients, 6% of which had metastatic disease. Patients with malignancy were older (p < 0.001). More cases of cancer were observed in males (p = 0.02), who also had higher Charlson Comorbidity Index scores. Moreover, in patients with cancer, cardiovascular diseases were more common. They were also more malnourished (lower albumin, hemoglobin, lean mass) and more inflamed (higher ferritin, lower phosphorus). Only 27 patients with cancer were actively waitlisted, representing only 3.8% of this population. Patients with prior cancer on the active waiting list constituted 6% of all the waitlisted patients. Patients with a history of malignancy on the active waiting list were significantly younger, healthier, with significantly lower Charlson Comorbidity Index score, significantly lower ferritin, lower prevalence of diabetes, and higher blood pressure when compared to patients with malignancy who not listed for kidney transplantation. Conclusions: As malignancy became a more common comorbidity in dialysis patients, the elderly in particular, standardized cancer screening protocols should be promoted in dialysis units. Modern oncology has made huge progress, enabling the treatment of previously incurable cancers, as malignancy after kidney transplantation is considerably increased either due to de novo cancers or the recurrence of previous malignancy. Therefore, the evaluation of potential kidney transplant recipients, with tailored cancer screening and multidisciplinary evaluation, is strongly recommended. Besides a history of malignancy, the cardiovascular status also determines the eligibility for transplantation in dialysis patients. It is of paramount importance as the main cause of death in transplant recipients is cardiovascular death followed by malignancy. Full article
(This article belongs to the Section Transplant Oncology)
Back to TopTop