Sign in to use this feature.

Years

Between: -

Subjects

remove_circle_outline
remove_circle_outline
remove_circle_outline
remove_circle_outline
remove_circle_outline
remove_circle_outline
remove_circle_outline
remove_circle_outline
remove_circle_outline

Journals

Article Types

Countries / Regions

Search Results (310)

Search Parameters:
Keywords = precipitation in southwest China

Order results
Result details
Results per page
Select all
Export citation of selected articles as:
17 pages, 5601 KB  
Article
Spatiotemporal Variation in Land Use/Land Cover and Its Driving Causes in a Semiarid Watershed, Northeastern China
by Jian Li, Weizhi Li, Haoyue Gao, Hanxiao Liu and Tianling Qin
Hydrology 2026, 13(1), 42; https://doi.org/10.3390/hydrology13010042 - 22 Jan 2026
Abstract
The West Liaohe River Basin, a core arid region in Northeast China, faces a significant evaporation–precipitation imbalance and exhibits fragmented land systems, epitomized by the Horqin Sandy Land. Integrating three decades of land use/land cover (LULC) data with meteorological, ecological, and socioeconomic variables, [...] Read more.
The West Liaohe River Basin, a core arid region in Northeast China, faces a significant evaporation–precipitation imbalance and exhibits fragmented land systems, epitomized by the Horqin Sandy Land. Integrating three decades of land use/land cover (LULC) data with meteorological, ecological, and socioeconomic variables, we employed obstacle diagnosis and structural equation modeling (SEM) to elucidate the spatiotemporal dynamics and drivers of LULC transformations. The results demonstrate the following: (1) Land use exhibited a spatially heterogeneous pattern, with forests, shrubs, and grasslands predominantly concentrated in the northwest and southwest. (2) Vegetation coverage significantly increased from 53.15% in 1990 to 61.32% in 2020, whereas cropland and sandy land areas declined. While the overall basin landscape underwent a marked increase in fragmentation. (3) Human activities were the dominant contributor of LULC changes, particularly for cropland conversion, with key determinants such as population and GDP showing negative path coefficients of −0.59 and −0.77, respectively. Climate change was a secondary contributor, with precipitation exerting a strong positive path coefficient (0.63) that was particularly pronounced during the conversion of grassland to forest. These findings offer a scientific basis for land management, ecological restoration strategies, and water resource utilization in the basin. Full article
(This article belongs to the Section Hydrology–Climate Interactions)
Show Figures

Figure 1

21 pages, 10371 KB  
Article
Constrained Estimates of Anthropogenic NOx Emissions in China (2014–2021) from Surface Observations
by Yang Shen, Shuzhuang Feng, Zihan Yang, Chenchen Peng, Guoen Wei and Yuanyuan Yang
Atmosphere 2026, 17(1), 51; https://doi.org/10.3390/atmos17010051 - 31 Dec 2025
Viewed by 421
Abstract
China’s rapid urbanization has precipitated severe atmospheric pollution, drawing sustained scientific and policy attention. Although nationwide implementations of emission control measures have achieved measurable reductions in ambient NO2 concentrations, fundamental uncertainties persist in quantifying anthropogenic NOx emission and their interannual variability. [...] Read more.
China’s rapid urbanization has precipitated severe atmospheric pollution, drawing sustained scientific and policy attention. Although nationwide implementations of emission control measures have achieved measurable reductions in ambient NO2 concentrations, fundamental uncertainties persist in quantifying anthropogenic NOx emission and their interannual variability. In this study, NOx emissions over China are inferred using the Regional Air Pollutant Assimilation System (RAPAS) combined with ground-based hourly NO2 observations, and a detailed analysis of the spatiotemporal variation patterns of NOx emissions is also provided. Nationally, most sites display declining NO2 concentrations during 2014–2021, with steeper reduction trends in winter, particularly in pollution hotspots. The RAPAS-optimized NOx emission estimates demonstrate superior performance relative to prior inventories, with site-averaged biases, root mean square errors, and correlation coefficients improved substantially across all geographic regions in China. The trajectories of changes in NOx emissions exhibit marked regional disparities: South and Northeast China experienced more than 8.0% emission growth during 2014–2017, while NOx emissions in northwest and southwest China increased by 35% and 26%, significantly higher than those in East China. The reductions accelerated significantly post 2018, particularly in central and eastern regions (more than −20%). The interannual variation in NOx emissions in the five national urban agglomerations shows a similar trend of first rising and then decreasing. The NOx emissions of Anhui, Yunnan, Shanxi, Gansu and Xinjiang provinces increased significantly from 2014 to 2017, while the emissions of Shandong and Zhejiang decreased at a relatively high rate (more than 80 Gg per year). These findings are helpful to provide a more comprehensive understanding of current NOx pollution and provide scientific basis for policymakers to propose effective strategies. Full article
(This article belongs to the Special Issue Emission Inventories and Modeling of Air Pollution)
Show Figures

Figure 1

28 pages, 17533 KB  
Article
Discussion on the Genesis of Vein-Type Copper Deposits in the Northern Lanping Basin, Western Yunnan
by Zhangyu Chen, Xiaohu Wang, Yucai Song and Teng Liu
Minerals 2026, 16(1), 33; https://doi.org/10.3390/min16010033 - 27 Dec 2025
Viewed by 338
Abstract
The Sanjiang Tethys orogenic belt in Southwest China is a globally important polymetallic metallogenic domain, hosting numerous world-class Cu-Pb-Zn deposits. Among these, the Lanping Basin is a typical ore concentration area, characterized by complex tectonic evolution and extensive hydrothermal mineralization. Although numerous vein-type [...] Read more.
The Sanjiang Tethys orogenic belt in Southwest China is a globally important polymetallic metallogenic domain, hosting numerous world-class Cu-Pb-Zn deposits. Among these, the Lanping Basin is a typical ore concentration area, characterized by complex tectonic evolution and extensive hydrothermal mineralization. Although numerous vein-type Cu deposits occur in the northern and western parts of the basin, research in the north region remains less comprehensive. This study investigates three typical vein-type Cu deposits (Hetaoqing, Hemeigou, and Songpingzi) in the northern Lanping Basin using rare-earth element (REE) analysis, S-Pb-Sr isotope determinations, and tectonic stress inversion. Results show that 206Pb/204Pb ratios range from 18.374 to 18.691, and δ34SV-CDT values vary from –11.7‰ to +9.4‰, indicating mixed sources of ore-forming materials dominated by deep magmatic sources, particularly related to alkaline rocks around the basin. Sulfur sources are closely associated with thermochemical sulfate reduction (TSR). Additionally, 87Sr/86Sr ratios range from 0.710949 to 0.711864, ΣREE values range from 85.87 × 10–6 to 111.86 × 10–6, Ce/Ce* ratios range from 0.86 to 0.92, and Eu/Eu* ratios range from 1.06 to 2.99. Fluid inclusion microthermometry yields temperatures of 217–252 °C (average 238 °C), indicating that ore-forming fluids experienced water–rock interaction during migration and ultimately exhibited mixed properties. Tectonic stress field inversion reveals that the structures formed by NE–SW compressive stress field before mineralization stage provided ore-hosting spaces and fluid migration pathways, while a late Cenozoic abrupt stress field change promoted the precipitation of ore-forming materials. Full article
(This article belongs to the Section Mineral Deposits)
Show Figures

Figure 1

23 pages, 3172 KB  
Article
Machine Learning-Based Spatial Prediction of Soil Erosion Susceptibility Using Geo-Environmental Variables in Karst Landscapes of Southwest China
by Binglan Yang, Yiqiu Li, Man Li, Ou Deng, Guangbin Yang and Xinyong Lei
Land 2025, 14(11), 2277; https://doi.org/10.3390/land14112277 - 18 Nov 2025
Viewed by 659
Abstract
Soil erosion poses a significant threat to the sustainability of land systems in karst mountainous regions, where steep slopes, shallow soils, and intensive human activities exacerbate land degradation, undermining both the productive functions and ecological services of land resources. This study evaluated soil [...] Read more.
Soil erosion poses a significant threat to the sustainability of land systems in karst mountainous regions, where steep slopes, shallow soils, and intensive human activities exacerbate land degradation, undermining both the productive functions and ecological services of land resources. This study evaluated soil erosion susceptibility in the karst-dominated Qingshui River watershed, Southwest China, and identified key drivers of land degradation to support targeted land management strategies. Four machine learning models, BPANN, BRTs, RF, and SVR were trained using twelve geo-environmental variables representing lithological, topographic, pedological, hydrological, and anthropogenic factors. Variable importance analysis revealed that annual precipitation, land use type, distance to roads, slope, and aspect consistently had the greatest influence on soil erosion patterns. Model performance assessment indicated that BRTs achieved the highest predictive accuracy (RMSE = 0.161, MAE = 0.056), followed by RF, BPANN, and SVR. Spatial susceptibility maps showed that high and very high erosion risk zones were mainly concentrated in the central and southeastern areas with steep slopes and exposed carbonate rocks, while low-risk zones were located in flatter, vegetated southwestern regions. These results confirm that hydrological conditions, topography, and anthropogenic activities are the primary drivers of soil erosion in karst landscapes. Importantly, the findings provide actionable insights for land and landscape management—such as optimizing land use, restoring vegetation on steep slopes, and regulating human activities in sensitive areas—to mitigate erosion, preserve land quality, and enhance the sustainability of karst land systems. Full article
Show Figures

Figure 1

19 pages, 15366 KB  
Article
Quantifying the Contribution of Global Precipitation Product Uncertainty to Ensemble Discharge Simulations and Projections: A Case Study in the Liujiang Catchment, Southwest China
by Yong Chang, Nan Mu, Yaoyong Qi and Ling Liu
Atmosphere 2025, 16(11), 1260; https://doi.org/10.3390/atmos16111260 - 3 Nov 2025
Viewed by 463
Abstract
Reliable precipitation inputs are essential for hydrological modeling, yet global precipitation products often exhibit substantial discrepancies that introduce significant uncertainties into streamflow simulations and projections. In this study, we assessed the relative contribution of precipitation dataset uncertainty to discharge simulations and projections, in [...] Read more.
Reliable precipitation inputs are essential for hydrological modeling, yet global precipitation products often exhibit substantial discrepancies that introduce significant uncertainties into streamflow simulations and projections. In this study, we assessed the relative contribution of precipitation dataset uncertainty to discharge simulations and projections, in comparison with uncertainties from model structure, model parameters, and climate projections, in the Liujiang catchment, southwest China. Three widely used satellite-based products (CHIRPS, PERSIANN, and IMERG) and one reanalysis dataset (ERA5) were combined with three hydrological models of varying structural complexity to simulate streamflow. Using an ANOVA-based variance decomposition framework, we quantified the contributions of different uncertainty sources under both historical and future climate conditions. Results showed that precipitation input uncertainty dominates discharge simulations during the calibration period, contributing over 60% of total variance particularly at high flows, while interactions among precipitation, model structure, and parameters govern low-flow simulations. Under future climate scenarios, climate projection uncertainty overwhelmingly dominates discharge predictions with 50–80% of uncertainty contribution, yet precipitation products still contribute significantly across time scales. The compensation of precipitation biases by hydrological models can cause parameter values to deviate from their true physical meaning. This deviation may further amplify the differences in discharge projections driven by different precipitation products under future climate conditions and increase the overall uncertainty of streamflow projections. Overall, this study introduced an integrated approach to simultaneously assess precipitation uncertainty across flow regimes and future climate scenarios. These results emphasized the necessity of using ensemble approaches that incorporate multiple precipitation products in hydrological forecasting and impact studies, particularly in data-scarce regions reliant on global datasets. Full article
(This article belongs to the Topic Advances in Hydrological Remote Sensing)
Show Figures

Figure 1

18 pages, 7066 KB  
Article
Climate Change Enhances the Cultivation Potential of Ficus tikoua Bur. in China: Insights from Ensemble Modeling and Niche Analysis
by Mei Liu, Yutong Qin, Jian Yang, Xiaoyu Li, Fengli Zhu, Zhiliang Ma, Cong Zhao, Ruijun Su and Yan Chen
Biology 2025, 14(11), 1473; https://doi.org/10.3390/biology14111473 - 23 Oct 2025
Cited by 1 | Viewed by 588
Abstract
Climate change is reshaping plant distribution and ecological adaptation worldwide. Ficus tikoua Bur., a perennial resource plant native to Southwest and South China, has not been systematically assessed for its future cultivation potential. In this study, we used the Biomod2 ensemble modeling framework, [...] Read more.
Climate change is reshaping plant distribution and ecological adaptation worldwide. Ficus tikoua Bur., a perennial resource plant native to Southwest and South China, has not been systematically assessed for its future cultivation potential. In this study, we used the Biomod2 ensemble modeling framework, integrating 12 algorithms with 469 occurrence records and 16 environmental variables, to predict the potential distribution and niche dynamics of F. tikoua under current and future climate scenarios (SSP126, SSP370, and SSP585). The ensemble model achieved high predictive accuracy based on multiple algorithms and cross-validation. The minimum temperature of the coldest month (bio6, 43.5%), maximum temperature of the warmest month (bio5, 25.0%), and annual precipitation (bio12, 10.3%) were identified as the dominant factors shaping its distribution. Model projections suggest that suitable habitats will generally expand northwestward, while contracting in the southeast. Core areas, such as the Yunnan–Guizhou Plateau and the Sichuan Basin, are predicted to remain highly stable. In contrast, southeastern marginal regions are likely to experience a decline in suitability due to intensified heat stress. Niche analyses further revealed strong niche conservatism (overlap D = 0.83–0.94), suggesting that the species maintains stable climatic tolerance and adapts primarily through range shifts rather than evolutionary change. This finding suggests limited adaptive flexibility in response to rapid warming. Overall, climate warming may enhance cultivation opportunities for F. tikoua at higher latitudes and elevations, while emphasizing the importance of protecting stable core habitats, planning climate adaptation corridors, and integrating this species into climate-resilient agroforestry strategies. These findings provide practical guidance for biodiversity conservation and land-use planning, offering a scientific basis for regional policy formulation under future climate change. Full article
(This article belongs to the Section Ecology)
Show Figures

Figure 1

22 pages, 11555 KB  
Article
Precipitation Variation Characteristics in Gannan Prefecture, China: Application of the Innovative Trend Analysis and the BEAST (Bayesian Estimator of Abrupt Change, Seasonality, and Trend) Ensemble Algorithm
by Hui Zhou, Linjing Wei and Yanqiang Cui
Atmosphere 2025, 16(11), 1223; https://doi.org/10.3390/atmos16111223 - 22 Oct 2025
Viewed by 631
Abstract
This study examined the trend changes as well as the spatial distribution of average precipitation and the abrupt change characteristics of precipitation in Gannan Prefecture, China, using daily precipitation monitoring data from 1980 to 2021 at eight meteorological stations. Analytical methods employed included [...] Read more.
This study examined the trend changes as well as the spatial distribution of average precipitation and the abrupt change characteristics of precipitation in Gannan Prefecture, China, using daily precipitation monitoring data from 1980 to 2021 at eight meteorological stations. Analytical methods employed included the climate change trend rate, anomaly analysis, Innovative Trend Analysis (ITA), ITA-change boxes (ITA-CB), ArcGIS technology, and BEAST Ensemble Algorithm. Long-term average precipitation variability was comprehensively analyzed across multiple temporal scales. Results indicated that over the 42 years, interannual precipitation exhibited a significant increasing trend, with an annual rate of 14.363 mm/decade, and abrupt changes were detected in 1984, 2003, and 2018. The distribution of average precipitation varied substantially from year to year. July was the month with the highest average monthly precipitation, and December was the month with the lowest. Summer precipitation contributed the most to annual totals (51.33%), whereas winter precipitation contributed the least (2.01%). Interdecadal precipitation exhibited a pattern of an initial decrease followed by an increase over the study period. Based on the mean and standard deviation of the series’ first half, which was divided by the ITA method, we established a three-category classification for mean precipitation (low, medium, and high). Annual average and seasonal average precipitation showed non-monotonic variations. While the overall trend of annual average precipitation showed a modest augmentation, the increasing tendencies in the middle-value and high-value categories slowed. In spring, the decreasing trend in high-value categories slowed. In summer, decreasing trends in middle-value categories and overall zones slowed, with an enhanced increasing trend observed in autumn and winter overall. At the spatial scale, the average precipitation across Gannan Prefecture exhibited a decreasing trend from south to north. Higher precipitation was recorded at meteorological stations in the southwest (Maqu), west (Luqu), and south (Diebu), primarily influenced by the interaction between the Qinghai–Tibetan Plateau monsoon and westerly circulation, as well as regional topographic effects. The research findings have significant implications for agricultural and pastoral production planning and sustainable economic development in Gannan Prefecture, China. Full article
(This article belongs to the Section Climatology)
Show Figures

Figure 1

18 pages, 6056 KB  
Article
Comparative Study on the Different Downscaling Methods for GPM Products in Complex Terrain Areas
by Jiao Liu, Xuyang Shi, Yahui Fang, Caiyan Wu and Zhenyan Yi
Earth 2025, 6(4), 129; https://doi.org/10.3390/earth6040129 - 17 Oct 2025
Viewed by 587
Abstract
Fine spatial information of precipitation plays a significant role in regional eco-hydrological studies but remain challenging to derive from satellite observations, especially in complex terrain areas. Sichuan Province, located in the southwest of China, has a highly variable terrain, and the spatial distribution [...] Read more.
Fine spatial information of precipitation plays a significant role in regional eco-hydrological studies but remain challenging to derive from satellite observations, especially in complex terrain areas. Sichuan Province, located in the southwest of China, has a highly variable terrain, and the spatial distribution of precipitation exhibits extreme heterogeneity and strong autocorrelation. Multi-scale Geographically Weighted Regression (MGWR) and Random Forest (RF) were employed for downscaling the Global Precipitation Measurement Mission (GPM) products based on high spatial resolution terrain, vegetation, and meteorological data in Sichuan province, and their specific effects on gauged precipitation accuracy and spatial precipitation distributions have been analyzed based on the influences of environmental variables. Results show that the influence of each environmental factor on the distribution of precipitation at different scales was well represented in the MGWR model. The downscaled data showed good spatial sharpening effects; additionally, the biases in the overestimated region were well corrected after downscaling. However, when based on spatial autocorrelation and considering adjacent influences, the MGWR performed poorly in correcting outlier sites adjacent to the high–high clusters. Compared with MGWR, relying on independently constructed decision trees and powerful regression capabilities, superior correction for outlier sites has been achieved in RF. Nevertheless, the influence of environmental variables reflected in RF differs from actual conditions, and detailed characteristics of precipitation spatial distribution have been lost in the downscaled results. MGWR and RF demonstrate varying applicability when downscaling GPM products in complex terrain areas, as they both improve the ability to finely depict spatial information but differ in terms of texture property expression and precipitation bias correction. Full article
Show Figures

Figure 1

22 pages, 81961 KB  
Article
Synergistic Regulation of Vegetation Greening and Climate Change on the Changes in Evapotranspiration and Its Components in the Karst Area of China
by Geyu Zhang, Qiaotian Shen, Zijun Wang, Hao Li, Zongsen Wang, Tingyi Xue, Dangjun Wang, Haijing Shi, Yangyang Liu and Zhongming Wen
Agronomy 2025, 15(10), 2375; https://doi.org/10.3390/agronomy15102375 - 11 Oct 2025
Viewed by 665
Abstract
The fragile karst ecosystem in Southwest China faces severe water scarcity. Since 2000, large-scale ecological restoration programs (e.g., the “Grain for Green” Program) have substantially increased vegetation coverage. Concurrently, climate change has manifested as a distinct warming trend and heightened drought risk in [...] Read more.
The fragile karst ecosystem in Southwest China faces severe water scarcity. Since 2000, large-scale ecological restoration programs (e.g., the “Grain for Green” Program) have substantially increased vegetation coverage. Concurrently, climate change has manifested as a distinct warming trend and heightened drought risk in recent decades. Therefore, understanding the synergistic and competing effects of climate change and vegetation restoration on regional evapotranspiration (ET) is critical for projecting water budgets and ensuring the sustainability of ecosystems and water resources within this vital ecological barrier region. This study employs a dual-scenario PT-JPL model (simulating natural vegetation dynamics versus constant coverage) integrated with Sen + MK trend analysis to quantify the spatiotemporal patterns of ET and its components—canopy transpiration (ETc), interception evaporation (ETi), and soil evaporation (ETs)—in Southwest China’s karst region (2000–2018). Furthermore, multiple regression analysis and SEM were utilized to investigate the driving mechanisms of vegetation and climatic factors (temperature, precipitation, radiation, and relative humidity) on changes in ET and its components. The key results demonstrate the following: (1) Vegetation restoration exerted a net positive effect on total ET (+0.44 mm/a) through enhanced ETi (+0.22 mm/a) and ETs (+0.37 mm/a), despite reducing ETc (−0.08 mm/a), revealing trade-offs in water allocation. (2) Radiation dominated ET variability (66.45% of the area exhibiting >50% contribution), while temperature exhibited the most extensive spatial dominance (44.02% of the region), and relative humidity exhibited drought-mediated dual effects (promoting ETi while suppressing ETc). (3) Precipitation exhibited minimal direct influence. Vegetation restoration and climate change collectively drive ET dynamics, with ETc declines indicating potential water stress. These findings elucidate the synergistic regulation of vegetation restoration and climate change on karst ecohydrology, providing critical insights for water resource management in fragile ecosystems globally. Full article
Show Figures

Figure 1

36 pages, 12682 KB  
Article
The Driving Mechanisms of Traditional Villages’ Spatiotemporal Distribution in Fujian, China: Unraveling the Interplay of Economic, Demographic, Cultural, and Natural Factors
by Jiahao Zhang, Jingyun Wang and Jianrong Zhang
Buildings 2025, 15(20), 3640; https://doi.org/10.3390/buildings15203640 - 10 Oct 2025
Viewed by 1048
Abstract
Traditional villages (TVLGS) have significantly declined as a result of China’s fast urbanization, especially in Fujian Province, where efficient conservation efforts are hampered by a lack of thorough study. The geographical and temporal distribution features of Fujian’s traditional villages (FTVLGS) are investigated using [...] Read more.
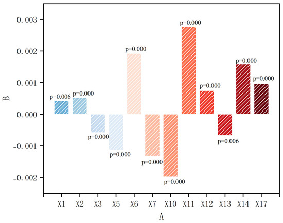
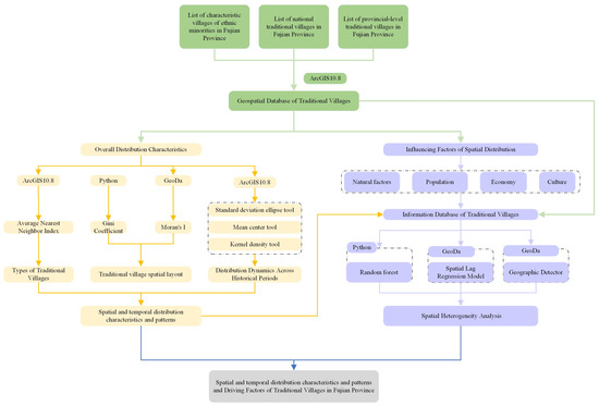
Traditional villages (TVLGS) have significantly declined as a result of China’s fast urbanization, especially in Fujian Province, where efficient conservation efforts are hampered by a lack of thorough study. The geographical and temporal distribution features of Fujian’s traditional villages (FTVLGS) are investigated using ArcGIS 10.8 and GeoDa software. Additionally, it identifies 18 driving factors to investigate the primary influences and interaction mechanisms through a combination of Python 3.7 and GeoDa 1.16. The results show that: (1) FTVLGS are distributed both spatially and temporally in a pattern that is oriented from northeast to southwest to east. Over time, the distribution center of gravity moves from north to southeast, increasing directional tendencies and broadening the distribution area. (2) The impact of each driving factor on the spatial distribution of TVLGS varies, with the strongest influence being the interaction between average annual precipitation and the straight-line distance from provincial highways. The straight-line distance between TVLGS and provincial highways is found to be the most significant factor affecting their distribution. This study clarifies the intricate dynamics associated with the distribution of TVLGS and the factors that influence them, providing evidence-based recommendations for the future preservation and advancement of these TVLGS. It also aims to enhance the connectivity of developmental elements at a regional scale and to foster the advancement of global tourism within TVLGS. Full article
(This article belongs to the Section Architectural Design, Urban Science, and Real Estate)
Show Figures

Figure 1

22 pages, 24147 KB  
Article
Assessment of Landslide Susceptibility and Risk in Tengchong City, Southwestern China Using Machine Learning and the Analytic Hierarchy Process
by Changwei Linghu, Zhipeng Qian, Weizhe Chen, Jiaren Li, Ke Yang, Shilin Zou, Langlang Yang, Yao Gao, Zhiping Zhu and Qiankai Gao
Land 2025, 14(10), 1966; https://doi.org/10.3390/land14101966 - 29 Sep 2025
Viewed by 894
Abstract
Southwestern China, characterized by highly undulating terrain and mountainous areas, faces frequent landslide disasters. However, previous studies in this region mostly neglected the role of extreme rainfall in landslide susceptibility assessment and the socio-economic risks threatened by landslides. To address these gaps, this [...] Read more.
Southwestern China, characterized by highly undulating terrain and mountainous areas, faces frequent landslide disasters. However, previous studies in this region mostly neglected the role of extreme rainfall in landslide susceptibility assessment and the socio-economic risks threatened by landslides. To address these gaps, this study integrated 688 recorded landslides for Tengchong City in the southwest of China and 10 influencing factors (topography, lithology, climate, vegetation, and human activities), particularly two extreme precipitation indices of maximum consecutive 5 day precipitation (Rx5day) and maximum length of wet spell (CWD). These influencing factors were selected after ensuring variable independence via multicollinearity analysis. Four machine learning models were then built for landslide susceptibility assessment. The Random Forest model performed the best with an Area Under Curve (AUC) of 0.88 and identified elevation, normalized difference vegetation index (NDVI), lithology, and CWD as the four most important influencing factors. Landslides in Tengchong are concentrated in areas with low NDVI (<0.57), indicating increased vegetation cover might reduce landslide frequency. Landslide risk was further quantified via the Analytic Hierarchy Process (AHP) by integrating multiple socio-economic factors. High-risk zones were pinpointed in central-southern Tengchong (e.g., Heshun and Tuantian townships) due to their high social exposure and vulnerability. Overall, this study highlights extreme rainfall and vegetation as key modifiers of landslide susceptibility and identifies the regions with high landslide risk, which provides targeted scientific support for regional early-warning systems and risk management. Full article
Show Figures

Figure 1

31 pages, 13621 KB  
Article
Trend Analysis of Extreme Precipitation and Its Compound Events with Extreme Temperature Across China
by Shuhui Yang, Xue Wang, Jun Guo, Xinyu Chang, Zhangjun Liu, Jingwen Zhang and Shuai Ju
Water 2025, 17(18), 2713; https://doi.org/10.3390/w17182713 - 13 Sep 2025
Cited by 1 | Viewed by 2043
Abstract
The intensification of global climate change has led to an increased frequency of extreme rainfall and temperature events, posing severe threats to China’s ecosystems and socio-economic systems. This study, based on multi-year daily precipitation, monthly surface air temperature, and daily near-surface temperature datasets, [...] Read more.
The intensification of global climate change has led to an increased frequency of extreme rainfall and temperature events, posing severe threats to China’s ecosystems and socio-economic systems. This study, based on multi-year daily precipitation, monthly surface air temperature, and daily near-surface temperature datasets, employs multi-year averaging, EOF mode analysis, Mann–Kendall testing, and R/S analysis. By selecting heavy-rain days, rainfall amount, rainfall intensity, and drought indices, it explores the spatiotemporal evolution and driving mechanisms of extreme rainfall, drought, and compound events across China. The analysis of extreme rainfall reveals that precipitation in China shows a “more in the southeast, less in the northwest; abundant in the southeast, sparse in the northwest” pattern. EOF analysis identifies two spatial modes for rainfall parameters, the “Eastern Coordination Mode” and the “North–South Antiphase Mode,” corresponding to heavy rainfall days, rainfall amount, and rainfall intensity. The Mann–Kendall test shows that some regions in the eastern monsoon zone have experienced a significant increase in heavy rainfall parameters, while certain areas in the northeast, southern China, and northwest have also undergone significant changes. By contrast, parts of the southwest have seen a decrease. R/S analysis reveals that the Hurst index is high in the eastern monsoon region, indicating a strong likelihood of continued upward trends in the future, while regions in the western arid and semi-arid zones and parts of the Tibetan Plateau exhibit stronger randomness in trends, leading to more alternating drought and flood events. The analysis of the drought index (SPI-3) reveals synchronized drought patterns in the central-eastern and northern regions, with “synergistic consistency,” “Northwest–Northeast Antiphase,” and “Northern–Central-South Antiphase” characteristics. The Mann–Kendall test indicates a “north-wet, south-dry” differentiation, with significant wetting in the northern regions and parts of the Tibetan Plateau, and significant drying in the central-eastern and southwestern regions. R/S analysis shows high Hurst indices across most of the northwest and northern regions, indicating stronger drought persistence, while coastal areas in the east are more prone to dry–wet transitions. In terms of compound events, high-temperature and heavy rainfall events have increased from northwest to southeast over the past 40 years, with southern China experiencing more than 200 days of such events. Significant changes have been observed in the eastern and southern coastal regions, with high Hurst indices and strong persistence in the eastern coastal areas. Low-temperature and heavy rainfall events are more frequent in the eastern coast and southwestern regions, with higher Hurst indices in the eastern and central regions, indicating strong persistence. Full article
(This article belongs to the Section Hydrology)
Show Figures

Figure 1

27 pages, 9596 KB  
Article
The Multiple Impacts of Climate Change and Human Activities on Vegetation Dynamics in Yunnan Province, China
by Anlan Feng, Zhenya Zhu, Xiudi Zhu, Qiang Zhang, Meng Wang, Hongqing Li, Ying Wang, Zhiming Wang, Peng Sun and Gang Wang
Sustainability 2025, 17(16), 7544; https://doi.org/10.3390/su17167544 - 21 Aug 2025
Viewed by 1633
Abstract
Vegetation plays an important role in the hydrological cycle, carbon storage and regional climate. It provides multiple ecosystem services, regulates ecosystem structure and promotes the sustainable and stable development of the earth’s ecosystem. Under the interference of the ever-changing environment, vegetation vulnerability is [...] Read more.
Vegetation plays an important role in the hydrological cycle, carbon storage and regional climate. It provides multiple ecosystem services, regulates ecosystem structure and promotes the sustainable and stable development of the earth’s ecosystem. Under the interference of the ever-changing environment, vegetation vulnerability is increasingly evident. This study focuses on Yunnan Province, China, where we analyze the spatiotemporal dynamics of NDVI at both provincial and municipal scales. Utilizing methods such as geographical detectors, time-lag analysis, and residual analysis, we identify key drivers of NDVI changes in Yunnan. From 2001 to 2023, the multi-year average NDVI in Yunnan decreases spatially from southwest to southeast, with the annual maximum NDVI increasing at a rate of 0.025 per decade. Qujing City exhibits the fastest NDVI growth, while Diqing City shows the slowest. Vegetation degradation is primarily concentrated in central Yunnan. The NDVI in Yunnan demonstrates significant spatial heterogeneity, influenced by a combination of climatic, topographic, and anthropogenic factors. The interaction between land use type and precipitation is identified as a key driver, explaining over 50% of the spatial distribution of NDVI. Approximately 83% and 82% of vegetated areas in Yunnan exhibit delayed responses to precipitation and temperature changes, respectively. Notably, 73% of the NDVI increase and 7% of the NDVI decrease in Yunnan were jointly affected by climate change and human activities, and positive contributions from these factors cover 92% and 90% of the area, respectively. The impact of human activities on vegetation is mainly positive, although urbanization in central Yunnan significantly inhibits NDVI. By elucidating key mechanisms, this work fosters balanced vegetation–environment synergies in Yunnan and supports the building of ecological safeguards in China. Full article
Show Figures

Figure 1

16 pages, 3366 KB  
Article
Higher Emissions Scenarios Increase Wildland–Urban Interface Fire Hazard in China
by Dapeng Gong
Sustainability 2025, 17(16), 7409; https://doi.org/10.3390/su17167409 - 15 Aug 2025
Cited by 1 | Viewed by 1079
Abstract
Climate change has intensified the occurrence of wildfires, increasing their frequency and intensity worldwide, and threatening sustainable development through ecological and socioeconomic impacts. Understanding the driving factors behind wildland–urban interface (WUI) fire events and predicting future wildfire hazards in WUI areas are essential [...] Read more.
Climate change has intensified the occurrence of wildfires, increasing their frequency and intensity worldwide, and threatening sustainable development through ecological and socioeconomic impacts. Understanding the driving factors behind wildland–urban interface (WUI) fire events and predicting future wildfire hazards in WUI areas are essential for effective wildfire management and sustainable land-use planning. In this study, we developed a WUI fire hazard prediction model for China using machine learning techniques. Diagnostic attribution analysis was employed to identify key drivers of WUI fire hazards. The results revealed that the random forest-based WUI fire hazard model outperformed other models, demonstrating strong generalization capability. SHapley Additive exPlanations analysis revealed that meteorological factors are the primary drivers of WUI fire hazards. These factors include temperature, precipitation, and relative humidity. We further examined the evolution of WUI fire hazards under historical and future climate change scenarios. During the historical baseline period (1985–2014), regions classified as moderate and high hazards were concentrated in southern China. These regions include East China, South Central China, and Southwest China. Climate change exacerbates future WUI fire hazards in China. Projections under the high emission scenario (SSP5–8.5) indicate a rapid increase in WUI fire hazard indices in northern China by the end of the 21st century. Concurrently, the gravity center of high hazard areas is predicted to shift northward, accompanied by a substantial expansion in their area coverage. These findings highlight an urgent need to reorient fire management resources toward northern China under high-emission scenarios. Our findings establish a predictive framework for WUI fire hazards and emphasize the urgency of implementing climate-adaptive management strategies aligned with future hazard patterns. These strategies are critical for enhancing sustainability by reducing fire-related ecological and socioeconomic losses in WUI areas. Full article
(This article belongs to the Section Hazards and Sustainability)
Show Figures

Figure 1

17 pages, 2439 KB  
Article
Why Does the Water Color in a Natural Pool Turn into Reddish-Brown “Pumpkin Soup”?
by Donglin Li, Mingyang Zhao, Qi Liu, Lizeng Duan, Huayu Li, Yun Zhang, Qingyan Gao, Haonan Zhang and Bofeng Qiu
Sustainability 2025, 17(16), 7255; https://doi.org/10.3390/su17167255 - 11 Aug 2025
Viewed by 1122
Abstract
Inland aquatic ecosystems, encompassing lakes, reservoirs, and ponds, serve as vital repositories of water resources and provide essential ecological, social, and cultural services. Water color, a key indicator of water quality, reflects the complex interactions among physicochemical, biological, and environmental drivers. Heilong Pool [...] Read more.
Inland aquatic ecosystems, encompassing lakes, reservoirs, and ponds, serve as vital repositories of water resources and provide essential ecological, social, and cultural services. Water color, a key indicator of water quality, reflects the complex interactions among physicochemical, biological, and environmental drivers. Heilong Pool (HP) in Southwest China, which consists of a Clear Pool (CP) and a Turbid Pool (TP), has recently exhibited an anomalous reddish-brown “pumpkin soup” phenomenon in the CP, while the TP remains unchanged. This unusual phenomenon has raised widespread public concern regarding water resource security and its potential association with geological disasters. To elucidate the ecological and geochemical mechanisms of this phenomenon, we employed a multifaceted analytical approach that included assessing nutrient elements, quantifying heavy metal concentrations, analyzing dissolved substances, characterizing algal community composition, and applying δD-δ18O isotope analytical models. Our findings illustrated that while Bacillariophyta predominate (>79.3% relative abundance) in the algal community of HP, they were not the primary determinant of water color changes. Instead, Fe(OH)3 colloidal particles, originating from groundwater–surface water interactions and controlled by redox environment dynamics periodically, emerged as the principal factors of the reddish-brown discoloration. The genesis of the “pumpkin soup” water coloration was attributed to the precipitation-induced displacement of anoxic groundwater from confined karst conduits. Subsequent exfiltration and atmospheric exposure facilitate oxidative precipitation, forming authigenic rust-hued Fe(OH)3 colloidal complexes. This study provides new insights into the geochemical and hydrological mechanisms underlying water color anomalies in karst-dominated catchments. Full article
Show Figures

Figure 1

Back to TopTop