error_outline You can access the new MDPI.com website here. Explore and share your feedback with us.
 
 
Sign in to use this feature.

Years

Between: -

Subjects

remove_circle_outline
remove_circle_outline
remove_circle_outline
remove_circle_outline
remove_circle_outline
remove_circle_outline
remove_circle_outline
remove_circle_outline
remove_circle_outline

Journals

remove_circle_outline
remove_circle_outline
remove_circle_outline
remove_circle_outline
remove_circle_outline
remove_circle_outline
remove_circle_outline
remove_circle_outline
remove_circle_outline
remove_circle_outline

Article Types

Countries / Regions

remove_circle_outline
remove_circle_outline
remove_circle_outline

Search Results (254)

Search Parameters:
Keywords = population turnover

Order results
Result details
Results per page
Select all
Export citation of selected articles as:
37 pages, 2752 KB  
Review
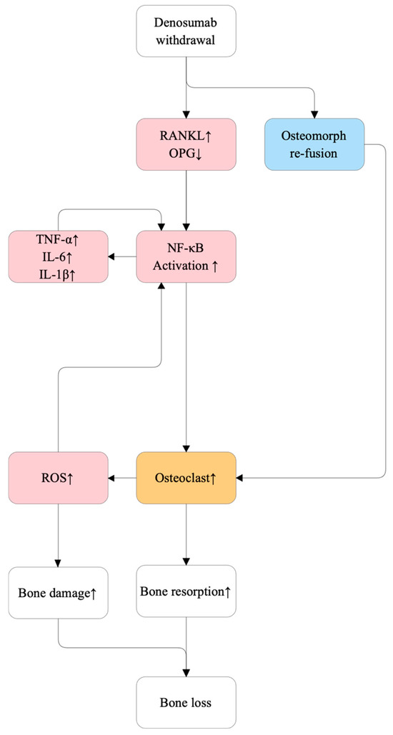
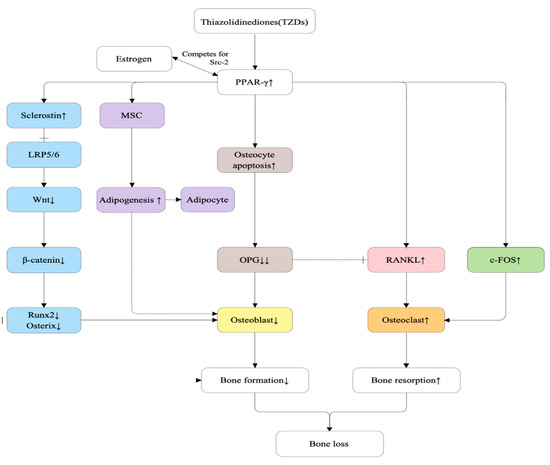
Osteoporosis After Menopause and After Drug Therapy: The Molecular Mechanism of Bone Loss and Its Treatment
by Kelly I-Rong Lee, Jie-Hong Chen and Kuo-Hu Chen
Int. J. Mol. Sci. 2026, 27(2), 641; https://doi.org/10.3390/ijms27020641 - 8 Jan 2026
Abstract
Osteoporosis is a prevalent skeletal disorder characterized by reduced bone mass and microarchitectural deterioration, leading to increased fracture risk, particularly in aging populations. Postmenopausal osteoporosis (PMOP) remains the most common primary form and results from abrupt estrogen deficiency after menopause, which disrupts bone [...] Read more.
Osteoporosis is a prevalent skeletal disorder characterized by reduced bone mass and microarchitectural deterioration, leading to increased fracture risk, particularly in aging populations. Postmenopausal osteoporosis (PMOP) remains the most common primary form and results from abrupt estrogen deficiency after menopause, which disrupts bone remodeling by accelerating the receptor activator of nuclear factor-κB ligand (RANKL)-mediated osteoclastogenesis, suppressing Wnt/β-catenin signaling, and promoting inflammatory cytokine production. In contrast, drug-induced osteoporosis (DIOP) encompasses a heterogeneous group of secondary bone disorders arising from pharmacologic exposures. Glucocorticoids suppress osteoblastogenesis, enhance osteoclast activity, and increase reactive oxygen species; long-term bisphosphonate therapy may oversuppress bone turnover, resulting in microdamage accumulation; denosumab withdrawal triggers a unique rebound surge in RANKL activity, often leading to rapid bone loss and multiple vertebral fractures. Medications including aromatase inhibitors, SSRIs, proton pump inhibitors, heparin, and antiepileptic drugs impair bone quality through diverse mechanisms. Standard antiresorptive agents remain first-line therapies, while anabolic agents such as teriparatide, abaloparatide, and romosozumab provide enhanced benefits in high-risk or drug-suppressed bone states. Transitional bisphosphonate therapy is essential when discontinuing denosumab, and individualized treatment plans—including drug holidays, lifestyle interventions, and monitoring vulnerable patients—are critical for optimizing outcomes. Emerging approaches such as small interfering RNA (siRNA)-based therapeutics, anti-sclerostin agents, digital monitoring technologies, and regenerative strategies show promise for future precision medicine management. Understanding the distinct and overlapping molecular mechanisms of osteoporosis is essential for improving fracture prevention and long-term skeletal health. Full article
(This article belongs to the Special Issue Osteoporosis: From Molecular Research to Novel Therapies)
Show Figures

Figure 1

26 pages, 377 KB  
Review
Airborne Radioiodine: A Comparative View of Chemical Forms in Medicine, Nuclear Industry, and Fallout Scenarios
by Klaus Schomäcker, Ferdinand Sudbrock, Thomas Fischer, Felix Dietlein, Markus Dietlein, Philipp Krapf and Alexander Drzezga
Int. J. Mol. Sci. 2026, 27(2), 590; https://doi.org/10.3390/ijms27020590 - 6 Jan 2026
Abstract
Airborne iodine-131 plays a pivotal role in both nuclear medicine and nuclear safety due to its radiotoxicity, volatility, and affinity for the thyroid gland. Although the total exhaled activity after medical I-131 therapy is minimal, over 95% of this activity appears in volatile [...] Read more.
Airborne iodine-131 plays a pivotal role in both nuclear medicine and nuclear safety due to its radiotoxicity, volatility, and affinity for the thyroid gland. Although the total exhaled activity after medical I-131 therapy is minimal, over 95% of this activity appears in volatile organic forms, which evade standard filtration and reflect metabolic pathways of iodine turnover. Our experimental work in patients and mice confirms the metabolic origin of these species, modulated by thyroidal function. In nuclear reactor environments, both under routine operation and during accidents, organic iodides such as [131I]CH3I have also been identified as major airborne components, often termed “penetrating iodine” due to their low adsorption to conventional filters. This review compares the molecular speciation, environmental persistence, and dosimetric impact of airborne I-131 across clinical, technical, and accidental release scenarios. While routine reactor emissions yield negligible doses (<0.1 µSv/year), severe nuclear incidents like Chernobyl and Fukushima have resulted in significant thyroid exposures. Doses from these events ranged from tens of millisieverts to several Sieverts, particularly in children. We argue that a deeper understanding of chemical forms is essential for effective risk assessment, filtration technology, and emergency preparedness. Iodine-131 exemplifies the dual nature of radioactive substances: in nuclear medicine its radiotoxicity is therapeutically harnessed, whereas in industrial or reactor contexts it represents an unwanted hazard. The same physicochemical properties that enable therapeutic efficacy also determine, in the event of uncontrolled release, the range, persistence, and the potential for unwanted radiotoxic exposure in the general population. In nuclear medicine, exhaled activity after radioiodine therapy is minute but largely organically bound, reflecting enzymatic and metabolic methylation processes. During normal reactor operation, airborne iodine levels are negligible and dominated by inorganic vapors efficiently captured by filtration systems. In contrast, major accidents released large fractions of volatile iodine, primarily as elemental [131I]I2 and organically bound iodine species like [131I]CH3I. The chemical nature of these compounds defined their atmospheric lifetime, transport distance, and deposition pattern, thereby governing the thyroid dose to exposed populations. Chemical speciation is the key determinant across all scenarios. Exhaled iodine in medicine is predominantly organic; routine reactor releases are negligible; severe accidents predominantly release elemental and organic iodine that drive environmental transport and exposure. Integrating these domains shows how chemical speciation governs volatility, mobility, and bioavailability. The novelty of this review lies not in introducing new iodine chemistry, but in the systematic comparative synthesis of airborne radioiodine speciation across medical therapy, routine nuclear operation, and severe accident scenarios, identifying chemical form as the unifying determinant of volatility, environmental transport, and dose. Full article
(This article belongs to the Topic Environmental Toxicology and Human Health—2nd Edition)
14 pages, 2908 KB  
Article
First Evidence of Phylloscopus collybita abietinus in Sicily: A Morphological and Molecular Perspective
by Gea Manganaro, Renzo Ientile, Marco Mancuso, Giada Santa Calogero, Venera Ferrito and Anna Maria Pappalardo
Animals 2026, 16(1), 112; https://doi.org/10.3390/ani16010112 - 31 Dec 2025
Viewed by 267
Abstract
The “Chiffchaff complex” is a group of species with several similar subspecies, whose post-breeding distribution remains poorly understood, particularly in southern Europe. This study combines morphological and molecular approaches to investigate the subspecific composition and phenological patterns of Chiffchaffs captured in eastern Sicily. [...] Read more.
The “Chiffchaff complex” is a group of species with several similar subspecies, whose post-breeding distribution remains poorly understood, particularly in southern Europe. This study combines morphological and molecular approaches to investigate the subspecific composition and phenological patterns of Chiffchaffs captured in eastern Sicily. A total of 380 individuals were biometrically measured, with particular focus on wing length of P8 feather, and 81 individuals were genetically analyzed using ND2 mitochondrial marker. Morphological analysis highlighted significant variation in P8 length between phenological groups. Assuming that a turnover of individuals from different origins may occur in the study area, genetic investigation was deemed necessary to further investigate this high morphological diversity. Phylogenetic analysis revealed high intraspecific genetic diversity and identified two subspecies in the study area: P. c. collybita (73%) and P. c. abietinus (27%). These findings genetically confirm for the first time the presence of P. c. abietinus in Sicily and suggest a complex pattern of seasonal co-occurrence between populations. This work contributes to the understanding of Chiffchaff migration ecology and underlines the importance of integrating ringing data with molecular tools in Mediterranean biodiversity hotspots. Full article
(This article belongs to the Section Animal Genetics and Genomics)
Show Figures

Figure 1

17 pages, 967 KB  
Review
PTH Analog Therapy in CKD G4–G5D: Current Evidence and Potential Role of Abaloparatide in Adynamic Bone Disease
by Laia Gifre, Maria Fusaro, Maria J. Lloret, Elisabet Massó, Pilar Peris, Xavier Nogués, Rosana Gelpi, Águeda Prior-Español, Jordi Ara, Mario Cozzolino, Pablo A. Ureña-Torres and Jordi Bover
J. Clin. Med. 2026, 15(1), 133; https://doi.org/10.3390/jcm15010133 - 24 Dec 2025
Viewed by 269
Abstract
Osteoporosis and fragility fractures are among the most prevalent and clinically significant complications in patients with chronic kidney disease (CKD), particularly in stages G4–G5 and in those undergoing dialysis (G5D). These skeletal disorders are associated with markedly increased morbidity and mortality, including a [...] Read more.
Osteoporosis and fragility fractures are among the most prevalent and clinically significant complications in patients with chronic kidney disease (CKD), particularly in stages G4–G5 and in those undergoing dialysis (G5D). These skeletal disorders are associated with markedly increased morbidity and mortality, including a 2- to 9-fold higher risk of hip fractures compared to the general population, prolonged hospitalization, functional decline, and excess postoperative mortality. Despite this substantial burden, CKD-associated osteoporosis remains underrecognized and undertreated. Limited inclusion of CKD patients in pivotal osteoporosis trials and the absence of high-evidence guidance in clinical guidelines have contributed to a persistent therapeutic gap. PTH analog agents such as teriparatide and abaloparatide have demonstrated robust efficacy in increasing bone mass and reducing fracture risk in the general population. However, their use in CKD remains limited. PTH analog are poorly prescribed in patients with CKD stage G3 and remain off-label for stages G4–G5D, despite the high prevalence of adynamic bone disease across all stages of CKD. Abaloparatide, a selective PTH1 receptor agonist, exerts potent anabolic effects with a lower incidence of hypercalcemia than teriparatide and may offer a favourable safety profile in carefully selected patients. Preliminary data suggest preservation of bone microarchitecture and potential benefits in low-turnover bone disease, although evidence in CKD is still limited. This narrative review examines current evidence on abaloparatide’s potential role in CKD, emphasizing its mechanism of action, efficacy, safety, and relevance for patients with low bone turnover and high fracture risk. Full article
(This article belongs to the Section Nephrology & Urology)
Show Figures

Figure 1

14 pages, 2054 KB  
Article
A Tissue Renewal-Based Mechanism Drives Colon Tumorigenesis
by Ryan M. Boman, Gilberto Schleiniger, Christopher Raymond, Juan Palazzo, Anne Shehab and Bruce M. Boman
Cancers 2026, 18(1), 44; https://doi.org/10.3390/cancers18010044 - 23 Dec 2025
Viewed by 145
Abstract
Our Goal is to identify how colorectal cancer (CRC) arises in the single-layered cell epithelium (simple columnar epithelium) that lines the luminal surface of the large intestine. Background: We recently reported that the dynamic organization of cells in colonic epithelium is encoded by [...] Read more.
Our Goal is to identify how colorectal cancer (CRC) arises in the single-layered cell epithelium (simple columnar epithelium) that lines the luminal surface of the large intestine. Background: We recently reported that the dynamic organization of cells in colonic epithelium is encoded by five biological rules and conjectured that colon tumorigenesis involves an autocatalytic tissue renewal reaction. Introduction Our objective was to define how altered crypt turnover explains tissue disorganization that leads to adenoma morphogenesis and CRC. Hypothesis: Changes in rate of tissue renewal-based cell polymerization leads to epithelial expansion and tissue disorganization during adenoma histogenesis. Methods: Accordingly, we created a computational model that considers the structure of colonic epithelium to be a polymer of cells and that tissue renewal is autocatalytic. Indeed, self-renewal of stem cells in colonic crypts continuously produces cells that act like monomers to form a polymer of cells (an interconnected, continuous cell sheet) in a polymerization-based process. Our model is a system of nonlinear differential equations that simulates changes in human crypt cell population dynamics. Results: We investigated how changes occur in the proportion of different cell types during adenoma development in FAP patients. The results show premalignant colonic crypts have a decreased rate of tissue renewal due to APC-mutation. Discussion: This slower rate of cell polymerization causes a rate-limiting step in the crypt renewal process that expands the proliferative cell population size. Conclusions: Our findings provide a mechanism that explains how a prolonged rate of crypt renewal leads to tissue disorganization with local epithelial expansion, infolding, and contortion during adenoma morphogenesis.: Full article
(This article belongs to the Special Issue Recent Advances in Basic and Clinical Colorectal Cancer Research)
Show Figures

Graphical abstract

18 pages, 1944 KB  
Article
Introduction of Mature Mast Cells into Bone Marrow Alters Bone Metabolism in Growing Mice
by Carmen P. Wong, Jessica A. Keune, Kenneth A. Philbrick, Adam J. Branscum, Urszula T. Iwaniec and Russell T. Turner
Int. J. Mol. Sci. 2025, 26(24), 11952; https://doi.org/10.3390/ijms262411952 - 11 Dec 2025
Viewed by 320
Abstract
There is evidence that mast cells contribute to skeletal response to injury, but it is less clear whether these immune cells directly influence normal bone growth and turnover. Mature mast cells are common in the bone marrow of humans and rats, but have [...] Read more.
There is evidence that mast cells contribute to skeletal response to injury, but it is less clear whether these immune cells directly influence normal bone growth and turnover. Mature mast cells are common in the bone marrow of humans and rats, but have not been convincingly demonstrated to be present in the bone marrow of healthy mice, potentially limiting the mouse as a model for characterizing the full range of mast cell/bone cell interactions. An initial goal of this investigation was to comprehensively screen seven strains of mice for mature mast cells in bone marrow. Finding none, we then investigated three approaches to home these cells to the marrow of mice unable to generate mast cells: (1) administration of soluble kit ligand to membrane kit ligand-deficient KitSl/Sld mice, (2) adoptive transfer of wild-type hematopoietic stem cells to kit receptor-deficient KitW/Wv mice, and (3) adoptive transfer of wild-type mouse bone marrow-derived mast cells generated in vitro and delivered intravenously to KitW/W-v mice. Only the third approach was successful. Using this method, we then evaluated the impact of bone marrow-derived mast cells on bone mass, architecture, turnover, and gene expression. The adoptive transfer of mast cells resulted in alterations in cancellous bone microarchitecture and cell populations in the vertebra, and in differential expression of genes associated with bone metabolism in the tibia. Taken together, our results support the concept that bone marrow mast cells influence bone metabolism and suggest that homing mast cells to the bone marrow of mice is a useful model to understand the role of these cells in skeletal health and disease. Full article
(This article belongs to the Special Issue Mast Cells in Human Health and Diseases—3rd Edition)
Show Figures

Figure 1

18 pages, 2558 KB  
Review
Vascular Calcification in Chronic Kidney Disease and Hemodialysis: Pathophysiological Mechanisms and Emerging Biomarkers
by Marcel Palamar, Iulia Dana Grosu Radulescu, Maria Daniela Tanasescu, Alexandru Sircuta and Flaviu Bob
Medicina 2025, 61(12), 2169; https://doi.org/10.3390/medicina61122169 - 5 Dec 2025
Viewed by 853
Abstract
Background and Objectives: Vascular calcification (VC) is a major contributor to cardiovascular morbidity and mortality in patients with chronic kidney disease (CKD), particularly those on hemodialysis. Once considered a passive process, VC is now recognized as an active, cell-mediated pathology influenced by [...] Read more.
Background and Objectives: Vascular calcification (VC) is a major contributor to cardiovascular morbidity and mortality in patients with chronic kidney disease (CKD), particularly those on hemodialysis. Once considered a passive process, VC is now recognized as an active, cell-mediated pathology influenced by mineral dysregulation, chronic inflammation, and oxidative stress. This review aims to synthesize current evidence on the underlying mechanisms of VC in CKD and hemodialysis, with particular focus on emerging biomarkers and therapeutic implications. Materials and Methods: A structured narrative review was conducted by searching PubMed, Web of Science, ScienceDirect, and Google Scholar. The final search was completed on 29 August 2025. A total of 1326 articles were initially retrieved, of which 65 met the inclusion criteria and were analyzed. Studies addressing VC mechanisms, the bone–vascular axis, mineral metabolism, vitamin K–dependent proteins, and biomarkers such as matrix Gla protein (MGP), osteocalcin (OC), and intact parathyroid hormone (iPTH) were included. Results: VC in CKD arises from phenotypic transformation of vascular smooth muscle cells, vesicle-mediated calcification, oxidative stress, and impaired activity of endogenous calcification inhibitors. Disruption of the fibroblast growth factor 23 (FGF23)–Klotho axis and secondary hyperparathyroidism further exacerbate vascular pathology. Among emerging biomarkers, dp-ucMGP reflects vitamin K deficiency and correlates with calcification burden, while OC and iPTH provide insight into bone–vascular crosstalk and mineral turnover. However, biomarker interpretation is limited by assay variability, renal clearance, and clinical heterogeneity. Conclusions: VC in CKD represents a complex process driven by systemic and cellular dysregulation. While biomarkers such as dp-ucMGP, OC, and iPTH offer mechanistic insights and prognostic potential, further validation is required for clinical application. A multimarker approach, combined with individualized management of mineral metabolism, may improve risk stratification and therapeutic targeting in this high-risk population. Full article
(This article belongs to the Section Urology & Nephrology)
Show Figures

Figure 1

15 pages, 434 KB  
Review
Constraints on the Hubble and Matter Density Parameters with and Without Modelling the CMB Anisotropies
by Indranil Banik and Nick Samaras
Astronomy 2025, 4(4), 24; https://doi.org/10.3390/astronomy4040024 - 19 Nov 2025
Viewed by 1042
Abstract
We consider constraints on the Hubble parameter H0 and the matter density parameter ΩM from the following: (i) the age of the Universe based on old stars and stellar populations in the Galactic disc and halo; (ii) the turnover scale in [...] Read more.
We consider constraints on the Hubble parameter H0 and the matter density parameter ΩM from the following: (i) the age of the Universe based on old stars and stellar populations in the Galactic disc and halo; (ii) the turnover scale in the matter power spectrum, which tells us the cosmological horizon at the epoch of matter-radiation equality; and (iii) the shape of the expansion history from supernovae (SNe) and baryon acoustic oscillations (BAOs) with no absolute calibration of either, a technique known as uncalibrated cosmic standards (UCS). A narrow region is consistent with all three constraints just outside their 1σ uncertainties. Although this region is defined by techniques unrelated to the physics of recombination and the sound horizon then, the standard Planck fit to the CMB anisotropies falls precisely in this region. This concordance argues against early-time explanations for the anomalously high local estimate of H0 (the ‘Hubble tension’), which can only be reconciled with the age constraint at an implausibly low ΩM. We suggest instead that outflow from the local KBC supervoid inflates redshifts in the nearby universe and, thus, the apparent local H0. Given the difficulties with solutions in the early universe, we argue that the most promising alternative to a local void is a modification to the expansion history at late times, perhaps due to a changing dark energy density. Full article
(This article belongs to the Special Issue Current Trends in Cosmology)
Show Figures

Figure 1

13 pages, 1702 KB  
Communication
Urban Pathways of Oomycete Dissemination: A Case Study from Warsaw Parks
by Miłosz Tkaczyk and Katarzyna Sikora
Forests 2025, 16(11), 1736; https://doi.org/10.3390/f16111736 - 17 Nov 2025
Viewed by 306
Abstract
Urban green spaces are essential components of city ecosystems, providing environmental and social benefits while simultaneously serving as potential entry points for invasive plant pathogens. In recent years, increasing attention has been directed toward the role of urban environments as reservoirs and transmission [...] Read more.
Urban green spaces are essential components of city ecosystems, providing environmental and social benefits while simultaneously serving as potential entry points for invasive plant pathogens. In recent years, increasing attention has been directed toward the role of urban environments as reservoirs and transmission corridors for oomycetes, a group of highly destructive microorganisms affecting trees and shrubs. This study aimed to investigate the diversity and potential introduction pathways of oomycetes in three Warsaw parks representing distinct ecological settings: a historical city park, a large landscape park with aquatic features, and a newly constructed linear park. Samples of soil, and surface water were collected and analysed using standard isolation and molecular identification methods. Four species were identified: Phytophthora cactorum, P. cambivora, Phytopythium vexans, and Ph. montanum—the latter two representing first records for urban parks in Poland. The results indicate that nursery plant material, surface water systems, and wildlife activity, particularly birds, are likely contributors to the introduction and spread of these pathogens in city landscapes. The findings underscore the growing phytosanitary risk associated with urban greenery, where the interplay of anthropogenic disturbance, high plant turnover, and complex hydrological networks facilitates pathogen establishment. This research highlights the urgent need to integrate urban biosecurity strategies with routine molecular monitoring, nursery inspections, and wildlife surveillance to limit further dissemination of invasive oomycetes and enhance the resilience of urban tree populations. Full article
(This article belongs to the Special Issue Health and Disease Management of Urban Forest Trees)
Show Figures

Figure 1

41 pages, 505 KB  
Review
The Conundrum of Medical Fracture Prevention in Chronic Kidney Disease—Summary of the Evidence and Pragmatic Clinical Guidance
by Simeon Schietzel and Uyen Huynh-Do
J. Clin. Med. 2025, 14(22), 8145; https://doi.org/10.3390/jcm14228145 - 17 Nov 2025
Viewed by 1044
Abstract
Fragility fractures are a major complication in chronic kidney disease (CKD), yet therapeutic strategies for their prevention remain highly controversial. The unique pathophysiology of CKD–mineral and bone disorder (CKD-MBD), coupled with the paucity of dedicated clinical trials, create substantial uncertainty regarding the efficacy [...] Read more.
Fragility fractures are a major complication in chronic kidney disease (CKD), yet therapeutic strategies for their prevention remain highly controversial. The unique pathophysiology of CKD–mineral and bone disorder (CKD-MBD), coupled with the paucity of dedicated clinical trials, create substantial uncertainty regarding the efficacy and safety of medical interventions established in the general osteoporosis population. This review summarizes the available evidence regarding fracture risk and bone mineral density including pragmatic clinical guidance for the use of calcium, vitamin D, phosphate binders, calcimimetics, bisphosphonates, denosumab, romosozumab, and teriparatide in patients with advanced non-dialysis CKD, on dialysis, and after kidney transplantation. For calcium, the conflicting balance between skeletal needs and risk of vascular calcification in the setting of declining kidney function and limited evidence for fracture prevention is outlined. For vitamin D, the gap between its widespread clinical use and the inconsistent data on fracture prevention is analyzed including a discussion of target levels in progressive kidney dysfunction. For phosphate binders, the evidence for fracture prevention, showing benefits in dialysis populations, is summarized together with a synthesis of data on potential risks of calcium-based agents. For calcimimetics, the available evidence on their role in fracture prevention, PTH, and calcium control is reviewed. For bisphosphonates, the unresolved question of benefit versus harm in advanced CKD stages are discussed and the evidence regarding efficacy and safety for various clinical settings is disentangled. For denosumab, the current data on fracture prevention is presented with emphasis on its renal-independent pharmacokinetics and strategies to mitigate hypocalcemia and rebound fracture risk. For romosozumab, the promising effects on bone health are reviewed alongside an analysis of cardiovascular safety data. For teriparatide, the limited evidence in patients with low bone turnover disease is evaluated. The review navigates the available evidence and unresolved controversies across therapeutic options, and provides pragmatic guidance to support individualized clinical decision-making. Full article
(This article belongs to the Special Issue The “Orthogeriatric Fracture Syndrome”—Issues and Perspectives)
13 pages, 1729 KB  
Article
Ecological History Shapes Transcriptome Variation in Quiescent Saccharomyces cerevisiae
by Agnieszka Marek, Katarzyna Tomala and Dominika Wloch-Salamon
Biomolecules 2025, 15(11), 1588; https://doi.org/10.3390/biom15111588 - 12 Nov 2025
Viewed by 434
Abstract
Quiescence is a pivotal state for all living organisms and cells. However, recent research indicates a lack of uniformity among quiescent cells. That is, even if the primary feature of quiescence—the ability to restart divisions—is maintained, quiescent cells within populations exhibit variation in [...] Read more.
Quiescence is a pivotal state for all living organisms and cells. However, recent research indicates a lack of uniformity among quiescent cells. That is, even if the primary feature of quiescence—the ability to restart divisions—is maintained, quiescent cells within populations exhibit variation in their cellular architecture and characteristics. While it is known that the process of entry into quiescence is influenced by a combination of nutrient starvation and temporal factors, the underlying mechanisms remain to be fully elucidated. In this study, we compare the transcriptomes of known homogenous fractions of dense quiescent yeast isolated from populations of different ecological histories. These populations have undergone experimental enrichment of certain types of quiescent cells during cycles of growth and starvation for 300 generations. Transcriptome analysis revealed discrepancies in terms of characteristics associated mainly with energy turnover processes, biosynthesis, and cell wall maintenance. The results of this study suggest that quiescent cells possess the capacity to adapt their transcriptome activity in accordance with their evolutionary history. Full article
(This article belongs to the Special Issue Cellular Quiescence and Dormancy)
Show Figures

Figure 1

24 pages, 622 KB  
Article
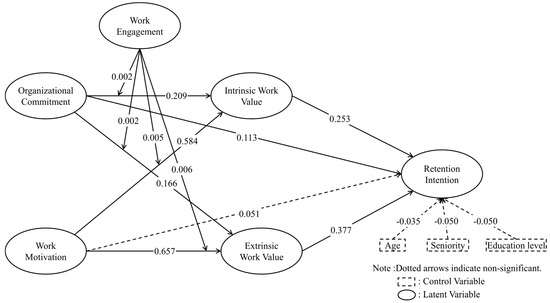
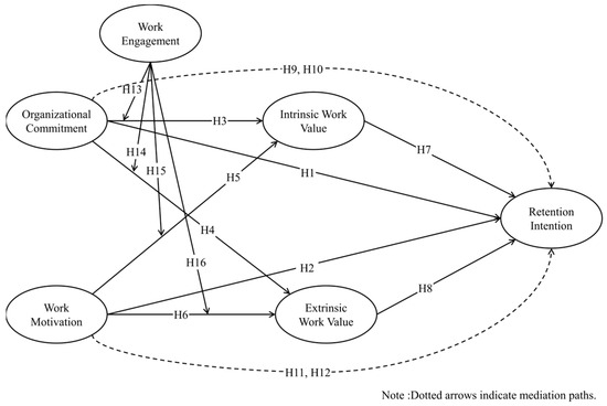
The Impact of Organizational Commitment and Work Motivation on Retention Intention: Evidence from Long-Term Care Institution Caregivers Based on Expectancy Theory
by Szu-Han Yeh and Kuo-Chung Huang
Healthcare 2025, 13(22), 2832; https://doi.org/10.3390/healthcare13222832 - 8 Nov 2025
Viewed by 2301
Abstract
Background/Objectives: With the increase in the aging population and disabilities, long-term care facilities in Taiwan are experiencing workforce shortages that threaten sustainability. This study uses expectancy theory to examine the influence of organizational commitment and work motivation on retention intention, with work [...] Read more.
Background/Objectives: With the increase in the aging population and disabilities, long-term care facilities in Taiwan are experiencing workforce shortages that threaten sustainability. This study uses expectancy theory to examine the influence of organizational commitment and work motivation on retention intention, with work values as mediators of the relationships and work engagement as a moderator. Methods: Data were collected from 532 care attendants using purposive sampling. After excluding invalid responses, structural equation modeling analysis was conducted on 501 responses. Results: The results revealed that organizational commitment and work motivation do not directly predict retention intention but have positive indirect effects on retention intention through intrinsic and extrinsic work values, with extrinsic work values exerting more substantial indirect effects. The results also showed that work engagement positively and significantly strengthened the relationships between the antecedents to work values. Conclusions: This suggests that retention is more impacted by positively recognizing work values or caring for residents than by commitment and motivation. Theoretically, this study extends expectancy theory to long-term human resource management in care facilities. Practically, this reveals a need for high-performance work systems shaped by reward systems to improve engagement, stabilize the workforce, and decrease turnover. Full article
Show Figures

Figure 1

16 pages, 584 KB  
Review
Nursing Practice Environment in the Armed Forces: Scoping Review
by Mafalda Inácio, Maria Carvalho, Ana Paulino, Patrícia Costa, Ana Rita Figueiredo, Elisabete Nunes, Paulo Cruchinho and Pedro Lucas
Nurs. Rep. 2025, 15(11), 394; https://doi.org/10.3390/nursrep15110394 - 7 Nov 2025
Viewed by 724
Abstract
Background: The nursing practice environment is a critical determinant of healthcare quality, patient safety, and nurse well-being. Military healthcare settings present unique challenges, including rigid hierarchical structures, deployment rotations, and resource constraints, which may significantly affect the nursing practice. This scoping review mapped [...] Read more.
Background: The nursing practice environment is a critical determinant of healthcare quality, patient safety, and nurse well-being. Military healthcare settings present unique challenges, including rigid hierarchical structures, deployment rotations, and resource constraints, which may significantly affect the nursing practice. This scoping review mapped the available scientific evidence on the nursing practice environment in military healthcare institutions and identified its influencing factors. Methods: Following JBI methodology, a scoping review was conducted according to the PCC framework: nurses (Population), the nursing practice environment (Concept), and military healthcare settings (Context). Papers in English, Portuguese, or Spanish were included without date restrictions. Searches were performed in 4 databases (September 2025) and data selections were conducted independently by two reviewers. Results: Eleven studies (2010–2025), mainly from the United States, met the inclusion criteria. Thematic analysis revealed three main components influencing the nursing practice environment: structural (leadership, professional development, staffing), relational (collaboration, conflict management), and outcome-related (well-being, retention, patient safety). Favourable environments were associated with higher satisfaction, retention, and reduced burnout. Conversely, unfavorable environments, often influenced by rank hierarchy, deployment rotations, and organizational rigidity, were linked to turnover intention, moral distress, and compromised patient outcomes. Conclusions: Evidence from the included studies indicates that adaptive leadership, interprofessional collaboration, professional development and staffing adequacy are recurrent factors associated with nurses’ satisfaction, retention, and perceived quality of care. Hierarchy structures, deployments, and mobility also appear to influence the specific characteristics of military nursing practice environments. Full article
(This article belongs to the Special Issue Nursing Management in Clinical Settings)
Show Figures

Figure 1

29 pages, 1737 KB  
Review
Predictors of Hungry Bone Syndrome After Parathyroidectomy in Secondary Hyperparathyroidism: A Narrative Review of Bone Turnover Biomarkers and Risk Prediction Tools
by Adina Coman, Cristi Tarta, Alexandru Isaic, Marco Marian, Sorin Olariu, Andrei Ardelean, Anca-Monica Macovei-Oprescu, Fazakas Roland, Gheorghe-Nanu Pupca, Silviu Latcu, Cristian Silviu Suciu and Marius Murariu
J. Clin. Med. 2025, 14(21), 7849; https://doi.org/10.3390/jcm14217849 - 5 Nov 2025
Viewed by 920
Abstract
Background/Objectives: Secondary hyperparathyroidism (SHPT) affects 30–50% of end-stage renal disease patients. Parathyroidectomy (PTX), while effective for medication-refractory SHPT, carries 20–70% risk of hungry bone syndrome (HBS)—severe sustained hypocalcemia requiring intensive care and prolonged hospitalization. Accurate preoperative risk stratification using biochemical markers and [...] Read more.
Background/Objectives: Secondary hyperparathyroidism (SHPT) affects 30–50% of end-stage renal disease patients. Parathyroidectomy (PTX), while effective for medication-refractory SHPT, carries 20–70% risk of hungry bone syndrome (HBS)—severe sustained hypocalcemia requiring intensive care and prolonged hospitalization. Accurate preoperative risk stratification using biochemical markers and validated prediction tools is critical for optimal preventive management. Methods: We conducted a comprehensive narrative review synthesizing evidence on HBS predictors after PTX in SHPT, evaluating traditional and novel bone turnover markers, clinical risk factors, and multivariate prediction models, through a structured literature search and analysis. Results: Preoperative bone turnover status represents the strongest contributor to HBS risk. Traditional biomarkers—particularly parathyroid hormone (PTH > 1000–2400 pg/mL) and alkaline phosphatase (ALP > 150–300 U/L)—demonstrate moderate-to-strong individual predictive power. Novel bone turnover markers (bone-specific ALP, P1NP, TRAP-5b) offer incremental value, especially in CKD populations where renal clearance affects traditional markers. Combined risk prediction models substantially outperform single biomarkers, achieving area under curve values of 0.87–0.95. The simple NYU 2-point score (ALP > 150 U/L + PTH > 1000 pg/mL) showed 96.8% accuracy, with 100% negative predictive value. More complex tools like nomograms (C-index 0.92–0.94) and machine-learning algorithms (AUC 0.88) provide enhanced discrimination by integrating multiple continuous parameters. Additional clinical factors—younger age (<48 years), prolonged dialysis (≥5 years), low preoperative calcium, high gland weight, and absence of autotransplantation—further refine risk assessment. Postoperative calcium typically reaches nadir at 48–72 h, defining the critical monitoring window. Conclusions: High-turnover bone biomarkers and combined risk models effectively identify high-risk SHPT patients. Risk-stratified protocols (i.e., prophylactic supplementation, intensive monitoring, and selective ICU admission) can substantially reduce HBS-related morbidity. Ongoing efforts should focus on validating these predictive tools across diverse populations and integrating them into clinical practice, thereby facilitating real-time HBS risk assessment and protocol-driven care. Full article
(This article belongs to the Special Issue Recent Advances in Endocrine Surgery—2nd Edition)
Show Figures

Figure 1

22 pages, 6008 KB  
Review
Mitochondrial Dynamics in Aging Heart
by Pankaj Patyal, Gohar Azhar, Ambika Verma, Shakshi Sharma, Jyotsna Shrivastava, Sayed Aliul Hasan Abdi, Xiaomin Zhang and Jeanne Y. Wei
Biomedicines 2025, 13(11), 2603; https://doi.org/10.3390/biomedicines13112603 - 24 Oct 2025
Viewed by 2139
Abstract
Aging is a major risk factor for cardiovascular disease, driving progressive structural and functional decline of the myocardium. Mitochondria, the primary source of ATP through oxidative phosphorylation, are essential for cardiac contractility, calcium homeostasis, and redox balance. In the aging heart, mitochondria show [...] Read more.
Aging is a major risk factor for cardiovascular disease, driving progressive structural and functional decline of the myocardium. Mitochondria, the primary source of ATP through oxidative phosphorylation, are essential for cardiac contractility, calcium homeostasis, and redox balance. In the aging heart, mitochondria show morphological alterations including cristae disorganization, swelling, and fragmentation, along with reduced OXPHOS efficiency. These defects increase proton leak, lower ATP production, and elevate reactive oxygen species (ROS), causing oxidative damage. Concurrent disruptions in mitochondrial fusion and fission further impair turnover and quality control, exacerbating mitochondrial dysfunction and cardiac decline. Serum response factor (SRF) signaling, a crucial regulator of cytoskeletal and metabolic gene expression, plays a key role in modulating mitochondrial function during cardiac aging. Dysregulation of SRF impairs mitochondrial adaptability, contributing to dysfunction. Additionally, reduced levels of nicotinamide adenine dinucleotide (NAD+) hinder sirtuin-dependent deacetylation, further compromising mitochondrial efficiency and stress resilience. These cumulative defects activate regulated cell death pathways, leading to cardiomyocyte loss, fibrosis, and impaired diastolic function. Mitochondrial dysfunction therefore serves as both a driver and amplifier of cardiac aging, accelerating the transition toward heart failure. This narrative review aims to provide a comprehensive overview of mitochondrial remodeling in the aging myocardium, examining the mechanistic links between mitochondrial dysfunction and myocardial injury. We also discuss emerging therapeutic strategies targeting mitochondrial bioenergetics and quality control as promising approaches to preserve cardiac function and extend cardiovascular health span in the aging population. Full article
Show Figures

Figure 1

Back to TopTop