Sign in to use this feature.

Years

Between: -

Subjects

remove_circle_outline
remove_circle_outline
remove_circle_outline
remove_circle_outline
remove_circle_outline
remove_circle_outline
remove_circle_outline
remove_circle_outline
remove_circle_outline

Journals

remove_circle_outline
remove_circle_outline
remove_circle_outline
remove_circle_outline
remove_circle_outline
remove_circle_outline
remove_circle_outline
remove_circle_outline

Article Types

Countries / Regions

remove_circle_outline
remove_circle_outline
remove_circle_outline
remove_circle_outline
remove_circle_outline
remove_circle_outline

Search Results (1,413)

Search Parameters:
Keywords = plant defense systems

Order results
Result details
Results per page
Select all
Export citation of selected articles as:
24 pages, 3862 KB  
Article
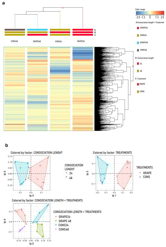
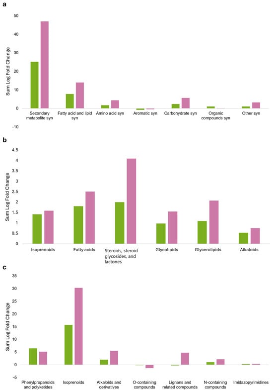
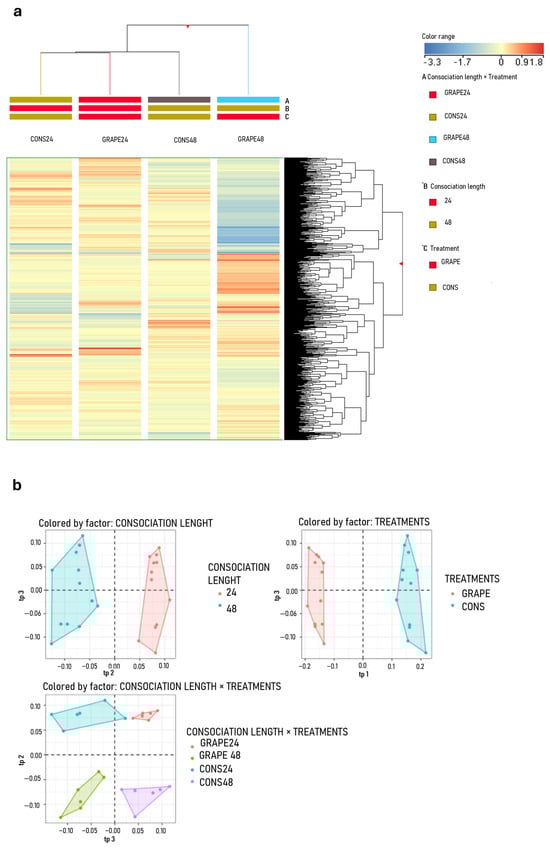
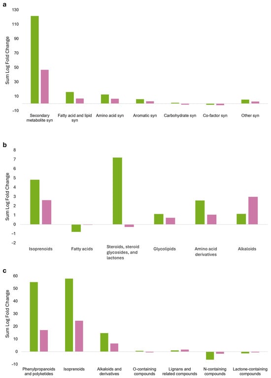
The Consociation of Sage and Grapevine Modifies Grape Leaf Metabolism and Reduces Downy Mildew Infection
by Monica Fittipaldi Broussard, Carlo Campana, Veronica Ferrari, Ilaria Ragnoli, Leilei Zhang, Luigi Lucini, Vittorio Rossi, Tito Caffi and Giorgia Fedele
Agronomy 2026, 16(2), 201; https://doi.org/10.3390/agronomy16020201 - 14 Jan 2026
Abstract
Volatile organic compounds (VOCs) produced by Medicinal Aromatic Plants (MAPs) are bioactive signaling molecules that play key roles in plant defense, acting against pathogens and triggering resistance responses. Intercropping with VOC-emitting MAPs can therefore enhance disease resistance. This study investigated VOCs emitted by [...] Read more.
Volatile organic compounds (VOCs) produced by Medicinal Aromatic Plants (MAPs) are bioactive signaling molecules that play key roles in plant defense, acting against pathogens and triggering resistance responses. Intercropping with VOC-emitting MAPs can therefore enhance disease resistance. This study investigated VOCs emitted by sage (Salvia officinalis) as potential resistance inducers in grapevine (Vitis vinifera) against Plasmopara viticola, the causal agent of downy mildew, under consociated growth conditions. Sage and grapevine plants were co-grown in an airtight box system for 24 or 48 h, after which grape leaves were inoculated with P. viticola. Disease assessments were integrated with grapevine leaf metabolic profiling to evaluate responses to VOC exposure and pathogen infection. Untargeted and targeted metabolomic analysis revealed that sage VOCs consistently reprogrammed grapevine secondary metabolism, without substantial differences between 24 and 48 h exposures. Lipids, phenylpropanoids, and terpenoids were markedly accumulated following VOC exposure and persisted following inoculation. Correspondingly, leaves pre-exposed to sage VOCs exhibited a significant reduction in disease susceptibility. Overall, our results suggest that exposure to sage VOCs induces signaling and metabolic reprogramming in grapevine. Further research should elucidate how grapevines perceive and integrate these signals, as well as the broader processes underlying MAP VOC-induced defense, and evaluate their translation into sustainable viticultural practices. Full article
Show Figures

Figure 1

23 pages, 4621 KB  
Article
Tuber Inoculation Drives Rhizosphere Microbiome Assembly and Metabolic Reprogramming in Corylus
by Jing Wang, Nian-Kai Zeng and Xueyan Zhang
Int. J. Mol. Sci. 2026, 27(2), 768; https://doi.org/10.3390/ijms27020768 - 12 Jan 2026
Viewed by 6
Abstract
To elucidate the potential of integrated multi-omics approaches for studying systemic mechanisms of mycorrhizal fungi in mediating plant-microbe interactions, this study employed the Tuber-inoculated Corylus system as a model to demonstrate how high-throughput profiling can investigate how fungal inoculation reshapes the rhizosphere [...] Read more.
To elucidate the potential of integrated multi-omics approaches for studying systemic mechanisms of mycorrhizal fungi in mediating plant-microbe interactions, this study employed the Tuber-inoculated Corylus system as a model to demonstrate how high-throughput profiling can investigate how fungal inoculation reshapes the rhizosphere microbial community and correlates with host metabolism. A pot experiment was conducted comparing inoculated (CTG) and non-inoculated (CK) plants, followed by integrated multi-omics analysis involving high-throughput sequencing (16S/ITS), functional prediction (PICRUSt2/FUNGuild), and metabolomics (UPLC-MS/MS). The results demonstrated that inoculation significantly restructured the fungal community, establishing Tuber as a dominant symbiotic guild and effectively suppressing pathogenic fungi. Although bacterial alpha diversity remained stable, the functional profile shifted markedly toward symbiotic support, including antibiotic biosynthesis and environmental adaptation. Concurrently, root metabolic reprogramming occurred, characterized by upregulation of strigolactones and downregulation of gibberellin A5, suggesting a potential “symbiosis-priority” strategy wherein carbon allocation shifted from structural growth to energy storage, and plant defense transitioned from broad-spectrum resistance to targeted regulation. Multi-omics correlation analysis further revealed notable associations between microbial communities and root metabolites, proposing a model in which Tuber acts as a core regulator that collaborates with the host to assemble a complementary micro-ecosystem. In summary, the integrated approach successfully captured multi-level changes, suggesting that Tuber-Corylus symbiosis constitutes a fungus-driven process that transforms the rhizosphere from a competitive state into a mutualistic state, thereby illustrating the role of mycorrhizal fungi as “ecosystem engineers” and providing a methodological framework for green agriculture research. Full article
(This article belongs to the Section Molecular Microbiology)
Show Figures

Figure 1

18 pages, 2144 KB  
Article
Bacillus velezensis SQR9-Emitted Volatiles Enhance Arabidopsis Salt Tolerance via ROS Scavenging and Ion Transport Regulation
by Yucong Li, Liming Xia, Yanqiong Meng, Xinyu Shen, Xiang Wan, Fangqun Gan and Ruifu Zhang
Plants 2026, 15(2), 218; https://doi.org/10.3390/plants15020218 - 10 Jan 2026
Viewed by 164
Abstract
Salinity stress severely limits crop productivity worldwide. While plant growth-promoting rhizobacteria (PGPR) are known to alleviate abiotic stress, the specific mechanisms mediated by their volatile organic compounds (VOCs) remain largely elusive. In this study, an in vitro split-plate system was used to investigate [...] Read more.
Salinity stress severely limits crop productivity worldwide. While plant growth-promoting rhizobacteria (PGPR) are known to alleviate abiotic stress, the specific mechanisms mediated by their volatile organic compounds (VOCs) remain largely elusive. In this study, an in vitro split-plate system was used to investigate the effects of VOCs emitted by Bacillus velezensis SQR9 on Arabidopsis thaliana seedlings under salt stress. Exposure to SQR9 VOCs significantly enhanced Arabidopsis salt tolerance, evidenced by increased biomass and root growth. Mechanistically, SQR9 VOCs mitigated salt-induced damage by increasing chlorophyll content, modulating osmolytes, and reducing malondialdehyde (MDA) levels. SQR9 VOCs alleviated oxidative stress by decreasing ROS (H2O2, O2) accumulation and enhancing antioxidant enzyme (SOD, CAT, POD) activities. Furthermore, SQR9 VOCs maintained ion homeostasis by significantly reducing leaf Na+ accumulation, maintaining a high K+/Na+ ratio, and upregulating key ion transporter genes. Analysis of the headspace from SQR9 cultured on MSgg medium identified 2,3-butanediol (2,3-BD) as a major active VOC. Exogenous application of 2,3-BD successfully mimicked the growth-promoting and salt-tolerance-enhancing effects of SQR9. Our findings demonstrate that SQR9 VOCs, particularly 2,3-BD, systemically prime Arabidopsis for salt tolerance by co-activating the antioxidant defense system and the SOS ion homeostasis pathway. Full article
Show Figures

Figure 1

20 pages, 2107 KB  
Article
Mild Salt Stress Impacts Physio-Chemical Attributes and Promotes Rebaudioside a Accumulation in Stevia rebaudiana Bertoni Cultivated in Floating Systems
by Clarissa Clemente, Silvia Tavarini, Marco Landi, Andrea Martini, Luca Incrocci, Lucia Guidi and Luciana G. Angelini
Agriculture 2026, 16(2), 159; https://doi.org/10.3390/agriculture16020159 - 8 Jan 2026
Viewed by 192
Abstract
Salt stress is one of the most harmful abiotic stresses that strongly affects plant growth and crop yield, limiting agricultural production across the Mediterranean area. Consequently, there is a growing need to identify resilient crops capable of adapting to saline conditions and enhancing [...] Read more.
Salt stress is one of the most harmful abiotic stresses that strongly affects plant growth and crop yield, limiting agricultural production across the Mediterranean area. Consequently, there is a growing need to identify resilient crops capable of adapting to saline conditions and enhancing desirable qualitative traits through a wide spectrum of physiological, biochemical, and molecular mechanisms. Therefore, this study aimed to investigate the effects of four different NaCl concentrations (0, 12.5, 25, and 50 mM) on the growth rates, biometric and productive characteristics, leaf gas exchange, and biochemical traits of Stevia rebaudiana Bertoni plants grown hydroponically (in a floating raft system) in a glasshouse. The results showed that NaCl-treated plants exhibited reduced growth parameters and productivity and a lower content of photosynthetic pigment content compared to the control. On the other hand, an increase in antioxidant capacity was observed due to the significant accumulation of total phenols and flavonoids, especially when stevia plants were treated with 50 mM NaCl. Similarly, the leaf concentration of ascorbic acid and glutathione remarkably increased. This provides new insight into the antioxidant defense strategy of S. rebaudiana under salt stress, demonstrating that stevia plants rely mainly on non-enzymatic mechanisms to counter oxidative stress. Although the highest salinity level (50 mM NaCl) resulted in the lowest content of steviol glycosides (stevioside + rebaudioside A), plants treated with 25 mM NaCl showed both the highest rebaudioside A content and Reb A/Stev ratio, which are desirable properties for the production of high-quality natural sweeteners. Overall, these findings underline that stevia can be considered a moderately salt-tolerant species, and mild stress conditions are able to promote the biosynthesis of interesting secondary metabolites, such as polyphenols and rebaudioside A. Full article
(This article belongs to the Section Crop Production)
Show Figures

Figure 1

18 pages, 4791 KB  
Article
LhSBP1 Gene of Liriodendron Hybrid Enhances the Cold Resistance of Plants by Regulating ROS Metabolism
by Tian Min, Yinyue Zuo, Teja Manda, Yuchen Li, Ye Lu, Haibin Xu, Jinhui Chen and Liming Yang
Plants 2026, 15(2), 196; https://doi.org/10.3390/plants15020196 - 8 Jan 2026
Viewed by 131
Abstract
Selenium-Binding Protein 1 (SBP1), involved in selenium metabolism, contributes to plant stress response. However, it is currently unknown whether the SBP1 protein from Liriodendron hybrid (LhSBP1) plays a role in response to cold stress. In this study, transgenic overexpression lines of LhSBP1 in [...] Read more.
Selenium-Binding Protein 1 (SBP1), involved in selenium metabolism, contributes to plant stress response. However, it is currently unknown whether the SBP1 protein from Liriodendron hybrid (LhSBP1) plays a role in response to cold stress. In this study, transgenic overexpression lines of LhSBP1 in Arabidopsis thaliana and Populus deltoides × P. euramericana cv. ‘Nanlin 895’, were used as materials to conduct phenotypic observations and physiological and biochemical determinations under cold stress. The results showed that the full-length CDS sequence of LhSBP1 gene was cloned, with a length of 1467 bp, encoding 488 amino acids. Under cold stress, physiological and biochemical indexes showed that the contents of reactive oxygen species (ROS) and malondialdehyde (MDA) in transgenic Arabidopsis were lower, with the contents of hydrogen peroxide (H2O2) and superoxide anion (O2) being 0.72 and 0.71 times those of the wild type, respectively, and the MDA content was 0.53 times that of the wild type. Compared with the wild type, the activities of antioxidant enzymes including superoxide dismutase (SOD), peroxidase (POD) and catalase (CAT) increased by 1.2, 1.75, and 1.48 times respectively, and the soluble protein content increased by 1.41 times, which significantly improved the cold tolerance of Arabidopsis. The contents of H2O2, O2, and MDA in LhSBP1 transgenic ‘Nanlin 895’ poplar were 0.63 and 0.67 times and 0.6 times those of wild type, respectively. The activities of SOD, POD and CAT were increased by 1.37, 1.48, and 1.44 times, and the soluble protein was increased by 1.28 times, which significantly improved the cold tolerance of ‘Nanlin 895’ poplar. Taken together, this study utilized two model plant systems to demonstrate the positive and conserved functions of LhSBP1 in plant cold tolerance defense response, which provided valuable genetic resources for the breeding of cold-tolerance woody plants. Full article
(This article belongs to the Special Issue Genetic and Biological Diversity of Plants—2nd Edition)
Show Figures

Figure 1

22 pages, 2478 KB  
Article
Whole-Genome Sequencing and Analysis Reveals Plant Growth-Promoting Properties and Biocontrol Potential of the Crotalaria retusa Endophytic Bacillus velezensis Strain G2T39
by Evrad Sausthène Seka Ahoty, Zaka Ghislaine Claude Kouadjo-Zézé, Romain Kouakou Fossou, Anicet Théodore Ebou Ediman, Espérance Pierre-Marie Kéran Boga and Adolphe Zézé
Microorganisms 2026, 14(1), 123; https://doi.org/10.3390/microorganisms14010123 - 7 Jan 2026
Viewed by 241
Abstract
Bacillus velezensis strain G2T39 is an endophytic bacterium previously isolated from Crotalaria retusa L., with evidenced biocontrol activity against Fusarium oxysporum f. sp. Cubense and Fusarium graminearum. In this study, it was shown that this strain also exhibited biocontrol activity against Colletotrichum [...] Read more.
Bacillus velezensis strain G2T39 is an endophytic bacterium previously isolated from Crotalaria retusa L., with evidenced biocontrol activity against Fusarium oxysporum f. sp. Cubense and Fusarium graminearum. In this study, it was shown that this strain also exhibited biocontrol activity against Colletotrichum gloeosporioides and Fusarium oxysporum f. sp. Vasinfectum, two important crop pathogens in tropical zones. Comprehensive phylogenetic and genomic analyses were performed to further characterize this strain. The genome of B. velezensis G2T39 consists of a single circular chromosome of 4,040,830 base pairs, with an average guanine–cytosine (GC) content of 46.35%. Both whole-genome-based phylogeny and average nucleotide identity (ANI) confirmed its identity as B. velezensis, being closely related to biocontrol and plant growth promotion Gram-positive model strains such as B. velezensis FZB42. Whole-genome annotation revealed 216 carbohydrate-active enzymes and 14 gene clusters responsible for secondary metabolite production, including surfactin, macrolactin, bacillaene, fengycin, bacillibactin, bacilysin, and difficidin. Genes involved in plant defense mechanisms were also identified. Additionally, G2T39 genome harbors multiple plant growth-promoting traits, such as genes associated with nitrogen metabolism (nifU, nifS, nifB, fixB, glnK) and a putative phosphate metabolism system (phyC, pst glpQA, ugpB, ugpC). Additional genes linked to biofilm formation, zinc solubilization, stress tolerance, siderophore production and regulation, nitrate reduction, riboflavin and nicotinamide synthesis, lactate metabolism, and homeostasis of potassium and magnesium were also identified. These findings highlight the genetic basis underlying the biocontrol capacity and plant growth-promoting properties of B. velezensis G2T39 and support its potential application as a sustainable bioinoculant in agriculture. Full article
(This article belongs to the Section Environmental Microbiology)
Show Figures

Figure 1

39 pages, 1754 KB  
Review
Eco-Physiological and Molecular Roles of Zinc Oxide Nanoparticles (ZnO-NPs) in Mitigating Abiotic Stress: A Comprehensive Review
by Erick H. Ochoa-Chaparro, Luis U. Castruita-Esparza and Esteban Sánchez
Plants 2026, 15(1), 147; https://doi.org/10.3390/plants15010147 - 4 Jan 2026
Viewed by 172
Abstract
Mitigation of abiotic stress of crops is currently one of the primary issues for modern agriculture to secure food supply. On that point, it is acknowledged that climate change is leading to an increase in temperature and solar radiation, while also contributing to [...] Read more.
Mitigation of abiotic stress of crops is currently one of the primary issues for modern agriculture to secure food supply. On that point, it is acknowledged that climate change is leading to an increase in temperature and solar radiation, while also contributing to prolonged drought events. In contrast, saline soil and heavy metal pollution have been globally problematic, affecting a large part of crops. In this review, we have provided an overview of the eco-physiological and molecular aspects of zinc oxide nanoparticles (ZnO-NPs) as a novel technology for alleviating abiotic stress in plants. It is reported that the presence of ZnO-NPs has positive benefits in physiological processes, such as photosynthetic efficiency, osmotic regulation, ionic homeostasis, and the activation of antioxidant defense systems through gene modifications and the regulation of genes that are regulated under stress conditions. These are positive results for yields, nutrition, and resistance levels in cereals, legumes, and horticultural crops. Furthermore, essential details are reported, suggesting that the addition of ZnO-NPs to crops may be involved in regulating plant metabolism. Nonetheless, we recognize that this technology poses significant challenges for validation on a large scale, particularly in uncontrolled environments. Full article
Show Figures

Figure 1

23 pages, 1541 KB  
Review
Plant-Derived Biostimulants and Liposomal Formulations in Sustainable Crop Protection and Stress Tolerance
by Barbara Kutasy-Takács, József Péter Pallos, Márta Kiniczky, Géza Hegedűs and Eszter Virág
Appl. Sci. 2026, 16(1), 490; https://doi.org/10.3390/app16010490 - 4 Jan 2026
Viewed by 434
Abstract
Plant-derived biostimulants represent an innovative approach to enhancing crop productivity, resilience, and quality within sustainable agricultural systems by improving nutrient uptake, stress tolerance, and plant defense mechanisms while reducing reliance on synthetic inputs. However, their effectiveness is often limited by poor stability and [...] Read more.
Plant-derived biostimulants represent an innovative approach to enhancing crop productivity, resilience, and quality within sustainable agricultural systems by improving nutrient uptake, stress tolerance, and plant defense mechanisms while reducing reliance on synthetic inputs. However, their effectiveness is often limited by poor stability and low bioavailability. Recent advances in nanotechnology, particularly liposomal formulations, address these limitations by enhancing the stability, solubility, and delivery efficiency of bioactive plant compounds. Liposomes facilitate the penetration and systemic transport of active ingredients within plant tissues and enable controlled release at the target site, thereby increasing biostimulant efficacy. This review summarizes current knowledge on plant-derived biostimulants, their classification, nano-formulation, molecular mechanisms, and roles in mitigating abiotic and biotic stress. Special emphasis is placed on liposome-based formulations, including supercritical CO2 extracts and nano-liposomal delivery systems, with examples such as garlic extract and the EliceVakcina® complex. Finally, the potential of liposomal technologies in integrated crop protection and sustainable agriculture is discussed. Full article
Show Figures

Figure 1

24 pages, 1236 KB  
Review
The Role of Plant-Derived Bioactive Compounds in Mitigating Oxidative Stress
by Aslıhan Tüğen and Claudia Lavinia Buruleanu
Foods 2026, 15(1), 108; https://doi.org/10.3390/foods15010108 - 30 Dec 2025
Viewed by 303
Abstract
Oxidative stress arises from an imbalance between reactive oxygen species (ROS) and antioxidant defense mechanisms and disrupts the structural integrity of macromolecules such as lipids, proteins, and DNA. This biochemical imbalance triggers the pathogenesis of cardiovascular and neurodegenerative diseases and leads to lipid [...] Read more.
Oxidative stress arises from an imbalance between reactive oxygen species (ROS) and antioxidant defense mechanisms and disrupts the structural integrity of macromolecules such as lipids, proteins, and DNA. This biochemical imbalance triggers the pathogenesis of cardiovascular and neurodegenerative diseases and leads to lipid oxidation and quality degradation in food systems. Plant-derived bioactive compounds (BACs) such as polyphenols and terpenes develop versatile molecular strategies to mitigate this oxidative damage. In addition to their direct radical scavenging effects, polyphenols stimulate the synthesis of endogenous antioxidant enzymes such as superoxide dismutase (SOD) and catalase (CAT) by activating the Nrf2–Keap1 signaling pathway. Terpenes, on the other hand, create a specialized protective shield in lipid-based matrices through “chain-breaking” reactions and a “slingshot” mechanism that externally halts the oxidation of γ-terpinene. In food engineering applications, these compounds meet the demand for “clean-label” products by providing alternatives to synthetic antioxidants such as BHA and BHT. Specific terpenes, such as carnosic acid, demonstrate higher performance in inhibiting lipid oxidation compared to their synthetic counterparts. Although BAC use extends the shelf life of products while maintaining color and flavor stability, potential interactions with protein digestibility necessitate dosage management. From a clinical perspective, these compounds suppress inflammatory responses by inhibiting the NF-κB pathway and contribute to the prevention of chronic diseases by modulating the gut microbiota. This review evaluates the capacity of BACs to manage oxidative stress in food preservation technologies and human health through a mechanistic and application-based approach. Full article
Show Figures

Figure 1

21 pages, 7511 KB  
Article
Integrated Omics Reveal Coordinated Defense Networks in Annona squamosa Against Fusarium acutatum Infection
by Zhenyu An, Ruibin Kuang, Shuhuan Lin, Xing Long, Yuerong Wei, Yan Qin, Jinyan Yao, Jingmei Tang, Fangnan Kong, Wenzhong Tang, Weixiong Huang, Kai Yu, Ji Zhang and Ren Fang
Horticulturae 2026, 12(1), 39; https://doi.org/10.3390/horticulturae12010039 - 28 Dec 2025
Viewed by 304
Abstract
Root rot disease severely threatens tropical fruit production, leading to plant mortality and reduced yields; however, the mechanisms of host defense responses and pathogen infection remain poorly understood. In this study, Fusarium acutatum was isolated from diseased Annona squamosa roots and identified through [...] Read more.
Root rot disease severely threatens tropical fruit production, leading to plant mortality and reduced yields; however, the mechanisms of host defense responses and pathogen infection remain poorly understood. In this study, Fusarium acutatum was isolated from diseased Annona squamosa roots and identified through morphological features and ITS phylogeny (99.8% identity). Infection triggered a marked activation of antioxidant defenses, with elevated POD, SOD, PAL, PPO, and CAT activities. Transcriptomic and TMT-based quantitative proteomic analyses identified 23,791 and 74,403 differentially expressed genes (DEGs) and 367 and 609 differentially expressed proteins (DEPs) in root at 5 and 10 days post inoculation, respectively, relative to the control. These DEGs and DEPs were consistently enriched in pathways involving redox regulation, protein synthesis and processing, ubiquitin-mediated proteolysis, phenylpropanoid and flavonoid metabolism, cell wall remodeling, plant–pathogen interaction and MAPK signaling. Integrated transcriptomic–proteomic correlation analysis showed clear positive associations between key defense-related genes and proteins, suggesting that phenylpropanoid metabolism and reactive oxygen species (ROS) scavenging play central roles in resistance. Key genes such as CHI2, CHS, and CYP were strongly induced and validated by qPCR, supporting coordinated activation of the defense systems. Furthermore, F. acutatum exhibited upregulation of 50 pathogenic-related proteins, including 4 cell wall-degrading enzymes (e.g., CBH1, pectate lyase), 5 metabolic regulation or signal transduction enzymes (e.g., gabD, TPI, and ENO) and 3 potential effectors, suggesting coordinated pathogen strategies for host colonization. Collectively, this study provides comprehensive multi-omics insight into the molecular mechanisms underlying A. squamosa defense against F. acutatum and offers candidate targets supported by omics evidence, serving as a theoretical reference for the management of root rot. Full article
(This article belongs to the Section Biotic and Abiotic Stress)
Show Figures

Graphical abstract

16 pages, 681 KB  
Review
Research Progress on the Application of Trichoderma in Plant Abiotic Stress
by Meilan Zhao, Huanrui Zhao, Peng Wang, Longfei Jin, Yang Yue and Dejian Zhang
Horticulturae 2026, 12(1), 29; https://doi.org/10.3390/horticulturae12010029 - 26 Dec 2025
Cited by 1 | Viewed by 241
Abstract
Abiotic stresses, including salt stress, drought, extreme temperature, heavy metal pollution, and waterlogging, interfere with the normal physiological activities of plants through multiple pathways. These stresses destroy the structure and function of cell membranes, inhibit enzyme activity, cause protein denaturation, and trigger oxidative [...] Read more.
Abiotic stresses, including salt stress, drought, extreme temperature, heavy metal pollution, and waterlogging, interfere with the normal physiological activities of plants through multiple pathways. These stresses destroy the structure and function of cell membranes, inhibit enzyme activity, cause protein denaturation, and trigger oxidative stress. Such effects not only slow plant biomass accumulation but may also initiate a series of secondary metabolic reactions, increasing the metabolic burden on plants. Abiotic stress poses a serious threat to agricultural production through yield reductions, while exerting profound negative impacts on ecosystem stability, causing many adverse effects. This review focuses on how Trichoderma promotes plant growth and nutrient uptake through multiple mechanisms under abiotic stress conditions. Additionally, it produces abundant secondary metabolites to activate the antioxidant system, thereby enhancing plant tolerance to abiotic stress and their defense capabilities. It can boost soil nutrient availability, enhance agrochemical-contaminated soil, promote crop growth, and improve yield and quality, while reducing the use of chemical pesticides and lessening environmental impacts. Therefore, as a crucial soil microorganism, Trichoderma has great potential in alleviating crop abiotic stress. Through deep research and technological innovation, Trichoderma is expected to become an important tool for sustainable agricultural development. Full article
Show Figures

Figure 1

20 pages, 39514 KB  
Article
Integrative Transcriptomic and Metabolomic Analysis Provides New Insights into the Multifunctional ARGONAUTE 1 Through an Arabidopsis ago1-38 Mutant with Pleiotropic Growth Defects
by Xiangze Chen, Xinwen Qing, Xiaoli Peng, Xintong Xu, Beixin Mo and Yongbing Ren
Plants 2026, 15(1), 44; https://doi.org/10.3390/plants15010044 - 23 Dec 2025
Viewed by 373
Abstract
ARGONAUTE 1 (AGO1) selectively recruits microRNAs (miRNAs) and some small interfering RNAs (siRNAs) to form an RNA-induced silencing complex (RISC) to regulate gene expressions and also promotes the transcription of certain genes through direct chromatin binding. Complete dysfunction of AGO1 causes extremely serious [...] Read more.
ARGONAUTE 1 (AGO1) selectively recruits microRNAs (miRNAs) and some small interfering RNAs (siRNAs) to form an RNA-induced silencing complex (RISC) to regulate gene expressions and also promotes the transcription of certain genes through direct chromatin binding. Complete dysfunction of AGO1 causes extremely serious growth arrest and sterility in Arabidopsis. Here, we characterize an ago1-38 allele with distinctive morphological abnormalities obviously distinguishing it from the other ago1 alleles, such as ago1-25 and ago1-45. The aberrant phenotypes of ago1-38 were completely restored in its transgenic complementation lines harboring an AGO1 promoter and coding sequence. To investigate the mechanism underlying the unique phenotype of ago1-38, integrated transcriptomic and metabolomic analysis was employed. The glutathione metabolism pathway was significantly co-enriched in the integrated analysis of ago1-38, suggesting an altered balance of the glutathione-related redox system. Transcriptomic analysis showed that many genes in the siRNA processing pathway were significantly changed in ago1-38, suggesting the dysregulation of the siRNA pathway. Meanwhile, numerous genes, particularly the large set of transcriptional factors associated with plant–pathogen interaction networks and phytohormone signaling cascades, exhibited altered expression patterns, implying perturbed immune defense and hormonal signaling. Collectively, these findings provide new insights into the multifaceted roles of AGO1 in siRNA processing, pathogen response, and phytohormone signaling. Full article
(This article belongs to the Collection Feature Papers in Plant Molecular Biology)
Show Figures

Figure 1

30 pages, 3330 KB  
Review
A Review of Bryophytes: Enzymatic and Non-Enzymatic Antioxidants as a Key for Their Pharmacological Potential and Green-Biotechnological Application
by Stela Ginin, Toncho Dinev, Neli Grozeva, Neli Memdueva and Milena Tzanova
Antioxidants 2026, 15(1), 16; https://doi.org/10.3390/antiox15010016 - 22 Dec 2025
Viewed by 379
Abstract
Bryophytes, as early land plants, have evolved and developed a wide array of enzymatic and non-enzymatic antioxidant defense mechanisms to cope with oxidative stress. This review explores the intricate biochemical pathways of bryophyte antioxidant defense including their secondary metabolite (SM) systems and protective [...] Read more.
Bryophytes, as early land plants, have evolved and developed a wide array of enzymatic and non-enzymatic antioxidant defense mechanisms to cope with oxidative stress. This review explores the intricate biochemical pathways of bryophyte antioxidant defense including their secondary metabolite (SM) systems and protective enzymes such as superoxide dismutase (SOD), catalase (CAT), glutathione transferases (GSTs), glutathione peroxidase (GPx), and glutathione reductase (GR). These metabolic components function through species-specific regulatory mechanisms related to expression way. The pharmacological significance of bryophyte-derived compounds is also highlighted, supported by recent discoveries of numerous bioactive molecules, such as melatonin, cannabinoids, and specific chemical marker compounds. Most current biochemical studies on bryophytes focus on their desiccation tolerance and their utility as pollution indicators; however, another aim of this review is to underscore their broader pharmacological promise. Furthermore, this paper explores the biotechnological applications of bryophytes in drug discovery and the need for bioreactor cultivation of the species used. It also emphasizes the need for further investigation into bryophyte biochemistry and enzymology, particularly their unique enzyme systems, to fully unlock their therapeutic potential. Full article
(This article belongs to the Section Natural and Synthetic Antioxidants)
Show Figures

Graphical abstract

28 pages, 5266 KB  
Article
Enhancing Cryopreservation Efficiency in Populus davidiana × P. tremuloides Shoot Tips: Optimization of Vitrification Protocols and Mechanistic Insights into Flavonoid-Mediated Stress Adaptation
by Panke Yang, Zelin Li, Yu Qi, Yuandong Ma, Chunming Li, Maolan Liu, Wenjun Ma, Hui Bai and Huanzhen Liu
Plants 2026, 15(1), 18; https://doi.org/10.3390/plants15010018 - 20 Dec 2025
Viewed by 327
Abstract
Cryopreservation is vital for conserving the elite germplasm of the hybrid poplar Populus davidiana × P. tremuloides, which is difficult to propagate conventionally. This study established optimized vitrification and encapsulation–vitrification protocols, achieving high regeneration rates of 85.91% and 79.70%, respectively, with confirmed [...] Read more.
Cryopreservation is vital for conserving the elite germplasm of the hybrid poplar Populus davidiana × P. tremuloides, which is difficult to propagate conventionally. This study established optimized vitrification and encapsulation–vitrification protocols, achieving high regeneration rates of 85.91% and 79.70%, respectively, with confirmed genetic stability. The process induced oxidative stress, altering markers (MDA, H2O2) and antioxidant enzyme activities (SOD, POD, CAT). Integrated transcriptomic and metabolomic analysis of key steps—preculture/loading (DLA) and osmotic dehydration (DLB)—revealed extensive stress-responsive reprogramming. A central finding was the robust activation of the flavonoid biosynthesis pathway during DLB, marked by upregulation of key genes (PAL, CHS) and accumulation of flavonols (e.g., quercetin). This response was linked to hormone signaling and antioxidant systems, forming a coordinated defense network. Our multi-omics findings demonstrate that successful cryopreservation relies on an adaptive response where flavonoid biosynthesis plays a critical role in conferring oxidative stress tolerance, providing a theoretical basis for improving woody plant cryopreservation. Full article
(This article belongs to the Section Plant Physiology and Metabolism)
Show Figures

Figure 1

26 pages, 1337 KB  
Article
Enhanced Biochemical and Structural Defense in PGPR-Inoculated Sweet Basil Under Aphid Herbivory
by Jimena Sofía Palermo, Tamara Belén Palermo, Lorena del Rosario Cappellari, Gerd Ulrich Balcke and Erika Banchio
Plants 2026, 15(1), 15; https://doi.org/10.3390/plants15010015 - 20 Dec 2025
Viewed by 349
Abstract
Plants are naturally exposed to various biotic stresses, including pathogen attacks and insect herbivory, which activate distinct signaling pathways as part of their defense responses. Inoculation with beneficial microorganisms, such as plant growth-promoting rhizobacteria (PGPR), can trigger induced systemic resistance (ISR) in plants, [...] Read more.
Plants are naturally exposed to various biotic stresses, including pathogen attacks and insect herbivory, which activate distinct signaling pathways as part of their defense responses. Inoculation with beneficial microorganisms, such as plant growth-promoting rhizobacteria (PGPR), can trigger induced systemic resistance (ISR) in plants, a defense response that resembles the one activated by herbivore attack in terms of signaling pathways and physiological effects. However, these interactions have typically been studied independently, limiting our understanding of their combined effects. In this study, we examined the effects of aphid (Acyrthosiphon pisum) herbivory on Ocimum basilicum plants and assessed how these responses are modulated when the plants are inoculated with the PGPR strain Bacillus amyloliquefaciens GB03, with a particular focus on biochemical and structural defense mechanisms. Aphid herbivory significantly increased total essential oil (EO) content and volatile organic compound (VOC) emission and induced a greater density of glandular trichomes while also modifying the phytohormone profile. In contrast, total phenolic content remained unchanged. When aphid herbivory occurred on GB03-inoculated plants, the effects on defense-related parameters became more pronounced. EO and eugenol contents were further increased compared with inoculated controls, jasmonates remained comparable to levels induced by either factor alone, and SA levels nearly doubled relative to aphid-infested plants. Feeding assays revealed that aphids preferred inoculated plants over controls, a response that may be explained by the increased emission of eugenol in inoculated basil. These results demonstrate that GB03 inoculation modifies several defenses-related responses in O. basilicum upon aphid herbivory, including by hormonal signaling, specialized metabolites accumulation, and structural barriers such as glandular trichomes. These findings suggest that PGPR may contribute to modulating plant responses to herbivory under certain conditions, highlighting their context-dependent influence within plant–microbe–insect interactions. Full article
(This article belongs to the Special Issue Advances in Microbial Solutions for Sustainable Agriculture)
Show Figures

Figure 1

Back to TopTop