Sign in to use this feature.

Years

Between: -

Subjects

remove_circle_outline
remove_circle_outline
remove_circle_outline
remove_circle_outline
remove_circle_outline
remove_circle_outline
remove_circle_outline
remove_circle_outline
remove_circle_outline

Journals

remove_circle_outline
remove_circle_outline
remove_circle_outline
remove_circle_outline
remove_circle_outline
remove_circle_outline

Article Types

Countries / Regions

remove_circle_outline
remove_circle_outline
remove_circle_outline
remove_circle_outline

Search Results (496)

Search Parameters:
Keywords = planetary surfaces

Order results
Result details
Results per page
Select all
Export citation of selected articles as:
22 pages, 2651 KB  
Article
Study of 27 Polluted White Dwarfs Observed by LAMOST: Spectral Features, Ages, and Kinematics
by Yuhong Deng and Yangping Luo
Universe 2026, 12(3), 80; https://doi.org/10.3390/universe12030080 - 13 Mar 2026
Viewed by 134
Abstract
We present a comprehensive spectral and kinematic analysis of 27 polluted white dwarfs selected from a published catalog of polluted white dwarf candidates. Using LAMOST DR9 and Gaia DR3 data, we derive the effective temperature (Teff), surface gravity ( [...] Read more.
We present a comprehensive spectral and kinematic analysis of 27 polluted white dwarfs selected from a published catalog of polluted white dwarf candidates. Using LAMOST DR9 and Gaia DR3 data, we derive the effective temperature (Teff), surface gravity (logg), and radial velocity (RV), and we measure the Ca II K line parameters, including equivalent width (EWCaIIK) and radial velocity (RVCaIIK). In addition, we estimate cooling ages and determine the three-dimensional Galactic kinematics and orbital parameters. Our results show that the majority of the targets lie above the pure-ISM expectation for the Ca II K line, suggesting that the line primarily originates from circumstellar material (CSM) rather than the interstellar medium (ISM). For DA-type white dwarfs in our sample, the Ca II K absorption is more prominent at lower effective temperatures and becomes significantly weaker toward higher temperatures, consistent with previous studies of metal-polluted white dwarfs. Additionally, DA stars show prominent EWCaIIK values primarily in the cooling-age bin of 0.91.4Gyr, whereas DB stars are concentrated in the τcool0.5Gyr range, with a similar trend of first increasing and then decreasing EWCaIIK with cooling age. Kinematic analysis reveals no significant differences between the Galactic populations of DA and DB white dwarfs. These findings indicate that metal pollution is common across different disk components of the Galaxy, with evidence for ongoing or recurrent evolution of white dwarf planetary systems within various Galactic structures. Full article
(This article belongs to the Section Compact Objects)
Show Figures

Figure 1

25 pages, 6670 KB  
Article
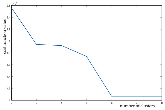
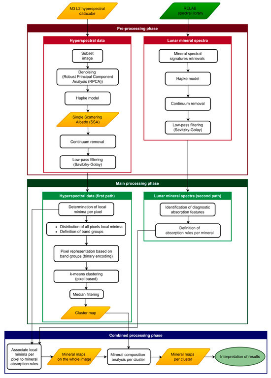
A Novel Clustering-Based Methodology for Mapping Lunar Surface Minerals Using Moon Mineralogy Mapper (M3) Hyperspectral Data
by George Messinios, Konstantinos Koutroumbas and Olga Sykioti
Remote Sens. 2026, 18(5), 776; https://doi.org/10.3390/rs18050776 - 4 Mar 2026
Viewed by 594
Abstract
In this study, we introduce a novel clustering-based methodology for mapping lunar surface mineralogy using hyperspectral data from the Moon Mineralogy Mapper (M3). The proposed methodology utilizes the Hapke photometric model to convert reflectance values to Single Scattering Albedo (SSA) values [...] Read more.
In this study, we introduce a novel clustering-based methodology for mapping lunar surface mineralogy using hyperspectral data from the Moon Mineralogy Mapper (M3). The proposed methodology utilizes the Hapke photometric model to convert reflectance values to Single Scattering Albedo (SSA) values and constructs the distribution/histogram of the positions where the SSA signatures of the pixels in the entire image exhibit absorptions. Then, based on this histogram, an appropriate feature representation for each pixel is defined, oriented to the characterization of the pixel mineral composition. The k-means clustering algorithm is then applied on the new pixel representations. Mineral composition analysis for each cluster is then performed by evaluating whether the absorption features of each pixel match predefined absorption rules based on the spectral characteristics of eight selected typical minerals found on the Moon. Moreover, the proposed methodology provides mineral compositions within each pixel. The methodology is applied on an M3 dataset covering an area at the eastern Mare Serenitatis and the western Mare Tranquillitatis. The main results reveal spatial and compositional variations among clusters, and they are compatible with prior knowledge on various lunar maria basaltic compositions, demonstrating the reliability of the proposed methodology applied on planetary mineral exploration. Full article
Show Figures

Figure 1

26 pages, 1959 KB  
Article
Trustworthy Celestial Eye: Calibrated and Robust Planetary Classification via Self-Supervised Vision Transformers
by Ziqiang Xu, Young Choi, Changyong Yi, Chanjeong Park, Jinyoung Park, Hyungkeun Park and Sujeen Song
Aerospace 2026, 13(3), 222; https://doi.org/10.3390/aerospace13030222 - 27 Feb 2026
Viewed by 291
Abstract
Automated recognition of celestial bodies from observational imagery is a cornerstone of autonomous space exploration. However, deploying deep learning models in space environments entails rigorous requirements not only for accuracy but also for reliability (calibration) and safety (anomaly rejection). Traditional Convolutional Neural Networks [...] Read more.
Automated recognition of celestial bodies from observational imagery is a cornerstone of autonomous space exploration. However, deploying deep learning models in space environments entails rigorous requirements not only for accuracy but also for reliability (calibration) and safety (anomaly rejection). Traditional Convolutional Neural Networks (CNNs) trained on small-scale astronomical datasets often suffer from overfitting and overconfidence on Out-of-Distribution (OOD) artifacts. In this work, we present a robust classification framework based on DINOv2, a Vision Transformer pre-trained via discriminative self-supervised learning. We curate a high-fidelity dataset of seven planetary classes sourced from NASA archives and propose a two-stage domain adaptation strategy to transfer large-scale foundation model features to this fine-grained task. Extensive experiments show that our method reaches 100% Top-1 accuracy on the canonical split, and remains highly stable under split variation, achieving 99.43% ± 0.85% Top-1 accuracy across R = 5 repeated stratified splits. More importantly, we address the critical issue of model trustworthiness. Through post hoc temperature scaling, our model achieves a state-of-the-art Expected Calibration Error (ECE) of 0.08%, representing a 36-fold improvement over ResNet50 (2.90%) and a 4.5-fold improvement over the EfficientNet-B3 baseline (0.36%). Furthermore, by integrating Energy-based OOD detection, the system effectively rejects non-planetary artifacts with an AUROC of 93.7%. Qualitative analysis using Grad-CAM reveals that self-supervised attention mechanisms naturally focus on intrinsic planetary features (e.g., surface textures and rings) while ignoring background noise, confirming the superior robustness of vision foundation models in astronomical vision tasks. Full article
(This article belongs to the Section Astronautics & Space Science)
Show Figures

Figure 1

14 pages, 7150 KB  
Article
Microstructure and Oxidation Behavior of Cr–20Al Coatings Synthesized by Mechanical Alloying Method
by Qingrui Wang, Changlu Shi, Hao Sun, Wei Wang and Huimei Pang
Coatings 2026, 16(3), 292; https://doi.org/10.3390/coatings16030292 - 27 Feb 2026
Viewed by 348
Abstract
Cr-Al composite coatings were fabricated on Ti-6Al-4V alloy substrates via mechanical alloying using a high-energy planetary ball mill. The coatings exhibited a distinctive bilayer architecture comprising an inner layer with coarse reinforcing particles and an outer layer featuring a refined, homogenized microstructure. Systematic [...] Read more.
Cr-Al composite coatings were fabricated on Ti-6Al-4V alloy substrates via mechanical alloying using a high-energy planetary ball mill. The coatings exhibited a distinctive bilayer architecture comprising an inner layer with coarse reinforcing particles and an outer layer featuring a refined, homogenized microstructure. Systematic investigations were conducted to elucidate the influence of rotational speed on coating formation, microstructural evolution, phase composition, and high-temperature oxidation performance. The findings revealed that insufficient milling speeds failed to facilitate adequate powder deposition, resulting in poor interfacial adhesion and the formation of porous or thin coatings. Conversely, excessive rotational speeds induced surface roughening and coating delamination. Optimization studies identified 250 r/min as the optimal milling speed, yielding dense, well-adherent coatings with superior oxidation resistance. Cyclic oxidation testing at 850 °C demonstrated that coated specimens exhibited significantly reduced mass gain compared to uncoated substrates. Post-oxidation characterization confirmed the formation of a protective corundum-type oxide scale (α-Al2O3 and Cr2O3) and revealed a four-layered structure in the oxidized coating: (I) a dense oxide film serving as an oxygen barrier, (II) a dense alloyed layer, (III) a porous alloyed layer, and (IV) an inner diffusion zone. These results demonstrate that the mechanically alloyed Cr-Al coatings provide effective protection against high-temperature oxidation for Ti-6Al-4V alloy substrates. Full article
(This article belongs to the Special Issue Alloy/Metal/Steel Surface: Fabrication, Structure, and Corrosion)
Show Figures

Figure 1

27 pages, 29487 KB  
Article
Revealing the Morpho-Kinematics of NGC 2371—A Planetary Nebula with a [WR] Central Star
by Roberto Vázquez, Jesús A. Toalá, Luis F. Miranda, Sandra Ayala, María E. Contreras, Marco A. Gómez-Muñoz, Pedro F. Guillen, Lorenzo Olguín, Gerardo Ramos-Larios, Laurence Sabin and Federico Soto-Badilla
Galaxies 2026, 14(2), 15; https://doi.org/10.3390/galaxies14020015 - 27 Feb 2026
Viewed by 316
Abstract
We present new high-dispersion optical spectra of the planetary nebula NGC 2371 obtained with the Manchester Echelle Spectrometer at the OAN-SPM 2.1 m telescope, complemented with 3D morpho-kinematic modelling using ShapeX. The data reveal that the present-day morphology of NGC 2371 is [...] Read more.
We present new high-dispersion optical spectra of the planetary nebula NGC 2371 obtained with the Manchester Echelle Spectrometer at the OAN-SPM 2.1 m telescope, complemented with 3D morpho-kinematic modelling using ShapeX. The data reveal that the present-day morphology of NGC 2371 is the outcome of multiple episodic mass-loss events rather than a single outflow. Our best-fitting model simultaneously reproduces the direct images and the Position–Velocity (PV) diagrams, and consists of a barrel-shaped shell with younger polar caps, extended bipolar lobes, and a pair of misaligned low-excitation [N ii] knots interpreted as jet-like ejections. The derived kinematical ages of the main structures, spanning ≃1600 to ≃4400 yr, indicate successive episodes of mass loss with different geometries and timescales. The nearly perpendicular bipolar lobes, the absence of a pronounced waist, and the surface distortions of the large-scale structures cannot be explained solely by standard axisymmetric wind interactions. Instead, our results point to a combination of shaping agents, including a late thermal pulse (born-again scenario) possibly related to the H-deficient [WR]-type nature of the central star, binary-driven interactions, and episodic jet activity. NGC 2371 thus provides a particularly instructive case where multiple shaping agents may operate, and where some of the relevant physical processes remain only marginally explored in current models of PN formation and evolution. Full article
(This article belongs to the Special Issue Origins and Models of Planetary Nebulae, 2nd Edition)
Show Figures

Figure 1

20 pages, 3186 KB  
Article
Spinning Tethered Systems: Opportunities for Improved Earth Observation and Planetary Exploration
by Nicolò Trabacchin, Giovanni Trevisanuto, Samuele Enzo, Giovanni Anese, Lorenzo Olivieri, Andrea Valmorbida, Giacomo Colombatti, Carlo Bettanini and Enrico C. Lorenzini
Remote Sens. 2026, 18(5), 706; https://doi.org/10.3390/rs18050706 - 27 Feb 2026
Viewed by 265
Abstract
Spinning tethered satellite systems represent a promising advancement in the design of spaceborne architectures for Earth and planetary observation. Leveraging the unique advantages of tether technology, such as mass efficiency in deploying large structures and fuel-free formation control, this study explores the feasibility [...] Read more.
Spinning tethered satellite systems represent a promising advancement in the design of spaceborne architectures for Earth and planetary observation. Leveraging the unique advantages of tether technology, such as mass efficiency in deploying large structures and fuel-free formation control, this study explores the feasibility and performance potential of CubeSat-scale spinning tethered formations. These systems consist of multiple spacecrafts connected by a tether, enabling easy dynamic adjustment of inter-satellite spacing and rotational velocity through conservation of angular momentum. Such flexibility facilitates precise, stable formations suitable for a range of remote sensing applications. In this paper, the authors present an overview of the dynamical modelling, deployment strategy, and operational advantages of spinning tether systems, focusing in particular on some key use cases: Earth, Moon and Mars surface observation. Three representative sensing modalities are analysed: (1) stereo imaging, where tethered platforms allow synchronized capture with tuneable baselines; (2) distributed radar sounding, which benefits from mechanically stabilized, spatially dispersed sensors to enhance resolution; and (3) Synthetic Aperture Radar (SAR) interferometry, where tether-induced baseline control improves accuracy and simplifies phase unwrapping. A performance assessment is provided for multiple orbital configurations around the Earth and the Moon. The results demonstrate that, while some issues still need to be explored in more detail, spinning tethered systems can offer competitive or superior observational performance in different mission scenarios compared to current technologies. The main challenges posed by this kind of architecture are discussed, alongside future research directions and development prospects. Full article
Show Figures

Figure 1

30 pages, 3561 KB  
Article
Cross-View Localization Based on Few-Shot Learning for Mars Rover via MarsCVFP Guidance
by Yuke Kou, Wenhui Wan, Kaichang Di, Zhaoqin Liu, Man Peng, Yexin Wang, Bin Xie, Biao Wang and Waichung Liu
Remote Sens. 2026, 18(4), 668; https://doi.org/10.3390/rs18040668 - 23 Feb 2026
Viewed by 386
Abstract
High-precision localization of Mars rovers is essential for safe path planning and efficient navigation toward scientific targets. As planetary rovers traverse the surface, their positional uncertainty accumulates, which can be corrected through global localization by registering rover images to orbital maps. To date, [...] Read more.
High-precision localization of Mars rovers is essential for safe path planning and efficient navigation toward scientific targets. As planetary rovers traverse the surface, their positional uncertainty accumulates, which can be corrected through global localization by registering rover images to orbital maps. To date, image-based solutions are widely adopted; however, substantial manual intervention is often required, which is time-consuming and limits the range of autonomous navigation. To address these challenges, we propose a two-stage localization framework, comprising the Mars cross-view few-shot training paradigm (MarsCVFP), Mars cross-view feature extraction network (MCVN) trained under MarsCVFP, and a robust template matching algorithm. Specifically, the MarsCVFP model can leverage implicit cross-view feature as guidance without relying on a large amount of high-precision location-level supervision and explicitly annotated, specific learning targets in the scene. MCVN can capture discriminative fine-grained features on the weakly textured and unstructured surface of Mars by constructing the multi-scale feature pyramid structure (MSFPS) and the feature interaction module (FIM). We validate our framework on 85 unit-planned sites and 20 panoramic sites, respectively, as traversed by the Zhurong rover. The experimental results demonstrate that our framework consistently outperforms both the traditional approaches and the representative learning-based methods across diverse terrains, including dunes, bedrock, craters, and flat plains, achieving a localization success rate above 82% while maintaining a localization accuracy of better than 4 pixels, even under coarse prior positions uncertainties spanning 40 m × 40 m. Full article
(This article belongs to the Special Issue Planetary Geologic Mapping and Remote Sensing (Third Edition))
Show Figures

Figure 1

28 pages, 25216 KB  
Article
ASTER Remote Sensing Satellite Imagery for Regional Mineral Mapping in the McMurdo Dry Valleys, South Victoria Land, Antarctica
by Khurram Riaz, Amin Beiranvand Pour, Jabar Habashi, Aidy M Muslim, Iman Masoumi, Ali Moradi Afrapoli, Mazlan Hashim, Kamyar Mehranzamir and Farshid Sattari
Minerals 2026, 16(2), 220; https://doi.org/10.3390/min16020220 - 22 Feb 2026
Viewed by 478
Abstract
The McMurdo Dry Valleys (DVs) of South Victoria Land, Antarctica, constitute the largest ice-free region on the continent and one of Earth’s most Mars-analog environments. Their hyper-arid polar desert conditions offer a unique setting for investigating surface weathering and mineralogical processes under extreme [...] Read more.
The McMurdo Dry Valleys (DVs) of South Victoria Land, Antarctica, constitute the largest ice-free region on the continent and one of Earth’s most Mars-analog environments. Their hyper-arid polar desert conditions offer a unique setting for investigating surface weathering and mineralogical processes under extreme climates. This study presents the first regional-scale mapping of alteration and crystalline weathering minerals across the McMurdo DVs. It uses Advanced Spaceborne Thermal Emission and Reflection Radiometer (ASTER) multispectral data; visible and near-infrared (VNIR) and shortwave infrared (SWIR) bands were analyzed through a Spectral Hourglass Workflow, endmember extraction, and spectral unmixing with Matched Filtering (MF) and Constrained Energy Minimization (CEM). Inter-algorithm consistency analysis between MF and CEM yielded 78.83% overall agreement with a Kappa coefficient of 0.75, indicating strong methodological consistency in mineral discrimination using ASTER VNIR+SWIR data. It should be noted that this agreement reflects internal algorithmic robustness rather than independent geological validation. Geological reliability is instead supported by documented field observations, lithological map comparisons, and spectral correspondence with the USGS spectral library. Validation employed documented field observations, lithological maps, and the USGS spectral library. Results reveal distinct spatial distributions of hematite-limonite/goethite, jarosite, kaolinite/smectite-illite-pyrophyllite-alunite, muscovite, hydrous silica/sericite/jarosite/hematite, epidote/chlorite, and calcite, closely associated with lithological units and unconsolidated deposits in Taylor, Wright, Victoria, and McKelvey Valleys. An inter-algorithm consistency check achieved 78.83% overall accuracy with a Kappa coefficient of 0.75, underscoring the robustness of ASTER VNIR+SWIR data for Antarctic mineral discrimination despite localized spectral mixing. Beyond refining the geological understanding of the McMurdo DVs, these results establish ASTER as an effective tool for regional mineralogical mapping in inaccessible polar terrains. The findings further strengthen the role of the Dry Valleys as a terrestrial analog for Mars, where similar mineralogical assemblages and spectral ambiguities have been observed, thereby contributing to both Antarctic geoscience and planetary exploration frameworks. Full article
(This article belongs to the Section Mineralogy Beyond Earth)
Show Figures

Figure 1

13 pages, 2794 KB  
Article
Exploring Metal Additive Manufacturing in Martian Atmospheric Environments
by Zane Mebruer and Wan Shou
J. Manuf. Mater. Process. 2026, 10(2), 67; https://doi.org/10.3390/jmmp10020067 - 17 Feb 2026
Viewed by 338
Abstract
In-space manufacturing is essential for achieving long-term planetary colonization, particularly on Mars, where material transport from Earth is both costly and logistically restrictive. Traditional subtractive manufacturing methods are highly equipment-, energy-, and material-intensive, making additive manufacturing (AM) a more practical and sustainable alternative [...] Read more.
In-space manufacturing is essential for achieving long-term planetary colonization, particularly on Mars, where material transport from Earth is both costly and logistically restrictive. Traditional subtractive manufacturing methods are highly equipment-, energy-, and material-intensive, making additive manufacturing (AM) a more practical and sustainable alternative for extraterrestrial production. Among various AM technologies, laser beam powder bed fusion (PBF-LB) stands out due to its exceptional versatility, precision, and capability to produce dense metallic parts with complex geometries. However, conventional PBF-LB processes rely heavily on inert argon environments to prevent oxidation and ensure high-quality part formation—conditions that are difficult to reproduce on Mars. CO2 makes up over 95% of the Martian atmosphere, meaning printing in a majority-CO2 environment is of great interest for in situ manufacturing in a Martian colonization effort. This study investigates the feasibility of using pure carbon dioxide (CO2) as a potential substitute for argon in PBF-LB manufacturing. Single-track and two-dimensional 316L stainless steel specimens were fabricated under argon, CO2, and ambient air environments with a wide range of laser parameters to evaluate the influence of atmospheric composition on surface morphology, microstructural cohesion, and oxidation behavior. The results reveal that no single parameter controls the overall part quality; rather, a balance of parameters is essential to maintain thermal equilibrium during fabrication. Although parts produced in CO2 exhibited slightly inferior surface finish, cohesion, and oxidation resistance compared to argon, they performed significantly better than those fabricated in ambient air in terms of balling effects and overall cohesion. These findings suggest that CO2-assisted PBF-LB could enable sustainable in situ manufacturing on Mars and may also serve as a cost-effective alternative shielding gas for terrestrial applications. Full article
Show Figures

Figure 1

22 pages, 8372 KB  
Article
Evaluation of an Australian Regional Climate Modeling System for Air Quality Application
by Kevin K. W. Cheung, Alea Yeasmin, Khalia Monk, Jing Kong, Ningbo Jiang, Fei Ji, Lisa T.-C. Chang, Md. Wahiduzzaman, Hiep Duc Nguyen, Azzi Merched, Giovanni Di Virgilio and Matthew L. Riley
Climate 2026, 14(2), 54; https://doi.org/10.3390/cli14020054 - 12 Feb 2026
Viewed by 402
Abstract
Estimating future air quality under the warming climate is an urgent task for all populated regions. Often, climate models are evaluated with respect to air temperature and precipitation, but without a focus on other air quality-related meteorological variables. This study evaluated a regional [...] Read more.
Estimating future air quality under the warming climate is an urgent task for all populated regions. Often, climate models are evaluated with respect to air temperature and precipitation, but without a focus on other air quality-related meteorological variables. This study evaluated a regional ensemble system over the southeast Australian region driven by five selected CMIP6 global climate models (downscaled by two regional models, making the ensemble size ten) in terms of a range of surface variables relevant for air quality from seasonal to diurnal timescales. Results showed that the two regional climate models, although only differing in their planetary boundary layer (PBL) parameterizations, performed quite differently. In general, the regional model with the MYNN2 PBL scheme (named R3) performed better than the other. While most meteorological variables, including surface wind speed, were verified well, wind direction showed large biases and variability among models. When downscaled (~4 km resolution) atmospheric variables were applied to drive the Community Multiscale Air Quality (CMAQ) model, the ensemble members, particularly the two versions of the regional model, resulted in different chemical species concentrations. A model ranking scheme was developed based on various spatiotemporal timescales and identified slightly superior performance by the regional model R3. The findings provide a valuable reference for selecting optimized model members for future air quality projections. Full article
(This article belongs to the Special Issue Recent Climate Change Impacts in Australia)
Show Figures

Figure 1

18 pages, 1318 KB  
Article
Three-Step Proton Irradiation of Meteorites: Structural and Compositional Evolution Under Space-like Irradiation
by Dániel Rezes, Ildikó Gyollai, Sándor Biri, Krisztián Fintor, Zoltán Juhász, Richárd Rácz, Béla Sulik, Máté Szabó, Bernadett D. Pál and Ákos Kereszturi
Geosciences 2026, 16(2), 72; https://doi.org/10.3390/geosciences16020072 - 6 Feb 2026
Viewed by 653
Abstract
This study reveals the effects of artificial space-like proton irradiation on three meteorite samples that are Northwest Africa (NWA) 4560 LL3.2 and NWA 5838 H6 chondrite meteorites, as well as the Dhofar (Dho) 007 eucrite. We used low-vacuum scanning electron microscopy (LV-SEM) and [...] Read more.
This study reveals the effects of artificial space-like proton irradiation on three meteorite samples that are Northwest Africa (NWA) 4560 LL3.2 and NWA 5838 H6 chondrite meteorites, as well as the Dhofar (Dho) 007 eucrite. We used low-vacuum scanning electron microscopy (LV-SEM) and Raman Spectroscopy to examine the structure and composition of olivine and pyroxene grains in the meteorites before and after the irradiation events. This article focuses on the strongest and most intense irradiation, which was performed by protons up to 12 keV with a fluence value of 1019 ions/cm2 that lasted ~30 h. According to the Raman spectra, significant lattice disruption in all analyzed silicates occurred, and a more extensive amorphous, glassy layer developed under the strongest irradiation conditions. Relative to the second irradiation, peak 1 (820.0 cm−1) shifts slightly negatively (–0.46 cm−1) with a small FWHM increase (+0.88 cm−1), while peak 2 (850.3 cm−1) shifts positively in both parameters (+0.40 and +4.04 cm−1) in NWA 4560 olivines. In NWA 5838 olivines, both olivine peaks (820.5 and 850.8 cm−1) shift positively (+7.40 and +7.90 cm−1) and broaden (+2.75 and +4.29 cm−1). In Dho 007 pyroxenes, peak 1 (997.1 cm−1) shifts positively (+3.01 cm−1) with an FWHM decrease (−0.46 cm−1), peak 2 (669.7 cm−1) shifts slightly negatively (−0.75 cm−1) while broadening strongly (+29.23 cm−1), and peak 3 (327.7 cm−1) shifts positively (+0.86 cm−1) with reduced FWHM (−4.55 cm−1). Three characteristic amorphous bands appear in all examined meteorite silicates, located at ~550–1000 cm−1, ~1100–1700 cm−1, and ~1700–1850 cm−1. Olivines in NWA 4560 and NWA 5838 exhibited similar responses across all irradiation events. In contrast, Dho 007 pyroxenes showed variable compositional changes without a consistent or well-defined pattern in our SEM dataset. The Fo decrease in our experiments likely results from preferential Mg sputtering in the olivine lattice, leading to relative Fe enrichment, similar to but more pronounced than after the first irradiation. Pyroxenes exhibit a comparable response, with Fs and En increasing and Wo sharply decreasing, reflecting preferential Ca loss relative to Mg alongside Fe enrichment. Investigating these processes improves the interpretation of planetary remote sensing data and advances our understanding of planetary surface evolution, while also clarifying how surface materials respond to space environmental conditions. Full article
(This article belongs to the Section Geochemistry)
Show Figures

Figure 1

34 pages, 1728 KB  
Article
Time Left to Critical Climate Feedback/Loops: Annual Solar Geoengineering-PLUS, Pathways to Planetary Self-Cooling
by Alec Feinberg
Climate 2026, 14(2), 37; https://doi.org/10.3390/cli14020037 - 1 Feb 2026
Viewed by 703
Abstract
Global warming (GW) contributions from feedbacks and feedback loops are projected to rise from ≈54% (loops: 29%) in 2024 to ≈71% (loops: 50%) under faltering RCP pathways without Solar Geoengineering (SG) by about 2100. A critical threshold, RCP_Critical, defined as the point at [...] Read more.
Global warming (GW) contributions from feedbacks and feedback loops are projected to rise from ≈54% (loops: 29%) in 2024 to ≈71% (loops: 50%) under faltering RCP pathways without Solar Geoengineering (SG) by about 2100. A critical threshold, RCP_Critical, defined as the point at which feedback loops account for more than half of GW, is projected to occur between 2075 and 2125. Beyond this point, reversing warming becomes severely constrained, and climate tipping points become more likely. From these trends, an average mitigation difficulty and cost increase rate (MDCR) of ≈1.33–1.5% per year is estimated. By 2100, absent mitigation, the effort required to offset global warming would roughly double relative to today, approaching an unsustainable mitigation critical threshold. Current feedback levels may already be driving nonlinear warming behavior. These diagnostic estimates align with three key indicators: a minimum-feedback baseline from 1870, an equilibrium climate sensitivity (ECS) range of 3.1 °C–4.3 °C (potentially reached by ≈2082), and consistency with IPCC AR6 confidence bounds. In response, this study proposes Annual Solar Geoengineering-PLUS pathways (ASG+Ps) as supplemental measures. These include Earth Brightening, targeted Arctic Stratospheric Aerosol Injection (SAI), and feasible L1 Space Sunshade systems designed to reduce feedback amplification and extend mitigation timelines. The “PLUS” component refers to the use of increased mitigation levels with a focus on high-amplification regions, particularly the Arctic and the tropics, to help reverse local feedbacks and promote negative feedback loops. These moderate ASG+P pathways directly address AR6 concerns while avoiding many governance challenges of full-scale SG. ASG+Ps are less controversial and provide ≈14× stronger cooling potential per Wm−2 than Carbon Dioxide Removal (CDR), while allowing variable regional targeting. Meanwhile, RCP2.6 has already been missed, placing RCP4.5 and RCP6 at risk. In 2024, atmospheric CO2 rose by ≈23 Gt (≈3 ppm), while forest tree losses exceeded afforestation gains by 2×, yielding a 2 GtCO2 sink loss, further diminishing CDR’s effectiveness. Declines in planetary albedo since 1998 continue to amplify warming. Urbanization accounts for roughly 13% of total surface GW, affecting 60% of the population, underscoring the mitigation potential of urban Earth Brightening. New results here also show major Space Sunshading area reductions, at ≈32× less than prior flawed estimates (detailed here) and ≈1600× less under the ASG+P method, substantially improving feasibility and the importance of space agencies’ needed mitigation role. A coordinated global ASG+P strategy, supported by IPCC working groups and space agencies like NASA/SpaceX, are needed to provide a critical supplemental pathway for climate stabilization. Given the shrinking intervention window, rising MDCR, and the escalating risks to civilization, prioritizing timely work in this area is essential; the investment is minor compared to the trillions in climate financial damages that could be avoided. Full article
Show Figures

Figure 1

16 pages, 4728 KB  
Article
Preparation of Low-Surface-Energy SSBR@FA Hybrid Fillers via Solution Mechanochemical Approach and Its Enhancement in Mechanical Strength on the Modified FA/SBR Composites
by Wei Gao, Jiangshan Zhao, Wei Qi, Zhaohui Huang, Guofeng Liu, Chuanqi Feng, Chao Sang, Xiujuan Wang and Xiaolei Zhang
Polymers 2026, 18(3), 348; https://doi.org/10.3390/polym18030348 - 28 Jan 2026
Viewed by 397
Abstract
Owing to the substantial polarity difference and weak interfacial interaction, the large-scale application of fly ash (FA) in rubber materials still faces substantial challenges. To solve this issue, this study prepared a modified hybrid SSBR@FA filler through a solution mechanochemical reaction between solution-polymerized [...] Read more.
Owing to the substantial polarity difference and weak interfacial interaction, the large-scale application of fly ash (FA) in rubber materials still faces substantial challenges. To solve this issue, this study prepared a modified hybrid SSBR@FA filler through a solution mechanochemical reaction between solution-polymerized styrene-butadiene rubber (SSBR) and FA in a lab planetary ball mill. Fourier transform infrared spectroscopy (FTIR) and energy-dispersive spectroscopy (EDS) analyses demonstrated the in situ grafting-neutralization between the carboxyl in the SSBR chains and metal oxides in FA. Transmission electron microscopy (TEM) showed that surface-grafted SSBR formed a rubber-constrained layer on FA particle surfaces, which can reduce their surface energy and improve the wettability between FA and SBR matrix. Compared with the SBR vulcanizate, the mechanical properties, thermal conductivity, and flame-retardant properties of the SBR/SSBR@FA vulcanizates were obviously improved. This was because of the uniform distribution of FA and the improved interfacial interaction between FA and the rubber matrix. For example, the tensile strength, tear strength, and elongation at break increased by 66.3%, 52.9%, and 17.7%, respectively. This easy, efficient, and environmentally modified method for FA was expected offer a practical and creative solution for its application in rubber manufacturing. Full article
(This article belongs to the Special Issue Polymer-Based Flexible Materials, 3rd Edition)
Show Figures

Figure 1

23 pages, 21995 KB  
Article
The Capabilities of WRF in Simulating Extreme Rainfall over the Mahalapye District of Botswana
by Khumo Cecil Monaka, Kgakgamatso Mphale, Thizwilondi Robert Maisha, Modise Wiston and Galebonwe Ramaphane
Atmosphere 2026, 17(2), 135; https://doi.org/10.3390/atmos17020135 - 27 Jan 2026
Viewed by 545
Abstract
Flooding episodes caused by a heavy rainfall event have become more frequent, especially during the rainfall season in Botswana, which poses some socio-economic and environmental risks. This study investigates the capability of the Weather Research and Forecasting (WRF) model in simulating a heavy [...] Read more.
Flooding episodes caused by a heavy rainfall event have become more frequent, especially during the rainfall season in Botswana, which poses some socio-economic and environmental risks. This study investigates the capability of the Weather Research and Forecasting (WRF) model in simulating a heavy rainfall event that occurred on 26 December 2023 in Mahalapye District, Botswana. This event is one among many that have negatively impacted the lives and infrastructures in Botswana. The WRF model was configured using the tropical-suite physics schemes, i.e., (Rapid Radiative Transfer Model, Yonsei University planetary boundary layer scheme, Unified Noah land surface model, New Tiedtke, Weather Research and Forecasting Single-Moment six-class) on a two-way nested domain (9 km and 3 km grid spacing) and was initialized with the GFS dataset. Gauged station data was used for verification alongside synoptic charts generated using ECMWF ERA5 dataset. The results show that the WRF model simulation using the tropical-suite physics schemes is able to reproduce the spatial and temporal patterns of the observed rainfall but with some notable biases. Performance metrics, including RMSE, correlation coefficient, and KGE, showed moderate to good agreement, highlighting the model’s sensitivity to physical parameterization and resolution. The results of this study conclude that the WRF model demonstrates promising potential in forecasting extreme rainfall events in Botswana, but more sensitivity tests to different parameterization schemes are needed in order to integrate the model into the early warning systems to enhance disaster preparedness and response. Full article
(This article belongs to the Topic Numerical Models and Weather Extreme Events (2nd Edition))
Show Figures

Figure 1

20 pages, 36648 KB  
Article
Global Lunar FeO Mapping via Wavelet–Autoencoder Feature Learning from M3 Hyperspectral Data
by Julia Fernández–Díaz, Fernando Sánchez Lasheras, Javier Gracia Rodríguez, Santiago Iglesias Álvarez, Antonio Luis Marqués Sierra and Francisco Javier de Cos Juez
Mathematics 2026, 14(2), 254; https://doi.org/10.3390/math14020254 - 9 Jan 2026
Viewed by 413
Abstract
Accurate global mapping of lunar iron oxide (FeO) abundance is essential for understanding the Moon’s geological evolution and for supporting future in situ resource utilization (ISRU). While hyperspectral data from the Moon Mineralogy Mapper (M3) provide a unique combination of high spectral dimensionality, [...] Read more.
Accurate global mapping of lunar iron oxide (FeO) abundance is essential for understanding the Moon’s geological evolution and for supporting future in situ resource utilization (ISRU). While hyperspectral data from the Moon Mineralogy Mapper (M3) provide a unique combination of high spectral dimensionality, hectometre-scale spatial resolution, and near-global coverage, existing FeO retrieval approaches struggle to fully exploit the high dimensionality, nonlinear spectral variability, and planetary-scale volume of the Global Mode dataset. To address these limitations, we present an integrated machine learning pipeline for estimating lunar FeO abundance from M3 hyperspectral observations. Unlike traditional methods based on raw reflectance or empirical spectral indices, the proposed framework combines Discrete Wavelet Transform (DWT), deep autoencoder-based feature compression, and ensemble regression to achieve robust and scalable FeO prediction. M3 spectra (83 bands, 475–3000 nm) are transformed using a Daubechies-4 (db4) DWT to extract 42 representative coefficients per pixel, capturing the dominant spectral information while filtering high-frequency noise. These features are further compressed into a six-dimensional latent space via a deep autoencoder and used as input to a Random Forest regressor, which outperforms kernel-based and linear Support Vector Regression (SVR) as well as Lasso regression in predictive accuracy and stability. The proposed model achieves an average prediction error of 1.204 wt.% FeO and demonstrates consistent performance across diverse lunar geological units. Applied to 806 orbital tracks (approximately 3.5×109 pixels), covering more than 95% of the lunar surface, the pipeline produces a global FeO abundance map at 150 m per pixel resolution. These results demonstrate the potential of integrating multiscale wavelet representations with nonlinear feature learning to enable large-scale, geochemically constrained planetary mineral mapping. Full article
Show Figures

Figure 1

Back to TopTop