Sign in to use this feature.

Years

Between: -

Subjects

remove_circle_outline
remove_circle_outline
remove_circle_outline
remove_circle_outline
remove_circle_outline
remove_circle_outline
remove_circle_outline

Journals

Article Types

Countries / Regions

Search Results (16)

Search Parameters:
Keywords = persistence barcode

Order results
Result details
Results per page
Select all
Export citation of selected articles as:
29 pages, 3008 KB  
Review
Small Extracellular Vesicles in Neurodegenerative Disease: Emerging Roles in Pathogenesis, Biomarker Discovery, and Therapy
by Mousumi Ghosh, Amir-Hossein Bayat and Damien D. Pearse
Int. J. Mol. Sci. 2025, 26(15), 7246; https://doi.org/10.3390/ijms26157246 - 26 Jul 2025
Viewed by 1265
Abstract
Neurodegenerative diseases (NDDs) such as Alzheimer’s, Parkinson’s, ALS, and Huntington’s pose a growing global challenge due to their complex pathobiology and aging demographics. Once considered as cellular debris, small extracellular vesicles (sEVs) are now recognized as active mediators of intercellular signaling in NDD [...] Read more.
Neurodegenerative diseases (NDDs) such as Alzheimer’s, Parkinson’s, ALS, and Huntington’s pose a growing global challenge due to their complex pathobiology and aging demographics. Once considered as cellular debris, small extracellular vesicles (sEVs) are now recognized as active mediators of intercellular signaling in NDD progression. These nanovesicles (~30–150 nm), capable of crossing the blood–brain barrier, carry pathological proteins, RNAs, and lipids, facilitating the spread of toxic species like Aβ, tau, TDP-43, and α-synuclein. sEVs are increasingly recognized as valuable diagnostic tools, outperforming traditional CSF biomarkers in early detection and disease monitoring. On the therapeutic front, engineered sEVs offer a promising platform for CNS-targeted delivery of siRNAs, CRISPR tools, and neuroprotective agents, demonstrating efficacy in preclinical models. However, translational hurdles persist, including standardization, scalability, and regulatory alignment. Promising solutions are emerging, such as CRISPR-based barcoding, which enables high-resolution tracking of vesicle biodistribution; AI-guided analytics to enhance quality control; and coordinated regulatory efforts by the FDA, EMA, and ISEV aimed at unifying identity and purity criteria under forthcoming Minimal Information for Studies of Extracellular Vesicles (MISEV) guidelines. This review critically examines the mechanistic roles, diagnostic potential, and therapeutic applications of sEVs in NDDs, and outlines key strategies for clinical translation. Full article
(This article belongs to the Special Issue Molecular Advances in Neurologic and Neurodegenerative Disorders)
Show Figures

Graphical abstract

25 pages, 9347 KB  
Article
Phylogroup Homeostasis of Escherichia coli in the Human Gut Reflects the Physiological State of the Host
by Maria S. Frolova, Sergey S. Kiselev, Valery V. Panyukov and Olga N. Ozoline
Microorganisms 2025, 13(7), 1584; https://doi.org/10.3390/microorganisms13071584 - 4 Jul 2025
Viewed by 511
Abstract
The advent of alignment-free k-mer barcoding has revolutionized taxonomic analysis, enabling bacterial identification at phylogroup resolution within natural communities. We applied this approach to characterize Escherichia coli intraspecific diversity in human gut microbiomes using publicly available datasets representing diverse human physiological states. [...] Read more.
The advent of alignment-free k-mer barcoding has revolutionized taxonomic analysis, enabling bacterial identification at phylogroup resolution within natural communities. We applied this approach to characterize Escherichia coli intraspecific diversity in human gut microbiomes using publicly available datasets representing diverse human physiological states. By estimating the relative abundance of eight E. coli phylogroups defined by their 18-mer markers in 558 fecal samples, we compared their distribution between gut microbiomes of healthy individuals, patients with chronic bowel diseases and volunteers subjected to various external interventions. Across all datasets, phylogroups exhibited bidirectional abundance shifts in response to host physiological changes, indicating an inherent bimodality in their adaptive strategies. Correlation analysis of phylogroup persistence revealed positive intraspecific connectivity networks and dependence of their patterns on both acute interventions like antibiotic or probiotic treatment and chronic bowel disorders. Along with predominantly negative correlations with Bacteroides, we observed a transition from positive to negative associations with Prevotella in Prevotella-rich microbiomes. Several interspecific correlations individually established by E. coli phylogroups with dominant taxa suggest their potential role in shaping intraspecific networks. Machine learning techniques statistically confirmed an ability of phylogroup patterns to discriminate the physiological state of the host and virtual diagnostic assays opened a way to optimize intraspecific phylotyping for medical applications. Full article
Show Figures

Figure 1

12 pages, 1123 KB  
Article
Seafood Labeling in Croatia: Molecular Evidence and Regulatory Insights
by Dorotea Grbin, Snježana Zrnčić, Dražen Oraić, Matea Alfier, Mario Cindrić, Lucija Jović, Ivica Sučec and Ivana Giovanna Zupičić
Foods 2025, 14(6), 917; https://doi.org/10.3390/foods14060917 - 7 Mar 2025
Viewed by 1276
Abstract
Fisheries and aquaculture play a crucial role in global food security, yet species mislabeling remains a persistent challenge, undermining consumer trust and market transparency. Proper food labeling is essential for protecting public health due to the presence of unknown toxic or allergenic substances [...] Read more.
Fisheries and aquaculture play a crucial role in global food security, yet species mislabeling remains a persistent challenge, undermining consumer trust and market transparency. Proper food labeling is essential for protecting public health due to the presence of unknown toxic or allergenic substances and preventing illegally sourced products from entering the market. Despite extensive research across Europe, seafood mislabeling in Croatia has remained unexplored. This study aims to provide the first comprehensive assessment of seafood labeling accuracy in Croatia, where fisheries are integral to the coastal economies and tourism. Using DNA barcoding of the COI gene, 109 seafood samples were collected over two years from various sources, including restaurants, markets, and fishing vessels, and analyzed for potential mislabeling. Results revealed a mislabeling rate of 3% among fish samples and 20% among cephalopods, with notable substitutions, such as the yellowfin tuna mislabeled as bigeye tuna and Bluefin tuna and the European squid mislabeled as Patagonian squid. Additionally, 38.5% of samples were partially labeled, while 32% lacked clear country-of-origin information, complicating traceability. While the findings align with the mislabeling rates in other European countries, this study underscores the ongoing challenges in seafood labeling compliance. Establishing standardized monitoring protocols will be essential for improving comparability and effectively addressing seafood fraud. Full article
(This article belongs to the Section Food Security and Sustainability)
Show Figures

Figure 1

19 pages, 7083 KB  
Article
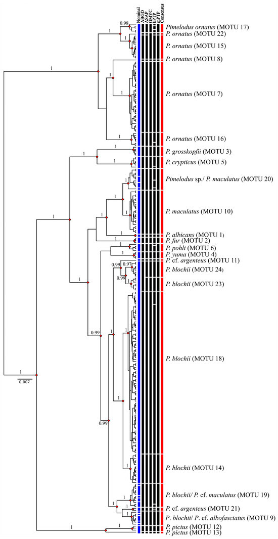
Molecular Evidence Reveals Taxonomic Uncertainties and Cryptic Diversity in the Neotropical Catfish of the Genus Pimelodus (Siluriformes: Pimelodidae)
by Daniel Limeira Filho, Elidy Rayane de Rezende França, Dalton Kaynnan de Prado Costa, Renato Correia Lima, Maria Histelle Sousa do Nascimento, Jacqueline da Silva Batista, Maria Claudene Barros and Elmary da Costa Fraga
Biology 2024, 13(3), 162; https://doi.org/10.3390/biology13030162 - 2 Mar 2024
Cited by 1 | Viewed by 3670
Abstract
Pimelodus is the most speciose genus of the family Pimelodidae, and is amply distributed in the Neotropical region. The species-level taxonomy and phylogenetic relationships within this genus are still poorly resolved, however. These taxonomic problems and the general lack of data have generated [...] Read more.
Pimelodus is the most speciose genus of the family Pimelodidae, and is amply distributed in the Neotropical region. The species-level taxonomy and phylogenetic relationships within this genus are still poorly resolved, however. These taxonomic problems and the general lack of data have generated major uncertainties with regard to the identification of specimens from different localities. In the present study, we applied a single-locus species delimitation approach to identify the MOTUs found within the genus Pimelodus and provide sound evidence for the evaluation of the species richness of this genus in the different river basins of the Neotropical region. The study was based on the analysis of sequences of the mitochondrial COI gene of 13 nominal species, which resulted in the identification of 24 consensus MOTUs. Only six nominal species were recovered as well-defined molecular entities by both the traditional barcoding analysis and the molecular delimitation methods, while the other seven presented cryptic diversity or persistent taxonomic uncertainties. The lineages identified from the Parnaíba ecoregions, Amazonas Estuary and Coastal Drainages may represent a much greater diversity of Pimelodus species than that recognized currently, although a more detailed study of this diversity will be necessary to provide a more definitive classification of the genus. Full article
(This article belongs to the Section Conservation Biology and Biodiversity)
Show Figures

Figure 1

55 pages, 45403 KB  
Article
Review of the Genus Sycanus Amyot & Serville, 1843 (Heteroptera: Reduviidae: Harpactorinae), from China Based on DNA Barcoding and Morphological Evidence
by Ping Zhao, Suyi Chen, Yingqi Liu, Jianyun Wang, Zhuo Chen, Hu Li and Wanzhi Cai
Insects 2024, 15(3), 165; https://doi.org/10.3390/insects15030165 - 28 Feb 2024
Cited by 5 | Viewed by 3288
Abstract
Due to the variability of body coloration and morphological similarity among closely related species, unresolved issues and debates still persist in the taxonomic study of the genus Sycanus from China. In this study, we conducted phylogenetic analyses and species delimitation for Sycanus in [...] Read more.
Due to the variability of body coloration and morphological similarity among closely related species, unresolved issues and debates still persist in the taxonomic study of the genus Sycanus from China. In this study, we conducted phylogenetic analyses and species delimitation for Sycanus in China based on a COI DNA barcoding dataset comprising 81 samples. The results revealed that all the samples could be classified into 12 species by integrating molecular analyses with morphological comparison. This paper provides a comprehensive systematic review of the Sycanus species found in China, including descriptions of three new species: S. taiwanensis Zhao & Cai sp. nov., S. flavicorius Li & Cai sp. nov., and S. hainanensis Wang & Cai sp. nov. Furthermore, it is proposed that S. croceovittatus Dohrn, 1859, S. leucomesus Walker, 1873, and S. villicus Stål, 1863, are three synonyms of S. bifidus (Fabricius, 1787); S. bicolor Hsiao, 1979, is a synonym of S. versicolor Dohrn, 1859; and S. hsiaoi Maldonado-Capriles, 1990, is a synonym of S. marginellus Putshkov, 1987. Additionally, brief biological information is provided for two species, S. falleni Stål, 1863, and S. croceus Hsiao, 1979. Full article
(This article belongs to the Section Insect Systematics, Phylogeny and Evolution)
Show Figures

Graphical abstract

17 pages, 2288 KB  
Article
Preliminary Assessment of Sea Star (Echinodermata, Asteroidea) Diversity in the Coastal Magellanic Region (South Chile) and Their Geographical Distribution
by Luka Vantomme, Quentin Jossart, Karin Gérard, Bruno Danis and Camille Moreau
Diversity 2023, 15(11), 1129; https://doi.org/10.3390/d15111129 - 2 Nov 2023
Cited by 4 | Viewed by 3897
Abstract
Sea stars are a diverse and important component of the Southern Ocean benthos. However, scarce information is available regarding their diversity, distribution, evolution, and taxonomic uncertainties persist for multiple taxa. The Magellanic Region (south of Chile) remains under-sampled despite its pivotal location for [...] Read more.
Sea stars are a diverse and important component of the Southern Ocean benthos. However, scarce information is available regarding their diversity, distribution, evolution, and taxonomic uncertainties persist for multiple taxa. The Magellanic Region (south of Chile) remains under-sampled despite its pivotal location for species distribution and diversity, being located at the crossroad of three ocean basins. In this study, we assessed the biodiversity of coastal Magellanic sea stars and their affinities with other oceanic bioregions. An integrative approach combining morphological identification with DNA barcoding was implemented to highlight taxonomic discrepancies such as suspected synonymy and unrecognised diversity. Firstly, we identified a total of 15 species from the coastal Magellanic Region and reported the occurrence of Cycethra frigida Koehler, 1917 for the first time in this region. The distribution of these 15 species ranged from only in South America to circumpolar, bipolar, or possibly cosmopolitan. Secondly, we highlighted possible synonymy in two species pairs within the genera Anasterias and Odontaster. This preliminary biodiversity assessment forms an important baseline for monitoring and conservation purposes, especially in the face of distribution shifts as a response to climate change and the increased presence of invasive species. Developmental mode has previously been suggested to be important in shaping biogeographical patterns. However, developmental mode was insufficient to explain the observed patterns, and other factors (e.g., physiological constraints, competition, bathymetrical range, and the possibility of passively rafting on kelp) are suggested to be at least equally important. Finally, an increase in barcoding effort is needed to better capture phylogeographic patterns for each species, both by increasing the number of specimens investigated and by covering a broader geographical range. Full article
(This article belongs to the Special Issue Diversity and Biogeography of Sea Stars (Echinodermata, Asteroidea))
Show Figures

Figure 1

17 pages, 1227 KB  
Review
Topological Comparison of Some Dimension Reduction Methods Using Persistent Homology on EEG Data
by Eddy Kwessi
Axioms 2023, 12(7), 699; https://doi.org/10.3390/axioms12070699 - 18 Jul 2023
Cited by 1 | Viewed by 2017
Abstract
In this paper, we explore how to use topological tools to compare dimension reduction methods. We first make a brief overview of some of the methods often used in dimension reduction such as isometric feature mapping, Laplacian Eigenmaps, fast independent component analysis, kernel [...] Read more.
In this paper, we explore how to use topological tools to compare dimension reduction methods. We first make a brief overview of some of the methods often used in dimension reduction such as isometric feature mapping, Laplacian Eigenmaps, fast independent component analysis, kernel ridge regression, and t-distributed stochastic neighbor embedding. We then give a brief overview of some of the topological notions used in topological data analysis, such as barcodes, persistent homology, and Wasserstein distance. Theoretically, when these methods are applied on a data set, they can be interpreted differently. From EEG data embedded into a manifold of high dimension, we discuss these methods and we compare them across persistent homologies of dimensions 0, 1, and 2, that is, across connected components, tunnels and holes, shells around voids, or cavities. We find that from three dimension clouds of points, it is not clear how distinct from each other the methods are, but Wasserstein and Bottleneck distances, topological tests of hypothesis, and various methods show that the methods qualitatively and significantly differ across homologies. We can infer from this analysis that topological persistent homologies do change dramatically at seizure, a finding already obtained in previous analyses. This suggests that looking at changes in homology landscapes could be a predictor of seizure. Full article
(This article belongs to the Special Issue Recent Advances in Special Functions and Applications)
Show Figures

Figure 1

12 pages, 11493 KB  
Article
Groundwater Amphipods of the Hyporheic Interstitial: A Case Study from Luxembourg and The Greater Region
by Dieter Weber and Alexander M. Weigand
Diversity 2023, 15(3), 411; https://doi.org/10.3390/d15030411 - 11 Mar 2023
Cited by 5 | Viewed by 2251
Abstract
Hyporheic interstitials are ecologically dynamic and often neglected aquatic environments. In this study, groundwater amphipods (Niphargidae, Pseudoniphargidae and Crangonyctidae) were sampled in hyporheic interstitials throughout Luxembourg and The Greater Region and specimens were analyzed by DNA barcoding. Sites characterized by gravel or coarse [...] Read more.
Hyporheic interstitials are ecologically dynamic and often neglected aquatic environments. In this study, groundwater amphipods (Niphargidae, Pseudoniphargidae and Crangonyctidae) were sampled in hyporheic interstitials throughout Luxembourg and The Greater Region and specimens were analyzed by DNA barcoding. Sites characterized by gravel or coarse sand and high flow velocities of incoming water were the most species- and specimen-rich. A total of 11 species were detected, of which the Niphargus aquilex lineage EF of the N. aquilex cryptic species complex and juveniles of N. schellenbergi dominated the data set, but an unknown lineage of the N. aquilex-complex was also found. Some regions appeared to be devoid of groundwater amphipods. We hypothesize that underlying sandstone formations resulting in low sediment porosity may prevent physical colonization, but also that historical water pollution may have a long-lasting effect, either through the persistence of contaminants in the sediment or low recolonization rates of affected populations. In summary, our approach expanded regional species inventories, confirmed known occurrences, and validated previously questionable or historical morphology-based detections. In addition, the collection of absence data provided valuable insights into local extinctions. Finally, DNA-based distribution data are needed to gather information on the ecological affinities of groundwater amphipods to understudied hyporheic interstitial environments. Full article
Show Figures

Figure 1

15 pages, 3911 KB  
Article
Biogeography and Genetic Diversity of Terrestrial Mites in the Ross Sea Region, Antarctica
by Gemma E. Collins, Monica R. Young, Peter Convey, Steven L. Chown, S. Craig Cary, Byron J. Adams, Diana H. Wall and Ian D. Hogg
Genes 2023, 14(3), 606; https://doi.org/10.3390/genes14030606 - 28 Feb 2023
Cited by 8 | Viewed by 4485
Abstract
Free-living terrestrial mites (Acari) have persisted through numerous glacial cycles in Antarctica. Very little is known, however, of their genetic diversity and distribution, particularly within the Ross Sea region. To redress this gap, we sampled mites throughout the Ross Sea region, East Antarctica, [...] Read more.
Free-living terrestrial mites (Acari) have persisted through numerous glacial cycles in Antarctica. Very little is known, however, of their genetic diversity and distribution, particularly within the Ross Sea region. To redress this gap, we sampled mites throughout the Ross Sea region, East Antarctica, including Victoria Land and the Queen Maud Mountains (QMM), covering a latitudinal range of 72–85 °S, as well as Lauft Island near Mt. Siple (73 °S) in West Antarctica and Macquarie Island (54oS) in the sub-Antarctic. We assessed genetic diversity using mitochondrial cytochrome c oxidase subunit I gene sequences (COI-5P DNA barcode region), and also morphologically identified voucher specimens. We obtained 130 sequences representing four genera: Nanorchestes (n = 30 sequences), Stereotydeus (n = 46), Coccorhagidia (n = 18) and Eupodes (n = 36). Tree-based analyses (maximum likelihood) revealed 13 genetic clusters, representing as many as 23 putative species indicated by barcode index numbers (BINs) from the Barcode of Life Datasystems (BOLD) database. We found evidence for geographically-isolated cryptic species, e.g., within Stereotydeus belli and S. punctatus, as well as unique genetic groups occurring in sympatry (e.g., Nanorchestes spp. in QMM). Collectively, these data confirm high genetic divergence as a consequence of geographic isolation over evolutionary timescales. From a conservation perspective, additional targeted sampling of understudied areas in the Ross Sea region should be prioritised, as further diversity is likely to be found in these short-range endemic mites. Full article
(This article belongs to the Special Issue Polar Genomics)
Show Figures

Figure 1

18 pages, 1714 KB  
Review
Mechanisms of Acquired Resistance and Tolerance to EGFR Targeted Therapy in Non-Small Cell Lung Cancer
by Houssein Chhouri, David Alexandre and Luca Grumolato
Cancers 2023, 15(2), 504; https://doi.org/10.3390/cancers15020504 - 13 Jan 2023
Cited by 60 | Viewed by 12396
Abstract
Non-small cell lung cancers (NSCLC) harboring activating mutations of the epidermal growth factor receptor (EGFR) are treated with specific tyrosine kinase inhibitors (EGFR-TKIs) of this receptor, resulting in clinically responses that can generally last several months. Unfortunately, EGFR-targeted therapy also favors the emergence [...] Read more.
Non-small cell lung cancers (NSCLC) harboring activating mutations of the epidermal growth factor receptor (EGFR) are treated with specific tyrosine kinase inhibitors (EGFR-TKIs) of this receptor, resulting in clinically responses that can generally last several months. Unfortunately, EGFR-targeted therapy also favors the emergence of drug tolerant or resistant cells, ultimately resulting in tumor relapse. Recently, cellular barcoding strategies have arisen as a powerful tool to investigate the clonal evolution of these subpopulations in response to anti-cancer drugs. In this review, we provide an overview of the currently available treatment options for NSCLC, focusing on EGFR targeted therapy, and discuss the common mechanisms of resistance to EGFR-TKIs. We also review the characteristics of drug-tolerant persister (DTP) cells and the mechanistic basis of drug tolerance in EGFR-mutant NSCLC. Lastly, we address how cellular barcoding can be applied to investigate the response and the behavior of DTP cells upon EGFR-TKI treatment. Full article
(This article belongs to the Special Issue Mechanisms of Acquired Resistance to Targeted Therapy)
Show Figures

Figure 1

16 pages, 1485 KB  
Article
Trypanosoma cruzi and Trypanosoma rangeli in Acre, Brazilian Amazonia: Coinfection and Notable Genetic Diversity in an Outbreak of Orally Acquired Acute Chagas Disease in a Forest Community, Wild Reservoirs, and Vectors
by José Gabriel Vergara-Meza, Andreia Fernandes Brilhante, Vera da Costa Valente, Evaristo Villalba-Alemán, Paola Andrea Ortiz, Sueli Cosmiro de Oliveira, Maxdelles Rodrigues Cavalcante, Genimar Rebouças Julião, Maria Carmelinda Gonçalves Pinto, Sebastiao Aldo Valente, Erney Plesmann Camargo and Marta Maria Geraldes Teixeira
Parasitologia 2022, 2(4), 350-365; https://doi.org/10.3390/parasitologia2040029 - 2 Dec 2022
Cited by 10 | Viewed by 3785
Abstract
Acute Chagas disease (ACD) caused by Trypanosoma cruzi has emerged as a major food-borne disease in Brazilian Amazonia. For the first time, we characterized an outbreak of orally acquired ACD in Acre, in the forest community of Seringal Miraflores, affecting 13 individuals who [...] Read more.
Acute Chagas disease (ACD) caused by Trypanosoma cruzi has emerged as a major food-borne disease in Brazilian Amazonia. For the first time, we characterized an outbreak of orally acquired ACD in Acre, in the forest community of Seringal Miraflores, affecting 13 individuals who shared the pulp of açai palm berries: 11 adults and two children (one newborn), all diagnosed by thick-drop blood smears. The fluorescent fragment length barcoding method, which simultaneously identifies species/genotypes of trypanosomes in blood samples, uncovered an unprecedented genetic diversity in patients from a single outbreak of ACD: T. cruzi TcI in all patients, mostly concomitantly with the non-pathogenic Trypanosoma rangeli of genotypes TrA or TrB, and TcI, TcIV, and TrB in the child. The patients presented persistent fever, asthenia, myalgia, edema of the face and lower limbs, hepatosplenomegaly and, rarely, cardiac arrhythmia. The clinical symptoms were not correlated to gender, age, or to trypanosome species and genotypes. The inferred SSU rRNA phylogenetic analyses of trypanosomes from humans, triatomines and sylvatic hosts included the first sequences of T. cruzi and T. rangeli from humans in southwestern (Acre and Rondônia) Amazonia, and the first TcI/TcIV sequences from Rhodnius spp. from Acre. The sylvatic transmission cycles of genetically different trypanosomes in landscapes changed by deforestation for human settlements and increasing açai production is a novel scenario favoring trypanosome transmission to humans in Acre. Full article
(This article belongs to the Special Issue Advances in Parasitology for Public Health and Food Safety)
Show Figures

Figure 1

11 pages, 1798 KB  
Article
Persistent Homology for Breast Tumor Classification Using Mammogram Scans
by Aras Asaad, Dashti Ali, Taban Majeed and Rasber Rashid
Mathematics 2022, 10(21), 4039; https://doi.org/10.3390/math10214039 - 31 Oct 2022
Cited by 10 | Viewed by 2760
Abstract
An important tool in the field of topological data analysis is persistent homology (PH), which is used to encode abstract representations of the homology of data at different resolutions in the form of persistence barcode (PB). Normally, one will obtain one PB from [...] Read more.
An important tool in the field of topological data analysis is persistent homology (PH), which is used to encode abstract representations of the homology of data at different resolutions in the form of persistence barcode (PB). Normally, one will obtain one PB from a digital image when using a sublevel-set filtration method. In this work, we built more than one PB representation of a single image based on a landmark selection method, known as local binary patterns (LBP), which encode different types of local texture from a digital image. Starting from the top-left corner of any 3-by-3 patch selected from an input image, the LBP process starts by subtracting the central pixel value from its eight neighboring pixel values. Then, each cell is assigned with 1 if the subtraction outcome is positive, and 0 otherwise, to obtain an 8-bit binary representation. This process will identify a set of landmark pixels to represent 0-simplices and use Vietoris–Rips filtration to obtain its corresponding PB. Using LBP, we can construct up to 56 PBs from a single image if we restrict to only using the binary codes that have two circular transitions between 1 and 0. The information within these 56 PBs contain detailed local and global topological and geometrical information, which can be used to design effective machine learning models. We used four different PB vectorizations, namely, persistence landscapes, persistence images, Betti curves (barcode binning), and PB statistics. We tested the effectiveness of the proposed landmark-based PH on two publicly available breast abnormality detection datasets using mammogram scans. The sensitivity and specificity of the landmark-based PH obtained was over 90% and 85%, respectively, in both datasets for the detection of abnormal breast scans. Finally, the experimental results provide new insights on using different PB vectorizations with sublevel set filtrations and landmark-based Vietoris–Rips filtration from digital mammogram scans. Full article
Show Figures

Figure 1

25 pages, 4435 KB  
Article
Identification and Characterization of a New Microalga Dysmorphococcus globosus-HI from the Himalayan Region as a Potential Source of Natural Astaxanthin
by Wafaa F. Zohir, Vikas U. Kapase and Shashi Kumar
Biology 2022, 11(6), 884; https://doi.org/10.3390/biology11060884 - 8 Jun 2022
Cited by 11 | Viewed by 5189
Abstract
Synthesized astaxanthin (ASX), stereoisomers of 3S,3′R, 3R,3′R, and 3S,3′S, have over 95% market share and have relatively poor antioxidant and bioactivity properties, with persistent issues in terms of biological functions, health benefits, and biosafety if compared to natural ASX. Bioprospecting of new microalgal [...] Read more.
Synthesized astaxanthin (ASX), stereoisomers of 3S,3′R, 3R,3′R, and 3S,3′S, have over 95% market share and have relatively poor antioxidant and bioactivity properties, with persistent issues in terms of biological functions, health benefits, and biosafety if compared to natural ASX. Bioprospecting of new microalgal strains could be vital for a new source of powerful antioxidant (ASX). In this study, a new algal strain was isolated from the Indian foothills of the Himalayas. Its identity was discerned by morphological and DNA barcode studies. It is a unicellular spheroidal cell-shaped alga with 100–200 μm diameter. The isolate has 93.4% similarity to Dysmorphococcus globosus species based on 18S-rDNA phylogenetic analysis and named as D. globosus-HI (HI stands for Himalayan India). Its growth and major cellular components (carotenoids, carbohydrates, protein, lipids, fatty acid profile, and ASX) were optimized using the seven different culture media. The highest biomass (1.14 g L−1) was observed in the MBBM medium, with a specific growth rate (0.087 day−1), division/day (0.125), and cellular yield (6.16 x 106 cells/mL). The highest carotenoids (1.56 mg g−1), lipids (32.5 mg L−1), and carbohydrates (135.62 mg L−1) were recorded in the 3N-BBM medium. The maximum ω3-FAs (17.78%), ω6-FAs (23.11%), and ω9-FAs (7.06%) were observed in MBBM, JW, and BG-11 medium respectively. The highest amount of antioxidant ASX was accumulated in the 3N-BBM medium (391 mg L−1). It is more than any other known algal species used in the production of natural ASX. The optimized biochemical studies on the D. globosus-HI strain should fulfill the increasing demand for natural ASX for commercial application. Full article
(This article belongs to the Topic Advances in Environmental Biotechnology (AEB))
Show Figures

Figure 1

22 pages, 3799 KB  
Article
Stable Topological Summaries for Analyzing the Organization of Cells in a Packed Tissue
by Nieves Atienza, Maria-Jose Jimenez and Manuel Soriano-Trigueros
Mathematics 2021, 9(15), 1723; https://doi.org/10.3390/math9151723 - 22 Jul 2021
Cited by 4 | Viewed by 2930
Abstract
We use topological data analysis tools for studying the inner organization of cells in segmented images of epithelial tissues. More specifically, for each segmented image, we compute different persistence barcodes, which codify the lifetime of homology classes (persistent homology) along different filtrations (increasing [...] Read more.
We use topological data analysis tools for studying the inner organization of cells in segmented images of epithelial tissues. More specifically, for each segmented image, we compute different persistence barcodes, which codify the lifetime of homology classes (persistent homology) along different filtrations (increasing nested sequences of simplicial complexes) that are built from the regions representing the cells in the tissue. We use a complete and well-grounded set of numerical variables over those persistence barcodes, also known as topological summaries. A novel combination of normalization methods for both the set of input segmented images and the produced barcodes allows for the proven stability results for those variables with respect to small changes in the input, as well as invariance to image scale. Our study provides new insights to this problem, such as a possible novel indicator for the development of the drosophila wing disc tissue or the importance of centroids’ distribution to differentiate some tissues from their CVT-path counterpart (a mathematical model of epithelia based on Voronoi diagrams). We also show how the use of topological summaries may improve the classification accuracy of epithelial images using a Random Forest algorithm. Full article
Show Figures

Figure 1

27 pages, 4581 KB  
Article
From Trees to Barcodes and Back Again: Theoretical and Statistical Perspectives
by Lida Kanari, Adélie Garin and Kathryn Hess
Algorithms 2020, 13(12), 335; https://doi.org/10.3390/a13120335 - 11 Dec 2020
Cited by 14 | Viewed by 4169
Abstract
Methods of topological data analysis have been successfully applied in a wide range of fields to provide useful summaries of the structure of complex data sets in terms of topological descriptors, such as persistence diagrams. While there are many powerful techniques for computing [...] Read more.
Methods of topological data analysis have been successfully applied in a wide range of fields to provide useful summaries of the structure of complex data sets in terms of topological descriptors, such as persistence diagrams. While there are many powerful techniques for computing topological descriptors, the inverse problem, i.e., recovering the input data from topological descriptors, has proved to be challenging. In this article, we study in detail the Topological Morphology Descriptor (TMD), which assigns a persistence diagram to any tree embedded in Euclidean space, and a sort of stochastic inverse to the TMD, the Topological Neuron Synthesis (TNS) algorithm, gaining both theoretical and computational insights into the relation between the two. We propose a new approach to classify barcodes using symmetric groups, which provides a concrete language to formulate our results. We investigate to what extent the TNS recovers a geometric tree from its TMD and describe the effect of different types of noise on the process of tree generation from persistence diagrams. We prove moreover that the TNS algorithm is stable with respect to specific types of noise. Full article
(This article belongs to the Special Issue Topological Data Analysis)
Show Figures

Figure 1

Back to TopTop