Sign in to use this feature.

Years

Between: -

Subjects

remove_circle_outline
remove_circle_outline
remove_circle_outline
remove_circle_outline
remove_circle_outline
remove_circle_outline
remove_circle_outline
remove_circle_outline

Journals

Article Types

Countries / Regions

Search Results (76)

Search Parameters:
Keywords = partial shading condition (PSC)

Order results
Result details
Results per page
Select all
Export citation of selected articles as:
26 pages, 7371 KB  
Article
An Improved Elk Herd Optimization Algorithm for Maximum Power Point Tracking in Photovoltaic Systems Under Partial Shading Conditions
by Gang Zheng, Wenchang Wei, Heming Jia, Yiqi Liu and Jiankai Lin
Biomimetics 2025, 10(8), 533; https://doi.org/10.3390/biomimetics10080533 - 13 Aug 2025
Viewed by 538
Abstract
In partial shading conditions (PSCs), the power–voltage characteristics of photovoltaic systems exhibit multiple peaks, causing traditional maximum power point tracking (MPPT) algorithms to easily become trapped in local optima and fail to achieve global maximum power point tracking, thereby reducing energy conversion efficiency. [...] Read more.
In partial shading conditions (PSCs), the power–voltage characteristics of photovoltaic systems exhibit multiple peaks, causing traditional maximum power point tracking (MPPT) algorithms to easily become trapped in local optima and fail to achieve global maximum power point tracking, thereby reducing energy conversion efficiency. Effectively and rapidly locating the global maximum power under complex environmental conditions has become crucial for enhancing MPPT performance in photovoltaic systems. This paper therefore proposes an improved elk herd optimization (IEHO) algorithm to achieve the rapid tracking of the global maximum power point under various weather conditions. The algorithm proposes a position update mechanism guided by the predation risk probability to direct elk herd migration and introduces the triangle walk strategy, thereby enhancing the algorithm’s capability to avoid local optima. Furthermore, IEHO employs a memory-guided redirection strategy to skip redundant calculations of historical duty cycles, significantly improving the convergence speed of MPPT. To validate the algorithm’s performance advantages, the proposed IEHO method is compared with other recognized meta-heuristic algorithms under various weather conditions. The experimental results demonstrate that, across all tested conditions, the proposed IEHO method achieves an average tracking efficiency of 99.99% and an average tracking time of 0.3886 s, outperforming other comparative algorithms. Full article
Show Figures

Figure 1

22 pages, 4240 KB  
Article
Power Optimization of Partially Shaded PV System Using Interleaved Boost Converter-Based Fuzzy Logic Method
by Ali Abedaljabar Al-Samawi, Abbas Swayeh Atiyah and Aws H. Al-Jrew
Eng 2025, 6(8), 201; https://doi.org/10.3390/eng6080201 - 13 Aug 2025
Viewed by 609
Abstract
Partial shading condition (PSC) for photovoltaic (PV) arrays complicates the operation of PV systems at peak power due to the existence of multiple peak points on the power–voltage (P–V) characteristic curve. Identifying the global peak among multiple peaks presents challenges, as the system [...] Read more.
Partial shading condition (PSC) for photovoltaic (PV) arrays complicates the operation of PV systems at peak power due to the existence of multiple peak points on the power–voltage (P–V) characteristic curve. Identifying the global peak among multiple peaks presents challenges, as the system may become trapped at a local peak, potentially resulting in significant power loss. Power generation is reduced, and hot-spot issues might arise, which can cause shaded modules to fail, under the partly shaded case. In this paper, instead of focusing on local peaks, several effective, precise, and dependable maximum power point tracker (MPPT) systems monitor the global peak using a fuzzy logic controller. The suggested method can monitor the total of all PV array peaks using an interleaved boost converter DC/DC (IBC), not only the global peaks. A DC/DC class boost converter (CBC), the current gold standard for traditional control methods, is pitted against the suggested converter. Four PSC-PV systems employ three-phase inverters to connect their converters to the power grid. Full article
(This article belongs to the Section Electrical and Electronic Engineering)
Show Figures

Figure 1

27 pages, 3996 KB  
Article
Global Maximum Power Point Tracking of Photovoltaic Systems Using Artificial Intelligence
by Rukhsar, Aidha Muhammad Ajmal and Yongheng Yang
Energies 2025, 18(12), 3036; https://doi.org/10.3390/en18123036 - 8 Jun 2025
Cited by 1 | Viewed by 1149
Abstract
Recently, artificial intelligence (AI) has become a promising solution to the optimization of the energy harvesting and performance of photovoltaic (PV) systems. Traditional maximum power point tracking (MPPT) algorithms have several drawbacks on tracking the global maximum power point (GMPP) under partial shading [...] Read more.
Recently, artificial intelligence (AI) has become a promising solution to the optimization of the energy harvesting and performance of photovoltaic (PV) systems. Traditional maximum power point tracking (MPPT) algorithms have several drawbacks on tracking the global maximum power point (GMPP) under partial shading conditions (PSCs). To track the GMPP, AI enabled methods stand out over other traditional solutions in terms of faster tracking dynamics, lesser oscillation, higher efficiency. However, such AI-based MPPT methods differ significantly in various applications, and thus, a full picture of AI-based MPPT methods is of interest to further optimize the PV energy harvesting. In this paper, various AI-based global maximum power point tracking (GMPPT) techniques are then implemented and critically compared by highlighting the advantages and disadvantages of each technique under dynamic weather conditions. The comparison demonstrates that the hybrid AI techniques are more reliable, which offer higher efficiency and better dynamics to handle PSCs. According to the benchmarking, a modified particle swarm optimization (PSO) GMPPT algorithm is proposed, and the experimental results validate its ability to achieve GMPPT with faster dynamics and higher efficiency. This paper is intended to motivate engineers and researchers by offering valuable insights for the selection and implementation of GMPPT techniques and to explore the AI techniques to enhance the efficiency and reliability of PV systems by providing fresh perspectives on optimal AI-based GMPPT techniques. Full article
(This article belongs to the Section F3: Power Electronics)
Show Figures

Figure 1

31 pages, 57273 KB  
Article
A New Hybrid Framework for the MPPT of Solar PV Systems Under Partial Shaded Scenarios
by Rahul Bisht, Afzal Sikander, Anurag Sharma, Khalid Abidi, Muhammad Ramadan Saifuddin and Sze Sing Lee
Sustainability 2025, 17(12), 5285; https://doi.org/10.3390/su17125285 - 7 Jun 2025
Viewed by 712
Abstract
Nonlinear characteristics of solar photovoltaic (PV) and nonuniform surrounding conditions, including partial shading conditions (PSCs), are the major factors responsible for lower conversion efficiency in solar panels. One major condition is the cause of the multiple peaks and oscillation around the peak point [...] Read more.
Nonlinear characteristics of solar photovoltaic (PV) and nonuniform surrounding conditions, including partial shading conditions (PSCs), are the major factors responsible for lower conversion efficiency in solar panels. One major condition is the cause of the multiple peaks and oscillation around the peak point leading to power losses. Therefore, this study proposes a novel hybrid framework based on an artificial neural network (ANN) and fractional order PID (FOPID) controller, where new algorithms are employed to train the ANN model and to tune the FOPID controller. The primary aim is to maintain the computed power close to its true peak power while mitigating persistent oscillations in the face of continuously varying surrounding conditions. Firstly, a modified shuffled frog leap algorithm (MSFLA) was employed to train the feed-forward ANN model using real-world solar PV data with the aim of generating a reference solar PV peak voltage. Subsequently, the parameters of the FOPID controller were tuned through the application of the Sanitized Teacher–Learning-Based Optimization (s-TLBO) algorithm, with a specific focus on achieving maximum power point tracking (MPPT). The robustness of the proposed hybrid framework was assessed using two different types (monocrystalline and polycrystalline) of solar panels exposed to varying levels of irradiance. Additionally, the framework’s performance was rigorously tested under cloudy conditions and in the presence of various partial shading scenarios. Furthermore, the adaptability of the proposed framework to different solar panel array configurations was evaluated. This work’s findings reveal that the proposed hybrid framework consistently achieves maximum power point with minimal oscillation, surpassing the performance of recently published works across various critical performance metrics, including the MPPefficiency, relative error (RE), mean squared error (MSE), and tracking speed. Full article
(This article belongs to the Section Energy Sustainability)
Show Figures

Figure 1

26 pages, 8628 KB  
Article
Mitigating Partial Shading Effects in Photovoltaic Systems Using Particle Swarm Optimization-Tuned Sliding Mode Control
by Zeynep Bala Duranay and Hanifi Güldemir
Processes 2025, 13(5), 1463; https://doi.org/10.3390/pr13051463 - 10 May 2025
Cited by 1 | Viewed by 1049
Abstract
The power output of a photovoltaic (PV) system is inherently dependent on climatic factors. To maximize the energy harvested from PV arrays, maximum power point tracking (MPPT) algorithms are employed. These algorithms dynamically adjust the operating point of the system to extract the [...] Read more.
The power output of a photovoltaic (PV) system is inherently dependent on climatic factors. To maximize the energy harvested from PV arrays, maximum power point tracking (MPPT) algorithms are employed. These algorithms dynamically adjust the operating point of the system to extract the maximum available power. However, under partial shading conditions (PSCs), conventional MPPT algorithms often fail to locate the global maximum power point, leading to suboptimal power extraction. In this study, a robust MPPT technique based on sliding mode control (SMC) is proposed to enhance tracking efficiency and optimize power extraction from PV arrays under PSC. Particle swarm optimization (PSO) is incorporated into the MPPT framework, enabling the dynamic tuning of SMC parameters for improved adaptability and performance. The proposed SMC structure is designed to regulate the duty cycle of a boost converter, ensuring effective power conversion. The system is simulated in Matlab/Simulink for various PSCs. The simulation results demonstrate that the PSO-tuned SMC methodology exhibits superior tracking performance, enabling the PV system to rapidly and accurately converge to the true MPP under varying weather and shading scenarios. The findings indicate that the proposed technique enhances the efficiency and reliability of PV energy harvesting in PSCs. Full article
Show Figures

Figure 1

17 pages, 2455 KB  
Article
Power Harvested Maximization for Solar Photovoltaic Energy System Under Static and Dynamic Conditions
by Abdullrahman A. Al-Shamma’a and Hassan M. Hussein Farh
Appl. Sci. 2025, 15(8), 4486; https://doi.org/10.3390/app15084486 - 18 Apr 2025
Cited by 1 | Viewed by 607
Abstract
Photovoltaic (PV) systems are increasingly recognized as a viable renewable energy source due to their clean, abundant, silent, and environmentally friendly nature. However, their efficiency is significantly influenced by environmental conditions, necessitating advanced control strategies to ensure optimal power extraction. This study aims [...] Read more.
Photovoltaic (PV) systems are increasingly recognized as a viable renewable energy source due to their clean, abundant, silent, and environmentally friendly nature. However, their efficiency is significantly influenced by environmental conditions, necessitating advanced control strategies to ensure optimal power extraction. This study aims to enhance the performance of PV systems by developing and evaluating maximum power point tracking (MPPT) algorithms capable of operating effectively under both uniform irradiance and partial shading conditions (PSCs). Specifically, two metaheuristic algorithms—Particle Swarm Optimization (PSO) and Cuckoo Search Optimization (CSO)—are modeled, implemented, and tested for tracking the global peak power (GPP) in various static and dynamic scenarios. Simulation results indicate that both algorithms accurately and efficiently track the GPP under static uniform and PSCs. Under dynamic conditions, while both the PSO and CSO can initially locate the GPP, they fail to maintain accurate tracking during subsequent intervals. Notably, CSO exhibits reduced oscillations and faster response time compared with PSO. These findings suggest that while metaheuristic MPPT methods are effective in static environments, their performance in dynamic conditions remains a challenge requiring further enhancement. Full article
(This article belongs to the Special Issue New Technologies for Power Electronic Converters and Inverters)
Show Figures

Figure 1

23 pages, 9331 KB  
Article
A Hybrid P&O and PV Characteristics Simulation Method for GMPPT in PV Systems Under Partial Shading Conditions
by Van Hien Bui, Van Du Ha, Viet Anh Truong and Thanh Long Duong
Sensors 2025, 25(6), 1908; https://doi.org/10.3390/s25061908 - 19 Mar 2025
Viewed by 695
Abstract
Under uniform operating conditions, the power–voltage (P-V) and current–voltage (I-V) curves of a photovoltaic (PV) system have only one maximum point, which facilitates the operation of maximum power point tracking (MPPT) algorithms. In practice, the PV systems often operate under heterogeneous environments due [...] Read more.
Under uniform operating conditions, the power–voltage (P-V) and current–voltage (I-V) curves of a photovoltaic (PV) system have only one maximum point, which facilitates the operation of maximum power point tracking (MPPT) algorithms. In practice, the PV systems often operate under heterogeneous environments due to partial shading conditions (PSCs). The P-V and I-V curves exhibit multiple extremes, and distinguishing between the global maximum power point (GMPP) and local maximum power point (LMPP) is a major challenge for algorithms aiming to improve performance and convergence speed. This paper presents a global maximum power point tracking (GMPPT) method based on simulating the behavior of the I-V curve of a PV system under the influence of PSCs. With only one initial parameter selected, the proposed solution quickly determines the LMPPs based on the characteristics of the PV type and the shading condition during operation. This work helps to limit the potential GMPP region to reduce the search time and improve efficiency by using a simple algorithm and a small tuning step size. The experimental results demonstrate that the proposed method provides superior MPPT performance and significantly reduces search time due to improved GMPP detection accuracy combined with small step sizes. Full article
(This article belongs to the Section Fault Diagnosis & Sensors)
Show Figures

Figure 1

14 pages, 3896 KB  
Article
Multi-Peak Photovoltaic Maximum Power Point Tracking Method Based on Honey Badger Algorithm Under Localized Shading Conditions
by Qianjin Gui, Lei Wang, Chao Ding, Wenfa Xu, Xiaoyang Li, Feilong Yu and Haisen Wang
Energies 2025, 18(5), 1258; https://doi.org/10.3390/en18051258 - 4 Mar 2025
Cited by 1 | Viewed by 995
Abstract
The P-V and I-V curves of photovoltaic (PV) strings show multiple peaks when exposed to partial shading conditions (PSCs). The traditional maximum power point tracking (MPPT) method cannot track the global maximum power point (GMPP) due to the multi-peak characteristics, power fluctuation, and [...] Read more.
The P-V and I-V curves of photovoltaic (PV) strings show multiple peaks when exposed to partial shading conditions (PSCs). The traditional maximum power point tracking (MPPT) method cannot track the global maximum power point (GMPP) due to the multi-peak characteristics, power fluctuation, and tracking speed. In this paper, a multi-peak PV MPPT method based on the honey badger algorithm (HBA) is proposed to track the GMPP in a localized shading environment. The performance of this method is also compared and analyzed with the traditional MPPT methods based on the perturbation observation (P&O) method and Particle Swarm Optimization (PSO) algorithm. The experimental results have proven that, compared with the MPPT methods based on P&O and PSO, the proposed multi-peak MPPT method based on the HBA algorithm has a faster tracking speed, higher tracking accuracy, and fewer iterations. Full article
(This article belongs to the Special Issue Power Electronic and Power Conversion Systems for Renewable Energy)
Show Figures

Figure 1

18 pages, 9889 KB  
Article
Mitigating the Impact of Partial Shading Conditions on Photovoltaic Arrays Through Modified Bridge-Linked Configuration
by Muhammad Ali Raza, Saneea Zahra, Safdar Raza, Mohammad R. Altimania, Mannan Hassan, Hafiz Mudassir Munir, Ievgen Zaitsev and Vladislav Kuchanskyy
Sustainability 2025, 17(3), 1263; https://doi.org/10.3390/su17031263 - 4 Feb 2025
Cited by 3 | Viewed by 2629
Abstract
Global reliance on depleting energy resources is driving the urgent need for alternative solutions to address escalating energy demands. Solar energy, a prominent renewable resource, leverages various configurations and techniques to maximize power output, even under challenging environmental conditions. In photovoltaic (PV) arrays, [...] Read more.
Global reliance on depleting energy resources is driving the urgent need for alternative solutions to address escalating energy demands. Solar energy, a prominent renewable resource, leverages various configurations and techniques to maximize power output, even under challenging environmental conditions. In photovoltaic (PV) arrays, partial shading conditions (PSCs) significantly hinder efficiency by reducing power extraction across solar panels. Traditionally, configurations such as series, parallel, series-to-parallel, and bridge-linked (BL) are employed to optimize power output; however, each has limitations under PSCs. Here, we introduce a modified bridge-linked (Modified BL) configuration designed to mitigate the adverse effects of partial shading on PV arrays. This approach allows for interconnected solar modules that reduce shading impact across an entire array, thus preserving efficiency by isolating shaded sections and minimizing power loss. The Modified BL configuration not only supports maximum power point tracking (MPPT) but also enhances resilience against shading, ensuring stable power output. Our simulation results underscore the critical influence of irradiance levels on PV electricity generation, suggesting that incorporating irradiance variability as a design parameter is essential in selecting optimal PV interconnection schemes under PSCs. This study contributes to advancing solar array design by providing a robust method to maintain power output in partial shading conditions, ultimately supporting broader efforts in renewable energy optimization. Full article
Show Figures

Figure 1

32 pages, 12059 KB  
Review
A Review of Traditional and Advanced MPPT Approaches for PV Systems Under Uniformly Insolation and Partially Shaded Conditions
by Mustafa Sacid Endiz, Göksel Gökkuş, Atıl Emre Coşgun and Hasan Demir
Appl. Sci. 2025, 15(3), 1031; https://doi.org/10.3390/app15031031 - 21 Jan 2025
Cited by 17 | Viewed by 5608
Abstract
Solar photovoltaic (PV) is a crucial renewable energy source that converts sunlight into electricity using silicon-based semiconductor materials. However, due to the non-linear characteristic behavior of the PV module, the module’s output power varies according to the solar radiation and the ambient temperature. [...] Read more.
Solar photovoltaic (PV) is a crucial renewable energy source that converts sunlight into electricity using silicon-based semiconductor materials. However, due to the non-linear characteristic behavior of the PV module, the module’s output power varies according to the solar radiation and the ambient temperature. To address this challenge, maximum power point tracking (MPPT) techniques are employed to extract the maximum amount of power from the PV modules. This paper offers a comprehensive review of widely used traditional and advanced MPPT approaches in PV systems, along with current developments and future directions in the field. Under uniform insolation, these methods are compared based on their strengths and weaknesses, including sensed parameters, circuitry, tracking speed, implementation complexity, true MPPT, accuracy, and cost. Additionally, MPPT algorithms are evaluated in terms of their performance in reaching maximum power point (MPP) under partial shading condition (PSC). Existing research clearly demonstrates that the advanced techniques exhibit superior efficiency in comparison to traditional methods, although at the cost of increased design complexity and higher expenses. By presenting a detailed review and providing comparison tables of widely used MPPT techniques, this study aims to provide valuable insights for researchers and practitioners in selecting appropriate MPPT approaches for PV applications. Full article
Show Figures

Figure 1

28 pages, 5707 KB  
Review
Review on Maximum Power Point Tracking Control Strategy Algorithms for Offshore Floating Photovoltaic Systems
by Lei Huang, Baoyi Pan, Shaoyong Wang, Yingrui Dong and Zihao Mou
J. Mar. Sci. Eng. 2024, 12(12), 2121; https://doi.org/10.3390/jmse12122121 - 21 Nov 2024
Cited by 1 | Viewed by 1820
Abstract
Floating photovoltaic systems are rapidly gaining popularity due to their advantages in conserving land resources and their high energy conversion efficiency, making them a promising option for photovoltaic power generation. However, these systems face challenges in offshore environments characterized by high salinity, humidity, [...] Read more.
Floating photovoltaic systems are rapidly gaining popularity due to their advantages in conserving land resources and their high energy conversion efficiency, making them a promising option for photovoltaic power generation. However, these systems face challenges in offshore environments characterized by high salinity, humidity, and variable irradiation, which necessitate effective maximum power point tracking (MPPT) technologies to optimize performance. Currently, there is limited research in this area, and few reviews analyze it comprehensively. This paper provides a thorough review of MPPT techniques applicable to floating photovoltaic systems, evaluating the suitability of various methods under marine conditions. Traditional algorithms require modifications to address the drift phenomena under uniform irradiation, while different GMPPT techniques exhibit distinct strengths and limitations in partial shading conditions (PSCs). Hardware reconfiguration technologies are not suitable for offshore use, and while sampled data-based techniques are simple, they carry the risk of erroneous judgments. Intelligent technologies face implementation challenges. Hybrid algorithms, which can combine the advantages of multiple approaches, emerge as a more viable solution. This review aims to serve as a valuable reference for engineers researching MPPT technologies for floating photovoltaic systems. Full article
(This article belongs to the Special Issue Offshore Renewable Energy, Second Edition)
Show Figures

Figure 1

23 pages, 2337 KB  
Article
Comparative Evaluation of Traditional and Advanced Algorithms for Photovoltaic Systems in Partial Shading Conditions
by Robert Sørensen and Lucian Mihet-Popa
Solar 2024, 4(4), 572-594; https://doi.org/10.3390/solar4040027 - 8 Oct 2024
Cited by 3 | Viewed by 2100
Abstract
The optimization of photovoltaic (PV) systems is vital for enhancing efficiency and economic viability, especially under Partial Shading Conditions (PSCs). This study focuses on the development and comparison of traditional and advanced algorithms, including Perturb and Observe (P&O), Incremental Conductance (IC), Fuzzy Logic [...] Read more.
The optimization of photovoltaic (PV) systems is vital for enhancing efficiency and economic viability, especially under Partial Shading Conditions (PSCs). This study focuses on the development and comparison of traditional and advanced algorithms, including Perturb and Observe (P&O), Incremental Conductance (IC), Fuzzy Logic Control (FLC), Grey Wolf Optimization (GWO), Particle Swarm Optimization (PSO), and Artificial Neural Networks (ANN), for efficient Maximum Power Point Tracking (MPPT). Simulations conducted in the MATLAB/Simulink software package evaluated these algorithms’ performances under various shading scenarios. The results indicate that, while traditional methods like P&O and IC are effective under uniform conditions, advanced techniques, particularly ANN-based MPPT, exhibit superior efficiency and faster convergence under PSCs. This study concludes that integrating Artificial Intelligence (AI) and Machine Learning (ML) into MPPT algorithms significantly enhances the reliability and efficiency of PV systems, paving the way for a broader adoption of solar energy technologies in diverse environmental conditions. These findings contribute to advancing renewable energy technology and supporting green energy transition. Full article
Show Figures

Figure 1

16 pages, 3714 KB  
Article
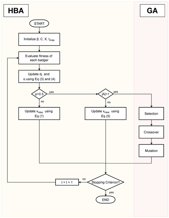
A Hybrid Approach for Photovoltaic Maximum Power Tracking under Partial Shading Using Honey Badger and Genetic Algorithms
by Zhi-Kai Fan, Annisa Setianingrum, Kuo-Lung Lian and Suwarno Suwarno
Energies 2024, 17(16), 3935; https://doi.org/10.3390/en17163935 - 8 Aug 2024
Cited by 3 | Viewed by 1999
Abstract
This study presents a new approach for Maximum Power Point Tracking (MPPT) by combining the honey badger algorithm (HBA) with a Genetic Algorithm (GA). The integration aims to optimize photovoltaic (PV) system performance in partial shading conditions (PSCs). Initially, the HBA is utilized [...] Read more.
This study presents a new approach for Maximum Power Point Tracking (MPPT) by combining the honey badger algorithm (HBA) with a Genetic Algorithm (GA). The integration aims to optimize photovoltaic (PV) system performance in partial shading conditions (PSCs). Initially, the HBA is utilized to explore extensively and identify potential solutions while avoiding local optima. If necessary, the GA is then employed to escape local optima through selection, crossover, and mutation operations. On average, this proposed method has a 40% improvement in tracking time and 0.77% in efficiency compared with the HBA. In a dynamic case, the proposed method achieves a 4.81% improvement compared to HBA. Full article
(This article belongs to the Section A2: Solar Energy and Photovoltaic Systems)
Show Figures

Figure 1

17 pages, 3525 KB  
Article
Single-Sensor Global MPPT for PV System Interconnected with DC Link Using Recent Red-Tailed Hawk Algorithm
by Motab Turki Almousa, Mohamed R. Gomaa, Mostafa Ghasemi and Mohamed Louzazni
Energies 2024, 17(14), 3391; https://doi.org/10.3390/en17143391 - 10 Jul 2024
Cited by 6 | Viewed by 1548
Abstract
The primary disadvantage of solar photovoltaic systems, particularly in partial shadowing conditions (PSC), is their low efficiency. A power–voltage curve with a homogenous distribution of solar irradiation often has a single maximum power point (MPP). Without a doubt, it can be extracted using [...] Read more.
The primary disadvantage of solar photovoltaic systems, particularly in partial shadowing conditions (PSC), is their low efficiency. A power–voltage curve with a homogenous distribution of solar irradiation often has a single maximum power point (MPP). Without a doubt, it can be extracted using any conventional tracker—for instance, perturb and observe. On the other hand, under PSC, the situation is entirely different since, depending on the number of distinct solar irradiation levels, the power–voltage curve has numerous MPPs (i.e., multiple local points and one global point). Conventional MPPTs can only extract the first point since they are unable to distinguish between local and global MPP. Thus, to track the global MPP, an optimized MPPT based on optimization algorithms is needed. The majority of global MPPT techniques seen in the literature call for sensors for voltage and current in addition to, occasionally, temperature and/or solar irradiance, which raises the cost of the system. Therefore, a single-sensor global MPPT based on the recent red-tailed hawk (RTH) algorithm for a PV system interconnected with a DC link operating under PSC is presented. Reducing the number of sensors leads to a decrease in the cost of a controller. To prove the superiority of the RTH, the results are compared with several metaheuristic algorithms. Three shading scenarios are considered, with the idea of changing the shading scenario to change the location of the global MPP to measure the consistency of the algorithms. The results verified the effectiveness of the suggested global MPPT based on the RTH in precisely capturing the global MPP compared with other methods. As an example, for the first shading situation, the mean PV power values varied between 6835.63 W and 5925.58 W. The RTH reaches the highest PV power of 6835.63 W flowing through particle swarm optimization (6808.64 W), whereas greylag goose optimizer achieved the smallest PV power production of 5925.58 W. Full article
(This article belongs to the Special Issue Recent Advances in Solar Cells and Photovoltaics)
Show Figures

Figure 1

24 pages, 6461 KB  
Article
Maximum Power Point Tracking of Photovoltaic Generation System Using Improved Quantum-Behavior Particle Swarm Optimization
by Gwo-Ruey Yu, Yong-Dong Chang and Weng-Sheng Lee
Biomimetics 2024, 9(4), 223; https://doi.org/10.3390/biomimetics9040223 - 8 Apr 2024
Cited by 7 | Viewed by 2283
Abstract
This study introduces an improved quantum-behavior particle swarm optimization (IQPSO), tailored for the task of maximum power point tracking (MPPT) within photovoltaic generation systems (PGSs). The power stage of the MPPT system comprises a series of buck-boost converters, while the control stage contains [...] Read more.
This study introduces an improved quantum-behavior particle swarm optimization (IQPSO), tailored for the task of maximum power point tracking (MPPT) within photovoltaic generation systems (PGSs). The power stage of the MPPT system comprises a series of buck-boost converters, while the control stage contains a microprocessor executing the biomimetic algorithm. Leveraging the series buck-boost converter, the MPPT system achieves optimal operation at the maximum power point under both ideal ambient conditions and partial shade conditions (PSCs). The proposed IQPSO addresses the premature convergence issue of QPSO, enhancing tracking accuracy and reducing tracking time by estimating the maximum power point and adjusting the probability distribution. Employing exponential decay, IQPSO facilitates a reduction in tracking time, consequently enhancing convergence efficiency and search capability. Through single-peak experiments, multi-peak experiments, irradiance-changing experiments, and full-day experiments, it is demonstrated that the tracking accuracy and tracking time of IQPSO outperform existing biomimetic algorithms, such as the QPSO, firefly algorithm (FA), and PSO. Full article
(This article belongs to the Special Issue Biomimetic Techniques for Optimization Problems in Engineering)
Show Figures

Figure 1

Back to TopTop