Sign in to use this feature.

Years

Between: -

Subjects

remove_circle_outline
remove_circle_outline
remove_circle_outline
remove_circle_outline
remove_circle_outline
remove_circle_outline
remove_circle_outline

Journals

Article Types

Countries / Regions

remove_circle_outline
remove_circle_outline
remove_circle_outline

Search Results (376)

Search Parameters:
Keywords = pI3K/Akt/mTOR

Order results
Result details
Results per page
Select all
Export citation of selected articles as:
24 pages, 2667 KB  
Article
Reactivation of the PI3K/mTOR Signaling Pathway Confers Resistance to the FGFR4 Inhibitor FGF401
by Hung Huynh and Wai Har Ng
Int. J. Mol. Sci. 2025, 26(19), 9818; https://doi.org/10.3390/ijms26199818 (registering DOI) - 9 Oct 2025
Abstract
Hepatocellular carcinoma (HCC) is a deadly liver cancer characterized by dysregulated signaling and aberrant cell-cycle control. The FGFR4/FGF19 pathway is dysregulated in HCC and other cancers. Inhibitors targeting the FGF19/FGFR4 pathway, including the FGF19/FGFR4 inhibitor FGF401, have been investigated in HCC and other [...] Read more.
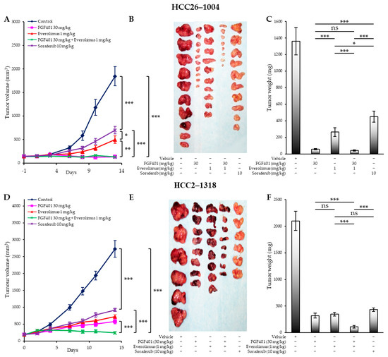
Hepatocellular carcinoma (HCC) is a deadly liver cancer characterized by dysregulated signaling and aberrant cell-cycle control. The FGFR4/FGF19 pathway is dysregulated in HCC and other cancers. Inhibitors targeting the FGF19/FGFR4 pathway, including the FGF19/FGFR4 inhibitor FGF401, have been investigated in HCC and other cancers; however, nearly all patients who initially respond eventually develop resistance shortly after starting therapy, highlighting the urgent need for new treatment strategies to overcome drug resistance. In the present study, we report that chronic treatment of the FGF19/FGFR4-expressing HCC25−0705A line with FGF401 led to acquired resistance. FGF401-resistant tumors exhibited upregulation of FGFRs and activation of the PI3K/AKT/mTOR/p70S6K pathway. Combination therapy with FGF401 and the mammalian target of rapamycin (mTOR) inhibitor everolimus (FGF401/everolimus) resulted in more complete tumor growth inhibition, delayed the onset of resistance, and prolonged overall survival (OS) in mice bearing orthotopic HCC tumors. The FGF401/everolimus combination effectively suppressed tumor cell proliferation; promoted apoptosis; reduced tumor hypoxia via blood vessel normalization; and downregulated key proteins involved in proliferation, survival, metastasis, and angiogenesis. These preclinical findings provide a strong rationale for clinical trials combining FGFR4 and mTOR inhibitors in HCC patients with FGF19/FGFR4/mTOR-dependent tumors. Full article
Show Figures

Figure 1

17 pages, 13481 KB  
Article
Luopan Mountain Pig Bone Marrow Mesenchymal Stem Cells Promote Liver Regeneration in D-Galactosamine-Induced Acute Liver Failure Rats by Regulating the PTEN-PI3K/Akt/mTOR Pathway
by Minjuan Li, Zhongfa Wang, Xingxing Yan, Yanchen Liu, Yunan He, Bianying Zhang and Weijun Guan
Biology 2025, 14(10), 1363; https://doi.org/10.3390/biology14101363 - 5 Oct 2025
Viewed by 110
Abstract
Treatment for acute liver failure (ALF) is constrained by shortages of liver transplant donors and immune rejection. Porcine bone marrow mesenchymal stem cells (pBMSCs) demonstrate clinical potential in xenotransplantation due to their abundant availability, low immunogenicity, and strong proliferative activity. This study is [...] Read more.
Treatment for acute liver failure (ALF) is constrained by shortages of liver transplant donors and immune rejection. Porcine bone marrow mesenchymal stem cells (pBMSCs) demonstrate clinical potential in xenotransplantation due to their abundant availability, low immunogenicity, and strong proliferative activity. This study is the first to investigate the reparative effects and mechanisms of pBMSCs derived from Luopan Mountain pigs in a D-galactosamine (D-GalN)-induced ALF rat model. The results demonstrated that tail-vein transplantation of pBMSCs significantly improved survival rates in ALF rats; reduced serum ALT, AST, and TBIL levels; enhanced hepatic glycogen metabolism; and mitigated histopathological liver damage. Additionally, pBMSC transplantation upregulated serum HGF, IGF-1, and VEGF levels while inhibiting hepatocyte apoptosis. Mechanistic studies indicate that pBMSCs promote liver function recovery and regeneration by activating the PI3K/Akt/mTOR signaling pathway and suppressing its key negative regulator, PTEN, by regulating the expression of key genes involved in inflammation, fibrosis, proliferation, and apoptosis. This study provides crucial experimental evidence for the use of pBMSCs in treating acute liver failure (ALF) and lays the groundwork for its clinical translation in the field of xenotransplantation. Full article
(This article belongs to the Section Cell Biology)
Show Figures

Figure 1

23 pages, 12833 KB  
Article
Enteromorpha prolifera Polysaccharides Alleviate Valproic Acid-Induced Neuronal Apoptosis in a Cellular Model of Autism Spectrum Disorder
by Xulan Zhou, Hui Su, Jiaxuan Chen, Li Liu, Qian Zhou, Xiaochun Xia and Juan Wang
Curr. Issues Mol. Biol. 2025, 47(10), 796; https://doi.org/10.3390/cimb47100796 - 25 Sep 2025
Viewed by 285
Abstract
Autism spectrum disorder (ASD) is a neurodevelopmental condition marked by social/communication deficits and behavioral abnormalities, with neuronal apoptosis and immune-inflammatory dysregulation implicated in its pathogenesis. Marine-derived polysaccharides, particularly those from Enteromorpha prolifera (PEPs), exhibit neuroprotective and anti-inflammatory properties—yet their therapeutic potential for ASD [...] Read more.
Autism spectrum disorder (ASD) is a neurodevelopmental condition marked by social/communication deficits and behavioral abnormalities, with neuronal apoptosis and immune-inflammatory dysregulation implicated in its pathogenesis. Marine-derived polysaccharides, particularly those from Enteromorpha prolifera (PEPs), exhibit neuroprotective and anti-inflammatory properties—yet their therapeutic potential for ASD remains unexplored. Major monosaccharide components of PEPs were identified as rhamnose, xylose, glucose, glucuronic acid, galactose, and ribose through ion chromatography analysis. Infrared spectroscopy confirmed PEPs as pyranose-type polysaccharides with α-glycosidic bonds and uronic acids, while gel permeation chromatography showed a predominant molecular weight of 3.813 kDa (83.919%). To explore the therapeutic potential of PEPs in ASD, a comprehensive method combining network pharmacology, molecular docking, and in vitro validation was conducted. A total of 235 ASD-related target proteins were predicted, with enrichment analyses indicating significant involvement in pathways such as neuroactive ligand–receptor interaction and the MAPK signaling pathway. In vitro assays using valproic acid (VPA)-induced HT22 neuronal cells showed that PEPs significantly attenuated apoptosis. Western blot analysis further confirmed the downregulation of HSP90AA1, cleaved CASP3/pro-CASP3, p-NF-κB1/NF-κB1, p-AKT1/AKT, and p-mTOR/mTOR, as well as the upregulation of IκBα after PEPs treatment. These findings suggest that PEPs exert neuroprotective effects through the modulation of apoptosis and inflammation-related signaling pathways, supporting their potential as a promising candidate for further study in ASD. Full article
(This article belongs to the Section Molecular Medicine)
Show Figures

Figure 1

19 pages, 3573 KB  
Article
PARP3 Promotes AML Progression via Activation of PI3K/AKT/mTOR Signaling
by Tingyong Cao, Yurong Zhang, Huan Liu, Hongbin Zhang, Liangliang Li, Xiaoli Li and Li Zhao
Cancers 2025, 17(18), 3076; https://doi.org/10.3390/cancers17183076 - 20 Sep 2025
Viewed by 346
Abstract
Background: Acute myeloid leukemia (AML) remains a hematopoietic clonal malignancy that is characterized by a poor prognosis, largely attributable to chemotherapy resistance and a high incidence of post-chemotherapy relapse. Therefore, the identification of novel molecular markers is crucial for optimizing treatment regimens [...] Read more.
Background: Acute myeloid leukemia (AML) remains a hematopoietic clonal malignancy that is characterized by a poor prognosis, largely attributable to chemotherapy resistance and a high incidence of post-chemotherapy relapse. Therefore, the identification of novel molecular markers is crucial for optimizing treatment regimens and improving outcomes for this disease. Methods: We first investigated the expression levels of poly(ADP-ribose)polymerase 3(PARP3) mRNA in data from our center and the Gene Expression Omnibus (GEO), then explored the role of PARP3 in AML through cell experiments. Results: Our results demonstrated that the expression levels of PARP3 were significantly elevated in AML samples compared to controls (p < 0.05). Based on the median expression of PARP3, 151 cases of AML from TCGA data were divided into two groups. The results showed that PARP3-high group had markedly shorter overall survival (OS) than the PARP3-low group (OS: median: 1.18 vs. 3.88 years; p < 0.001). The overexpression of PARP3 was correlated with older age and high-risk stratification in the AML from TCGA data (p < 0.05). Finally, we confirmed that specifically down-regulating PARP3 expression impaired AML cell proliferation, disrupted cell cycle process, inhibited migration, accelerated apoptosis, and impaired the PI3K/AKT/mTOR signaling pathway in vitro. Conclusions: PARP3-mediated activation of the PI3K/AKT/mTOR signaling pathway enhances AML cell proliferation and migration, identifying it as a potential therapeutic target for poor-prognosis AML. Full article
(This article belongs to the Section Molecular Cancer Biology)
Show Figures

Figure 1

20 pages, 5047 KB  
Article
Physiological and Transcriptome Analyses Offer Insights into Revealing the Mechanisms of Red Tilapia (Oreochromis spp.) in Response to Carbonate Alkalinity Stress
by Wei Ye, Wen Wang, Jixiang Hua, Dongpo Xu and Jun Qiang
Antioxidants 2025, 14(9), 1112; https://doi.org/10.3390/antiox14091112 - 13 Sep 2025
Viewed by 552
Abstract
The utilization of saline–alkali water resources presents a promising approach for freshwater aquaculture. Red tilapia (Oreochromis spp.) exhibits moderate salinity tolerance, but its adaptation mechanism to alkaline conditions remains poorly understood. In the current study, five alkaline carbonate concentrations in a 60-day [...] Read more.
The utilization of saline–alkali water resources presents a promising approach for freshwater aquaculture. Red tilapia (Oreochromis spp.) exhibits moderate salinity tolerance, but its adaptation mechanism to alkaline conditions remains poorly understood. In the current study, five alkaline carbonate concentrations in a 60-day chronic stress experiment on red tilapia were evaluated. The experimental design included a control group (CA0, 0 mmol/L) and three treatment groups (CA10, 20 mmol/L; CA30, 30 mmol/L; and CA40 40 mmol/L). The results indicated that at alkaline carbonate concentrations exceeding 20 mmol/L, the gill filaments exhibited curling and deformation, the hepatocytes displayed migration, and tissue damage increased significantly. The gill’s antioxidant capacity initially decreased and then increased, with severe gill injury in the CA40 group, leading to significantly reduced levels of SOD, CAT, and GSH-PX compared to the CA40 group (p < 0.05). Conversely, the enzymatic activities related to energy metabolism showed an opposite trend under alkaline carbonate stress. The transcriptome analyses of gill tissues across five groups identified significant alterations in key pathways, including the metabolic process (endocytosis, focal adhesion, PI3K−Akt signaling pathway, MAPK signaling pathway, and Citrate cycle (TCA cycle)), and immune responses (mTOR signaling and NOD−like receptor signaling pathways). Additionally, we screened 13 differentially expressed genes (DEGs) as potential regulators of alkaline stress and validated their expression levels using quantitative real-time PCR (qPCR). This study preliminarily elucidated the molecular mechanism of red tilapia in the physiological regulation process under chronic alkaline stress, and offers a theoretical foundation for breeding programs aimed at developing alkali-tolerant strains for aquaculture in alkaline water environments. Full article
(This article belongs to the Section Health Outcomes of Antioxidants and Oxidative Stress)
Show Figures

Figure 1

18 pages, 1822 KB  
Article
Transcriptomic Signatures of Mitochondrial Dysfunction in Autism: Integrated mRNA and microRNA Profiling
by Richard E. Frye, Zoe Hill, Shannon Rose, Sandra McCullough, Patricia A. Porter-Gill and Pritmohinder S. Gill
Genes 2025, 16(9), 1065; https://doi.org/10.3390/genes16091065 - 10 Sep 2025
Viewed by 700
Abstract
Background: Prior work established that about a third of ASD-derived LCLs show excessive mitochondrial respiration and stress vulnerability—features divergent from both controls and classical mitochondrial disease. This study explores how mRNA and microRNA (miRNA) expression profiles distinguish subtypes of autism spectrum disorder (ASD) [...] Read more.
Background: Prior work established that about a third of ASD-derived LCLs show excessive mitochondrial respiration and stress vulnerability—features divergent from both controls and classical mitochondrial disease. This study explores how mRNA and microRNA (miRNA) expression profiles distinguish subtypes of autism spectrum disorder (ASD) defined by mitochondrial function. Methods: Lymphoblastoid cell lines (LCLs) from boys with ASD were classified into two groups: those with abnormal (AD-A) and normal (AD-N) mitochondrial function. RNA-seq compared mRNA and miRNA expression differences. Results: 24 mRNA differentially expressed genes (DEGs) (14 downregulated, 10 upregulated in AD-N vs. AD-A) were identified, implicating processes such as mRNA processing, immune response, cancer biology, and crucially, mitochondrial and nuclear activities. Notably, genes such as DEPTOR (an mTOR modulator) were upregulated in AD-A, highlighting dysregulation in the mTOR pathway—a central regulator of cellular metabolism, protein synthesis, autophagy, and mitochondrial function. miRNA analysis revealed 18 differentially expressed miRNAs (DEMs) upregulated and one downregulated in AD-N compared to AD-A. Several miRNAs (including hsa-miR-1273h-3p, hsa-miR-197-3p, and hsa-miR-199a-5p) targeted both the differentially expressed genes and pathways previously linked to ASD, such as mTOR, Calmodulin Kinase II, and mitochondrial regulation. Enrichment analyses indicated involvement regulation of cell growth and division, gene expression, immune regulation and cellular stress as well as mTOR signaling. Conclusions: These molecular signatures support the idea that mitochondrial dysfunction in ASD is tied to specific disruptions in the mTOR and PI3K/AKT signaling axes, influencing cell growth, autophagy, oxidative stress handling, and neuronal metabolism. The findings highlight a miRNA-mRNA regulatory network that may underpin mitochondrial dysfunction and ASD heterogeneity, suggesting avenues for subtype-specific biomarkers and targeted therapies that address energy metabolism and cellular stress in ASD. Full article
(This article belongs to the Section Human Genomics and Genetic Diseases)
Show Figures

Figure 1

21 pages, 7662 KB  
Article
Attenuation of Pulmonary Fibrosis by the MyD88 Inhibitor TJ-M2010-5 Through Autophagy Induction in Mice
by Yang Yang, Zeyang Li, Minghui Zhao, Yuanyuan Zhao, Zhimiao Zou, Yalong Xie, Limin Zhang, Dunfeng Du and Ping Zhou
Biomedicines 2025, 13(9), 2214; https://doi.org/10.3390/biomedicines13092214 - 10 Sep 2025
Viewed by 582
Abstract
Background and Objectives: Idiopathic pulmonary fibrosis (IPF) is a fatal interstitial lung disease with few effective treatments. In its pathogenesis, damage-associated molecular patterns are released and recognized by Toll-like receptors (TLRs); all TLRs except TLR3 transduce signals through MyD88. Research has shown that [...] Read more.
Background and Objectives: Idiopathic pulmonary fibrosis (IPF) is a fatal interstitial lung disease with few effective treatments. In its pathogenesis, damage-associated molecular patterns are released and recognized by Toll-like receptors (TLRs); all TLRs except TLR3 transduce signals through MyD88. Research has shown that autophagy participates in the progression of pulmonary fibrosis, and MyD88 is closely associated with autophagy. However, whether targeting MyD88 can affect fibrosis progression by regulating autophagy during lung fibrosis remains unclear. Materials and Methods: TJ-M2010-5 (TJ-5) is a small molecular derivative of aminothiazole that inhibits MyD88 homodimerization. A bleomycin-induced pulmonary fibrosis model in mice was established, and a human lung fibroblast cell line MRC-5 was cultured, and the mechanism of fibrosis induced by TGF-β1 was studied. TJ-5 and the autophagy inhibitor 3-MA were used to intervene. Results: Our study indicated that TJ-5 suppressed fibrosis foci formation and collagen deposition in fibrotic lungs, effectively increased the survival rate of bleomycin-stimulated mice from 40.0% to 80.0%, and repressed lung fibroblast activation in vitro. Subsequently, TJ-5 could trigger autophagy, as indicated by increased autophagosomes, LC3B-II and Beclin-1 promotion, and p62 degradation. Moreover, inhibition of TJ-5-induced autophagy by 3-MA reversed the anti-fibrosis effect of TJ-5. Furthermore, the autophagy-related pathways PI3K/AKT/mTOR and MAPK/mTOR were inhibited under TJ-5 intervention. Conclusions: Our findings demonstrated that the mechanism of TJ-5 in alleviating lung fibrosis was through triggering MyD88-related autophagy, and TJ-5 may be therapeutically useful for the clinical treatment of IPF. Full article
(This article belongs to the Special Issue Advances in Novel Drug Discovery, Synthesis, and Evaluation)
Show Figures

Graphical abstract

23 pages, 4696 KB  
Systematic Review
An Epigenomic Meta-Analysis of Differentially Methylated Sites in Pre- and Post-Metabolic/Bariatric Surgery Adult Female Patients
by Agnieszka Lovett, Graham A. Hitman, Georgios K. Dimitriadis, Alice M. Murphy, Gyanendra Tripathi and Aparna Duggirala
Epigenomes 2025, 9(3), 32; https://doi.org/10.3390/epigenomes9030032 - 29 Aug 2025
Viewed by 657
Abstract
Background/Objectives: Metabolic/bariatric surgery is currently the most successful treatment for patients with obesity; however, a fifth of patients undergoing surgery may not lose enough weight to be considered successful. Recent studies have shown that bariatric/metabolic surgery alters the epigenome and may explain postoperative [...] Read more.
Background/Objectives: Metabolic/bariatric surgery is currently the most successful treatment for patients with obesity; however, a fifth of patients undergoing surgery may not lose enough weight to be considered successful. Recent studies have shown that bariatric/metabolic surgery alters the epigenome and may explain postoperative improvements in metabolic health. The primary objective is to consolidate published differentially methylated CpG sites in pre- and post-metabolic/bariatric surgery female patients and associate them with the respective genes and pathways. Methods: This systematic review adhered to the PRISMA-P guidelines and was registered with the PROSPERO (CRD42023421852). Following an initial screening of 541 studies using COVIDENCE, six studies were selected, comprising three epigenome-wide association studies (EWAS) and three candidate gene methylation studies. The published studies collected DNA samples from female patients with obesity before and after surgery (3 months, 6 months, 9–31 months, and 2 years). KEGG pathway analysis was performed on genes where the extracted CpG sites were located. Results: The meta-analysis showed that 11,456 CpG sites are differentially methylated after a successful weight loss surgery, with 109 sites mapped to genes involved in key metabolic pathways, including FoxO, mTOR, insulin, cAMP, adipocytokine, Toll-like receptor, and PI3K-Akt. Conclusion: The highlighted differentially methylated CpG sites can be further used to predict the molecular signature associated with successful metabolic/bariatric surgery. Full article
Show Figures

Figure 1

13 pages, 654 KB  
Review
Role of Ceramide Kinase/C1P in the Regulation of Cell Growth and Survival
by Ana Gomez-Larrauri, Asier Benito-Vicente, Asier Larrea-Sebal, César Martín and Antonio Gomez-Muñoz
Int. J. Mol. Sci. 2025, 26(17), 8374; https://doi.org/10.3390/ijms26178374 - 28 Aug 2025
Viewed by 703
Abstract
Ceramide 1-phosphate (C1P) is a key regulator of cell proliferation and survival in both normal and transformed cells. Major pathways implicated in the mitogenic actions of C1P include activation of the mitogen-activated protein kinases (MAPKs) ERK1-2 and JNK, as well as stimulation of [...] Read more.
Ceramide 1-phosphate (C1P) is a key regulator of cell proliferation and survival in both normal and transformed cells. Major pathways implicated in the mitogenic actions of C1P include activation of the mitogen-activated protein kinases (MAPKs) ERK1-2 and JNK, as well as stimulation of the phosphatidylinositol 3 kinase (PI3K)/Akt/mammalian target of rapamycin (mTOR) pathway, the product of retinoblastoma, or the sphingomyelin synthase (SMS)/diacylglycerol (DAG)/protein kinase C-alpha (PKC-α) pathway. C1P-stimulated cell proliferation can also be mediated through enhanced secretion of vascular endothelial growth factor (VEGF) in macrophages or by releasing lysophosphatidic acid (LPA) in myoblasts. Also, the production of low levels of reactive oxygen species (ROS) can mediate the stimulation of cell growth by C1P, particularly in macrophages. Upregulation of the PI3K/Akt/mTOR pathway is also involved in the inhibition of cell death by C1P, which can also contribute to cell survival by blocking the activity of the ceramide-generating enzymes acid sphingomyelinase (ASMase) and serine palmitoyl transferase (SPT). Moreover, C1P-promoted cell survival involves upregulation of inducible nitric oxide synthase (iNOS) and the subsequent production of nitric oxide (NO). Using photosensitive C1P analogues, it could be concluded that promotion of cell growth and inhibition of cell death were elicited by intracellularly generated C1P in a receptor-independent manner. The aim of the present review is to evaluate in detail the implication of the CerK/C1P axis in controlling cell proliferation and survival in mammalian cells, as well as to discuss and update on the molecular mechanisms by which C1P can accomplish these actions. Full article
(This article belongs to the Special Issue Ceramides and Ceramide Kinase)
Show Figures

Figure 1

23 pages, 4819 KB  
Review
Dysregulation of MicroRNAs in Hepatocellular Carcinoma: Targeting Oncogenic Signaling Pathways for Innovative Therapies
by Yusra Zarlashat, Judit Halász and Edit Dósa
Int. J. Mol. Sci. 2025, 26(17), 8365; https://doi.org/10.3390/ijms26178365 - 28 Aug 2025
Viewed by 670
Abstract
Hepatocellular carcinoma (HCC) is one of the most common malignancies worldwide and the third leading cause of cancer-related death. Hyperactivation of oncogenes and suppression of tumor suppressor genes/proteins drive HCC initiation and progression. MicroRNAs (miRNAs) critically modulate HCC biology by regulating proliferation, apoptosis, [...] Read more.
Hepatocellular carcinoma (HCC) is one of the most common malignancies worldwide and the third leading cause of cancer-related death. Hyperactivation of oncogenes and suppression of tumor suppressor genes/proteins drive HCC initiation and progression. MicroRNAs (miRNAs) critically modulate HCC biology by regulating proliferation, apoptosis, and metastasis. Acting either as tumor suppressors or oncomiRs, they shape core signaling pathways, including PI3K/Akt/mTOR, Hippo–YAP/TAZ, Wnt/β-catenin, RAS/MAPK, and p53. Their dysregulation in tissues and body fluids renders them promising diagnostic biomarkers and therapeutic targets. Preclinical studies demonstrate that miRNA-based strategies—either restoring tumor-suppressive miRNAs (e.g., miR-34a, miR-125a-5p) or inhibiting oncogenic miRNAs (e.g., miR-660-5p)—can suppress HCC progression and reduce treatment resistance. Combination approaches, such as pairing miR-122 mimics with miR-221 inhibitors or delivering miR-326 via nanoparticles, further enhance efficacy by simultaneously targeting multiple oncogenic pathways. This review summarizes recent advances in miRNA-mediated regulation of HCC signaling and highlights their clinical potential, including ongoing trials of miRNA-based diagnostics and therapeutics for early detection, prognostication, and personalized treatment. Full article
(This article belongs to the Special Issue Pathogenesis and Molecular Treatment of Primary Liver Cancer)
Show Figures

Graphical abstract

16 pages, 533 KB  
Perspective
The Future of Oncology in Psychiatric Medications
by Napoleon Waszkiewicz
J. Clin. Med. 2025, 14(17), 6003; https://doi.org/10.3390/jcm14176003 - 25 Aug 2025
Viewed by 898
Abstract
Recent years have provided numerous reports on the mechanisms of action of psychiatric medications (antidepressants, antipsychotics, mood stabilizers, and antidementia drugs) that directly inhibit the growth of cancer cells, as well as on their indirect effects on the psyche and immune system, and [...] Read more.
Recent years have provided numerous reports on the mechanisms of action of psychiatric medications (antidepressants, antipsychotics, mood stabilizers, and antidementia drugs) that directly inhibit the growth of cancer cells, as well as on their indirect effects on the psyche and immune system, and their supportive effects on chemotherapeutic agents. The mechanisms of the anticancer activity of psychiatric drugs include inhibition of dopamine and N-methyl-D-aspartate receptors that work via signaling pathways (PI3K/AKT/mTOR/NF-κB, ERK, Wnt/ß-catenin, and bcl2), metabolic pathways (ornithine decarboxylase, intracellular cholesterol transport, lysosomal enzymes, and glycolysis), autophagy, Ca2+-dependent signaling cascades, and various other proteins (actin-related protein complex, sirtuin 1, p21, p53, etc.). The anticancer potential of psychiatric drugs seems to be extremely broad, and the most extensive anticancer literature has been reported on antidepressants (fluoxetine, amitriptyline, imipramine, mirtazapine, and St John’s Wort) and antipsychotics (chlorpromazine, pimozide, thioridazine, and trifluoperazine). Among mood stabilizers, lithium and valproates have the largest body of literature. Among antidementia drugs, memantine has documented anticancer effects, while there is limited evidence for galantamine. Of the new psychiatric substances, the antipsychotic drug brexpiprazole and the antidepressant vortioxetine have a very interesting body of literature regarding glioblastoma, based on in vitro and in vivo animal survival studies. Their use in brain tumors and metastases is particularly compelling, as these substances readily cross the blood–brain barrier (BBB). Moreover, the synergistic effect of psychiatric drugs with traditional cancer treatment seems to be extremely important in the fight against chemo- and radio-resistance of tumors. Although there are some studies describing the possible carcinogenic effects of psychiatric drugs in animals, the anticancer effect seems to be extremely significant, especially in combination treatment with radio/chemotherapy. The emerging evidence supporting the anticancer properties of psychiatric drugs presents an exciting frontier in oncology. The anticancer properties of psychiatric drugs may prove particularly useful in the period between chemotherapy and radiotherapy sessions to maintain the tumor-inhibitory effect. While further research is necessary to elucidate the mechanisms, clinical implications, dose-dependence of the effect, and clear guidelines for the use of psychiatric medications in cancer therapy, the potential for these commonly prescribed medications to contribute to cancer treatment enhances their value in the management of patients facing the dual challenges of mental health and cancer. Full article
(This article belongs to the Section Mental Health)
Show Figures

Figure 1

16 pages, 2209 KB  
Article
ETAS®, a Standardized Extract of Asparagus officinalis Stem, Alleviates Sarcopenia via Regulating Protein Turnover and Mitochondrial Quality
by Sue-Joan Chang, Yung-Chia Chen, Yun-Ching Chang, Chung-Che Cheng and Yin-Ching Chan
Pharmaceuticals 2025, 18(9), 1243; https://doi.org/10.3390/ph18091243 - 22 Aug 2025
Viewed by 720
Abstract
Background: ETAS®, a standardized extract of Asparagus officinalis stem, has been found to alleviate cognitive impairment in senescence-accelerated mice prone 8 (SAMP8) and is now considered a functional food in aging. The present study aimed to investigate the impacts of [...] Read more.
Background: ETAS®, a standardized extract of Asparagus officinalis stem, has been found to alleviate cognitive impairment in senescence-accelerated mice prone 8 (SAMP8) and is now considered a functional food in aging. The present study aimed to investigate the impacts of ETAS® on relieving aging-related muscle atrophy in SAMP8 mice. Methods: The SAMP8 mice were fed a regular diet supplemented with 200 or 1000 mg/kg BW ETAS®50 for 12 weeks. Grip strength, muscle mass, and molecular markers of protein synthesis, degradation, and mitochondrial quality were assessed. Results: We found that ETAS® significantly increased grip strength and muscle mass in SAMP8 mice. At the molecular level, ETAS® significantly upregulated protein synthesis via PI3K/Akt/mTOR/p70S6K and downregulated protein degradation via FoxO1a/atrogin-1 and MuRF-1 and myostatin via NFκB expression. In addition, ETAS® improved mitochondrial quality via promoting mitochondrial biogenesis genes, oxidative respiration genes, fusion/fission genes, PGC1α, and PINK1 proteins and maintained the autophagic flux via reducing ATG13, LC3-II/LC3-I, and p62. Conclusions: ETAS® exerts beneficial effects on sarcopenia by modulating the positive protein turnover and improving mitochondrial quality in aging. Full article
(This article belongs to the Special Issue Discovering Novel Drugs from Plants)
Show Figures

Graphical abstract

27 pages, 3015 KB  
Article
Effects of Asprosin and Role of TLR4 as a Biomarker in Endometrial Cancer
by Rebecca Karkia, Cristina Sisu, Sayeh Saravi, Ioannis Kyrou, Harpal S. Randeva, Jayanta Chatterjee and Emmanouil Karteris
Molecules 2025, 30(16), 3410; https://doi.org/10.3390/molecules30163410 - 18 Aug 2025
Viewed by 893
Abstract
(1) Background: Following the discovery of the adipokine/hormone asprosin, a substantial amount of research has provided evidence for its role in the regulation of glucose homeostasis, as well as appetite, and insulin sensitivity. Its levels are dysregulated in certain disease states, including breast [...] Read more.
(1) Background: Following the discovery of the adipokine/hormone asprosin, a substantial amount of research has provided evidence for its role in the regulation of glucose homeostasis, as well as appetite, and insulin sensitivity. Its levels are dysregulated in certain disease states, including breast cancer. To date, little is known about its role in endometrial cancer (EC). The present study investigated the effects of asprosin on the transcriptome of the Ishikawa and NOU-1 EC cell lines, and assessed the expression of asprosin’s candidate receptors (TLR4, PTPRD, and OR4M1) in health and disease. (2) Methods: tissue culture, RNA extraction, RNA sequencing, reverse transcription-quantitative PCR, gene enrichment and in silico analyses were used for this study. (3) Results: TLR4 and PTPRD were significantly downregulated in EC when compared to healthy controls. TLR4 appeared to have a prognostic role in terms of overall survival (OS) in EC patients (i.e., higher expression, better OS). RNA sequencing revealed that asprosin affected 289 differentially expressed genes (DEGs) in Ishikawa cells and 307 DEGs in NOU-1 cells. Pathway enrichment included apoptosis, glycolysis, hypoxia, and PI3K/AKT/ mTOR/NOTCH signalling for Ishikawa-treated cells. In NOU-1, enriched processes included inflammatory response, epithelial-mesenchymal transition, reactive oxygen species pathways, and interferon gamma responses. Other signalling pathways included mTORC1, DNA repair, and p53, amongst others. (4) Conclusions: These findings underscore the importance of understanding receptor dynamics and signalling pathways in the context of asprosin’s role in EC, and provide evidence for a potential role of TLR4 as a diagnostic biomarker. Full article
(This article belongs to the Special Issue Novel Metabolism-Related Biomarkers in Cancer)
Show Figures

Figure 1

20 pages, 5547 KB  
Review
Whey Protein Supplementation Combined with Exercise on Muscle Protein Synthesis and the AKT/mTOR Pathway in Healthy Adults: A Systematic Review and Meta-Analysis
by Xiaorong Ji, Xuanyin Ye, Shuyi Ji, Shuxin Zhang, Yuwen Wang, Zhibei Zhou, Dao Xiang and Beibei Luo
Nutrients 2025, 17(16), 2579; https://doi.org/10.3390/nu17162579 - 8 Aug 2025
Viewed by 5349
Abstract
Background: The process of muscle protein synthesis (MPS) plays a pivotal role in the enhancement of muscle function. Following a bout of exercise, the rate of MPS experiences an elevation for a brief period, known as the “anabolic window.” Despite whey protein supplementation [...] Read more.
Background: The process of muscle protein synthesis (MPS) plays a pivotal role in the enhancement of muscle function. Following a bout of exercise, the rate of MPS experiences an elevation for a brief period, known as the “anabolic window.” Despite whey protein supplementation has been demonstrated to augment the post-exercise anabolic window, the optimal timing and dosage remain controversial. Therefore, the present systematic review and meta-analysis were conducted to evaluate the effects of whey protein supplementation on post-exercise MPS and its protein kinase B (AKT)/mammalian target of the rapamycin (mTOR) pathway in healthy adults. Methods: Following PRISMA guidelines, this review included 21 RCTs, with 15 studies subjected to meta-analysis and 6 studies to qualitative analysis. Eligible studies examined myofibrillar fractional synthetic rate (FSR) or the AKT/mTOR pathway-related protein phosphorylation levels in muscle biopsy samples. Results: The combination of whey protein supplementation and exercise has been shown to significantly enhance FSR (Hedge’s g = 1.24, 95% CI: 0.71–1.77; p < 0.001), with increases ranging from 1.3 to 1.6 folds when consumed immediately after exercise and up to 2.5 folds when given 45 min prior to multiple-set resistance exercise. A dose-dependent increase in FSR was observed in response to whey protein supplementation, ranging from 10 to 60 g. In comparison to the placebo group, whey protein supplementation enhanced the phosphorylation levels of AKT, mTOR, eukaryotic translation initiation factor 4E-binding protein-1 (4E-BP1), 70 kDa ribosomal protein S6 kinase (p70S6K), and ribosomal protein S6 (rpS6) at 1–2 h post-exercise. Phosphorylation levels of p70S6K and rpS6 decreased 4–5 h after exercise. Conclusions: The combination of whey protein supplementation and exercise improves MPS in a time- and dose-dependent manner. Consumption of 20–40g of whey protein before multiple sets of resistance exercise may enhance myofibrillar FSR and activate the AKT/mTOR pathway, thereby augmenting MPS and extending the anabolic window. Full article
Show Figures

Figure 1

19 pages, 1628 KB  
Review
The Role of Non-Coding RNAs in the Regulation of Oncogenic Pathways in Breast and Gynaecological Cancers
by Ammar Ansari, Aleksandra Szczesnowska, Natalia Haddad, Ahmed Elbediwy and Nadine Wehida
Non-Coding RNA 2025, 11(4), 61; https://doi.org/10.3390/ncrna11040061 - 6 Aug 2025
Viewed by 1156
Abstract
Female cancers such as breast and gynaecological cancers contribute to a significant global health burden and are a leading cause of fatality among women. With current treatment options often limited by resistance to cytotoxic drugs, side effects and lack of specificity to the [...] Read more.
Female cancers such as breast and gynaecological cancers contribute to a significant global health burden and are a leading cause of fatality among women. With current treatment options often limited by resistance to cytotoxic drugs, side effects and lack of specificity to the cancer, there is a pressing need for alternative treatments. Recent research has highlighted the promising role of non-coding RNAs (ncRNA) in regulating these issues and providing more targeted approaches to suppressing key cancer pathways. This review explores the involvement of the various types of non-coding RNAs in regulating key oncogenic pathways, namely, the MAPK, PI3K/Akt/mTOR, Wnt/β-catenin and p53 pathways, in a range of female cancers such as breast, cervical, ovarian and endometrial cancers. Evidence from a multitude of studies suggests that non-coding RNAs function as double-edged swords, serving as both oncogenes and tumour suppressors, depending on their expression and cellular interactions. By mapping and investigating these regulatory interactions, this review demonstrates the complexity and dual functionality of ncRNAs in cancer. Understanding these complex mechanisms is essential for the development of new and effective ncRNA-based diagnostic methods and targeted therapies in female cancer treatment. Full article
Show Figures

Figure 1

Back to TopTop