Sign in to use this feature.

Years

Between: -

Subjects

remove_circle_outline
remove_circle_outline
remove_circle_outline
remove_circle_outline
remove_circle_outline
remove_circle_outline
remove_circle_outline
remove_circle_outline
remove_circle_outline

Journals

remove_circle_outline
remove_circle_outline
remove_circle_outline
remove_circle_outline
remove_circle_outline
remove_circle_outline

Article Types

Countries / Regions

remove_circle_outline
remove_circle_outline
remove_circle_outline
remove_circle_outline
remove_circle_outline

Search Results (929)

Search Parameters:
Keywords = operator convexity

Order results
Result details
Results per page
Select all
Export citation of selected articles as:
27 pages, 1567 KB  
Article
Coordinated Dispatch Strategy of Flexible Resources in Distribution Networks for Temporary Loads
by Wenjia Sun and Bing Sun
Energies 2026, 19(8), 1976; https://doi.org/10.3390/en19081976 (registering DOI) - 19 Apr 2026
Abstract
Partial agricultural production loads exhibit significant temporality. The concentrated access of temporary loads can easily trigger operational challenges in distribution networks, such as heavy overload, terminal voltage violations, and increased network losses. To address these issues, this paper proposes a coordinated dispatch strategy [...] Read more.
Partial agricultural production loads exhibit significant temporality. The concentrated access of temporary loads can easily trigger operational challenges in distribution networks, such as heavy overload, terminal voltage violations, and increased network losses. To address these issues, this paper proposes a coordinated dispatch strategy for multiple flexible resources to cope with temporary loads. First, combining the operational characteristics of motor-pumped well loads, a refined model for motor-pumped well loads is constructed to fully exploit their regulation potential as flexible loads. Second, considering the supporting role of mobile energy storage systems (MESS) for heavy overload distribution networks, a spatiotemporal dispatch model for MESS is established. Then, aiming to minimize the total system operating cost, an economic dispatch model coordinating multiple flexible resources, including MESS, distributed generators (DG), and flexible loads, is developed. The original non-convex problem is transformed into a mixed-integer second-order cone programming problem using Second-Order Cone Relaxation (SOCR) method for efficient solution. Finally, the effectiveness of the proposed strategy is verified on an improved IEEE 33-bus system. Full article
(This article belongs to the Special Issue Advances in Renewable Energy Integration in Power System)
32 pages, 550 KB  
Article
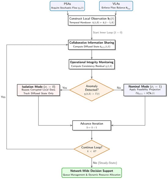
Resilient Multi-Agent State Estimation for Smart City Traffic: A Systems Engineering Approach to Emission Mitigation
by Ahmet Cihan
Appl. Sci. 2026, 16(8), 3972; https://doi.org/10.3390/app16083972 (registering DOI) - 19 Apr 2026
Abstract
Uninterrupted traffic flow monitoring is a prerequisite for optimal resource allocation and minimizing vehicular emissions in smart cities. However, centralized traffic management architectures are highly vulnerable to single points of failure. When structural sensor malfunctions occur, the resulting network unobservability paralyzes dynamic signalization, [...] Read more.
Uninterrupted traffic flow monitoring is a prerequisite for optimal resource allocation and minimizing vehicular emissions in smart cities. However, centralized traffic management architectures are highly vulnerable to single points of failure. When structural sensor malfunctions occur, the resulting network unobservability paralyzes dynamic signalization, triggering cascading traffic congestion, extended idling times, and severe greenhouse gas emissions. To address this cyber-ecological vulnerability, we propose the Hybrid Multi-Agent State Estimation (H-MASE) protocol, a fully decentralized decision-support framework designed from an applied systems reliability engineering perspective. By deploying PSAs and VLAs directly onto IoT-enabled edge devices at smart intersections, H-MASE leverages a hop-by-hop edge computing topology to collaboratively track macroscopic route flow dynamics. Mathematically, this distributed estimation process is formulated as a network-wide least-squares convex optimization problem, where local projection operators function as exact Distributed Gradient Descent steps to minimize the global residual sum of squares. The distributed consensus mechanism acts as a spatial variance reduction tool, effectively dampening measurement noise and stochastic demand fluctuations. Furthermore, we introduce an autonomous anomaly detection logic that isolates severe structural faults rapidly, which is mathematically structured to prevent false alarms under bounded disturbance conditions. Numerical simulations demonstrate that the protocol yields a highly resilient optimality gap (e.g., a Root Mean Square Error of merely 0.81 vehicles per estimated state) even under catastrophic hardware failures. Ultimately, H-MASE provides a robust, fail-safe data foundation for sustainable urban logistics and green-wave signalization, ensuring that smart cities maintain ecological resilience and optimal resource utilization under severe structural disruptions. Full article
(This article belongs to the Special Issue Advances in Transportation and Smart City)
Show Figures

Figure 1

39 pages, 2614 KB  
Article
EVCrane: An Evolutionary Optimization Framework for Mobile Crane Repositioning and Integrated Logistics Route Planning
by Wittaya Srisomboon and Narongrit Wongwai
Buildings 2026, 16(8), 1597; https://doi.org/10.3390/buildings16081597 (registering DOI) - 18 Apr 2026
Abstract
Mobile crane repositioning and on-site logistics coordination constitute a highly coupled, nonlinear decision problem in constrained construction environments. Existing approaches largely decouple these tasks, limiting achievable system-level efficiency. This study introduces EVCrane, a kinematics-informed evolutionary optimization framework that simultaneously optimizes crane stopping positions, [...] Read more.
Mobile crane repositioning and on-site logistics coordination constitute a highly coupled, nonlinear decision problem in constrained construction environments. Existing approaches largely decouple these tasks, limiting achievable system-level efficiency. This study introduces EVCrane, a kinematics-informed evolutionary optimization framework that simultaneously optimizes crane stopping positions, stockpile deployment, and task allocation within a unified mixed continuous–binary formulation. Unlike distance-based approximations, the proposed model propagates geometric decisions through coordinated crane motion components—including radial boom adjustment, slewing rotation, and vertical hoisting—ensuring physically consistent cycle-time estimation. A real industrial case study was used to benchmark five optimization algorithms under identical MATLAB R2026a implementations. The Genetic Algorithm (GA) achieved the lowest total crane engaged time (34.516 h), reducing operational duration by 6.45% and utilization cost by 6.32% compared with a deterministic nonlinear programming baseline. Comparative analysis reveals that recombination-based evolutionary search exhibits superior compatibility with assignment-driven non-convex landscapes, outperforming swarm-based and trajectory-based alternatives. Sensitivity analysis confirms structural robustness of optimal spatial configurations under parametric perturbations. The proposed framework advances crane planning from decoupled geometric heuristics toward integrated, physics-consistent, and computationally robust optimization, supporting intelligent and sustainable construction site management. Full article
(This article belongs to the Section Construction Management, and Computers & Digitization)
25 pages, 810 KB  
Article
Finite-Bit Distributed Optimization for UAV Swarms Under Communication Bandwidth Constraints
by Yingzheng Zhang and Zhenghong Jin
Symmetry 2026, 18(4), 676; https://doi.org/10.3390/sym18040676 (registering DOI) - 18 Apr 2026
Abstract
This paper develops a unified finite-bit distributed optimization framework for UAV swarms operating over bandwidth-limited communication graphs. We consider strongly convex and smooth global objectives decomposed over local UAV cost functions and study three communication-efficient algorithmic regimes. First, we design a quantized distributed [...] Read more.
This paper develops a unified finite-bit distributed optimization framework for UAV swarms operating over bandwidth-limited communication graphs. We consider strongly convex and smooth global objectives decomposed over local UAV cost functions and study three communication-efficient algorithmic regimes. First, we design a quantized distributed gradient-tracking descent scheme with fixed finite-bit communication and show that, under bounded quantization errors, the method converges R-linearly to a quantization-dependent neighborhood of the global optimizer. Second, we introduce an adaptive quantization strategy that dynamically adjusts the number of transmitted bits according to the current convergence stage. By forcing the quantization distortion to decay proportionally to the optimization error, the proposed adaptive scheme recovers exact linear convergence to the optimal solution while substantially reducing the cumulative communication load. Third, we develop a fully distributed 1-bit communication mode in which UAVs exchange only sign information and use coordinate-wise majority voting to aggregate both descent and consensus directions. The robust linear-contraction property is proved to a small neighborhood under a sign-Polyak–Lojasiewicz condition and a probabilistic majority-correctness assumption. Full article
(This article belongs to the Section Computer)
28 pages, 1811 KB  
Article
A Weighted Mean of Vectors-Based Mathematical Optimization Framework for PV-STATCOM Deployment in Distribution Systems Under Time-Varying Load Conditions
by Ghareeb Moustafa, Hashim Alnami, Badr M. Al Faiya and Sultan Hassan Hakmi
Mathematics 2026, 14(8), 1351; https://doi.org/10.3390/math14081351 - 17 Apr 2026
Abstract
The increasing penetration of photovoltaic (PV) systems in distribution networks has introduced new challenges in voltage regulation and energy loss mitigation, particularly under time-varying loading conditions. This paper presents a constrained multi-objective mathematical optimization framework for the optimal allocation and sizing of PV-STATCOM [...] Read more.
The increasing penetration of photovoltaic (PV) systems in distribution networks has introduced new challenges in voltage regulation and energy loss mitigation, particularly under time-varying loading conditions. This paper presents a constrained multi-objective mathematical optimization framework for the optimal allocation and sizing of PV-STATCOM devices in radial distribution systems. The problem is formulated as a nonlinear optimization model that minimizes the daily energy losses over a 24 h operating horizon while satisfying network operational constraints, inverter capacity limits, and renewable penetration restrictions. To efficiently solve the resulting non-convex optimization problem, a metaheuristic algorithm based on the weighted mean of vectors (WMV) is employed. The WMV method integrates wavelet-based weighting mechanisms, mean-driven update rules, vector combination strategies, and a local refinement operator to balance global exploration and local exploitation within the feasible search domain. Constraint violations are handled through a penalty-based mathematical transformation of the objective function. The proposed framework is validated on the IEEE 33-bus and IEEE 69-bus distribution systems under realistic daily load variations. The numerical results demonstrate significant reductions in daily energy losses compared to differential evolution, particle swarm optimization, artificial rabbits optimization, and golden search optimization algorithms. Furthermore, convergence analysis confirms the robustness and computational efficiency of the WMV approach in solving large-scale constrained power system optimization problems. Full article
(This article belongs to the Special Issue Mathematical Methods Applied in Power Systems, 2nd Edition)
16 pages, 351 KB  
Article
A Black-Box Multiobjective Optimization Method for Discrete Markov Chains
by Julio B. Clempner
Math. Comput. Appl. 2026, 31(2), 63; https://doi.org/10.3390/mca31020063 - 16 Apr 2026
Viewed by 85
Abstract
In this paper, we propose a Newton-inspired black-box optimization algorithm for multiobjective optimization in constrained ergodic Markov chain environments. The method is motivated by challenges in application areas, where decision-making under uncertainty and limited access to structural information is pervasive. A central contribution [...] Read more.
In this paper, we propose a Newton-inspired black-box optimization algorithm for multiobjective optimization in constrained ergodic Markov chain environments. The method is motivated by challenges in application areas, where decision-making under uncertainty and limited access to structural information is pervasive. A central contribution of the proposed algorithm is the complexity analysis, which yields substantial computational advantages over conventional optimization approaches. Operating in a purely black-box setting, the algorithm relies exclusively on function evaluations and derivative approximations, without requiring explicit knowledge of the objective function’s internal structure. To approximate system dynamics, we employ an Euler-based scheme that enhances the scalability and adaptability of convex optimization problems. While Markov chains are seldom leveraged in black-box optimization, we demonstrate that constrained ergodic Markov chains constitute a powerful and underexplored modeling framework for learning and decision-making under structural constraints. We provide a complexity analysis and illustrate the effectiveness of the proposed method through a numerical example, highlighting its potential to advance applications in multiobjective optimization and decision-making. Full article
Show Figures

Figure 1

28 pages, 701 KB  
Article
Fractional Bullen-Type Inequalities for Coordinated Convex Functions
by Ohud Bulayhan Almutairi and Wedad Saleh
Axioms 2026, 15(4), 292; https://doi.org/10.3390/axioms15040292 - 15 Apr 2026
Viewed by 87
Abstract
In this paper, we present a novel identity for twice partially differentiable mappings. Based on this identity, new fractional Bullen-type inequalities for differentiable functions of two variables, which are convex on the coordinate via Riemann–Liouville fractional integral operators are derived. Other results are [...] Read more.
In this paper, we present a novel identity for twice partially differentiable mappings. Based on this identity, new fractional Bullen-type inequalities for differentiable functions of two variables, which are convex on the coordinate via Riemann–Liouville fractional integral operators are derived. Other results are obtained by applying integral inequalities, including the Hölder, the improved Hölder, and the power mean inequalities. We apply these findings to special means. A numerical example with graphical illustrations is presented to demonstrate the validity and effectiveness of our theoretical findings. Full article
(This article belongs to the Special Issue Advances in Mathematics and Its Applications, 3rd Edition)
Show Figures

Figure 1

30 pages, 5122 KB  
Article
CT-Malaria Detection via Adaptive-Weighted Deep Learning Models
by Karim Gasmi, Moez Krichen, Afrah Alanazi, Sahar Almenwer, Sarah Almaghrabi and Samia Yahyaoui
Biomedicines 2026, 14(4), 898; https://doi.org/10.3390/biomedicines14040898 - 15 Apr 2026
Viewed by 199
Abstract
Context: In numerous low- and middle-income nations, malaria remains a significant issue due to the challenges associated with diagnosing it through thin blood smears. The appearance of images can vary significantly depending on the microscope type, magnification, lighting conditions, slide preparation methods, and [...] Read more.
Context: In numerous low- and middle-income nations, malaria remains a significant issue due to the challenges associated with diagnosing it through thin blood smears. The appearance of images can vary significantly depending on the microscope type, magnification, lighting conditions, slide preparation methods, and staining techniques. Due to the delicate morphology of parasites, false negatives might adversely affect patient care. Objective: To achieve optimal outcomes from validation, it is essential to construct a robust and easily replicable process. This pipeline should integrate the optimal elements of classical machine learning and end-to-end deep learning, enhance reliability by pairwise ensembling, and select ensemble weights in a logical, data-driven manner. Method: To achieve our objective, we propose two tracks. The initial track encompasses real-time augmentation, convolution-based feature extraction, and the training of calibrated classical classifiers. The second module focuses on training many convolutional networks from inception to completion. Subsequently, we construct paired ensembles and employ a hybrid methodology to select convex weights for combining the findings. This method initially evaluates a set of candidate weights and then refines them to maximise validation accuracy. Results: The precision of the two-track architecture consistently improves, transitioning from conventional baselines to end-to-end models. Optimal and consistent enhancements are achieved through weighted ensembling. Utilising optimised fusion reduces the incidence of false negatives for subtle parasites and false positives caused by staining artefacts. This yields an accuracy of 96.35% on the reserved data and reduced variance across folds. Conclusions: The integration of augmentation, multiple modelling tracks, and optimal pairwise ensembling yields the highest accuracy in categorising malaria smears. It facilitates further enhancements by incorporating supplementary models, multi-class extensions, and operating-point calibration. Full article
30 pages, 558 KB  
Article
Data-Driven Koopman Operator-Based Model Predictive Control with Adaptive Dictionary Learning for Nonlinear Industrial Process Optimization
by Zhihao Zeng, Hao Wang and Yahui Shan
Mathematics 2026, 14(8), 1320; https://doi.org/10.3390/math14081320 - 15 Apr 2026
Viewed by 112
Abstract
Nonlinear model predictive control (NMPC) delivers high tracking accuracy for industrial processes but requires solving a nonlinear program at each sampling instant, limiting its applicability under tight real-time constraints. The Koopman operator provides a principled route to circumvent this limitation by embedding nonlinear [...] Read more.
Nonlinear model predictive control (NMPC) delivers high tracking accuracy for industrial processes but requires solving a nonlinear program at each sampling instant, limiting its applicability under tight real-time constraints. The Koopman operator provides a principled route to circumvent this limitation by embedding nonlinear dynamics into a higher-dimensional space where the evolution becomes linear, thereby reducing the online optimization to a convex quadratic program. This paper presents a Koopman-based MPC framework (K-MPC) that incorporates three algorithmic contributions. First, an adaptive radial basis function dictionary learning procedure selects lifting functions from process data, eliminating manual basis selection and improving approximation fidelity for systems with localized nonlinearities. Second, a recursive least-squares update rule adjusts the Koopman matrix online as new measurements arrive, enabling the controller to track slow parameter drifts without full model recomputation. Third, a tube-based constraint tightening strategy accounts for the residual linearization error, preserving recursive feasibility under bounded Koopman approximation mismatch. Simulations on a Van der Pol oscillator, a continuous stirred-tank reactor (CSTR), and a four-state Tennessee Eastman-inspired distillation column demonstrate that K-MPC achieves root-mean-square tracking errors within 11–16% of NMPC while reducing average per-step computation time by a factor of 14 to 18. The recursive update mechanism reduces prediction error by 80% compared to the fixed offline Koopman model when reactor feed concentration drifts by 15% from its nominal value. Ablation experiments confirm that adaptive dictionary learning and online updating each contribute measurably to closed-loop performance. Full article
(This article belongs to the Section E: Applied Mathematics)
21 pages, 1611 KB  
Article
Bring Your Own Battery: An Ideal-Storage-Based Optimization Metric for Cost-Informed Generation and Storage Planning
by Wen-Chi Cheng, Gabriel Jose Soto, Dylan James McDowell, Paul Talbot, Takanori Kajihara, Jakub Toman and Jason Marcinkoski
Metrics 2026, 3(2), 8; https://doi.org/10.3390/metrics3020008 - 14 Apr 2026
Viewed by 155
Abstract
The rapid growth of artificial intelligence (AI) workloads and data center infrastructure is driving a surge in electricity demand, underscoring the need for robust metrics to evaluate energy generation and storage strategies. This study introduces the Bring Your Own Battery (BYOBattery) metric, a [...] Read more.
The rapid growth of artificial intelligence (AI) workloads and data center infrastructure is driving a surge in electricity demand, underscoring the need for robust metrics to evaluate energy generation and storage strategies. This study introduces the Bring Your Own Battery (BYOBattery) metric, a region-specific, temporally resolved indicator designed to quantify the ideal energy storage capacity required to mitigate generation-demand mismatches. The BYOBattery metric is computed as the minimum ideal battery storage required to eliminate generation-demand imbalances over a given time window, and is extended to incorporate curtailment via a convex optimization formulation to better manage peak generation and storage requirements. We applied the BYOBattery metric to wind, solar, and nuclear generation technologies across three major U.S. grid regions: the California Independent System Operator (CAISO), the Electric Reliability Council of Texas (ERCOT), and the Pennsylvania–New Jersey–Maryland Interconnection (PJM), using operational data from 2021 to 2024. Key findings are: (1) nuclear consistently requires the least storage in order to meet demand (i.e., one equivalent load hour compared with 10–25 h for wind and solar); (2) wind storage requirements decrease with increased capacity, whereas solar necessitates consistent levels of storage; and (3) the 30-year non-discounted cost per kWh for nuclear ($0.10/kWh) is substantially lower than that of wind or solar by a factor of 1–4 across all studied region. The BYOBattery metric enables comparative benchmarking of generation technologies under dynamic demand conditions and supports cost-informed planning for energy systems. This work contributes a reproducible, interpretable, and computationally efficient tool for energy system analyses and broader performance evaluations. Full article
Show Figures

Figure 1

32 pages, 2407 KB  
Article
Continuous-Time Scheduling of Berths and Onshore Power Supply in Cold-Chain Logistics: A Chance-Constrained Stochastic Programming Model and RL-ALNS Algorithm
by Zheyin Zhao and Jin Zhu
Mathematics 2026, 14(8), 1292; https://doi.org/10.3390/math14081292 - 13 Apr 2026
Viewed by 152
Abstract
Amid tightening emission rules and growing cold-chain demand, ports face complex multi-objective scheduling under dual uncertainties in vessel arrivals and operations. This work develops a multi-objective chance-constrained stochastic MILP model for joint berth, QC, and OPS scheduling. Heavy-tailed operational delays are managed via [...] Read more.
Amid tightening emission rules and growing cold-chain demand, ports face complex multi-objective scheduling under dual uncertainties in vessel arrivals and operations. This work develops a multi-objective chance-constrained stochastic MILP model for joint berth, QC, and OPS scheduling. Heavy-tailed operational delays are managed via chance constraints, converting Weibull distributions to time buffers, while convex formulations allow piecewise cargo damage penalties to be computed linearly. A reinforcement learning-based adaptive large neighborhood search (RL-ALNS) algorithm is proposed to solve this NP-hard continuous-time problem, integrating a spatiotemporal decoder and an MDP-based selector to ensure microgrid limits and efficiency. Simulations demonstrate RL-ALNS’s superior Pareto convergence versus conventional heuristics. The model cuts the 95th-percentile tail risk by 46.59% and actual costs by 24.44% under mild delays, compared to deterministic scheduling. Overall, it quantifies the non-linear cost–emission–reliability trade-off, providing a robust tool for port decision-making. Full article
23 pages, 359 KB  
Article
On Proportional Caputo-Hybrid Fractional Milne-Type Inequalities: Theory, Numerical Simulations, and Applications
by Mariem Al-Hazmy, Yazeed Alkhrijah, Wedad Saleh, Borhen Louhichi and Badreddine Meftah
Axioms 2026, 15(4), 280; https://doi.org/10.3390/axioms15040280 - 12 Apr 2026
Viewed by 148
Abstract
The goal of this study is to establish a new type of Milne-type inequality in the scope of fractional calculus with the aid of proportional Caputo-hybrid operators. We will focus on two different scopes of regularity, which contain functions whose first and second [...] Read more.
The goal of this study is to establish a new type of Milne-type inequality in the scope of fractional calculus with the aid of proportional Caputo-hybrid operators. We will focus on two different scopes of regularity, which contain functions whose first and second derivatives are convex, and functions whose first and second derivatives are Lipschitz continuous. We will base these estimates on a new integral identity of proportional Caputo-hybrid integrals. We will show that the smoothness of the derivative influences the shape of the bounds. Convexity will cause symmetry. Lipschitz continuity will contain bounds on the modulus of continuity. To show that our results are accurate and easy to obtain, we included a full numerical example with graphics and applications to quadrature error estimation. Full article
(This article belongs to the Special Issue Theory and Application of Integral Inequalities, 2nd Edition)
23 pages, 4566 KB  
Article
Sequential Convex Trajectory Planning for Space-Debris Conjunction Mitigation in Satellite Formations
by Michał Błażejczyk and Paweł Zagórski
Appl. Sci. 2026, 16(8), 3707; https://doi.org/10.3390/app16083707 - 10 Apr 2026
Viewed by 379
Abstract
The growing density of space debris in Low Earth Orbit poses significant risks to Distributed Space Systems (DSSs), where multiple satellites operate in close proximity. Conventional single-satellite collision avoidance maneuvers do not account for internal formation safety and may induce secondary conjunction risks. [...] Read more.
The growing density of space debris in Low Earth Orbit poses significant risks to Distributed Space Systems (DSSs), where multiple satellites operate in close proximity. Conventional single-satellite collision avoidance maneuvers do not account for internal formation safety and may induce secondary conjunction risks. This work presents a formation-level trajectory optimization framework for short-term conjunction mitigation that jointly addresses external debris avoidance and inter-satellite collision prevention. The proposed Space-Debris Evasion with Internal-Collision-Avoidance (SDEICA) method formulates the problem as a sequential convex programming scheme. A probabilistic debris keep-out region is modeled as an elliptical collision tube derived from the relative position covariance at the Time of Closest Approach (TCA) and convexified via tangent-plane approximation. Internal safety constraints are incorporated through successive linearization of inter-satellite separation conditions. The framework is evaluated on 1197 conjunction scenarios derived from ESA Collision-Avoidance Challenge data for a three-satellite formation. Results demonstrate a systematic reduction in the probability of collision below the operational threshold of 105 in all cases, within numerical tolerance, eliminating intersatellite distance violations, maintaining bounded formation deviation, and requiring only moderate control effort. The median computational time is 17.12 s per scenario. These findings indicate that sequential convex optimization provides a practical approach for coordinated, fuel-efficient collision avoidance in satellite formations operating in increasingly congested orbital environments. Full article
(This article belongs to the Section Aerospace Science and Engineering)
Show Figures

Figure 1

30 pages, 922 KB  
Article
A Comprehensive Analysis of Proportional Caputo-Hybrid Fractional Inequalities and Numerical Verification via Artificial Neural Networks
by Ayed R. A. Alanzi, Mariem Al-Hazmy, Raouf Fakhfakh, Wedad Saleh, Abdellatif Ben Makhlouf and Abdelghani Lakhdari
Fractal Fract. 2026, 10(4), 247; https://doi.org/10.3390/fractalfract10040247 - 8 Apr 2026
Viewed by 245
Abstract
Accuracy in fractional numerical integration is often limited by the regularity of the integrand. This work proposes a flexible error estimation framework for proportional Caputo-hybrid integral operators based on s-convexity. We introduce a parametric Newton–Cotes formula ( [...] Read more.
Accuracy in fractional numerical integration is often limited by the regularity of the integrand. This work proposes a flexible error estimation framework for proportional Caputo-hybrid integral operators based on s-convexity. We introduce a parametric Newton–Cotes formula (ν[0,1]) that bridges the gap between classical quadrature rules, recovering the fractional Trapezoidal, Midpoint, and Simpson’s methods as specific instances. In order to confirm the correctness of our results, we provide an illustrative example with graphical representations. Furthermore, we provide some additional results using Hölder’s and power mean inequalities and employ a verification strategy based on an Artificial Neural Networks (ANNs) model. The ANN approach allows for high-dimensional parameter space exploration, demonstrating that the proposed inequalities provide robust and precise error estimates. Full article
(This article belongs to the Special Issue Fractional Integral Inequalities and Applications, 3rd Edition)
Show Figures

Figure 1

21 pages, 4435 KB  
Article
Hydro-Mechanical Coupling Behavior of Cemented Silty Sand in Zones with Fluctuating Water Levels: An Empirical Damage Model
by Junbo Bi, Jingjing Wang, Weichao Sun and Shuaiwei Wang
Appl. Sci. 2026, 16(8), 3614; https://doi.org/10.3390/app16083614 - 8 Apr 2026
Viewed by 194
Abstract
Land subsidence in the Yellow River Floodplain, approaching 60 mm/year, is severely exacerbated by annual groundwater oscillations of 3 to 8 m. Conventional hydro-mechanical models, which primarily rely on effective stress principles, often struggle to fully capture the moisture-induced structural degradation of calcareous [...] Read more.
Land subsidence in the Yellow River Floodplain, approaching 60 mm/year, is severely exacerbated by annual groundwater oscillations of 3 to 8 m. Conventional hydro-mechanical models, which primarily rely on effective stress principles, often struggle to fully capture the moisture-induced structural degradation of calcareous cemented soils under such hydraulic disturbances. To address this theoretical gap, we conducted a multifactor orthogonal triaxial experiment to quantitatively decouple the macroscopic factors governing the hydro-mechanical degradation. The results reveal that moisture content acts as the absolute dominant driver, accounting for 81.65% of the variance in macroscopic shear strength variance and completely overwhelming the mechanical advantages provided by initial compaction. A generalized dual-path water-sensitive damage model was explicitly derived, mathematically uncovering a fundamental asynchronous degradation mechanism. Cohesion exhibits an inward-concave, brittle fracture trajectory, which is macroscopically inferred to be associated with the water-induced softening of calcareous bonds (phase-transition parameter 0.81, maximum allocation 75.1%). Conversely, the internal friction angle demonstrates an outward-convex, hysteretic decline (parameter 1.59), maintaining structural interlocking until severe water-film lubrication occurs. By decoupling highly state-dependent initial strength parameters from invariant degradation operators, the modified Mohr–Coulomb model achieved exceptional forward blind-prediction accuracy. Validations across distinct initial skeletal structures constrained relative prediction errors strictly between −19.3% and +13.7% without any subjective parameter recalibration. The quantified extreme vulnerability theoretically proves that minor water infiltration can instantly eradicate over 75% of cohesive strength, necessitating a paradigm shift from shallow mechanical compaction to stringent waterproofing in regional engineering practices. Full article
Show Figures

Figure 1

Back to TopTop