Sign in to use this feature.

Years

Between: -

Subjects

remove_circle_outline
remove_circle_outline
remove_circle_outline
remove_circle_outline
remove_circle_outline
remove_circle_outline
remove_circle_outline

Journals

Article Types

Countries / Regions

Search Results (69)

Search Parameters:
Keywords = noncoding chloroplast regions

Order results
Result details
Results per page
Select all
Export citation of selected articles as:
21 pages, 5771 KB  
Article
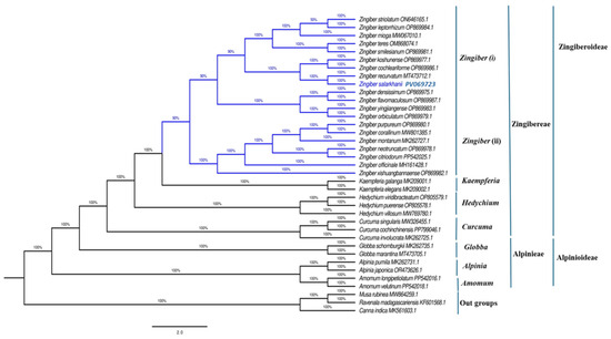
Complete Chloroplast Genome Sequence of the Endemic and Medicinal Plant Zingiber salarkhanii: Comparative Analysis and Phylogenetic Relationships
by Mohammad Rashedul Islam, Dhafer A. Alzahrani, Enas J. Albokhari, Mohammad S. Alawfi and Arwa I. Alsubhi
Biology 2026, 15(1), 14; https://doi.org/10.3390/biology15010014 - 20 Dec 2025
Viewed by 429
Abstract
Zingiber salarkhanii (Zingiberaceae family) is an endemic species of Bangladesh. It possesses biological effects, including analgesic, anxiolytic, cytotoxic, and antioxidant properties. Although genomic data on Zingiber is scarce, the entire chloroplast (cp) genome has been extensively used as a molecular marker to resolve [...] Read more.
Zingiber salarkhanii (Zingiberaceae family) is an endemic species of Bangladesh. It possesses biological effects, including analgesic, anxiolytic, cytotoxic, and antioxidant properties. Although genomic data on Zingiber is scarce, the entire chloroplast (cp) genome has been extensively used as a molecular marker to resolve phylogenetic issues. The genome size is 163,980 bp, and it has a standard quadripartite structure, with an average GC content of 36.91%. The genome contains 138 genes (113 unique), comprising 90 protein-coding genes, 79 unique genes, 48 noncoding genes (34 unique), 40 transfer RNAs (tRNAs), and eight ribosomal RNAs (rRNAs). Codon usage analysis of the cp revealed 14 high-frequency codons besides 18 optimal codons in this species. A repetitive study revealed 211 simple sequence repeats (SSRs), predominantly A/T mononucleotide repeats. Sequence alignment indicated that variable regions were primarily located in the single-copy regions. Sequence comparison showed that most variable regions were located within the single-copy regions, and nucleotide diversity (π = 0–0.11289) indicated overall low divergence with 11 mutation hotspots. Phylogenetic investigations using both coding sequences and complete cp genomes indicated that Z. salarkhanii is most closely related to the Zingiber genus. Phylogenetic investigations using both coding genes and complete cp genomes placed Z. salarkhanii within the core Zingiber lineage, revealing its closest relationship to Z. recurvatum rather than to the genus. It conducted an extensive analysis of many cp genomic characteristics for phylogenetic significance, including overall genome architecture, codon usage bias, repetitive sequences, inverted repeat borders, and phylogenetic reconstruction. These findings provide a basis for further research to elucidate the molecular evolutionary dynamics of individual population variability within the species and genus. The plastome reported here also provides an essential genomic reference for future work on population variation and species differentiation within Zingiber. Full article
(This article belongs to the Section Plant Science)
Show Figures

Figure 1

16 pages, 5227 KB  
Article
Chloroplast Genome Analysis of Six Camellia sinensis Accessions: Genetic Divergence, Adaptive Evolution, and Molecular Marker Development
by Yanli Fu, Lei Pan, Xiaoxi Du and Zhigang Hao
Biology 2026, 15(1), 7; https://doi.org/10.3390/biology15010007 - 19 Dec 2025
Viewed by 196
Abstract
Camellia sinensis ‘hainanensis’ (Hainan Sheng tea) is an endemic tea germplasm resource native to Hainan Island, China. Using complete chloroplast genome sequencing combined with comprehensive comparative analyses, we elucidated the genetic architecture of six C. sinensis accessions. The chloroplast genomes exhibited a typical [...] Read more.
Camellia sinensis ‘hainanensis’ (Hainan Sheng tea) is an endemic tea germplasm resource native to Hainan Island, China. Using complete chloroplast genome sequencing combined with comprehensive comparative analyses, we elucidated the genetic architecture of six C. sinensis accessions. The chloroplast genomes exhibited a typical quadripartite circular structure (~157 Kb) comprising 80 unique protein-coding genes, 30 tRNA genes, and 4 rRNA genes. Expansion and contraction of the inverted repeat (IR) regions led to boundary shifts affecting genes, while nucleotide diversity within the large single-copy (LSC) and small single-copy (SSC) regions (Pi > 0.0035) markedly exceeded that of the conserved IR regions. Phylogenetic reconstruction revealed that C. sinensis ‘hainanensis’ shared the closest evolutionary relationship with Yunnan large-leaf tea (Camellia grandibracteata), supporting its independent lineage within the genus. A polymorphic molecular marker derived from the hypervariable non-coding region (trnT–psbD) may serve as a useful preliminary marker for distinguishing C. sinensis ‘hainanensis’ from related taxa and hybrids. This study provides the first comprehensive comparison of complete chloroplast genomes of six C. sinensis ‘hainanensis’, identifies three distinct plastome types, and develops a molecular marker that can reliably distinguish these types, offering valuable genomic resources for future studies on tea evolution and germplasm identification. Full article
Show Figures

Figure 1

14 pages, 2632 KB  
Article
Comparative Analysis and Characterization of Plastid Genomes of Mycetia (Rubiaceae)
by Dongxian Xu, Lingyu Zhang, Chi Zhang, Lei Song, Wanhui Qian, Hao Luo and Qing Zhao
Genes 2025, 16(12), 1481; https://doi.org/10.3390/genes16121481 - 10 Dec 2025
Viewed by 246
Abstract
Background: Mycetia, a subshrub genus within the subfamily Rubioideae (Rubiaceae), is predominantly distributed in tropical Asia, lacking comprehensive plastid genomic resources. This study aimed to characterize the complete plastid genomes of two Mycetia species and explore their structural features and evolutionary relationships. [...] Read more.
Background: Mycetia, a subshrub genus within the subfamily Rubioideae (Rubiaceae), is predominantly distributed in tropical Asia, lacking comprehensive plastid genomic resources. This study aimed to characterize the complete plastid genomes of two Mycetia species and explore their structural features and evolutionary relationships. Methods: The plastid genomes of Mycetia hirta and Mycetia sinensis were sequenced and assembled. We analyzed genome structure, simple sequence repeats (SSRs), long repeats, codon usage, nucleotide diversity (π), and Ka/Ks and conducted phylogenetic analysis. Results: Both genomes exhibited a typical quadripartite structure (153,989–154,588 bp; GC content 37.7–37.8%), encoding 126 genes (86 protein-coding, 8 rRNA, and 32 tRNA). Both chloroplast genomes contained 52–60 SSRs and three repeat types with minor interspecific differences. Junction regions and codon usage were highly conserved, with slight variations in RSCU values. The average π was 0.0096, and the non-coding trnE-trnT (π = 0.0817) emerged as a potential DNA barcode. The average Ka/Ks was 0.2900, indicating purifying selection. Phylogenetic analysis confirmed the monophyly of Mycetia within Argostemmateae. Conclusions: This study provides the first comparative plastid genomic analysis for Mycetia, enhancing our understanding of its genetic diversity and supporting future phylogenetic and taxonomic research on the genus. Full article
(This article belongs to the Section Plant Genetics and Genomics)
Show Figures

Figure 1

23 pages, 7592 KB  
Article
The Complete Chloroplast Genome of Curcuma bakerii, an Endemic Medicinal Plant of Bangladesh: Insights into Genome Structure, Comparative Genomics, and Phylogenetic Relationships
by Mohammad Rashedul Islam, Dhafer A. Alzahrani, Enas J. Albokhari, Mohammad S. Alawfi and Arwa I. Alsubhi
Genes 2025, 16(12), 1460; https://doi.org/10.3390/genes16121460 - 7 Dec 2025
Cited by 1 | Viewed by 651
Abstract
Background: Curcuma bakerii is a species of the family Zingiberaceae, endemic to Bangladesh. This genus of rhizomatous plants is widely distributed in tropical regions worldwide and is valued for its medicinal, aromatic, and culinary properties. Methods: The complete chloroplast (cp) genome [...] Read more.
Background: Curcuma bakerii is a species of the family Zingiberaceae, endemic to Bangladesh. This genus of rhizomatous plants is widely distributed in tropical regions worldwide and is valued for its medicinal, aromatic, and culinary properties. Methods: The complete chloroplast (cp) genome of C. bakerii was reconstructed using high-throughput sequencing data. Subsequently, the genome was functionally annotated, assembled, and analyzed to clarify its evolutionary dynamics and structural organization. Results: The study’s findings indicate that the genome size is 162,189 base pairs (bp) and that it has a normal quadripartite structure with a large single-copy (LSC) region also comprises a small single-copy (SSC) region and two inverted repeats (IRa and IRb). The GC content of the genome was 36.18%, consisting of 135 genes: 88 protein-coding, 39 tRNA, and 8 rRNA. The codon usage analysis revealed 22 high-frequency and five optimal codons indicative of codon bias. Analysis of repetitive sequences revealed 213 Simple Sequence Repeats (SSRs), most of which were A/T. Additionally, seven mutation hotspots were reported, with 68.08% of single-nucleotide polymorphisms (SNPs) detected in the coding region and 31.91% in the noncoding region. Nonsynonymous substitutions accounted for 63.78%, while synonymous substitutions accounted for 36.11%. Conclusions: Based on this study, cp genome sequencing is a useful tool for understanding the intrageneric relationships among Curcuma species. The research presents a complete cp genome of C. bakerii from Bangladesh and provides a useful genomic resource for the molecular evolution, phylogeny, and genetic diversity study of the genus Curcuma. Full article
(This article belongs to the Special Issue Molecular Adaptation and Evolutionary Genetics in Plants)
Show Figures

Figure 1

19 pages, 3726 KB  
Article
The Complete Mitochondrial Genome of Callicarpa americana L. Reveals the Structural Evolution and Size Differences in Lamiaceae
by Yang Wu, Jiayue Xu, Tenglong Hong, Jing He, Yuxiang Chen, Ye Zhang, Xinyu Hu, Huimin Sun, Li He and Dingkun Liu
Biology 2025, 14(12), 1747; https://doi.org/10.3390/biology14121747 - 5 Dec 2025
Viewed by 306
Abstract
Callicarpa americana L. is a member of the Lamiaceae family with important ornamental and medicinal value. Although the chloroplast genome of Lamiaceae has been extensively studied, its mitochondrial genome remains unreported, limiting a comprehensive understanding of the phylogeny and genome evolution of Lamiaceae. [...] Read more.
Callicarpa americana L. is a member of the Lamiaceae family with important ornamental and medicinal value. Although the chloroplast genome of Lamiaceae has been extensively studied, its mitochondrial genome remains unreported, limiting a comprehensive understanding of the phylogeny and genome evolution of Lamiaceae. In this study, the complete mitochondrial genome of C. americana was successfully assembled for the first time. The genome is 499,565 bp in length, showing a complex multi-branched closed-loop structure that contains 37 protein-coding genes, 23 tRNA genes, and 4 rRNA genes. The difference in mitochondrial genome size is relatively large compared to Orobanchaceae species, but the difference in GC content is not obvious. The expansion of genome size was mainly due to the accumulation of non-coding regions and repetitive sequences. Meanwhile, two pairs of long repetitive sequences (LR3 and LR5) mediated homologous recombination. The mitogenome was also identified; there were a total of 494 C-to-U RNA editing sites in protein-coding genes. In addition, 42 mitochondrial plastid DNA fragments (MTPTs) were detected, with a total length of 21,464 bp, accounting for 4.30% of the genome. Repeat sequence analysis showed that tetranucleotide SSR was the most abundant repeat type in the mitochondria of Lamiaceae. Phylogenetic analysis based on the alignment of 32 protein-coding gene sequences showed that Callicarpa is sister to the other eight species of Lamiaceae. This work fills an important gap by presenting the first complete mitochondrial genome of C. americana, providing an important data resource for further understanding the structural evolution, dynamic recombination mechanism, and phylogeny of the mitochondrial genome of Lamiaceae. Full article
(This article belongs to the Special Issue Advances in Plant Genomics and Genome Editing)
Show Figures

Figure 1

21 pages, 13695 KB  
Article
A Comprehensive Comparative Analysis and Phylogenetic Investigation of the Chloroplast Genome Sequences in Four Astragalus Species
by Hai-Tao Ma, Qi-Yin Chen, Jie-Hua Rao, Kai-Ling Wang, Bei Jiang and Yong-Zeng Zhang
Curr. Issues Mol. Biol. 2025, 47(12), 978; https://doi.org/10.3390/cimb47120978 - 25 Nov 2025
Viewed by 396
Abstract
Astragalus L. (Fabaceae), the largest plant genus with significant medicinal value, faces critical endangerment of its wild resources and a scarcity of chloroplast genomic data. We sequenced and assembled the complete chloroplast (cp) genomes of four Astragalus species (A. yunnanensis, A. [...] Read more.
Astragalus L. (Fabaceae), the largest plant genus with significant medicinal value, faces critical endangerment of its wild resources and a scarcity of chloroplast genomic data. We sequenced and assembled the complete chloroplast (cp) genomes of four Astragalus species (A. yunnanensis, A. yunnanensis subsp. incanus, A. polycladus and A. polycladus var. nigrescens) and performed comparative analyses with five previously published chloroplast genomes. The cp genomes of the four Astragalus species ranged in size from 122,868 bp to 125,752 bp, all lacking one inverted repeat (IR) region, thus belonging to the inverted repeat lacking clade (IRLC). Annotation revealed that each genome contained 110 unique genes, including 76 protein-coding genes, 30 tRNA genes, and 4 rRNA genes. Nucleotide diversity (Pi) analysis identified mutation hotspots, including 5 non-coding regions and 5 coding regions, which could serve as potential molecular markers. Additionally, evidence of positive selection was detected in 11 genes, suggesting their possible roles in adaptive evolution to environmental changes. Phylogenetic analysis revealed distinct clades, with Astragalus forming a monophyletic group within Fabaceae. Notably, closely related species, subspecies, and varieties were observed to cluster together, forming sister taxa. However, despite the conservation in cp genomes, A. yunnanensis and A. yunnanensis subsp. incanus exhibit significant morphological differentiation in leaf shape, leaf indumentum, and stem color. This paradox strongly suggests a markedly higher evolutionary rate in the nuclear genome compared to the chloroplast genome. The cp genomes of Astragalus presented here serve as a key resource for studying the genus’s genetic diversity and will aid in elucidating its intrageneric phylogeny. Full article
(This article belongs to the Section Molecular Plant Sciences)
Show Figures

Figure 1

17 pages, 6547 KB  
Article
Unraveling Phylogenetic Relationships Among Six Miscanthus Andersson (Poaceae) Species Through Chloroplast Genome Analysis
by Ji Eun Kim, Yang Su Kim, Gyu Young Chung, Hyeok Jae Choi, Chang-Gee Jang, Hoe Jin Kim and Chae Sun Na
Genes 2025, 16(10), 1175; https://doi.org/10.3390/genes16101175 - 10 Oct 2025
Viewed by 597
Abstract
Background/Objectives: Miscanthus Andersson, a genus of perennial grasses that includes wild relatives of key crop species, remains poorly characterized in terms of genetic diversity and evolutionary relationships. The aim of this study was to elucidate the phylogenetic structure of Miscanthus through comparative genomic [...] Read more.
Background/Objectives: Miscanthus Andersson, a genus of perennial grasses that includes wild relatives of key crop species, remains poorly characterized in terms of genetic diversity and evolutionary relationships. The aim of this study was to elucidate the phylogenetic structure of Miscanthus through comparative genomic analysis of the chloroplast genomes of six Korean species. Methods: Complete chloroplast genomes were assembled and analyzed for six Miscanthus species. Informative nucleotide motifs and their associated gene locations were identified as potential markers, and their phylogenetic relationships with related crops were examined. Results: The chloroplast genomes exhibited a conserved quadripartite structure, with genome sizes and GC contents within typical ranges. Analysis of codon usage showed a preference for A/U-ending codons, consistent with patterns in other angiosperms. Simple sequence repeats and long repeats demonstrated non-random distributions, indicating their value as molecular markers for phylogenetic and population studies. Comparative analyses confirmed structural conservation across Miscanthus species, whereas variation in non-coding regions provided important phylogenetic signals. Phylogenetic reconstruction based on 21 chloroplast genomes revealed four major clades, corroborating previous findings and highlighting complex evolutionary relationships within Miscanthus, including close affinities between African and Himalayan species and the genus Saccharum L. Conclusions: This study provides complete chloroplast genomes of six Miscanthus species, contributing to enhanced understanding of the relationships within the subtribe Saccharinae. The findings support the inclusion of Miscanthus species in the Korea Crop Wild Relatives inventory and highlight their potential as a genetic resource for breeding programs aimed at enhancing crop resilience to environmental stress. Full article
(This article belongs to the Section Plant Genetics and Genomics)
Show Figures

Figure 1

14 pages, 3315 KB  
Article
Comparative Chloroplast Genomics of Ten Collabieae Species Including Three Novel Genomes
by Shuangshuang Xie, Xingyou Jiang, Wenting Yang, Kunlin Wu, Lin Fang, Songjun Zeng, Jingjue Zeng and Lin Li
Genes 2025, 16(9), 1028; https://doi.org/10.3390/genes16091028 - 29 Aug 2025
Viewed by 744
Abstract
Background: Collabieae is a medium-sized group within the orchid subfamily Epidendroideae that is distributed primarily across tropical Asia. Most Collabieae species are known for their considerable ornamental and medicinal merits. However, habitat destruction and overharvesting have led to severe decline in their wild [...] Read more.
Background: Collabieae is a medium-sized group within the orchid subfamily Epidendroideae that is distributed primarily across tropical Asia. Most Collabieae species are known for their considerable ornamental and medicinal merits. However, habitat destruction and overharvesting have led to severe decline in their wild populations. Chloroplast (cp) genomes are highly valued in evolutionary studies, due to comparative conservation and accumulation of genomic variations. Elucidating the structure of chloroplast genome is instrumental in conserving genetic diversity within the Collabieae. Methods: we explored the chloroplast genome characteristics of Collabieae. We incorporated three newly sequenced genomes from species (Acanthophippium sylhetense, Eriodes barbata, and Spathoglottis plicata), along with seven related species. Results: all analyzed cp genomes displayed a typical quadripartite circular structure. The total lengths ranged from 157,036 bp to 158,321 bp. Each genome contained 136 genes: 88 protein-coding genes, 38 tRNA genes, eight rRNA genes, and two pseudogenes. Across the ten Collabieae species, gene number, order, orientation, GC content, and codon usage bias were highly consistent, indicative of strong sequence conservation. However, notable structural divergence was observed at the plastome junctions, alongside variations in SSR and repetitive element frequencies. Moreover, six hypervariable regions were identified. Noncoding regions exhibited higher variability compared to protein-coding regions. Phylogenetic analysis indicated that E. barbata forms a distinct, small branch sister to the rest of the Collabieae members. Genera Acanthophippium and Spathoglottis were sister to the remaining groups within the tribe. Conclusions: this overall phylogenetic framework aligns well with previous findings. Our study provides valuable cp genomic resources and advances evolutionary research in Collabieae. Full article
(This article belongs to the Section Plant Genetics and Genomics)
Show Figures

Figure 1

25 pages, 5778 KB  
Article
Comparative Analysis of Chloroplast Genome Between Widely Distributed and Locally Distributed Lysionotus (Gesneriaceae) Related Members
by Jia-Hui Li, Wei-Bin Xu and Chang-Hong Guo
Int. J. Mol. Sci. 2025, 26(15), 7031; https://doi.org/10.3390/ijms26157031 - 22 Jul 2025
Viewed by 779
Abstract
The genus Lysionotus belongs to the family Gesneriaceae and includes plants with both ornamental and medicinal value. However, genomic-level data on the genus remains scarce. Previous investigations of Lysionotus have predominantly centered on morphological classification, with only limited exploration of molecular phylogenetics. Comparative [...] Read more.
The genus Lysionotus belongs to the family Gesneriaceae and includes plants with both ornamental and medicinal value. However, genomic-level data on the genus remains scarce. Previous investigations of Lysionotus have predominantly centered on morphological classification, with only limited exploration of molecular phylogenetics. Comparative analysis of chloroplast genomes within the genus would provide valuable insights into the genetic variations and evolutionary patterns of Lysionotus plants. In this study, we present the analysis of 24 newly sequenced chloroplast genomes from Lysionotus-related members, including widely distributed and locally distributed species. The results showed that the 11 plastome sizes of widely distributed species ranged from 152,928 to 153,987 bp, with GC content of 37.43–37.49%; the 13 plastome sizes of locally distributed species ranged from 153,436 to 153,916 bp, with GC content of 37.43–37.48%. A total of 24 chloroplast genomes owned typical quadripartite structures, and the number of tRNA (36 tRNAs) and rRNA (4 rRNAs) were observed for all 24 genomes. However, the number of their protein-coding sequences (CDs) varied at individual levels. No contraction and expansion of IR borders, gene rearrangements, or inversions were detected. mVISTA and Pi showed inverted repeats (IR) region was more conserved than the single copy region, coding region was more conserved than the non-coding region. Additionally, the repeat sequences and codon usage bias of Lysionotus plastomes were also conserved. Our results offer a comprehensive understanding of the genetic differences among these species and shed light on their phylogenetic systematics. Full article
(This article belongs to the Section Molecular Plant Sciences)
Show Figures

Figure 1

28 pages, 3737 KB  
Article
Profiling Plant circRNAs Provides Insights into the Expression of Plant Genes Involved in Viral Infection
by Ghyda Murad Hashim, Travis Haight, Xinyang Chen, Athanasios Zovoilis and Srividhya Venkataraman
Life 2025, 15(7), 1143; https://doi.org/10.3390/life15071143 - 20 Jul 2025
Cited by 1 | Viewed by 949
Abstract
Investigations of endogenous plant circular RNAs (circRNAs) in several plant species have revealed changes in their circular RNA profiles in response to biotic and abiotic stresses. Recently, circRNAs have emerged as critical regulators of gene expression. The destructive impacts on agriculture due to [...] Read more.
Investigations of endogenous plant circular RNAs (circRNAs) in several plant species have revealed changes in their circular RNA profiles in response to biotic and abiotic stresses. Recently, circRNAs have emerged as critical regulators of gene expression. The destructive impacts on agriculture due to plant viral infections necessitate better discernment of the involvement of plant circRNAs during viral infection. However, few such studies have been conducted hitherto. Sobemoviruses cause great economic impacts on important crops such as rice, turnip, alfalfa, and wheat. Our current study investigates the dynamics of plant circRNA profiles in the host Arabidopsis thaliana (A. thaliana) during infections with the sobemoviruses Turnip rosette virus (TRoV) and Rice yellow mottle virus (RYMV), as well as the small circular satellite RNA of the Lucerne transient streak virus (scLTSV), focusing on circRNA dysregulation in the host plants and its potential implications in triggering plant cellular defense responses. Towards this, two rounds of deep sequencing were conducted on the RNA samples obtained from infected and uninfected plants followed by the analysis of circular RNA profiles using RNA-seq and extensive bioinformatic analyses. We identified 760 circRNAs, predominantly encoded in exonic regions and enriched in the chloroplast chromosome, suggesting them as key sites for circRNA generation during viral stress. Gene ontology (GO) analysis indicated that these circRNAs are mostly associated with plant development and protein binding, potentially influencing the expression of their host genes. Furthermore, Kyoto Encyclopedia of Genes and Genomes (KEGG) analysis showed photosynthesis as the most affected pathway. Interestingly, the non-coding exogenous scLTSV specifically induced several circRNAs, some of which contain open reading frames (ORFs) capable of encoding proteins. Our biochemical assays demonstrated that transgenic expression of scLTSV in A. thaliana enhanced resistance to TRoV, suggesting a novel strategy for improving plant viral resistance. Our results highlight the complexity of circRNA dynamics in plant–virus interactions and offer novel insights into potential circRNA-based strategies for enhancing plant disease resistance by modulating the differential expression of circRNAs. Full article
(This article belongs to the Special Issue Investigations of Circular RNAs in Plants)
Show Figures

Figure 1

15 pages, 8861 KB  
Article
The Complete Chloroplast Genome of Purdom’s Rhododendron (Rhododendron purdomii Rehder & E. H. Wilson): Genome Structure and Phylogenetic Analysis
by Lu Yuan, Ningning Zhang, Shixin Zhu and Yang Lu
Forests 2025, 16(7), 1120; https://doi.org/10.3390/f16071120 - 7 Jul 2025
Cited by 1 | Viewed by 777
Abstract
Rhododendron purdomii Rehder & E. H. Wilson (Ericaceae) is a threatened ornamental and medicinal shrub or small tree species primarily distributed in the Qinling-Daba Mountains of Central China. To facilitate its conservation and utilization, the complete chloroplast genome of Rh. purdomii was sequenced, [...] Read more.
Rhododendron purdomii Rehder & E. H. Wilson (Ericaceae) is a threatened ornamental and medicinal shrub or small tree species primarily distributed in the Qinling-Daba Mountains of Central China. To facilitate its conservation and utilization, the complete chloroplast genome of Rh. purdomii was sequenced, assembled, and characterized. The cp genome exhibited a typical quadripartite structure with a total length of 208,062 bp, comprising a large single copy (LSC) region of 110,618 bp, a small single copy (SSC) region of 2606 bp, and two inverted repeat (IR) regions of 47,419 bp each. The overall GC content was 35.81%. The genome contained 146 genes, including 96 protein-coding genes, 42 transfer RNA genes, and 8 ribosomal RNA genes. Structure analysis identified 67,354 codons, 96 long repetitive sequences, and 171 simple sequence repeats. Comparative genomic analysis across Rhododendron species revealed hypervariable coding regions (accD, rps9) and non-coding regions (trnK-UUU-ycf3, trnI-CAU-rpoB, trnT-GGU-accD, rpoA-psbL, rpl20-trnC-GCA, trnI-CAU-rrn16, and trnI-CAU-rps16), which may serve as potential molecular markers for genetic identification. Phylogenetic reconstruction confirmed the monophyly of Rhododendron species and highlighted a close relationship between Rh. purdomii and Rh. henanense subsp. lingbaoense. These results provide essential genomic resources for advancing taxonomic, evolutionary, conservation, and breeding studies of Rh. purdomii and other species within the genus Rhododendron. Full article
(This article belongs to the Section Genetics and Molecular Biology)
Show Figures

Figure 1

21 pages, 6590 KB  
Article
Comparative Analysis of the Complete Chloroplast Genomes of Eight Salvia Medicinal Species: Insights into the Deep Phylogeny of Salvia in East Asia
by Yan Du, Yang Luo, Yuanyuan Wang, Jiaxin Li, Chunlei Xiang and Meiqing Yang
Curr. Issues Mol. Biol. 2025, 47(7), 493; https://doi.org/10.3390/cimb47070493 - 27 Jun 2025
Cited by 1 | Viewed by 1143
Abstract
Salvia, a medicinally and economically important genus, is widely used in traditional medicine, agriculture, and horticulture. This study compares the chloroplast genomes of eight East Asian Salvia species to assess genetic diversity, structural features, and evolutionary relationships. Complete chloroplast genomes were sequenced, [...] Read more.
Salvia, a medicinally and economically important genus, is widely used in traditional medicine, agriculture, and horticulture. This study compares the chloroplast genomes of eight East Asian Salvia species to assess genetic diversity, structural features, and evolutionary relationships. Complete chloroplast genomes were sequenced, annotated, and analyzed for gene content, codon usage, and repetitive sequences. Phylogenetic relationships were reconstructed using Maximum Likelihood, Maximum Parsimony and Bayesian inference. The genomes exhibited a conserved quadripartite structure (151,081–152,678 bp, GC content 37.9–38.1%), containing 114 unique genes with consistent arrangement. Codon usage favored A/T endings, with leucine (Leu) most frequent and cysteine (Cys) least. We identified 281 long sequence repeats (LSRs) and 345 simple sequence repeats (SSRs), mostly in non-coding regions. Comparative analysis revealed five hypervariable regions (trnH-psbA, rbcL-accD, petA-psbJ, rpl32-trnL, ycf1) as potential molecular markers. Phylogenetic analysis confirmed the monophyly of East Asian Salvia, dividing them into five clades, with Sect. Sonchifoliae basal. While G1, G3, and G8 were monophyletic, G5 and G6 were paraphyletic, and the G7-G8 relationship challenged traditional classifications. The genomic evidence provides crucial insights for resolving long-standing taxonomic uncertainties and refining the classification system of Salvia. These findings suggest a complex evolutionary history involving hybridization and incomplete lineage sorting, providing valuable genomic insights for Salvia phylogeny, taxonomy, and conservation. Full article
Show Figures

Figure 1

16 pages, 1687 KB  
Article
Phylogeography of the Endangered Endemic Perkinsiodendron macgregorii Based on Chloroplast Genome Data
by Ming-Hui Yan, Yan-Rong Du, Jia-Yi Zhao, Ke-Xin Xu, Lu Zhao, Jia-Meng Su and Lu-Miao Yan
Diversity 2025, 17(7), 439; https://doi.org/10.3390/d17070439 - 20 Jun 2025
Viewed by 763
Abstract
Perkinsiodendron macgregorii, an endangered Chinese endemic tree with high ornamental and ecological value, faces extinction threats due to its poor natural regeneration and habitat degradation. Despite the urgent need for its conservation, the genetic architecture and population differentiation mechanisms of this taxon [...] Read more.
Perkinsiodendron macgregorii, an endangered Chinese endemic tree with high ornamental and ecological value, faces extinction threats due to its poor natural regeneration and habitat degradation. Despite the urgent need for its conservation, the genetic architecture and population differentiation mechanisms of this taxon remain poorly understood, hindering science-based protection strategies. We conducted comprehensive chloroplast genomic analyses of 134 individuals from 13 natural populations to inform science-based conservation. The chloroplast genome (158,538–158,641 bp) exhibited conserved quadripartite organization, with 113 functional genes and elevated GC contents in IR regions (42.99–43.02%). Population-level screening identified 741 SNPs and 678 indels, predominantly in non-coding regions (89.8%), with three distinct phylogeographic clades revealing north-to-south genetic stratification. The northern clade (Clade A) demonstrates the highest haplotype diversity and nucleotide diversity, followed by the southern clade (Clade C), while the central clade (Clade B) exhibits signals of genetic erosion (Tajima’s D > 3.43). Based on the genetic diversity distribution and phylogenetic tree of extant P. macgregorii, we inferred that the northern populations represent ancestral groups, while the Wuyi Mountains region and Nanling Mountains region served as glacial refugia. It is imperative to implement in situ conservation in these two regions. Additionally, ex situ conservation should involve collecting seed from representative populations across all three clades and establishing isolated cultivation lines for each clade. These findings establish a genomic framework for conserving endangered plants. Full article
(This article belongs to the Section Biodiversity Conservation)
Show Figures

Figure 1

16 pages, 4146 KB  
Article
Comparative Analysis of Plastomes of Artemisia and Insights into the Infra-Generic Phylogenetic Relationships Within the Genus
by Xinqiang Guo, Weiquan Huang, Zhiyi Zhao, Dawei Xue and Yuhuan Wu
Genes 2025, 16(6), 659; https://doi.org/10.3390/genes16060659 - 29 May 2025
Cited by 1 | Viewed by 1059
Abstract
Background: Artemisia is a large and complex genus comprising about 500 species. Currently, only a limited number of plastomes (the chloroplast genome) of Artemisia are available. Their structures have not been comparatively analyzed, and a phylogenetic backbone based on plastome-scale data is [...] Read more.
Background: Artemisia is a large and complex genus comprising about 500 species. Currently, only a limited number of plastomes (the chloroplast genome) of Artemisia are available. Their structures have not been comparatively analyzed, and a phylogenetic backbone based on plastome-scale data is still lacking. This situation has greatly hindered our understanding of the plastome variation patterns and infra-generic relationships of the genus. Methods: We newly sequenced 34 Artemisia plastomes representing 30 species and three varieties. Combining this with previously published plastomes, we comparatively analyzed their structure and constructed phylogenetic relationships using the protein-coding sequences (CDS) of plastomes. Results: Our analyses indicated that the Artemisia plastomes are conserved in terms of their structure, GC content, gene number, and order. The sequence divergence is higher in the LSC and SSC regions than in the IR regions. Three protein-coding genes and four non-coding regions, i.e., accD, petG, ycf1, rpoC1-rpoC2, rpoC2-rps2, trnG(UCC)-trnfM(CAU), and ndhG-ndhI, were highly diverse and could be chosen as candidates of DNA barcodes. Phylogenetic trees were divided into several clades, and all four main subgenera were not monophyletic. Additionally, the phylogenetic position of A. stracheyi is still controversial. Conclusions: Plastomes can provide important information for phylogenetic constructions. This study provides insights into the infra-generic relationships within Artemisia and also lays a foundation for future evolutionary studies of this genus. Full article
(This article belongs to the Topic Plant Chloroplast Genome and Evolution)
Show Figures

Figure 1

16 pages, 3480 KB  
Article
Comparative Analysis of the Chloroplast Genomes of Cypripedium: Assessing the Roles of SSRs and TRs in the Non-Coding Regions of LSC in Shaping Chloroplast Genome Size
by Huanchu Liu, Hans Jacquemyn, Yanlin Wang, Yuanman Hu, Xingyuan He, Ying Zhang, Yue Zhang, Yanqing Huang and Wei Chen
Int. J. Mol. Sci. 2025, 26(8), 3691; https://doi.org/10.3390/ijms26083691 - 14 Apr 2025
Cited by 1 | Viewed by 968
Abstract
Cypripedium is renowned for its high morphological diversity and complex genetic and evolutionary characteristics. The chloroplast genome serves as a valuable tool for investigating phylogenetic relationships and evolutionary processes in plants. Currently, research on the evolution of the chloroplast genome within the Cypripedium [...] Read more.
Cypripedium is renowned for its high morphological diversity and complex genetic and evolutionary characteristics. The chloroplast genome serves as a valuable tool for investigating phylogenetic relationships and evolutionary processes in plants. Currently, research on the evolution of the chloroplast genome within the Cypripedium genus is limited due to insufficient large-scale sampling and a lack of comprehensive understanding. Consequently, the mechanisms underlying the significant differences in chloroplast genome size among Cypripedium species remain poorly understood. In this study, we conducted a comprehensive comparative analysis of the chloroplast genomes of 29 Cypripedium species. The lengths of these genomes ranged from 162,092 to 246,177 base pairs (bp) and contained between 127 and 134 genes. Our results indicate that, while the overall structure of the chloroplast genomes in Cypripedium species is relatively conserved, significant differences were observed among the large single-copy (LSC), small single-copy (SSC), and inverted repeat (IR) regions. Several genes, including psaC, rpl32, ycf1, and psbK, exhibited higher levels of variability and may serve as molecular markers in taxonomic studies. The results of our correlation analysis suggest that the expansion of the LSC region, the increase in simple sequence repeats (SSRs), and tandem repeats (TRs) have significantly enlarged the size of the chloroplast genome in Cypripedium species. Phylogenetic signal testing supports the notion that genetic variation has driven species divergence within the genus. Overall, our findings provide insights into the substantial differences in chloroplast genome length observed among Cypripedium species. However, the relationship between diversification and the evolutionary mechanisms affecting Cypripedium, including ecological adaptive evolution, incomplete lineage sorting (ILS), hybridization, and reticulate events, requires further investigation. Full article
(This article belongs to the Section Molecular Genetics and Genomics)
Show Figures

Figure 1

Back to TopTop