The Complete Mitochondrial Genome of Callicarpa americana L. Reveals the Structural Evolution and Size Differences in Lamiaceae
Simple Summary
Abstract
1. Introduction
2. Materials and Methods
2.1. Sequencing Data Retrieving
2.2. Mitochondrial Genome Assembly and Gene Annotation
2.3. Repeat-Mediated Homologous Recombination Analysis
2.4. Identification of Repeat Elements, Codon Usage Bias, and RNA Editing Events
2.5. Analysis of Mitochondrial Plastid-Derived DNA Fragments and Genome Synteny
2.6. Phylogenetic Analysis
3. Results
3.1. Mitochondrial Genome Assembly
3.2. Mitochondrial Genome Homologous Recombination Mediated by Repetitive Sequences
3.3. Repetitive Sequence Analysis
3.4. Codon Usage and RNA Editing Events
3.5. Intracellular Gene Transfer from Chloroplast to Mitochondrial Organelles
3.6. Genomic Characteristics of the Mitochondrial Genome in C. americana
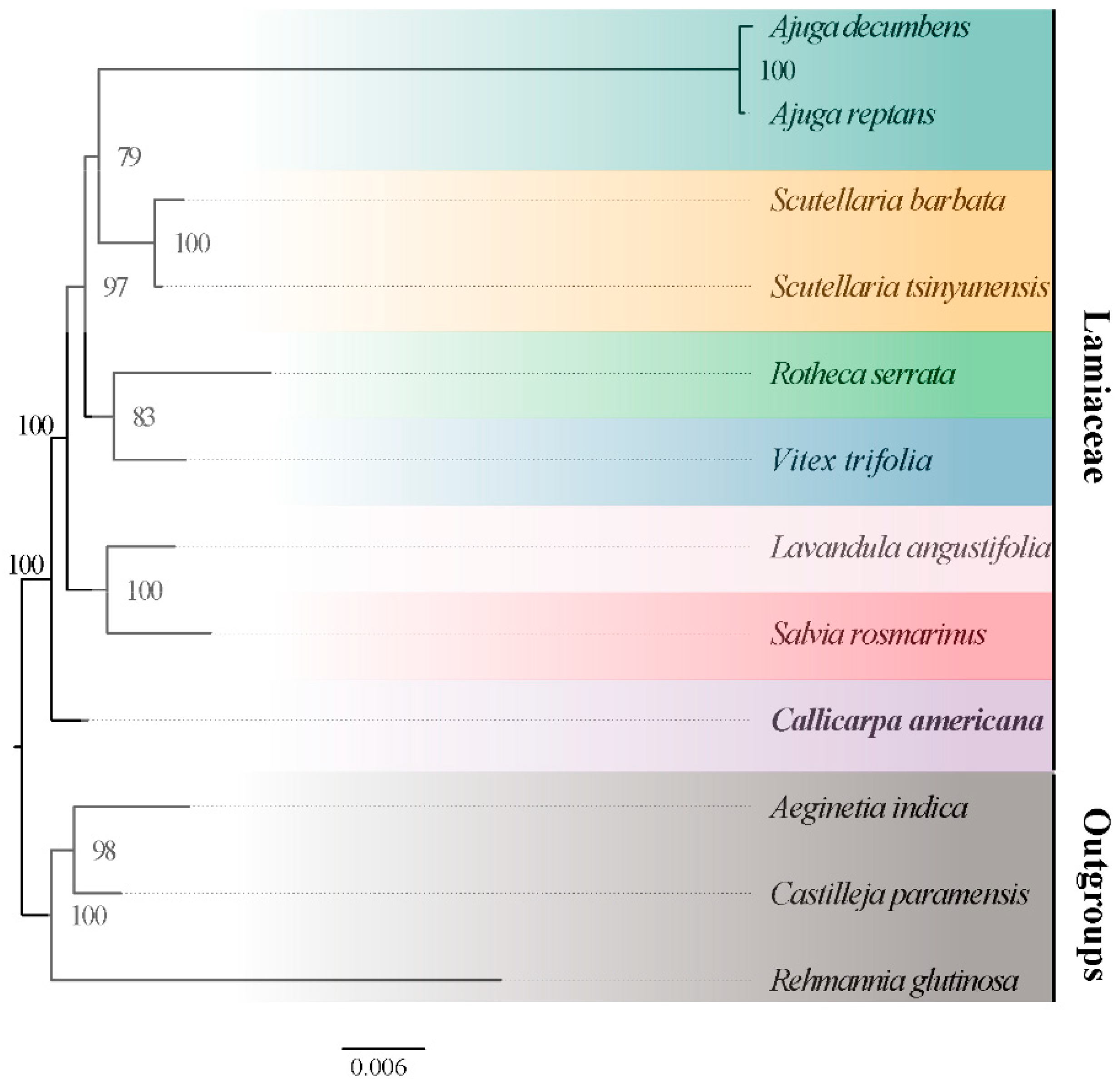
3.7. Phylogenetic and Collinearity Analysis
4. Discussion
4.1. Mitogenome Architecture and Gene Content
4.2. Repetitive Elements and Genome Complexity
4.3. Codon Usage Patterns and Translation Optimization
4.4. RNA Editing Site Prediction and Functional Implications
4.5. Inter-Organellar DNA Transfer and Genomic Evolution
4.6. Phylogenetic Analysis and Genome Structural Evolution
5. Conclusions
Supplementary Materials
Author Contributions
Funding
Institutional Review Board Statement
Informed Consent Statement
Data Availability Statement
Acknowledgments
Conflicts of Interest
Abbreviations
| CMS | Cytoplasmic male sterility |
| MTPT | Mitochondrial-to-plastid DNA transfer |
| NCBI | National Center for Biotechnology and Information |
| SSRs | Simple Sequence Repeats |
| RSCU | Relative synonymous codon usage |
References
- Connor, K.F. Callicarpa americana L. In Wildland Shrubs of the United States and Its Territories: Thamnic Descriptions; Francis, J.K., Ed.; Gen. Tech. Rep. IITF-GTR-26; U.S. Department of Agriculture, Forest Service, International Institute of Tropical Forestry: San Juan, PR, USA; U.S. Department of Agriculture, Forest Service, Rocky Mountain Research Station: Fort Collins, CO, USA, 2004; Volume 1, pp. 135–136. [Google Scholar]
- Danila, J.S.; Alejandro, G.J.D. A global checklist of the genus Callicarpa L. (Lamiaceae) in the 21st century. Acta Manilana 2023, 71, 82–96. [Google Scholar] [CrossRef]
- Cai, H.; Liu, X.; Wang, W.; Ma, Z.; Li, B.; Bramley, G.L.C.; Zhang, D. Phylogenetic relationships and biogeography of Asian Callicarpa (Lamiaceae), with consideration of a long-distance dispersal across the Pacific Ocean—Insights into divergence modes of pantropical flora. Front. Plant Sci. 2023, 14, 1133157. [Google Scholar] [CrossRef]
- Contreras, R.N.; Ruter, J.M.; Knauft, D.A. Flower, fruit, and petiole color of American beautyberry (Callicarpa americana L.) are controlled by a single gene with three alleles. HortScience 2014, 49, 422–424. [Google Scholar] [CrossRef]
- Ma, Z.; Bramley, G.L.C.; Zhang, D. Pollen morphology of Callicarpa L. (Lamiaceae) from China and its systematic implications. Plant Syst. Evol. 2016, 302, 67–88. [Google Scholar] [CrossRef]
- Angiosperm Phylogeny Group; Chase, M.W.; Christenhusz, M.J.M.; Fay, M.F.; Byng, J.W.; Judd, W.S.; Soltis, D.E.; Mabberley, D.J.; Sennikov, A.N.; Soltis, P.S.; et al. An update of the Angiosperm Phylogeny Group classification for the orders and families of flowering plants: APG IV. Bot. J. Linn. Soc. 2016, 181, 1–20. [Google Scholar] [CrossRef]
- Hamilton, J.P.; Godden, G.T.; Lanier, E.; Bhat, W.W.; Kinser, T.J.; Vaillancourt, B.; Wang, H.; Wood, J.C.; Jiang, J.; Soltis, P.S.; et al. Generation of a chromosome-scale genome assembly of the insect-repellent terpenoid-producing Lamiaceae species, Callicarpa americana. GigaScience 2020, 9, giaa093. [Google Scholar] [CrossRef]
- Tu, Y.; Sun, L.; Guo, M.; Chen, W. The medicinal uses of Callicarpa L. in traditional Chinese medicine: An ethnopharmacological, phytochemical and pharmacological review. J. Ethnopharmacol. 2013, 146, 465–481. [Google Scholar] [CrossRef] [PubMed]
- Zhao, F.; Chen, Y.P.; Salmaki, Y.; Drew, B.T.; Wilson, T.C.; Scheen, A.-C.; Celep, F.; Bräuchler, C.; Bendiksby, M.; Wang, Q.; et al. An updated tribal classification of Lamiaceae based on plastome phylogenomics. BMC Biol. 2021, 19, 2. [Google Scholar] [CrossRef]
- He, X.F.; Geng, C.A.; Huang, X.Y.; Zhang, X.M.; Chen, J.J. Chemical constituents from Mentha haplocalyx Briq. (Mentha canadensis L.) and their α-glucosidase inhibitory activities. Nat. Prod. Bioprospect. 2019, 9, 223–229. [Google Scholar] [CrossRef] [PubMed]
- Wang, B.Q. Salvia miltiorrhiza: Chemical and pharmacological review of a medicinal plant. J. Med. Plants Res. 2010, 4, 2813–2820. [Google Scholar]
- Bai, X.; Zhu, T.; Chen, H.; Wang, X.; Liu, J.; Feng, Y.; Huang, Y.; Lee, J.; Kokubugata, G.; Qi, Z.; et al. Unraveling the mitochondrial genome of the medicinal Chinese motherwort (Leonurus japonicus, Lamiaceae): Structural dynamics, organelle-to-nuclear gene transfer, and evolutionary implications. Front. Plant Sci. 2025, 16, 1546449. [Google Scholar] [CrossRef] [PubMed]
- Jiang, M.; Ni, Y.; Zhang, J.; Li, J.; Liu, C. Complete mitochondrial genome of Mentha spicata L. reveals multiple chromosomal configurations and RNA editing events. Int. J. Biol. Macromol. 2023, 251, 126257. [Google Scholar] [CrossRef] [PubMed]
- Sun, Z.; Wu, Y.; Fan, P.; Guo, D.; Zhang, S.; Song, C. Assembly and analysis of the mitochondrial genome of Prunella vulgaris. Front. Plant Sci. 2023, 14, 1237822. [Google Scholar] [CrossRef]
- Yang, H.; Chen, H.; Ni, Y.; Li, J.; Cai, Y.; Ma, B.; Yu, J.; Wang, J.; Liu, C. De Novo hybrid assembly of the Salvia miltiorrhiza mitochondrial genome provides the first evidence of the multi-chromosomal mitochondrial DNA structure of Salvia species. Int. J. Mol. Sci. 2022, 23, 14267. [Google Scholar] [CrossRef] [PubMed]
- Wang, J.; Liu, X.; Zhang, M.; Liu, R. The mitochondrial genome of Lavandula angustifolia Mill. (Lamiaceae) sheds light on its genome structure and gene transfer between organelles. BMC Genom. 2024, 25, 929. [Google Scholar] [CrossRef]
- Steinhauser, S.; Beckert, S.; Capesius, I.; Malek, O.; Knoop, V. Plant mitochondrial RNA editing. J. Mol. Evol. 1999, 48, 303–312. [Google Scholar] [CrossRef]
- Nguyen, N.N.; Nguyen, P.A.T.; Do, H.D.K. New insights into the diversity of mitochondrial plastid DNA. Genome Biol. Evol. 2024, 16, evae184. [Google Scholar] [CrossRef]
- Koren, S.; Walenz, B.P.; Berlin, K.; Miller, J.R.; Phillippy, A.M. Canu: Scalable and accurate long-read assembly via adaptive k-mer weighting and repeat separation. Genome Res. 2017, 27, 722–736. [Google Scholar] [CrossRef]
- Chen, S. Ultrafast one-pass FASTQ data preprocessing, quality control, and deduplication using fastp. iMeta 2023, 2, e107. [Google Scholar] [CrossRef]
- Bi, C.; Shen, F.; Han, F.; Qu, Y.; Hou, J.; Xu, K.; Xu, L.; He, W.; Wu, Z.; Yin, T. PMAT: An efficient plant mitogenome assembly toolkit using low-coverage HiFi sequencing data. Hortic. Res. 2024, 11, uhae023. [Google Scholar] [CrossRef]
- Chen, Y.; Ye, W.; Zhang, Y.; Xu, Y. High-speed BLASTN: An accelerated MegaBLAST search tool. Nucleic Acids Res. 2015, 43, 7762–7768. [Google Scholar] [CrossRef]
- Wick, R.R.; Schultz, M.B.; Zobel, J.; Holt, K.E. Bandage: Interactive visualization of de novo genome assemblies. Bioinformatics 2015, 31, 3350–3352. [Google Scholar] [CrossRef]
- Walker, B.J.; Abeel, T.; Shea, T.; Priest, M.; Abouelliel, A.; Sakthikumar, S.; Cuomo, C.A.; Zeng, Q.; Wortman, J.; Young, S.K.; et al. Pilon: An integrated tool for comprehensive microbial variant detection and genome assembly improvement. PLoS ONE 2014, 9, e112963. [Google Scholar] [CrossRef] [PubMed]
- Kearse, M.; Moir, R.; Wilson, A.; Stones-Havas, S.; Cheung, M.; Sturrock, S.; Buxton, S.; Cooper, A.; Markowitz, S.; Duran, C.; et al. Geneious Basic: An integrated and extendable desktop software platform for the organization and analysis of sequence data. Bioinformatics 2012, 28, 1647–1649. [Google Scholar] [CrossRef]
- Greiner, S.; Lehwark, P.; Bock, R. OrganellarGenomeDRAW (OGDRAW) version 1.3.1: Expanded toolkit for the graphical visualization of organellar genomes. Nucleic Acids Res. 2019, 47, W59–W64. [Google Scholar] [CrossRef]
- Li, H. Aligning sequence reads, clone sequences and assembly contigs with BWA-MEM. arXiv 2013, arXiv:1303.3997. [Google Scholar] [CrossRef]
- Li, H.; Handsaker, B.; Wysoker, A.; Fennell, T.; Ruan, J.; Homer, N.; Marth, G.; Abecasis, G.; Durbin, R. The sequence alignment/map format and SAMtools. Bioinformatics 2009, 25, 2078–2079. [Google Scholar] [CrossRef] [PubMed]
- Beier, S.; Thiel, T.; Münch, T.; Scholz, U.; Mascher, M. MISA-web: A web server for microsatellite prediction. Bioinformatics 2017, 33, 2583–2585. [Google Scholar] [CrossRef]
- Benson, G. Tandem repeats finder: A program to analyze DNA sequences. Nucleic Acids Res. 1999, 27, 573–580. [Google Scholar] [CrossRef]
- Kurtz, S.; Choudhuri, J.V.; Ohlebusch, E.; Schleiermacher, C.; Stoye, J.; Giegerich, R. REPuter: The manifold applications of repeat analysis on a genomic scale. Nucleic Acids Res. 2001, 29, 4633–4642. [Google Scholar] [CrossRef]
- Peden, J.F. Analysis of Codon Usage. Ph.D. Thesis, University of Nottingham, Nottingham, UK, 1999. [Google Scholar]
- Edera, A.A.; Small, I.; Milone, D.H.; Sanchez-Puerta, M.V. Deepred-Mt: Deep representation learning for predicting C-to-U RNA editing in plant mitochondria. Comput. Biol. Med. 2021, 136, 104682. [Google Scholar] [CrossRef]
- Zhao, F.; Li, B.; Drew, B.T.; Chen, Y.P.; Xin, T.; Tu, T.Y.; Zhou, S.D.; Xiang, C.L. Leveraging plastomes for comparative analysis and phylogenomic inference within Scutellarioideae (Lamiaceae). PLoS ONE 2020, 15, e0232602. [Google Scholar] [CrossRef] [PubMed]
- Darzentas, N. Circoletto: Visualizing sequence similarity with Circos. Bioinformatics 2010, 26, 2620–2621. [Google Scholar] [CrossRef]
- Ankenbrand, M.J.; Hohlfeld, S.; Hackl, T.; Förster, F. AliTV—Interactive visualization of whole genome comparisons. PeerJ Comput. Sci. 2017, 3, e116. [Google Scholar] [CrossRef]
- Xiang, C.Y.; Gao, F.; Jakovlić, I.; Lei, H.P.; Hu, Y.; Zhang, H.; Zou, H.; Wang, G.T.; Zhang, D. Using PhyloSuite for molecular phylogeny and tree-based analyses. iMeta 2023, 2, e87. [Google Scholar] [CrossRef]
- Katoh, K.; Standley, D.M. MAFFT multiple sequence alignment software version 7: Improvements in performance and usability. Mol. Biol. Evol. 2013, 30, 772–780. [Google Scholar] [CrossRef] [PubMed]
- Capella-Gutiérrez, S.; Silla-Martínez, J.M.; Gabaldón, T. trimAl: A tool for automated alignment trimming in large-scale phylogenetic analyses. Bioinformatics 2009, 25, 1972–1973. [Google Scholar] [CrossRef] [PubMed]
- Minh, B.Q.; Schmidt, H.A.; Chernomor, O.; Schrempf, D.; Woodhams, M.D.; von Haeseler, A.; Lanfear, R. IQ-TREE 2: New models and efficient methods for phylogenetic inference in the genomic era. Mol. Biol. Evol. 2020, 37, 1530–1534. [Google Scholar] [CrossRef]
- Wang, J.; Kan, S.; Liao, X.; Zhou, J.; Tembrock, L.R.; Daniell, H.; Jin, S.; Wu, Z. Plant organellar genomes: Much done, much more to do. Trends Plant Sci. 2024, 29, 754–769. [Google Scholar] [CrossRef]
- Liu, F.; Fan, W.; Yang, J.; Xiang, C.-L.; Mower, J.P.; Li, D.-Z.; Zhu, A. Episodic and guanine–cytosine-biased bursts of intragenomic and interspecific synonymous divergence in Ajugoideae (Lamiaceae) mitogenomes. New Phytol. 2020, 228, 1107–1114. [Google Scholar] [CrossRef]
- Li, J.; Xu, Y.; Shan, Y.; Pei, X.; Yong, S.; Liu, C.; Yu, J. Assembly of the complete mitochondrial genome of an endemic plant, Scutellaria tsinyunensis, revealed the existence of two conformations generated by a repeat-mediated recombination. Planta 2021, 254, 36. [Google Scholar] [CrossRef]
- Na, N.; Wu, Z.; Wang, Z.; Yang, Y.; Tian, C.; Zhu, L.; Ou, T.; Chen, X.; Xia, H.; Li, Z. The complete mitochondrial genome of Thymus mongolicus and its phylogenetic relationship with Lamiaceae species. Biomolecules 2025, 15, 343. [Google Scholar] [CrossRef]
- Guo, W.; Zhu, A.; Fan, W.; Mower, J.P.; Willows, R.D.; Palmer, J.D. Complete mitochondrial genomes from the ferns Ophioglossum californicum and Psilotum nudum are highly repetitive with the largest organellar introns. New Phytol. 2017, 213, 391–403. [Google Scholar] [CrossRef] [PubMed]
- Song, Y.; Pan, S.-J.; Chen, B.; Xiao, Z.-T.; Huang, K.-R.; Li, H.; Jiang, X.-L. Structural Variations and Phylogenetic Implications of Mitochondrial Genomes in Oaks. Ind. Crops Prod. 2025, 235, 121817. [Google Scholar] [CrossRef]
- Liu, H.; Tian, Z.; Danzin, T.; Tan, X.; Wang, J.; La, Q.; Li, W. Characterization and comparative analysis of the complete mitochondrial genome of Phlomoides rotata, a traditional Tibetan medicinal plant. BMC Genom. 2025, 26, 727. [Google Scholar] [CrossRef]
- Yang, H.; Chen, H.; Ni, Y.; Li, J.; Cai, Y.; Wang, J.; Liu, C. Mitochondrial genome sequence of Salvia officinalis (Lamiales: Lamiaceae) suggests diverse genome structures in cogeneric species and finds the stop gain of genes through RNA editing events. Int. J. Mol. Sci. 2023, 24, 5372. [Google Scholar] [CrossRef] [PubMed]
- Sullivan, A.R.; Eldfjell, Y.; Schiffthaler, B.; Delhomme, N.; Asp, T.; Hebelstrup, K.H.; Keech, O.; Öberg, L.; Møller, I.M.; Arvestad, L.; et al. The mitogenome of Norway spruce and a reappraisal of mitochondrial recombination in plants. Genome Biol. Evol. 2020, 12, 3586–3598. [Google Scholar] [CrossRef]
- Yang, W.; Zou, J.; Wang, J.; Li, N.; Luo, X.; Jiang, X.; Li, S. Wide crossing diversify mitogenomes of rice. BMC Plant Biol. 2020, 20, 159. [Google Scholar] [CrossRef] [PubMed]
- Zhu, A.; Guo, W.; Gupta, S.; Fan, W.; Mower, J.P. Evolutionary dynamics of the plastid inverted repeat: The effects of expansion, contraction, and loss on substitution rates. New Phytol. 2016, 209, 1747–1756. [Google Scholar] [CrossRef]
- Qiu, X.; Tian, Y.; Li, Z.; Wu, X.; Xiang, Z.; Wang, Y.; Li, J.; Xiao, S. Assembly and characterization analysis of the complete mitochondrial genome of Lithocarpus litseifolius (Hance) Chun. Genet. Resour. Crop Evol. 2025, 72, 295–313. [Google Scholar] [CrossRef]
- Ye, K.; Qin, J.; Huang, Y. Decoding the Complete Mitochondrial Genome of Hydrangea chinensis Maxim.: Insights into Genomic Recombination, Gene Transfer, and RNA Editing Dynamics. BMC Plant Biol. 2025, 25, 1078. [Google Scholar] [CrossRef]
- Zhou, Y.; Wei, X.; Abbas, F.; Yu, Y.; Yu, R.; Fan, Y. Genome-wide identification of simple sequence repeats and assessment of genetic diversity in Hedychium. J. Appl. Res. Med. Aromat. Plants 2021, 24, 100312. [Google Scholar] [CrossRef]
- Tian, X.; Strassmann, J.E.; Queller, D.C. Genome Nucleotide Composition Shapes Variation in Simple Sequence Repeats. Mol. Biol. Evol. 2011, 28, 899–909. [Google Scholar] [CrossRef]
- Zhang, H.; Li, D.; Zhao, X.; Pan, S.; Wu, X.; Peng, S.; Huang, H.; Shi, R.; Tan, Z. Relatively Semi-Conservative Replication and a Folded Slippage Model for Short Tandem Repeats. BMC Genom. 2020, 21, 563. [Google Scholar] [CrossRef]
- Shah, P.; Gilchrist, M.A. Explaining complex codon usage patterns with selection for translational efficiency, mutation bias, and genetic drift. Proc. Natl. Acad. Sci. USA 2011, 108, 10231–10236. [Google Scholar] [CrossRef] [PubMed]
- Yu, X.; Duan, Z.; Wang, Y.; Zhang, Q.; Li, W. Sequence Analysis of the Complete Mitochondrial Genome of a Medicinal Plant, Vitex rotundifolia Linnaeus f. (Lamiales: Lamiaceae). Genes 2022, 13, 839. [Google Scholar] [CrossRef] [PubMed]
- Rackham, O.; Filipovska, A. Organization and expression of the mammalian mitochondrial genome. Nat. Rev. Genet. 2022, 23, 606–623. [Google Scholar] [CrossRef]
- Terasawa, K.; Odahara, M.; Kabeya, Y.; Kikugawa, T.; Sekine, Y.; Fujiwara, M.; Sato, N. The mitochondrial genome of the moss Physcomitrella patens sheds new light on mitochondrial evolution in land plants. Mol. Biol. Evol. 2007, 24, 699–709. [Google Scholar] [CrossRef] [PubMed]
- Bergthorsson, U.; Adams, K.L.; Thomason, B.; Palmer, J.D. Widespread horizontal transfer of mitochondrial genes in flowering plants. Nature 2003, 424, 197–201. [Google Scholar] [CrossRef]
- Ye, N.; Wang, X.; Li, J.; Bi, C.; Xu, Y.; Wu, D.; Ye, Q.; Wang, Z.; Gao, Y.; Li, H.; et al. Assembly and comparative analysis of complete mitochondrial genome sequence of an economic plant Salix suchowensis. PeerJ 2017, 5, e3148. [Google Scholar] [CrossRef]
- Ma, Q.; Wang, Y.; Li, S.; Huang, Y.; Wu, Q.; Zhang, X.; Liu, B.; Guo, H. Assembly and comparative analysis of the first complete mitochondrial genome of Acer truncatum Bunge: A woody oil-tree species producing nervonic acid. BMC Plant Biol. 2022, 22, 29. [Google Scholar] [CrossRef] [PubMed]
- Smith, D.R.; Crosby, K.; Lee, R.W. Correlation between nuclear plastid DNA abundance and plastid number supports the limited transfer window hypothesis. Genome Biol. Evol. 2011, 3, 365–371. [Google Scholar] [CrossRef] [PubMed]
- Rice, D.W.; Alverson, A.J.; Richardson, A.O.; Young, G.J.; Sanchez-Puerta, M.V.; Munzinger, J.; Barry, K.; Boore, J.L.; Zhang, Y.; dePamphilis, C.W.; et al. Horizontal transfer of entire genomes via mitochondrial fusion in the angiosperm Amborella. Science 2013, 342, 1468–1473. [Google Scholar] [CrossRef]
- Masuda, K.; Setoguchi, H.; Nagasawa, K.; Setsuko, S.; Kubota, S.; Satoh, S.S.; Sakaguchi, S. Phylogenetic origin of dioecious Callicarpa (Lamiaceae) species endemic to the Ogasawara Islands revealed by chloroplast and nuclear whole genome analyses. Mol. Phylogenet. Evol. 2025, 203, 108234. [Google Scholar] [CrossRef] [PubMed]







| Sequences | Start | End | Length (bp) | Depth |
|---|---|---|---|---|
| Contig1 | 1 | 247,270 | 247,270 | 33.8x |
| Contig2 | 247,271 | 288,085 | 40,815 | 33.7x |
| LR3 | 288,086 | 290,249 | 2164 | 64.9x |
| 497,402 | 499,565 | |||
| Contig4 | 290,250 | 343,113 | 52,864 | 28.7x |
| LR5 | 343,114 | 348,045 | 4932 | 61.7x |
| 446,893 | 451,824 | |||
| Contig6 | 348,046 | 355,794 | 7749 | 31.3x |
| Contig7 | 355,795 | 367,136 | 11,342 | 37.9x |
| Contig8 | 367,137 | 446,892 | 79,756 | 35.2x |
| Contig9 | 451,825 | 497,401 | 45,577 | 31.6x |
| Group of Genes | Gene Content |
|---|---|
| ATP synthase | atp1 (2), atp4, atp6, atp8, atp9 |
| Cytochrome c biogenesis | ccmB, ccmC, ccmFC *, ccmFN |
| Ubichinol cytochrome c reductase | cob |
| Cytochrome c oxidase | cox1, cox2 *, cox3 |
| Maturases | matR |
| Transport membrane protein | mttB |
| NADH dehydrogenase | nad1 ****, nad2 ****, nad3, nad4 ***, nad4L, nad5 ****, nad6, nad7 ***, na d9 |
| Ribosomal proteins (LSU, large subunit) | rpl10, rpl16, rpl2, rpl5 |
| Ribosomal proteins (SSU, small subunit) | rps10 *, rps12, rps13, rps14, rps3*, rps4 |
| Succinate dehydrogenase | sdh3, sdh4 |
| Ribosomal RNAs | rrn18, rrn26 (2), rrn5 |
| Transfer RNAs | trnF-GAA (2), trnL-CAA, trnC-GCA, trnD-GUC, trnE-UUC, trnG-GCC, trnH-GUG, trnK-UUU, trnI-CAU, trnM-CAU, trnfM-CAU (2), trnN-GUU, trnP-UGG, trnQ-UUG, trnS-GCU, trnS-GGA, trnS-UGA, trnW-CCA, trnY-GUA, trnA-UGC, trnP-CGG |
| Repeat | Length (bp) | Reads Span Across Regions | Reads Support | Total Reads Support |
|---|---|---|---|---|
| LR3 | 2164 | Contig1-LR3-Contig4 | 1652 | 5071 (40.02%) |
| Contig2-LR3-Contig9 | 1761 | |||
| Contig1-LR2-Contig3 | 1873 | 3413 (59.98%) | ||
| Contig3-LR4-Contig9 | 3198 | |||
| LR5 | 4932 | Contig4-LR5-Contig8 | 6412 | 10,635 (68.13%) |
| Contig6-LR5-Contig9 | 4223 | |||
| Contig4-LR5-Contig9 | 2563 | 4974 (31.87%) | ||
| Contig6-LR5-Contig8 | 2411 |
Disclaimer/Publisher’s Note: The statements, opinions and data contained in all publications are solely those of the individual author(s) and contributor(s) and not of MDPI and/or the editor(s). MDPI and/or the editor(s) disclaim responsibility for any injury to people or property resulting from any ideas, methods, instructions or products referred to in the content. |
© 2025 by the authors. Licensee MDPI, Basel, Switzerland. This article is an open access article distributed under the terms and conditions of the Creative Commons Attribution (CC BY) license (https://creativecommons.org/licenses/by/4.0/).
Share and Cite
Wu, Y.; Xu, J.; Hong, T.; He, J.; Chen, Y.; Zhang, Y.; Hu, X.; Sun, H.; He, L.; Liu, D. The Complete Mitochondrial Genome of Callicarpa americana L. Reveals the Structural Evolution and Size Differences in Lamiaceae. Biology 2025, 14, 1747. https://doi.org/10.3390/biology14121747
Wu Y, Xu J, Hong T, He J, Chen Y, Zhang Y, Hu X, Sun H, He L, Liu D. The Complete Mitochondrial Genome of Callicarpa americana L. Reveals the Structural Evolution and Size Differences in Lamiaceae. Biology. 2025; 14(12):1747. https://doi.org/10.3390/biology14121747
Chicago/Turabian StyleWu, Yang, Jiayue Xu, Tenglong Hong, Jing He, Yuxiang Chen, Ye Zhang, Xinyu Hu, Huimin Sun, Li He, and Dingkun Liu. 2025. "The Complete Mitochondrial Genome of Callicarpa americana L. Reveals the Structural Evolution and Size Differences in Lamiaceae" Biology 14, no. 12: 1747. https://doi.org/10.3390/biology14121747
APA StyleWu, Y., Xu, J., Hong, T., He, J., Chen, Y., Zhang, Y., Hu, X., Sun, H., He, L., & Liu, D. (2025). The Complete Mitochondrial Genome of Callicarpa americana L. Reveals the Structural Evolution and Size Differences in Lamiaceae. Biology, 14(12), 1747. https://doi.org/10.3390/biology14121747

